Research on Convergence Media Ecological Model Based on Blockchain
Abstract
1. Introduction
- (1)
- Difficulty in information traceability
- (2)
- Decline in industry credibility
- (3)
- Inefficient data circulation
- (4)
- Challenges in data security and user privacy
- (1)
- Content production
- (2)
- Information dissemination
- (3)
- Ecological governance
- (4)
- Conceptual shift
2. Related Work
3. Materials and Methods
3.1. Base Element
3.1.1. Ecological Nodes
3.1.2. Data Element
3.1.3. Block Structure
- (1)
- Because the consensus mechanism is different, the difficulty target and nonce random number in the common block head will no longer be practical but will use the number of seeds used in the PoE consensus mechanism and the pseudo-random number generated [28]. In addition, there are also version number, previous block hash, timestamp, and Merkle root information. The version number refers to the version information of the block, which is used to identify the version of the block structure and rules; timestamp refers to the time when the block is created, which is used to determine the time order of the block and provide an important factual basis for the blockchain data; previous block hash refers to the hash value of the previous block, which is used to link different blocks in the blockchain; Merkle root refers to the Merkle root hash of transaction data, which is used to verify the transactions contained in the block, and it can quickly verify the integrity of the data element record [29].
- (2)
- Due to the complex diversity of the blockchain media ecological affairs, the basic data in the block are no longer only the transaction data. According to the classification of common affairs in the blockchain media ecology, the block data should contain content data, interactive data, copyright data, user data, circulation data, evaluation data, etc.
3.2. Node Operation and Maintenance Mechanism
3.2.1. Participation System
- (1)
- Set up the initial participation for the nodes that join the convergence media ecology.
- (2)
- Nodes publish content in the convergence media ecology, including news, articles, audio, video, patents, etc., to gain participation points.
- (3)
- Nodes that participate in the forwarding, comments, likes, and other interaction will obtain the corresponding token reward.
- (4)
- Nodes participate in convergence media ecological management affairs to obtain participation plus points.
- (5)
- The node actively initiates the transaction by an exit degree, and the node corresponds to the transaction by an additional entry degree.
- (6)
- The corresponding out and entry degrees of nodes can be accumulated.
3.2.2. Credit System
- (1)
- Set up the initial credit rating for the nodes that join the convergence media ecology.
- (2)
- Credit bonus points for publishing popular media content (combined with likes, comments, and retweets above the threshold).
- (3)
- The accounting nodes complete the block packaging and receive a credit bonus through the system consensus.
- (4)
- If the node releases illegal content or participates in evil behavior, there will be credit deduction after passing the punishment consensus.
- (5)
- If candidate consensus nodes and accounting nodes do not participate in the consensus process many times, there will be a credit deduction.
3.2.3. Credit Influence
3.3. Node Management Mechanism
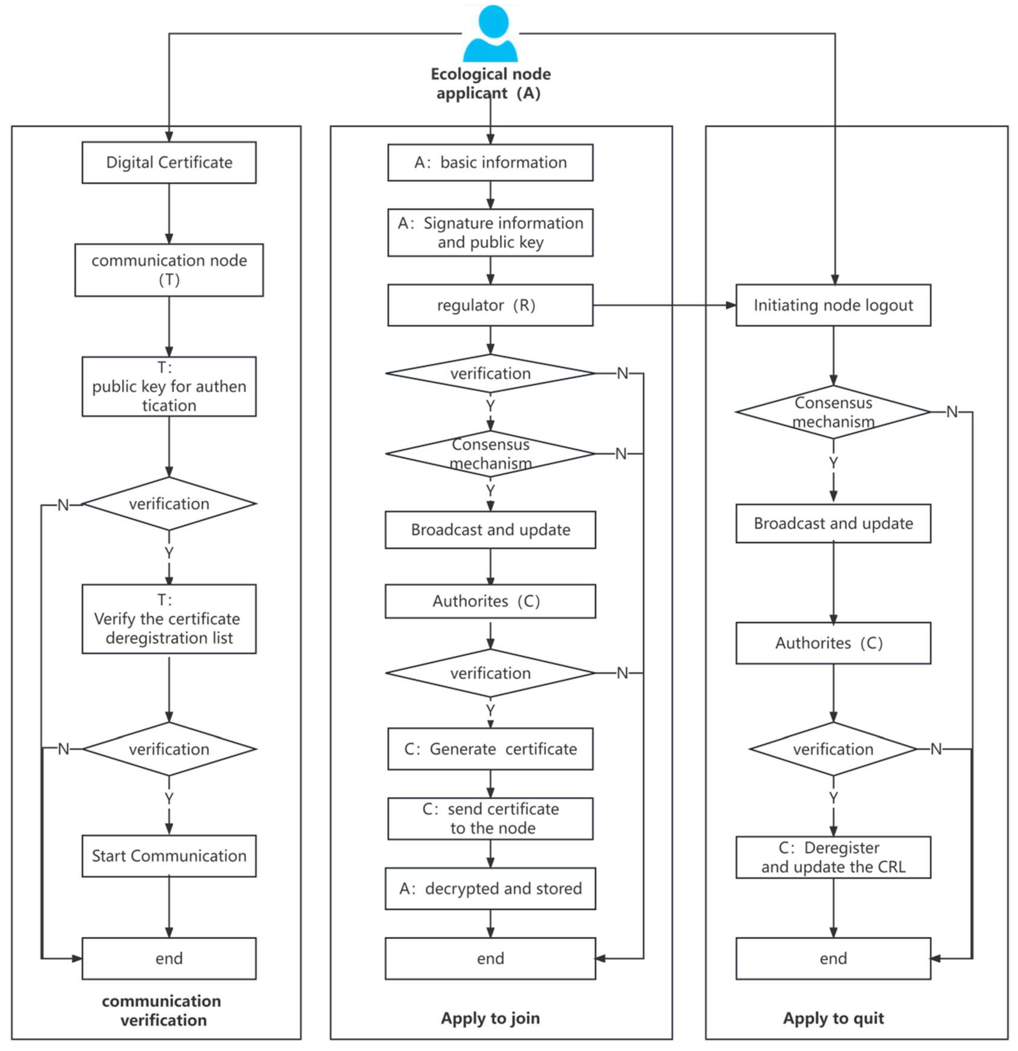
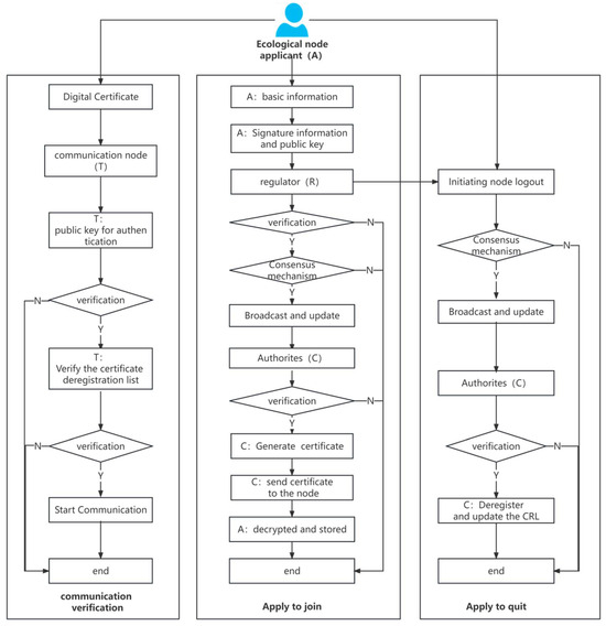
- (1)
- When a node applies to join the blockchain convergence media ecosystem, it first initializes basic personal information, including unified standard global unique identifier (GUID), asymmetric public and private key pair, communication address, node name, signature information, etc., and submits it to the regulatory node in the ecosystem. After passing the consensus mechanism, it becomes an ecological node. Then, the initial participation and credit degree of the system setting are obtained. Finally, the consensus node broadcasts to increase the ecological node transaction, and the certificate authority in the ecosystem issues digital certificates to it [28].
- (2)
- In ecological operation and maintenance, nodes update the value of ecological node participation degree and credit degree according to the system rule. When the value of node participation degree and credit degree is less than the threshold set by the system, the supervision node in the ecosystem can initiate an application for withdrawing this node from the ecosystem. After the consensus mechanism is passed, the node will be withdrawn from the ecosystem and its participation degree and credit degree information will be reset to 0. The consensus node broadcasts information about nodes exiting the system, while the certificate authority in the ecosystem deregisters its digital certificate and updates the Certificate Deregistration list (CRL).
- (3)
- When the ecological node actively applies for withdraw from the ecology, after the consensus mechanism, the consensus node will broadcast the ecological node to exit the broadcast, and the certificate institution will cancel its digital certificate and update the CRL list.
- (4)
- When a node in the ecology initiates a communication request, the node sends its digital certificate to the communication party node, and the communication party node verifies the digital certificate identity with the certificate agency’s public key, and the communication request is received by the initiator.
| Algorithm 1 Node dynamic access and exit smart contract algorithm | 
| Input: application node base information guide: global unique identifier, public_key: asymmetric public key, private_key: asymmetric private key, address: communication address, name: node name: signature: signature information, participation_score: engagement, credit_score: credit, certificate: digital certificate, nodes []: collection of experimental nodes | 
| Output: node dynamic access and exit ecological information | 
| 1: # The Node applies to join the ecology | 
| 2: def apply_to_join(guid, public_key, private_key, address, name, signature): | 
| 3: # TODO: Initialize the node information and submit the accession request | 
| 4: # TODO: After the consensus mechanism is passed, the ecological node transactions are added by the consensus node broadcast | 
| 5: new_node.certificate = issue_certificate (new_node) # Certificate is issued by the certification authority | 
| 6: # Ecological node is actively withdrawn | 
| 7: def exit_ecosystem(node): | 
| 8: # TODO: After the consensus mechanism is passed, the consensus node broadcasts the node to exit the transaction | 
| 9: nodes.remove(node) | 
| 10: revoke_certificate(node) | 
| 11: # The Certificate Authority issues a digital certificate | 
| 12: def issue_certificate(node): | 
| 13: if verify_signature (node): # Check whether the node information is legal | 
| 14: return certificate = { node.guid,node.public_key, sign_certificate (node)} # Certificate authority returns the certificate information | 
| 15: # Certificate agency signature certificate | 
| 16: def sign_certificate(node): | 
| 17: # TODO: Sign the certificate information with the private key of the certificate authority | 
| 18: return signature = sign_with_key(certificate_info, certificate_authority_private_key) | 
| 19: # The Certificate organization cancels the digital certificate | 
| 20: def revoke_certificate(node): | 
| 21: update (CLS) # Unregister the node certificate and update the CLS list | 
| 22: # Regulatory regulatory initiates the application for mandatory exit node | 
| 23: def initiate_exit(node): | 
| 24: if node.participation_score < threshold or node.credit_score < threshold: | 
| 25: # TODO: After the consensus mechanism is passed, the consensus node broadcasts the node to exit the transaction | 
| 26: nodes.remove(node) | 
| 27: revoke_certificate(node) | 
| 28: if __name__ == “__main__”: | 
| 29: # TODO: Node access and exit call | 
3.4. Value Circulation Mechanism
- (1)
- Consensus mechanism is unified. The consensus mechanism is the core of the blockchain convergence media ecology and the baton of the normal operation of the whole ecology, so the consensus mechanism of the nodes in the ecology should be unified.
- (2)
- Activity rules are unified. This mainly includes the unification of circulation rules and participation rules in the blockchain convergence media ecology. The unification of circulation rules mainly refers to the process, commission fee, and information of circulation requirements; the unification of participation rules mainly refers to the unified authority and obligations of their roles for each participant in the ecology.
- (3)
- The user system is unified. There are multiple types of functional users in the media ecology of blockchain, and user identity can be changed in the process of ecological operation and maintenance. For example, content producers of a certain link can also be transformed into content consumers in the subsequent links. Users can connect with all affairs in the ecology without re-registering an account, which simplifies the user system in the ecology, facilitates the nodes to participate in the value circulation of data elements, and also improves the retention rate of users.
- (4)
- Unified circulating assets. Blockchain integrates the media ecology to unify the circulation of assets, establishes a unified token system, and standardizes the value assets in the ecology into a unified media, which can greatly improve the value circulation and exchange of data elements. The unification of circulating assets makes the value circulation between different user groups easier and more transparent. These unified assets can be used to measure and transfer value, thus enabling processes like circulation, motivation, and interaction.
| Algorithm 2 Data elements and smart contract construction | 
| import: Owner: data owner; value: data value; description: data description; sharedWith: list of shared users; isShared: shared; isPublic: open; isTransferred: whether traded | 
| output:Data element and smart contract construction | 
| 1: # Define the structure of the data element | 
| 2: class DataElement: | 
| 3: def __init__(self, owner, value, description, isShared, sharedWith, isPublic, isTransferred): | 
| 4: # Data element contract | 
| 5: class DataElementContract: | 
| 6: Data _ elements = {} # A dictionary of all data element | 
| 7: # Create a data feature | 
| 8: def create_data_element(self, owner, value, description): | 
| 9: new_data_element = DataElement(owner, value, description) | 
| 10: self.data_elements[new_data_element.id] = new_data_element | 
| 11: # Share the data features to a specific user | 
| 12: def share_data_element(self, data_element_id, user): | 
| 13: data_element = self.data_elements[data_element_id] | 
| 14: data_element.isShared = True | 
| 15: data_element.sharedWith.append(user) | 
| 16: # Open data element | 
| 17: def make_public(self, data_element_id): | 
| 18: data_element = self.data_elements[data_element_id] | 
| 19: data_element.isPublic = True | 
| 20: # Purchase of the data element | 
| 21: def buy_data_element(self, data_element_id): | 
| 22: data_element = self.data_elements[data_element_id] | 
| 23: data_element.isTransferred = True | 
| 24: transfer(data_element.value, msg.sender, data_element.owner) | 
| 25: data_element.owner = msg.sender | 
| 26: if __name__ == “__main__”: | 
| 27: # TODO: Instantiated data element | 
| 28: # TODO: Instantiated data element contract | 
| Algorithm 3 Ecological node and smart contract construction | 
| import: Basic information of ecological nodes | 
| output: Ecological node and smart contract construction | 
| 1: # User contract | 
| 2: class UserContract: | 
| 3: users = {} # Store the user’s dictionary | 
| 4: def register_user (self, user): # User registration | 
| 5: users[user] = User(user) | 
| 6: def get_user_info (self, user): # Get user information | 
| 7: return users[user] | 
| 8: # Define the structure of the user | 
| 9: class User: | 
| 10: def __init__(self, address): | 
| 11: self.address = address # user address | 
| 12: self. Owned _ elements = [] # List of data element owned by the user | 
| 13: self.shared_elements = [] # List of data element shared by the user | 
| 14: # Data element sharing | 
| 15: def share_data_element(self, data_element_contract, data_element_id, user): | 
| 16: data_element = data_element_contract.data_elements[data_element_id] | 
| 17: data_element_contract.share_data_element(data_element_id, user) | 
| 18: self.shared_elements.append(data_element_id) | 
| 19: # Data element for disclosure | 
| 20: def make_data_element_public(self, data_element_contract, data_element_id): | 
| 21: data_element = data_element_contract.data_elements[data_element_id] | 
| 22: data_element_contract.make_public(data_element_id) | 
| 23: # Data element trading | 
| 24: def buy_shared_data_element(self, data_element_contract, data_element_id): | 
| 25: data_element = data_element_contract.data_elements[data_element_id] | 
| 26: data_element_contract.buy_data_element(data_element_id) | 
| 27: self.owned_elements.append(data_element_id) | 
| 28: if __name__ == “__main__”: | 
| 29: # TODO: Registered users | 
| 30: # TODO: instantiated user contracts | 
3.5. Storage Mechanism
3.6. Security Analysis
3.6.1. The 51% Resource Attack
3.6.2. Witch Attack
3.6.3. Selfish Mining Attack
4. Results and Discussion
4.1. Model Experiment
| Algorithm 4 Node dynamic access, exit, and inter-node communication verification | 
| import: Node base information | 
| output: Simulation of dynamic access exit and verification of communication between nodes | 
| 1: # Ecological node communication request | 
| 2: def communicate(sender_node, receiver_node, certificate): | 
| 3: if validate_certificate(receiver_node, certificate): | 
| 4: if (cetificate not in CLS) # If the certificate is not in the CLS list | 
| 5: # TODO: Perform the communication operation | 
| 6: # The communication node verifies the digital certificate | 
| 7: def validate_certificate(node, certificate): | 
| 8: # TODO: Use the certificate authority public key to decrypt and verify the digital certificate | 
| 9: return True | 
| 10: # Communication node verifies the node signature | 
| 11: def verify_signature(node): | 
| 12: # TODO: To verify the validity of the node signature by using the public key | 
| 13: return True # Placeholder for signature verification | 
| 14: # Example call | 
| 15: if __name__ == “__main__”: | 
| 16: apply_to_join(“node1”, “pub_key_1”, “priv_key_1”, “address_1”, “Node 1”, “node1_signature”) | 
| 17: apply_to_join(“node2”, “pub_key_2”, “priv_key_2”, “address_2”, “Node 2”, “node2_signature”) | 
| 18: apply_to_join(“node3”, “pub_key_3”, “priv_key_3”, “address_3”, “Node 3”, “node3_signature”) | 
| 19: # Node 1 initiates a communication application to Node 2 | 
| 20: certificate = nodes[0].certificate | 
| 21: communicate(nodes[0], nodes[1], certificate) | 
| 22: # Update the participation rate and credit rating information of the participating nodes | 
| 23: update_scores(nodes[0], p0, c0) | 
| 24: update_scores(nodes[1], p1, c1) | 
| 25: update_scores(nodes[2], p2, c2) | 
| 26: supernode.initiate_exit (node [2]) # Regulatory initiated application for mandatory exit from Node 3 | 
| 27: Exit _ ecosystem (node [0]) # node 1 actively initiated the application | 
| 28: communicate(nodes[0], nodes[1], certificate) | 
| 29: communicate(nodes[2], nodes[1], certificate) | 
| Algorithm 5 Smart contract simulation of data elements value circulation | 
| import: Basic information of data elements and basic information of ecological nodes | 
| output: Data elements value circulation information | 
| 1: # Instance combination | 
| 2: data_element_contract = DataElementContract() | 
| 3: user_contract = UserContract() | 
| 4: # Create a data feature | 
| 5: data_element_contract.create_data_element(“owner_address”, 100, “Sample data”) | 
| 6: # Register a user | 
| 7: user_contract.register_user(“user_address”) | 
| 8: # Obtain the user information | 
| 9: user_info = user_contract.get_user_info(“user_address”) | 
| 10: # Condition 1 Ecological nodes automatically perform data element sharing | 
| 11: if condition 1: | 
| 12: user_info.share_data_element(data_element_contract, “data_element_id”, “other_user_address”) | 
| 13: broadcast (“Data feature sharing transaction”); | 
| 14: if PoE(): # The consensus mechanism is approved by the system | 
| 15: # TODO: System incentive | 
| 16: # Meet Conditions 2 Ecological nodes automatically perform data element disclosure | 
| 17: if condition 2: | 
| 18: user_info.make_data_element_public(data_element_contract, “data_element_id”) | 
| 19: broadcast (“Data Element disclosure transaction”); | 
| 20: if PoE(): # The consensus mechanism is approved by the system | 
| 21: # TODO: System incentive | 
| 22: # Condition 3 Ecological nodes automatically execute data element transactions | 
| 23: if condition 3: | 
| 24: user_info.buy_shared_data_element(data_element_contract, “shared_data_element_id”) | 
| 25: broadcast (“Data Flement Transaction”); | 
| 26: if PoE(): # The consensus mechanism is approved by the system | 
| 27: # TODO: System incentive | 
4.2. Ecological Architecture
- (1)
- Basic data layer. The basic and data layer is the foundation of the whole convergence media ecology, including the transaction data stored on the blockchain and the data element stored in the IPFS system. These data are stored on the blockchain in a distributed, immutable manner, ensuring the integrity and credibility of the data.
- (2)
- Network layer. The network layer establishes the communication and connection between the blockchain nodes. The P2P (point-to-point) network is adopted in the blockchain convergence media ecology. This layer ensures the information transmission and synchronization between each node and enables the whole system to update the data in real time.
- (3)
- Core consensus layer. The core consensus layer defines the consensus mechanism on the blockchain. The consensus layer ensures that the nodes agree on the data on the blockchain, prevents the attacks of malicious nodes, and maintains the security of the blockchain. The present model adopts the efficiency proof consensus mechanism (PoE) based on node efficiency [28].
- (4)
- Value incentive layer. The value incentive layer is a level used to reward participants, usually using tokens or node attributes to measure value. This layer ensures that content creators, content consumption, ecological regulators, and other participants are motivated to actively participate in the ecology, thus promoting the growth and development of the ecology.
- (5)
- Smart contract layer. The smart contract layer includes the writing, deployment, and execution of smart contracts. Smart contracts are automated, programmable code used to execute consensus business logic, ensuring reliable execution of contracts, and providing transparent operation and maintenance rules [45]. In this paper, the model mainly studies the dynamic entry and exit of nodes, the value circulation of data elements, and the intelligent contract of the incentive strategy of data element sharing, so as to realize the access, exit, and communication management of nodes in the ecology, promoting the value circulation of data element and the implementation of the incentive for participating in the sharing of nodes.
- (6)
- Application layer. The application layer is the first layer closest to the user, including integrating media applications, user interface, etc., making it more convenient for users to participate in ecological affairs. The application layer can improve the ecological user experience.
4.3. Ecological Model
5. Conclusions
Author Contributions
Funding
Data Availability Statement
Acknowledgments
Conflicts of Interest
References
- Li, X.Q.; Gong, X.J.; Mou, R.R. Pioneering the media convergence: Lifestyle media production in the digital age in China. J. Media Bus. Stud. 2021, 18, 304–320. [Google Scholar] [CrossRef]
- Hisseine, M.A.; Chen, D.J.; Yang, X. The Application of Blockchain in Social Media: A Systematic Literature Review. Appl. Sci. Basel 2022, 12, 6567. [Google Scholar] [CrossRef]
- Strmbck, J.; Tsfati, Y.; Boomgaarden, H.; Damstra, A.; Lindholm, T. News media trust and its impact on media use: Toward a framework for future research. Ann. Int. Commun. Assoc. 2020, 44, 139–156. [Google Scholar] [CrossRef]
- Ma, Z.; Guan, J.; Li, R.Y.M. Research on Innovative Teaching Mode of Art Education in the Age of Convergence of Media. Int. J. Emerg. Technol. Learn. 2021, 16, 272–284. [Google Scholar] [CrossRef]
- Deepa, N.; Pham, Q.-V.; Nguyen, D.C.; Bhattacharya, S.; Prabadevi, B.; Fang, F.; Pathirana, P.N.; Gadekallu, T.R.; Maddikunta, P.K.R. A survey on blockchain for big data: Approaches, opportunities, and future directions. Future Gener. Comput. Syst. Int. J. Escience 2022, 131, 209–226. [Google Scholar] [CrossRef]
- Ding, Y.; Luo, D.; Xiang, H.; Liu, W.; Wang, Y. Design and implementation of blockchain-based digital advertising media promotion system. Peer—Peer Netw. Appl. 2021, 14, 482–496. [Google Scholar] [CrossRef]
- Rajnak, V.; Puschmann, T. The impact of blockchain on business models in banking. Inf. Syst. E-Bus. Manag. 2021, 19, 809–861. [Google Scholar] [CrossRef]
- Liu, L.; Zhang, W.; Han, C. A survey for the application of blockchain technology in the media. Peer—Peer Netw. Appl. 2021, 14, 3143–3165. [Google Scholar] [CrossRef]
- Li, T.; Yang, A.J.; Weng, J.; Chen, M.R.; Luo, X.Z.; Chen, X.H.; Jiang, C.K. Enabling Secure and Flexible Streaming Media with Blockchain Incentive. IEEE Internet Things J. 2024, 11, 1966–1980. [Google Scholar] [CrossRef]
- Yu, F.; Peng, J.H.; Li, X.X.; Li, C.P.; Qu, B. A Copyright-Preserving and Fair Image Trading Scheme Based on Blockchain. Tsinghua Sci. Technol. 2023, 28, 849–861. [Google Scholar] [CrossRef]
- Ran, J.G.; Chul, K.Y. Analysis on the Media Content Research Trends in Media Convergence Era Based on Intellectual Information Technology. J. Korea Game Soc. 2020, 20, 113–122. [Google Scholar]
- Li, Z.; Chen, Y.C. Transformation and Transcendence—Reforming News Production in the Convergent Media Era. Trans-Form-Acao 2024, 47, e02400138. [Google Scholar] [CrossRef]
- Attaran, M. Blockchain technology in healthcare: Challenges and opportunities. Int. J. Healthc. Manag. 2022, 15, 70–83. [Google Scholar] [CrossRef]
- Mirabelli, G.; Solina, V. Blockchain-based solutions for agri-food supply chains: A survey. Int. J. Simul. Process Model. 2021, 17, 1–15. [Google Scholar] [CrossRef]
- Andoni, M.; Robu, V.; Flynn, D.; Abram, S.; Geach, D.; Jenkins, D.; McCallum, P.; Peacock, A. Blockchain technology in the energy sector: A systematic review of challenges and opportunities. Renew. Sustain. Energy Rev. 2019, 100, 143–174. [Google Scholar] [CrossRef]
- Zhang, L.; Xie, Y.P.; Zheng, Y.; Xue, W.; Zheng, X.R.; Xu, X.B. The challenges and countermeasures of blockchain in finance and economics. Syst. Res. Behav. Sci. 2020, 37, 691–698. [Google Scholar] [CrossRef]
- Liang, W.; Zhang, D.; Lei, X.; Tang, M.; Li, K.-C.; Zomaya, A.Y. Circuit Copyright Blockchain: Blockchain-Based Homomorphic Encryption for IP Circuit Protection. IEEE Trans. Emerg. Top. Comput. 2021, 9, 1410–1420. [Google Scholar] [CrossRef]
- Chen, B.; Liu, D.; Zhang, T. A Blockchain-Based Security Model for IoT Systems. J. Inf. Knowl. Manag. 2022, 21, 2250004. [Google Scholar] [CrossRef]
- Shi, Q.S.; Hao, Y.X.; Ren, H.B.; Huang, X.H. Blockchain-based distributed electricity transaction model. Int. J. Energy Res. 2022, 46, 11278–11290. [Google Scholar] [CrossRef]
- Razaque, A.; Alotaibi, B.; Alotaibi, M.; Amsaad, F.; Manasov, A.; Hariri, S.; Yergaliyeva, B.B.; Alotaibi, A. Blockchain-Enabled Deep Recurrent Neural Network Model for Clickbait Detection. IEEE Access 2022, 10, 3144–3163. [Google Scholar] [CrossRef]
- Jaiman, V.; Urovi, V. A Consent Model for Blockchain-Based Health Data Sharing Platforms. IEEE Access 2020, 8, 143734–143745. [Google Scholar] [CrossRef]
- Liu, Y.; Zhou, Z.; Yang, Y.; Ma, Y. Verifying the Smart Contracts of the Port Supply Chain System Based on Probabilistic Model Checking. Systems 2022, 10, 19. [Google Scholar] [CrossRef]
- Peng, C.; Liu, Z.K.; Wen, F.; Lee, J.Y.; Cui, F. Research on Blockchain Technology and Media Industry Applications in the Context of Big Data. Wirel. Commun. Mob. Comput. 2022, 2022, 3038436. [Google Scholar] [CrossRef]
- Cervi, L. Citizen journalism and user generated content in mainstream media. New dialogic form of communication, user-engagement technique or free labor exploitation? Rev. Comun. Dialógica 2019, 120–141. [Google Scholar] [CrossRef]
- Xiang, Y.; Ren, W.; Li, T.; Zheng, X.; Zhu, T.; Choo, K.-K.R. A multi-type and decentralized data transaction scheme based on smart contracts and watermarks. J. Netw. Comput. Appl. 2021, 176, 102953. [Google Scholar] [CrossRef]
- Mu, J.; Cai, X.; Xiao, Y. Value Assessment of Airport Billboards Based on Passenger Big Data. J. Syst. Sci. Syst. Eng. 2022, 31, 381–392. [Google Scholar] [CrossRef]
- Guleria, A.; Gupta, H. Review of Blockchain Technology. J. Pharm. Negat. Results 2022, 13, 784–787. [Google Scholar]
- Hu, H.; Wang, Y. Research on Convergence Media Consensus Mechanism Based on Blockchain. Sustainability 2022, 14, 11026. [Google Scholar] [CrossRef]
- Dong, S.; Abbas, K.; Li, M.X.; Kamruzzaman, J. Blockchain technology and application: An overview. Peerj Comput. Sci. 2023, 9, e1705. [Google Scholar] [CrossRef]
- Kumpel, A.S. The Matthew Effect in social media news use: Assessing inequalities in news exposure and news engagement on social network sites (SNS). Journalism 2020, 21, 1083–1098. [Google Scholar] [CrossRef]
- Krause, A.; Lott, D.; Dingemanse, J. Estimation of Attainment of Steady-State Conditions for Compounds with a Long Half-Life. J. Clin. Pharmacol. 2021, 61, 82–89. [Google Scholar] [CrossRef] [PubMed]
- Hu, H.; Wang, Y.; Feng, S. Research on dynamic management of convergence media ecology node based on blockchain. In Proceedings of the 2023 7th International Conference on Computer Science and Artificial Intelligence, Beijing, China, 8–10 December 2023; Association for Computing Machinery: Beijing, China, 2024; pp. 375–380. [Google Scholar]
- Chen, J.; Wu, J.Y.; Qian, Z.H.; Li, L.; Zheng, Z.X. Industrial Chain Data Sharing and Circulation of Blockchain an Big Data Technology. Wirel. Commun. Mob. Comput. 2022, 2022, 7719036. [Google Scholar] [CrossRef]
- Zhao, S.G.; Zeng, Z.H.; Peng, J.H.; Yu, F. Achieving a Secure and Traceable High-Definition Multimedia Data Trading Scheme Based on Blockchain. Mathematics 2023, 11, 2224. [Google Scholar] [CrossRef]
- Jiang, Z.G.; Zheng, Z.B.; Chen, K.; Luo, X.P.; Tang, X.W.; Li, Y. Exploring Smart Contract Recommendation: Towards Efficient Blockchain Development. IEEE Trans. Serv. Comput. 2023, 16, 1822–1832. [Google Scholar] [CrossRef]
- Mahmud, M.; Sohan, M.S.H.; Reno, S.; Sikder, M.A.B.; Hossain, F.S. Advancements in scalability of blockchain infrastructure through IPFS and dual blockchain methodology. J. Supercomput. 2024, 80, 8383–8405. [Google Scholar] [CrossRef]
- Doan, T.V.; Psaras, Y.; Ott, J.; Bajpai, V. Toward Decentralized Cloud Storage with IPFS: Opportunities, Challenges, and Future Considerations. IEEE Internet Comput. 2022, 26, 7–15. [Google Scholar] [CrossRef]
- Im, J.; Kwon, H.Y. Key-Value Store Coupled with an Operating System for Storing Large-Scale Values. Comput. Mater. Contin. 2022, 73, 3333–3350. [Google Scholar]
- Ramadhan, A.R.; Choi, M.G.; Chung, Y.J.; Choi, J. An Empirical Study of Segmented Linear Regression Search in LevelDB. Electronics 2023, 12, 1018. [Google Scholar] [CrossRef]
- Sayeed, S.; Marco-Gisbert, H. Assessing Blockchain Consensus and Security Mechanisms against the 51% Attack. Appl. Sci. -Basel 2019, 9, 1788. [Google Scholar] [CrossRef]
- Jethava, G.; Rao, U.P. User behavior-based and graph-based hybrid approach for detection of Sybil Attack in online social networks. Comput. Electr. Eng. 2022, 99, 99. [Google Scholar] [CrossRef]
- Li, T.; Wang, Z.; Yang, G.; Cui, Y.; Chen, Y.; Yu, X. Semi-selfish mining based on hidden Markov decision process. Int. J. Intell. Syst. 2021, 36, 3596–3612. [Google Scholar] [CrossRef]
- Gochhayat, S.P.; Shetty, S.; Mukkamala, R.; Foytik, P.; Kamhoua, G.A.; Njilla, L. Measuring Decentrality in Blockchain Based Systems. IEEE Access 2020, 8, 178372–178390. [Google Scholar] [CrossRef]
- Zhang, T.; Li, B.Y.; Zhu, Y.; Han, T.X.; Wu, Q.H. Covert channels in blockchain and blockchain based covert communication: Overview, state-of-the-art, and future directions. Comput. Commun. 2023, 205, 136–146. [Google Scholar] [CrossRef]
- Yu, X.L.; Al-Bataineh, O.; Lo, D.; Roychoudhury, A. Smart Contract Repair. Acm Trans. Softw. Eng. Methodol. 2020, 29, 1–32. [Google Scholar] [CrossRef]
- Fan, Q.; Xin, Y.; Jia, B.; Zhang, Y.; Wang, P.X. COBATS: A Novel Consortium Blockchain-Based Trust Model for Data Sharing in Vehicular Networks. IEEE Trans. Intell. Transp. Syst. 2023, 24, 12255–12271. [Google Scholar] [CrossRef]
- Google. Google Ads. Available online: https://ads.google.com/ (accessed on 24 July 2018).
- Gehao, L.; Xiangyu, L. Online Advertising Model via Blockchain. Comput. Sci. 2019, 46, 300–308. [Google Scholar]
- Yang, L.; Jiang, R.; Pu, X.T.; Wang, C.G.; Yang, Y.; Wang, M.; Zhang, L.; Tian, F.F. An access control model based on blockchain master-sidechain collaboration. Clust. Comput. J. Netw. Softw. Tools Appl. 2023, 27, 477–497. [Google Scholar] [CrossRef]







| Index | COBATS [46] | Google AdWords [47] | OAMVB [48] | AC-BMS [49] | CMEM-BC | 
|---|---|---|---|---|---|
| Based on blockchain | True | False | True | True | True | 
| Based on convergence media | False | True | False | False | True | 
| Blockchain type | Alliance chain | None | Alliance chain | Private chain | Alliance chain | 
| Consensus mechanism | PoS and PBFT | None | Improved PBFT | PBFT | PoE | 
| Smart contract | False | False | False | True | True | 
| Excitation mechanism | True | False | True | False | True | 
| Participation system | False | True | False | False | True | 
| Credit system | True | False | False | False | True | 
| Artificial intelligence | False | True | False | True | True | 
| Machine learning | False | True | False | False | False | 
| Disclaimer/Publisher’s Note: The statements, opinions and data contained in all publications are solely those of the individual author(s) and contributor(s) and not of MDPI and/or the editor(s). MDPI and/or the editor(s) disclaim responsibility for any injury to people or property resulting from any ideas, methods, instructions or products referred to in the content. | 
© 2024 by the authors. Licensee MDPI, Basel, Switzerland. This article is an open access article distributed under the terms and conditions of the Creative Commons Attribution (CC BY) license (https://creativecommons.org/licenses/by/4.0/).
Share and Cite
Hu, H.; Wang, Y.; Song, G. Research on Convergence Media Ecological Model Based on Blockchain. Systems 2024, 12, 381. https://doi.org/10.3390/systems12090381
Hu H, Wang Y, Song G. Research on Convergence Media Ecological Model Based on Blockchain. Systems. 2024; 12(9):381. https://doi.org/10.3390/systems12090381
Chicago/Turabian StyleHu, Hongbin, Yongbin Wang, and Guohui Song. 2024. "Research on Convergence Media Ecological Model Based on Blockchain" Systems 12, no. 9: 381. https://doi.org/10.3390/systems12090381
APA StyleHu, H., Wang, Y., & Song, G. (2024). Research on Convergence Media Ecological Model Based on Blockchain. Systems, 12(9), 381. https://doi.org/10.3390/systems12090381
 
        


 
       