Next Article in Journal
Text-to-Model Transformation: Natural Language-Based Model Generation Framework
Next Article in Special Issue
Applying the PRiSM™ Methodology to Raise Awareness of the Importance of Using Sustainable Project Management Practices in Organizations
Previous Article in Journal
Digital Transformation: A Challenge for the Romanian Health System
 
 
Font Type:
Arial Georgia Verdana
Font Size:
Aa Aa Aa
Line Spacing:
Column Width:
Background:
Article

Developing a Maturity Rating System for Project Management Offices

by
Abdullah M. Alshabragi
,
Abdulmohsen S. Almohsen
* and
Abdulrahman A. Bin Mahmoud
*
Civil Engineering Department, College of Engineering, King Saud University, Riyadh 11421, Saudi Arabia
*
Authors to whom correspondence should be addressed.
Systems 2024, 12(9), 367; https://doi.org/10.3390/systems12090367
Submission received: 4 August 2024 / Revised: 8 September 2024 / Accepted: 12 September 2024 / Published: 14 September 2024
(This article belongs to the Special Issue Sustainable Project Management in Business)

Abstract

Effective project management is crucial for organizations to achieve strategic objectives and maintain competitiveness in today’s market. The project management office (PMO) has emerged as a key enabler in enhancing project management effectiveness through centralized oversight, support, and standardization. However, evaluating the effectiveness of PMOs and identifying areas for improvement remain challenging. This paper aims to provide a comprehensive overview of project management effectiveness and the role of PMOs in achieving organizational success by establishing a maturity rating system. The research objectives include identifying critical success factors relevant to sustainable PMO effectiveness, reviewing existing literature on project management maturity models, analyzing data through literature review and questionnaires, developing a rating system based on identified success factors, and contributing to the existing literature on PMOs. The literature review and thematic analysis identified five critical themes—organizational culture, governance, competence, project controls, and engagement—each with corresponding success factors. Questionnaires were used to assess the maturity levels and relative importance of these factors, where the AHP analysis determined the weighted importance of each success factor and category. The results highlight the critical success factors for PMOs: collaboration, effective leadership, alignment with organizational goals, knowledge management, project planning, risk management, stakeholder satisfaction, and communication. By establishing a standardized and objective approach to evaluating sustainable PMO effectiveness, organizations can enhance their sustainable project management practices, improve project success rates, and address the challenges associated with evaluating PMO performance. Ultimately, adopting a systems approach enables PMOs to align strategies with organizational goals and foster a culture of continuous improvement.

1. Introduction

Effective project management is critical in achieving strategic objectives and maintaining competitiveness in today’s market. Organizations rely on efficient and sustainable project management practices to ensure success and optimize resource allocation. The project management office (PMO) has emerged as a key enabler in enhancing project management effectiveness by providing centralized oversight, support, and standardization of project management activities [1,2]. Evaluating the effectiveness of PMOs is crucial for sustainable and continuous improvement and addressing areas of enhancement for the organization [3].
Project management encompasses various challenges, including financial constraints, evolving technologies, industry dynamics, sustainability, and resource availability. To ensure project success, overcoming these challenges requires applying knowledge, skills, techniques, and tools. The PMO, composed of people, processes, and tools, is pivotal in facilitating project management activities. Its functions include developing and implementing methodologies, policies, and procedures, providing training and guidance to project managers and teams, monitoring project performance, and ensuring compliance with organizational standards. Project management has evolved as a formal discipline over the last century with the development of scientific management principles and project management techniques [4], and it is widely used across industries and sectors to plan and execute projects of varying sizes and complexity. Effective and sustainable project management can help organizations achieve strategic objectives, improve productivity, and adapt to changing market conditions.
The concept of PMOs originated in the 1930s, when the U.S. Air Corps established a project office to monitor aircraft development [5]. Since then, PMOs have gained significant recognition across various industries, such as construction and IT. The need for more efficient project management practices led organizations to adopt modern PMOs in the 1990s, aiming to coordinate projects effectively and standardize processes [6].
A PMO is a centralized organizational unit that supports project management activities. It develops and maintains project management standards, processes, and methodologies to ensure the project’s success [3]. PMOs have their roots in scientific management principles and have gained prominence by formalizing project management processes and methodologies. There are three main types of PMOs: supportive, controlling, and directive. Each type has different support, control, and oversight levels for projects and project teams [7]. PMOs offer project teams guidance, training, and best practices and contribute to improved project management efficiency and effectiveness [3].
The emergence of PMOs in recent years has been driven by the need to manage multiple projects, improve project outcomes, and align project activities with organizational goals [8]. PMOs serve as centralized units that oversee and manage projects, standardize project management processes, and ensure alignment with organizational objectives. However, the effectiveness of PMOs can vary, and understanding the critical success factors is crucial for establishing and maintaining successful PMOs.
Incorporating a systems approach into PMOs improves project governance and execution by promoting a comprehensive understanding of project dynamics. This highlights the interdependence of project components, enabling PMOs to align their strategies with organizational goals. By viewing projects as an integral part of a broader organizational ecosystem, PMOs can facilitate better decision-making and resource allocation, ultimately leading to improved project outcomes [9]. Integrating the systems approach with PMO practices can lead to improved project outcomes by applying a systems perspective: PMOs can better understand the interdependencies between projects, resources, and stakeholders, allowing PMOs to manage risks more effectively and optimize resource allocation across multiple projects [10]. Moreover, implementing a systems approach empowers PMOs to develop comprehensive performance measurement metrics that align with diverse business models, thereby improving accountability and success tracking. This integrated view is essential for fostering a culture of continuous improvement and ensuring that PMOs can adapt to changing conditions [9].
Assessing the maturity of PMOs is essential to gauge their integration within organizations and the effectiveness of their functions. Several PMO maturity models, such as the organizational project management maturity model (OPM3) and (P3M3) maturity model, have been developed to evaluate PMO effectiveness and identify areas for improvement. These models provide a framework for assessing PMO effectiveness and promoting continuous enhancement [11].
Establishing and maintaining successful project management offices (PMOs) require a thorough understanding of the critical success factors contributing to their effectiveness and sustainability. Various factors influence the success of a PMO. Governance involves defining roles, responsibilities, and decision-making processes within the PMO. Talent management focuses on attracting, retaining, and developing project management professionals [5]. Organizational culture emphasizes integrating project management practices into the organization’s culture and aligning PMOs with strategic objectives. Project controls involve monitoring and controlling project progress, while engagement fosters collaboration and effective communication among stakeholders. Additionally, PMOs should focus on aligning project management methodologies with organizational goals, improving communication, and enhancing stakeholder engagement [12].

1.1. Review of Related Literature on Success Factors

The literature review provides a comprehensive overview of the key success factors of PMOs, including their structure, governance, processes, and ability to deliver value to organizations by identifying and understanding these factors. The literature review identified several success factors that significantly impact the effectiveness of PMOs. Various studies investigated these factors and found them crucial for establishing and maintaining successful PMOs, and these are presented in Table 1.

1.2. Review of Related Literature on Project Management Maturity Models (PMMMs)

Project management maturity models (PMMMs) are frameworks that organizations use to assess the maturity of their project management practices, identify areas for improvement, and assess project management capabilities [21]. It provides a structured approach for evaluating project management practices and helps organizations move from an ad hoc, reactive approach to project management to a more structured, proactive approach. The concept of PMMMs was first introduced in the late 1980s by the Software Engineering Institute (SEI) at Carnegie Mellon University. The SEI developed the capability maturity model (CMM, Version 1.0) to assess the maturity of software development processes. The CMM was later adapted to evaluate project management processes and became known as the project management maturity model (PMMM), which was first published in book form in 2002 and later released in its second edition in 2007 [22]. There are several types of PMMMs, each with its own set of criteria and assessment methods. While PMMMs like OPM3 have shown positive impacts on project performance [23,24], the decline in PMMM publications since 2014 raises concerns about their relevance and effectiveness [25]. Issues such as being too best practice-centered, inflexible, and complex have hindered the widespread adoption of PMMMs, making them a challenging sell to industries [25]. Despite their initial success in the IT industry, PMMMs need continuous research and improvement to remain valuable in modern project management environments [25]. The following are the most commonly used PMMMs.

1.2.1. Capability Maturity Model Integration (CMMI®)

CMMI® originated from the capability maturity model (CMM) developed in 1987 by the Software Engineering Institute (SEI) to assess software contractors. In 2000, CMM evolved into the integrated CMMI®, expanding its scope beyond software development. CMMI® has been widely utilized by organizations to enhance project management maturity. Studies have shown that integrating CMMI® with ISO 9001 standards can lead to improved quality, efficiency, and process maturity [26]. Since 2006, CMMI® has been categorized into three models: CMMI for development, CMMI for services, and CMMI for acquisition. The CMMI® models provide a framework to assess and improve an organization’s process maturity across different areas.

1.2.2. Organizational Project Management Maturity Model (OPM3)

The OPM3 was created by the Project Management Institute (PMI) in 2003, drawing on input from over 800 project management experts worldwide. The model was subsequently updated in 2008 and 2013. The organizational project management maturity model (OPM3) has been extensively studied in various regions like North America and the Middle East, showcasing its impact on project performance and organizational outcomes [27,28]. The OPM3 is a critical tool for standardizing project outcomes, emphasizing the importance of effective management practices, clear project goals, and balancing customer satisfaction with profit maximization [23,28]. It consists of three main components—knowledge, evaluation, and improvement—that enable organizations to assess and enhance their project, program, portfolio, and organizational management maturity. The model focuses on continuous assessment across two dimensions: management domains (project, program, portfolio, and organizational) and stages of maturity (standardization, measurement, management, and continuous improvement). Studies also emphasize the significance of the OPM3 in generating optimized outcomes, identifying gaps, and continuously improving processes within organizations [23,28].

1.2.3. Portfolio, Program, and Project Management Maturity Model (P3M3®)

The portfolio, program, and project management maturity model (P3M3®) was developed in 2003 by the Office of Government Commerce (OGC), drawing on the PRINCE2® methodology. The P3M3® is a critical tool for enhancing project management maturity. While the organizational project management maturity model (OPM3) focuses on generating standardized outcomes in organizational projects, the P3M3® contributes positively to project performance by improving processes and stakeholder communication [27]. The P3M3® model includes maturity levels ranging from initial to optimized and encompasses specialized sub-models, such as PfM3 for portfolio management, PgM3 for program management, and PjM3 for project management. Additionally, simplified versions of these models have been created, including P2MM, P1M3, and P2M3, each focusing on assessing project management maturity in particular.

1.2.4. Kerzner Project Management Maturity Model (PMMM)

The Kerzner project management maturity model (PMMM), developed by Harold Kerzner, focuses on helping organizations achieve exceptional project management results through a progressive five-level maturity framework. The model starts with establishing a common language and understanding of project management concepts, then moves towards defining common processes, unifying methodologies, continuously benchmarking practices against industry standards, and ultimately using performance data to drive ongoing improvement of project management capabilities [29]. By mastering project management knowledge, standardizing processes, integrating methodologies, benchmarking continuously, and leveraging information for continuous improvement, organizations can systematically advance through the PMMM levels and enhance their overall project management maturity and effectiveness.
The existing research on project management maturity models has identified several key gaps in knowledge warranting further investigation. These gaps span various prominent frameworks, including the CMMI®, OPM3, P3M3®, and PMMM. Researchers have emphasized the importance of integrating the CMMI® with other standards to create more tailored models for organizations [30]. There is also a need for detailed guidance and simplified approaches to support organizations in adopting CMMI practices [31,32]. In the case of the OPM3, there is a gap in understanding how project management principles can be applied across diverse organizational contexts [33]. Additionally, there is a need to research frameworks and strategies for project teams to leverage external knowledge and form beneficial alliances [34]. For the P3M3® framework, researchers have noted misconceptions and misplacements in academia regarding the framework’s capability to manage change holistically [33]. There is also a lack of in-depth studies on the factors influencing the successful adoption of portfolio management methodologies [35], as well as a need to incorporate knowledge management perspectives into the P3M3® to assess PMO maturity [36]. Regarding the Kerzner project management maturity model (PMMM), researchers have noted that it needs to address knowledge management (KM) practices within project management offices (PMOs) for a more comprehensive project management maturity assessment [37]. Furthermore, the weak adoption of the PMMM in the construction industry, especially in construction consulting services, requires exploration of non-process factors such as teamwork and leadership on PMMM effectiveness [38]. By addressing these gaps through further research, practical applications, and the integration of emerging concepts (such as knowledge management, external collaboration, and context-specific customization), the project management maturity models can be enhanced to provide more comprehensive and practical frameworks for organizations to assess and improve their project management capabilities.
This paper aims to provide a comprehensive overview of project management effectiveness and the role of PMOs in achieving organizational success by establishing a maturity rating system. The primary objectives of this research are to identify critical success factors of project management relevant to PMO effectiveness and sustainability, review existing literature on project management maturity models, analyze credible data through a literature review and questionnaires, develop a rating system for PMOs based on identified critical success factors, and contribute to the existing literature on PMOs and their effectiveness. The significance of this study lies in its potential to address the gaps in the existing maturity rating models and the challenges associated with evaluating PMO effectiveness by establishing a standardized and objective approach that considers critical success factors and captures some of the gaps that the existing maturity models did not address. This approach would enable organizations to enhance their sustainable project management practices, improving project success rates and organizational competitiveness.

2. Methodology

2.1. Research Design

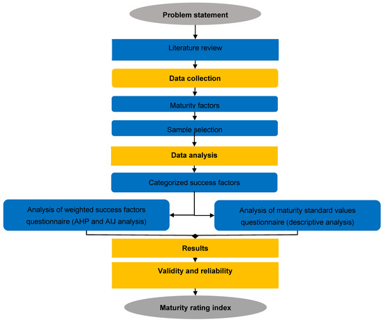
This section explains the instruments and processes used in the research approach to develop the maturity rating system for PMOs. The rating system was established based on feedback from experienced PMO professionals in project management. Systematic analysis is used to collect and categorize data on success factors for PMOs. To rank the success factors and determine the success factor maturity levels and weights, this study employed the analytical hierarchy process (AHP) and descriptive analysis using questionnaires. The research design adopted a mixed methodology, with both qualitative and quantitative methods utilized to gather and analyze data. Overall, the methodology was designed to produce a reliable and comprehensive maturity rating system that PMOs can use to evaluate their project management capabilities and identify areas for improvement. Figure 1 illustrates the steps of the methodology that were followed to conduct the research. Further details will be discussed in this section for every research step.

2.2. Data Collection

The data collection process was designed to ensure that the maturity rating system was comprehensive, reliable, and valid by utilizing a multi-phased data collection approach. First, a literature review was conducted to inform the initial findings about success factors, providing a foundation for identifying success factors, which were then analyzed and categorized through thematic analysis.
Secondly, questionnaires were developed to evaluate the success factors from a project management professional’s point of view and expertise. The questionnaires targeted PMO professionals with extensive experience in project management and were conducted in two phases. In the first phase, a questionnaire was developed to assess the maturity level of the collected success factors from the literature review. This questionnaire consisted of multiple-choice questions, with each choice representing a different level of maturity for each success factor. The professionals were asked to choose the preferable answer that best represented the maturity level for each success factor, and the collected and analyzed results of this questionnaire phase represented the maturity of each success factor. To gather data on the maturity level of the identified success factors, this study employed Likert scales within the questionnaires. The Likert scale is a commonly used psychometric scale in research studies that allows participants to provide more detailed responses than simple yes/no answers [39].
In this study, the participants were asked to rate the frequency of occurrence for each success factor based on their personal experience and opinions. A 7-point Likert scale was utilized, with each point representing a different level of maturity for the implementation of the success factors. After the questionnaires were completed, the collected data was analyzed using the descriptive analysis process. This allowed for identification of the most common answer for each question, which in turn informed the standard level of maturity for each success factor based on the responses of the PMO professionals.
Table 2 represents the value assigned to each response option on the Likert scale. These values were used later in the rating system analysis to establish a reference value for each success factor.
In the second phase, a questionnaire was distributed to the PMO professionals to measure the weight of the success factors and categories. This questionnaire was designed to evaluate the importance level of the success factors relative to each other and the importance level of each category. The analytical hierarchy process (AHP) and aggregating individual judgments (AIJ) were used to assign weights to each success factor and category based on the responses of the PMO professionals. This approach allowed us to assign weights for the success factors and categories based on their perceived importance from the perspective of project management professionals. Ethics approval was received before data collection, and a pilot study with faculty members and industry practitioners was conducted to refine the questionnaire and enhance its validity. Feedback on relevance and clarity helped improve the instrument. Additionally, reliability was assessed using Cronbach’s alpha for the descriptive analysis part of the questionnaire and consistency ratio (CR) calculation for the AHP part of the questionnaire. Following the survey design phase, an online survey was created and distributed through an online service using the SurveyMonkey platform. Informed consent was obtained at the beginning of the survey to ensure that participants were willingly participating in the study and had a full understanding of their involvement. The rationale for choosing the online approach was that it would enable access to a broader audience situated across different locations.
The study developed a comprehensive maturity rating system that reflects academic research and industry practice perspectives by integrating the data obtained from these complementary methods.

2.3. Sample of the Study

The study sample consisted of professionals with key leadership roles in PMOs and significant project management experience in various organizations. A sample of 60 PMO professionals was selected based on their expertise, and their experience was evaluated based on the number of years they had worked in the field. The questionnaire included a specific question designed to filter participants according to their years of experience in PMOs, ensuring that insights were gathered from those with substantial expertise. The professionals participated in two survey phases, which contributed to forming the maturity rating system.
Our study focused on a specialized group of PMO professionals, with a sample size of 60 participants based on the recommendations of [40]. Their research showed that even with 50 participants, the model fit was acceptable, indicating that the sample size of 60 in our study was likely to yield an acceptable model fit. Additionally, ref. [41] introduced a new method called n* (n-Star) for calculating the minimum sample size, allowing for up to 95% accuracy in sample-population inference. According to the survey scales used, the minimum sample size was found to be 31.61 ± 2.33 participants, aligning with Louangrath’s recommendation. By selecting this sample, the study gathered data from PMO professionals with practical experience in the field. This approach helped to ensure that the maturity rating system for PMOs was based on a broad range of perspectives and was valid and reliable.

2.4. Data Analysis

The data analysis step in the research methodology involves a multi-stage process of organizing, categorizing, synthesizing, analyzing, and writing about the data continuously. The process involved going back through the stages more than once to narrow and gain a better understanding of the gathered data. Throughout the data analysis process, the data were continuously reviewed and refined to gain a deeper understanding of the success factors of PMOs.
In this study, the collected data that exhibited the success factors of PMOs were organized systematically and then categorized based on their relevance to one another using the thematic analysis approach. Then, the success factors were grouped into different categories. To further analyze the data, the success factors for each category were distributed in a questionnaire to PMO professionals to rate and assign a weight for each success factor and each category. In addition, the PMO professionals rated each success factor within every category by answering the questionnaire that utilized the analytical hierarchy process (AHP) to assign the weights of each success factor and category. The AHP approach assigns a weight out of 100 for each success factor under each category and a weight out of 100 for the categories that form the rating system when summed together.

2.4.1. Thematic Analysis (Categorization)

This study used an inductive approach to thematic analysis, allowing the themes to emerge directly from the data. Thematic analysis involves identifying and reporting patterns within data [42].
The thematic analysis for this research involved familiarizing and reviewing collected data, coding relevant information, grouping codes based on relevance, identifying patterns and relationships, organizing into coherent themes, reviewing for coherence and consistency, defining and refining themes, and finally identifying success factors and documenting the findings. This systematic approach, utilizing manual tools (paper, pen, and mind mapping) and digital assistance (Excel software, Version 2408), helped in understanding the data and identifying the key success factors for PMOs using inductive thematic analysis.

2.4.2. Analytic Hierarchy Process (AHP)—Weighted Success Factors

To differentiate the importance and effectiveness of the identified success factors, this study employed the analytic hierarchy process (AHP) methodology. AHP is a well-established multi-criteria decision-making technique that is particularly suitable for project management research, as it allows for the systematic evaluation and prioritization of various success factors [43] and for the comparison and prioritization of different options based on their relative importance. In the context of this research, AHP was utilized to evaluate the importance level of the success factors relative to one another and assign weights accordingly. PMO professionals were asked to conduct pairwise comparisons of the success factors and categories using a scale of preference rather than a single choice. This allowed them to assign relative weights to each success factor and category based on their perceived importance. Saaty’s scale, which ranges from 1 to 9, was selected as the preferred option in the AHP studies because it is less sensitive to inconsistency, as shown in Table 3. The AHP approach provided a clear picture of the intensity of importance for each factor compared to the others.

2.4.3. Aggregating of Individual Judgments (AIJ)

A group decision-making approach, such as the aggregating of individual judgments (AIJ) method, is important in project management research, as project success often depends on the collective input and preferences of multiple stakeholders [44] since the data are collected from various PMO professionals. AIJ was employed to aggregate the preferences of the participants. Specifically, the AIJ method allows for the consolidation of individual judgments into a unified set of weights for the success factors and categories, reflecting the collective perspective of the participants.
To enhance the reliability and robustness of the final decision-making model, the geometric mean was used as an aggregation method to combine the responses from multiple participants. This approach aimed to reflect the collective judgments of the group involved in the AHP process.
By utilizing the AHP and AIJ methods, along with customized Excel spreadsheets for data organization and calculations, this study was able to prioritize the success factors and categories based on their perceived importance from the perspective of project management professionals. This allowed for a clear understanding of the intensity of importance of each factor compared to the others.

2.4.4. Descriptive Analysis (Maturity Standard Values)

Analyzing Likert-scale data using parametric methods, such as calculating means and standard deviations, is appropriate due to the central limit theorem, which states that as sample size increases, the sampling distribution of the mean approaches a normal distribution, even if the underlying population distribution is non-normal [45,46]. This justifies the use of descriptive analysis techniques, which are generally more powerful and provide more informative results compared to non-parametric methods. Calculating the central tendency (e.g., means) of Likert-scale responses allows for determining the preferred or typical responses on the frequency of applying each success factor, providing valuable insights into the relative importance of the success factors from the respondents’ perspectives [47]. For the descriptive analysis, IBM SPSS software version 27 [48] was utilized to analyze the dataset, which helped in the necessary statistical calculations and generated comprehensive descriptive statistics.
By utilizing the Likert-scale methodology and descriptive analysis, this study was able to gather detailed insights into the importance and maturity of the success factors from the perspective of the PMO professionals. The standard maturity values provided a benchmark for each success factor, which, when summed, formed the overall maturity rating index.

3. Results

3.1. Preliminary Results of Literature Review (Success Factor Identification and Categorization)

The first phase of this study aimed to identify the critical success factors for PMOs. A combination of a literature review and thematic analysis was utilized to explore the factors that contribute to their effective functioning. The literature review involved a systematic and comprehensive review of existing publications, including papers and articles related to PMOs, where success factors were identified. After collecting success factors from the literature and best practices, the data were categorized using a thematic analysis. Relevant information was coded, reviewed, and clustered into themes that represented key categories of success factors in PMOs, as shown in Table 4.
The five identified themes and their corresponding success factors are as follows.
  • Organizational culture: This theme encompasses factors such as leadership, alignment, and transparency within the organization. Success factors include the presence of a collaborative and teamwork-oriented culture, effective leadership providing direction and support, alignment with organizational goals, and transparent project information and decision-making processes.
  • Governance: This theme focuses on factors related to the governance of the PMO. Success factors include the existence of a comprehensive project manual defining policies and procedures, knowledge management processes for capturing and sharing project knowledge, processes for lessons learned, and clearly defined roles and responsibilities for project team members.
  • Competence: The competence theme highlights factors related to the PMO’s competence. Success factors include forming project teams with the right mix of skills and expertise, providing training and development opportunities for staff, and implementing a structured problem-solving approach.
  • Project controls: This theme pertains to the controls in place to effectively manage projects. Success factors include robust risk management processes for identifying and managing project risks, comprehensive project planning, timely and accurate reporting of project information, and adherence to quality management processes.
  • Engagement: The engagement theme focuses on factors that ensure stakeholder satisfaction and involvement. Success factors include stakeholder satisfaction with PMO services, effective communication of project information, and coordination and collaboration among project team members and stakeholders.

3.2. Questionnaire Results

3.2.1. Data and Demographic Information of Respondents

The socio-demographic analysis of the participants revealed a predominance of individuals in the 25–34 age group (45.9%), followed by the 35–44 (26.2%) and 45–54 (19.7%) age groups. The gender distribution showed a higher proportion of male participants, 59%, compared to female participants—41%. The educational attainment of the sample was notable, with 41% holding a bachelor’s degree and an additional 41% possessing a master’s degree. This suggested a well-educated and relatively young cohort, with a slight male bias. The age and education levels indicated a sample of professionals or those in the early to middle stages of their careers.

3.2.2. Questionnaire Phases

In the questionnaire phase, results were obtained by analyzing the data collected from a two-phase questionnaire distributed to 60 participants. The first phase of the questionnaire aimed to establish standard values for the maturity level of each success factor, while the second phase assessed the importance of these factors relative to each other and the categories of the success factors,. The data were analyzed using descriptive analysis and statistical methods and the AHP and AIJ methods.

3.2.3. Maturity Standard Values for Success Factors

Participants were asked to rate the frequency of occurrence of each factor on a Likert scale to determine the standard maturity values for each success factor. The collected data were analyzed using the descriptive analysis of ordinary averages of Likert-scale data, and the results provided a standard level of maturity for each success factor based on the participants’ responses. These standard values served as a benchmark for the maturity rating system.
Table 5 presents the results of the analysis of responses to a Likert-scale questionnaire consisting of 36 statements related to success factors in project management practices. Each success factor was evaluated based on two statements in the questionnaire. The respondents rated the frequency of application of these practices on a scale from never to always.
Reliability Analysis
The internal consistency of the responses was assessed using Cronbach’s alpha for reliability. This analysis determined the questionnaire’s reliability and ensured consistent responses. Cronbach’s alpha reliability coefficient, which measures the internal consistency of responses, was exceptionally high, at 0.983. This value indicates a high level of reliability in the survey instrument, suggesting that the questions were well-constructed to measure the underlying constructs accurately. In other words, the survey consistently measures what it intends to measure, strengthening the validity of the findings.

3.2.4. Weighted Success Factors in Project Management

In this phase, the analytical hierarchy process (AHP) was employed to assess the weighted importance and effectiveness of project management’s success factors by pairwise comparison and the aggregating of individual judgments (AIJ) method. Saaty’s scale, ranging from 1 to 9, was used to measure the relative weight of each success factor within its category. A group decision-making approach was adopted, aggregating the preferences of PMO professionals to determine unified weights for each success factor and category.
The AHP analysis revealed the success factors’ relative importance and corresponding weights. The consistency ratio (CR) was calculated to assess the consistency of pairwise comparisons made by the participants. The findings indicated that achieving a low CR value is desirable, as it suggests a higher level of consistency in decision-maker judgments. However, it is essential to balance consistency with practicality and contextual factors. Table 6 shows the weights of the success factors and categories.

4. Validation

To validate the findings of this study, a verification process was conducted with an entity that has a leading role in the logistics sector in Saudi Arabia that has received a well-recognized award for PMO maturity from the PMO Global Alliance Association. This validation aimed to assess the applicability and generalizability of the identified success factors and the proposed maturity rating system.
The entity selected for validation had established a mature PMO and was recognized for its excellence in project management practices. The researchers collaborated closely with the entity to compare their input in the existing PMO maturity assessment framework with the results of the success factors and their maturity level from the rating system identified in this study.
During the validation process, it was observed that the success factors identified in this study aligned with the practices and characteristics exhibited by the validated entity, as shown in Table 7. Organizational culture, leadership support, transparency, alignment with goals, standardized processes, knowledge management, role clarity, team matching, problem-solving, risk management, project planning, reporting, quality management, stakeholder satisfaction, communication, and collaboration were all found to be critical factors contributing to the entity’s PMO maturity.
However, as shown in Table 7, it is essential to highlight that the minor variances observed between the results obtained from the validation process and the findings of this study can be attributed to the unique organizational context that related to the operational framework of the logistics sector and specific PMO practices of the validated entity, which may emphasize certain practices more than the others, leading to differences in implementation of success factors. While the general principles and success factors remained consistent, the degree of emphasis and implementation may have differed slightly. For example under the “project culture” success factors, there are two statements that describe the implementation of success factor #1, “Adapt projectized structure in the organization’s projects”.
The variances observed between the validation and study findings underscore the importance of considering organizational context and industry-specific factors when applying the identified success factors. Adapting the findings to each organization’s needs and characteristics is crucial to ensure effective implementation and alignment with their respective PMO maturity goals. Despite the minor variances, the validation results support the identified success factors and demonstrate their relevance in achieving PMO maturity. The collaboration with the validated entity further strengthens the credibility and practical applicability of the maturity rating system proposed in this study.

5. Discussion

This study provides comprehensive insights into the success factors that significantly contribute to effective project management offices (PMOs). By understanding and implementing these factors, organizations can enhance their project management practices and improve project success rates. The findings emphasize the importance of project culture, leadership support, transparency, alignment with organizational goals, standardized processes, knowledge management, learning from past experiences, role clarity, matching team members, human resource capability, problem-solving, risk management, project planning, reporting, quality management, stakeholder satisfaction, communication, and coordination and collaboration. However, further research and practical applications are encouraged to explore and refine these success factors in different organizational contexts.
The findings presented in this study contribute to the understanding of the success factors that significantly influence effective project management within organizations’ project management offices (PMOs). This research identifies key success factors and their importance by examining various categories, including organizational culture, governance, competence, project controls, and engagement.
The first category, organizational culture, highlights transparency as the most critical factor, emphasizing its pivotal role in organizational culture assessments and decision-making processes. The second category, governance, emphasizes the importance of defining and assigning roles within the governance structure, with roles and responsibilities ranking as the most crucial factor. In the competence category, problem-solving takes precedence, underscoring its critical role in assessing competence. Quality management emerges as the most critical factor in the project controls category, emphasizing the importance of deliverable quality and adherence to standards. Lastly, in the engagement category, effective communication and collaboration are identified as primary focuses in engaging stakeholders.
The overall maturity rating system assigns weights to the categories, with engagement receiving the highest weight (47%), followed by project controls (25%), competence (16%), governance (8%), and organizational culture (4%). According to the PMI’s Pulse of Profession In-Depth Report [49], one out of five projects is unsuccessful due to ineffective communication and engagement, which indicates the significant importance of engagement efforts and stakeholder collaboration in the maturity of PMOs.
Based on the research findings, several recommendations are proposed. To foster a culture of transparency, organizations should promote open communication and information sharing, which enhances decision-making processes and overall organizational performance. Strengthening alignment among team members and departments ensures a shared vision and goals, contributing to a cohesive organizational culture and improved effectiveness. Defining and assigning roles and responsibilities within the governance structure enhances clarity, accountability, and efficient decision-making processes. Investing in developing problem-solving skills and capabilities enhances competence and adaptability in dynamic environments. Prioritizing quality management practices and effective reporting mechanisms maintains high-quality deliverables and adherence to quality standards. Establishing effective communication channels and promoting stakeholder coordination and collaboration enhances engagement and satisfaction.
The implications of this study are significant for both theory and practice in project management. Theoretical implications include adding empirical evidence to the existing body of knowledge, validating and extending previous research, and offering insights into specific success factors that organizations should prioritize. Practical implications provide valuable guidance for practitioners and organizations seeking to improve project management effectiveness and sustainability by addressing project culture, leadership support, transparency, and alignment. Organizational and process implications highlight the importance of adopting projectized structures, fostering supportive cultures, allocating adequate resources, and implementing standardized project management processes.

6. Conclusions

Effective project management is crucial for achieving organizational success. The project management office (PMO) plays a key role in enhancing project management effectiveness through centralized oversight and standardization. However, evaluating PMO effectiveness and identifying areas for improvement remain challenging. This study aimed to establish a maturity rating system to assess project management effectiveness and the role of PMOs in achieving strategic objectives.
The findings of this study underscore that successful project management is not solely reliant on technical skills, but is deeply influenced by organizational culture and leadership dynamics. By prioritizing transparency and open communication, organizations can build trust and foster a collaborative environment that drives project success. The study also shed light on key factors that significantly influence project success and offer valuable insights for practitioners and organizations seeking to enhance their project management practices within PMOs. Moreover, the identification of key success factors across various categories such as governance, competence, and engagement provides a structured framework for organization to assess their PMOs. The research makes significant contributions to the field of project management. It identifies the key success factors, provides empirical evidence, and offers practical recommendations for enhancing project management practices. The research findings have the potential to impact project management practices positively. By implementing the recommendations proposed in this study, organizations can improve project outcomes, increase project success rates, and ultimately achieve their strategic objectives. The value of this research lies in its contribution to developing a maturity rating system, the ongoing advancement of sustainable project management practices, and the potential to drive positive change in project management across organizations by utilizing this rating system.
While this study has made significant contributions, it is essential to acknowledge its limitations. The findings are context-specific, and generalizability to other organizations or industries may vary. Additionally, there may be additional factors that could influence organizational performance beyond those identified in this research. Furthermore, the scope of the study was limited to the development and validation of the proposed rating system without delving into its real-world implementation or the impact it may have on project success rates. While creating and validating the index was a crucial first step, the study did not explore how the index could be effectively applied in practice or assess the index’s influence on project outcomes.
Future research can explore the interrelationships and interactions between the success factors to gain a deeper understanding of their combined impact on organizational performance, evaluate the effectiveness of recommended strategies, and examine the long-term impact of implementing these factors on project outcomes. Further investigation can also assess the applicability of the maturity rating system in different types of organizations and industries. Future studies can build upon the findings of this research by exploring additional success factors and investigating the effectiveness of specific interventions.

Author Contributions

Conceptualization, A.M.A. and A.S.A.; methodology, A.M.A., A.S.A. and A.A.B.M.; software, A.M.A.; validation, A.M.A. and A.S.A.; formal analysis, A.M.A., A.S.A. and A.A.B.M.; investigation, A.M.A.; resources, A.M.A. and A.S.A.; data curation A.M.A.; writing—original draft preparation, A.M.A. and A.A.B.M.; writing—review and editing, A.M.A., A.S.A. and A.A.B.M.; visualization, A.M.A. and A.A.B.M.; supervision, A.S.A. and A.A.B.M.; project administration, A.S.A. and A.A.B.M.; funding acquisition, A.S.A. and A.A.B.M. All authors have read and agreed to the published version of the manuscript.

Funding

The authors thank King Saud University, Riyadh, Saudi Arabia, for supporting this study through the Researchers Supporting Project (RSP2024R302).

Data Availability Statement

The data presented in this study are available on request from the corresponding author.

Conflicts of Interest

The authors declare no conflict of interest.

References

  1. Crawford, J.K. The Strategic Project Office; J. Ross Publishing: Fort Lauderdale, FL, USA, 2006. [Google Scholar]
  2. Crawford, L. Developing Organizational Project Management Capability: Theory and Practice. Proj. Manag. J. 2006, 37, 74–86. [Google Scholar] [CrossRef]
  3. Project Management Institute. A Guide to the Project Management Body of Knowledge (PMBOK Guide), 6th ed.; Project Management Institute: Hong Kong, China, 2017. [Google Scholar]
  4. Kerzner, H. Project Management: A Systems Approach to Planning, Scheduling, and Controlling; John Wiley & Sons: Hoboken, NJ, USA, 2017. [Google Scholar]
  5. Crawford, J.K.; Cabanis-Brewin, J. Optimizing Human Capital with a Strategic Project Office; J. Ross Publishing: Fort Lauderdale, FL, USA, 2010. [Google Scholar]
  6. Giraudo, L.; Monaldi, E. PMO Evolution: From the Origin to the Future. In Proceedings of the PMI® Global Congress 2015—EMEA, London, UK, 10–13 May 2015; Project Management Institute: Newtown Square, PA, USA, 2015. [Google Scholar]
  7. Fernandes, G.; Pinto, E.B.; Araújo, M.; Machado, R.J. The roles of a Programme and Project Management Office to support collaborative university–industry R&D. Total. Qual. Manag. Bus. Excel. 2020, 31, 583–608. [Google Scholar] [CrossRef]
  8. Hobbs, B.; Aubry, M. The Project Management Office (PMO): A Quest for Understanding; Project Management Institute: Hong Kong, China, 2010. [Google Scholar]
  9. Atanasijević, S.; Atanasijević, T.; Zahar, M. PMO approach in choosing the optimal project governance framework for contracted engagement model. In Proceedings of the 3rd International Scientific Conference on Recent Advances in Information Technology, Tourism, Economics, Management and Agriculture—ITEMA, Bratislava, Slovakia, 24 October 2019. [Google Scholar] [CrossRef]
  10. Jeong, C.-S.; Kim, S.-R.; Kim, N.-G. Design and Application of PMO-Based Project Management Systems. J. Inf. Syst. 2011, 20, 119–143. [Google Scholar] [CrossRef]
  11. Project Management Institute. Organizational Project Management Maturity Model (OPM3®), 3rd ed.; Project Management Institute: Hong Kong, China, 2013. [Google Scholar]
  12. Hobbs, B.; Aubry, M. A multi-phase research program investigating project management offices (PMOS): The results of phase 1. Proj. Manag. J. 2007, 38, 74–86. [Google Scholar] [CrossRef]
  13. Turner, J.R.; Müller, R. The project manager’s leadership style as a success factor on projects: A literature review. Proj. Manag. J. 2005, 36, 49–61. [Google Scholar] [CrossRef]
  14. Lindner, F.; Wald, A. Success factors of knowledge management in temporary organizations. Int. J. Proj. Manag. 2010, 29, 877–888. [Google Scholar] [CrossRef]
  15. Rowe, S.F.; Sikes, S. Lessons Learned: Taking It to the Next Level. In Proceedings of the PMI® Global Congress 2006—North America, Seattle, WA, USA, 21–24 October 2006; Project Management Institute: Newtown Square, PA, USA, 2006. [Google Scholar]
  16. Friedman, S. Roles, Responsibilities, and Resources: Best Practices in Managing People. In Proceedings of the PMI® Global Congress 2008—North America, Denver, CO, USA, 17–21 October 2008; Project Management Institute: Newtown Square, PA, USA, 2008. [Google Scholar]
  17. Aziz, E.E. The PMO: Your Key to Strategy Execution and Results Delivery. In Proceedings of the PMI® Global Congress 2014—EMEA, Dubai, United Arab Emirates, 5–7 May 2014; Project Management Institute: Newtown Square, PA, USA, 2014. [Google Scholar]
  18. Clenchy, C.; Mo, J. Breaking the PMO Sound Barrier. In Proceedings of the PMI® Global Congress 2012—North America, Vancouver, BC, Canada, 20–23 October 2012; Project Management Institute: Newtown Square, PA, USA, 2012. [Google Scholar]
  19. Retfalvi, L.A. Project Success Using Proven Stakeholder Management Techniques. In Proceedings of the PMI® Global Congress 2014—North America, Phoenix, AZ, USA, 26–28 October 2014; Project Management Institute: Newtown Square, PA, USA, 2014. [Google Scholar]
  20. Domingues, L.; Ribeiro, P. Project Management Maturity Models: Proposal of a Framework for Models Comparison. Procedia Comput. Sci. 2023, 219, 2011–2018. [Google Scholar] [CrossRef]
  21. Abudi, G. Managing Communications Effectively and Efficiently. In Proceedings of the PMI® Global Congress 2013—North America, New Orleans, LA, USA, 29 October 2013; Project Management Institute: Newtown Square, PA, USA, 2013. [Google Scholar]
  22. Crawford, J.K. Project Management Maturity Model, 4th ed.; Auerbach Publications: Boca Raton, FL, USA, 2021. [Google Scholar]
  23. Gomes, J.V.; Romão, M.B.; Bento, I. Project Management Maturity; Advances in Business Information Systems and Analytics Book Series; IGI Global: Pennsylvania, PA, USA, 2024. [Google Scholar] [CrossRef]
  24. Machado, F.; Duarte, N.; Amaral, A. Project Management Maturity in Renovation and Remodelling Construction Firms. Buildings 2023, 13, 557. [Google Scholar] [CrossRef]
  25. Karim, M.A.; San, O.T.; Muhammad, H. The Decline of Project Management Maturity Models: A Review Paper. Int. J. Acad. Res. Bus. Soc. Sci. 2023, 13, 2023–2033. [Google Scholar] [CrossRef]
  26. Fariz, A.A.; Raharjo, T.; Genia, V. ISO 9001:2015 and Capability Maturity Model Integration 3.0 in Software Development Project. Indones. J. Comput. Sci. 2023, 12, 3528. [Google Scholar] [CrossRef]
  27. El Khatib, M.; Yaish, A.; Alblooshi, S. Role of Organization Project Management Maturity Model (OPM3) in leveraging Program and Project Management Practices. Int. J. Theory Organ. Pract. (IJTOP) 2024, 3, 210–231. [Google Scholar] [CrossRef]
  28. El Khatib, M.; Yaish, A.; Al Ali, H. Organization Project Management Maturity (OPM3) Implementation, Critical Success Factors and Challenges. Int. J. Theory Organ. Pract. (IJTOP) 2024, 3, 66–83. [Google Scholar] [CrossRef]
  29. Kerzner, H. Project Management Best Practices: Achieving Global Excellence; John Wiley & Sons: Hoboken, NJ, USA, 2017. [Google Scholar]
  30. Hidayati, A.; Purwandari, B.; Budiardjo, E.K.; Solichah, I. Global Software Development and Capability Maturity Model Integration: A Systematic Literature Review. In Proceedings of the 2018 Third International Conference on Informatics and Computing (ICIC), Palembang, Indonesia, 17–18 October 2018. [Google Scholar] [CrossRef]
  31. Rohit, M. Efficient Driving Forces to CMMI Development using Dynamic Capabilities. Int. J. Comput. Appl. 2019, 178, 24–29. [Google Scholar] [CrossRef]
  32. Liu, G.-S.; Zheng, T.-T.; Yi, H.-G.; Ding, T.-X. Cloud Knowledge Capability Maturity Model Integration and Evaluation Method using a Cloud Knowledge Management System. IEEE Eng. Manag. Rev. 2023, 51, 93–108. [Google Scholar] [CrossRef]
  33. Gan, R.C.; Chin, C.M. Project Management Guide and Project Management Maturity Models as Generic Tools Capable for Diverse Applications. In Diverse Applications and Transferability of Maturity Models; IGI Global: Pennsylvania, PA, USA, 2019. [Google Scholar] [CrossRef]
  34. Qi, L.; An, X.; Zhang, S.; Wang, X. Research on Knowledge Gap Identification Method in Innovative Organizations under the “Internet+” Environment. Inf.-Int. Interdiscip. J. 2020, 11, 572. [Google Scholar] [CrossRef]
  35. Mazur, A.; Chadam, J. Knowledge Oriented Approach to Portfolio Management Application. In Proceedings of the MakeLearn and TIIM Joint International Conference, Bari, Italy, 27–30 May 2015. [Google Scholar]
  36. Aramali, V.; Gibson, G.E.; El Asmar, M.; Sanboskani, H. Novel Earned Value Management System Maturity Framework and Its Relation to Project Performance. J. Constr. Eng. Manag. 2023, 149, 12985. [Google Scholar] [CrossRef]
  37. Escrivão, G.; da Silva, S.L. Knowledge management maturity models: Identification of gaps and improvement proposal. Gestão Produção 2019, 26, e3890. [Google Scholar] [CrossRef]
  38. Sokhanvar, S.; Trigunarsyah, B.; Yarlagadda, P. The role of knowledge in the project management office. In Proceedings of the Project Management-Delivering the Promise: 25th International Project Management Association (IPMA) Congress Proceedings, Brisbane, Australia, 9–12 October 2011. [Google Scholar]
  39. Marsden, P.V.; Wright, J.D. (Eds.) Handbook of Survey Research; Emerald Group Publishing: Bingley, UK, 2010. [Google Scholar]
  40. Kalkan, Ö.K.; Kelecioglu, H. The Effect of Sample Size on Parametric and Non-parametric Factor Analytical Methods. Educ. Sci. Theory Pract. 2016, 16, 153–171. [Google Scholar]
  41. Louangrath, P.I. Minimum Sample Size Method Based on Survey Scales. Int. J. Res. Methodol. Soc. Sci. 2017, 3, 44–52. [Google Scholar]
  42. Braun, V.; Clarke, V. Using thematic analysis in psychology. Qual. Res. Psychol. 2006, 3, 77–101. [Google Scholar] [CrossRef]
  43. Saaty, T.L.; Vargas, L.G. Models, Methods, Concepts & Applications of the Analytic Hierarchy Process, 2nd ed.; Springer: Berlin/Heidelberg, Germany, 2012. [Google Scholar]
  44. Saaty, T.L.; Peniwati, K. Group Decision Making: Drawing Out and Reconciling Differences; RWS Publications: Pittsburgh, PA, USA, 2008. [Google Scholar]
  45. Carifio, J.; Perla, R. Resolving the 50-year debate around using and misusing Likert scales. Med. Educ. 2008, 42, 1150–1152. [Google Scholar] [CrossRef] [PubMed]
  46. Norman, G. Likert scales, levels of measurement and the “laws” of statistics. Adv. Health Sci. Educ. 2010, 15, 625–632. [Google Scholar] [CrossRef] [PubMed]
  47. Jha, K.N.; Iyer, K.C. Commitment, coordination, competence and the iron triangle. Int. J. Proj. Manag. 2007, 25, 527–540. [Google Scholar] [CrossRef]
  48. IBM Corp. IBM SPSS Statistics for Windows, Version 27.0; Computer Software; IBM Corp: New York, NY, USA, 2020.
  49. PMI. The Essential Role of Communications; PMI: Newtown Square, PA, USA, 2013. [Google Scholar]
Figure 1. Research methodology flowchart.
Figure 1. Research methodology flowchart.
Systems 12 00367 g001
Table 1. The identified success factors list.
Table 1. The identified success factors list.
Success FactorsDefinitionReferences
Project cultureA positive project culture that values project management practices, fosters collaboration, adoption of best practices, and strong project governance.[4]
LeadershipEffective leadership within PMOs ensures alignment with organizational goals, encourages innovation, and drives continuous improvement.[8]
AlignmentPMOs must ensure that projects align with the organization’s business goals, strategies, and priorities to maximize value and stakeholder satisfaction.[8]
TransparencyEstablishing transparent processes and procedures facilitates stakeholder trust, effective decision-making, and early issue identification.[4]
Project manualPMOs should develop and maintain a project manual that defines project management processes and practices, enabling consistency and continuous improvement.[13]
KnowledgeEffective knowledge management processes promote innovation, reduce project risk, and facilitate continuous improvement within PMOs.[14]
Lessons learnedCapturing and sharing lessons learned from projects enhances best practices, project performance, and knowledge sharing across the organization.[15]
Roles and responsibilitiesA clear definition of roles and responsibilities improves accountability, communication, and reduces project risk.[4]
Matching teamMatching project teams based on skills, experience, and knowledge ensures effective resource allocation and enhances project outcomes.[16]
Human resource capabilityEstablishing processes for attracting, retaining, and developing project management talent strengthens the organization’s capabilities and promotes excellence in project management.[8]
Problem-solvingEffective problem-solving processes enable identifying and resolving project issues and risks, leading to improved project outcomes.[17]
Risk managementEstablishing robust risk management processes helps mitigate project risks, improve outcomes, and increase stakeholder satisfaction.[18]
Project plansDeveloping comprehensive project plans ensures well-planned and executed projects that meet stakeholder expectations.[4]
ReportingEstablishing effective reporting processes provides stakeholders with timely and relevant project information, enabling informed decision-making.[18]
Quality managementImplementing quality management processes ensures project deliverables meet organizational quality criteria and standards.[8]
Stakeholders’ satisfactionEngaging with stakeholders and aligning projects with their needs and expectations enhances stakeholder satisfaction and project success.[19]
CommunicationEstablishing effective communication processes fosters stakeholder trust, reduces project risk, and improves project outcomes.[20]
Coordination and collaborationEffective coordination and collaboration are crucial success factors for PMOs. They can help promote teamwork, reduce project risk, and improve project outcomes.[4]
Table 2. Response values for the 7-point Likert scale.
Table 2. Response values for the 7-point Likert scale.
RangeValueResponse
1.00–1.851Never
1.86–2.712Rarely (about 10% of the time)
2.72–3.573Occasionally (about 30% of the time)
3.58–4.434Sometimes (about 50% of the time)
4.44–5.295Frequently (about 70% of the time)
5.30–6.156Usually (about 90% of the time)
6.16–7.007Always
Table 3. Saaty’s scale.
Table 3. Saaty’s scale.
Intensity of ImportanceDefinition
1Equal importance
3Somewhat more important
5Much more important
7Very much more important
9Absolutely more important
2, 4, 6, 8Intermediate values
Table 4. Success factor categories.
Table 4. Success factor categories.
#Themes/CategoriesSuccess Factors
1Organizational cultureProject culture
Leadership
Alignment
Transparency
2GovernanceProject manual
Knowledge
Lesson learned
Roles and responsibilities
3CompetenceMatching team.
Human resource capability
Problem-solving
4Project controlsRisk management
Project plans
Reporting
Quality management
5EngagementStakeholders’ satisfaction
Communication
Coordination and collaboration
Table 5. Descriptive statistical analysis of success factor statements.
Table 5. Descriptive statistical analysis of success factor statements.
NoStatementSDMeanOverall
Scale
Overall Value
1Adapt projectized structure in the organization’s projects.1.6144.16Sometimes4
2Allocate adequate resources.1.6574.41Sometimes4
3Facilitate leadership support for the PM teams.1.6394.49Frequently5
4Give appropriate authority to the team members to execute the project.1.7424.64Frequently5
5Share clear objectives and goals for the organization.1.7654.82Frequently5
6Promote trust among team members.1.6335.03Frequently5
7Identify the projects which are related to the organization’s strategy.1.7264.77Frequently5
8Prioritize the projects based on the organization’s goals.1.5844.92Frequently5
9Encourage following the PMO standard processes.1.6514.80Frequently5
10Integrate/combine processes to unify projects’ workflows.1.4414.61Frequently5
11Provide adequate information about the projects.1.8124.87Frequently5
12Encourage knowledge transfer between PM teams.1.7044.89Frequently5
13Record lessons learned from ongoing projects and previous projects.1.8294.59Frequently5
14Share lessons learned with the PM teams.1.8254.74Frequently5
15Establish clear roles and responsibilities for the PM team.1.6284.87Frequently5
16Tailor/modify roles and responsibilities based on the project type.1.5404.84Frequently5
17Assign appropriate team members with technical backgrounds matching the project type.1.7164.70Frequently5
18Assign appropriate team members with relative experience.1.6484.82Frequently5
19Evaluate the technical expertise of the PM team members.1.7844.56Frequently5
20Assess the management skills of the PM team.1.7184.31Sometimes4
21Hold regular meetings with the PM team members for problem-solving activities.1.7264.77Frequently5
22Take action to solve the problems.1.6544.79Frequently5
23Oversee the implementation of a standardized project risk management process.1.6814.80Frequently5
24Identify metrics and KRIs (key risk indicators) for measuring the risk management implementation.1.6284.69Frequently5
25Share/establish well-defined project plans.1.8294.59Frequently5
26Identify metrics and KPIs for assessing the implementation of the project plans.1.8254.74Frequently5
27Use concise and easy-to-understand templates for all reports.1.6284.87Frequently5
28Review reports periodically.1.5404.84Frequently5
29Oversee the implementation of the standardized quality management process.1.7164.70Frequently5
30Identify metrics and KPIs (key performance indicators) for measuring the quality management implementation.1.6844.82Frequently5
31Obtain stakeholders’ feedback on the project outcomes.1.7844.56Frequently5
32Respond to stakeholders’ feedback to enhance/improve stakeholders’ satisfaction.1.7184.31Sometimes4
33Oversee the implementation of the standardized communication management process among the project stakeholders.1.7264.77Frequently5
34Assess the current communication management process among the stakeholders and look for improvements.1.7544.7Frequently5
35Oversee coordination and collaboration among stakeholders.1.7284.46Frequently5
36Hold regular meetings to facilitate and promote coordination and collaboration among stakeholders.1.7474.54Frequently5
Table 6. Success factor and category weights.
Table 6. Success factor and category weights.
CategoriesSuccess FactorsSuccess Factor Weight in the Whole Rating System (%)
Category #1 (Organizational culture)Project culture0.3
Leadership0.3
Alignment1.1
Transparency2.3
Total4
Category #2 (Governance)Project manual0.5
Knowledge1.2
Lesson learned2
Roles and responsibilities4.3
Total8
Category #3 (Competence)Matching team1.3
Human resource capability3.7
Problem-solving11
Total16
Category #4 (Project controls)Risk management1.5
Project plans3.5
Reporting6
Quality management14
Total25
Category #5 (Engagement)Stakeholders’ satisfaction6
Communication21
Coordination and collaboration20
Total47
Total 100
Table 7. Success factor statements results (study results vs. validation results).
Table 7. Success factor statements results (study results vs. validation results).
NoStatementOverall
Scale
(Study Result)
Overall Value
(Study Result)
Overall
Scale (Validation Result)
Overall Value (Validation Result)
1Adapt projectized structure in the organization’s projects.Sometimes4Frequently5
2Allocate adequate resources.Sometimes4Sometimes4
3Facilitate leadership support for the PM teams.Frequently5Frequently5
4Give appropriate authority to the team members to execute the project.Frequently5Frequently5
5Share clear objectives and goals for the organization.Frequently5Frequently5
6Promote trust among team members.Frequently5Frequently5
7Identify the projects that are related to the organization’s strategy.Frequently5Sometimes4
8Prioritize the projects based on the organization’s goals.Frequently5Frequently5
Disclaimer/Publisher’s Note: The statements, opinions and data contained in all publications are solely those of the individual author(s) and contributor(s) and not of MDPI and/or the editor(s). MDPI and/or the editor(s) disclaim responsibility for any injury to people or property resulting from any ideas, methods, instructions or products referred to in the content.

Share and Cite

MDPI and ACS Style

Alshabragi, A.M.; Almohsen, A.S.; Bin Mahmoud, A.A. Developing a Maturity Rating System for Project Management Offices. Systems 2024, 12, 367. https://doi.org/10.3390/systems12090367

AMA Style

Alshabragi AM, Almohsen AS, Bin Mahmoud AA. Developing a Maturity Rating System for Project Management Offices. Systems. 2024; 12(9):367. https://doi.org/10.3390/systems12090367

Chicago/Turabian Style

Alshabragi, Abdullah M., Abdulmohsen S. Almohsen, and Abdulrahman A. Bin Mahmoud. 2024. "Developing a Maturity Rating System for Project Management Offices" Systems 12, no. 9: 367. https://doi.org/10.3390/systems12090367

APA Style

Alshabragi, A. M., Almohsen, A. S., & Bin Mahmoud, A. A. (2024). Developing a Maturity Rating System for Project Management Offices. Systems, 12(9), 367. https://doi.org/10.3390/systems12090367

Note that from the first issue of 2016, this journal uses article numbers instead of page numbers. See further details here.

Article Metrics

Back to TopTop