Research on Users’ Willingness to Use the Urban Subway Wayfinding Signage System Based on the DeLone & McLean Model Theory: A Case Study of Wuxi Subway
Abstract
1. Introduction
2. Theoretical Background and Research Hypotheses
2.1. Information Quality
2.2. System Quality
2.3. Service Quality
2.4. User Satisfaction
2.5. Intention to Use
3. Methodology
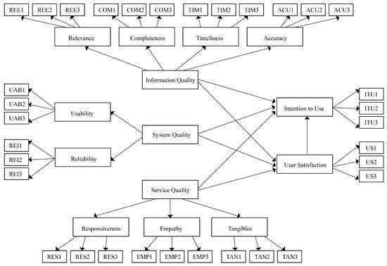
3.1. Research Framework
3.2. Questionnaire Design
4. Data Analysis
4.1. Data Collection
4.2. Demographic Characteristics of the Sample
4.3. Reliability Analysis
4.4. Validity Analysis
4.4.1. Exploratory Factor Analysis
4.4.2. Confirmatory Factor Analysis
4.5. Correlation Analysis
4.6. Analysis of Structural Equation Modeling
4.6.1. Model Construction
4.6.2. Model Fit
4.6.3. Path Effect Analysis
4.6.4. Robustness Test
5. Discussion
5.1. Analysis of Factors Influencing User Satisfaction with the Wayfinding Signage System of Wuxi Subway
5.2. Analysis of Factors Influencing Willingness to Use the Wuxi Subway Wayfinding Signage System
6. Conclusions and Future Research
6.1. Conclusions
6.2. Theoretical Contributions
6.3. Practical Significance
6.4. Limitations and Future Research Directions
Author Contributions
Funding
Informed Consent Statement
Data Availability Statement
Conflicts of Interest
References
- Iftikhar, H.; Shah, P.; Luximon, Y. Human wayfinding behaviour and metrics in complex environments: A systematic literature review. Archit. Sci. Rev. 2021, 64, 452–463. [Google Scholar] [CrossRef]
- Xiang, F. Wayfinding Signage System Design; Jiangxi Fine Arts Publishing House: Nanchang, China, 2009. [Google Scholar]
- Bomfim, L.; Cruz, S.S. Understanding Spatial Cognition for Designing Pedestrian Wayfinding Systems: Development of practical guidance. U Porto J. Eng. 2023, 9, 132–157. [Google Scholar] [CrossRef]
- Al-Sharaa, A.; Adam, M.; Nordin, A.S.A.; Alhasan, A.; Mundher, R. A user-centered evaluation of wayfinding in outpatient units of public hospitals in Malaysia: UMMC as a case study. Buildings 2022, 12, 364. [Google Scholar] [CrossRef]
- Lin, D.; Nelson, J.D.; Beecroft, M.; Cui, J.Q. An overview of recent developments in China’s metro systems. Tunn. Undergr. Space Technol. 2021, 111, 103783. [Google Scholar] [CrossRef]
- Cervero, R.; Day, J. Suburbanization and transit-oriented development in China. Transp. Policy 2008, 15, 315–323. [Google Scholar] [CrossRef]
- Berger, C. Wayfinding: Designing and Implementing Graphic Navigational Systems; RotoVision: Hove, UK, 2005. [Google Scholar]
- Shao, M.H.; Xie, C.C.; Sun, L.J.; Jiang, L.J. Optimal layout of static guidance information in comprehensive transportation hubs based on passenger pathfinding behavior. Sustainability 2019, 11, 3684. [Google Scholar] [CrossRef]
- Xiao, B.; Chen, X. City Brand Image; Shanghai Jiao Tong University Press: Shanghai, China, 2019. [Google Scholar]
- Lynch, K. The Image of the City; MIT Press: Cambridge, MA, USA, 1960. [Google Scholar]
- Passini, R. Wayfinding in Architecture; Van Nostrand Reinhold: New York, NY, USA, 1984. [Google Scholar]
- Arthur, P.; Passini, R. Wayfinding: People, Signs, and Architecture; McGraw-Hill Companies: New York, NY, USA, 1992. [Google Scholar]
- Chang, H.H. Wayfinding Strategies and Tourist Anxiety in Unfamiliar Destinations. Tour. Geogr. 2013, 15, 529–550. [Google Scholar] [CrossRef]
- Mendez-Lopez, M.; Fidalgo, C.; Osma, J.; Juan, M.-C. Wayfinding strategy and gender: Testing the mediating effects of wayfinding experience, personality, and emotions. Psychol. Res. Behav. Manag. 2020, 13, 119–131. [Google Scholar] [CrossRef]
- Iftikhar, H.; Luximon, Y. Multiple layer digital wayfinding information: A study of user preferences for information content and design in wayfinding applications. Multimed. Tools Appl. 2024, 83, 39197–39216. [Google Scholar] [CrossRef]
- Delone, W.H.; Mclean, E.R. Information systems success: The quest for the dependent variable. Inf. Syst. Res. 1992, 3, 60–95. [Google Scholar] [CrossRef]
- Delone, W.H.; Mclean, E.R. Information systems success revisited. In Proceedings of the 35th Hawaii International Conference on System Sciences, Big Island, HI, USA, 7–10 January 2002. [Google Scholar]
- Delone, W.H.; Mclean, E.R. The DeLone and McLean model of information systems success: A ten-year update. J. Manag. Inf. Syst. 2003, 19, 9–30. [Google Scholar]
- DeLone William, H.; McLean Ephraim, R. Measuring e-Commerce Success: Applying the DeLone & McLean Information Systems Success Model. Int. J. Electron. Commer. 2004, 9, 31–47. [Google Scholar]
- Wei, Y.; Jin, J.G.; Yang, J.F.; Lu, L.J. Strategic network expansion of urban rapid transit systems: A bi-objective programming model. Comput.-Aided Civ. Infrastruct. Eng. 2019, 34, 431–443. [Google Scholar] [CrossRef]
- Wang, L.B.; Jin, J.G.; Sibul, G.; Wei, Y. Designing metro network expansion: Deterministic and robust optimization models. Netw. Spat. Econ. 2023, 23, 317–347. [Google Scholar] [CrossRef]
- Kuo, C.-S.; Hsu, C.-C. Continuance intention to use and perceived net benefits as perceived by streaming platform users: An application of the updated IS success model. Behav. Sci. 2022, 12, 124. [Google Scholar] [CrossRef]
- Wang, W.T.; Lai, Y.J. Examining the adoption of KMS in organizations from an integrated perspective of technology, individual, and organization. Comput. Hum. Behav. 2014, 38, 55–67. [Google Scholar] [CrossRef]
- Balog, A. Testing a multidimensional and hierarchical quality assessment model for digital libraries. Stud. Inform. Control. 2011, 20, 233–246. [Google Scholar] [CrossRef]
- Cosijn, E.; Ingwersen, P. Dimensions of relevance. Inf. Process. Manag. 2000, 36, 533–550. [Google Scholar] [CrossRef]
- Tanner, J.; Itti, L. Goal Relevance as a Quantitative Model of Human Task Relevance. Psychol. Rev. 2017, 124, 168–178. [Google Scholar] [CrossRef]
- Ballou, D.P.; Pazer, H.L. Modeling completeness versus consistency tradeoffs in information decision contexts. IEEE Trans. Knowl. Data Eng. 2003, 15, 240–243. [Google Scholar] [CrossRef]
- Naumann, F.; Freytag, J.C.; Leser, U. Completeness of integrated information sources. Inf. Syst. 2004, 29, 583–615. [Google Scholar] [CrossRef]
- Bardaki, C.; Kourouthanassis, P.; Pramatari, K. Modeling the information completeness of object tracking systems. J. Strateg. Inf. Syst. 2011, 20, 268–282. [Google Scholar] [CrossRef]
- Ballou, D.P.; Wang, R.; Pazer, H.L.; Tayi, G.K. Modeling information manufacturing systems to determine information product quality. Manag. Sci. 1998, 44, 462–484. [Google Scholar] [CrossRef]
- Sampaio, S.D.M.; Dong, C.; Sampaio, P.R.F. Incorporating the timeliness quality dimension in Internet query systems. In Information Systems Engineering—WISE 2005 Workshops, Proceedings of the WISE 2005 International Workshops, New York, NY, USA, 20–22 November 2005; Dean, M., Guo, Y., Jun, W., Kaschek, R., Krishnaswamy, S., Pan, Z., Sheng, Q.Z., Eds.; Lecture Notes in Computer Science; Springer: Berlin/Heidelberg, Germany, 2005; Volume 3807, pp. 53–62. [Google Scholar]
- Edwards, J.; Bahjat, A.; Jiang, Y.R.; Cook, T.; La Porta, T.F. Quality of information-aware mobile applications. Pervasive Mob. Comput. 2014, 11, 216–228. [Google Scholar] [CrossRef]
- Letzring, T.D.; Wells, S.A.; Funder, D.C. Information quantity and quality affect the realistic accuracy of personality judgment. J. Personal. Soc. Psychol. 2006, 91, 111–123. [Google Scholar] [CrossRef]
- Ge, M.; Helfert, M. Impact of Information Quality on Supply Chain Decisions. J. Comput. Inf. Syst. 2013, 53, 59–67. [Google Scholar] [CrossRef]
- Bevan, N. Measuring usability as quality of use. Softw. Qual. J. 1995, 4, 115–130. [Google Scholar] [CrossRef]
- Zhou, T. Examining the critical success factors of mobile website adoption. Online Inf. Rev. 2011, 35, 636–652. [Google Scholar] [CrossRef]
- Thamilarasan, Y.; Ikram, R.R.R.; Osman, M.; Salahuddin, L.; Bujeri, W.Y.W.; Kanchymalay, K. Enhanced System Usability Scale using the Software Quality Standard Approach. Eng. Technol. Appl. Sci. Res. 2023, 13, 11779–11784. [Google Scholar] [CrossRef]
- Chen, Z.X.; Chen, Z.; Zhou, D.; Xia, T.B.; Pan, E.S. Reliability evaluation for multi-state manufacturing systems with quality-reliability dependency. Comput. Ind. Eng. 2021, 154, 107166. [Google Scholar] [CrossRef]
- Dong, T.P.; Cheng, N.C.; Wu, Y.C.J. A study of the social networking website service in digital content industries: The Facebook case in Taiwan. Comput. Hum. Behav. 2014, 30, 708–714. [Google Scholar] [CrossRef]
- Park, S.; Zo, H.; Ciganek, A.P.; Lim, G.G. Examining success factors in the adoption of digital object identifier systems. Electron. Commer. Res. Appl. 2011, 10, 626–636. [Google Scholar] [CrossRef]
- Sun, S.; Gan, C.; Song, C. Continuance Intention to Use Libraries’ WeChat Official Accounts: Based on D&M Model. Libr. Trib. 2017, 37, 101–108. [Google Scholar]
- Yusefi, A.R.; Davarani, E.R.; Daneshi, S.; Bastani, M.; Mehralian, G.; Bastani, P. Responsiveness level and its effect on services quality from the viewpoints of the older adults hospitalized during COVID-19 pandemic. BMC Geriatr. 2022, 22, 653. [Google Scholar] [CrossRef]
- Zhang, Y.C.; Zhang, L.; Zhang, X.; Yang, M.M.; Zhang, S.S.; Li, S.J.; Huang, Y.Y. Hospital service quality and patient loyalty: The mediation effect of empathy. J. Bus. Ind. Mark. 2018, 33, 1176–1186. [Google Scholar] [CrossRef]
- Cadet, F.; Sainfort, F. Service quality in health care: Empathy as a double-edged sword in the physician-patient relationship. Int. J. Pharm. Healthc. Mark. 2023, 17, 115–131. [Google Scholar] [CrossRef]
- Park, S.J.; Yi, Y.; Lee, Y.R. Heterogeneous dimensions of SERVQUAL. Total Qual. Manag. Bus. Excell. 2021, 32, 92–118. [Google Scholar] [CrossRef]
- Alali, H.; Salim, J. Virtual Communities of Practice Success Model to Support Knowledge Sharing Behavior in Health-care Sector. Procedia Technol. 2013, 11, 176–183. [Google Scholar] [CrossRef]
- Zhao, L.; Lu, Y.; Zhang, L.; Chau, P.Y. Assessing the effects of service quality and justice on customer satisfaction and the continuance intention of mobile value-added services: An empirical test of a multidimensional model. Decis. Support Syst. 2012, 52, 645–656. [Google Scholar] [CrossRef]
- Petter, S.; deLone, W.H.; McLean, E.R. Information Systems Success: The Quest for the Independent Variables. J. Manag. Inf. Syst. 2013, 29, 7–61. [Google Scholar] [CrossRef]
- Bhattacherjee, A. An empirical analysis of the antecedents of electronic commerce service continuance. MIS Q. 2001, 25, 351–370. [Google Scholar] [CrossRef]
- Tang, J. Evaluating the Significance of Travel Plans in Shaping Commuting Practices within the University Sector in Greater Manchester. Master’s Thesis, University of Salford, Salford, UK, 2018. [Google Scholar]
- Gorla, N.; Somers, T.M.; Wong, B. Organizational impact of system quality, information quality, and service quality. J. Strateg. Inf. Syst. 2010, 19, 207–228. [Google Scholar] [CrossRef]
- Kettinger, W.J.; Lee, C.C. Perceived service quality and user satisfaction with the information services function. Decis. Sci. 1995, 25, 737–765. [Google Scholar]
- Priporas, C.V.; Stylos, N.; Vedanthachari, L.N.; Santiwatana, P. Service quality, satisfaction, and customer loyalty in Airbnb accommodation in Thailand. Int. J. Tour. Res. 2017, 19, 693–704. [Google Scholar] [CrossRef]
- Yang, Y.W.; Sun, G.H.; Wang, Y. Are Consumers Willing to Adopt Recommendations? Based on Information Systems Success-Technology Acceptance Model. J. Cent. Univ. Financ. Econ. 2016, 7, 109–117. [Google Scholar]
- Zhang, X.; Chen, X.; Xia, H.S.; Wang, L. A Study on Factors Affecting Online Health Communities Members’ Loyalty from a Perspective of IS Success and Social Support. Inf. Sci. 2016, 34, 133–138, 160. [Google Scholar]
- Barnes, S.J.; Vidgen, R.T. An Integrative Approach to the Assessment of E-Commerce Quality. J. Electron. Commer. Res. 2002, 3, 114–127. [Google Scholar]
- Negash, S.; Ryan, T.; Igbaria, M. Quality and effectiveness in Web-based customer support systems. Inf. Manag. 2003, 40, 757–768. [Google Scholar] [CrossRef]
- Hair, J.F.; Ringle, C.M.; Sarstedt, M. PLS-SEM: Indeed a silver bullet. J. Mark. Theory Pract. 2011, 19, 139–152. [Google Scholar] [CrossRef]
- Chen, S.W.; Liu, Z.L. What determines the settlement intention of rural migrants in China? Economic incentives versus sociocultural conditions. Habitat Int. 2016, 58, 42–50. [Google Scholar] [CrossRef]
- Bagozzi, R.P.; Fornell, C.; Larcker, D.F. Canonical correlation analysis as a special case of a structural relations model. Multivar. Behav. Res. 1981, 16, 437–454. [Google Scholar] [CrossRef] [PubMed]
- Iftikhar, H.; Asghar, S.; Luximon, Y. A cross-cultural investigation of design and visual preference of signage information from Hong Kong and Pakistan. J. Navig. 2021, 74, 360–378. [Google Scholar] [CrossRef]
- Cui, C.; Zhang, Y. Integration of shared micromobility into public transit: A systematic literature review with grey literature. Sustainability 2024, 16, 3557. [Google Scholar] [CrossRef]
- Lavoie, M. Characterizing Land Use and Transportation for Transit-Oriented Development in the Montreal Metropolitan Region. Master’s Thesis, McGill University, Montreal, QC, Canada, 2012. [Google Scholar]





| Second-Order Facet | First-Order Facet | Question Item | Question Item Content | Question Item Source |
|---|---|---|---|---|
| Information Quality | Relevance | REE1 | I think the guide sign system of Wuxi urban subway provides useful navigation information. | Sun Shaowei [41]; Balong [24]; Zhou [36] |
| REE2 | I think the information provided by the guide sign system of Wuxi urban subway is relevant to my travel needs. | |||
| REE3 | I think the information provided by the guide sign system of Wuxi urban subway is helpful for the wayfinding process. | |||
| Completeness | COM1 | I think the guide sign system of Wuxi urban subway provides complete station information. | Sun Shaowei [41]; Balong [24]; Zhou [36] | |
| COM2 | I think the guide sign system of Wuxi urban subway provides complete transfer information. | |||
| COM3 | I think the guide sign system of Wuxi urban subway provides complete information about facilities. | |||
| Timeliness | TIM1 | I think the operational status information of the guide sign system of Wuxi urban subway is updated in a timely manner. | Sun Shaowei [41]; Balong [24]; Zhou [36] | |
| TIM2 | I think the guide sign system of Wuxi urban subway is capable of displaying real-time information to passengers in a dynamic manner. (Can the electronic screens within subway platforms and carriages dynamically display real-time information to passengers?) | |||
| TIM3 | I think that in special circumstances, the guide sign system of Wuxi urban subway is able to promptly convey emergency information through multiple channels. | |||
| Accuracy | ACU1 | I think the information provided by the guide sign system of Wuxi subway is accurate and error-free. | Sun Shaowei [41]; Balong [24]; Zhou [36] | |
| ACU2 | I think the information provided by the guide sign system of Wuxi subway is unambiguous and does not lead to confusion or misdirection. | |||
| ACU3 | I think the layout and positioning of the guide sign system of Wuxi subway are scientific and reasonable. | |||
| System Quality | Usability | UAB1 | I think the information provided by the guide sign system of Wuxi subway is simple and easy to understand. | YANG Yi-weng [54]; ZHANG Xing [55]; Barnes [56]; |
| UAB2 | I think the symbols used in the guide sign system of Wuxi subway are clear and intuitive. | |||
| UAB3 | I think the language used in the guide sign system of Wuxi subway is simple and easy to comprehend. | |||
| Reliability | REI1 | I think the guide sign system of Wuxi subway is reliable. | YANG Yi-weng [54]; Negash [57] | |
| REI2 | I think the information provided by the guide sign system of Wuxi subway is reliable. | |||
| REI3 | I believe the guide sign system of Wuxi subway maintains long-term stability and reliability in its operation. | |||
| Service Quality | Responsiveness | RES1 | I think the guide sign system of Wuxi subway is able to provide an instant response to passengers’ needs. | YANG Yi-weng [54]; Negash [57] |
| RES2 | I believe the guide sign system of Wuxi subway can assist passengers in handling unexpected situations. | |||
| RES3 | I think the guide sign system of Wuxi subway can help solve issues related to wayfinding and navigation. | |||
| Empathy | EMP1 | I believe the guide sign system of Wuxi subway is capable of meeting the special needs of passengers with special requirements. (Can the Wuxi subway wayfinding system enable people with special needs, such as those with visual or hearing impairments, to easily and conveniently access information?) | YANG Yi-weng [54]; Negash [57] | |
| EMP2 | I think the guide sign system of Wuxi subway can cater to the personalized needs of passengers. (Can the Wuxi subway wayfinding system provide personalized navigation information based on different passengers’ travel purposes, preferences, and habits?) | |||
| EMP3 | I believe the guide sign system of Wuxi subway can fulfill the emotional needs of passengers. (Can the Wuxi subway wayfinding system alleviate negative emotions, such as unfamiliarity, anxiety, or urgency, and enhance users’ sense of trust and security?) | |||
| Tangibles | TAN1 | I think the visibility and clarity of the guide signs in Wuxi subway are able to meet the needs of passengers. | YANG Yi-weng [54]; Negash [57] | |
| TAN2 | I believe the guide sign system of Wuxi subway exhibits consistency and standardization. (For example, unity in design style, uniformity in sign specifications, and adherence to international standards, among others.) | |||
| TAN3 | I think the guide sign system of Wuxi subway aligns with the aesthetic preferences of passengers. | |||
| User Satisfaction | US | I am satisfied with the guide sign system of Wuxi subway. | Sun Shaowei [41]; Bhattacherjee [49] | |
| I think the experience of using the guide sign system of Wuxi subway is good. | ||||
| I feel at ease when using the guide sign system of Wuxi subway. | ||||
| Intention to Use | ITU | I consider the guide sign system of Wuxi subway to be the first choice for navigation while taking the subway. | Sun Shaowei [41]; Bhattacherjee [49] | |
| I believe I will continue to use the guide sign system of Wuxi subway. | ||||
| I think I would recommend the guide sign system of Wuxi subway to others. | ||||
| Demographic Information Statistics | |||
|---|---|---|---|
| Options | Frequency | Percentage | |
| Gender | male | 339 | 56% |
| female | 266 | 44% | |
| Age | 18–24 years old | 102 | 16.9% |
| 25–30 years old | 233 | 38.5% | |
| 31–40 years old | 146 | 24.1% | |
| 41–50 years old | 77 | 12.7% | |
| 51–60 years old | 26 | 4.3% | |
| 61 years and above | 21 | 3.5% | |
| Education | Junior high school and below | 5 | 0.8% |
| High school/technical secondary school/technical school | 67 | 11.1% | |
| College | 144 | 23.8% | |
| Undergraduate | 286 | 47.3% | |
| Master’s degree and above | 103 | 17% | |
| Frequency of using subway sign system | 1 (Not often) | 5 | 0.8% |
| 2 | 3 | 0.5% | |
| 3 | 29 | 4.8% | |
| 4 (Generally) | 84 | 13.9% | |
| 5 | 212 | 35% | |
| 6 | 186 | 30.7% | |
| 7 (Often) | 86 | 14.2% | |
| Cronbach’s Reliability Analysis | ||||
|---|---|---|---|---|
| Scale | Dimensions | Number of Items | Cronbach’s α Coefficient | Overall Cronbach’s α Coefficient |
| Information Quality | Relevance | 3 | 0.841 | 0.9 |
| Completeness | 3 | 0.895 | ||
| Timeliness | 3 | 0.897 | ||
| Accuracy | 3 | 0.846 | ||
| System Quality | Usability | 3 | 0.869 | 0.842 |
| Reliability | 3 | 0.877 | ||
| Quality of Service | Responsiveness | 3 | 0.833 | 0.873 |
| Empathy | 3 | 0.863 | ||
| Tangibles | 3 | 0.846 | ||
| User Satisfaction | User Satisfaction | 3 | 0.918 | 0.918 |
| Intention to Use | Intention to Use | 3 | 0.912 | 0.912 |
| KMO and Bartlett’s Test | ||
|---|---|---|
| KMO value | 0.920 | |
| Bartlett’s test of sphericity | Approximate Chi-Square | 13,480.129 |
| df | 528 | |
| p-value | 0.000 | |
| Variance Explained Table | |||||||||
|---|---|---|---|---|---|---|---|---|---|
| Factor Number | Characteristic Root | Rotational Front Variance Explained | Variance Explained After Rotation | ||||||
| Characteristic Root | Variance Explained% | Accumulation% | Characteristic Root | Variance Explained% | Accumulation% | Characteristic Root | Variance Explained% | Accumulation% | |
| 1 | 12.018 | 36.418 | 36.418 | 12.018 | 36.418 | 36.418 | 2.635 | 7.986 | 7.986 |
| 2 | 2.484 | 7.528 | 43.946 | 2.484 | 7.528 | 43.946 | 2.564 | 7.769 | 15.755 |
| 3 | 1.982 | 6.005 | 49.950 | 1.982 | 6.005 | 49.950 | 2.503 | 7.586 | 23.341 |
| 4 | 1.676 | 5.078 | 55.028 | 1.676 | 5.078 | 55.028 | 2.447 | 7.416 | 30.757 |
| 5 | 1.514 | 4.589 | 59.617 | 1.514 | 4.589 | 59.617 | 2.424 | 7.344 | 38.101 |
| 6 | 1.359 | 4.118 | 63.735 | 1.359 | 4.118 | 63.735 | 2.416 | 7.321 | 45.423 |
| 7 | 1.249 | 3.784 | 67.520 | 1.249 | 3.784 | 67.520 | 2.376 | 7.200 | 52.623 |
| 8 | 1.175 | 3.560 | 71.080 | 1.175 | 3.560 | 71.080 | 2.375 | 7.197 | 59.820 |
| 9 | 1.120 | 3.393 | 74.473 | 1.120 | 3.393 | 74.473 | 2.326 | 7.050 | 66.870 |
| 10 | 1.072 | 3.249 | 77.722 | 1.072 | 3.249 | 77.722 | 2.311 | 7.004 | 73.873 |
| 11 | 1.013 | 3.069 | 80.791 | 1.013 | 3.069 | 80.791 | 2.283 | 6.918 | 80.791 |
| 12 | 0.647 | 1.962 | 82.753 | - | - | - | - | - | - |
| 13 | 0.431 | 1.305 | 84.058 | - | - | - | - | - | - |
| 14 | 0.397 | 1.205 | 85.262 | - | - | - | - | - | - |
| 15 | 0.370 | 1.122 | 86.384 | - | - | - | - | - | - |
| 16 | 0.351 | 1.062 | 87.446 | - | - | - | - | - | - |
| 17 | 0.337 | 1.021 | 88.467 | - | - | - | - | - | - |
| 18 | 0.332 | 1.005 | 89.472 | - | - | - | - | - | - |
| 19 | 0.308 | 0.933 | 90.405 | - | - | - | - | - | - |
| 20 | 0.300 | 0.909 | 91.314 | - | - | - | - | - | - |
| 21 | 0.282 | 0.853 | 92.167 | - | - | - | - | - | - |
| 22 | 0.266 | 0.807 | 92.974 | - | - | - | - | - | - |
| 23 | 0.256 | 0.776 | 93.750 | - | - | - | - | - | - |
| 24 | 0.248 | 0.751 | 94.501 | - | - | - | - | - | - |
| 25 | 0.243 | 0.736 | 95.237 | - | - | - | - | - | - |
| 26 | 0.236 | 0.714 | 95.950 | - | - | - | - | - | - |
| 27 | 0.226 | 0.686 | 96.636 | - | - | - | - | - | - |
| 28 | 0.215 | 0.651 | 97.288 | - | - | - | - | - | - |
| 29 | 0.193 | 0.584 | 97.872 | - | - | - | - | - | - |
| 30 | 0.189 | 0.572 | 98.443 | - | - | - | - | - | - |
| 31 | 0.180 | 0.545 | 98.988 | - | - | - | - | - | - |
| 32 | 0.175 | 0.529 | 99.517 | - | - | - | - | - | - |
| 33 | 0.159 | 0.483 | 100.000 | - | - | - | - | - | - |
| Table of Factor Loading Coefficients After Rotation | ||||||||||||
|---|---|---|---|---|---|---|---|---|---|---|---|---|
| Name | Factor Loading Coefficient | Commonality | ||||||||||
| Factor 1 | Factor 2 | Factor 3 | Factor 4 | Factor 5 | Factor 6 | Factor 7 | Factor 8 | Factor 9 | Factor 10 | Factor 11 | ||
| REE1 | 0.104 | 0.101 | 0.145 | 0.073 | 0.068 | 0.203 | 0.127 | 0.148 | 0.063 | 0.795 | 0.156 | 0.792 |
| REE2 | 0.095 | 0.164 | 0.172 | 0.152 | 0.087 | 0.068 | 0.113 | 0.045 | 0.112 | 0.781 | 0.150 | 0.760 |
| REE3 | 0.186 | 0.183 | 0.179 | 0.138 | 0.075 | 0.080 | 0.109 | 0.117 | 0.091 | 0.759 | 0.162 | 0.767 |
| COM1 | 0.102 | 0.124 | 0.824 | 0.103 | 0.086 | 0.124 | 0.159 | 0.109 | 0.107 | 0.142 | 0.136 | 0.826 |
| COM2 | 0.105 | 0.169 | 0.803 | 0.147 | 0.066 | 0.078 | 0.124 | 0.142 | 0.071 | 0.202 | 0.148 | 0.820 |
| COM3 | 0.098 | 0.143 | 0.828 | 0.111 | 0.124 | 0.145 | 0.146 | 0.075 | 0.092 | 0.153 | 0.140 | 0.843 |
| TIM1 | 0.127 | 0.831 | 0.111 | 0.141 | 0.073 | 0.075 | 0.103 | 0.116 | 0.092 | 0.133 | 0.160 | 0.825 |
| TIM2 | 0.090 | 0.841 | 0.148 | 0.164 | 0.099 | 0.079 | 0.088 | 0.086 | 0.060 | 0.154 | 0.157 | 0.848 |
| TIM3 | 0.097 | 0.842 | 0.151 | 0.059 | 0.078 | 0.071 | 0.079 | 0.083 | 0.055 | 0.130 | 0.195 | 0.827 |
| ACU1 | 0.095 | 0.186 | 0.107 | 0.136 | 0.100 | 0.171 | 0.107 | 0.097 | 0.071 | 0.119 | 0.786 | 0.771 |
| ACU2 | 0.104 | 0.217 | 0.136 | 0.171 | 0.088 | 0.082 | 0.121 | 0.093 | 0.128 | 0.181 | 0.756 | 0.763 |
| ACU3 | 0.148 | 0.157 | 0.191 | 0.108 | 0.079 | 0.116 | 0.094 | 0.122 | 0.059 | 0.180 | 0.783 | 0.787 |
| UAB1 | 0.103 | 0.179 | 0.153 | 0.801 | 0.086 | 0.106 | 0.147 | 0.032 | 0.053 | 0.101 | 0.145 | 0.782 |
| UAB2 | 0.127 | 0.102 | 0.086 | 0.799 | 0.084 | 0.252 | 0.117 | 0.103 | 0.125 | 0.125 | 0.102 | 0.808 |
| UAB3 | 0.115 | 0.099 | 0.117 | 0.795 | 0.071 | 0.230 | 0.135 | 0.130 | 0.104 | 0.134 | 0.157 | 0.816 |
| REI1 | 0.154 | 0.114 | 0.134 | 0.094 | 0.060 | 0.834 | 0.116 | 0.093 | 0.104 | 0.110 | 0.123 | 0.822 |
| REI2 | 0.094 | 0.083 | 0.134 | 0.270 | 0.161 | 0.793 | 0.109 | 0.070 | 0.105 | 0.125 | 0.131 | 0.822 |
| REI3 | 0.198 | 0.038 | 0.086 | 0.270 | 0.139 | 0.771 | 0.187 | 0.091 | 0.095 | 0.122 | 0.123 | 0.817 |
| RES1 | 0.043 | 0.000 | 0.073 | 0.104 | 0.215 | 0.084 | 0.117 | 0.236 | 0.783 | 0.050 | 0.039 | 0.758 |
| RES2 | 0.155 | 0.097 | 0.091 | 0.109 | 0.192 | 0.048 | 0.083 | 0.063 | 0.805 | 0.082 | 0.090 | 0.767 |
| RES3 | 0.119 | 0.099 | 0.083 | 0.046 | 0.120 | 0.139 | 0.105 | 0.107 | 0.820 | 0.110 | 0.098 | 0.784 |
| EMP1 | 0.131 | 0.080 | 0.109 | 0.038 | 0.764 | 0.089 | 0.121 | 0.180 | 0.197 | 0.060 | 0.087 | 0.725 |
| EMP2 | 0.077 | 0.070 | 0.056 | 0.080 | 0.843 | 0.113 | 0.073 | 0.180 | 0.158 | 0.067 | 0.079 | 0.817 |
| EMP3 | 0.059 | 0.100 | 0.096 | 0.114 | 0.824 | 0.111 | 0.146 | 0.186 | 0.181 | 0.091 | 0.082 | 0.832 |
| TAN1 | 0.128 | 0.078 | 0.137 | 0.049 | 0.140 | 0.052 | 0.149 | 0.758 | 0.156 | 0.054 | 0.150 | 0.712 |
| TAN2 | 0.112 | 0.113 | 0.053 | 0.100 | 0.214 | 0.082 | 0.165 | 0.801 | 0.133 | 0.101 | 0.084 | 0.795 |
| TAN3 | 0.091 | 0.098 | 0.118 | 0.099 | 0.206 | 0.102 | 0.085 | 0.826 | 0.117 | 0.139 | 0.061 | 0.820 |
| US1 | 0.844 | 0.133 | 0.104 | 0.097 | 0.076 | 0.158 | 0.166 | 0.123 | 0.094 | 0.095 | 0.135 | 0.860 |
| US2 | 0.843 | 0.098 | 0.129 | 0.127 | 0.068 | 0.148 | 0.175 | 0.101 | 0.136 | 0.131 | 0.104 | 0.866 |
| US3 | 0.843 | 0.099 | 0.071 | 0.119 | 0.138 | 0.115 | 0.170 | 0.117 | 0.117 | 0.146 | 0.099 | 0.860 |
| ITU1 | 0.179 | 0.108 | 0.141 | 0.139 | 0.134 | 0.160 | 0.811 | 0.136 | 0.125 | 0.063 | 0.134 | 0.840 |
| ITU2 | 0.238 | 0.124 | 0.164 | 0.151 | 0.132 | 0.163 | 0.776 | 0.182 | 0.134 | 0.176 | 0.100 | 0.859 |
| ITU3 | 0.191 | 0.095 | 0.198 | 0.175 | 0.147 | 0.126 | 0.790 | 0.169 | 0.124 | 0.181 | 0.126 | 0.870 |
| Factor Loading Coefficients Table | |||||||||
|---|---|---|---|---|---|---|---|---|---|
| Latent Variables | Explicit Variables | Coef. | SE | t | p | Factor Loading | SMC | AVE | CR |
| Relevance | REE1 | 1 | - | - | - | 0.804 | 0.646 | 0.646 | 0.846 |
| REE2 | 0.819 | 0.042 | 19.634 | 0 | 0.782 | 0.611 | |||
| REE3 | 0.845 | 0.041 | 20.637 | 0 | 0.826 | 0.681 | |||
| Completeness | COM1 | 1 | - | - | - | 0.851 | 0.724 | 0.741 | 0.896 |
| COM2 | 0.947 | 0.037 | 25.406 | 0 | 0.854 | 0.729 | |||
| COM3 | 0.972 | 0.037 | 26.252 | 0 | 0.877 | 0.77 | |||
| Timeliness | TIM1 | 1 | - | - | - | 0.855 | 0.731 | 0.747 | 0.899 |
| TIM2 | 0.957 | 0.035 | 27.018 | 0 | 0.889 | 0.791 | |||
| TIM3 | 0.923 | 0.036 | 25.527 | 0 | 0.848 | 0.72 | |||
| Accuracy | ACU1 | 1 | - | - | - | 0.784 | 0.615 | 0.653 | 0.849 |
| ACU2 | 0.895 | 0.044 | 20.122 | 0 | 0.815 | 0.664 | |||
| ACU3 | 0.904 | 0.044 | 20.324 | 0 | 0.825 | 0.68 | |||
| Usability | UAB1 | 1 | - | - | - | 0.777 | 0.603 | 0.696 | 0.873 |
| UAB2 | 0.965 | 0.045 | 21.665 | 0 | 0.85 | 0.723 | |||
| UAB3 | 1.002 | 0.045 | 22.145 | 0 | 0.873 | 0.763 | |||
| Reliability | REI1 | 1 | - | - | - | 0.795 | 0.632 | 0.715 | 0.882 |
| REI2 | 0.899 | 0.039 | 22.95 | 0 | 0.859 | 0.738 | |||
| REI3 | 0.927 | 0.04 | 23.465 | 0 | 0.88 | 0.775 | |||
| Responsiveness | RES1 | 1 | - | - | - | 0.774 | 0.598 | 0.634 | 0.838 |
| RES2 | 0.878 | 0.047 | 18.779 | 0 | 0.799 | 0.639 | |||
| RES3 | 0.884 | 0.046 | 19.015 | 0 | 0.814 | 0.663 | |||
| Empathy | EMP1 | 1 | - | - | - | 0.75 | 0.562 | 0.688 | 0.868 |
| EMP2 | 1.01 | 0.049 | 20.462 | 0 | 0.841 | 0.707 | |||
| EMP3 | 1.095 | 0.052 | 21.248 | 0 | 0.892 | 0.796 | |||
| Tangibles | TAN1 | 1 | - | - | - | 0.712 | 0.507 | 0.665 | 0.855 |
| TAN2 | 1.066 | 0.056 | 19.075 | 0 | 0.86 | 0.74 | |||
| TAN3 | 1.082 | 0.057 | 19.123 | 0 | 0.865 | 0.748 | |||
| User Satisfaction | US1 | 1 | - | - | - | 0.882 | 0.779 | 0.79 | 0.919 |
| US2 | 0.999 | 0.032 | 30.774 | 0 | 0.901 | 0.811 | |||
| US3 | 0.963 | 0.032 | 29.84 | 0 | 0.883 | 0.78 | |||
| Intention to Use | ITU1 | 1 | - | - | - | 0.834 | 0.696 | 0.779 | 0.913 |
| ITU2 | 1.018 | 0.036 | 28.008 | 0 | 0.904 | 0.818 | |||
| ITU3 | 1.003 | 0.036 | 28.106 | 0 | 0.907 | 0.822 | |||
| Discriminant Validity: Pearson Correlation and AVE Square Root Value | |||||||||||
|---|---|---|---|---|---|---|---|---|---|---|---|
| Factor1 | Factor2 | Factor3 | Factor4 | Factor5 | Factor6 | Factor7 | Factor8 | Factor9 | Factor10 | Factor11 | |
| Relevance | 0.804 | ||||||||||
| Completeness | 0.491 | 0.861 | |||||||||
| Timeliness | 0.439 | 0.424 | 0.864 | ||||||||
| Accuracy | 0.493 | 0.459 | 0.502 | 0.808 | |||||||
| Usability | 0.417 | 0.406 | 0.395 | 0.448 | 0.834 | ||||||
| Reliability | 0.415 | 0.400 | 0.315 | 0.427 | 0.541 | 0.845 | |||||
| Responsiveness | 0.316 | 0.315 | 0.263 | 0.312 | 0.323 | 0.341 | 0.796 | ||||
| Empathy | 0.309 | 0.327 | 0.297 | 0.329 | 0.312 | 0.365 | 0.485 | 0.830 | |||
| Tangibles | 0.366 | 0.368 | 0.331 | 0.369 | 0.328 | 0.332 | 0.422 | 0.502 | 0.815 | ||
| User Satisfaction | 0.411 | 0.364 | 0.353 | 0.395 | 0.389 | 0.439 | 0.354 | 0.330 | 0.373 | 0.889 | |
| Intention to Use | 0.449 | 0.482 | 0.371 | 0.430 | 0.467 | 0.473 | 0.397 | 0.419 | 0.466 | 0.526 | 0.882 |
| Pearson Correlation | |||||||
|---|---|---|---|---|---|---|---|
| Average Value | Standard Deviation | Information Quality | System Quality | Service Quality | User Satisfaction | Intention to Use | |
| Information Quality | 4.554 | 1.253 | 1 | ||||
| System Quality | 4.843 | 1.439 | 0.590 ** | 1 | |||
| Service Quality | 4.507 | 1.304 | 0.522 ** | 0.473 ** | 1 | ||
| User Satisfaction | 4.630 | 1.730 | 0.490 ** | 0.472 ** | 0.438 ** | 1 | |
| Intention to Use | 4.569 | 1.765 | 0.558 ** | 0.536 ** | 0.532 ** | 0.526 ** | 1 |
| Model Fit | |||
|---|---|---|---|
| Fit Index | Judgment Criteria | Actual Value | Fitting Results |
| Absolute fit index | |||
| CMIN/DF | <3 | 1.619 | Excellent |
| SRMR | <0.08 | 0.031 | Excellent |
| GFI | >0.8 | 0.928 | Excellent |
| AGFI | >0.8 | 0.915 | Excellent |
| RMSEA | <0.08 | 0.032 | Excellent |
| Relative fit index | |||
| NFI | >0.9 | 0.944 | Excellent |
| IFI | >0.9 | 0.978 | Excellent |
| TLI | >0.9 | 0.975 | Excellent |
| CFI | >0.9 | 0.978 | Excellent |
| Parsimonious fit index | |||
| PNFI | >0.5 | 0.851 | Excellent |
| PCFI | >0.5 | 0.881 | Excellent |
| Path Effect Analysis | |||||||
|---|---|---|---|---|---|---|---|
| Path | B | β | S.E. | C.R. | P | ||
| Information Quality | → | User Satisfaction | 0.353 | 0.254 | 0.131 | 2.701 | 0.007 |
| System Quality | → | User Satisfaction | 0.359 | 0.262 | 0.127 | 2.832 | 0.005 |
| Service Quality | → | User Satisfaction | 0.319 | 0.178 | 0.13 | 2.446 | 0.014 |
| Information Quality | → | Intention to Use | 0.285 | 0.206 | 0.116 | 2.467 | 0.014 |
| System Quality | → | Intention to Use | 0.28 | 0.205 | 0.113 | 2.475 | 0.013 |
| Service Quality | → | Intention to Use | 0.487 | 0.272 | 0.119 | 4.077 | *** |
| User Satisfaction | → | Intention to Use | 0.193 | 0.193 | 0.045 | 4.29 | *** |
| Results of Mediation Analysis (n = 605) | ||||||
|---|---|---|---|---|---|---|
| Intention to Use | User Satisfaction | Intention to Use | ||||
| B | t | B | t | B | t | |
| Constant | −0.303 | −1.284 | 0.527 * | 2.087 | −0.427 | −1.862 |
| Information Quality | 0.379 ** | 6.623 | 0.345 ** | 5.632 | 0.298 ** | 5.237 |
| System Quality | 0.303 ** | 6.285 | 0.278 ** | 5.374 | 0.238 ** | 4.974 |
| Service Quality | 0.372 ** | 7.382 | 0.263 ** | 4.883 | 0.310 ** | 6.23 |
| User Satisfaction | 0.235 ** | 6.373 | ||||
| R-squared | 0.429 | 0.318 | 0.465 | |||
| Adjusted R-squared | 0.426 | 0.315 | 0.461 | |||
| F-value | 150.378 ** | 93.563 ** | 130.368 ** | |||
Disclaimer/Publisher’s Note: The statements, opinions and data contained in all publications are solely those of the individual author(s) and contributor(s) and not of MDPI and/or the editor(s). MDPI and/or the editor(s) disclaim responsibility for any injury to people or property resulting from any ideas, methods, instructions or products referred to in the content. |
© 2024 by the authors. Licensee MDPI, Basel, Switzerland. This article is an open access article distributed under the terms and conditions of the Creative Commons Attribution (CC BY) license (https://creativecommons.org/licenses/by/4.0/).
Share and Cite
Wang, K.; Shen, C.; Li, M.; Li, J. Research on Users’ Willingness to Use the Urban Subway Wayfinding Signage System Based on the DeLone & McLean Model Theory: A Case Study of Wuxi Subway. Systems 2024, 12, 529. https://doi.org/10.3390/systems12120529
Wang K, Shen C, Li M, Li J. Research on Users’ Willingness to Use the Urban Subway Wayfinding Signage System Based on the DeLone & McLean Model Theory: A Case Study of Wuxi Subway. Systems. 2024; 12(12):529. https://doi.org/10.3390/systems12120529
Chicago/Turabian StyleWang, Kun, Chuhao Shen, Mingxin Li, and Jianing Li. 2024. "Research on Users’ Willingness to Use the Urban Subway Wayfinding Signage System Based on the DeLone & McLean Model Theory: A Case Study of Wuxi Subway" Systems 12, no. 12: 529. https://doi.org/10.3390/systems12120529
APA StyleWang, K., Shen, C., Li, M., & Li, J. (2024). Research on Users’ Willingness to Use the Urban Subway Wayfinding Signage System Based on the DeLone & McLean Model Theory: A Case Study of Wuxi Subway. Systems, 12(12), 529. https://doi.org/10.3390/systems12120529

