An Integrated Framework for Estimating Origins and Destinations of Multimodal Multi-Commodity Import and Export Flows Using Multisource Data
Abstract
1. Introduction
2. Literature Review
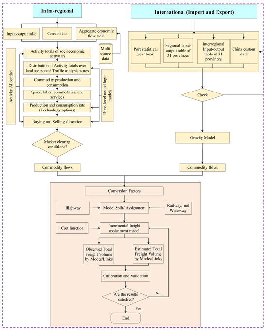
3. Methodology
- Step 1: Estimate Intra-regional Commodity-Specific OD
- Step 2: Estimate international Commodity-Specific OD
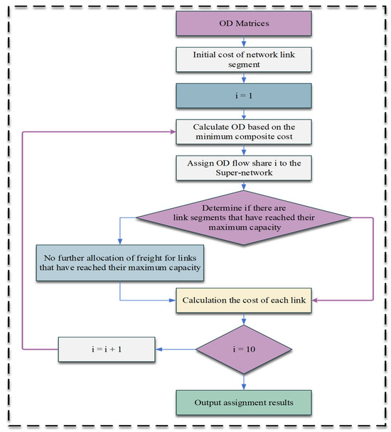
- Step 3: Load OD Matrices onto Multimodal Transportation Network
4. Case Study
4.1. Data Sources and Preprocessing
- (1)
- Economic Data: Economic data for Jiangxi Province were obtained from multiple sources. These include the Jiangxi Statistical Yearbook (2010–2020) and regional IO tables (2012–2017), available from the Jiangxi Statistical Department (http://tjj.jiangxi.gov.cn/col/col38595/index.html, accessed on 23 September 2024). Additionally, the Interregional IO tables for 2012 were sourced from China’s National Statistics Bureau (https://data.stats.gov.cn/, accessed on 23 September 2024), along with demographic data from the 2012 national population census. Employment survey data for 2012 were obtained from China’s National Data (https://data.stats.gov.cn/english/index.htm, accessed on 23 September 2024), and the China Labor Statistical Yearbook (2010–2020) (https://www.chinayearbooks.com/tags/china-labour-statistical-yearbook, accessed on 23 September 2024). The regional macroeconomic data incorporate data on population, households, and employment, with regional IO tables compiled for China’s 31 provinces based on the 2012 base year (http://www.shujuku.org/, accessed on 23 September 2024).
- (2)
- Land Use Data: The land use data for Jiangxi Province models incorporating space price data, TAZs, land regulatory data, floor space data, space use coefficients, floor area ratios [67], and remote sensing data were sourced from the Institute of Geographic Sciences and Natural Resources Research of the Chinese Academy of Sciences resources (http://www.igsnrr.cas.cn, accessed on 23 September 2024), and China’s environmental data (http://www.resdc.cn/Datalist1.aspx, accessed on 23 September 2024).
- (3)
- Multimodal Transportation Data: Data for developing multimodal transportation in Jiangxi Province and extended region models were sourced from the China Transportation Statistical Yearbook 2012, the China Customs Statistical Yearbook 2012, and datasets on highways, railways, and waterway networks. These data include highway traffic surveys, railway freight volumes, and port inflow and outflow data. The highway network data covering various road types and tolls were extracted from OpenStreetMap (https://planet.openstreetmap.org, accessed on 23 September 2024). Waterway network data, including navigable waterways, locks, and ports, along with railway network data consisting of railway lines and stations, were sourced from the ArcGIS Online database. This study also integrated cargo reloading times, personnel salaries, freight rates, and monetary values from a multimodal transportation model, including the unit weight values of goods and transport-related socioeconomic activities from the China Customs Statistical Yearbook (http://www.customs.gov.cn/customs/302249/zfxxgk/2799825/302274/tjfwzn/2319672/index.html, accessed on 23 September 2024). Additionally, it encompasses vessel traffic flow, freight data, customs import/export data, port data, truck GPS, railway waybills, ship visas, and navigation-lock data.
4.2. Intra-Regional Commodity OD
- —
- Highest Level: The highest level allocates the overall activity quantities across specific regional zones (Equations (1) and (2)).
- —
- Middle level: The middle level distributes activity quantities within each regional zone based on the technology options that determine the production and consumption rates of commodities. Each technology option represents a distinct production and consumption rate for different goods (Equations (3) and (4)).
- —
- Lowest Level: The lowest level allocates commodities among exchange locations where they are bought and sold. This involves two logit allocations per commodity in each zone, one for selling and one for buying. The exchange locations are influenced by prices and transportation impedance (Equations (5) and (6)).
- —
- exchange quantity for commodity in exchange zone ;
- —
- = aggregate demand for commodity c in exchange zone k for all activities in the model area;
- —
- = aggregate supply of commodity c in exchange zone k for all activities in the model area.
4.3. International (Import and Export) Commodity OD
- 1.
- First Region: Adjacent Provinces (First-Level External TAZs)
- 2.
- Second Region: Outer Combined Provinces
- 3.
- Third Region: International Import and Export Nodes
- —
- is one of the first set of combined provinces around a Jiangxi Province;
- —
- is the type of commodity;
- —
- is one of the second-set of provinces other than Jiangxi Province;
- —
- refers to the optimal path from Jiangxi Province to Province P through other provinces;
- —
- is the import freight volume of Jiangxi province after aggregations;
- —
- is the volume of imported freight from other provinces to the seven combined provinces in the interregional IO table;
- —
- is the export freight volume of a Jiangxi Province after aggregations;
- —
- represents the export freight volume from Jiangxi Province to another province in the interregional IO table.
- —
- is the import flow of commodity q from province i to j after splitting the interregional gross value of commodity k (q = (1,2,3 for agriculture and 4–12 for industry), (k = agriculture and industry).
- —
- is the export flow of commodity q from province i to j after splitting the interregional gross value of commodity k (q = (1,2,3 for agriculture and 4–12 for industry), (k = agriculture and industry).
- —
- are the inflow and outflow ratios of the corresponding province from MRIO.
- —
- are the total of IO table import and export of different commodity k.
- —
- is freight flow between province i and port j;
- —
- is the generalized transportation cost between the province i and port j, considering the mode-specific distance and time ;
- —
- and are distance and time cost for commodity c under the mode m;
- —
- and are the freight production and attraction volumes, respectively;
- —
- is the distance between the port i and province j under the mode m;
- —
- is number of the TAZs.

4.4. Development of Multimodal Transportation Network
Development of Multimodal Incremental Freight Assignment Model
- —
- denotes the cost function of commodity from zone to zone via path
- —
- is the cost per ton for loading commodity on ;
- —
- represents the cost per kilometer (RMB/km) for transporting by mode ;
- —
- is the weight of transported via route ;
- —
- is the distance of the road link for mode m;
- —
- is the loading time (hours) on in path ;
- —
- is transportation time (hours) spent in passing through the (k,l) arc. Note: this transportation time should be the link (k,l) obtained by the BPR or similar function used by each mode when the flow assigned to a path is through the network flow distribution (k,l) transportation time on the link;
- —
- is intermediate unit commodity transfer fee (RMB/ton) for transporting commodity c from zone i to zone j via route r, where the link (o,p) consisting of nodes o and p belongs to path r, and the road link belongs to the transit link;
- —
- is the intermediate transfer time (hours);
- —
- is the value of commodity ;
- —
- is the annualized rate of return;
- —
- is the alternative specific constant term.
- —
- is the travel time (hours) for commodity on highway (H) link .
- —
- is the free-flow travel time (hours) for commodity on highway link
- —
- is a scaling factor;
- —
- is the flow of commodity on highway link .
- —
- is the capacity of highway link
- —
- determines the rate at which the travel time (hours) increases with traffic-flow approach capacity;
- —
- and are additional parameters.
- —
- is the travel time (hours) for commodity on railway (R) link
- —
- is the base (free-flow) travel time (hours) for commodity on the railway link
- —
- is a parameter representing the impedance factor, which influences the rate at which travel time (hours) increases with congestion;
- —
- is the flow (or demand) of commodity on railway link during period ;
- —
- is the capacity of railway link for commodity .
- —
- Travel time (hours) for commodity on waterway (w) link ;
- —
- : Summation over all paths from node to node ;
- —
- : Length of path for commodity in the waterway;
- —
- Flow of commodity on path in the waterway;
- —
- : Bias term representing additional time not accounted for by the path length or flow.
- —
- : Base (free-flow) travel time (hours) on the waterway link.
- —
- is the estimated value of the ith observation;
- —
- is the observed value for the i-th observation;
- —
- is the mean of the observed values.

5. Results and Discussion
5.1. Results of Regional and International Multi-Commodity OD Flows
- 1.
- Cereal
- 2.
- Wood
- 3.
- Other Agricultural Products
- 4.
- Coal and its Products
- 5.
- Oil, Gas, and their Products
- 6.
- Metallic Minerals
- 7.
- Non-metallic Minerals
- 8.
- Chemical Fertilizers and Pesticides
- 9.
- Cement
- 10.
- Mineral Building Materials
- 11.
- Steel and Non-Ferrous Metals
- 12.
- Other Industrial Products
5.2. Results of the Multimodal Incremental Freight Assignment Model
6. Conclusions
Author Contributions
Funding
Data Availability Statement
Acknowledgments
Conflicts of Interest
Appendix A

References
- Pan, Y.; Darzi, A.; Yang, M.; Sun, Q.; Kabiri, A.; Zhao, G.; Xiong, C.; Zhang, L. National-Level Multimodal Origin–Destination Estimation Based on Passively Collected Location Data and Machine Learning Methods. Transp. Res. Rec. 2024, 2678, 525–541. [Google Scholar] [CrossRef]
- Beagan, D.F.; Tempesta, D.; Proussaloglou, K.; Systematics, C. Quick Response Freight Methods; No. FHWA-HOP-19-057; United States. Federal Highway Administration. Office of Operations: Washington, DC, USA, 2019. Available online: https://ops.fhwa.dot.gov/publications/fhwahop19057/fhwahop19057.pdf (accessed on 23 September 2024).
- Liao, Y.; Yeh, S.; Gil, J. Feasibility of estimating travel demand using geolocations of social media data. Transportation 2022, 49, 137–161. [Google Scholar] [CrossRef]
- Levine, B.; Nozick, L.; Jones, D. Estimating an origin-destination table for US exports of waterborne containerised freight. Marit. Econ. Logist. 2009, 11, 137–155. [Google Scholar] [CrossRef]
- Doustmohammadi, E.; Sisiopiku, V.; Anderson, M.D.; Doustmohammadi, M.; Sullivan, A. Comparison of freight demand forecasting models. Int. J. Traffic Transp. Eng. 2016, 5, 19–26. [Google Scholar]
- Southworth, F. Freight flow modeling in the United States. Appl. Spat. Anal. Policy 2018, 11, 669–691. [Google Scholar] [CrossRef]
- Comi, A.; Coppola, P.; Nuzzolo, A. Freight Transport Modeling: Review and Future Challenges. In Freight Transport Modeling; Chapter 7; Springer: Berlin/Heidelberg, Germany, 2013; pp. 151–182. [Google Scholar]
- Giuliano, G.; Gordon, P.; Pan, Q.; Park, J.; Wang, L. Estimating freight flows for metropolitan area highway networks using secondary data sources. Netw. Spat. Econ. 2010, 10, 73–91. [Google Scholar] [CrossRef]
- Holguin-Veras, J.; Thorson, E. Trip length distributions in commodity-based and trip-based freight demand modeling: Investigation of relationships. Transp. Res. Rec. 2000, 1707, 37–48. [Google Scholar] [CrossRef]
- Zhao, D.; Mihăiţă, A.-S.; Ou, Y.; Grzybowska, H.; Li, M. Origin–destination matrix estimation for public transport: A multi-modal weighted graph approach. Transp. Res. Part C Emerg. Technol. 2024, 165, 104694. [Google Scholar] [CrossRef]
- Liu, W.; Li, X.; Liu, H.; Tang, Z.; Guan, D. Estimating inter-regional trade flows in China: A sector-specific statistical model. J. Geogr. Sci. 2015, 25, 1247–1263. [Google Scholar] [CrossRef]
- Lu, Q.-L.; Qurashi, M.; Antoniou, C. A two-stage stochastic programming approach for dynamic OD estimation using LBSN data. Transp. Res. Part C Emerg. Technol. 2024, 158, 104460. [Google Scholar] [CrossRef]
- Veličković, M.; Stojanović, Đ.; Pantović, J. Modelling the urban freight flows for impact assessment of the urban consolidation centres by using the origin-destination matrices. Transp. Res. Procedia 2021, 52, 27–34. [Google Scholar] [CrossRef]
- Sargento, A.L.M.; Ramos, P.N.; Hewings, G.J.D. Inter-regional trade flow estimation through non-survey models: An empirical assessment. Econ. Syst. Res. 2012, 24, 173–193. [Google Scholar] [CrossRef]
- Lawson, C.T.; Hu, P.S.; Parker, J.; Fan, C.-C.; Ford, C.; Linfors, B.; Conway, A.; Eisele, B.; Drumm, S.; Lee, J. 2020 Commodity Flow Survey Workshop [September 24, 2020]; National Research Council (US); Transportation Research Board: Washington, DC, USA, 2021; Available online: https://onlinepubs.trb.org/onlinepubs/circulars/ec269.pdf (accessed on 23 September 2024)National Research Council (US).
- Ramos, P.; Sargento, A. Estimating Trade Flows between Portuguese Regions Using an Input-Output Approach. In Proceedings of the 43rd Congress of the European Regional Science Association, Jyväskylä, Finland, 27–30 August 2003; pp. 27–30. [Google Scholar]
- Lindall, S.A.; Olson, D.C.; Alward, G.S. Deriving multi-regional models using the IMPLAN national trade flows model. J. Reg. Anal. Policy 2006, 36, 76–83. [Google Scholar]
- Bachmann, C.; Kennedy, C.; Roorda, M.J. Estimating regional trade flows using commercial vehicle survey data. Ann. Reg. Sci. 2015, 54, 855–876. [Google Scholar] [CrossRef]
- Park, J.; Gordon, P.; Moore, J.E.; Richardson, H.W. A two-step approach to estimating state-to-state commodity trade flows. Ann. Reg. Sci. 2009, 43, 1033–1072. [Google Scholar] [CrossRef]
- Zheng, H.; Bai, Y.; Wei, W.; Meng, J.; Zhang, Z.; Song, M.; Guan, D. Chinese provincial multi-regional input-output database for 2012, 2015, and 2017. Sci. Data 2021, 8, 244. [Google Scholar] [CrossRef] [PubMed]
- Yuan, Y.; Wang, Y.; Li, J.; Zhang, M. Input-Output Table and Input-output Model of Import and Export Internalization. Adv. Manag. Appl. Econ. 2023, 13, 297–319. [Google Scholar] [CrossRef]
- Bingham, P.; Maguire, A.; O’Rourke, L.; Pandey, B.; Markit, H.I.S. Freight Analysis Framework Commodity Flow Forecast Study (FAF Version 5): Final Forecasting Results; United States Department of Transportation, Federal Highway Administration: Washington, DC, USA, 2022. Available online: https://ops.fhwa.dot.gov/publications/fhwahop22037/fhwahop22037.pdf (accessed on 23 September 2024).
- Okamoto, N. In Non-Survey Method for Estimating a Multi-Regional Input-Output Model in China, 24th Applied Regional Science Conference, Japan, 2010; Supported by KAKENHI, Grant-in-Aid for Scientific Research (C) 21530233 and 22560538, Japan Society for the Promotion of Science (JSPS): Japan. 2010. Available online: https://www.iioa.org/conferences/20th/papers/files/895_20120125050_1201IIOAfullpaper.pdf (accessed on 15 July 2024).
- Fen, Z.; Dai, Z.-M. Correlation analysis of Jiangxi high technology industry and import and export trade. In Proceedings of the 2015 12th International Conference on Service Systems and Service Management (ICSSSM), Guangzhou, China, 22–24 June 2015; pp. 1–6. [Google Scholar]
- Li, W.; Luo, C.; He, Y.; Wan, Y.; Du, H. Estimating Inter-Regional Freight Demand in China Based on the Input–Output Model. Sustainability 2023, 15, 9808. [Google Scholar] [CrossRef]
- Ivanova, O.; Kancs, D.; Stelder, D. Modelling Inter-Regional Trade Flows: Data and Methodological Issues in Rhomolo; EERI Research Paper Series (No. 31/2009); Economics and Econometrics Research Institute (EERI): Brussels, Belgium, 2009. [Google Scholar] [CrossRef]
- Vahidi, M.; Shafahi, Y. Time-dependent estimation of origin–destination matrices using partial path data and link counts. Transportation 2023. [Google Scholar] [CrossRef]
- Yang, F.; Jin, P.J.; Cheng, Y.; Zhang, J.; Ran, B. Origin-Destination Estimation for Non-Commuting Trips Using Location-Based Social Networking Data. Int. J. Sustain. Transp. 2015, 9, 551–564. [Google Scholar] [CrossRef]
- Garrido, A.; Quintero-Espinosa, O.; Jaller, M. Obtaining the optimal origin-destination multimodal freight transportation network for the City of Bogotá. Res. Transp. Bus. Manag. 2023, 49, 101012. [Google Scholar] [CrossRef]
- Zhang, C.; Wang, J.; Lai, J.; Yang, X.; Su, Y.; Dong, Z. Extracting origin—Destination with vehicle trajectory data and applying to coordinated ramp metering. J. Adv. Transp. 2019, 2019, 8469316. [Google Scholar] [CrossRef]
- Borgi, T.; Zoghlami, N.; Abed, M.; Naceur, M.S. Big data for operational efficiency of transport and logistics: A review. In Proceedings of the 2017 6th IEEE International Conference on Advanced Logistics and Transport (ICALT), Bali, Indonesia, 24–27 July 2017; pp. 113–120. [Google Scholar]
- Holguín-Veras, J.; Patil, G.R. A multicommodity integrated freight origin–destination synthesis model. Netw. Spat. Econ. 2008, 8, 309–326. [Google Scholar] [CrossRef]
- Kalahasthi, L.; Holguín-Veras, J.; Yushimito, W.F. A freight origin-destination synthesis model with mode choice. Transp. Res. Part E Logist. Transp. Rev. 2022, 157, 102595. [Google Scholar] [CrossRef]
- Al-Battaineh, O.; Kaysi, I.A. Commodity-based truck origin–destination matrix estimation using input–output data and genetic algorithms. Transp. Res. Rec. 2005, 1923, 37–45. [Google Scholar] [CrossRef]
- Ma, Y.; van Zuylen, H.J.; van Dalen, J. Freight Origin-Destination Matrix Estimation Based on Multiple Data Sources: Methodological Study (No. 12-0693). In Proceedings of the Transportation Research Board 91st Annual Meeting, Washington, DC, USA, 22–26 January 2012. [Google Scholar]
- Teye, C.; Hensher, D.A. A commodity-based production and distribution road freight model with application to urban and regional New South Wales. Transp. A Transp. Sci. 2021, 17, 566–592. [Google Scholar] [CrossRef]
- Hensher, D.A.; Ho, C.Q.; Ellison, R.B. Simultaneous location of firms and jobs in a transport and land use model. J. Transp. Geogr. 2019, 75, 110–121. [Google Scholar] [CrossRef]
- Holguín-Veras, J.; Encarnación, T.; Ramírez-Ríos, D.; He, X.; Kalahasthi, L.; Pérez-Guzmán, S.; Sanchez-Díaz, I.; González-Calderón, C.A. A Multiclass Tour Flow Model and Its Role in Multiclass Freight Tour Synthesis. Transp. Sci. 2020, 54, 631–650. [Google Scholar] [CrossRef]
- Hunt, J.D.; Stefan, K.J. Tour-based microsimulation of urban commercial movements. Transp. Res. Part B Methodol. 2007, 41, 981–1013. [Google Scholar] [CrossRef]
- Wisetjindawat, W.; Sano, K.; Matsumoto, S.; Raothanachonkun, P. Micro-simulation model for modeling freight agents interactions in urban freight movement. In Proceedings of the 86th Annual Meeting of the Transportation Research Board, Washington, DC, USA, 21–25 January 2007; pp. 21–25. [Google Scholar]
- Basso, F.; Pezoa, R.; Tapia, N.; Varas, M. Estimation of the Origin-Destination Matrix for Trucks That Use Highways: A Case Study in Chile. Sustainability 2022, 14, 2645. [Google Scholar] [CrossRef]
- Tavasszy, L.A.; Stada, J.E. The Impact of Decreasing Border Barriers in Europe on Freight Transport by Road. In Proceedings of the 36th Annual Meeting of the Transportation Research Forum, Vols. 1 and 2, Daytona Beach, FL, USA, 3–5 November 1994. [Google Scholar]
- Zhong, M.; Hunt, J.D.; Abraham, J.E. Design and development of a statewide land use transport model for Alberta. J. Transp. Syst. Eng. Inf. Technol. 2007, 7, 79–89. [Google Scholar] [CrossRef]
- Donnelly, R.; Upton, W.J.; Knudson, B. Oregon’s Transportation and Land Use Model Integration Program. J. Transp. Land Use 2018, 11, 19–30. [Google Scholar] [CrossRef]
- Zhong, M.; Hunt, J.D.; Abraham, J.E.; Wang, W.; Zhang, Y.; Wang, R. Advances in integrated land use transport modeling. In Advances in Transport Policy and Planning; Elsevier: Berlin/Heidelberg, Germany, 2022; Volume 9, pp. 201–230. [Google Scholar]
- Jadhav, S.; Ghosh, I. Future Prospects of the Gravity Model of Trade: A Bibliometric Review (1993–2021). Foreign Trade Rev. 2024, 59, 26–61. [Google Scholar] [CrossRef]
- Masood, S.; Khurshid, N.; Haider, M.; Khurshid, J.; Khokhar, A.M. Trade potential of Pakistan with the South Asian Countries: A gravity model approach. Asia Pac. Manag. Rev. 2023, 28, 45–51. [Google Scholar] [CrossRef]
- Nakano, S.; Nishimura, K. A nonsurvey multiregional input–output estimation allowing cross-hauling: Partitioning two regions into three or more parts. Ann. Reg. Sci. 2013, 50, 935–951. [Google Scholar] [CrossRef]
- Jackson, R.W.; Schwarm, W.R.; Okuyama, Y.; Islam, S. A method for constructing commodity by industry flow matrices. Ann. Reg. Sci. 2006, 40, 909–920. [Google Scholar] [CrossRef]
- Osorio-Mora, A.; Núñez-Cerda, F.; Gatica, G.; Linfati, R. Multimodal capacitated hub location problems with multi-commodities: An application in freight transport. J. Adv. Transp. 2020, 2020, 2431763. [Google Scholar] [CrossRef]
- Uddin, M.; Huynh, N.N.; Ahmed, F. Assignment of Freight Traffic in a Large-Scale Intermodal Network under Uncertainty. Highlights Sustain. 2024, 3, 1–15. [Google Scholar] [CrossRef]
- Thoen, S.; Tavasszy, L.; de Bok, M.; Correia, G.; van Duin, R. Descriptive modeling of freight tour formation: A shipment-based approach. Transp. Res. Part E Logist. Transp. Rev. 2020, 140, 101989. [Google Scholar] [CrossRef]
- Yamaguchi, T.; Kawachi, K.; Shibuya, K.; Hagiwara, M.; Shibasaki, R. Global logistics intermodal network simulation modeling by incremental assignment and corridor development simulations in Myanmar. Asian Transp. Stud. 2023, 9, 100114. [Google Scholar] [CrossRef]
- Xia, X.-M.; Ma, X.-D. A Multimodal Multi-Product Transportation Network Model for Strategic Planning of Freight Flows. In Proceedings of the ICLEM 2012: Logistics for Sustained Economic Development—Technology and Management for Efficiency, Chengdu, China, 8–10 October 2012; American Society of Civil Engineers: Reston, VA, USA, 2012; pp. 197–202. [Google Scholar] [CrossRef]
- Jain, A.; van der Heijden, R.; Marchau, V.; Bruckmann, D. Towards rail-road online exchange platforms in EU-freight transportation markets: An analysis of matching supply and demand in multimodal services. Sustainability 2020, 12, 10321. [Google Scholar] [CrossRef]
- Pompigna, A.; Mauro, R. Input/Output models for freight transport demand: A macro approach to traffic analysis for a freight corridor. Arch. Transp. 2020, 54, 21–42. [Google Scholar] [CrossRef]
- Singh, S.; Dwivedi, A.; Pratap, S. Sustainable Maritime Freight Transportation: Current Status and Future Directions. Sustainability 2023, 15, 6996. [Google Scholar] [CrossRef]
- Venkadavarahan, M.; Raj, C.T.; Marisamynathan, S. Development of freight travel demand model with characteristics of vehicle tour activities. Transp. Res. Interdiscip. Perspect. 2020, 8, 100241. [Google Scholar] [CrossRef]
- Crainic, T.G.; Damay, J.; Gendreau, M. An Integrated Freight Transportation Modeling Framework. In Proceedings of the International Network Optimization Conference 2007, Spa, Belgium, 22–25 April 2007; Available online: https://www.euro-online.org/enog/inoc2007/Papers/author.111/paper/paper.111.pdf (accessed on 15 July 2024).
- Hunt, J.D.; Abraham, J.E. Design and application of the PECAS land use modelling system. In Proceedings of the 8th International Conference on Computers in Urban Planning and Urban Management (CUPUM), Sendai, Japan, 27–29 May 2003. [Google Scholar]
- Echenique, M.H.; Flowerdew, A.D.J.; Hunt, J.D.; Mayo, T.R.; Skidmore, I.J.; Simmonds, D.C. The MEPLAN models of bilbao, leeds and dortmund. Transp. Rev. 1990, 10, 309–322. [Google Scholar] [CrossRef]
- de La Barra, T.; Anez, J. The Mathematical and Algorithmic Structure of TRANUS. Unpublished Paper. 1998. Available online: http://www.modelistica.com (accessed on 10 July 2024).
- Simmonds, D.C. The design of the DELTA land-use modelling package. Environ. Plan. B Plan. Des. 1999, 26, 665–684. [Google Scholar] [CrossRef]
- Waddell, P. Urbansim: Modeling urban development for land use, transportation, and environmental planning. J. Am. Plan. Assoc. 2002, 68, 297–314. [Google Scholar] [CrossRef]
- Hunt, J.D.; Abraham, A. PECAS—For Spatial Economic Modelling Theoretical Formulation System Documentation. 2009. Available online: https://www.hbaspecto.com/resources/PECAS-Software-User-Guide.pdf (accessed on 30 March 2024).
- Tavasszy, L.A. Predicting the effects of logistics innovations on freight systems: Directions for research. Transp. Policy 2020, 86, A1–A6. [Google Scholar] [CrossRef]
- Ren, Z.; Zhong, M.; Cui, G.; Li, L.; Zhao, H. An Iterative Method for Calibrating Freight Value-per-Ton Conversion Factors of Integrated Land Use Transport Models Based on Multi-Source Data (No. TRBAM-24-03869). In Proceedings of the Transportation Research Board 103rd Annual Meeting, Washington, DC, USA, 7–11 January 2024. [Google Scholar]
- Liang, X.; Wang, S.; Sui, L.; Huang, Q. China’s Ganyue Canal Construction: Forecast and Analysis of Its Transport Demand Based on Large Data. In Proceedings of the 3rd International Conference on Big Data and Informatization Education (ICBDIE 2022), Beijing, China, 8–10 April 2022; Atlantis Press: Amsterdam, The Netherlands, 2022; pp. 165–181. [Google Scholar]
- Deng, G.; Zhong, M.; Raza, A.; Hunt, J.D.; Wang, Z. Design and Development of a Regional, Multi-commodity, Multimodal Freight Transport Model based on an Integrated Modeling Framework: Case Study of the Yangtze River Economic Belt. In Proceedings of the Transportation Research Board 101st Annual Meeting, Washington, DC, USA, 9–13 January 2022; Transportation Research Board: Washington, DC, USA, 2022. [Google Scholar]
- Sharma, S.; Shelton, J.; Valdez, G.; Warner, J. Identifying optimal Truck freight management strategies through urban areas: Case study of major freight corridor near US-Mexico border. Res. Transp. Bus. Manag. 2020, 37, 100582. [Google Scholar] [CrossRef]
- SteadieSeifi, M.; Dellaert, N.P.; Nuijten, W.; Van Woensel, T.; Raoufi, R. Multimodal freight transportation planning: A literature review. Eur. J. Oper. Res. 2014, 233, 1–15. [Google Scholar] [CrossRef]
- Shen, G.; Zhou, L.; Aydin, S.G. A multi-level spatial-temporal model for freight movement: The case of manufactured goods flows on the US highway networks. J. Transp. Geogr. 2020, 88, 102868. [Google Scholar] [CrossRef]
- Department, F.P. Jiangxi Daily Jiangxi Port Channel Improves Energy and Efficiency to Achieve “Big Through” [EB/OL]. Available online: https://swt.fujian.gov.cn/xxgk/jgzn/jgcs/dtgxdc/wszx/202210/t20221020_6019841.htm (accessed on 10 December 2022).
- Ministry of Commerce (China). Doing Business in Jiangxi. 2023. Available online: http://english.mofcom.gov.cn/aroundchina/jiangxi.shtml (accessed on 15 July 2024).
- Egger, P.H.; Li, J.; Zhao, Y. Chinese regions’ participation in global value chains and the associated global transmission of export price and quantity shocks. Rev. Int. Econ. 2024, 32, 371–393. [Google Scholar] [CrossRef]
- Pan, W.; Liu, Q. Spatial linkages of the Chinese economy. In Spatial Structure and Regional Development in China: An Interregional Input-Output Approach; Palgrave Macmillan: London, UK, 2005; pp. 101–127. [Google Scholar]
- World’s Major Ports The Average Time of Ocean-Going International Container Ships in the World’s Major Ports. 2022. Available online: https://new.qq.com/rain/a/20221012A043FV00 (accessed on 22 September 2022).
- Jiang, M.; Zhao, S.; Jia, P. The spatial spillover effect of seaport capacity on export trade: Evidence from China pilot free trade zones. Ocean. Coast. Manag. 2023, 245, 106879. [Google Scholar] [CrossRef]
- Xiao, R.; Liu, S.; Wu, L.; Luo, M.; Ma, R.; Li, J. Regional classification and competitiveness of port cluster: A case study of China’s coastal ports. Int. J. Logist. Res. Appl. 2023, 1–18. [Google Scholar] [CrossRef]
- Yifan, Y. China-Europe Freight Train Service Bolsters Good Start of Chinese Economy in 2024; Belt and Road Portal: Beijing, China, 2024.
- Jourquin, B. A multi-flow multi-modal assignment procedure on large freight transportation networks. Stud. Reg. Sci. 2006, 35, 929–945. [Google Scholar] [CrossRef]
- Jourquin, B.; Limbourg, S. Equilibrium traffic assignment on large Virtual Networks: Implementation issues and limits for multi-modal freight transport. Eur. J. Transp. Infrastruct. Res. 2006, 6. [Google Scholar] [CrossRef]
- Liu, S.; Zhou, Y.; Qi, Y.; Chen, Y.; Liu, W.; Xu, H.; Wang, S. Study on the multifunctional spatial-temporal evolution and coupling coordination of cultivated land: A case study of Hebei Province, China. PLoS ONE 2024, 19, e0306110. [Google Scholar] [CrossRef] [PubMed]
- Wang, H.; Dong, Y.; Sun, M.; Shi, B.; Ji, H. Dynamic dependence of futures basis between the Chinese and international grains markets. Econ. Model. 2024, 130, 106584. [Google Scholar] [CrossRef]
- Japan Federation of Wood Industry Associations. Timber Industry, Timber Trade and Timber Legality in China: Trends Survey on the Establishment of Legality Certification for Timber and Timber Products in China; Japan Federation of Wood Industry Associations (JFWIA): Tokyo, Japan, 2017. [Google Scholar]
- Ju, H.; Zeng, G.; Zhang, S. Inter-provincial flow and influencing factors of agricultural carbon footprint in China and its policy implication. Environ. Impact Assess. Rev. 2024, 105, 107419. [Google Scholar] [CrossRef]
- Maguire, G. Key Coal Import Hubs in China Perk Up as Economy Reboots. 2022. Available online: https://www.reuters.com/business/energy/key-coal-import-hubs-china-perk-up-economy-reboots-maguire-2022-12-21/ (accessed on 10 July 2023).
- Wang, S.; Li, B.; Zhao, X.; Hu, Q.; Liu, D. Assessing fossil energy supply security in China using ecological network analysis from a supply chain perspective. Energy 2024, 288, 129772. [Google Scholar] [CrossRef]
- Zhang, X.; Yang, X.; He, Q. Multi-scale systemic risk and spillover networks of commodity markets in the bullish and bearish regimes. N. Am. J. Econ. Financ. 2022, 62, 101766. [Google Scholar] [CrossRef]
- Sun, X.; Liu, Y.; Guo, S.; Wang, Y.; Zhang, B. Interregional supply chains of Chinese mineral resource requirements. J. Clean. Prod. 2021, 279, 123514. [Google Scholar] [CrossRef]
- Wu, S.; Lei, Y.; Li, L. Resource distribution, interprovincial trade, and embodied energy: A case study of China. Adv. Mater. Sci. Eng. 2015, 2015, 910835. [Google Scholar] [CrossRef]
- Zhao, Y.; Rogers, S. Tracing China’s agrochemical complex. World Dev. 2024, 181, 106675. [Google Scholar] [CrossRef]
- Zhan, X.; Shao, C.; He, R.; Shi, R. Evolution and efficiency assessment of pesticide and fertiliser inputs to cultivated land in China. Int. J. Environ. Res. Public Health 2021, 18, 3771. [Google Scholar] [CrossRef] [PubMed]
- Yang, S.; Zhu, Z.; Fu, W.; Hu, S. Tele-connection of embodied carbon emissions from industries in China’s trade: A complex network analysis. J. Environ. Manag. 2024, 366, 121652. [Google Scholar] [CrossRef] [PubMed]
- Ren, B.; Li, H.; Wang, X.; Shi, J.; Ma, N.; Qi, Y. The flow of embodied minerals between China’s provinces and the world: A nested supply chain network perspective. Resour. Policy 2022, 78, 102853. [Google Scholar] [CrossRef]
- Li, X.; Xie, C.; Bao, Z. A multimodal multicommodity network equilibrium model with service capacity and bottleneck congestion for China-Europe containerized freight flows. Transp. Res. Part E Logist. Transp. Rev. 2022, 164, 102786. [Google Scholar] [CrossRef]
- Huang, Y.; Kockelman, K.M. What will autonomous trucking do to US trade flows? Application of the random-utility-based multi-regional input–output model. Transportation 2020, 47, 2529–2556. [Google Scholar] [CrossRef]
- Batista, S.F.A.; Leclercq, L. Regional dynamic traffic assignment framework for macroscopic fundamental diagram multi-regions models. Transp. Sci. 2019, 53, 1563–1590. [Google Scholar] [CrossRef]
- Rathod, S.C.; Varia, H.R. Analysis of Truck Trips Generated from Port Infrastructure Based on Trip Length Distribution. In Innovative Research in Transportation Infrastructure: Proceedings of ICIIF 2018; Springer: Berlin/Heidelberg, Germany, 2019; pp. 89–100. [Google Scholar]








| S. No | Jiangxi Region and Its Adjacent 13 Provinces | Combinations of Provinces | International (Import and Export) Ports |
|---|---|---|---|
| 1 | Shanghai | Shanghai | Shanghai |
| 2 | Jiangsu | Jiangsu | Lianyungang |
| 3 | Zhejiang | Zhejiang | Jiaxing, Ningbo–Zhoushan, Taizhou, Wenzhou |
| 4 | Anhui | Anhui | |
| 5 | Fujian | Fujian | Fuzhou, Putian, Quanzhou, Xiamen |
| 6 | Henan | Henan | |
| 7 | Hubei | Hubei | |
| 8 | Hunan | Hunan | |
| 9 | Guangdong | Guangdong | Shantou, Huizhou, Shenzhen, Humen, Guangzhou, Zhongshan, Zhuhai, Jiangmen, Maoming, Zhanjiang |
| 10 | Guangxi | Guangxi | Beibu Bay Port |
| 11 | Chongqing | Chongqing | |
| 12 | Sichuan | Sichuan | |
| 13 | Guizhou | Guizhou | |
| 14 | Hebei | Beijing, Tianjin, Hebei, Shanxi, Liaoning, Jilin, and Heilongjiang | |
| 15 | Shaanxi | Inner Mongolia, Shaanxi, and Ningxia | |
| 16 | Gansu | Gansu, Qinghai, Ningxia | |
| 17 | Shandong | Shandong | |
| 18 | Yunnan | Yunnan | |
| 19 | Tibet | Tibet | |
| 20 | Hainan | Hainan |
Disclaimer/Publisher’s Note: The statements, opinions and data contained in all publications are solely those of the individual author(s) and contributor(s) and not of MDPI and/or the editor(s). MDPI and/or the editor(s) disclaim responsibility for any injury to people or property resulting from any ideas, methods, instructions or products referred to in the content. |
© 2024 by the authors. Licensee MDPI, Basel, Switzerland. This article is an open access article distributed under the terms and conditions of the Creative Commons Attribution (CC BY) license (https://creativecommons.org/licenses/by/4.0/).
Share and Cite
Safdar, M.; Zhong, M.; Ren, Z.; Hunt, J.D. An Integrated Framework for Estimating Origins and Destinations of Multimodal Multi-Commodity Import and Export Flows Using Multisource Data. Systems 2024, 12, 406. https://doi.org/10.3390/systems12100406
Safdar M, Zhong M, Ren Z, Hunt JD. An Integrated Framework for Estimating Origins and Destinations of Multimodal Multi-Commodity Import and Export Flows Using Multisource Data. Systems. 2024; 12(10):406. https://doi.org/10.3390/systems12100406
Chicago/Turabian StyleSafdar, Muhammad, Ming Zhong, Zhi Ren, and John Douglas Hunt. 2024. "An Integrated Framework for Estimating Origins and Destinations of Multimodal Multi-Commodity Import and Export Flows Using Multisource Data" Systems 12, no. 10: 406. https://doi.org/10.3390/systems12100406
APA StyleSafdar, M., Zhong, M., Ren, Z., & Hunt, J. D. (2024). An Integrated Framework for Estimating Origins and Destinations of Multimodal Multi-Commodity Import and Export Flows Using Multisource Data. Systems, 12(10), 406. https://doi.org/10.3390/systems12100406

