Microscopic and Molecular Identification of Sarcocystis spp. in Intestines of Canids and Mustelids Associated with Sarcocyst-Forming Species in Rodent Muscles
Simple Summary
Abstract
1. Introduction
2. Materials and Methods
2.1. Sample Collection and Processing
2.2. Microscopical Analysis of Sarcocystis spp.
2.3. Molecular Examination of Sarcocystis spp.
2.4. Data Analysis
3. Results
3.1. Detection of Sarcocystis sp. Oocysts and Sporocysts by Light Microscopy
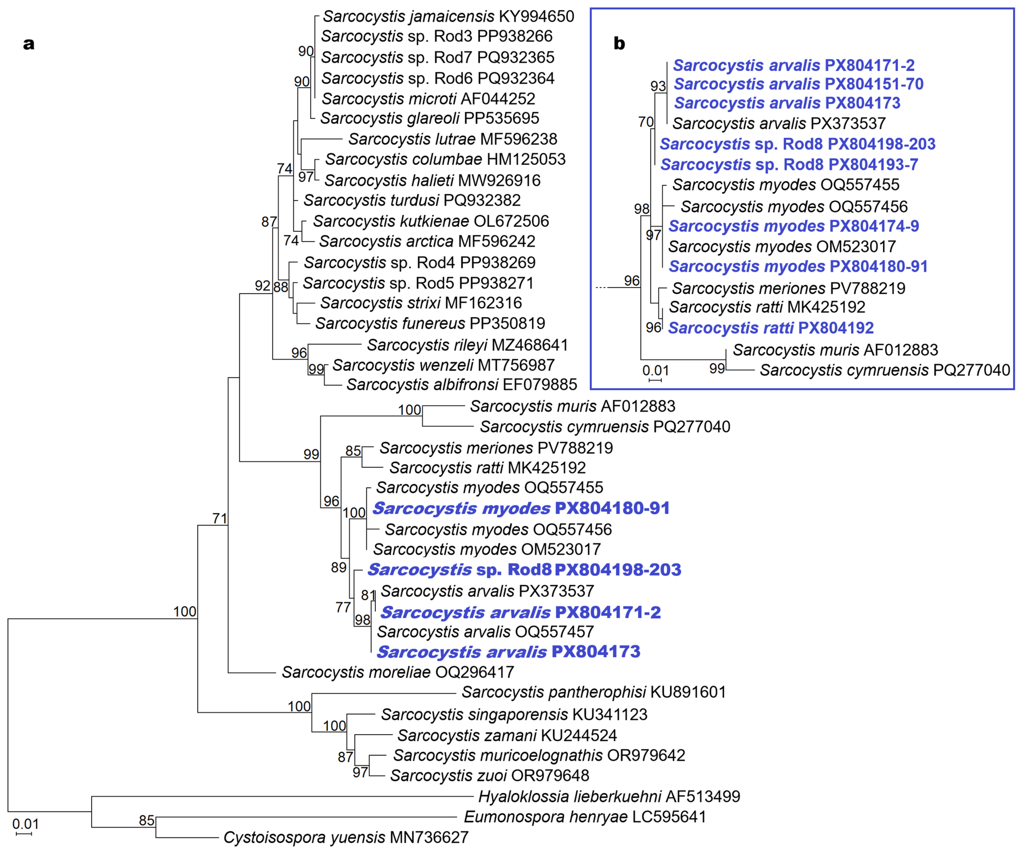
3.2. Genetic Identification of Sarcocystis Species
3.3. Distribution of Detected Sarcocystis Species Across Mustelids and Canids Examined
4. Discussion
4.1. Prevalence of Sarcocystis spp. in Mustelids and Canids
4.2. Genetic Identification of Sarcocystis spp. Associated with Rodents in Intestines of Mustelidae and Canidae
4.3. The Transmission of Rodent-Associated Sarcocystis Species
4.4. The Underestimated Role of Mustelids in the Transmission of Sarcocystis Species
4.5. Comparison of Mustelidae and Canidae in Transmission of Rodent-Associated Sarcocystis Species
4.6. Limitations, Implications, and Future Perspectives
5. Conclusions
Author Contributions
Funding
Institutional Review Board Statement
Informed Consent Statement
Data Availability Statement
Acknowledgments
Conflicts of Interest
References
- Dubey, J.P.; Calero-Bernal, R.; Rosenthal, B.M.; Speer, C.A.; Fayer, R. Sarcocystosis of Animals and Humans; CRC Press: Boca Raton, FL, USA, 2015. [Google Scholar]
- Juozaitytė-Ngugu, E.; Švažas, S.; Bea, A.; Šneideris, D.; Villanúa, D.; Butkauskas, D.; Prakas, P. Molecular Confirmation of Raptors from Spain as Definitive Hosts of Numerous Sarcocystis Species. Animals 2025, 15, 646. [Google Scholar] [CrossRef]
- Lückner, S.; Moré, G.; Marti, I.; Frey, C.F.; Fernandez, J.E.; Belhout, C.; Basso, W. High Prevalence of Sarcocystis spp. in the Eurasian Wolf (Canis lupus lupus): Third-Generation Sequencing Resolves Mixed Infections. Int. J. Parasitol. Parasites Wildl. 2025, 28, 101140. [Google Scholar] [CrossRef]
- Shams, M.; Shamsi, L.; Asghari, A.; Motazedian, M.H.; Mohammadi-Ghalehbin, B.; Omidian, M.; Nazari, N.; Sadrebazzaz, A. Molecular Epidemiology, Species Distribution, and Zoonotic Importance of the Neglected Meat-Borne Pathogen Sarcocystis spp. in Cattle (Bos taurus): A Global Systematic Review and Meta-Analysis. Acta Parasitol. 2022, 67, 1055–1072. [Google Scholar] [CrossRef] [PubMed]
- Shnawa, B.; Swar, S. Sarcocystosis in Meat-Producing Animals: An Updating on the Molecular Characterization. In Veterinary Pathobiology and Public Health; Unique Scientific Publishers: Faisalabad, Pakistan, 2021; pp. 144–151. [Google Scholar]
- Fayer, R. Sarcocystis spp. in Human Infections. Clin. Microbiol. Rev. 2004, 17, 894–902. [Google Scholar] [CrossRef] [PubMed]
- Basso, W.; Alvarez Rojas, C.A.; Buob, D.; Ruetten, M.; Deplazes, P. Sarcocystis Infection in Red Deer (Cervus elaphus) with Eosinophilic Myositis/Fasciitis in Switzerland and Involvement of Red Foxes (Vulpes vulpes) and Hunting Dogs in the Transmission. Int. J. Parasitol. Parasites Wildl. 2020, 13, 130–141. [Google Scholar] [CrossRef] [PubMed]
- Máca, O.; Kouba, M.; Korpimäki, E.; González-Solís, D. Molecular Identification of Sarcocystis sp. (Apicomplexa, Sarcocystidae) in Offspring of Tengmalm’s Owls, Aegolius funereus (Aves, Strigidae). Front. Vet. Sci. 2021, 8, 804096. [Google Scholar] [CrossRef]
- Šukytė, T.; Juozaitytė-Ngugu, E.; Švažas, S.; Butkauskas, D.; Prakas, P. The Genetic Identification of Numerous Apicomplexan Sarcocystis Species in Intestines of Common Buzzard (Buteo buteo). Animals 2024, 14, 2391. [Google Scholar] [CrossRef]
- Šneideris, D.; Gudiškis, N.; Juozaitytė-Ngugu, E.; Kalashnikova, T.; Butkauskas, D.; Prakas, P. High Richness of Ungulate Sarcocystis Species in Intestines of the Grey Wolf (Canis lupus) from Lithuania. Vet. Res. Commun. 2025, 49, 235. [Google Scholar] [CrossRef]
- Rubiola, S.; Moré, G.; Civera, T.; Hemphill, A.; Frey, C.F.; Basso, W.; Colasanto, I.; Vercellino, D.; Fidelio, M.; Lovisone, M.; et al. Detection of Sarcocystis hominis, Sarcocystis bovifelis, Sarcocystis cruzi, Sarcocystis hirsuta and Sarcocystis sigmoideus sp. nov. in Carcasses Affected by Bovine Eosinophilic Myositis. Food Waterborne Parasitol. 2024, 34, e00220. [Google Scholar] [CrossRef]
- Morsy, K.; Saleh, A.; Al-Ghamdi, A.; Abdel-Ghaffara, F.; Al-Rasheid, K.; Bashtar, A.-R.; Al Quraishy, S.; Mehlhorn, H. Prevalence Pattern and Biology of Sarcocystis capracanis Infection in the Egyptian Goats: A Light and Ultrastructural Study. Vet. Parasitol. 2011, 181, 75–82. [Google Scholar] [CrossRef]
- Wu, Z.; Sun, J.; Hu, J.; Song, J.; Deng, S.; Zhu, N.; Yang, Y.; Tao, J. Morphological and Molecular Characterization, and Demonstration of a Definitive Host, for Sarcocystis masoni from an Alpaca (Vicugna pacos) in China. Biology 2022, 11, 1016. [Google Scholar] [CrossRef] [PubMed]
- Speer, C.A.; Dubey, J.P. Sarcocystis wapiti sp. nov. from the North American Wapiti (Cervus elaphus). Can. J. Zool. 1982, 60, 881–888. [Google Scholar] [CrossRef]
- Dahlgren, S.S.; Gjerde, B. The Red Fox (Vulpes vulpes) and the Arctic Fox (Vulpes lagopus) Are Definitive Hosts of Sarcocystis alces and Sarcocystis hjorti from Moose (Alces alces). Parasitology 2010, 137, 1547–1557. [Google Scholar] [CrossRef] [PubMed]
- Gjerde, B.; Hilali, M. Domestic Cats (Felis catus) Are Definitive Hosts for Sarcocystis sinensis from Water Buffaloes (Bubalus bubalis). J. Vet. Med. Sci. 2016, 78, 1217–1221. [Google Scholar] [CrossRef]
- Rogers, K.H.; Arranz-Solís, D.; Saeij, J.P.J.; Lewis, S.; Mete, A. Sarcocystis calchasi and Other Sarcocystidae Detected in Predatory Birds in California, USA. Int. J. Parasitol. Parasites Wildl. 2022, 17, 91–99. [Google Scholar] [CrossRef]
- Gjerde, B.; Vikøren, T.; Hamnes, I.S. Molecular Identification of Sarcocystis halieti n. sp., Sarcocystis lari and Sarcocystis truncata in the Intestine of a White-Tailed Sea Eagle (Haliaeetus albicilla) in Norway. Int. J. Parasitol. Parasites Wildl. 2018, 7, 1–11. [Google Scholar] [CrossRef]
- Prakas, P.; Moskaliova, D.; Šneideris, D.; Juozaitytė-Ngugu, E.; Maziliauskaitė, E.; Švažas, S.; Butkauskas, D. Molecular Identification of Sarcocystis rileyi and Sarcocystis sp. (Closely Related to Sarcocystis wenzeli) in Intestines of Mustelids from Lithuania. Animals 2023, 13, 467. [Google Scholar] [CrossRef]
- Gjerde, B. Phylogenetic Relationships among Sarcocystis Species in Cervids, Cattle and Sheep Inferred from the Mitochondrial Cytochrome c Oxidase Subunit I Gene. Int. J. Parasitol. 2013, 43, 579–591. [Google Scholar] [CrossRef]
- Rudaitytė-Lukošienė, E.; Jasiulionis, M.; Balčiauskas, L.; Prakas, P.; Stirkė, V.; Butkauskas, D. Morphological and Molecular Description of Sarcocystis myodes n. sp. from the Bank Vole (Clethrionomys glareolus) in Lithuania. Biology 2022, 11, 512. [Google Scholar] [CrossRef]
- Prakas, P.; Kirillova, V.; Gavarāne, I.; Grāvele, E.; Butkauskas, D.; Rudaitytė-Lukošienė, E.; Kirjušina, M. Morphological and Molecular Description of Sarcocystis ratti n. sp. from the Black Rat (Rattus rattus) in Latvia. Parasitol. Res. 2019, 118, 2689–2694. [Google Scholar] [CrossRef]
- Prakas, P.; Butkauskas, D.; Juozaitytė-Ngugu, E. Molecular and Morphological Description of Sarcocystis kutkienae sp. nov. from the Common Raven (Corvus corax). Parasitol. Res. 2020, 119, 4205–4210. [Google Scholar] [CrossRef]
- Hunter, L. Carnivores of the World; Princeton University Press: Princeton, NJ, USA, 2011. [Google Scholar]
- Madsen, E.K.; Eckersley, L.; Linden, J.F.; Lai, S.; Hare, D.; Macdonald, D.W.; Kimaili, D.; Kulunge, S.; Mutinhuma, Y.; Petracca, L.; et al. What’s in a Name? Not All Mesopredators Are Mesocarnivores. Ecol. Evol. 2025, 15, e72768. [Google Scholar] [CrossRef] [PubMed]
- Beschta, R.L.; Ripple, W.J. Large Predators and Trophic Cascades in Terrestrial Ecosystems of the Western United States. Biol. Conserv. 2009, 142, 2401–2414. [Google Scholar] [CrossRef]
- Prugh, L.R.; Stoner, C.J.; Epps, C.W.; Bean, W.T.; Ripple, W.J.; Laliberte, A.S.; Brashares, J.S. The Rise of the Mesopredator. BioScience 2009, 59, 779–791. [Google Scholar] [CrossRef]
- Estes, J.A.; Terborgh, J.; Brashares, J.S.; Power, M.E.; Berger, J.; Bond, W.J.; Carpenter, S.R.; Essington, T.E.; Holt, R.D.; Jackson, J.B.C.; et al. Trophic Downgrading of Planet Earth. Science 2011, 333, 301–306. [Google Scholar] [CrossRef]
- Ritchie, E.G.; Elmhagen, B.; Glen, A.S.; Letnic, M.; Ludwig, G.; McDonald, R.A. Ecosystem Restoration with Teeth: What Role for Predators? Trends Ecol. Evol. 2012, 27, 265–271. [Google Scholar] [CrossRef]
- Stope, M.B. The Raccoon (Procyon lotor) as a Neozoon in Europe. Animals 2023, 13, 273. [Google Scholar] [CrossRef]
- Dziech, A.; Wierzbicki, H.; Moska, M.; Zatoń-Dobrowolska, M. Invasive and Alien Mammal Species in Poland—A Review. Diversity 2023, 15, 138. [Google Scholar] [CrossRef]
- Tull, A.; Valdmann, H.; Tammeleht, E.; Kaasiku, T.; Rannap, R.; Saarma, U. High Overlap of Zoonotic Helminths between Wild Mammalian Predators and Rural Dogs—An Emerging One Health Concern? Parasitology 2022, 149, 1565–1574. [Google Scholar] [CrossRef]
- Balčiauskas, L.; Trakimas, G.; Juškaitis, R.; Ulevičius, A.; Balčiauskienė, L. Lietuvos Žinduolių, Varliagyvių Ir Roplių Atlasas. Atlas of Lithuanian Mammals, Amphibians and Reptiles, 2nd ed.; Akstis: Vilnius, Lithuania, 1999. [Google Scholar]
- Prūsaitė, J. Fauna of Lithuania. In Mammals; Mokslas: Vilnius, Lithuania, 1988. [Google Scholar]
- Baltrūnaitė, L. Winter Habitat Use, Niche Breadth and Overlap between the Red Fox, Pine Marten and Raccoon Dog in Different Landscapes of Lithuania. Folia Zool. 2010, 59, 278–284. [Google Scholar] [CrossRef]
- Kuijper, D.P.J.; Diserens, T.A.; Say-Sallaz, E.; Kasper, K.; Szafrańska, P.A.; Szewczyk, M.; Stępniak, K.M.; Churski, M. Wolves Recolonize Novel Ecosystems Leading to Novel Interactions. J. Appl. Ecol. 2024, 61, 906–921. [Google Scholar] [CrossRef]
- Prakas, P.; Balčiauskas, L.; Juozaitytė-Ngugu, E.; Butkauskas, D. The Role of Mustelids in the Transmission of Sarcocystis spp. Using Cattle as Intermediate Hosts. Animals 2021, 11, 822. [Google Scholar] [CrossRef] [PubMed]
- Máca, O.; Gudiškis, N.; Butkauskas, D.; González-Solís, D.; Prakas, P. Red Foxes (Vulpes vulpes) and Raccoon Dogs (Nyctereutes procyonoides) as Potential Spreaders of Sarcocystis Species. Front. Vet. Sci. 2024, 11, 1392618. [Google Scholar] [CrossRef] [PubMed]
- Bagdonaitė, D.L.; Rudaitytė-Lukošienė, E.; Stirkė, V.; Balčiauskas, L.; Butkauskas, D.; Prakas, P. Description of Sarcocystis arvalis n. sp. from the Common Vole (Microtus arvalis) in Lithuania Using Morphological and Molecular Methods. Pathogens 2025, 14, 1086. [Google Scholar] [CrossRef]
- Grikienienė, J.; Mažeikytė, R. Investigation of Sarcosporidians (Sarcocystis) of Small Mammals in Kamasta Landscape Reserve and Its Surroundings. Acta Zool. Litu. 2000, 10, 55–68. [Google Scholar] [CrossRef]
- Verma, S.K.; Lindsay, D.S.; Grigg, M.E.; Dubey, J.P. Isolation, Culture and Cryopreservation of Sarcocystis Species. Curr. Protoc. Microbiol. 2017, 45, 20D.1.1–20D.1.27. [Google Scholar] [CrossRef]
- Juozaitytė-Ngugu, E.; Maziliauskaitė, E.; Vaitkevičiūtė-Koklevičienė, R.; Strazdaitė-Žielienė, Ž.; Servienė, E.; Butkauskas, D.; Prakas, P. First Report of Atriotaenia Tapeworms and Sarcocystis Protists in Invasive Raccoons (Procyon lotor) from Lithuania. BMC Vet. Res. 2026, 22, 190. [Google Scholar] [CrossRef]
- Prakas, P.; Stirkė, V.; Šneideris, D.; Rakauskaitė, P.; Butkauskas, D.; Balčiauskas, L. Protozoan Parasites of Sarcocystis spp. in Rodents from Commercial Orchards. Animals 2023, 13, 2087. [Google Scholar] [CrossRef]
- Untergasser, A.; Nijveen, H.; Rao, X.; Bisseling, T.; Geurts, R.; Leunissen, J.A.M. Primer3Plus, an Enhanced Web Interface to Primer3. Nucleic Acids Res. 2007, 35, W71–W74. [Google Scholar] [CrossRef]
- Aryan, F.A.M.; El-Azazy, O.M.E.; Juozaitytė-Ngugu, E.; Šneideris, D.; Tahrani, L.M.A.; Butkauskas, D.; Prakas, P. Morphological and Molecular Description of Sarcocystis meriones n. sp. from the Libyan Jird (Meriones libycus) in Kuwait. Animals 2025, 15, 2575. [Google Scholar] [CrossRef]
- Altschul, S.F.; Gish, W.; Miller, W.; Myers, E.W.; Lipman, D.J. Basic Local Alignment Search Tool. J. Mol. Biol. 1990, 215, 403–410. [Google Scholar] [CrossRef] [PubMed]
- Kumar, S.; Stecher, G.; Suleski, M.; Sanderford, M.; Sharma, S.; Tamura, K. MEGA12: Molecular Evolutionary Genetic Analysis Version 12 for Adaptive and Green Computing. Mol. Biol. Evol. 2024, 41, msae263. [Google Scholar] [CrossRef] [PubMed]
- Reiczigel, J. Confidence Intervals for the Binomial Parameter: Some New Considerations. Stat. Med. 2003, 22, 611–621. [Google Scholar] [CrossRef] [PubMed]
- Reiczigel, J.; Abonyi-Tóth, Z.; Singer, J. An Exact Confidence Set for Two Binomial Proportions and Exact Unconditional Confidence Intervals for the Difference and Ratio of Proportions. Comput. Stat. Data Anal. 2008, 52, 5046–5053. [Google Scholar] [CrossRef]
- Rózsa, L.; Reiczigel, J.; Majoros, G. Quantifying Parasites in Samples of Hosts. J. Parasitol. 2000, 86, 228–232. [Google Scholar] [CrossRef]
- Šneideris, D.; Moskaliova, D.; Butkauskas, D.; Prakas, P. The Distribution of Sarcocsytis Species Described by Ungulates-Canids Life Cycle in Intestines of Small Predators of the Family Mustelidae. Acta Parasitol. 2024, 69, 747–758. [Google Scholar] [CrossRef]
- Prakas, P.; Rudaitytė-Lukošienė, E.; Šneideris, D.; Butkauskas, D. Invasive American Mink (Neovison vison) as Potential Definitive Host of Sarcocystis elongata, S. entzerothi, S. japonica, S. truncata and S. silva Using Different Cervid Species as Intermediate Hosts. Parasitol. Res. 2021, 120, 2243–2250. [Google Scholar] [CrossRef]
- Prakas, P.; Vaitkevičiūtė, R.; Gudiškis, N.; Grigaliūnaitė, E.; Juozaitytė-Ngugu, E.; Stankevičiūtė, J.; Butkauskas, D. European Pine Marten (Martes martes) as Natural Definitive Host of Sarcocystis Species in Latvia: Microscopic and Molecular Analysis. Vet. Sci. 2025, 12, 379. [Google Scholar] [CrossRef]
- Scioscia, N.P.; Gos, M.L.; Denegri, G.M.; Moré, G. Molecular Characterization of Sarcocystis spp. in Intestine Mucosal Scrapings and Fecal Samples of Pampas Fox (Lycalopex gymnocercus). Parasitol. Int. 2017, 66, 622–626. [Google Scholar] [CrossRef]
- Dubey, J.P. Sarcocystis and Other Coccidia in Foxes and Other Wild Carnivores from Montana. J. Am. Vet. Med. Assoc. 1982, 181, 1270–1271. [Google Scholar] [CrossRef]
- Jo, Y.; Lee, S.J.; Bia, M.M.; Choe, S.; Jeong, D.-H. First Report of Sarcocystis pilosa from a Red Fox (Vulpes vulpes) Released for the Re-Introduction Project in South Korea. Animals 2023, 14, 89. [Google Scholar] [CrossRef] [PubMed]
- Molnar, B.; Ciucci, P.; Mastrantonio, G.; Betschart, B. Correlates of Parasites and Pseudoparasites in Wolves (Canis lupus) across Continents: A Comparison among Yellowstone (USA), Abruzzo (IT) and Mercantour (FR) National Parks. Int. J. Parasitol. Parasites Wildl. 2019, 10, 196–206. [Google Scholar] [CrossRef] [PubMed]
- Gudiškis, N.; Prakas, P.; Beck, R.; Figueiredo, A.; Juozaitytė-Ngugu, E.; Balčiauskas, L.; Calero-Bernal, R.; Gagović, E.; Torres, R.T.; Hipólito, D.; et al. Molecular Evidence of the Role of the Red Fox (Vulpes vulpes) in the Epidemiology of Ungulate-Related Sarcocystis Species in Croatia, Lithuania, and Portugal. Animals 2026, 16, 538. [Google Scholar] [CrossRef] [PubMed]
- Rataj, A.V.; Posedi, J.; Žele, D.; Vengušt, G. Intestinal Parasites of the Red Fox (Vulpes vulpes) in Slovenia. Acta Vet. Hung. 2013, 61, 454–462. [Google Scholar] [CrossRef]
- Prakas, P.; Liaugaudaitė, S.; Kutkienė, L.; Sruoga, A.; Švažas, S. Molecular Identification of Sarcocystis rileyi Sporocysts in Red Foxes (Vulpes vulpes) and Raccoon Dogs (Nyctereutes procyonoides) in Lithuania. Parasitol. Res. 2015, 114, 1671–1676. [Google Scholar] [CrossRef]
- Moré, G.; Maksimov, A.; Conraths, F.J.; Schares, G. Molecular Identification of Sarcocystis spp. in Foxes (Vulpes vulpes) and Raccoon Dogs (Nyctereutes procyonoides) from Germany. Vet. Parasitol. 2016, 220, 9–14. [Google Scholar] [CrossRef]
- Zeng, H.; Guo, Y.; Ma, C.; Deng, S.; Hu, J.; Zhang, Y. Redescription and Molecular Characterization of Sarcocysts of Sarcocystis cymruensis from Norway Rats (Rattus norvegicus) and Sarcocystis ratti from Black Rats (R. rattus) in China. Parasitol. Res. 2020, 119, 3785–3791. [Google Scholar] [CrossRef]
- Jäkel, T.; Raisch, L.; Richter, S.; Wirth, M.; Birenbaum, D.; Ginting, S.; Khoprasert, Y.; Mackenstedt, U.; Wassermann, M. Morphological and Molecular Phylogenetic Characterization of Sarcocystis kani sp. nov. and Other Novel, Closely Related Sarcocystis spp. Infecting Small Mammals and Colubrid Snakes in Asia. Int. J. Parasitol. Parasites Wildl. 2023, 22, 184–198. [Google Scholar] [CrossRef]
- Qin, T.; Ortega-Perez, P.; Wibbelt, G.; Lakim, M.B.; Ginting, S.; Khoprasert, Y.; Wells, K.; Hu, J.; Jäkel, T. A Cyst-Forming Coccidian with Large Geographical Range Infecting Forest and Commensal Rodents: Sarcocystis muricoelognathis sp. nov. Parasites Vectors 2024, 17, 135. [Google Scholar] [CrossRef]
- McDonald, B.M.; Cove, M.V.; Ruder, M.G.; Yabsley, M.J.; Garrett, K.B.; Thompson, A.T.; Nemeth, N.M.; Dixon, J.D.; Lashley, M.A. High Prevalence of Sarcocystis in a Collapsed Black Rat (Rattus rattus) Population from the Florida Keys, Florida, USA. J. Wildl. Dis. 2025, 61, 180–185. [Google Scholar] [CrossRef]
- Verma, S.K.; von Dohlen, A.R.; Mowery, J.D.; Scott, D.; Rosenthal, B.M.; Dubey, J.P.; Lindsay, D.S. Sarcocystis jamaicensis n. sp., from Red-Tailed Hawks (Buteo jamaicensis) Definitive Host and IFN-γ Gene Knockout Mice as Experimental Intermediate Host. J. Parasitol. 2017, 103, 555–564. [Google Scholar] [CrossRef] [PubMed]
- Prakas, P.; Jasiulionis, M.; Šukytė, T.; Juozaitytė-Ngugu, E.; Stirkė, V.; Balčiauskas, L.; Butkauskas, D. First Observations of Buzzards (Buteo) as Definitive Hosts of Sarcocystis Parasites Forming Cysts in the Brain Tissues of Rodents in Lithuania. Biology 2024, 13, 264. [Google Scholar] [CrossRef] [PubMed]
- Svobodová, M.; Vo, P.; Votýpka, J.; Weidinger, K. Heteroxenous Coccidia (Apicomplexa: Sarcocystidae) in the Populations of Their Final and Intermediate Hosts: European Buzzard and Small Mammals. Acta Protozool. 2004, 43, 251–260. [Google Scholar]
- Grikienienė, J. Investigations into Endoparasites of Small Mammals in the Environs of Lake Drūkšiai. Acta Zool. Litu. 2005, 15, 109–114. [Google Scholar] [CrossRef]
- Bentancourt Rossoli, J.V.; Moré, G.; Soto-Cabrera, A.; Moore, D.P.; Morrell, E.L.; Pedrana, J.; Scioli, M.V.; Campero, L.M.; Basso, W.; Hecker, Y.P.; et al. Identification of Sarcocystis spp. in Synanthropic (Muridae) and Wild (Cricetidae) Rodents from Argentina. Parasitol. Res. 2023, 123, 31. [Google Scholar] [CrossRef]
- Häfner, U.; Frank, W. Morphological Studies on the Muscle Cysts of Sarcocystis dirumpens (Hoare 1933) Häfner and Matuschka 1984 in Several Host Species Revealing Endopolygeny in Metrocytes. Z. Parasitenkd. 1986, 72, 453–461. [Google Scholar] [CrossRef]
- Hoogenboom, I.; Dijkstra, C. Sarcocystis cernae: A Parasite Increasing the Risk of Predation of Its Intermediate Host, Microtus arvalis. Oecologia 1987, 74, 86–92. [Google Scholar] [CrossRef]
- Oyarzún-Ruiz, P.; Thomas, R.S.; Santodomingo, A.M.; Uribe, J.E.; Ardila, M.M.; Echeverry, D.M.; Muñoz-Leal, S.; Silva-de la Fuente, M.C.; Loyola, M.; Palma, C.J.; et al. Survey and Molecular Characterization of Sarcocystidae Protozoa in Wild Cricetid Rodents from Central and Southern Chile. Animals 2023, 13, 2100. [Google Scholar] [CrossRef]
- Canova, V.; Helman, E.; del Rosario Robles, M.; Abba, A.M.; Moré, G. First Report of Sarcocystis spp. (Apicomplexa, Sarcocystidae) in Lagostomus maximus (Desmarest, 1917) (Rodentia, Chinchillidae) in Argentina. Int. J. Parasitol. Parasites Wildl. 2023, 20, 180–186. [Google Scholar] [CrossRef]
- Fernández-Escobar, M.; Millán, J.; Chirife, A.D.; Ortega-Mora, L.M.; Calero-Bernal, R. Molecular Survey for Cyst-Forming Coccidia (Toxoplasma gondii, Neospora caninum, Sarcocystis spp.) in Mediterranean Periurban Micromammals. Parasitol. Res. 2020, 119, 2679–2686. [Google Scholar] [CrossRef]
- Máca, O.; Kouba, M.; Langrová, I.; Panská, L.; Korpimäki, E.; González-Solís, D. The Tengmalm’s Owl Aegolius funereus (Aves, Strigidae) as the Definitive Host of Sarcocystis funereus sp. nov. (Apicomplexa). Front. Vet. Sci. 2024, 11, 1356549. [Google Scholar] [CrossRef]
- Cawthorn, R.J.; Wobeser, G.A.; Gajadhar, A.A. Description of Sarcocystis campestris sp. n. (Protozoa: Sarcocystidae): A Parasite of the Badger Taxidea taxus with Experimental Transmission to the Richardson’s Ground Squirrel, Spermophilus richardsonii. Can. J. Zool. 1983, 61, 370–377. [Google Scholar] [CrossRef]
- Odening, K. The Present State of Species-Systematics in Sarcocystis Lankester, 1882 (Protista, Sporozoa, Coccidia). Syst. Parasitol. 1998, 41, 209–233. [Google Scholar] [CrossRef]
- Veronesi, F.; Deak, G.; Diakou, A. Wild Mesocarnivores as Reservoirs of Endoparasites Causing Important Zoonoses and Emerging Bridging Infections across Europe. Pathogens 2023, 12, 178. [Google Scholar] [CrossRef] [PubMed]
- Balčiauskas, L.; Garbaras, A.; Koklevičienė, R.V.; Garbarienė, I.; Balčiauskienė, L. Isotopic Niche of Three Sympatric Mustelids. Life 2026, 16, 208. [Google Scholar] [CrossRef]
- Baltrunaite, L. Feeding Habits, Food Niche Overlap of Red Fox (Vulpes vulpes L.) and Pine Marten (Martes martes L.) in Hilly Moraine Highland, Lithuania. Ekologija 2001, 2, 27–31. [Google Scholar]
- Baltrūnaitė, L. Diet and Winter Habitat Use of the Red Fox, Pine Marten and Raccoon Dog in Dzūkija National Park, Lithuania. Acta Zool. Litu. 2006, 16, 46–53. [Google Scholar] [CrossRef]
- Špinkytė-Bačkaitienė, R.; Pėtelis, K. Diet Composition of Wolves (Canis lupus L.) in Lithuania. Acta Biol. Univ. Daugavp. 2012, 12, 100–105. [Google Scholar]




| Animal | Infected/Investigated (%) by Microscopical Detection of Sarcocystis spp. | Infected/Investigated (%) by Molecular Detection of Sarcocystis spp. | Sporocysts (μm) | Sporulated Oocysts (μm) |
|---|---|---|---|---|
| American mink | 5/20 (25.0%) | 7/20 (35.0%) | 7.8–8.8 × 10.2–12.7 (8.3 ± 0.3 × 11.9 ± 0.7, n = 32) | 13.5–22.4 × 14.8–23.5 (18.3 ± 2.9 × 21.1 ± 2.5; n = 14) |
| Beech marten | 3/3 (100%) | 1/3 (33.3%) | 7.0–8.6 × 7.0–12.6 (7.8 ± 0.6 × 10.2 ± 1.7; n = 10) | 10.1–17.5 × 13.5–23.9 (13.1 ± 2.4 × 16.2 ± 2.7; n = 23) |
| European badger | 1/5 (20.0%) | 2/5 (40.0%) | 6.4–9.6 × 10.0–14.1 (8.1 ± 0.8 × 12.7 ± 1.0; n = 25) | 9.7–16.0 × 13.5–18.6 (13.1 ± 2.0 × 16.2 ± 1.7; n = 17) |
| European pine marten | 3/6 (50.0%) | 4/6 (66.7%) | 7.4–11.5 × 10.5–17.5 (9.0 ± 1.1 × 13.5 ± 2.2, n = 21) | 8.3–10.6 × 12.3–16.2 (9.3 ± 0.8 × 14.6 ± 1.3, n = 15) |
| European polecat | 1/5 (20.0%) | 2/5 (40.0%) | 6.7–9.5 × 10.5–14.6 (8.3 ± 0.7 ×12.5 ± 0.8, n = 72) | 10.4–12.8 × 16.0–18.4 (11.5 ± 0.8 × 17.6 ± 0.7, n = 6) |
| Grey wolf | 10/12 (83.3%) | 2/12 (16.7%) | 8.2–13.9 × 11.6–20.8 (10.5 ± 1.2 × 16.2 ± 1.5, n = 140) | 10.9–19.7 × 16.1–28.7 (15.7 ± 1.9 × 20.2 ± 2.6, n = 78) |
| Raccoon dog | 15/31 (48.4%) | 4/31 (12.9%) | 7.1–12.6 × 10.7–18.2 (9.8 ± 1.0 × 14.0 ± 1.5, n = 229) | 10.1–19.0 × 13.6–26.6 (13.8 ± 2.0 × 18.6 ± 2.7, n = 32) |
| Red fox | 47/69 (68.1%) | 7/69 (10.1%) | 7.5–10.1 × 12.8–18.8 (9.5 ± 0.9 × 13.4 ± 1.3, n = 200) | 8.1–14.7 × 18.6–27.0 (13.0 ± 2.1 × 19.4 ± 2.6, n = 130) |
| Species | GenBank Acc. No. | Primers | Length | Genetic Similarity Comparing | |
|---|---|---|---|---|---|
| with Same Species | with Most Closely Related Species | ||||
| S. arvalis | PX804151–PX804155 | SgrauzinF/SrattiR | 313 | 100% | 96.8–97.8% S. myodes; 97.8% S. ratti; 97.4% S. meriones; 93.3% S. moreliae |
| S. arvalis | PX804156–PX804170 | SgrauzinF/SspRod1R | 313 | 100% | 96.8–97.8% S. myodes; 97.8% S. ratti; 97.4% S. meriones; 93.3% S. moreliae |
| S. arvalis | PX804171–PX804172 | SgrauzinF/SmyodesR | 373 | 99.7–100% | 96.0–97.1% S. myodes; 96.5% S. ratti; 96.3% S. meriones; 91.0% S. cymruensis |
| S. arvalis | PX804173 | SgrauzinF/SmyodesR | 373 | 99.7–100% | 96.3–97.3% S. myodes; 96.5% S. meriones; 96.3% S. ratti; 90.9% S. cymruensis |
| S. myodes | PX804174–PX804179 | SgrauzinF/SspRod1R | 313 | 99.0–100% | 98.1% S. ratti; 97.8% S. arvalis, 97.8% S. meriones; 93.3% S. moreliae |
| S. myodes | PX804180–PX804191 | SgrauzinF/SmyodesR | 373 | 98.9–100% | 97.1–97.3% S. arvalis; 96.3% S. meriones; 95.7% S. ratti; 91.4% S. moreliae |
| S. ratti | PX804192 | SgrauzinF/SrattiR | 313 | 100% | 99.0% S. meriones; 97.1–98.1% S. myodes; 97.8% S. arvalis; 93.6% S. muris |
| Sarcocystis sp. Rod8 | PX804193–PX804197 | SgrauzinF/SspRod1R | 313 | - | 99.0% S. arvalis; 97.8–98.7% S. myodes; 98.7% S. ratti; 98.4% S. meriones; 94.0% S. moreliae |
| Sarcocystis sp. Rod8 | PX804198–PX804203 | SgrauzinF/SmyodesR | 373 | - | 97.9–98.1% S. arvalis; 96.8–97.9% S. myodes; 96.8% S. meriones; 96.3% S. ratti; 91.7% S. moreliae |
| Host Species or Family | N | Infected | Prevalence (95% Confidence Intervals) | Sarcocystis Species | Proportion of Co-Infections (95% Confidence Intervals) |
|---|---|---|---|---|---|
| American mink | 20 | 7 | 35.0 (16.7–57.6) | S. arvalis, Sarcocystis sp. Rod8 | 5.0 (0.3–24.4) |
| Beech marten | 3 | 1 | 33.3 (1.7–86.5) | S. arvalis, S. myodes | 33.3 (1.7–86.5) |
| European badger | 5 | 2 | 40.0 (7.7–81.1) | S. arvalis | 0 |
| European pine marten | 6 | 4 | 66.7 (27.1–93.7) | S. myodes | 0 |
| European polecat | 5 | 2 | 40.0 (7.7–81.1) | S. arvalis, S. myodes, S. ratti, Sarcocystis sp. Rod8 | 40.0 * (7.7–81.1) |
| Mustelidae | 39 | 16 | 41.0 (26.7–57.8) | S. arvalis, S. myodes, S. ratti, Sarcocystis sp. Rod8 | 10.3 (3.6–24.1) |
| Grey wolf | 12 | 2 | 16.7 (3.1–45.7) | S. arvalis, S. myodes | 0 |
| Raccoon dog | 31 | 4 | 12.9 (4.5–28.8) | S. arvalis, S. myodes | 0 |
| Red fox | 69 | 7 | 10.1 (4.9–19.4) | S. arvalis, S. myodes | 1.4 (0.1–7.7) |
| Canidae | 112 | 13 | 11.6 (6.5–19.1) | S. arvalis, S. myodes | 0.9 (0.1–4.8) |
| Sarcocystis Species | Number of Animals Infected | Prevalence in Mustelidae (95% Confidence Intervals) | Prevalence in Canidae (95% Confidence Intervals) |
|---|---|---|---|
| S. arvalis | 15 | 18.0 (8.6–33.2) | 7.1 (3.4–13.7) |
| S. myodes | 12 | 15.4 (6.9–30.4) | 5.4 (2.4–11.5) |
| S. ratti | 1 | 2.6 (0.1–13.6) | 0 |
| Sarcocystis sp. Rod8 | 6 | 15.4 (6.9–30.4) | 0 |
Disclaimer/Publisher’s Note: The statements, opinions and data contained in all publications are solely those of the individual author(s) and contributor(s) and not of MDPI and/or the editor(s). MDPI and/or the editor(s) disclaim responsibility for any injury to people or property resulting from any ideas, methods, instructions or products referred to in the content. |
© 2026 by the authors. Licensee MDPI, Basel, Switzerland. This article is an open access article distributed under the terms and conditions of the Creative Commons Attribution (CC BY) license.
Share and Cite
Ragauskas, A.; Kalashnikova, T.; Bagdonaitė, D.L.; Juozaitytė-Ngugu, E.; Butkauskas, D.; Prakas, P. Microscopic and Molecular Identification of Sarcocystis spp. in Intestines of Canids and Mustelids Associated with Sarcocyst-Forming Species in Rodent Muscles. Biology 2026, 15, 593. https://doi.org/10.3390/biology15080593
Ragauskas A, Kalashnikova T, Bagdonaitė DL, Juozaitytė-Ngugu E, Butkauskas D, Prakas P. Microscopic and Molecular Identification of Sarcocystis spp. in Intestines of Canids and Mustelids Associated with Sarcocyst-Forming Species in Rodent Muscles. Biology. 2026; 15(8):593. https://doi.org/10.3390/biology15080593
Chicago/Turabian StyleRagauskas, Adomas, Tamara Kalashnikova, Dovilė Laisvūnė Bagdonaitė, Evelina Juozaitytė-Ngugu, Dalius Butkauskas, and Petras Prakas. 2026. "Microscopic and Molecular Identification of Sarcocystis spp. in Intestines of Canids and Mustelids Associated with Sarcocyst-Forming Species in Rodent Muscles" Biology 15, no. 8: 593. https://doi.org/10.3390/biology15080593
APA StyleRagauskas, A., Kalashnikova, T., Bagdonaitė, D. L., Juozaitytė-Ngugu, E., Butkauskas, D., & Prakas, P. (2026). Microscopic and Molecular Identification of Sarcocystis spp. in Intestines of Canids and Mustelids Associated with Sarcocyst-Forming Species in Rodent Muscles. Biology, 15(8), 593. https://doi.org/10.3390/biology15080593

