Chronic Alcohol Consumption Reprograms Osteoclast Lineage Communications to Promote Osteoclastogenesis
Simple Summary
Abstract
1. Introduction
2. Materials and Methods
2.1. Study Design
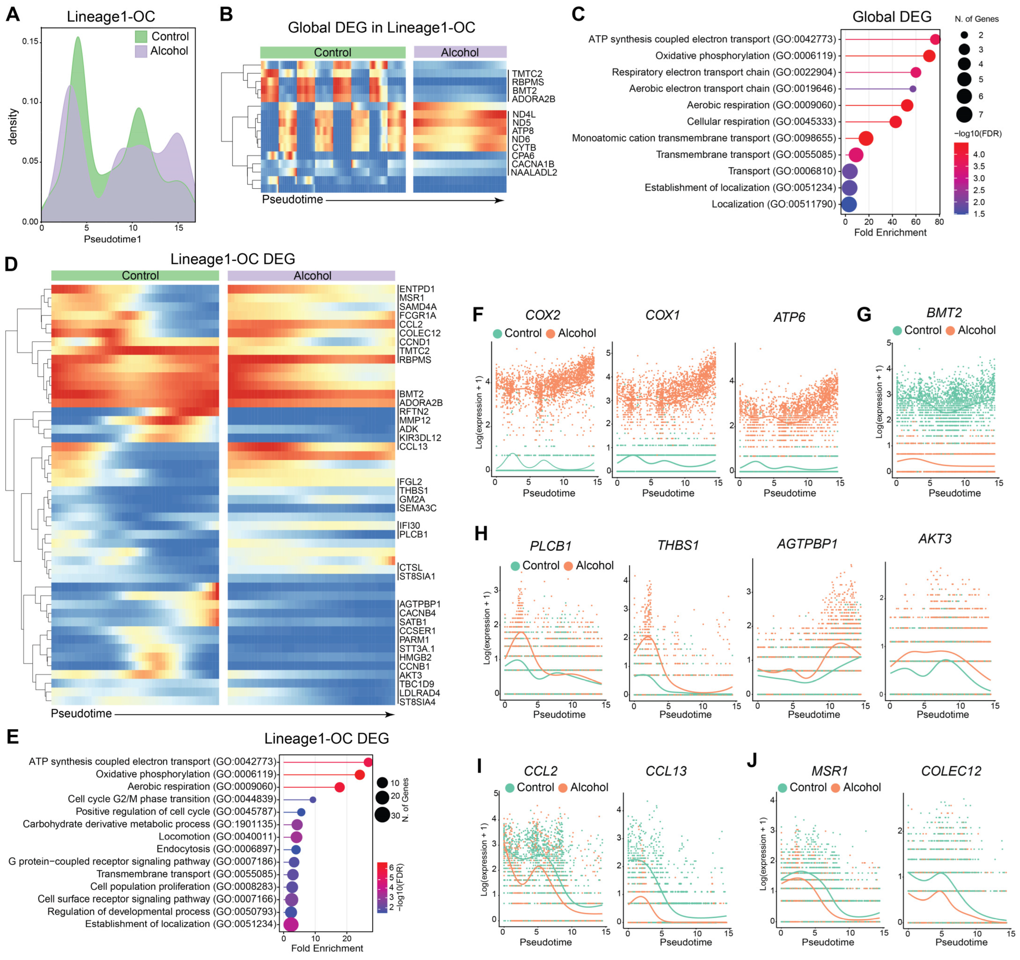
2.2. Trajectory Inference and Pseudotime Analysis
2.3. Differential Gene Expression Along Trajectories
2.4. Module Score Analysis
2.5. Cell–Cell Communication Analysis
3. Results
3.1. Chronic Alcohol Consumption Reprograms Cellular Metabolism During Enhanced Osteoclastogenesis
3.2. Alcohol-Mediated Transcriptional Changes Lead to Early Fate Commitment Bias
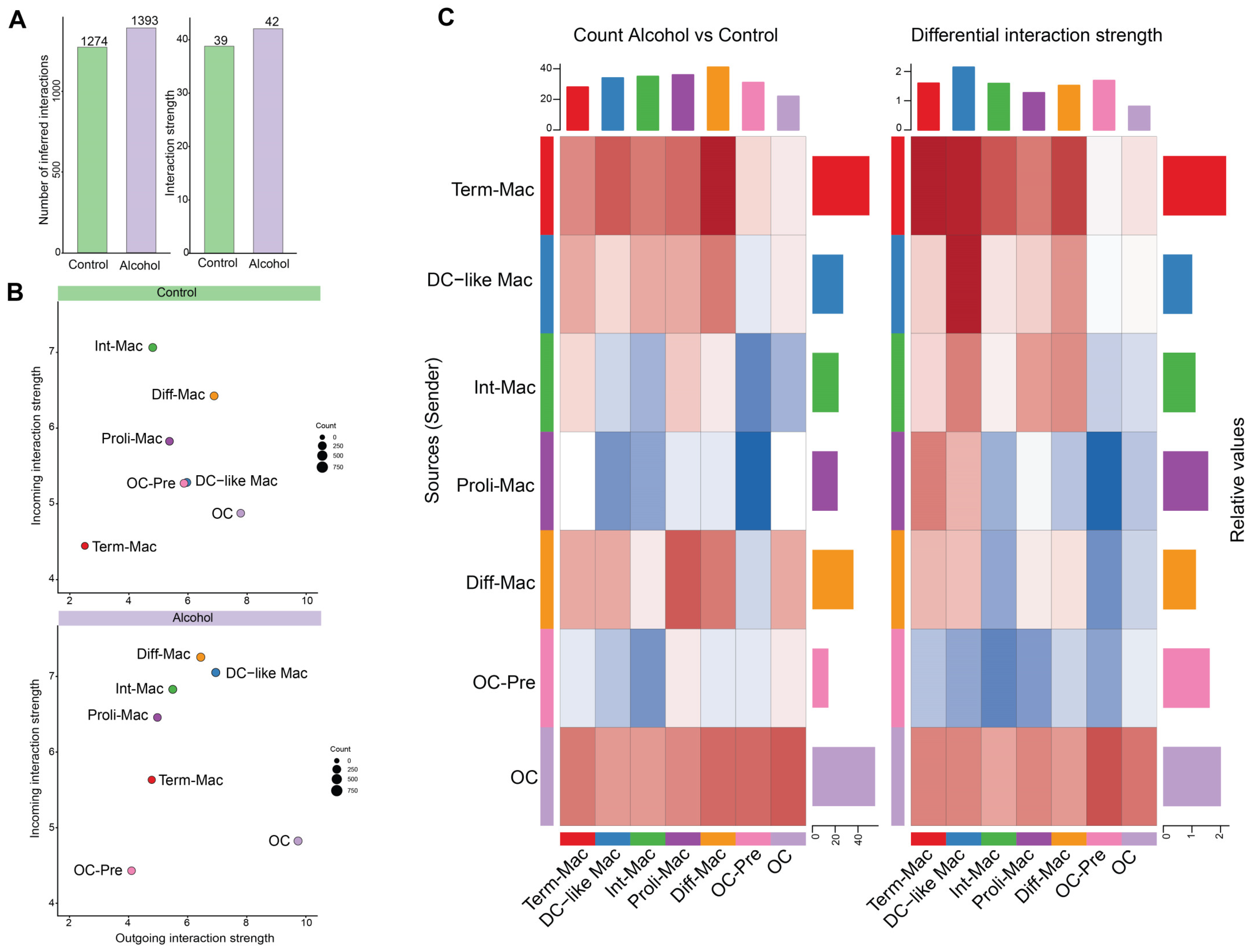
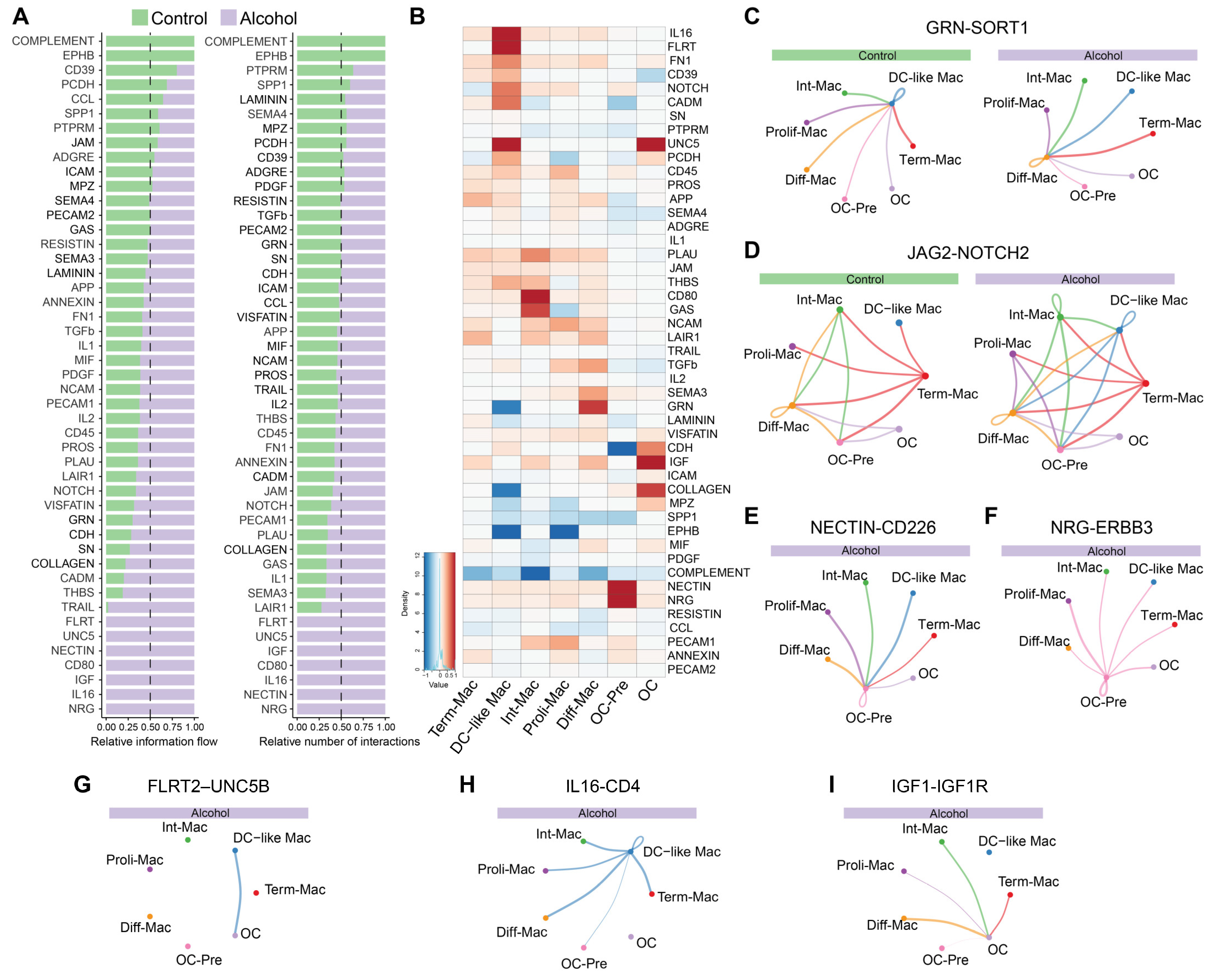
3.3. Alcohol Amplifies Intercellular Communication During Osteoclastogenesis
3.4. Alcohol Induces Fate-Instructive, Adhesion, and Matrix-Dependent Signaling in the Osteoclast Lineage
4. Discussion
5. Conclusions
Supplementary Materials
Author Contributions
Funding
Institutional Review Board Statement
Informed Consent Statement
Data Availability Statement
Acknowledgments
Conflicts of Interest
Abbreviations
| scRNA-seq | Single-cell RNA sequencing |
| HSPC | Hematopoietic stem and progenitor cell |
| M-CSF | Macrophage colony-stimulating factor |
| RANKL | Receptor activator of nuclear factor κB ligand |
| GAM | Generalized additive model |
| FDR | False discovery rate |
| GO-PB | Gene Ontology Biological processes |
| DEG | Differentially expressed gene |
| Diff-Mac | Differentiating macrophage |
| OC-Pre | Osteoclast Precursor |
| OC | Mature osteoclast |
| Int-Mac | Intermediate macrophage |
| Proli-Mac | Proliferating macrophage |
| Term-Mac | Terminally differentiated macrophage |
| DC-like Mac | Dendritic-like macrophage |
| NRG | Neuregulin |
| CDH | Cadherins |
| OsteoMAC | Osteal macrophage |
References
- National Institute on Alcohol Abuse and Alcoholism (NIAAA). Alcohol Use in the United States: Age Groups and Demographic Characteristics. 2024. Available online: https://www.niaaa.nih.gov/alcohols-effects-health/alcohol-topics/alcohol-facts-and-statistics/alcohol-use-united-states-age-groups-and-demographic-characteristics# (accessed on 11 February 2026).
- Maurel, D.B.; Boisseau, N.; Benhamou, C.L.; Jaffre, C. Alcohol and bone: Review of dose effects and mechanisms. Osteoporos. Int. 2012, 23, 1–16. [Google Scholar] [CrossRef]
- Cheraghi, Z.; Doosti-Irani, A.; Almasi-Hashiani, A.; Baigi, V.; Mansournia, N.; Etminan, M.; Mansournia, M.A. The effect of alcohol on osteoporosis: A systematic review and meta-analysis. Drug Alcohol Depend. 2019, 197, 197–202. [Google Scholar] [CrossRef]
- Godos, J.; Giampieri, F.; Chisari, E.; Micek, A.; Paladino, N.; Forbes-Hernandez, T.Y.; Quiles, J.L.; Battino, M.; La Vignera, S.; Musumeci, G.; et al. Alcohol Consumption, Bone Mineral Density, and Risk of Osteoporotic Fractures: A Dose-Response Meta-Analysis. Int. J. Environ. Res. Public Health 2022, 19, 1515. [Google Scholar] [CrossRef]
- Hemati, H.; Blanton, M.B.; Koura, J.; Khadka, R.; Grant, K.A.; Messaoudi, I. Chronic Alcohol Consumption Enhances the Differentiation Capacity of Hematopoietic Stem and Progenitor Cells into Osteoclast Precursors. Am. J. Pathol. 2025, 196, 326–343. [Google Scholar] [CrossRef]
- Eby, J.M.; Sharieh, F.; Azevedo, J.; Callaci, J.J. Episodic alcohol exposure attenuates mesenchymal stem cell chondrogenic differentiation during bone fracture callus formation. Alcohol Clin. Exp. Res. 2022, 46, 915–927. [Google Scholar] [CrossRef] [PubMed]
- Eby, J.M.; Sharieh, F.; Callaci, J.J. Impact of Alcohol on Bone Health, Homeostasis and Fracture repair. Curr. Pathobiol. Rep. 2020, 8, 75–86. [Google Scholar] [CrossRef]
- Jacome-Galarza, C.E.; Percin, G.I.; Muller, J.T.; Mass, E.; Lazarov, T.; Eitler, J.; Rauner, M.; Yadav, V.K.; Crozet, L.; Bohm, M.; et al. Developmental origin, functional maintenance and genetic rescue of osteoclasts. Nature 2019, 568, 541–545. [Google Scholar] [CrossRef]
- Tsai, J.; Kaneko, K.; Suh, A.J.; Bockman, R.; Park-Min, K.H. Origin of Osteoclasts: Osteoclast Precursor Cells. J. Bone Metab. 2023, 30, 127–140. [Google Scholar] [CrossRef]
- Tsukasaki, M.; Takayanagi, H. Osteoclast biology in the single-cell era. Inflamm. Regen. 2022, 42, 27. [Google Scholar] [CrossRef] [PubMed]
- Tsukasaki, M.; Huynh, N.C.; Okamoto, K.; Muro, R.; Terashima, A.; Kurikawa, Y.; Komatsu, N.; Pluemsakunthai, W.; Nitta, T.; Abe, T.; et al. Stepwise cell fate decision pathways during osteoclastogenesis at single-cell resolution. Nat. Metab. 2020, 2, 1382–1390. [Google Scholar] [CrossRef] [PubMed]
- Ponzetti, M.; Rucci, N. Updates on Osteoimmunology: What’s New on the Cross-Talk Between Bone and Immune System. Front. Endocrinol. 2019, 10, 236. [Google Scholar] [CrossRef]
- Lewis, S.A.; Doratt, B.M.; Qiao, Q.; Blanton, M.; Grant, K.A.; Messaoudi, I. Integrated single cell analysis shows chronic alcohol drinking disrupts monocyte differentiation in the bone marrow. Stem Cell Rep. 2023, 18, 1884–1897. [Google Scholar] [CrossRef] [PubMed]
- Sattgast, L.H.; Branscum, A.J.; Walter, N.A.R.; Newman, N.; Gonzales, S.W.; Grant, K.A.; Turner, R.T.; Iwaniec, U.T. Effects of graded increases in ethanol consumption on biochemical markers of bone turnover in young adult male cynomolgus macaques. Alcohol 2021, 91, 53–59. [Google Scholar] [CrossRef] [PubMed]
- Zhakubayev, A.; Sattgast, L.H.; Lewis, A.D.; Grant, K.A.; Turner, R.T.; Iwaniec, U.T.; Benton, M.L. Ethanol consumption in non-human primates alters plasma markers of bone turnover but not tibia architecture. Sci. Rep. 2024, 14, 14137. [Google Scholar] [CrossRef]
- Gaddini, G.W.; Grant, K.A.; Woodall, A.; Stull, C.; Maddalozzo, G.F.; Zhang, B.; Turner, R.T.; Iwaniec, U.T. Twelve months of voluntary heavy alcohol consumption in male rhesus macaques suppresses intracortical bone remodeling. Bone 2015, 71, 227–236. [Google Scholar] [CrossRef]
- Kahler-Quesada, A.M.; Grant, K.A.; Walter, N.A.R.; Newman, N.; Allen, M.R.; Burr, D.B.; Branscum, A.J.; Maddalozzo, G.F.; Turner, R.T.; Iwaniec, U.T. Voluntary Chronic Heavy Alcohol Consumption in Male Rhesus Macaques Suppresses Cancellous Bone Formation and Increases Bone Marrow Adiposity. Alcohol Clin. Exp. Res. 2019, 43, 2494–2503. [Google Scholar] [CrossRef]
- Kuah, A.H.; Sattgast, L.H.; Grant, K.A.; Gonzales, S.W.; Khadka, R.; Damrath, J.G.; Allen, M.R.; Burr, D.B.; Wallace, J.M.; Maddalozzo, G.F.; et al. Six months of voluntary alcohol consumption in male cynomolgus macaques reduces intracortical bone porosity without altering mineralization or mechanical properties. Bone 2024, 185, 117111. [Google Scholar] [CrossRef]
- Baker, E.J.; Farro, J.; Gonzales, S.; Helms, C.; Grant, K.A. Chronic alcohol self-administration in monkeys shows long-term quantity/frequency categorical stability. Alcohol Clin. Exp. Res. 2014, 38, 2835–2843. [Google Scholar] [CrossRef]
- Grant, K.A.; Leng, X.; Green, H.L.; Szeliga, K.T.; Rogers, L.S.; Gonzales, S.W. Drinking typography established by scheduled induction predicts chronic heavy drinking in a monkey model of ethanol self-administration. Alcohol Clin. Exp. Res. 2008, 32, 1824–1838. [Google Scholar] [CrossRef]
- Jimenez, V.A.; Helms, C.M.; Cornea, A.; Meshul, C.K.; Grant, K.A. An ultrastructural analysis of the effects of ethanol self-administration on the hypothalamic paraventricular nucleus in rhesus macaques. Front. Cell. Neurosci. 2015, 9, 260. [Google Scholar] [CrossRef] [PubMed]
- Street, K.; Risso, D.; Fletcher, R.B.; Das, D.; Ngai, J.; Yosef, N.; Purdom, E.; Dudoit, S. Slingshot: Cell lineage and pseudotime inference for single-cell transcriptomics. BMC Genom. 2018, 19, 477. [Google Scholar] [CrossRef]
- Roux de Bezieux, H.; Van den Berge, K.; Street, K.; Dudoit, S. Trajectory inference across multiple conditions with condiments. Nat. Commun. 2024, 15, 833. [Google Scholar] [CrossRef]
- Van den Berge, K.; Roux de Bézieux, H.; Street, K.; Saelens, W.; Cannoodt, R.; Saeys, Y.; Dudoit, S.; Clement, L. Trajectory-based differential expression analysis for single-cell sequencing data. Nat. Commun. 2020, 11, 1201. [Google Scholar] [CrossRef] [PubMed]
- Ge, S.X.; Jung, D.; Yao, R. ShinyGO: A graphical gene-set enrichment tool for animals and plants. Bioinformatics 2020, 36, 2628–2629. [Google Scholar] [CrossRef]
- Jin, S.; Guerrero-Juarez, C.F.; Zhang, L.; Chang, I.; Ramos, R.; Kuan, C.H.; Myung, P.; Plikus, M.V.; Nie, Q. Inference and analysis of cell-cell communication using CellChat. Nat. Commun. 2021, 12, 1088. [Google Scholar] [CrossRef]
- Chen, L.L.; Huang, M.; Tan, J.Y.; Chen, X.T.; Lei, L.H.; Wu, Y.M.; Zhang, D.Y. PI3K/AKT pathway involvement in the osteogenic effects of osteoclast culture supernatants on preosteoblast cells. Tissue Eng. Part A 2013, 19, 2226–2232. [Google Scholar] [CrossRef] [PubMed]
- Park-Min, K.H. Metabolic reprogramming in osteoclasts. Semin. Immunopathol. 2019, 41, 565–572. [Google Scholar] [CrossRef]
- Srivastava, R.K.; Sapra, L.; Mishra, P.K. Osteometabolism: Metabolic Alterations in Bone Pathologies. Cells 2022, 11, 3943. [Google Scholar] [CrossRef] [PubMed]
- Ledesma-Colunga, M.G.; Passin, V.; Lademann, F.; Hofbauer, L.C.; Rauner, M. Novel Insights into Osteoclast Energy Metabolism. Curr. Osteoporos. Rep. 2023, 21, 660–669. [Google Scholar] [CrossRef]
- Tang, X.; Zhang, Y.; Wang, G.; Zhang, C.; Wang, F.; Shi, J.; Zhang, T.; Ding, J. Molecular mechanism of S-adenosylmethionine sensing by SAMTOR in mTORC1 signaling. Sci. Adv. 2022, 8, eabn3868. [Google Scholar] [CrossRef]
- Dai, J.; Lin, D.; Zhang, J.; Habib, P.; Smith, P.; Murtha, J.; Fu, Z.; Yao, Z.; Qi, Y.; Keller, E.T. Chronic alcohol ingestion induces osteoclastogenesis and bone loss through IL-6 in mice. J. Clin. Investig. 2000, 106, 887–895. [Google Scholar] [CrossRef]
- Iitsuka, N.; Hie, M.; Nakanishi, A.; Tsukamoto, I. Ethanol increases osteoclastogenesis associated with the increased expression of RANK, PU.1 and MITF in vitro and in vivo. Int. J. Mol. Med. 2012, 30, 165–172. [Google Scholar] [CrossRef]
- Zhu, S.; Yan, M.Q.; Masson, A.; Chen, W.; Li, Y.P. Cell signaling and transcriptional regulation of osteoclast lineage commitment, differentiation, bone resorption and diseases. Cell Discov. 2026, 12, 6. [Google Scholar] [CrossRef] [PubMed]
- Kim, J.H.; Kim, N. Signaling Pathways in Osteoclast Differentiation. Chonnam Med. J. 2016, 52, 12–17. [Google Scholar] [CrossRef]
- Fang, C.; Qiao, Y.; Mun, S.H.; Lee, M.J.; Murata, K.; Bae, S.; Zhao, B.; Park-Min, K.H.; Ivashkiv, L.B. Cutting Edge: EZH2 Promotes Osteoclastogenesis by Epigenetic Silencing of the Negative Regulator IRF8. J. Immunol. 2016, 196, 4452–4456. [Google Scholar] [CrossRef]
- Lam, J.; Takeshita, S.; Barker, J.E.; Kanagawa, O.; Ross, F.P.; Teitelbaum, S.L. TNF-alpha induces osteoclastogenesis by direct stimulation of macrophages exposed to permissive levels of RANK ligand. J. Clin. Investig. 2000, 106, 1481–1488. [Google Scholar] [CrossRef] [PubMed]
- Liao, T.; Chen, W.; Sun, J.; Zhang, Y.; Hu, X.; Yang, S.; Qiu, H.; Li, S.; Chu, T. CXCR4 Accelerates Osteoclastogenesis Induced by Non-Small Cell Lung Carcinoma Cells Through Self-Potentiation and VCAM1 Secretion. Cell. Physiol. Biochem. 2018, 50, 1084–1099. [Google Scholar] [CrossRef] [PubMed]
- Faccio, R.; Choi, Y.; Teitelbaum, S.L.; Takayanagi, H. The Osteoclast: The Pioneer of Osteoimmunology. In Osteoimmunology; Lorenzo, J., Choi, Y., Horowitz, M., Takayanagi, H., Eds.; Academic Press: Cambridge, MA, USA, 2011; pp. 141–185. [Google Scholar]
- Galson, D.L.; Roodman, G.D. Origins of Osteoclasts. In Osteoimmunology; Lorenzo, J., Choi, Y., Horowitz, M., Takayanagi, H., Eds.; Academic Press: Cambridge, MA, USA, 2011; pp. 7–41. [Google Scholar]
- Boyce, B.F.; Xing, L.; Schwarz, E.M. The Role of the Immune System and Bone Cells in Acute and Chronic Osteomyelitis. In Osteoimmunology; Lorenzo, J., Choi, Y., Horowitz, M., Takayanagi, H., Eds.; Academic Press: Cambridge, MA, USA, 2011; pp. 369–389. [Google Scholar]
- Lemma, S.; Sboarina, M.; Porporato, P.E.; Zini, N.; Sonveaux, P.; Di Pompo, G.; Baldini, N.; Avnet, S. Energy metabolism in osteoclast formation and activity. Int. J. Biochem. Cell Biol. 2016, 79, 168–180. [Google Scholar] [CrossRef] [PubMed]
- Bertels, J.C.; He, G.; Long, F. Metabolic reprogramming in skeletal cell differentiation. Bone Res. 2024, 12, 57. [Google Scholar] [CrossRef]
- Sun, Y.; Li, J.; Xie, X.; Gu, F.; Sui, Z.; Zhang, K.; Yu, T. Macrophage-Osteoclast Associations: Origin, Polarization, and Subgroups. Front. Immunol. 2021, 12, 778078. [Google Scholar] [CrossRef]
- Xiao, Y.; Palomero, J.; Grabowska, J.; Wang, L.; de Rink, I.; van Helvert, L.; Borst, J. Macrophages and osteoclasts stem from a bipotent progenitor downstream of a macrophage/osteoclast/dendritic cell progenitor. Blood Adv. 2017, 1, 1993–2006. [Google Scholar] [CrossRef]
- Halper, J.; Dolfi, B.; Ivanov, S.; Madel, M.B.; Blin-Wakkach, C. Macrophages and osteoclasts: Similarity and divergence between bone phagocytes. Front. Immunol. 2025, 16, 1683872. [Google Scholar] [CrossRef]
- Gudgeon, J.; Marin-Rubio, J.L.; Trost, M. The role of macrophage scavenger receptor 1 (MSR1) in inflammatory disorders and cancer. Front. Immunol. 2022, 13, 1012002. [Google Scholar] [CrossRef]
- Georgess, D.; Machuca-Gayet, I.; Blangy, A.; Jurdic, P. Podosome organization drives osteoclast-mediated bone resorption. Cell Adhes. Migr. 2014, 8, 191–204. [Google Scholar] [CrossRef]
- Jurdic, P.; Saltel, F.; Chabadel, A.; Destaing, O. Podosome and sealing zone: Specificity of the osteoclast model. Eur. J. Cell Biol. 2006, 85, 195–202. [Google Scholar] [CrossRef] [PubMed]
- Novack, D.V.; Faccio, R. Osteoclast motility: Putting the brakes on bone resorption. Ageing Res. Rev. 2011, 10, 54–61. [Google Scholar] [CrossRef] [PubMed]
- Takegahara, N.; Kim, H.; Choi, Y. Unraveling the intricacies of osteoclast differentiation and maturation: Insight into novel therapeutic strategies for bone-destructive diseases. Exp. Mol. Med. 2024, 56, 264–272. [Google Scholar] [CrossRef] [PubMed]
- Han, S.Y.; Lee, N.K.; Kim, K.H.; Jang, I.W.; Yim, M.; Kim, J.H.; Lee, W.J.; Lee, S.Y. Transcriptional induction of cyclooxygenase-2 in osteoclast precursors is involved in RANKL-induced osteoclastogenesis. Blood 2005, 106, 1240–1245. [Google Scholar] [CrossRef]
- Boyce, B.F. Advances in the regulation of osteoclasts and osteoclast functions. J. Dent. Res. 2013, 92, 860–867. [Google Scholar] [CrossRef]
- Rolph, D.; Das, H. Transcriptional Regulation of Osteoclastogenesis: The Emerging Role of KLF2. Front. Immunol. 2020, 11, 937. [Google Scholar] [CrossRef]
- Hong, J.; Luo, F.; Du, X.; Xian, F.; Li, X. The immune cells in modulating osteoclast formation and bone metabolism. Int. Immunopharmacol. 2024, 133, 112151. [Google Scholar] [CrossRef]
- Ron, D.; Messing, R.O. Signaling pathways mediating alcohol effects. Curr. Top. Behav. Neurosci. 2013, 13, 87–126. [Google Scholar] [CrossRef] [PubMed]
- Navarro, S.; Louache, F.; Debili, N.; Vainchenker, W.; Doly, J. Autocrine regulation of terminal differentiation by interleukin-6 in the pluripotent KU812 cell line. Biochem. Biophys. Res. Commun. 1990, 169, 184–191. [Google Scholar] [CrossRef] [PubMed]
- Kopesky, P.; Tiedemann, K.; Alkekhia, D.; Zechner, C.; Millard, B.; Schoeberl, B.; Komarova, S.V. Autocrine signaling is a key regulatory element during osteoclastogenesis. Biol. Open 2014, 3, 767–776. [Google Scholar] [CrossRef]
- Weivoda, M.M.; Bradley, E.W. Macrophages and Bone Remodeling. J. Bone Miner. Res. 2023, 38, 359–369. [Google Scholar] [CrossRef]
- Batoon, L.; Millard, S.M.; Raggatt, L.J.; Pettit, A.R. Osteomacs and Bone Regeneration. Curr. Osteoporos. Rep. 2017, 15, 385–395. [Google Scholar] [CrossRef]
- Wakkach, A.; Rouleau, M.; Blin-Wakkach, C. Osteoimmune Interactions in Inflammatory Bowel Disease: Central Role of Bone Marrow Th17 TNFalpha Cells in Osteoclastogenesis. Front. Immunol. 2015, 6, 640. [Google Scholar] [CrossRef] [PubMed]
- Okamoto, K. Crosstalk between bone and the immune system. J. Bone Miner. Metab. 2024, 42, 470–480. [Google Scholar] [CrossRef]
- Deng, M.; Odhiambo, W.O.; Qin, M.; To, T.T.; Brewer, G.M.; Kheshvadjian, A.R.; Cheng, C.; Agak, G.W. Analysis of intracellular communication reveals consistent gene changes associated with early-stage acne skin. Cell Commun. Signal. 2024, 22, 400. [Google Scholar] [CrossRef]
- Mortensen, M.B.; Kjolby, M.; Gunnersen, S.; Larsen, J.V.; Palmfeldt, J.; Falk, E.; Nykjaer, A.; Bentzon, J.F. Targeting sortilin in immune cells reduces proinflammatory cytokines and atherosclerosis. J. Clin. Investig. 2014, 124, 5317–5322. [Google Scholar] [CrossRef]
- Xia, Y.; Inoue, K.; Du, Y.; Baker, S.J.; Reddy, E.P.; Greenblatt, M.B.; Zhao, B. TGFbeta reprograms TNF stimulation of macrophages towards a non-canonical pathway driving inflammatory osteoclastogenesis. Nat. Commun. 2022, 13, 3920. [Google Scholar] [CrossRef] [PubMed]
- Jo, Y.; Sim, H.I.; Yun, B.; Park, Y.; Jin, H.S. Revisiting T-cell adhesion molecules as potential targets for cancer immunotherapy: CD226 and CD2. Exp. Mol. Med. 2024, 56, 2113–2126. [Google Scholar] [CrossRef] [PubMed]
- Berrocal-Rubio, M.A.; Pawer, Y.D.J.; Dinevska, M.; De Paoli-Iseppi, R.; Widodo, S.S.; Gleeson, J.; Rajab, N.; De Nardo, W.; Hallab, J.; Li, A.; et al. Discovery of NRG1-VII: The myeloid-derived class of NRG1. BMC Genom. 2024, 25, 814. [Google Scholar] [CrossRef]
- Wang, Y.; Nishida, S.; Elalieh, H.Z.; Long, R.K.; Halloran, B.P.; Bikle, D.D. Role of IGF-I signaling in regulating osteoclastogenesis. J. Bone Miner. Res. 2006, 21, 1350–1358. [Google Scholar] [CrossRef]
- Shirakawa, J.; Takegahara, N.; Kim, H.; Lee, S.H.; Sato, K.; Yamagishi, S.; Choi, Y. Flrt2 is involved in fine-tuning of osteoclast multinucleation. BMB Rep. 2019, 52, 514–519. [Google Scholar] [CrossRef]
- Chang, Y.; Hsiao, Y.M.; Hu, C.C.; Chang, C.H.; Li, C.Y.; Ueng, S.W.N.; Chen, M.F. Synovial Fluid Interleukin-16 Contributes to Osteoclast Activation and Bone Loss through the JNK/NFATc1 Signaling Cascade in Patients with Periprosthetic Joint Infection. Int. J. Mol. Sci. 2020, 21, 2904. [Google Scholar] [CrossRef]
- Yu, J.; Canalis, E. Notch and the regulation of osteoclast differentiation and function. Bone 2020, 138, 115474. [Google Scholar] [CrossRef] [PubMed]




Disclaimer/Publisher’s Note: The statements, opinions and data contained in all publications are solely those of the individual author(s) and contributor(s) and not of MDPI and/or the editor(s). MDPI and/or the editor(s) disclaim responsibility for any injury to people or property resulting from any ideas, methods, instructions or products referred to in the content. |
© 2026 by the authors. Licensee MDPI, Basel, Switzerland. This article is an open access article distributed under the terms and conditions of the Creative Commons Attribution (CC BY) license.
Share and Cite
Hemati, H.; Doratt, B.M.; Messaoudi, I. Chronic Alcohol Consumption Reprograms Osteoclast Lineage Communications to Promote Osteoclastogenesis. Biology 2026, 15, 527. https://doi.org/10.3390/biology15070527
Hemati H, Doratt BM, Messaoudi I. Chronic Alcohol Consumption Reprograms Osteoclast Lineage Communications to Promote Osteoclastogenesis. Biology. 2026; 15(7):527. https://doi.org/10.3390/biology15070527
Chicago/Turabian StyleHemati, Hami, Brianna M. Doratt, and Ilhem Messaoudi. 2026. "Chronic Alcohol Consumption Reprograms Osteoclast Lineage Communications to Promote Osteoclastogenesis" Biology 15, no. 7: 527. https://doi.org/10.3390/biology15070527
APA StyleHemati, H., Doratt, B. M., & Messaoudi, I. (2026). Chronic Alcohol Consumption Reprograms Osteoclast Lineage Communications to Promote Osteoclastogenesis. Biology, 15(7), 527. https://doi.org/10.3390/biology15070527

