Effects of Age on Slaughter Performance and Meat Quality of Shanbei White Cashmere Goat and Optimization of Slaughter Strategies
Simple Summary
Abstract
1. Introduction
2. Materials and Methods
2.1. Animal Care
2.2. Animals, Diets, and Experimental Design
2.3. Determination of Slaughter Performance
2.4. Analysis of Longissimus Dorsi Meat Quality
2.5. RNA-Seq
2.6. Muscle Metabolite Extraction
2.7. HPLC Conditions
2.8. MS Conditions
2.9. Data Analysis Method
3. Results
3.1. Analysis of Slaughter Performance and Muscle Quality
3.2. Transcriptome Profiling of Muscle
3.3. DEM Analysis
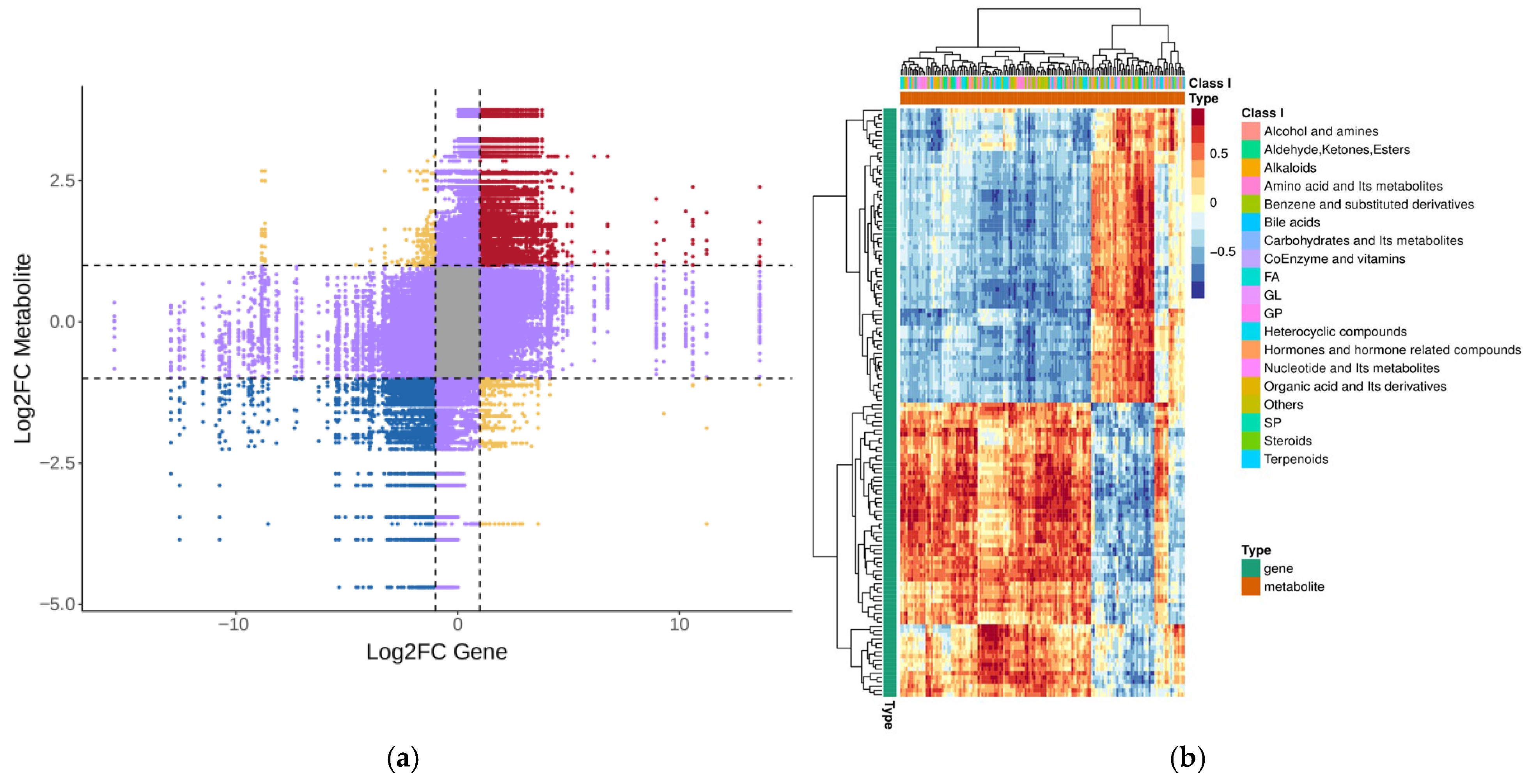
3.4. Integrated Transcriptome and Metabolome Analysis
4. Discussion
5. Conclusions
Author Contributions
Funding
Institutional Review Board Statement
Data Availability Statement
Acknowledgments
Conflicts of Interest
References
- Hai, E.H.; Han, W.J.; Wu, Z.H.; Ma, R.; Shang, F.Z.; Wang, M.; Liang, L.L.; Rong, Y.J.; Pan, J.F.; Wang, Z.Y.; et al. Chi-miR-370-3p regulates hair follicle morphogenesis of Inner Mongolian cashmere goats. G3 2021, 11, jkab091. [Google Scholar] [CrossRef] [PubMed]
- Li, X.B.; Liu, Z.F.; Ye, S.H.; Liu, Y.; Chen, Q.; Guan, W.J.; Pu, Y.B.; Jiang, L.; He, X.H.; Ma, Y.H.; et al. Integrated analysis of lncRNA and mRNA reveals novel insights into wool bending in Zhongwei goat. Animals 2021, 11, 3326. [Google Scholar] [CrossRef] [PubMed]
- Bao, G.L.; Liu, X.; Wang, J.Q.; Hu, J.; Shi, B.J.; Li, S.B.; Luo, Y.Z. Effects of slaughter age on myosin heavy chain isoforms, muscle fibers, fatty acids, and meat quality in longissimus thoracis muscle of Tibetan sheep. Front. Vet. Sci. 2021, 8, 689589. [Google Scholar] [CrossRef] [PubMed]
- Zhang, Z.C.; Wang, X.Q.; Wang, L.; Wu, R.N.; Jin, Y.; Duan, Z.Y. Identification and comparison of mutton flavor-related branched-chain fatty acids among four Chinese indigenous sheep breeds. J. Food Compos. Anal. 2025, 146, 107918. [Google Scholar] [CrossRef]
- GB/T 22286-2008; Fresh and Frozen Mutton and Goat Meat-Quality Evaluation: GB/T 22286-2008. SAC (Standardization Administration of China): Beijing, China, 2008.
- Bickhart, D.M.; Rosen, B.D.; Koren, S.; Sayre, B.L.; Hastie, A.R.; Chan, S.; Lee, J.; Lam, E.T.; Liachko, I.; Sullivan, S.T.; et al. Single-molecule sequencing and chromatin conformation capture enable de novo reference assembly of the domestic goat genome. Nat. Genet. 2017, 49, 643–650. [Google Scholar] [CrossRef]
- Kim, D.; Langmead, B.; Salzberg, S.L. HISAT: A fast spliced aligner with low memory requirements. Nat. Methods 2015, 12, 357–360. [Google Scholar] [CrossRef]
- Pertea, M.; Kim, D.; Pertea, G.M.; Leek, J.T.; Salzberg, S.L. Transcript-level expression analysis of RNA-seq experiments with HISAT, StringTie and Ballgown. Nat. Protoc. 2016, 11, 1650–1667. [Google Scholar] [CrossRef]
- Love, M.I.; Huber, W.; Anders, S. Moderated estimation of fold change and dispersion for RNA-seq data with DESeq2. Genome Biol. 2014, 15, 550. [Google Scholar] [CrossRef]
- Klopfenstein, D.V.; Zhang, L.S.; Pedersen, B.S.; Ramírez, F.; Vesztrocy, A.W.; Naldi, A.; Mungall, C.J.; Yunes, J.M.; Botvinnik, O.; Weigel, M.; et al. Goatools: A python library for gene ontology analyses. Sci. Rep. 2018, 8, 10872. [Google Scholar] [CrossRef]
- Müllner, D. Fastcluster: Fast hierarchical, agglomerative clustering routines for R and Python. J. Stat. Softw. 2013, 53, 1–18. [Google Scholar] [CrossRef]
- National Bureau of Statistics of China. Statistical bulletin of the People’s Republic of China on national economic and social development in 2023. China Stat. 2024, 3, 4–21. [Google Scholar]
- Wang, Q.; Song, X.Y.; Bi, Y.; Zhu, H.J.; Wu, X.; Guo, Z.G.; Liu, M.; Pan, C.Y. Detection and distribution of CNVs of SNX29 in three goat breeds and their associations with growth traits. Front. Vet. Sci. 2023, 10, 1132833. [Google Scholar] [CrossRef] [PubMed]
- Song, X.Y.; Bai, Y.Y.; Yuan, R.R.; Zhu, H.J.; Lan, X.Y.; Qu, L. InDel and CNV within the AKAP13 gene revealing strong associations with growth traits in goat. Animals 2023, 13, 2746. [Google Scholar] [CrossRef] [PubMed]
- Razmaitė, V.; Šveistienė, R.; Jatkauskienė, V.; Šiukščius, A. Pork consumption frequencies, attitudes and sensory acceptance of traditional products in Lithuania. Foods 2022, 11, 3292. [Google Scholar] [CrossRef]
- Yusop, S.M.; Azman, M.A.; Rahayu, P.P.; Huda, N. Transformative effects of dry aging on beef quality, sensory attributes, and process control. Food Control 2026, 184, 111986. [Google Scholar] [CrossRef]
- Meier-Dinkel, L.; Strack, M.; Höinghaus, K.; Mörlein, D. Consumers dislike boar taint related off-flavours in pork chops regardless of a meal context. Meat Sci. 2016, 122, 119–124. [Google Scholar] [CrossRef]
- de Almeida, M.A.; Villanueva, N.D.; Gonçalves, J.R.; Contreras-Castillo, C.J. Quality attributes and consumer acceptance of new ready-to-eat frozen restructured chicken. J. Food Sci. Technol. 2015, 52, 2869–2877. [Google Scholar] [CrossRef]
- Deng, K.P.; Liu, Z.P.; Su, Y.L.; Fan, Y.X.; Zhang, Y.L.; Wang, F. Comparison of muscle fiber characteristics and meat quality between newborn and adult Haimen goats. Meat Sci. 2023, 207, 109361. [Google Scholar] [CrossRef]
- Kawęcka, A.; Pasternak, M. The effect of slaughter age on meat quality of male kids of the polish carpathian native goat breed. Animals 2022, 12, 702. [Google Scholar] [CrossRef]
- Guo, H.L.; Shi, F.Y.; Gu, L.R.; Wang, Y.Y.; Yue, Y.Y.; Huang, W.; Yang, Y.Q.; Sun, P.L.; Xue, W.Y.; Zhang, X.Q.; et al. Study on the development and formation specifics of longissimus dorsi muscles in Ziwuling black goats. Animals 2025, 15, 3265. [Google Scholar] [CrossRef]
- Sol, H.L.; Hack, Y.K. Analyses of the physicochemical and sensory characteristics of black goat triceps brachii muscle based on slaughter age. Food Chem. X 2024, 24, 101905. [Google Scholar] [CrossRef] [PubMed]
- Li, X.R.; Yao, X.H.; Zhao, W.; Wei, B.; Zhang, R.; Yan, G.; Ma, M.Y.; Wang, Z.H.; Liu, X.J.; Liu, Y.M.; et al. Muscle fiber types switched during the development of experimental autoimmune myasthenia gravis via the PI3K/Akt signaling pathway. Mol. Immunol. 2025, 178, 41–51. [Google Scholar] [CrossRef] [PubMed]
- Kang, J.; Kim, S.; Lee, Y.; Oh, J.; Yoon, Y. Effects on goat meat extracts on α-glucosidase inhibitory activity, expression of bcl-2-associated X (BAX), p53, and p21 in cell line and expression of atrogin-1, muscle atrophy F-Box (MAFbx), muscle ring-finger protein-1 (MuRF-1), and myosin heavy chain-7 (MYH-7) in C2C12 myoblsts. Food Sci. Anim. Resour. 2023, 43, 359–373. [Google Scholar] [CrossRef] [PubMed]
- Pinheiro, R.S.B.; Farias, I.M.S.C.; Francisco, C.L.; Moreno, G.M.B. Physicochemical quality and fatty acid profile in the meat of goats fed forage cactus as a substitute for Tifton 85 hay. Animals 2023, 13, 957. [Google Scholar] [CrossRef]
- Min, L.; Wang, G.; Tong, X.; Yang, H.G.; Sun, H.; Zhang, Z.F.; Xu, B.; Li, D.G.; Zhang, S.; Li, G.H. Feeding aquilaria sinensis leaves modulates lipid metabolism and improves the meat quality of goats. Foods 2023, 12, 560. [Google Scholar] [CrossRef]
- Shi, K.; Zhou, X.; Dai, J.L.; Gao, Y.F.; Gao, L.N.; Shen, Y.Y.; Chen, S.F. Integrative transcriptomic and metabolomic analysis of muscle and liver reveals key molecular pathways influencing growth traits in Zhedong white geese. Animals 2025, 15, 1341. [Google Scholar] [CrossRef]
- Li, J.; Lv, S.P.; Chen, C.C.; Jiang, J.; Sun, X.Y.; Wang, G.F.; Ren, H.X. Characterization of mutton volatile compounds in Youzhou dark goats and local white goats using flavoromics, metabolomics, and transcriptomics. Foods 2025, 14, 4114. [Google Scholar] [CrossRef]
- Jia, W.; Fan, Z.B.; Shi, Q.Y.; Zhang, R.; Wang, X.; Shi, L. LC-MS-based metabolomics reveals metabolite dynamic changes during irradiation of goat meat. Food Res. Int. 2021, 150, 110721. [Google Scholar] [CrossRef]
- Xiao, Y.; Fu, S.C.; Jiao, Y.; Zhang, R.; Liu, Y.F. Study on the changes of goat meat quality and the expression of 17 quality-related genes within 48h of postmortem aging. Food Res. Int. 2022, 158, 111506. [Google Scholar] [CrossRef]
- Cai, A.M.; Wang, S.W.; Li, P.T.; Yao, Z.H.; Li, G.Y. Evaluation of carcass traits, meat quality and the expression of lipid metabolism-related genes in different slaughter ages and muscles of Taihang black goats. Anim. Biosci. 2024, 37, 1483–1494. [Google Scholar] [CrossRef]
- Liu, L.; Cui, H.X.; Xiang, Z.F.; Dong, N.X.; Niu, D. Transcriptome analysis reveals reduced lipid accumulation and mitochondrial metabolic remodeling in ADCY3-overexpressing adipocytes. Funct. Integr. Genom. 2025, 25, 266. [Google Scholar] [CrossRef]
- Qiu, S.L.; Li, K.Y.; He, X.B.; Gu, M.M.; Jiang, X.H.; Lu, J.N.; Ma, Z.Y.; Liang, X.W.; Gan, Q.F. The effects of composite alkali-stored spent hypsizygus marmoreus substrate on carcass quality, rumen fermentation, and rumen microbial diversity in goats. Animals 2024, 14, 166. [Google Scholar] [CrossRef]
- Migdał, W.; Kawęcka, A.; Sikora, J.; Migdał, Ł. Meat quality of the native carpathian goat breed in comparison with the saanen breed. Animals 2021, 11, 2220. [Google Scholar] [CrossRef]
- Yang, F.Y.; Xie, T.Y.; Zhang, Y.P.; Feng, H.B.; Zhang, H.W.; Wang, X.M.; Shi, H.Y. Dioscorea alata Linn. anthocyanins improve antioxidant status, rumen function, and meat quality in Hainan black goats: In vitro and in vivo evidence. Food Chem. 2026, 505, 147903. [Google Scholar] [CrossRef]







| Item | Content |
|---|---|
| Feed composition: | |
| Alfalfa hay (%) | 10.5 |
| Corn stalk (%) | 10.0 |
| Soybean stalk (%) | 10.0 |
| Grass powder (%) | 12.0 |
| Corn (%) | 27.0 |
| Soybean meal (%) | 12.0 |
| Bran (%) | 3.0 |
| Salt (%) | 0.5 |
| Premix (%) 1 | 15.0 |
| Nutritional level: 2 | |
| Digestible energy (MJ/kg) | 10.9 |
| Crude fat (%) | 3.8 |
| Crude protein (%) | 12.6 |
| Calcium (%) | 0.4 |
| Phosphorus (%) | 0.5 |
| Acidic detergent fiber (%) | 36.6 |
| Neutral detergent fiber (%) | 23.1 |
| S Group | T Group | p | |
|---|---|---|---|
| Live body weight (kg) | 12.7 ± 0.1 b | 49.6 ± 2.5 a | 0.046 |
| Carcass weight (kg) | 6.1 ± 0.4 b | 23.6 ± 0.5 a | 0.049 |
| Bone weight (kg) | 1.8 ± 0.1 b | 5.3 ± 0.1 a | 0.049 |
| Net meat weight (kg) | 3.7 ± 0.2 b | 17.2 ± 0.2 a | 0.049 |
| Meat-to-bone ratio | 2.1 ± 0.3 b | 3.2 ± 0.0 a | 0.046 |
| Slaughter rate (%) | 48.2 ± 3.5 | 47.6 ± 1.4 | 0.827 |
| Net meat rate (%) | 29.0 ± 1.8 | 34.8 ± 1.7 | 0.127 |
| Backfat thickness (cm) | 0.2 ± 0.0 b | 0.8 ± 0.1 a | 0.046 |
| GR value (mm) | 0.6 ± 0.0 b | 2.4 ± 0.1 a | 0.037 |
| Marbling score | 4.1 ± 0.1 a | 2.6 ± 0.0 b | 0.046 |
| S Group | T Group | p | |
|---|---|---|---|
| Cooking yield (%) | 97.2 ± 0.5 | 98.4 ± 0.7 | 0.275 |
| Shear force (N) | 37.6 ± 0.3 b | 53.2 ± 0.2 a | 0.049 |
| Fat (%) | 3.7 ± 0.4 | 3.9 ± 0.4 | 0.513 |
| Protein (%) | 19.5 ± 0.5 | 19.2 ± 0.0 | 0.507 |
| Water content (%) | 72.3 ± 1.3 a | 61.2 ± 0.6 b | 0.049 |
| Lightness (L*) | 52.4 ± 1.0 a | 41.9 ± 0.9 b | 0.049 |
| Redness (a*) | 10.2 ± 0.1 b | 10.8 ± 0.2 a | 0.049 |
| Yellowness (b*) | 2.1 ± 0.1 b | 2.7 ± 0.1 a | 0.049 |
| Water-holding capacity | 0.2 ± 0.0 | 0.1 ± 0.0 | 0.114 |
| pH | 6.3 ± 0.1 | 6.4 ± 0.1 | 0.827 |
| Raw Reads | Clean Reads | Raw Bases | Clean Bases | GC Content | ≥Q30 | Total Mapped | Reads Mapped in Proper Pairs | |
|---|---|---|---|---|---|---|---|---|
| S1 | 56,103,204 | 56,020,102 | 8,415,480,600 | 8,266,981,794 | 54.68% | 95.43% | 52,811,610 (94.48%) | 46,752,130 (83.64%) |
| S2 | 44,309,746 | 44,244,266 | 6,646,461,900 | 6,584,978,267 | 55.56% | 95.47% | 41,756,656 (94.62%) | 36,898,020 (83.61%) |
| S3 | 53,589,678 | 53,510,944 | 8,038,451,700 | 7,966,039,868 | 54.73% | 95.47% | 50,381,805 (94.42%) | 43,580,760 (81.68%) |
| T1 | 58,605,196 | 58,519,040 | 8,790,779,400 | 8,712,518,102 | 54.86% | 95.55% | 49,035,212 (94.98%) | 43,613,208 (84.48%) |
| T2 | 54,714,146 | 54,634,398 | 8,207,121,900 | 8,132,713,087 | 54.95% | 95.23% | 51,474,389 (94.54%) | 45,483,992 (83.53%) |
| T3 | 51,890,142 | 51,813,230 | 7,783,521,300 | 7,684,796,557 | 55.98% | 95.60% | 55,146,163 (94.50%) | 48,796,086 (83.61%) |
Disclaimer/Publisher’s Note: The statements, opinions and data contained in all publications are solely those of the individual author(s) and contributor(s) and not of MDPI and/or the editor(s). MDPI and/or the editor(s) disclaim responsibility for any injury to people or property resulting from any ideas, methods, instructions or products referred to in the content. |
© 2026 by the authors. Licensee MDPI, Basel, Switzerland. This article is an open access article distributed under the terms and conditions of the Creative Commons Attribution (CC BY) license.
Share and Cite
He, Y.; Lu, S.; Fu, P.; Chen, S.; Zhang, P.; Song, X. Effects of Age on Slaughter Performance and Meat Quality of Shanbei White Cashmere Goat and Optimization of Slaughter Strategies. Biology 2026, 15, 318. https://doi.org/10.3390/biology15040318
He Y, Lu S, Fu P, Chen S, Zhang P, Song X. Effects of Age on Slaughter Performance and Meat Quality of Shanbei White Cashmere Goat and Optimization of Slaughter Strategies. Biology. 2026; 15(4):318. https://doi.org/10.3390/biology15040318
Chicago/Turabian StyleHe, Yanyi, Sina Lu, Pengpeng Fu, Shenghui Chen, Pengyu Zhang, and Xiaoyue Song. 2026. "Effects of Age on Slaughter Performance and Meat Quality of Shanbei White Cashmere Goat and Optimization of Slaughter Strategies" Biology 15, no. 4: 318. https://doi.org/10.3390/biology15040318
APA StyleHe, Y., Lu, S., Fu, P., Chen, S., Zhang, P., & Song, X. (2026). Effects of Age on Slaughter Performance and Meat Quality of Shanbei White Cashmere Goat and Optimization of Slaughter Strategies. Biology, 15(4), 318. https://doi.org/10.3390/biology15040318

