Comparative Analysis of Gut Microbiota in Two Cucurbit Leaf Beetles Reveals Divergent Adaptation Strategies Linked to Host Plant Range
Simple Summary
Abstract
1. Introduction
2. Materials and Methods
2.1. Insects and Sample Collection
2.2. Isolation and Identification of Gut Bacteria
2.3. 16S rRNA Full-Length Sequencing
2.4. Bioinformatics Analysis
2.5. Functional Prediction of Gut Bacteria
3. Results
3.1. Isolation and Identification of Gut Bacteria from A. indica and A. lewisii
3.2. Diversity Analysis of Gut Microbiota
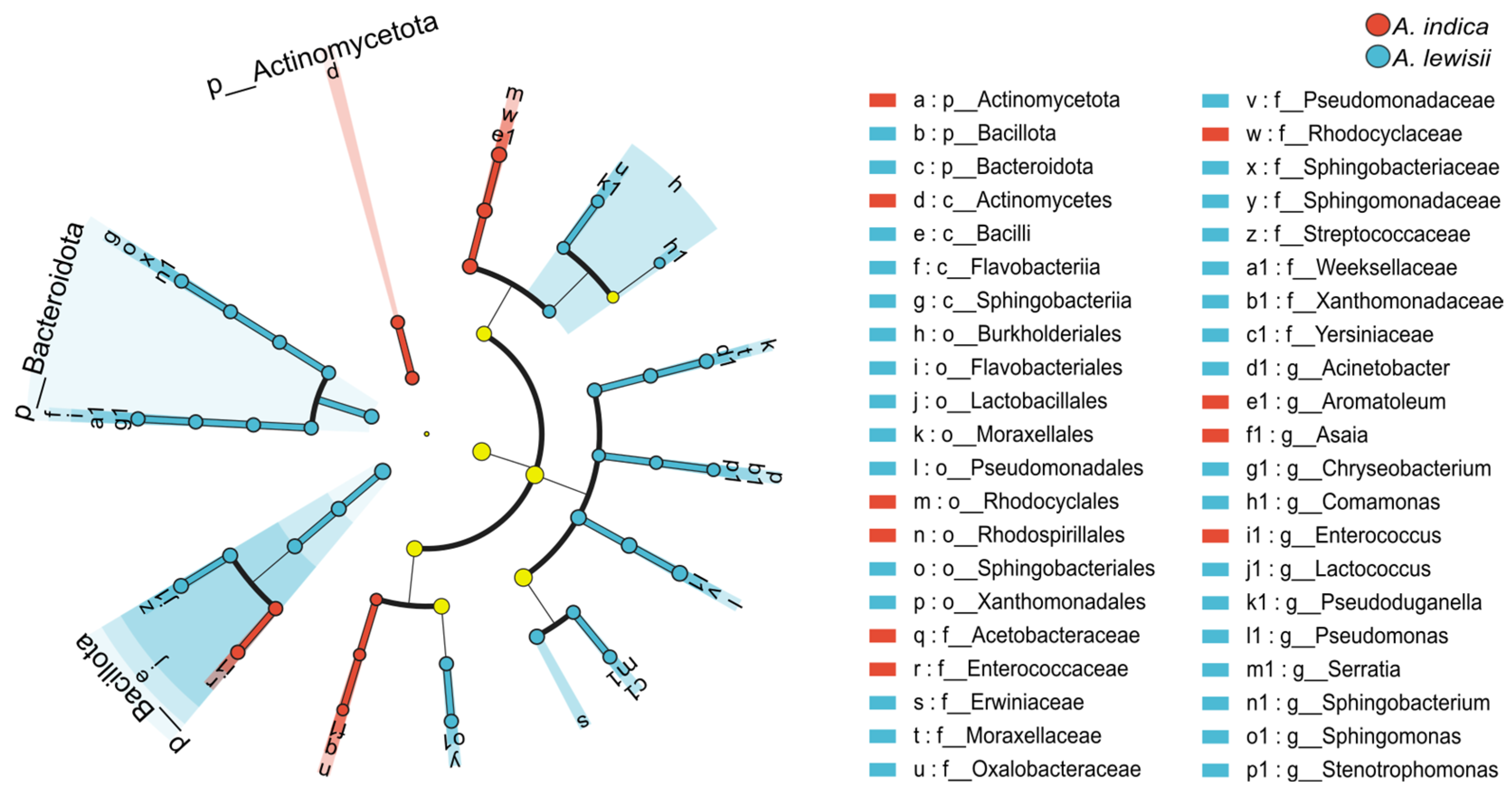
3.3. Composition and Differential Analysis of Gut Microbiota
3.4. KEGG Functional Prediction Analysis
4. Discussion
5. Conclusions
Supplementary Materials
Author Contributions
Funding
Institutional Review Board Statement
Informed Consent Statement
Data Availability Statement
Acknowledgments
Conflicts of Interest
Abbreviations
| LB | Luria–Bertani |
| CFU | Colony-forming unit |
| NCBI | National Center for Biotechnology Information |
| SRA | Sequence Read Archive |
| CCS | Circular Consensus Sequencing |
| ASVs | Amplicon sequence variants |
| PCoA | Principal Coordinate Analysis |
| NMDS | Non-metric Multidimensional Scaling |
| ANOSIM | Analysis of Similarities |
| FDR | False Discovery Rate |
| LEfSe | Linear discriminant analysis Effect Size |
| LDA | Linear Discriminant Analysis |
| PICRUSt2 | Phylogenetic Investigation of Communities by Reconstruction of Unobserved States 2 |
| KO | KEGG Orthology |
| KEGG | Kyoto Encyclopedia of Genes and Genomes |
References
- Bird, G.; Kaczvinsky, C.; Wilson, A.E.; Hardy, N.B. When do herbivorous insects compete? A phylogenetic meta-analysis. Ecol. Lett. 2019, 22, 875–883. [Google Scholar] [CrossRef] [PubMed]
- Wiens, J.J.; Lapoint, R.T.; Whiteman, N.K. Herbivory increases diversification across insect clades. Nat. Commun. 2015, 6, 8370. [Google Scholar] [CrossRef] [PubMed]
- Fuentes-Jacques, L.J.; Hanson-Snortum, P.; Hernández-Ortiz, V.; Díaz-Castelazo, C.; Mehltreter, K. A global review and network analysis of phytophagous insect interactions with ferns and lycophytes. Plant Ecol. 2022, 223, 27–40. [Google Scholar] [CrossRef]
- Zhang, J.; Gao, S.; Zheng, F.; Wang, N. Intestinal Bacterial Diversity and Functional Analysis of Three Lepidopteran Corn Ear Worm Larvae. Insects 2022, 13, 740. [Google Scholar] [CrossRef]
- Lu, Y.; Chu, S.; Shi, Z.; You, R.; Chen, H. Marked variations in diversity and functions of gut microbiota between wild and domestic stag beetle Dorcus Hopei Hopei. BMC Microbiol. 2024, 24, 24. [Google Scholar] [CrossRef]
- Braglia, C.; Cutajar, S.; Magagnoli, S.; Asciano, D.; Burgio, G.; Di Gioia, D.; Baffoni, L.; Alberoni, D. The Ground Beetle Poecilus (Carabidae) Gut Microbiome and Its Functionality. Microb. Ecol. 2025, 88, 83. [Google Scholar] [CrossRef]
- Schmidt, K.; Engel, P. Mechanisms underlying gut microbiota-host interactions in insects. J. Exp. Biol. 2021, 224, jeb207696. [Google Scholar] [CrossRef]
- Shukla, S.P.; Vogel, H.; Heckel, D.G.; Vilcinskas, A.; Kaltenpoth, M. Burying beetles regulate the microbiome of carcasses and use it to transmit a core microbiota to their offspring. Mol. Ecol. 2018, 27, 1980–1991. [Google Scholar] [CrossRef]
- Mason, C.J.; Long, D.C.; McCarthy, E.M.; Nagachar, N.; Rosa, C.; Scully, E.D.; Tien, M.; Hoover, K. Within gut physicochemical variation does not correspond to distinct resident fungal and bacterial communities in the tree-killing xylophage, Hylobius abietis. J. Insect Physiol. 2017, 102, 27–35. [Google Scholar] [CrossRef]
- Berasategui, A.; Salem, H.; Paetz, C.; Santoro, M.; Gershenzon, J.; Kaltenpoth, M.; Schmidt, A. Gut microbiota of the pine weevil degrades conifer diterpenes and increases insect fitness. Mol. Ecol. 2017, 26, 4099–4110. [Google Scholar] [CrossRef]
- Chen, M.N.; Cai, X.Y.; Ye, Z.X.; Feng, K.H.; Ren, P.P.; Zhang, C.X.; Chen, J.P.; Li, J.M.; Mao, Q. Complete genome analysis of a novel nyamivirus from the leaf beetle Aulacophora lewisii. Arch. Virol. 2025, 170, 54. [Google Scholar] [CrossRef]
- Ye, Z.X.; Li, Y.H.; Chen, J.P.; Zhang, C.X.; Li, J.M. Complete genome analysis of a novel iflavirus from a leaf beetle, Aulacophora lewisii. Arch. Virol. 2021, 166, 309–312. [Google Scholar] [CrossRef] [PubMed]
- Jiang, W.; Yu, X.; Zhang, H.; Wang, Y.; Tian, X. The complete mitochondrial genome sequence of Aulacophora indica. Mitochondrial DNA B Resour. 2019, 5, 184–185. [Google Scholar] [CrossRef] [PubMed]
- Khan, M.M.H.; Alam, M.Z.; Rahman, M.M. Host preference of red pumpkin beetle in a choice test under net case condition. Bangladesh J. Zool. 2012, 39, 231–234. [Google Scholar] [CrossRef]
- Das, S.; Kumbhakar, S.; Debnath, R.; Barik, A. Life table parameters and digestive physiology of Aulacophora lewisii Baly (Coleoptera: Chrysomelidae) on three Luffa acutangula (L.) Roxb. (Cucurbitaceae) cultivars. Bull. Entomol. Res. 2024, 114, 134–148. [Google Scholar] [CrossRef]
- Das, S.R.; Tithi, J.F.; Sarker, S.; Rain, F.F.; Aslam, A.F. Diagnosis of three Pumkin Leaf Beetle (Aulacophora spp.: Chrysomelidae; Coleoptera) pests through mtDNA-COI barcode molecular approach. Bangladesh J. Zool. 2021, 48, 399–411. [Google Scholar] [CrossRef]
- Ceja-Navarro, J.A.; Vega, F.E.; Karaoz, U.; Hao, Z.; Jenkins, S.; Lim, H.C.; Kosina, P.; Infante, F.; Northen, T.R.; Brodie, E.L. Gut microbiota mediate caffeine detoxification in the primary insect pest of coffee. Nat. Commun. 2015, 6, 7618. [Google Scholar] [CrossRef]
- Yuan, X.; Zhang, X.; Liu, X.; Dong, Y.; Yan, Z.; Lv, D.; Wang, P.; Li, Y. Comparison of Gut Bacterial Communities of Grapholita molesta (Lepidoptera: Tortricidae) Reared on Different Host Plants. Int. J. Mol. Sci. 2021, 22, 6843. [Google Scholar] [CrossRef]
- Shamjana, U.; Vasu, D.A.; Hembrom, P.S.; Nayak, K.; Grace, T. The role of insect gut microbiota in host fitness, detoxification and nutrient supplementation. Antonie Leeuwenhoek 2024, 117, 71. [Google Scholar] [CrossRef]
- Mereghetti, V.; Chouaia, B.; Montagna, M. New Insights into the Microbiota of Moth Pests. Int. J. Mol. Sci. 2017, 18, 2450. [Google Scholar] [CrossRef]
- Zheng, H.; Powell, J.E.; Steele, M.I.; Dietrich, C.; Moran, N.A. Honeybee gut microbiota promotes host weight gain via bacterial metabolism and hormonal signaling. Proc. Natl. Acad. Sci. USA 2017, 114, 4775–4780. [Google Scholar] [CrossRef] [PubMed]
- Zhang, Y.; Zhang, S.; Xu, L. The pivotal roles of gut microbiota in insect plant interactions for sustainable pest management. NPJ Biofilms Microbiomes 2023, 9, 66. [Google Scholar] [CrossRef] [PubMed]
- Shao, Y.Q.; Chen, B.S.; Sun, C.; Ishida, K.; Hertweck, C.; Boland, W. Symbiont-derived antimicrobials contribute to the control of the Lepidopteran gut microbiota. Cell Chem. Biol. 2017, 24, 66–75. [Google Scholar] [CrossRef] [PubMed]
- Haider, K.; Abbas, D.; Galian, J.; Ghafar, M.A.; Kabir, K.; Ijaz, M.; Hussain, M.; Khan, K.A.; Ghramh, H.A.; Raza, A. The multifaceted roles of gut microbiota in insect physiology, metabolism, and environmental adaptation: Implications for pest management strategies. World J. Microbiol. Biotechnol. 2025, 41, 75. [Google Scholar] [CrossRef]
- Skowronek, M.; Sajnaga, E.; Pleszczyńska, M.; Kazimierczak, W.; Lis, M.; Wiater, A. Bacteria from the Midgut of Common Cockchafer (Melolontha melolontha L.) Larvae Exhibiting Antagonistic Activity Against Bacterial Symbionts of Entomopathogenic Nematodes: Isolation and Molecular Identification. Int. J. Mol. Sci. 2020, 21, 580. [Google Scholar] [CrossRef]
- Zhao, X.; Zhang, X.; Chen, Z.; Wang, Z.; Lu, Y.; Cheng, D. The Divergence in Bacterial Components Associated with Bactrocera dorsalis across Developmental Stages. Front. Microbiol. 2018, 9, 114. [Google Scholar] [CrossRef]
- Johnston, P.R.; Rolff, J. Host and Symbiont Jointly Control Gut Microbiota during Complete Metamorphosis. PLoS Pathog. 2015, 11, e1005246. [Google Scholar] [CrossRef]
- Wang, G.H.; Dittmer, J.; Douglas, B.; Huang, L.; Brucker, R.M. Coadaptation between host genome and microbiome under long-term xenobiotic-induced selection. Sci. Adv. 2021, 7, eabd4473. [Google Scholar] [CrossRef]
- Ma, M.; Chen, X.; Li, S.; Luo, J.; Han, R.; Xu, L. Composition and Diversity of Gut Bacterial Community in Different Life Stages of a Leaf Beetle Gastrolina depressa. Microb. Ecol. 2023, 86, 590–600. [Google Scholar] [CrossRef]
- Xu, L.; Xu, S.; Sun, L.; Zhang, Y.; Luo, J.; Bock, R.; Zhang, J. Synergistic action of the gut microbiota in environmental RNA interference in a leaf beetle. Microbiome 2021, 9, 98. [Google Scholar] [CrossRef]
- Ma, M.; Tu, C.; Luo, J.; Lu, M.; Zhang, S.; Xu, L. Metabolic and immunological effects of gut microbiota in leaf beetles at the local and systemic levels. Integr. Zool. 2021, 16, 313–323. [Google Scholar] [CrossRef] [PubMed]
- Zhang, S.; Shu, J.; Xue, H.; Zhang, W.; Zhang, Y.; Liu, Y.; Fang, L.; Wang, Y.; Wang, H. The Gut Microbiota in Camellia Weevils Are Influenced by Plant Secondary Metabolites and Contribute to Saponin Degradation. mSystems 2020, 5, e00692-19. [Google Scholar] [CrossRef] [PubMed]
- Guo, D.; Ge, J.; Tang, Z.; Tian, B.; Li, W.; Li, C.; Xu, L.; Luo, J. Dynamic Gut Microbiota of Apolygus lucorum Across Different Life Stages Reveals Potential Pathogenic Bacteria for Facilitating the Pest Management. Microb. Ecol. 2023, 87, 9. [Google Scholar] [CrossRef] [PubMed]
- Morimoto, J.; Simpson, S.J.; Ponton, F. Direct and trans-generational effects of male and female gut microbiota in Drosophila melanogaster. Biol. Lett. 2017, 13, 20160966. [Google Scholar] [CrossRef]
- Das, S.; Kumbhakar, S.; Bhattacharyya, B.; Debnath, R.; Barik, A. Insights in the Role of Leaf Surface Wax Chemicals of Luffa acutangula (Cucurbitaceae) in the Attraction and Oviposition of Aulacophora lewisii. J. Chem. Ecol. 2025, 51, 57. [Google Scholar] [CrossRef]
- Chen, M.N.; Ye, Z.X.; Feng, K.H.; Yuan, J.N.; Chen, J.P.; Zhang, C.X.; Li, J.M.; Mao, Q.Z. Genetic Characterization of Two Novel Insect-Infecting Negative-Sense RNA Viruses Identified in a Leaf Beetle, Aulacophora indica. Insects 2024, 15, 615. [Google Scholar] [CrossRef]
- Bravo, A.; Soberón, M. Can microbial-based insecticides replace chemical pesticides in agricultural production? Microb. Biotechnol. 2023, 16, 2011–2014. [Google Scholar] [CrossRef]
- Luo, J.; Wang, A.; Cheng, Y.; Rong, H.; Guo, L.; Peng, Y.; Xu, L. Selection and Validation of Suitable Reference Genes for RT-qPCR Analysis in Apolygus lucorum (Hemiptera: Miridae). J. Econ. Entomol. 2020, 113, 451–460. [Google Scholar] [CrossRef]
- Li, G.; Lu, Y.; Fan, Y.; Zhao, Y.; Duan, H.; Zhang, Y.; Xue, B. Analysis of Microbial Community Structure and Diversity in Xizang Medicine Bath Fermented Jiuqu Based on High-throughput Sequencing Technology. J. Plateau Agric. 2025, 9, 211–222. [Google Scholar]
- Segata, N.; Izard, J.; Waldron, L.; Gevers, D.; Miropolsky, L.; Garrett, W.S.; Huttenhower, C. Metagenomic biomarker discovery and explanation. Genome Biol. 2011, 12, R60. [Google Scholar] [CrossRef]
- Douglas, G.M.; Maffei, V.J.; Zaneveld, J.R.; Yurgel, S.N.; Brown, J.R.; Taylor, C.M.; Huttenhower, C.; Langille, M.G.I. PICRUSt2 for prediction of metagenome functions. Nat. Biotechnol. 2020, 38, 685–688. [Google Scholar] [CrossRef] [PubMed]
- Czech, L.; Huerta-Cepas, J.; Stamatakis, A. A Critical Review on the Use of Support Values in Tree Viewers and Bioinformatics Toolkits. Mol. Biol. Evol. 2017, 34, 1535–1542. [Google Scholar] [CrossRef] [PubMed]
- Louca, S.; Doebeli, M. Efficient comparative phylogenetics on large trees. Bioinformatics 2018, 34, 1053–1055. [Google Scholar] [CrossRef] [PubMed]
- Jang, S.; Kikuchi, Y. Impact of the insect gut microbiota on ecology, evolution, and industry. Curr. Opin. Insect Sci. 2020, 41, 33–39. [Google Scholar] [CrossRef]
- Maleki-Ravasan, N.; Ahmadi, N.; Soroushzadeh, Z.; Raz, A.A.; Zakeri, S.; Dinparast Djadid, N. New Insights into Culturable and Unculturable Bacteria Across the Life History of Medicinal Maggots Lucilia sericata (Meigen) (Diptera: Calliphoridae). Front. Microbiol. 2020, 11, 505. [Google Scholar] [CrossRef]
- Veselská, T.; Švec, K.; Kostovčík, M.; Peral-Aranega, E.; Garcia-Fraile, P.; Křížková, B.; Havlíček, V.; Saati-Santamaría, Z.; Kolařík, M. Proportions of taxa belonging to the gut core microbiome change throughout the life cycle and season of the bark beetle Ips typographus. FEMS Microbiol. Ecol. 2023, 99, fiad072. [Google Scholar] [CrossRef]
- Wang, M.; Xiang, X.; Wan, X. Divergence in Gut Bacterial Community Among Life Stages of the Rainbow Stag Beetle Phalacrognathus muelleri (Coleoptera: Lucanidae). Insects 2020, 11, 719. [Google Scholar] [CrossRef]
- Moldovan, O.T.; Carrell, A.A.; Bulzu, P.A.; Levei, E.; Bucur, R.; Sitar, C.; Faur, L.; Mirea, I.C.; Șenilă, M.; Cadar, O.; et al. The gut microbiome mediates adaptation to scarce food in Coleoptera. Environ. Microbiome 2023, 18, 80. [Google Scholar] [CrossRef]
- Makoto, A.; Kazuhiro, M. Chemical factors influencing the feeding preference of three Aulacophora leaf beetle species (Coleoptera: Chrysomelidae). Appl. Entomol. Zool. 2005, 40, 161–168. [Google Scholar]
- Chen, B.; Lu, X.; Shao, Y. Diversity of the gut microbiota in lepidopteran insects and their interaction with hosts. Acta Entomol. Sin. 2017, 60, 710–722. [Google Scholar]
- Thakur, A.; Dhammi, P.; Saini, H.S.; Kaur, S. Pathogenicity of bacteria isolated from gut of Spodoptera litura (Lepidoptera: Noctuidae) and fitness costs of insect associated with consumption of bacteria. J. Invertebr. Pathol. 2015, 127, 38–46. [Google Scholar] [CrossRef] [PubMed]
- Yang, X.; Kong, C.; Liang, W.; Zhang, M.; Hu, F. Relationships of Aulacophora beetles feeding behavior with cucurbitacin types in host crops. Chin. J. Appl. Ecol. 2005, 16, 1326–1329. [Google Scholar]
- Chandler, J.A.; Lang, J.M.; Bhatnagar, S.; Eisen, J.A.; Kopp, A. Bacterial communities of diverse Drosophila species: Ecological context of a host-microbe model system. PLoS Genet. 2011, 7, e1002272. [Google Scholar] [CrossRef] [PubMed]
- David, L.A.; Maurice, C.F.; Carmody, R.N.; Gootenberg, D.B.; Button, J.E.; Wolfe, B.E.; Ling, A.V.; Devlin, A.S.; Varma, Y.; Fischbach, M.A.; et al. Diet rapidly and reproducibly alters the human gut microbiome. Nature 2014, 505, 559–563. [Google Scholar] [CrossRef]
- Chen, B.S.; Du, K.Q.; Sun, C.; Vimalanathan, A.; Liang, X.L.; Li, Y.; Wang, B.H.; Lu, X.M.; Li, L.J.; Shao, Y.Q. Gut bacterial and fungal communities of the domesticated silkworm (Bombyx mori) and wild mulberry-feeding relatives. ISME J. 2018, 12, 2252–2262. [Google Scholar] [CrossRef]
- Vogel, H.; Shukla, S.P.; Engl, T.; Weiss, B.; Fischer, R.; Steiger, S.; Heckel, D.G.; Kaltenpoth, M.; Vilcinskas, A. The digestive and defensive basis of carcass utilization by the burying beetle and its microbiota. Nat. Commun. 2017, 8, 15186. [Google Scholar] [CrossRef]
- Berasategui, A.; Axelsson, K.; Nordlander, G.; Schmidt, A.; Borg-Karlson, A.K.; Gershenzon, J.; Terenius, O.; Kaltenpoth, M. The gut microbiota of the pine weevil is similar across Europe and resembles that of other conifer-feeding beetles. Mol. Ecol. 2016, 25, 4014–4031. [Google Scholar] [CrossRef]
- Colman, D.R.; Toolson, E.C.; Takacs-Vesbach, C.D. Do diet and taxonomy influence insect gut bacterial communities? Mol. Ecol. 2012, 21, 5124–5137. [Google Scholar] [CrossRef]
- Jones, R.T.; Sanchez, L.G.; Fierer, N. A cross-taxon analysis of insect-associated bacterial diversity. PLoS ONE 2013, 8, e61218. [Google Scholar] [CrossRef]
- Kim, J.M.; Choi, M.Y.; Kim, J.W.; Lee, S.A.; Ahn, J.H.; Song, J.; Kim, S.H.; Weon, H.Y. Effects of diet type, developmental stage, and gut compartment in the gut bacterial communities of two Cerambycidae species (Coleoptera). J. Microbiol. 2017, 55, 21–30. [Google Scholar] [CrossRef]
- Wang, H.; Jin, L.; Peng, T.; Zhang, H.; Chen, Q.; Hua, Y. Identification of cultivable bacteria in the intestinal tract of Bactrocera dorsalis from three different populations and determination of their attractive potential. Pest Manag. Sci. 2014, 70, 80–87. [Google Scholar] [CrossRef]
- Raza, M.F.; Yao, Z.; Bai, S.; Cai, Z.; Zhang, H. Tephritidae fruit fly gut microbiome diversity, function and potential for applications. Bull. Entomol. Res. 2020, 110, 423–437. [Google Scholar] [CrossRef]
- Yun, J.H.; Jung, M.J.; Kim, P.S.; Bae, J.W. Social status shapes the bacterial and fungal gut communities of the honey bee. Sci. Rep. 2018, 8, 2019. [Google Scholar] [CrossRef]
- Wang, X.L.; Sun, S.J.; Yang, X.L.; Cheng, J.; Wei, H.S.; Li, Z.; Michaud, J.P.; Liu, X.X. Variability of Gut Microbiota Across the Life Cycle of Grapholita molesta (Lepidoptera: Tortricidae). Front. Microbiol. 2020, 11, 1366. [Google Scholar] [CrossRef]
- Rupawate, P.S.; Roylawar, P.; Khandagale, K.; Gawande, S.; Ade, A.B.; Jaiswal, D.K.; Borgave, S. Role of gut symbionts of insect pests: A novel target for insect-pest control. Front. Microbiol. 2023, 14, 1146390. [Google Scholar] [CrossRef]
- Mason, C.J. Complex Relationships at the Intersection of Insect Gut Microbiomes and Plant Defenses. J. Chem. Ecol. 2020, 46, 793–807. [Google Scholar] [CrossRef]
- Douglas, A.E. Strategies for Enhanced Crop Resistance to Insect Pests. Annu. Rev. Plant Biol. 2018, 69, 637–660. [Google Scholar] [CrossRef] [PubMed]






| Genus | A. indica | A. lewisii |
|---|---|---|
| Aureimonas | 1 | 0 |
| Brachybacterium | 1 | 0 |
| Curtobacterium | 3 | 0 |
| Enterobacter | 27 | 30 |
| Enterococcus | 2 | 2 |
| Klebsiella | 5 | 0 |
| Lactococcus | 2 | 2 |
| Leucobacter | 1 | 0 |
| Lysinibacillus | 0 | 1 |
| Mammaliicoccus | 1 | 18 |
| Microbacterium | 3 | 1 |
| Pantoea | 8 | 2 |
| Priestia | 1 | 0 |
| Pseudomonas | 2 | 0 |
| Rossellomorea | 1 | 0 |
| Serratia | 3 | 4 |
| Siccibacter | 0 | 5 |
| Sphingomonas | 2 | 0 |
| Staphylococcus | 0 | 3 |
| Species | ACE | Chao | Shannon | Simpson | Coverage | Sobs |
|---|---|---|---|---|---|---|
| A. indica | 58.76 ± 9.03 a | 57.66 ± 7.99 a | 2.35 ± 0.19 a | 0.25 ± 0.05 a | 0.99 ± 0.00 a | 51.00 ± 5.87 a |
| A. lewisii | 84.00 ± 9.44 b | 82.89 ± 9.62 b | 3.41 ± 0.17 b | 0.07 ± 0.01 b | 0.99 ± 0.00 a | 76.44 ± 8.79 b |
Disclaimer/Publisher’s Note: The statements, opinions and data contained in all publications are solely those of the individual author(s) and contributor(s) and not of MDPI and/or the editor(s). MDPI and/or the editor(s) disclaim responsibility for any injury to people or property resulting from any ideas, methods, instructions or products referred to in the content. |
© 2026 by the authors. Licensee MDPI, Basel, Switzerland. This article is an open access article distributed under the terms and conditions of the Creative Commons Attribution (CC BY) license.
Share and Cite
Li, H.; Liu, L.; Lin, G.; Zhao, F.; Sun, R.; He, B.; Huang, Z. Comparative Analysis of Gut Microbiota in Two Cucurbit Leaf Beetles Reveals Divergent Adaptation Strategies Linked to Host Plant Range. Biology 2026, 15, 314. https://doi.org/10.3390/biology15040314
Li H, Liu L, Lin G, Zhao F, Sun R, He B, Huang Z. Comparative Analysis of Gut Microbiota in Two Cucurbit Leaf Beetles Reveals Divergent Adaptation Strategies Linked to Host Plant Range. Biology. 2026; 15(4):314. https://doi.org/10.3390/biology15040314
Chicago/Turabian StyleLi, Huanhuan, Liancheng Liu, Gonghua Lin, Fang Zhao, Rujiao Sun, Bo He, and Zuhao Huang. 2026. "Comparative Analysis of Gut Microbiota in Two Cucurbit Leaf Beetles Reveals Divergent Adaptation Strategies Linked to Host Plant Range" Biology 15, no. 4: 314. https://doi.org/10.3390/biology15040314
APA StyleLi, H., Liu, L., Lin, G., Zhao, F., Sun, R., He, B., & Huang, Z. (2026). Comparative Analysis of Gut Microbiota in Two Cucurbit Leaf Beetles Reveals Divergent Adaptation Strategies Linked to Host Plant Range. Biology, 15(4), 314. https://doi.org/10.3390/biology15040314

