Seasonal Elevational Migration Shapes Temperate Bird Community in the Gyirong Valley, Central Himalayas
Simple Summary
Abstract
1. Introduction
2. Materials and Methods
2.1. Study Area
2.2. Data Collection
2.3. Data Analysis
- (1)
- Classification of migration patterns and trait-migration relationships
- (2)
- Trait-distribution relationships and beta temporal diversity analysis
- (3)
- Community structure driven by seasonal environmental factors
3. Results
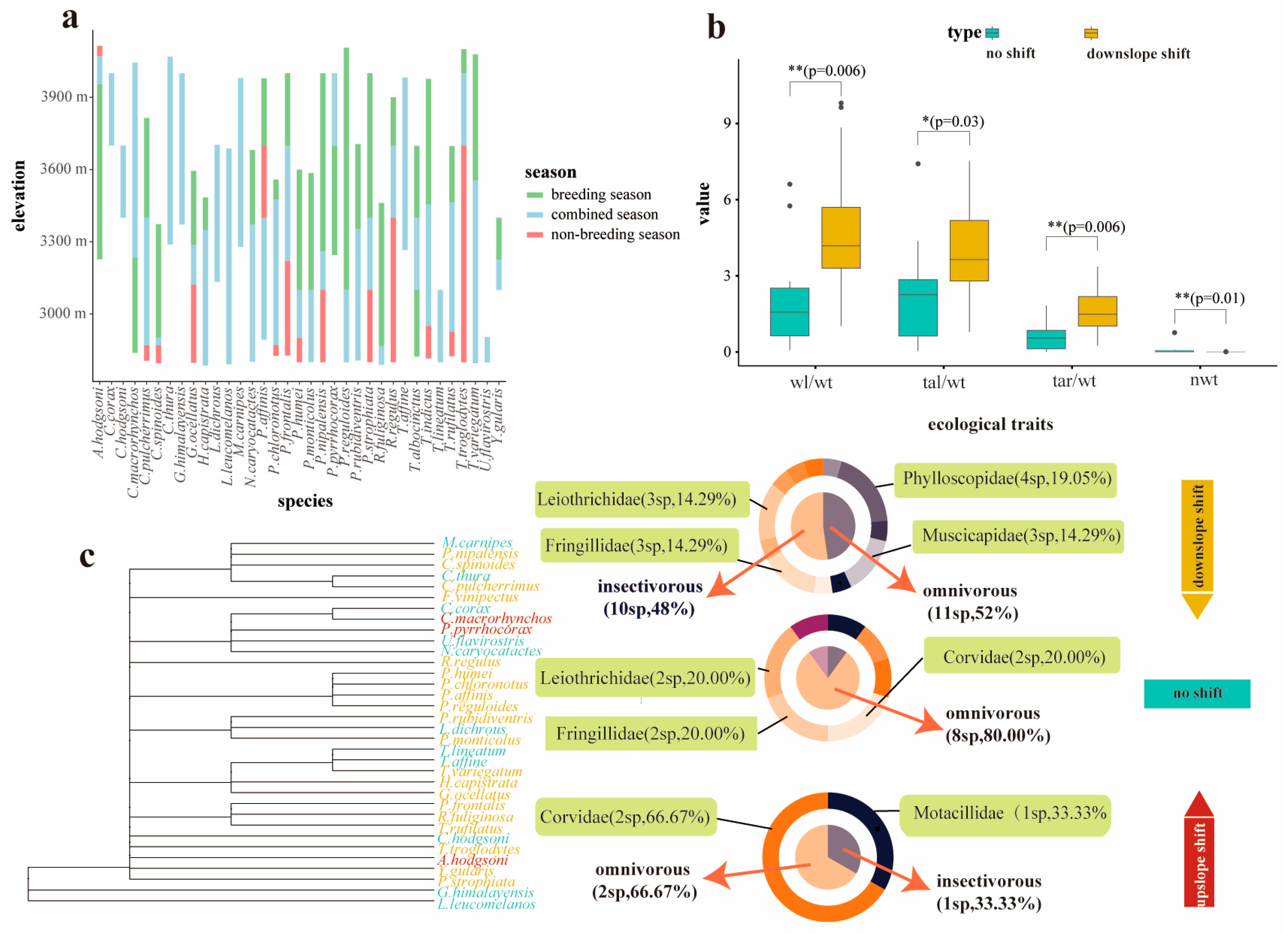
3.1. Seasonal Bird Migration Patterns and Influencing Factors
3.2. Migration Modulates Morphology–Distribution Associations
3.3. Seasonal Migration Effects on β-Diversity and Environmental Drivers
4. Discussion
4.1. Migration Patterns and Ecological Adaptation Mechanisms
4.2. Seasonal Restructuring of Morphology-Distribution Relationships
4.3. Seasonal Migration Effects on β-Diversity and Environmental Responses
5. Conclusions
Author Contributions
Funding
Institutional Review Board Statement
Informed Consent Statement
Data Availability Statement
Conflicts of Interest
References
- Leroy, F.; Reif, J.; Storch, D.; Keil, P. How has bird biodiversity changed over time? A review across spatio-temporal scales. Basic Appl. Ecol. 2022, 69, 26–38. [Google Scholar] [CrossRef]
- Keil, P.; Pereira, H.M.; Cabral, J.S.; Chase, J.M.; May, F.; Martins, I.S.; Winter, M. Spatial scaling of extinction rates: Theory and data reveal nonlinearity and a major upscaling and downscaling challenge. Glob. Ecol. Biogeogr. 2018, 27, 2–13. [Google Scholar] [CrossRef]
- Chase, J.M.; McGill, B.J.; Thompson, P.L.; Antão, L.H.; Bates, A.E.; Blowes, S.A.; Dornelas, M.; Gonzalez, A.; Magurran, A.E.; Supp, S.R.; et al. Species richness change across spatial scales. Oikos 2019, 128, 1079–1091. [Google Scholar] [CrossRef]
- Zhang, Q.; Holyoak, M.; Chen, C.; Liu, Z.; Liu, J.; Che, X.; Dong, A.; Yang, C.; Zou, F. Trait-mediated filtering drives contrasting patterns of species richness functional diversity across montane bird assemblages. J. Biogeogr. 2020, 47, 301–312. [Google Scholar] [CrossRef]
- Lin, H.; Wang, X.; Zhong, M.; Tang, K.; Du, Y.; Xu, H.; Yi, J.; Liu, W.; Hu, J. Elevational patterns assembly processes of multifaceted bird diversity in a subtropical mountain system. J. Biogeogr. 2024, 51, 1276–1289. [Google Scholar] [CrossRef]
- Liang, D.; Pan, X.; Luo, X.; Wenda, C.; Zhao, Y.; Hu, Y.; Robinson, S.K.; Liu, Y. Seasonal variation in community composition and distributional ranges of birds along a subtropical elevation gradient in China. Divers. Distrib. 2021, 27, 2527–2541. [Google Scholar] [CrossRef]
- Cheng, Y.; Wen, Z.; He, X.; Dong, Z.; Zhangshang, M.; Li, D.; Wang, Y.; Jiang, Y.; Wu, Y. Ecological traits affect the seasonal migration Patterns of breeding birds along a subtropical altitudinal gradient. Avian Res. 2022, 13, 100066. [Google Scholar] [CrossRef]
- Hu, Y.; Xu, Y.; Hu, H.; Scheffers, B.R. Seasonal variation in community structure and elevational distributions of mammals and birds in the Central Himalayas. Ecography 2025, e07973. [Google Scholar] [CrossRef]
- Thorup, K.; Pedersen, L.; Da Fonseca, R.R.; Naimi, B.; Nogués-Bravo, D.; Krapp, M.; Manica, A.; Willemoes, M.; Sjöberg, S.; Feng, S.; et al. Response of an Afro-Palearctic bird migrant to glaciation cycles. Proc. Natl. Acad. Sci. USA 2021, 118, e2023836118. [Google Scholar] [CrossRef]
- Bobowski, T.J.; Bossu, C.; Rueda-Hernández, R.; Schweizer, T.; Tello-Lopez, I.; Smith, T.B.; Feldman, R.; Cohen, E.; Ruegg, K. Factors underlying migratory timing of a seasonally migrating bird. Sci. Rep. 2025, 15, 8527. [Google Scholar] [CrossRef]
- Wang, Y.; Yin, Y.; Ren, Z.; Jiang, C.; Sun, Y.; Li, J.; Nabi, G.; Wu, Y.; Li, D. A comparison of flight energetics and kinematics of migratory Brambling and residential Eurasian Tree Sparrow. Avian Res. 2020, 11, 25. [Google Scholar] [CrossRef]
- Ducci, G.; Vitucci, G.; Chatelain, P.; Ronsse, R. On the role of tail in stability and energetic cost of bird flapping flight. Sci. Rep. 2022, 12, 22629. [Google Scholar] [CrossRef] [PubMed]
- Zeffer, A.; Johansson, L.C.; Marmebro, Å. Functional correlation between habitat use and leg morphology in birds (Aves). Biol. J. Linn. Soc. 2003, 79, 461–484. [Google Scholar] [CrossRef]
- Salewski, V.; Bruderer, B. The evolution of bird migration—A synthesis. Naturwissenschaften 2007, 94, 268–279. [Google Scholar] [CrossRef]
- Tingley, M.W.; Beissinger, S.R. Cryptic loss of montane avian richness and high community turnover over 100 years. Ecology 2013, 94, 598–609. [Google Scholar] [CrossRef]
- Lisovski, S.; Hoye, B.J.; Conklin, J.R.; Battley, P.F.; Fuller, R.A.; Gosbell, K.B.; Klaassen, M.; Benjamin Lee, C.; Murray, N.J.; Bauer, S. Predicting resilience of migratory birds to environmental change. Proc. Natl. Acad. Sci. USA 2024, 121, e2311146121. [Google Scholar] [CrossRef]
- Rodrigues, J.F.; Botero, C.A. The global determinants of climate niche breadth in birds. Nat. Commun. 2025, 16, 3685. [Google Scholar] [CrossRef]
- Youngflesh, C.; Kapsar, K.; Uscanga, A.; Williams, P.J.; Doser, J.W.; Kounta, L.; Zarnetske, P.L. Environmental Variability Shapes Life History of the World’s Birds. Ecol. Lett. 2025, 28, e70077. [Google Scholar] [CrossRef]
- Zhang, A.; Cadotte, M.W.; Wu, D.; Yu, M. What drives phylogenetic and trait clustering on islands? Landsc. Ecol. 2023, 38, 1339–1350. [Google Scholar] [CrossRef]
- Ding, Z.; Liang, J.; Yang, L.; Wei, C.; Hu, H.; Si, X. Deterministic processes drive turnover-dominated beta diversity of breeding birds along the central Himalayan elevation gradient. Avian Res. 2024, 15, 100170. [Google Scholar] [CrossRef]
- Guo, C.; Tuo, B.; Seibold, S.; Ci, H.; Sai, B.L.; Qin, H.T.; Yan, E.R.; Cornelissen, J.H.C. Seasonally Changing Interactions of Species Traits of Termites and Trees Promote Complementarity in Coarse Wood Decomposition. Ecol. Lett. 2024, 27, e70002. [Google Scholar] [CrossRef] [PubMed]
- Ding, Z.; Hu, H.; Cadotte, M.W.; Liang, J.; Hu, Y.; Si, X. Elevational patterns of bird functional and phylogenetic structure in the central Himalaya. Ecography 2021, 44, 1403–1417. [Google Scholar] [CrossRef]
- Peng, S. 1-km Monthly PreciPitation Dataset for China (1901–2023); National Tibetan Plateau/Third Pole Environment Data Center: Beijing, China, 2020. [Google Scholar] [CrossRef]
- Liang, J.; Ding, Z.; Lie, G.; Zhou, Z.; Singh, P.B.; Zhang, Z.; Hu, H. Species richness patterns of vascular plants and their drivers along an elevational gradient in the central Himalayas. Glob. Ecol. Conserv. 2020, 24, e01279. [Google Scholar] [CrossRef]
- Bibby, C.J.; Burgess, N.D.; Hill, D.A.; Mustoe, S. Bird Census Techniques, 2nd ed.; Academic Press: Cambridge, MA, USA, 2000; pp. 56–68. [Google Scholar]
- Williams, T.C.; Marsden, J.E.; Lloyd-Evans, T.L.; Krauthamer, V.; Krauthamer, H. Spring migration studied by mist-netting ceilometer radar. J. Field Ornithol. 1981, 52, 177–190. [Google Scholar]
- Pan, X.; Ding, Z.; Hu, Y.; Liang, J.; Wu, Y.; Si, X.; Guo, M.; Hu, H.; Jin, K. Elevational pattern of bird species richness and its causes along a central Himalaya gradient, China. PeerJ 2016, 4, e2636. [Google Scholar] [CrossRef]
- Hu, Y.; Ding, Z.; Jiang, Z.; Quan, Q.; Guo, K.; Tian, L.; Luke Gibson, L. Birds in the Himalayas: What drives beta diversity patterns along an elevational gradient? Ecol. Evol. 2018, 8, 11704–11716. [Google Scholar] [CrossRef]
- Cheng, Z. Methods and Prospects for Bird Resource Surveys. World Ecol. 2023, 12, 241–246. [Google Scholar] [CrossRef]
- Alzate, A.; Onstein, R.E. Understanding the relationship between dispersal and range size. Ecol. Lett. 2022, 25, 2303–2323. [Google Scholar] [CrossRef]
- Rosner, B.; Glynn, R.J.; Lee, M.L. Incorporation of clustering effects for the Wilcoxon rank sum test: A large-sample approach. Biometrics 2003, 59, 1089–1098. [Google Scholar] [CrossRef] [PubMed]
- Amadon, D. Bird Weights as an Aid in Taxonomy. Wilson Bull. 1943, 55, 164–177. [Google Scholar]
- Lu, S.; Liu, Z.; Tian, S.; Song, K.; Hu, Q.; Li, J.; Xu, J. Sex-Specific Movement Responses of Reeves’s Pheasant to Human Disturbance: Importance of Body Characteristics and Reproductive Behavior. Animals 2022, 12, 1619. [Google Scholar] [CrossRef]
- Wang, Y.; Song, Y.; Zhong, Y.; Chen, C.; Zhao, Y.; Zeng, D.; Wu, Y.; Ding, P. A dataset on the life-history and ecological traits of Chinese birds. Biodivers. Sci. 2021, 29, 1149–1153. [Google Scholar] [CrossRef]
- Agboola, S.; Garba, D.; Akinwande, M.O. Variance Inflation Factor: As a Condition for the Inclusion of Suppressor Variable(s) in Regression Analysis. J. Appl. Math. Phys. 2015, 3, 754–767. [Google Scholar] [CrossRef][Green Version]
- Liaw, A.; Wiener, M. Classification and Regression by randomForest. R News 2002, 2, 18–22. [Google Scholar]
- R Core Team. R: A Language and Environment for Statistical Computing; R Foundation for Statistical Computing: Vienna, Austria, 2020; Available online: https://www.r-project.org/ (accessed on 26 January 2025).
- Baselga, A. Partitioning the turnover and nestedness components of beta diversity. Glob. Ecol. Biogeogr. 2010, 19, 134–143. [Google Scholar] [CrossRef]
- Li, J.; Wang, Y.; Gao, G.; Hong, L.; Li, W.; Zeng, W.; Zhang, W.; Cui, P.; Luo, X. Avian Diversity Comparison in Karst Farming Area of Southeastern Yunnan. J. Southwest For. Univ. 2025, 45, 176–185. [Google Scholar] [CrossRef]
- Guo, R.; Yu, W.; Zhang, J.; Lewis, S.; Lazhu; Ma, Y.; Xu, B.; Wu, G.; Jing, Z.; Ren, P.; et al. Different dynamics drive Indian Ocean moisture to the southern slope of central Himalayas: An isotopic approach. Geophys. Res. Lett. 2024, 51, e2024GL109359. [Google Scholar] [CrossRef]
- John, C.; Post, E. Seasonality, niche management and vertical migration in landscapes of relief. Ecography 2022, 2022, e05774. [Google Scholar] [CrossRef]
- Williamson, J.L.; Gyllenhaal, E.F.; Bauernfeind, S.M.; Bautista, E.; Baumann, M.J.; Gadek, C.R.; Marra, P.P.; Ricote, N.; Valqui, T.; Bozinovic, F.; et al. Extreme elevational migration spurred cryptic speciation in giant hummingbirds. Proc. Natl. Acad. Sci. USA 2024, 121, e2313599121. [Google Scholar] [CrossRef]
- Bergmann, C. Über die Verhältnisse der Wärmeökonomie der Thiere zu ihrer Grösse. Göttinger Stud. 1847, 3, 595–708. [Google Scholar]
- He, J.; Tu, J.; Yu, J.; Jiang, H. A global assessment of Bergmann’s rule in mammals and birds. Glob. Change Biol. 2023, 29, 5199–5210. [Google Scholar] [CrossRef] [PubMed]
- Baldwin, J.W.; Garcia-Porta, J.; Botero, C.A. Complementarity in Allen’s and Bergmann’s rules among birds. Nat. Commun. 2023, 14, 4240. [Google Scholar] [CrossRef] [PubMed]
- Weeks, B.C.; O’BRien, B.K.; Chu, J.J.; Claramunt, S.; Sheard, C.; Tobias, J.A. Morphological adaptations linked to flight efficiency and aerial lifestyle determine natal dispersal distance in birds. Funct. Ecol. 2022, 36, 1681–1689. [Google Scholar] [CrossRef]
- Elsen, P.R.; Kalyanaraman, R.; Ramesh, K.; Wilcove, D.S. The importance of agricultural lands for Himalayan birds in winter. Conserv. Biol. 2017, 31, 416–426. [Google Scholar] [CrossRef]
- Senner, N.R.; Morbey, Y.E.; Sandercock, B.K. Flexibility in the migration strategies of animals. Front. Ecol. Evol. 2020, 8, 111. [Google Scholar] [CrossRef]
- Dinesen, L.; Lehmberg, T.; Romdal, T.S.; Sonne, J.; Hansen, L.A. Seasonal changes in an Afromontane forest bird community in Tanzania. Front. Ecol. Evol. 2020, 10, 768020. [Google Scholar] [CrossRef]
- Borowski, Z.; Gil, W.; Bartoń, K.; Zajączkowski, G.; Łukaszewicz, J.; Tittenbrun, A.; Radliński, B. Density-related effect of red deer browsing on palatable and unpalatable tree species and forest regeneration dynamics. For. Ecol. Manag. 2021, 496, 119442. [Google Scholar] [CrossRef]
- Jakoby, O.; Lischke, H.; Wermelinger, B. Climate change alters elevational phenology patterns of the European spruce bark beetle (Ips typographus). Glob. Change Biol. 2019, 25, 4048–4063. [Google Scholar] [CrossRef]
- Parrish, J.D. Behavioral Energetic and Conservation Implications of Foraging Plasticity during Migration. Stud. Avian Biol. 2000, 20, 8. [Google Scholar]
- Menon, T.; Ramesh, V.; Barve, S. Himalayan birds that show the greatest elevational shifts remain within the narrowest thermal regimes. Glob. Ecol. Biogeogr. 2023, 32, 2111–2121. [Google Scholar] [CrossRef]
- Menon, T.; Elsen, P.R.; Srinivasan, U. Using a large citizen science dataset to uncover diverse patterns of elevational migration in Himalayan birds. R. Soc. Open Sci. 2025, 12, 242260. [Google Scholar] [CrossRef] [PubMed]
- Dolson, S.J.; Kharouba, H.M. 30 years of terrestrial insect richness patterns across elevation: What have we learned? A global meta-analysis. J. Anim. Ecol. 2024, 93, 1819–1829. [Google Scholar] [CrossRef] [PubMed]
- Cai, Y.; Li, D.; Li, Q.J.; Wan, D. Food Composition Utilization of the Varied Tit During the Breeding Non-Breeding Seasons. J. Zool. 2014, 49, 811–819. [Google Scholar] [CrossRef]
- Violle, C.; Enquist, B.J.; McGill, B.J.; Jiang, L.I.; Albert, C.H.; Hulshof, C.; Jung, V.; Messier, J. The return of the variance: Intraspecific variability in community ecology. Trends Ecol. Evol. 2012, 27, 244–252. [Google Scholar] [CrossRef] [PubMed]
- Sinha, A.; Chatterjee, N.; Krishnamurthy, R.; Ormerod, S.J. Community assembly, functional traits, and phylogeny in Himalayan river birds. Ecol. Evol. 2022, 12, e9012. [Google Scholar] [CrossRef] [PubMed]
- Xu, Y.; Price, M.; Que, P.; Zhang, K.; Sheng, S.; He, X.; Wen, Z.; Wang, B. Ecological predictors of interspecific variation in bird bill leg lengths on a global scale. Proc. R. Soc. B 2023, 290, 20231387. [Google Scholar] [CrossRef]
- Guo, F.; Lenoir, J.; Bonebrake, T.C. Land-use change interacts with climate to determine elevational species redistribution. Nat. Commun. 2018, 9, 1315. [Google Scholar] [CrossRef]
- La Sorte, F.A.; Jetz, W. Avian distributions under climate change: Towards improved projections. J. Exp. Biol. 2010, 213, 862–869. [Google Scholar] [CrossRef]
- Valladares, F.; Matesanz, S.; Guilhaumon, F.; Araújo, M.B.; Balaguer, L.; Benito-Garzón, M.; Cornwell, W.; Gianoli, E.; van Kleunen, M.; Naya, D.E.; et al. The effects of phenotypic plasticity and local adaptation on forecasts of species range shifts under climate change. Ecol. Lett. 2014, 17, 1351–1364. [Google Scholar] [CrossRef]
- Hughes, E.C.; Edwards, D.P.; Thomas, G.H. The homogenization of avian morphological and phylogenetic diversity under the global extinction crisis. Curr. Biol. 2022, 32, 3830–3837. [Google Scholar] [CrossRef]
- Skikne, S.A.; Borker, A.L.; Terrill, R.S.; Zavaleta, E. Predictors of past avian translocation outcomes inform feasibility of future efforts under climate change. Biol. Conserv. 2020, 247, 108597. [Google Scholar] [CrossRef]
- Xu, W.-B.; Guo, W.-Y.; Serra-Diaz, J.M.; Schrodt, F.; Eiserhardt, W.L.; Enquist, B.J.; Maitner, B.S.; Merow, C.; Violle, C.; Anand, M.; et al. Global beta-diversity of angiosperm trees is shaped by Quaternary climate change. Sci. Adv. 2023, 9, eadd8553. [Google Scholar] [CrossRef]
- Pigot, A.L.; Trisos, C.H.; Tobias, J.A. Functional traits reveal the expansion packing of ecological niche space underlying an elevational diversity gradient in passerine birds. Proc. R. Soc. B Biol. Sci. 2016, 283, 20152013. [Google Scholar] [CrossRef]
- Fokkema, W.; van der Jeugd, H.P.; Lameris, T.K.; Dokter, A.M.; Ebbinge, B.S.; de Roos, A.M.; Nolet, B.A.; Piersma, T.; Olff, H. Ontogenetic niche shifts as a driver of seasonal migration. Oecologia 2020, 193, 285–297. [Google Scholar] [CrossRef]
- Eyres, A.; Böhning-Gaese, K.; Orme, C.D.; Rahbek, C.; Fritz, S.A. A tale of two seasons: The link between seasonal migration and climatic niches in passerine birds. Ecol. Evol. 2020, 10, 11983–11997. [Google Scholar] [CrossRef]
- La Sorte Frank, A. Walter Jetz Projected range contractions of montane biodiversity under global warming. Proc. R. Soc. B Biol. Sci. 2010, 277, 3401–3410. [Google Scholar] [CrossRef]
- Ding, Z.; Liang, J.; Hu, Y.; Zhou, Z.; Sun, H.; Liu, L.; Liu, H.; Hu, H.; Si, X. Different responses of avian feeding guilds to spatial and environmental factors across an elevation gradient in the central Himalaya. Ecol. Evol. 2019, 9, 4116–4128. [Google Scholar] [CrossRef] [PubMed]





Disclaimer/Publisher’s Note: The statements, opinions and data contained in all publications are solely those of the individual author(s) and contributor(s) and not of MDPI and/or the editor(s). MDPI and/or the editor(s) disclaim responsibility for any injury to people or property resulting from any ideas, methods, instructions or products referred to in the content. |
© 2026 by the authors. Licensee MDPI, Basel, Switzerland. This article is an open access article distributed under the terms and conditions of the Creative Commons Attribution (CC BY) license.
Share and Cite
Jin, H.; Zhao, S.; Ding, Z.; Yang, Y.; Song, G.; Huang, S.; Liu, R.; Zhou, S.; Yang, L.; Zhou, Y. Seasonal Elevational Migration Shapes Temperate Bird Community in the Gyirong Valley, Central Himalayas. Biology 2026, 15, 138. https://doi.org/10.3390/biology15020138
Jin H, Zhao S, Ding Z, Yang Y, Song G, Huang S, Liu R, Zhou S, Yang L, Zhou Y. Seasonal Elevational Migration Shapes Temperate Bird Community in the Gyirong Valley, Central Himalayas. Biology. 2026; 15(2):138. https://doi.org/10.3390/biology15020138
Chicago/Turabian StyleJin, Huaiming, Shuqing Zhao, Zhifeng Ding, Yongbing Yang, Gang Song, Shuaishuai Huang, Ruojin Liu, Shengling Zhou, Le Yang, and Yonghong Zhou. 2026. "Seasonal Elevational Migration Shapes Temperate Bird Community in the Gyirong Valley, Central Himalayas" Biology 15, no. 2: 138. https://doi.org/10.3390/biology15020138
APA StyleJin, H., Zhao, S., Ding, Z., Yang, Y., Song, G., Huang, S., Liu, R., Zhou, S., Yang, L., & Zhou, Y. (2026). Seasonal Elevational Migration Shapes Temperate Bird Community in the Gyirong Valley, Central Himalayas. Biology, 15(2), 138. https://doi.org/10.3390/biology15020138

