Beyond Monoculture: A Comparative Analysis of Soil Properties and Grain Quality in Rice-Based Co-Culture Systems
Simple Summary
Abstract
1. Introduction
2. Materials and Methods
2.1. Experimental Design and Sampling
2.2. Determination of Soil Fertility Indicators
2.3. Measurement of Soil Enzyme Activity
2.4. Comparative Analysis of Soil Microbial Communities
2.5. Characterization of Rice Grain Quality
2.6. Statistical Analysis
3. Results
3.1. Effects of Different Ecological Co-Culture Systems on Soil Fertility
3.2. Effects of Different Ecological Co-Culture Systems on Soil Enzyme Activities
3.3. Effects of Different Ecological Co-Culture Systems on Soil Microbial Communities
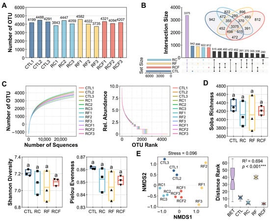
3.3.1. Soil Microbial Community Characterization and Diversity Profiling
3.3.2. Microbial Community Composition and Differential Abundance Analysis
3.3.3. Microbiota Interactions, Community Assembly Mechanisms, and Functional Potential
3.4. Effects of Different Ecological Co-Culture Systems on Rice Grain Quality
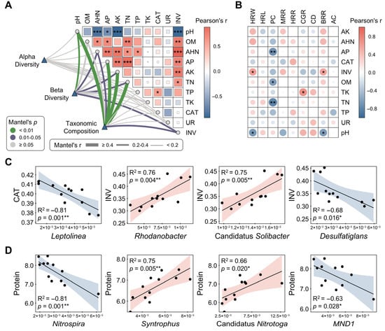
3.5. Correlations of Soil Fertility, Enzyme Activity, Microbial Community, and Grain Quality
4. Discussion
5. Conclusions
Author Contributions
Funding
Institutional Review Board Statement
Informed Consent Statement
Data Availability Statement
Acknowledgments
Conflicts of Interest
References
- Godfray, H.C.J.; Beddington, J.R.; Crute, I.R.; Haddad, L.; Lawrence, D.; Muir, J.F.; Pretty, J.; Robinson, S.; Thomas, S.M.; Toulmin, C. Food Security: The Challenge of Feeding 9 Billion People. Science 2010, 327, 812–818. [Google Scholar] [CrossRef] [PubMed]
- Ray, D.K.; Ramankutty, N.; Mueller, N.D.; West, P.C.; Foley, J.A. Recent Patterns of Crop Yield Growth and Stagnation. Nat. Commun. 2012, 3, 1293. [Google Scholar] [CrossRef] [PubMed]
- van Rijssel, S.Q.; Koorneef, G.J.; Veen, G.F.C.; Pulleman, M.M.; de Goede, R.G.M.; Comans, R.N.J.; van der Putten, W.H.; Mason-Jones, K. Conventional and Organic Farms with More Intensive Management Have Lower Soil Functionality. Science 2025, 388, 410–415. [Google Scholar] [CrossRef] [PubMed]
- Edwards, J.; Santos-Medellín, C.; Nguyen, B.; Kilmer, J.; Liechty, Z.; Veliz, E.; Ni, J.; Phillips, G.; Sundaresan, V. Soil Domestication by Rice Cultivation Results in Plant-Soil Feedback through Shifts in Soil Microbiota. Genome Biol. 2019, 20, 221. [Google Scholar] [CrossRef]
- Guo, L.; Zhao, L.; Ye, J.; Ji, Z.; Tang, J.-J.; Bai, K.; Zheng, S.; Hu, L.; Chen, X. Using Aquatic Animals as Partners to Increase Yield and Maintain Soil Nitrogen in the Paddy Ecosystems. eLife 2022, 11, e73869. [Google Scholar] [CrossRef]
- Li, S.; Li, W.; Ding, K.; Shi, X.; Kalkhajeh, Y.K.; Wei, Z.; Zhang, Z.; Ma, C. Co-Culture of Rice and Aquatic Animals Enhances Soil Organic Carbon: A Meta-Analysis. Sci. Total Environ. 2024, 955, 176819. [Google Scholar] [CrossRef]
- Wang, A.; Hao, X.; Chen, W.; Luo, X.; Huang, Q. Rice-Crayfish Co-Culture Increases Microbial Necromass’ Contribution to the Soil Nitrogen Pool. Environ. Res. 2023, 216, 114708. [Google Scholar] [CrossRef]
- Li, M.; Li, R.; Zhang, J.; Wu, T.; Liu, S.; Hei, Z.; Qiu, S. Effects of the Integration of Mixed-Cropping and Rice-Duck Co-Culture on Rice Yield and Soil Nutrients in Southern China. J. Sci. Food Agric. 2020, 100, 277–286. [Google Scholar] [CrossRef]
- Yan, J.; Yu, J.; Huang, W.; Pan, X.; Li, Y.; Li, S.; Tao, Y.; Zhang, K.; Zhang, X. Initial Studies on the Effect of the Rice-Duck-Crayfish Ecological Co-Culture System on Physical, Chemical, and Microbiological Properties of Soils: A Field Case Study in Chaohu Lake Basin, Southeast China. Int. J. Environ. Res. Public Health 2023, 20, 2006. [Google Scholar] [CrossRef]
- Xu, J.; Ren, C.; Zhang, X.; Wang, C.; Wang, S.; Ma, B.; He, Y.; Hu, L.; Liu, X.; Zhang, F.; et al. Soil Health Contributes to Variations in Crop Production and Nitrogen Use Efficiency. Nat. Food 2025, 6, 597–609. [Google Scholar] [CrossRef]
- Philippot, L.; Chenu, C.; Kappler, A.; Rillig, M.C.; Fierer, N. The Interplay between Microbial Communities and Soil Properties. Nat. Rev. Microbiol. 2024, 22, 226–239. [Google Scholar] [CrossRef]
- He, C.; Harindintwali, J.D.; Cui, H.; Yao, J.; Wang, Z.; Zhu, Q.; Wang, F.; Yang, J. Warm Growing Season Activates Microbial Nutrient Cycling to Promote Fertilizer Nitrogen Uptake by Maize. Microbiol. Res. 2025, 290, 127936. [Google Scholar] [CrossRef] [PubMed]
- Trivedi, P.; Leach, J.E.; Tringe, S.G.; Sa, T.; Singh, B.K. Author Correction: Plant-microbiome Interactions: From Community Assembly to Plant Health. Nat. Rev. Microbiol. 2021, 19, 72. [Google Scholar] [CrossRef] [PubMed]
- Chen, L.; Liao, H. Engineering Crop Nutrient Efficiency for Sustainable Agriculture. J. Integr. Plant Biol. 2017, 59, 710–735. [Google Scholar] [CrossRef] [PubMed]
- Bossuyt, H.; Six, J.; Hendrix, P.F. Protection of Soil Carbon by Microaggregates within Earthworm Casts. Soil Biol. Biochem. 2005, 37, 251–258. [Google Scholar] [CrossRef]
- Bossuyt, H.; Six, J.; Hendrix, P.F. Interactive Effects of Functionally Different Earthworm Species on Aggregation and Incorporation and Decomposition of Newly Added Residue Carbon. Geoderma 2006, 130, 14–25. [Google Scholar] [CrossRef]
- Yang, Z.; Feng, Y.; Zhang, S.; Hu, Y.; Tang, Y.; Gu, H.; Gu, Z.; Xv, Y.; Cai, Y.; Zhang, H. Effects of Rice-Prawn (Macrobrachium nipponense) Co-Culture on the Microbial Community of Soil. Appl. Microbiol. Biotechnol. 2022, 106, 7361–7372. [Google Scholar] [CrossRef]
- Du, S.; Feng, J.; Bi, L.; Hu, H.-W.; Hao, X.; Huang, Q.; Liu, Y.-R. Tracking Soil Resistance and Virulence Genes in Rice-Crayfish Co-Culture Systems across China. Environ. Int. 2023, 172, 107789. [Google Scholar] [CrossRef]
- Zhao, Q.; Zhou, W.; Lv, W.; Yuan, Q.; Zhang, Y.; Yang, H.; Huang, W.; Lv, W. Long-Term Rice-Eel Co-Culture System Effectively Alleviated the Accumulation of Antibiotic Resistance Genes in Soil. J. Environ. Manag. 2025, 380, 125099. [Google Scholar] [CrossRef]
- Umemoto, T. Genes Affecting Eating and Processing Qualities. In Rice Genomics, Genetics and Breeding; Sasaki, T., Ashikari, M., Eds.; Springer: Singapore, 2018; pp. 417–434. ISBN 978-981-10-7461-5. [Google Scholar]
- Hori, K. Genetic Dissection and Breeding for Grain Appearance Quality in Rice. In Rice Genomics, Genetics and Breeding; Sasaki, T., Ashikari, M., Eds.; Springer: Singapore, 2018; pp. 435–451. ISBN 978-981-10-7461-5. [Google Scholar]
- Fitzgerald, M.A.; McCouch, S.R.; Hall, R.D. Not Just a Grain of Rice: The Quest for Quality. Trends Plant Sci. 2009, 14, 133–139. [Google Scholar] [CrossRef]
- Wang, R.; Ma, W.; Wu, D.; Zhang, Y.; Ma, X.; Lv, G.; Ding, J.; Fu, Z.; Chen, C.; Huang, H. Soil Bacterial Community Composition in Rice-Turtle Coculture Systems with Different Planting Years. Sci. Rep. 2023, 13, 22708. [Google Scholar] [CrossRef]
- Walkley, A.J.; Black, I.A. An Examination of the Degtjareff Method for Determining Soil Organic Matter, and a Proposed Modification of the Chromic Acid Titration Method. Soil. Sci. 1934, 37, 29–38. [Google Scholar] [CrossRef]
- Khan, A.; Shen, F.; Yang, L.; Xing, W.; Clothier, B. Limited Acclimation in Leaf Morphology and Anatomy to Experimental Drought in Temperate Forest Species. Biology 2022, 11, 1186. [Google Scholar] [CrossRef] [PubMed]
- Li, D.; Ni, H.; Jiao, S.; Lu, Y.; Zhou, J.; Sun, B.; Liang, Y. Coexistence Patterns of Soil Methanogens are Closely Tied to Methane Generation and Community Assembly in Rice Paddies. Microbiome 2021, 9, 20. [Google Scholar] [CrossRef]
- Bao, S.D. Agrochemical Analysis of Soil; Chinese Agricultural Press: Beijing, China, 2000; pp. 44–49. (In Chinese) [Google Scholar]
- Olsen, S.R.; Cole, C.V.; Watanabe, F.S. Estimation of Available Phosphorus in Soils by Extraction with Sodium Bicarbonate; Circular/United States Department of Agriculture: Washington, DC, USA, 1954.
- GB/T 17891-2017; High Quality Paddy. General Administration of Quality Supervision, Inspection and Quarantine of the People’s Republic of China: Beijing, China, 2017.
- NY/T 2639-2014; Determination of Amylose Content in Rice—Spectrophotometry Method. Ministry of Agriculture of the People’s Republic of China: Beijing, China, 2014.
- Escorcia-Gutierrez, J.; Gamarra, M.; Soto-Diaz, R.; Pérez, M.; Madera, N.; Mansour, R.F. Intelligent Agricultural Modelling of Soil Nutrients and pH Classification Using Ensemble Deep Learning Techniques. Agriculture 2022, 12, 977. [Google Scholar] [CrossRef]
- Zhou, R.; Liu, Y.; Dungait, J.A.J.; Kumar, A.; Wang, J.; Tiemann, L.K.; Zhang, F.; Kuzyakov, Y.; Tian, J. Microbial Necromass in Cropland Soils: A Global Meta-Analysis of Management Effects. Glob. Change Biol. 2023, 29, 1998–2014. [Google Scholar] [CrossRef] [PubMed]
- Angst, G.; Potapov, A.; Joly, F.-X.; Angst, Š.; Frouz, J.; Ganault, P.; Eisenhauer, N. Conceptualizing Soil Fauna Effects on Labile and Stabilized Soil Organic Matter. Nat. Commun. 2024, 15, 5005. [Google Scholar] [CrossRef]
- Zhang, R.; Wei, Y.; Dong, C.; Wei, B.; Rillig, M.C.; Badgery, W.B.; Yang, G.; Liu, N.; Zhang, Y. Quantifying the Positive Effect of Ungulate Herbivory on Living Root-Derived Soil Organic Carbon Formation: Evidence from an Eight-Year Simulated Grazing Field Experiment with 13C Pulse Labeling. Glob. Change Biol. 2025, 31, e70336. [Google Scholar] [CrossRef]
- Li, Y.; Li, L.; Miao, W.; Li, X. Microbiome and Transcriptome Analyses Reveal the Influence of Calcined Dolomite Application on Eriocheir sinensis in a Rice-Crab Co-Culture System. Sci. Rep. 2023, 13, 17932. [Google Scholar] [CrossRef]
- Muneer, M.A.; Hou, W.; Li, J.; Huang, X.; Ur Rehman Kayani, M.; Cai, Y.; Yang, W.; Wu, L.; Ji, B.; Zheng, C. Soil pH: A Key Edaphic Factor Regulating Distribution and Functions of Bacterial Community along Vertical Soil Profiles in Red Soil of Pomelo Orchard. BMC Microbiol. 2022, 22, 38. [Google Scholar] [CrossRef]
- Liu, C.; Xia, J.; Cui, Q.; Zhang, D.; Liu, M.; Hou, L.; Gao, D. Crab Bioturbation Affects Competition between Microbial Nitrogen Removal and Retention in Estuarine and Coastal Wetlands. Environ. Res. 2022, 215, 114280. [Google Scholar] [CrossRef]
- Chen, G.; Yuan, J.; Chen, H.; Zhao, X.; Wang, S.; Zhu, Y.; Wang, Y. Animal Manures Promoted Soil Phosphorus Transformation via Affecting Soil Microbial Community in Paddy Soil. Sci. Total Environ. 2022, 831, 154917. [Google Scholar] [CrossRef]
- Lu, J.-L.; Jia, P.; Feng, S.-W.; Wang, Y.-T.; Zheng, J.; Ou, S.-N.; Wu, Z.-H.; Liao, B.; Shu, W.-S.; Liang, J.-L.; et al. Remarkable Effects of Microbial Factors on Soil Phosphorus Bioavailability: A Country-Scale Study. Glob. Change Biol. 2022, 28, 4459–4471. [Google Scholar] [CrossRef] [PubMed]
- Alvarez, G.; Shahzad, T.; Andanson, L.; Bahn, M.; Wallenstein, M.D.; Fontaine, S. Catalytic Power of Enzymes Decreases with Temperature: New Insights for Understanding Soil C Cycling and Microbial Ecology under Warming. Glob. Change Biol. 2018, 24, 4238–4250. [Google Scholar] [CrossRef] [PubMed]
- Hu, J.; Wang, J.; Yang, S.; Qi, S.; Jiang, Z.; Dai, H.; Zhou, J. Soil Nitrogen Functional Transformation Microbial Genes Response to Biochar Application in Different Irrigation Paddy Field in Southern China. Environ. Sci. Pollut. Res. Int. 2023, 30, 7770–7785. [Google Scholar] [CrossRef] [PubMed]
- Kiskinis, E.; Sandoe, J.; Williams, L.A.; Boulting, G.L.; Moccia, R.; Wainger, B.J.; Han, S.; Peng, T.; Thams, S.; Mikkilineni, S.; et al. Pathways Disrupted in Human ALS Motor Neurons Identified Through Genetic Correction of Mutant SOD1. Cell Stem Cell 2014, 14, 781–795. [Google Scholar] [CrossRef]
- Choudhary, A.; Kumar, A.; Kaur, N. ROS and Oxidative Burst: Roots in Plant Development. Plant Divers. 2020, 42, 33–43. [Google Scholar] [CrossRef]
- Considine, M.J.; Foyer, C.H. Oxygen and Reactive Oxygen Species-Dependent Regulation of Plant Growth and Development. Plant Physiol. 2021, 186, 79–92. [Google Scholar] [CrossRef]
- Su, J.; Liu, Y.; Han, F.; Gao, F.; Gan, F.; Huang, K.; Li, Z. ROS, an Important Plant Growth Regulator in Root Growth and Development: Functional Genes and Mechanism. Biology 2024, 13, 1033. [Google Scholar] [CrossRef]
- Wang, J.; Mu, H.; Liu, S.; Qi, S.; Mou, S. Effects of Trichoderma harzianum on Growth and Rhizosphere Microbial Community of Continuous Cropping Lagenaria siceraria. Microorganisms 2024, 12, 1987. [Google Scholar] [CrossRef]
- Liu, H.; Liu, M.; Chen, K.; Shan, M.; Li, Y. Fertilization Can Modify the Enantioselective Persistence of Penthiopyrad in Relation to the Co-Influence on Soil Ecological Health. Environ. Res. 2023, 224, 115514. [Google Scholar] [CrossRef] [PubMed]
- Zhang, X.; Tang, Y.; Shi, Y.; He, N.; Wen, X.; Yu, Q.; Zheng, C.; Sun, X.; Qiu, W. Responses of Soil Hydrolytic Enzymes, Ammonia-Oxidizing Bacteria and Archaea to Nitrogen Applications in a Temperate Grassland in Inner Mongolia. Sci. Rep. 2016, 6, 32791. [Google Scholar] [CrossRef]
- Zhou, H.; Meng, F.; Jiang, W.; Lu, X.; Zhang, R.; Huang, A.; Wu, K.; Deng, P.; Wang, Y.; Zhao, H.; et al. Potassium Indole-3-Butyric Acid Affects Rice’s Adaptability to Salt Stress by Regulating Carbon Metabolism, Transcription Factor Genes Expression, and Biosynthesis of Secondary Metabolites. Front. Plant Sci. 2024, 15, 1416936. [Google Scholar] [CrossRef] [PubMed]
- Chen, Q.-L.; Ding, J.; Zhu, Y.-G.; He, J.-Z.; Hu, H.-W. Soil Bacterial Taxonomic Diversity Is Critical to Maintaining the Plant Productivity. Environ. Int. 2020, 140, 105766. [Google Scholar] [CrossRef]
- Duan, P.; Fu, R.; Nottingham, A.T.; Domeignoz-Horta, L.A.; Yang, X.; Du, H.; Wang, K.; Li, D. Tree Species Diversity Increases Soil Microbial Carbon Use Efficiency in a Subtropical Forest. Glob. Change Biol. 2023, 29, 7131–7144. [Google Scholar] [CrossRef]
- Yin, C.; Casa Vargas, J.M.; Schlatter, D.C.; Hagerty, C.H.; Hulbert, S.H.; Paulitz, T.C. Rhizosphere Community Selection Reveals Bacteria Associated with Reduced Root Disease. Microbiome 2021, 9, 86. [Google Scholar] [CrossRef]
- Yao, Y.; Wang, L.; Gong, L.; Li, G.; Xiu, W.; Yang, X.; Tan, B.; Zhao, J.; Zhang, G. Differences, Links, and Roles of Microbial and Stoichiometric Factors in Microplastic Distribution: A Case Study of Five Typical Rice Cropping Regions in China. Front. Microbiol. 2022, 13, 985239. [Google Scholar] [CrossRef]
- Sun, R.; Zhang, W.; Liu, Y.; Yun, W.; Luo, B.; Chai, R.; Zhang, C.; Xiang, X.; Su, X. Changes in Phosphorus Mobilization and Community Assembly of Bacterial and Fungal Communities in Rice Rhizosphere under Phosphate Deficiency. Front. Microbiol. 2022, 13, 953340. [Google Scholar] [CrossRef]
- Han, S.; Luo, X.; Liao, H.; Nie, H.; Chen, W.; Huang, Q. Nitrospira Are More Sensitive than Nitrobacter to Land Management in Acid, Fertilized Soils of a Rapeseed-Rice Rotation Field Trial. Sci. Total Environ. 2017, 599–600, 135–144. [Google Scholar] [CrossRef]
- Ren, Z.; Li, D.; Zhang, Z.; Sun, W.; Liu, G. Enhancing the Relative Abundance of Comammox Nitrospira in Ammonia Oxidizer Community Decreases N2O Emission in Nitrification Exponentially. Chemosphere 2024, 356, 141883. [Google Scholar] [CrossRef]
- Singh, S.; Keating, C.; Ijaz, U.Z.; Hassard, F. Molecular Insights Informing Factors Affecting Low Temperature Anaerobic Applications: Diversity, Collated Core Microbiomes and Complexity Stability Relationships in LCFA-Fed Systems. Sci. Total Environ. 2023, 874, 162420. [Google Scholar] [CrossRef]
- Liu, J.; Qian, Y.; Yang, W.; Yang, M.; Zhang, Y.; Duan, B.; Yang, Y.; Tao, A.; Xia, C. Elucidating the Interaction of Rhizosphere Microorganisms and Environmental Factors Influencing the Quality of Polygonatum kingianum Coll. et Hemsl. Sci. Rep. 2024, 14, 19092. [Google Scholar] [CrossRef]
- Du, Y.; Yang, Y.; Wu, S.; Gao, X.; He, X.; Dong, S. Core Microbes Regulate Plant-Soil Resilience by Maintaining Network Resilience during Long-Term Restoration of Alpine Grasslands. Nat. Commun. 2025, 16, 3116. [Google Scholar] [CrossRef] [PubMed]
- Wagg, C.; Schlaeppi, K.; Banerjee, S.; Kuramae, E.E.; van der Heijden, M.G.A. Fungal-Bacterial Diversity and Microbiome Complexity Predict Ecosystem Functioning. Nat. Commun. 2019, 10, 4841. [Google Scholar] [CrossRef] [PubMed]
- Xu, W.; Li, J.; Feng, J.; Shao, Z.; Huang, Y.; Hou, W.; Gao, Q. Nitrogen and Potassium Interactions Optimized Asynchronous Spikelet Filling and Increased Grain Yield of Japonica Rice. PeerJ 2023, 11, e14710. [Google Scholar] [CrossRef] [PubMed]
- Liu, A.; Ye, T.; Zhang, Y.; Liao, S.; Li, X. Effects of Potassium Fertilization on Grain Yield, Taste Quality, and Starch Characteristics of Rice (Oryza sativa L.) Grain. J. Sci. Food Agric. 2025, 105, 3036–3044. [Google Scholar] [CrossRef]
- Lobanov, V.P.; Combot, D.; Pelissier, P.; Labbé, L.; Joyce, A. Improving Plant Health Through Nutrient Remineralization in Aquaponic Systems. Front. Plant Sci. 2021, 12, 683690. [Google Scholar] [CrossRef]
- Chen, T.; Li, G.; Islam, M.R.; Fu, W.; Feng, B.; Tao, L.; Fu, G. Abscisic Acid Synergizes with Sucrose to Enhance Grain Yield and Quality of Rice by Improving the Source-Sink Relationship. BMC Plant Biol. 2019, 19, 525. [Google Scholar] [CrossRef]







| Parameters | Value |
|---|---|
| Organic Matter (OM) | 26.32 g kg−1 |
| Total Nitrogen (TN) | 0.79 g kg−1 |
| Total Phosphorus (TP) | 0.51 g kg−1 |
| Total Potassium (TK) | 7.87 g kg−1 |
| Alkali-Hydrolyzable Nitrogen (AHN) | 133.70 mg kg−1 |
| Available Phosphorus (AP) | 13.28 mg kg−1 |
| Available Potassium (AK) | 103.33 mg kg−1 |
| Parameters | Group | Tillering Stage | Booting Stage | Heading Stage | Filling Stage | Maturity Stage |
|---|---|---|---|---|---|---|
| pH | CTL | 5.23 ± 0.04 a | 4.74 ± 0.22 b | 5.00 ± 0.02 a | 4.92 ± 0.02 b | 5.03 ± 0.01 a |
| RC | 4.95 ± 0.01 b | 4.91 ± 0.01 ab | 4.41 ± 0.03 b | 4.95 ± 0.10 b | 4.47 ± 0.05 c | |
| RF | 4.98 ± 0.10 b | 5.06 ± 0.04 a | 4.96 ± 0.08 a | 5.11 ± 0.01 a | 5.02 ± 0.07 a | |
| RCF | 4.93 ± 0.07 b | 4.99 ± 0.06 ab | 4.45 ± 0.13 b | 4.94 ± 0.01 b | 4.91 ± 0.03 b | |
| OM (g kg−1) | CTL | 22.91 ± 0.42 a | 25.34 ± 0.57 a | 27.86 ± 0.28 a | 23.69 ± 0.64 b | 26.10 ± 0.34 c |
| RC | 22.17 ± 0.52 a | 24.56 ± 0.37 a | 27.77 ± 0.42 a | 27.22 ± 0.32 a | 27.72 ± 0.28 b | |
| RF | 22.77 ± 0.28 a | 22.31 ± 0.81 b | 25.89 ± 0.57 b | 24.69 ± 0.83 b | 27.03 ± 0.55 bc | |
| RCF | 20.15 ± 0.36 b | 22.59 ± 0.42 b | 25.84 ± 0.29 b | 24.25 ± 1.46 b | 28.82 ± 0.55 a | |
| AHN (mg kg−1) | CTL | 135.73 ± 7.48 ab | 131.07 ± 2.95 b | 125.30 ± 1.67 b | 127.53 ± 0.97 b | 120.00 ± 0.53 c |
| RC | 143.67 ± 0.58 a | 135.53 ± 1.47 a | 130.60 ± 0.87 a | 135.40 ± 0.87 a | 135.07 ± 2.10 a | |
| RF | 131.53 ± 3.74 b | 119.80 ± 2.11 c | 123.47 ± 2.14 b | 125.67 ± 2.86 b | 121.20 ± 5.70 bc | |
| RCF | 129.33 ± 0.76 b | 134.27 ± 0.23 ab | 125.67 ± 1.51 b | 124.87 ± 2.23 b | 127.73 ± 0.95 b | |
| AP (mg kg−1) | CTL | 11.91 ± 0.44 a | 8.83 ± 0.39 c | 8.60 ± 0.59 b | 16.72 ± 0.26 a | 16.44 ± 0.44 a |
| RC | 12.24 ± 0.50 a | 12.30 ± 0.70 a | 12.13 ± 0.26 a | 14.26 ± 0.84 b | 14.71 ± 0.54 b | |
| RF | 9.39 ± 0.17 b | 9.84 ± 0.26 b | 8.38 ± 0.17 b | 10.34 ± 0.35 d | 10.84 ± 0.59 d | |
| RCF | 12.47 ± 0.51 a | 9.61 ± 0.48 bc | 8.88 ± 0.17 b | 13.03 ± 0.35 c | 13.70 ± 0.26 c | |
| AK (mg kg−1) | CTL | 105.33 ± 3.21 b | 54.67 ± 5.51 b | 80.00 ± 0.00 b | 90.00 ± 0.00 b | 90.00 ± 0.00 b |
| RC | 122.00 ± 6.08 a | 100.67 ± 5.69 a | 103.33 ± 5.77 a | 115.00 ± 2.00 a | 96.00 ± 2.00 a | |
| RF | 90.00 ± 1.00 c | 60.67 ± 1.53 b | 60.00 ± 0.00 c | 63.33 ± 5.77 c | 50.00 ± 0.00 d | |
| RCF | 129.67 ± 4.04 a | 103.00 ± 6.08 a | 81.00 ± 1.00 b | 110.00 ± 0.00 a | 80.00 ± 0.00 c |
| Parameters | Group | Tillering Stage | Booting Stage | Heading Stage | Filling Stage | Maturity Stage |
|---|---|---|---|---|---|---|
| Catalase Activity (CAT; mL g−1 30 min−1) | CTL | 0.35 ± 0.00 a | 0.41 ± 0.02 b | 0.45 ± 0.01 bc | 0.39 ± 0.02 c | 0.41 ± 0.00 a |
| RC | 0.33 ± 0.02 ab | 0.45 ± 0.00 a | 0.46 ± 0.01 ab | 0.44 ± 0.01 b | 0.35 ± 0.02 b | |
| RF | 0.35 ± 0.01 ab | 0.41 ± 0.01 bc | 0.47 ± 0.01 a | 0.50 ± 0.03 a | 0.31 ± 0.02 c | |
| RCF | 0.32 ± 0.01 b | 0.40 ± 0.01 c | 0.44 ± 0.01 c | 0.42 ± 0.03 bc | 0.34 ± 0.01 b | |
| Urease Activity (UR; mg g−1 24 h−1) | CTL | 0.23 ± 0.01 a | 0.26 ± 0.01 a | 0.32 ± 0.00 a | 0.29 ± 0.02 c | 0.20 ± 0.01 ab |
| RC | 0.30 ± 0.02 b | 0.26 ± 0.00 a | 0.16 ± 0.02 d | 0.33 ± 0.01 b | 0.19 ± 0.02 ab | |
| RF | 0.28 ± 0.02 a | 0.18 ± 0.03 c | 0.20 ± 0.00 c | 0.38 ± 0.02 a | 0.17 ± 0.02 b | |
| RCF | 0.25 ± 0.01 b | 0.24 ± 0.01 b | 0.26 ± 0.00 b | 0.38 ± 0.01 a | 0.21 ± 0.01 a | |
| Invertase Activity (INV; mg g−1 24 h−1) | CTL | 0.39 ± 0.02 c | 0.26 ± 0.05 c | 0.36 ± 0.01 a | 0.30 ± 0.04 b | 0.38 ± 0.02 a |
| RC | 0.62 ± 0.01 a | 0.47 ± 0.02 a | 0.28 ± 0.00 b | 0.44 ± 0.04 a | 0.40 ± 0.02 a | |
| RF | 0.37 ± 0.04 c | 0.32 ± 0.02 bc | 0.24 ± 0.03 c | 0.31 ± 0.02 b | 0.32 ± 0.00 b | |
| RCF | 0.47 ± 0.00 b | 0.37 ± 0.01 b | 0.25 ± 0.01 c | 0.36 ± 0.01 b | 0.30 ± 0.01 b |
Disclaimer/Publisher’s Note: The statements, opinions and data contained in all publications are solely those of the individual author(s) and contributor(s) and not of MDPI and/or the editor(s). MDPI and/or the editor(s) disclaim responsibility for any injury to people or property resulting from any ideas, methods, instructions or products referred to in the content. |
© 2025 by the authors. Licensee MDPI, Basel, Switzerland. This article is an open access article distributed under the terms and conditions of the Creative Commons Attribution (CC BY) license (https://creativecommons.org/licenses/by/4.0/).
Share and Cite
Xu, Y.; Ding, G.; Ma, W.; Yuan, J.; Liu, J.; Xie, Z.; Guo, J.; Ou, L.; Huang, H.; Chen, C.; et al. Beyond Monoculture: A Comparative Analysis of Soil Properties and Grain Quality in Rice-Based Co-Culture Systems. Biology 2025, 14, 1195. https://doi.org/10.3390/biology14091195
Xu Y, Ding G, Ma W, Yuan J, Liu J, Xie Z, Guo J, Ou L, Huang H, Chen C, et al. Beyond Monoculture: A Comparative Analysis of Soil Properties and Grain Quality in Rice-Based Co-Culture Systems. Biology. 2025; 14(9):1195. https://doi.org/10.3390/biology14091195
Chicago/Turabian StyleXu, Yang, Geye Ding, Weiwei Ma, Jiao Yuan, Jing Liu, Ziyu Xie, Junde Guo, Linzhi Ou, Huang Huang, Can Chen, and et al. 2025. "Beyond Monoculture: A Comparative Analysis of Soil Properties and Grain Quality in Rice-Based Co-Culture Systems" Biology 14, no. 9: 1195. https://doi.org/10.3390/biology14091195
APA StyleXu, Y., Ding, G., Ma, W., Yuan, J., Liu, J., Xie, Z., Guo, J., Ou, L., Huang, H., Chen, C., & Li, J. (2025). Beyond Monoculture: A Comparative Analysis of Soil Properties and Grain Quality in Rice-Based Co-Culture Systems. Biology, 14(9), 1195. https://doi.org/10.3390/biology14091195

