Microbiome Diversity and Dynamics in Lotus–Fish Co-Culture Versus Intensive Pond Systems: Implications for Sustainable Aquaculture
Simple Summary
Abstract
1. Introduction
2. Materials and Methods
2.1. Experimental Setup
2.2. Sampling and DNA Extraction
2.3. Physicochemical Parameters in Water and Sediment
2.4. Metagenomic Sequencing and Annotation
3. Results
3.1. The Physicochemical Properties in Water and Sediment
3.2. Quality Assessment in Metagenomic Sequencing
3.3. Alpha Diversity of Fungal–Viral–Archaeal Communities
3.4. Structure of Fungal–Viral–Archaeal Communities
3.5. LEfSe Differential Discriminant Analysis of Fungal–Viral–Archaeal Abundance
3.6. Environmental Driver Associations with Fungal–Viral–Archaeal Abundance
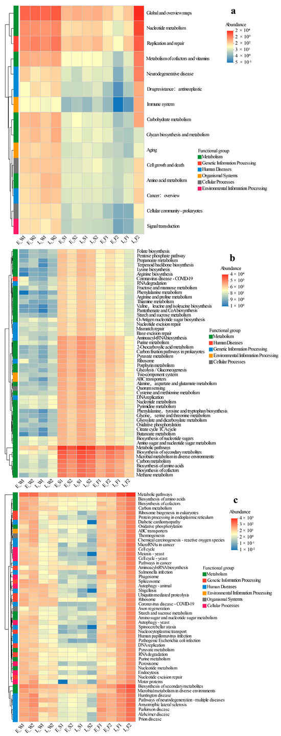
3.7. Functional Annotation and Statistical Analysis of Fungal–Viral–Archaeal Genes
4. Discussion
5. Conclusions
Supplementary Materials
Author Contributions
Funding
Institutional Review Board Statement
Informed Consent Statement
Data Availability Statement
Conflicts of Interest
References
- Wang, H.J.; Wang, P.Z.; Xu, C.; Sun, Y.F.; Shi, L.; Zhou, L.; Jeppesen, E.; Chen, J.; Xie, P. Can the “10-year fishing ban” rescue biodiversity of the Yangtze River? Innovation 2022, 3, 100235. [Google Scholar] [CrossRef]
- Jin, B.S.; Winemiller, K.O.; Ren, W.W.; Tickner, D.; Wei, X.H.; Guo, L.; Li, Q.; Zhang, H.; Pompeu, P.S.; Goichot, M.; et al. Basin-scale approach needed for Yangtze River fisheries restoration. Fish Fish. 2022, 23, 1009–1015. [Google Scholar] [CrossRef]
- Dong, F.; Fang, D.D.; Zhang, H.; Wei, Q.W. Protection and development after the ten-year fishing ban in the Yangtze River. J. Fish. China 2023, 47, 245–259. [Google Scholar]
- Gui, J.F. Chinese wisdom and modern innovation of aquaculture. Water Biol. Secur. 2024, 3, 100271. [Google Scholar] [CrossRef]
- Xie, B.; Qin, J.; Yang, H.; Wang, X.; Wang, Y.H.; Li, T.Y. Organic aquaculture in China: A review from a global perspective. Aquaculture 2013, 414, 243–253. [Google Scholar] [CrossRef]
- Chen, R.Z.; Wong, M.H. Integrated wetlands for food production. Environ. Res. 2016, 148, 429–442. [Google Scholar] [CrossRef]
- Gu, Q.H.; Zeng, Q.Q.; Li, Z.X.; Wang, X.; Peng, B.; Rao, K.; Shen, Z.Y.; Wu, C.; Qin, Q.B.; Luo, K.K.; et al. Effects on rice grains cadmium reduction and the characteristics of rice and fish in rice-fish coculture system. J. Fish. China 2023, 47, 142–152. [Google Scholar]
- Chen, X.; Fan, L.M.; Qiu, L.P.; Dong, X.X.; Wang, Q.; Hu, G.D.; Meng, S.L.; Li, D.D.; Chen, J.Z. Metagenomics Analysis Reveals Compositional and Functional Differences in the Gut Microbiota of Red Swamp Crayfish, Procambarus clarkii, Grown on Two Different Culture Environments. Front. Microbiol. 2021, 12, 735190. [Google Scholar] [CrossRef]
- Ren, W.Z.; Hu, L.L.; Guo, L.; Zhang, J.; Tang, L.; Zhang, E.T.; Zhang, J.E.; Luo, S.M.; Tang, J.J.; Chen, X. Preservation of the genetic diversity of a local common carp in the agricultural heritage rice-fish system. Proc. Natl. Acad. Sci. USA 2018, 115, E546–E554. [Google Scholar] [CrossRef]
- Ignowski, L.; Belton, B.; Ali, H.; Thilsted, S.H. Integrated aquatic and terrestrial food production enhances micronutrient and economic productivity for nutrition-sensitive food systems. Nat. Food 2023, 4, 866–873. [Google Scholar] [CrossRef] [PubMed]
- Yang, Z.; Sun, M.; Peng, L.; Dai, L.L.; Zhu, J.Q.; Li, G.; Tao, L.; Zhang, H. Reduction of nutrient fluxes across the sediment-water interface and nutrient accumulation in lotus-fish co-culture aquaculture ponds. Aquacult. Int. 2024, 32, 7683–7694. [Google Scholar] [CrossRef]
- Yang, Z.; Yao, Y.H.; Sun, M.; Li, G.; Zhu, J.Q. Metagenomics Reveal Microbial Effects of Lotus Root-Fish Co-Culture on Nitrogen Cycling in Aquaculture Pond Sediments. Microorganisms 2022, 10, 1740. [Google Scholar] [CrossRef] [PubMed]
- Ma, L.; Zhu, J.; Chen, Q.; Li, W.; Huang, G.H. Beneficial effects of fish stocking on performance and pest control in the lotus field system. Aquac. Environ. Interact. 2017, 9, 321–329. [Google Scholar] [CrossRef]
- Chen, C.Z.; Li, P.; Liu, L.; Li, Z.H. Exploring the interactions between the gut microbiome and the shifting surrounding aquatic environment in fisheries and aquaculture: A review. Environ. Res. 2022, 214, 114202. [Google Scholar] [CrossRef]
- Hamilton, E.F.; Element, G.; de Groot, P.V.; Engel, K.; Neufeld, J.D.; Shah, V.; Walker, V.K. Anadromous Arctic Char Microbiomes: Bioprospecting in the High Arctic. Front. Bioeng. Biotechnol. 2019, 7, 32. [Google Scholar] [CrossRef]
- Sehnal, L.; Brammer-Robbins, E.; Wormington, A.M.; Blaha, L.; Bisesi, J.; Larkin, I.; Martyniuk, C.J.; Simonin, M.; Adamovsky, O. Microbiome Composition and Function in Aquatic Vertebrates: Small Organisms Making Big Impacts on Aquatic Animal Health. Front. Microbiol. 2021, 12, 567408. [Google Scholar] [CrossRef] [PubMed]
- Singh, B.K.; Thakur, K.; Kumari, H.; Mahajan, D.; Sharma, D.; Sharma, A.K.; Kumar, S.; Singh, B.; Pankaj, P.P.; Kumar, R. A review on comparative analysis of marine and freshwater fish gut microbiomes: Insights into environmental impact on gut microbiota. FEMS Microbiol. Ecol. 2025, 101, fiae169. [Google Scholar] [CrossRef] [PubMed]
- Kiat, E.O.J.; Nair, T.; Sobana, M.; Hann, N.T.; Domingos, J.A.; Gomes, G.B. Identification of scale drop disease virus based on environment DNA in an aquaculture facility of Singapore. Aquaculture 2023, 563, 738993. [Google Scholar] [CrossRef]
- Li, F.B.; Feng, J.F.; Zhou, X.Y.; Xu, C.C.; Jijakli, M.H.; Zhang, W.J.; Fang, F.P. Impact of rice-fish/shrimp co-culture on the N2O emission and NH3 volatilization in intensive aquaculture ponds. Sci. Total Environ. 2019, 655, 284–291. [Google Scholar] [CrossRef]
- Yajima, D.; Fujita, H.; Hayashi, I.; Shima, G.; Suzuki, K.; Toju, H. Core species and interactions prominent in fish-associated microbiome dynamics. Microbiome 2023, 11, 53. [Google Scholar] [CrossRef]
- El-Son, M.A.M.; Elbahnaswy, S.; Khormi, M.A.; Aborasain, A.M.; Abdelhaffez, H.H.; Zahran, E. Harnessing the fish gut microbiome and immune system to enhance disease resistance in aquaculture. Fish Shellfish. Immunol. 2025, 163, 110394. [Google Scholar] [CrossRef]
- Jia, P.P.; Junaid, M.; Wen, P.P.; Yang, Y.F.; Li, W.G.; Yang, X.G.; Pei, D.S. Role of germ-free animal models in understanding interactions of gut microbiota to host and environmental health: A special reference to zebrafish. Environ. Pollut. 2021, 279, 116925. [Google Scholar] [CrossRef] [PubMed]
- Ghosh, A.; Rathore, A.; Gaba, S.; Kamli, M.R.; Maigoro, A.Y.; Kwon, H.W.; Mahajan, N.; Kim, C.B.; Malik, A. The Chinese mitten crab (Eriocheir sinensis) and its microbiome: A review. Aquaculture 2025, 595, 741518. [Google Scholar] [CrossRef]
- Martínez-Porchas, M.; Vargas-Albores, F. Microbial metagenomics in aquaculture: A potential tool for a deeper insight into the activity. Rev. Aquac. 2017, 9, 42–56. [Google Scholar] [CrossRef]
- Moschos, S.; Kormas, K.A.; Karayanni, H. Prokaryotic diversity in marine and freshwater recirculating aquaculture systems. Rev. Aquac. 2022, 14, 1861–1886. [Google Scholar] [CrossRef]
- Zhang, Z.M.; Yang, Q.S.; Liu, H.K.; Jin, J.Y.; Yang, Y.X.; Zhu, X.M.; Han, D.; Zhou, Z.G.; Xie, S.Q. Potential Functions of the Gut Microbiome and Modulation Strategies for Improving Aquatic Animal Growth. Rev. Aquac. 2025, 17, e12959. [Google Scholar] [CrossRef]
- Borges, N.; Keller-Costa, T.; Sanches-Fernandes, G.M.M.; Louvado, A.; Gomes, N.C.M.; Costa, R. Bacteriome Structure, Function, and Probiotics in Fish Larviculture: The Good, the Bad, and the Gaps. Annu. Rev. Anim. Biosci. 2021, 9, 423–452. [Google Scholar] [CrossRef] [PubMed]
- Medina-Félix, D.; Garibay-Valdez, E.; Vargas-Albores, F.; Martínez-Porchas, M. Fish disease and intestinal microbiota: A close and indivisible relationship. Rev. Aquac. 2023, 15, 820–839. [Google Scholar] [CrossRef]
- Wang, Q.F.; Ruan, Z.C.; Wang, Y.B.; Zhang, Y.; Chai, X.J. Comparison of growth performance, oxidative stress, and intestinal microbiota of rockfish (Sebastiscus marmoratus) in different culture modes. Fish Physiol. Biochem. 2025, 51, 54. [Google Scholar] [CrossRef]
- Xavier, R.; Severino, R.; Silva, S.M. Signatures of dysbiosis in fish microbiomes in the context of aquaculture. Rev. Aquac. 2024, 16, 706–731. [Google Scholar] [CrossRef]
- Vargas-Albores, F.; Martínez-Córdova, L.R.; Hernández-Mendoza, A.; Cicala, F.; Lago-Lestón, A.; Martínez-Porchas, M. Therapeutic modulation of fish gut microbiota, a feasible strategy for aquaculture? Aquaculture 2021, 544, 737050. [Google Scholar] [CrossRef]
- Lee, J.G.; Cho, H.J.; Jeong, Y.M.; Lee, J.S. Genetic Approaches Using Zebrafish to Study the Microbiota-Gut-Brain Axis in Neurological Disorders. Cells 2021, 10, 566. [Google Scholar] [CrossRef]
- Zhuang, M.M.; Zhang, X.; Cai, J. Microbiota-gut-brain axis: Interplay between microbiota, barrier function and lymphatic system. Gut Microbes 2024, 16, 2387800. [Google Scholar] [CrossRef] [PubMed]
- Chuphal, N.; Singha, K.P.; Sardar, P.; Sahu, N.P.; Shamna, N.; Kumar, V. Scope of Archaea in Fish Feed: A New Chapter in Aquafeed Probiotics? Probiotics Antimicrob. 2021, 13, 1668–1695. [Google Scholar] [CrossRef] [PubMed]
- Deb, S.; Das, L.; Das, S.K. Composition and functional characterization of the gut microbiome of freshwater pufferfish (Tetraodon cutcutia). Arch. Microbiol. 2020, 202, 2761–2770. [Google Scholar] [CrossRef]
- Gaci, N.; Borrel, G.; Tottey, W.; O'Toole, P.W.; Brugère, J.F. Archaea and the human gut: New beginning of an old story. World J. Gastroenterol. 2014, 20, 16062–16078. [Google Scholar] [CrossRef]
- Pimentel, M.; Gunsalus, R.P.; Rao, S.S.; Zhang, H. Methanogens in human health and disease. Am. J. Gastroenterol. Suppl. 2012, 1, 28–33. [Google Scholar] [CrossRef]
- Richard, M.L.; Sokol, H. The gut mycobiota: Insights into analysis, environmental interactions and role in gastrointestinal diseases. Nat. Rev. Gastro. Hepat. 2019, 16, 331–345. [Google Scholar] [CrossRef]
- Nyman, A.; Huyben, D.; Lundh, T.; Dicksved, J. Effects of microbe- and mussel-based diets on the gut microbiota in Arctic charr (Salvelinus alpinus). Aquac. Rep. 2017, 5, 34–40. [Google Scholar] [CrossRef]
- Egerton, S.; Culloty, S.; Whooley, J.; Stanton, C.; Ross, R.P. The gut microbiota of marine fish. Front. Microbiol. 2018, 9, 873. [Google Scholar] [CrossRef]
- Chen, Y.Q.; Yang, C.; Deng, Z.H.; Xiang, T.W.; Tan, J.L.; Xu, J.Z.; Sun, D.; Luo, F. Alterations of gut virome with close interaction in the progression of estrogen deficiency-induced osteoporosis. Gut Microbes 2024, 16, 2437250. [Google Scholar] [CrossRef]
- Pfeiffer, J.K.; Virgin, H.W. Transkingdom control of viral infection and immunity in the mammalian intestine. Science 2016, 351, aad5872. [Google Scholar] [CrossRef]
- Tiamani, K.; Luo, S.Q.; Schulz, S.; Xue, J.L.; Costa, R.; Mirzaei, M.K.; Deng, L. The role of virome in the gastrointestinal tract and beyond. FEMS Microbiol. Rev. 2022, 46, fuac027. [Google Scholar] [CrossRef]
- Filipa-Silva, A.; Parreira, R.; Martínez-Puchol, S.; Bofill-Mas, S.; Crespo, M.T.B.; Nunes, M. The Unexplored Virome of Two Atlantic Coast Fish: Contribution of Next-Generation Sequencing to Fish Virology. Foods 2020, 9, 1634. [Google Scholar] [CrossRef]
- Noureldin, S.M.; Diab, A.M.; Salah, A.S.; Mohamed, R.A. Effect of different monochromatic LED light colors on growth performance, behavior, immune-physiological responses of gold fish, Carassius auratus. Aquaculture 2021, 538, 736532. [Google Scholar] [CrossRef]
- GB 11894-89. Available online: https://codeofchina.com/standard/GB11894-1989.html (accessed on 12 August 2025).
- GB 11893-89. Available online: https://codeofchina.com/standard/GB11893-1989.html (accessed on 12 August 2025).
- HJ/T 346-2007. Available online: https://www.chinesestandard.net/PDF/English.aspx/HJT346-2007 (accessed on 12 August 2025).
- GB 7479-87. Available online: https://english.mee.gov.cn/standards_reports/standards/water_environment/method_standard2/201010/t20101027_196755.htm (accessed on 12 August 2025).
- GB 7493-1987. Available online: https://www.gbstandards.org/GB_standard_english.asp?code=GB/T%207493-1987 (accessed on 12 August 2025).
- GB/T 32208-2015. Available online: https://www.transcustoms.com/GB_Standards/GB_standards_english.asp?code=GB/T%2032208-2015 (accessed on 12 August 2025).
- NY/T 1377-2007. Available online: https://www.chinesestandard.net/PDF/English.aspx/NYT1377-2007 (accessed on 12 August 2025).
- NY/T 1121.6-2006. Available online: https://www.chinesestandard.net/PDF/English.aspx/NYT1121.6-2006 (accessed on 12 August 2025).
- NY/T 1121.24-2012. Available online: https://www.chinesestandard.net/PDF/English.aspx/NYT1121.24-2012 (accessed on 12 August 2025).
- NY/T 88-1988. Available online: https://www.chinesestandard.net/PDF/English.aspx/NYT88-1988 (accessed on 12 August 2025).
- HJ 634-2012. Available online: https://www.chinesestandard.net/PDF/English.aspx/HJ634-2012 (accessed on 12 August 2025).
- GB/T 32737-2016. Available online: https://www.codeofchina.com/standard/GBT32737-2016.html (accessed on 12 August 2025).
- Li, H.; Durbin, R. Fast and accurate short read alignment with Burrows-Wheeler transform. Bioinformatics 2009, 25, 1754–1760. [Google Scholar] [CrossRef]
- Hyatt, D.; Chen, G.L.; LoCascio, P.F.; Land, M.L.; Larimer, F.W.; Hauser, L.J. Prodigal: Prokaryotic gene recognition and translation initiation site identification. BMC Bioinform. 2010, 11, 119. [Google Scholar] [CrossRef] [PubMed]
- Gu, S.; Fang, L.; Xu, X. Using SOAPaligner for Short Reads Alignment. Curr. Protoc. Bioinform. 2013, 44, 11.11.1–11.11.17. [Google Scholar] [CrossRef] [PubMed]
- Ren, L.J.; Lu, Z.; Xia, X.M.; Peng, Y.Y.; Gong, S.Q.; Song, X.Y.; Jeppesen, E.; Han, B.P.; Wu, Q.L. Metagenomics reveals bacterioplankton community adaptation to long-term thermal pollution through the strategy of functional regulation in a subtropical bay. Water Res. 2022, 216, 118298. [Google Scholar] [CrossRef] [PubMed]
- Buchfink, B.; Reuter, K.; Drost, H.G. Sensitive protein alignments at tree-of-life scale using DIAMOND. Nat. Methods 2021, 18, 366. [Google Scholar] [CrossRef]
- Scheffer, M.; Hosper, S.H.; Meijer, M.L.; Moss, B.; Jeppesen, E. Alternative equilibria in shallow lakes. Trends Ecol. Evol. 1993, 8, 275–279. [Google Scholar] [CrossRef]
- Shen, C.Q.; Wu, D.; Chen, B.S.; Khazaei, B.; Han, C.H. Phosphorus removal potential of aquatic macrophytes in a shallow eutrophic system. Hydrobiologia 2023, 850, 3935–3948. [Google Scholar] [CrossRef]
- Seo, D.C.; DeLaune, R.D.; Han, M.J.; Lee, Y.C.; Bang, S.B.; Oh, E.J.; Chae, J.H.; Kim, K.S.; Park, J.H.; Cho, J.S. Nutrient uptake and release in ponds under long-term and short-term lotus (Nelumbo nucifera) cultivation: Influence of compost application. Ecol. Eng. 2010, 36, 1373–1382. [Google Scholar] [CrossRef]
- Wang, Y.K.; Ji, Z.H.; Li, X.Q.; Long, Z.W.; Pei, Y.S. Comprehensive analysis of the migration and transformation of nutrients between sediment and overlying water in complex habitat systems. Sci. Total Environ. 2022, 852, 158433. [Google Scholar] [CrossRef]
- Li, G.; Tao, L.; Li, X.L.; Peng, L.; Song, C.F.; Dai, L.L.; Wu, Y.Z.; Xie, L. Design and performance of a novel rice hydroponic biofilter in a pond-scale aquaponic recirculating system. Ecol. Eng. 2018, 125, 1–10. [Google Scholar] [CrossRef]
- Wongkiew, S.; Park, M.R.; Chandran, K.; Khanal, S.K. Aquaponic Systems for Sustainable Resource Recovery: Linking Nitrogen Transformations to Microbial Communities. Environ. Sci. Technol. 2018, 52, 12728–12739. [Google Scholar] [CrossRef]
- Tao, L.; Zhang, C.-X.; Zhu, J.-Q.; Zhang, S.-Y.; Li, X.-L.; Li, G. Improving fishpond sediment by aquatic vegetable rotation. Adv. J. Food Sci. Technol. 2012, 4, 327–331. [Google Scholar]
- Koonin, E.V.; Dolja, V.V. A virocentric perspective on the evolution of life. Curr. Opin. Virol. 2013, 3, 546–557. [Google Scholar] [CrossRef]
- Sime-Ngando, T. Environmental bacteriophages: Viruses of microbes in aquatic ecosystems. Front. Microbiol. 2014, 5, 355. [Google Scholar] [CrossRef]
- Jansson, J.K.; Wu, R.N. Soil viral diversity, ecology and climate change. Nat. Rev. Microbiol. 2023, 21, 296–311. [Google Scholar] [CrossRef]
- Jackson, E.F.; Jackson, C.R. Viruses in wetland ecosystems. Freshw. Biol. 2008, 53, 1214–1227. [Google Scholar] [CrossRef]
- Jiang, S.; Fu, W.; Chu, W.; Fuhrman, J.A. The vertical distribution and diversity of marine bacteriophage at a station off Southern California. Microb. Ecol. 2003, 45, 399–410. [Google Scholar] [CrossRef]
- Geoghegan, J.L.; Di Giallonardo, F.; Cousins, K.; Shi, M.; Williamson, J.E.; Holmes, E.C. Hidden diversity and evolution of viruses in market fish. Virus Evol. 2018, 4, vey031. [Google Scholar] [CrossRef]
- Moreno, P.; Olveira, J.G.; Labella, A.; Cutrín, J.M.; Baro, J.C.; Borrego, J.J.; Dopazo, C.P. Surveillance of viruses in wild fish populations in areas around the Gulf of Cadiz (South Atlantic Iberian Peninsula). Appl. Environ. Microb. 2014, 80, 6560–6571. [Google Scholar] [CrossRef]
- Bonachela, J.A. Viral plasticity facilitates host diversity in challenging environments. Nat. Commun. 2024, 15, 7473. [Google Scholar] [CrossRef]
- Che, R.Q.; Bai, M.; Xiao, W.; Zhang, S.Y.; Wang, Y.X.; Cui, X.L. Nutrient levels and prokaryotes affect viral communities in plateau lakes. Sci. Total Environ. 2022, 839, 156033. [Google Scholar] [CrossRef]
- Zhou, Z.C.; Tran, P.Q.; Martin, C.; Rohwer, R.R.; Baker, B.J.; McMahon, K.D.; Anantharaman, K. Unravelling viral ecology and evolution over 20 years in a freshwater lake. Nat. Microbiol. 2025, 10, 231–245. [Google Scholar] [CrossRef] [PubMed]
- Yu, Q.L.; Hu, X.Q.; Qian, Y.; Wang, Y.; Shi, C.W.; Qi, R.; Hedenec, P.; Nan, Z.B.; Li, H. Virus communities rather than bacterial communities contribute more on nutrient pool in polluted aquatic environment. J. Environ. Sci. 2025, 154, 550–562. [Google Scholar] [CrossRef]
- Yuan, L.; Yu, P.F.; Huang, X.Y.; Zhao, Z.; Chen, L.X.; Ju, F. Seasonal succession, host associations, and biochemical roles of aquatic viruses in a eutrophic lake plagued by cyanobacterial blooms. Environ. Int. 2024, 193, 109125. [Google Scholar] [CrossRef] [PubMed]
- Ojosnegros, S.; Delgado-Eckert, E.; Beerenwinkel, N. Competition-colonization trade-off promotes coexistence of low-virulence viral strains. J. R. Soc. Interface 2012, 9, 2244–2254. [Google Scholar] [CrossRef]
- Van Goethem, M.W.; Swenson, T.L.; Trubl, G.; Roux, S.; Northen, T.R. Characteristics of Wetting-Induced Bacteriophage Blooms in Biological Soil Crust. MBIO 2019, 10, e02287-19. [Google Scholar] [CrossRef]
- Yu, M.S.; Zhang, M.H.; Zeng, R.Y.; Cheng, R.L.; Zhang, R.; Hou, Y.P.; Kuang, F.F.; Feng, X.J.; Dong, X.Y.; Li, Y.F.; et al. Diversity and potential host-interactions of viruses inhabiting deep-sea seamount sediments. Nat. Commun. 2024, 15, 3228. [Google Scholar] [CrossRef]
- Safferman, R.S.; Morris, M.E. Algal virus: Isolation. Science 1963, 140, 679–680. [Google Scholar] [CrossRef]
- Zhang, Y.Y.; Huang, L.L.; Wang, X.Y.; Ding, S.M.; LIU, Z.H.; Tong, Y.D. Regulation of cyanobacteria population density by cyanophage and its effect on material circulation in water. J. Lake Sci. 2022, 34, 376–390. [Google Scholar] [CrossRef]
- Hanson, L.; Dishon, A.; Kotler, M. Herpesviruses that Infect Fish. Viruses 2011, 3, 2160–2191. [Google Scholar] [CrossRef]
- Tang, R.Z.; Lu, L.Q.; Wang, B.Y.; Yu, J.; Wang, H. Identification of the Immediate-Early Genes of Cyprinid Herpesvirus 2. Viruses 2020, 12, 994. [Google Scholar] [CrossRef] [PubMed]
- Su, M.Z.; Tang, R.Z.; Wang, H.; Lu, L.Q. Suppression effect of plant-derived berberine on cyprinid herpesvirus 2 proliferation and its pharmacokinetics in Crucian carp (Carassius auratus gibelio). Antivir. Res. 2021, 186, 105000. [Google Scholar] [CrossRef] [PubMed]
- Zhu, M.; Liu, B.; Cao, G.L.; Hu, X.L.; Wei, Y.H.; Yi, J.T.; Zhou, Y.; Pan, G.; Wang, J.H.; Xue, R.Y.; et al. Identification and rapid diagnosis of the pathogen responsible for haemorrhagic disease of the gill of Allogynogenetic crucian carp. J. Virol. Methods 2015, 219, 67–74. [Google Scholar] [CrossRef] [PubMed]
- Li, S.N.; Gu, Q.H.; Li, Z.X.; Zeng, Q.Q.; Zhong, H.; Liu, M.Q.; Chen, J.Y.; Zhou, Y.; Liu, S.J.; Hu, S.B. The effects of lotus-fish co-culture on the gut microbiome of Hefang crucian carp (Carassis auratus). Reprod. Breed. 2023, 3, 143–151. [Google Scholar] [CrossRef]
- Liang, Y.Y.; Wang, Z.J.; Gao, N.; Qi, X.X.; Zeng, J.T.; Cui, K.; Lu, W.X.; Bai, S.J. Variations and Interseasonal Changes in the Gut Microbial Communities of Seven Wild Fish Species in a Natural Lake with Limited Water Exchange during the Closed Fishing Season. Microorganisms 2024, 12, 800. [Google Scholar] [CrossRef]
- Baker, B.J.; De Anda, V.; Seitz, K.W.; Dombrowski, N.; Santoro, A.E.; Lloyd, K.G. Diversity, ecology and evolution of Archaea. Nat. Microbiol. 2020, 5, 887–900. [Google Scholar] [CrossRef]
- Kanika, N.H.; Liaqat, N.; Chen, H.F.; Ke, J.; Lu, G.Q.; Wang, J.; Wang, C.H. Fish gut microbiome and its application in aquaculture and biological conservation. Front. Microbiol. 2025, 15, 1521048. [Google Scholar] [CrossRef]
- Moissl-Eichinger, C.; Pausan, M.; Taffner, J.; Berg, G.; Bang, C.; Schmitz, R.A. Archaea Are Interactive Components of Complex Microbiomes. Trends Microbiol. 2018, 26, 70–85. [Google Scholar] [CrossRef] [PubMed]
- Simon, H.M.; Dodsworth, J.A.; Goodman, R.M. Crenarchaeota colonize terrestrial plant roots. Environ. Microbiol. 2000, 2, 495–505. [Google Scholar] [CrossRef]
- Simon, H.M.; Jahn, C.E.; Bergerud, L.T.; Sliwinski, M.K.; Weimer, P.J.; Willis, D.K.; Goodman, R.M. Cultivation of mesophilic soil crenarchaeotes in enrichment cultures from plant roots. Appl. Environ. Microbiol. 2005, 71, 4751–4760. [Google Scholar] [CrossRef]
- Maranho, L.T.; Gomes, M.P. Morphophysiological Adaptations of Aquatic Macrophytes in Wetland-Based Sewage Treatment Systems: Strategies for Resilience and Efficiency under Environmental Stress. Plants 2024, 13, 2870. [Google Scholar] [CrossRef] [PubMed]
- Zeng, R.; Lin, Y.; Wan, Z.; Tu, M.; Jiao, J.; Zhang, G. An Investigation of Pull-Out Force of Semi-Buried Lotus Roots after Hydraulic Scouring. Agriculture 2021, 11, 706. [Google Scholar] [CrossRef]
- Yang, H.; He, S.; Feng, Q.; Liu, Z.; Xia, S.; Zhou, Q.; Wu, Z.; Zhang, Y. Lotus (Nelumbo nucifera): A multidisciplinary review of its cultural, ecological, and nutraceutical significance. Bioresour. Bioprocess. 2024, 11, 18. [Google Scholar] [CrossRef]
- Nakagawa, S.; Yagi, H.; Suyama, T.; Shimamura, S.; Yanaka, S.; Yagi-Utsumi, M.; Kato, S.; Ohkuma, M.; Kato, K.; Takai, K. Exploring protein N-glycosylation in ammonia-oxidizing Nitrososphaerota archaea through glycoproteomic analysis. MBIO 2025, 16, e03859-24. [Google Scholar] [CrossRef]
- Bai, Y.H.; Sun, Q.H.; Wen, D.H.; Tang, X.Y. Abundance of ammonia-oxidizing bacteria and archaea in industrial and domestic wastewater treatment systems. FEMS Microbiol. Ecol. 2012, 80, 323–330. [Google Scholar] [CrossRef]
- Zhao, W.H.; Bi, X.J.; Bai, M.; Wang, Y.Y. Research advances of ammonia oxidation microorganisms in wastewater: Metabolic characteristics, microbial community, influencing factors and process applications. Bioproc. Biosyst. Eng. 2023, 46, 621–633. [Google Scholar] [CrossRef] [PubMed]
- Barberán, A.; Fernández-Guerra, A.; Auguet, J.C.; Galand, P.E.; Casamayor, E.O. Phylogenetic ecology of widespread uncultured clades of the Kingdom Euryarchaeota. Mol. Ecol. 2011, 20, 1988–1996. [Google Scholar] [CrossRef]
- Yue, Y.H.; Yang, Z.H.; Cai, L.; Bai, C.Z.; Huang, Y.X.; Ma, J.; Yang, M. Effects of stratification and mixing on spatiotemporal dynamics and functional potential of microbial community in a subtropical large-deep reservoir driven by nutrients and ecological niche. Ecol. Indic. 2023, 156, 111128. [Google Scholar] [CrossRef]
- Juottonen, H. Disentangling the effects of methanogen community and environment on peatland greenhouse gas production by a reciprocal transplant experiment. Funct. Ecol. 2020, 34, 1268–1279. [Google Scholar] [CrossRef]
- Schulz, K.; Hunger, S.; Brown, G.G.; Tsai, S.M.; Cerri, C.C.; Conrad, R.; Drake, H.L. Methanogenic food web in the gut contents of methane-emitting earthworm Eudrilus eugeniae from Brazil. ISME J. 2015, 9, 1778–1792. [Google Scholar] [CrossRef]
- Halim, M.F.A.; Day, L.A.; Costa, K.C. Formate-Dependent Heterodisulfide Reduction in a Methanomicrobiales Archaeon. Appl. Environ. Microbiol. 2021, 87, e02698-20. [Google Scholar]
- Huang, Y.H.; Cai, B.Q.; Dong, H.; Li, H.Y.; Yuan, J.; Xu, H.Y.; Wu, H.B.; Xu, Z.Y.; Sun, D.Z.; Dang, Y.; et al. Enhancing anaerobic digestion of food waste with granular activated carbon immobilized with riboflavin. Sci. Total Environ. 2022, 851, 158172. [Google Scholar] [CrossRef] [PubMed]
- Smith, K.S.; Ingram-Smith, C. Methanosaeta, the forgotten methanogen? Trends Microbiol. 2007, 15, 150–155. [Google Scholar] [CrossRef] [PubMed]
- Xin, Y.; Gao, Q.; Zhang, S.B.; Zhang, Z.Z.; Wang, J.F.; Xia, X.H. Microbial regulatory mechanisms underlying methane emission in rivers with different land covers. Water Res. 2025, 281, 123680. [Google Scholar] [CrossRef]
- Bechtold, E.K.; Ellenbogen, J.B.; Villa, J.A.; Ferreira, D.K.D.; Oliverio, A.M.; Kostka, J.E.; Rich, V.I.; Varner, R.K.; Bansal, S.; Ward, E.J.; et al. Metabolic interactions underpinning high methane fluxes across terrestrial freshwater wetlands. Nat. Commun. 2025, 16, 944. [Google Scholar] [CrossRef]
- Shang, H.T. A generic hierarchical model of organic matter degradation and preservation in aquatic systems. Commun. Earth Environ. 2023, 4, 16. [Google Scholar] [CrossRef]
- Downing, B.E.; Nayak, D.D. Innovations in the electron transport chain fuel archaeal methane metabolism. Trends Biochem. Sci. 2025, 50, 425–437. [Google Scholar] [CrossRef]
- Enzmann, F.; Mayer, F.; Rother, M.; Holtmann, D. Methanogens: Biochemical background and biotechnological applications. AMB Express 2018, 8, 1. [Google Scholar] [CrossRef]
- Gill, S.R.; Pop, M.; DeBoy, R.T.; Eckburg, P.B.; Turnbaugh, P.J.; Samuel, B.S.; Gordon, J.I.; Relman, D.A.; Fraser-Liggett, C.M.; Nelson, K.E. Metagenomic analysis of the human distal gut microbiome. Science 2006, 312, 1355–1359. [Google Scholar] [CrossRef]
- Xu, J.B.; Jia, Z.J.; Lin, X.G.; Feng, Y.Z. DNA-based stable isotope probing identifies formate-metabolizing methanogenic archaea in paddy soil. Microbiol. Res. 2017, 202, 36–42. [Google Scholar] [CrossRef]
- Ding, X.; Jin, F.; Xu, J.W.; Zhang, S.L.; Chen, D.X.; Hu, B.J.; Hong, Y.J. The impact of aquaculture system on the microbiome and gut metabolome of juvenile Chinese softshell turtle (Pelodiscus sinensis). iMeta 2022, 1, e17. [Google Scholar] [CrossRef]
- Kato, H.; Mori, H.; Maruyama, F.; Toyoda, A.; Oshima, K.; Endo, R.; Fuchu, G.; Miyakoshi, M.; Dozono, A.; Ohtsubo, Y.; et al. Time-series metagenomic analysis reveals robustness of soil microbiome against chemical disturbance. DNA Res. 2015, 22, 413–424. [Google Scholar] [CrossRef] [PubMed]
- Findley, K.; Oh, J.; Yang, J.; Conlan, S.; Deming, C.; Meyer, J.A.; Schoenfeld, D.; Nomicos, E.; Park, M.; Kong, H.H.; et al. Topographic diversity of fungal and bacterial communities in human skin. Nature 2013, 498, 367. [Google Scholar] [CrossRef] [PubMed]
- Kumar, A.; Verma, J.P. Does plant-Microbe interaction confer stress tolerance in plants: A review? Microbiol. Res. 2018, 207, 41–52. [Google Scholar] [CrossRef] [PubMed]
- Lyu, D.; Smith, D.L. The root signals in rhizospheric inter-organismal communications. Front. Plant Sci. 2022, 13, 1064058. [Google Scholar] [CrossRef]
- Kwaśna, H.; Bateman, G.; Dawson, W. Coemansia species from the rhizospheres of wheat and barley in the United Kingdom. Mycol. Res. 1999, 103, 896–900. [Google Scholar] [CrossRef]
- Perkins, A.K.; Ganzert, L.; Rojas-Jimenez, K.; Fonvielle, J.; Hose, G.C.; Grossart, H.P. Highly diverse fungal communities in carbon-rich aquifers of two contrasting lakes in Northeast Germany. Fungal Ecol. 2019, 41, 116–125. [Google Scholar] [CrossRef]
- Bouhia, Y.; Hafidi, M.; Ouhdouch, Y.; Soulaimani, A.; Zeroual, Y.; Lyamlouli, K. Microbial intervention improves pollutant removal and semi-liquid organo-mineral fertilizer production from olive mill wastewater sludge and rock phosphate. J. Environ. Manag. 2024, 354, 120317. [Google Scholar] [CrossRef]
- Breyer, E.; Espada-Hinojosa, S.; Reitbauer, M.; Karunarathna, S.C.; Baltar, F. Physiological Properties of Three Pelagic Fungi Isolated from the Atlantic Ocean. J. Fungi 2023, 9, 439. [Google Scholar] [CrossRef]
- Zhou, Q.; Zhang, M.M.; Li, J.L.; Hu, K.D.; Li, Q.; Liu, S.L. Research Progress on the Degradation of Pyrethroids and 3-Phenoxybenzoic Acid by Filamentous Fungi. Food Sci. 2023, 44, 207–219. [Google Scholar]
- Zhao, Z.; Gao, H.; Yang, Y.Y.; Deng, Y.; Ju, F. Fungi as a Critical Component of Lake Microbiota in Response to Cyanobacterial Harmful Algal Blooms. Environ. Sci. Technol. 2025, 59, 11167–11180. [Google Scholar] [CrossRef]
- Richardson, A.; Hadobas, P.; Hayes, J. Acid phosphomonoesterase and phytase activities of wheat (Triticum aestivum L.) roots and utilization of organic phosphorus substrates by seedlings grown in sterile culture. Plant Cell Environ. 2000, 23, 397–405. [Google Scholar] [CrossRef]
- Sun, N.K.; Jiang, F.Y.; Zhang, L.; Feng, G. Hyphal exudates of an arbuscular mycorrhizal fungus Rhizophagus irregularis induce phosphate-solubilizing bacterium Rahnella aquatilis to swim towards its hyphae. Chin. Sci. Bull. 2021, 66, 4157–4168. [Google Scholar] [CrossRef]
- Macías-Rodríguez, L.; Contreras-Cornejo, H.A.; Adame-Garnica, S.G.; del-Val, E.; Larsen, J. The interactions of Trichoderma at multiple trophic levels: Inter-kingdom communication. Microbiol. Res. 2020, 240, 126552. [Google Scholar] [CrossRef] [PubMed]
- Tyskiewicz, R.; Nowak, A.; Ozimek, E.; Jaroszuk-Scisel, J. Trichoderma: The Current Status of Its Application in Agriculture for the Biocontrol of Fungal Phytopathogens and Stimulation of Plant Growth. Int. J. Mol. Sci. 2022, 23, 2329. [Google Scholar] [CrossRef]
- Littlejohn, P.T.; Metcalfe-Roach, A.; Poire, E.C.; Holani, R.; Bar-Yoseph, H.; Fan, Y.M.; Woodward, S.E.; Finlay, B.B. Multiple micronutrient deficiencies in early life cause multi-kingdom alterations in the gut microbiome and intrinsic antibiotic resistance genes in mice. Nat. Microbiol. 2023, 8, 2392. [Google Scholar] [CrossRef] [PubMed]
- Ohm, R.A.; Feau, N.; Henrissat, B.; Schoch, C.L.; Horwitz, B.A.; Barry, K.W.; Condon, B.J.; Copeland, A.C.; Dhillon, B.; Glaser, F.; et al. Diverse Lifestyles and Strategies of Plant Pathogenesis Encoded in the Genomes of Eighteen Dothideomycetes Fungi. PLoS Pathog. 2012, 8, e1003037. [Google Scholar] [CrossRef] [PubMed]
- Machouart, M.; Samerpitak, K.; de Hoog, G.S.; Gueidan, C. A multigene phylogeny reveals that Ochroconis belongs to the family Sympoventuriaceae (Venturiales, Dothideomycetes). Fungal Divers. 2014, 65, 77–88. [Google Scholar] [CrossRef]
- Latif, A.; Shehzad, A.; Niazi, S.; Zahid, A.; Ashraf, W.; Iqbal, M.W.; Rehman, A.; Riaz, T.; Aadil, R.M.; Khan, I.M.; et al. Probiotics: Mechanism of action, health benefits and their application in food industries. Front. Microbiol. 2023, 14, 1216674. [Google Scholar] [CrossRef] [PubMed]






| Samples | T (°C) | pH | DO | TN | TP | PO43−–P | NH4+–N | NO3−–N | NO2−–N | COD | OM (g/kg) |
|---|---|---|---|---|---|---|---|---|---|---|---|
| E_W1 | 20.61 ± 0.55 | 7.56 ± 0.19 | 3.63 ± 0.15 | 2.74 ± 0.22 | 0.13 ± 0.03 | 0.06 ± 0.01 | 0.29 ± 0.03 | 0.13 ± 0.02 | 0.02 ± 0.00 | 46.73 ± 3.42 | — |
| E_W2 | 23.86 ± 0.57 | 8.45 ± 0.21 | 3.44 ± 0.23 | 2.51 ± 0.13 | 0.15 ± 0.01 | 0.08 ± 0.00 | 0.36 ± 0.03 | 0.27 ± 0.02 | 0.02 ± 0.00 | 51.87 ± 2.04 | — |
| L_W1 | 25.35 ± 0.39 | 6.88 ± 0.14 | 3.81 ± 0.30 | 1.45 ± 0.25 | 0.11 ± 0.05 | 0.01 ± 0.00 | 0.22 ± 0.04 | 0.43 ± 0.02 | 0.00 ± 0.00 | 31.98 ± 2.66 | — |
| L_W2 | 26.55 ± 0.27 | 6.76 ± 0.09 | 3.77 ± 0.78 | 2.77 ± 0.14 | 0.44 ± 0.06 | 0.09 ± 0.00 | 0.42 ± 0.12 | 0.83 ± 0.01 | 0.00 ± 0.00 | 77.02 ± 6.17 | — |
| E_S1 | — | 5.60 ± 0.23 | — | 2.02 ± 0.05 | 0.63 ± 0.04 | — | 60.04 ± 6.03 | 0.94 ± 0.05 | — | — | 34.29 ± 0.35 |
| E_S2 | — | 6.00 ± 0.12 | — | 2.12 ± 0.09 | 0.55 ± 0.03 | — | 54.10 ± 1.56 | 1.16 ± 0.12 | — | — | 38.92 ± 2.19 |
| L_S1 | — | 5.60 ± 0.15 | — | 2.02 ± 0.07 | 0.61 ± 0.04 | — | 57.44 ± 3.69 | 0.96 ± 0.09 | — | — | 34.40 ± 0.16 |
| L_S2 | — | 5.30 ± 1.49 | — | 2.34 ± 0.08 | 0.56 ± 0.03 | — | 71.88 ± 22.97 | 1.32 ± 0.32 | — | — | 40.41 ± 2.40 |
| Sample | Chao Index | Pielou Index | Shannon Index | Coverage |
|---|---|---|---|---|
| E_W1 | 700.00 b | 0.16 b | 1.02 b | 1.00 |
| E_W2 | 1043.75 a | 0.38 a | 2.60 a | 1.00 |
| L_W1 | 718.75 b | 0.23 b | 1.49 b | 1.00 |
| L_W2 | 1092.75 a | 0.22 b | 1.53 b | 1.00 |
| E_S1 | 354.00 a | 0.29 ab | 1.67 b | 1.00 |
| E_S2 | 425.00 a | 0.36 a | 2.17 a | 1.00 |
| L_S1 | 447.50 a | 0.24 b | 1.44 b | 1.00 |
| L_S2 | 475.00 a | 0.24 b | 1.93 ab | 1.00 |
| E_F1 | 482.40 b | 0.41 b | 2.53 b | 1.00 |
| E_F2 | 436.00 b | 0.61 a | 3.69 a | 1.00 |
| L_F1 | 444.20 b | 0.58 a | 3.47 a | 1.00 |
| L_F2 | 1137.00 a | 0.53 ab | 3.68 a | 1.00 |
| Sample | Chao Index | Pielou Index | Shannon Index | Coverage |
|---|---|---|---|---|
| E_W1 | 193.67 b | 0.41 a | 2.19 a | 1.00 |
| E_W2 | 259.00 a | 0.58 a | 3.4 a | 1.00 |
| L_W1 | 196.25 b | 0.60 a | 3.17 a | 1.00 |
| L_W2 | 373.75 a | 0.52 a | 3.09 a | 1.00 |
| E_S1 | 613.00 a | 0.50 ab | 3.22 a | 1.00 |
| E_S2 | 554.25 b | 0.54 a | 3.39 a | 1.00 |
| L_S1 | 650.00 a | 0.48 b | 3.08 a | 1.00 |
| L_S2 | 640.00 a | 0.47 b | 3.03 a | 1.00 |
| E_F1 | 483.20 a | 0.54 b | 3.31 a | 1.00 |
| E_F2 | 559.40 a | 0.52 b | 3.26 a | 1.00 |
| L_F1 | 485.40 a | 0.55 b | 3.38 a | 1.00 |
| L_F2 | 349.00 b | 0.62 a | 3.58 a | 1.00 |
| Sample | Chao Index | Pielou Index | Shannon Index | Coverage |
|---|---|---|---|---|
| E_W1 | 600.33 ab | 0.83 a | 5.24 a | 1.00 |
| E_W2 | 756.00 a | 0.79 a | 5.25 a | 1.00 |
| L_W1 | 392.75 bc | 0.78 a | 4.63 a | 1.00 |
| L_W2 | 501.75 b | 0.84 a | 5.19 a | 1.00 |
| E_S1 | 142.25 b | 0.83 a | 4.12 a | 1.00 |
| E_S2 | 217.75 a | 0.85 a | 4.56 a | 1.00 |
| L_S1 | 167.50 ab | 0.84 a | 4.28 a | 1.00 |
| L_S2 | 146.75 b | 0.82 a | 4.08 a | 1.00 |
| E_F1 | 690.00 a | 0.73 a | 4.78 a | 1.00 |
| E_F2 | 554.60 a | 0.69 a | 4.35 a | 1.00 |
| L_F1 | 669.00 a | 0.71 a | 4.57 a | 1.00 |
| L_F2 | 502.50 a | 0.42 b | 2.43 b | 1.00 |
Disclaimer/Publisher’s Note: The statements, opinions and data contained in all publications are solely those of the individual author(s) and contributor(s) and not of MDPI and/or the editor(s). MDPI and/or the editor(s) disclaim responsibility for any injury to people or property resulting from any ideas, methods, instructions or products referred to in the content. |
© 2025 by the authors. Licensee MDPI, Basel, Switzerland. This article is an open access article distributed under the terms and conditions of the Creative Commons Attribution (CC BY) license (https://creativecommons.org/licenses/by/4.0/).
Share and Cite
Zeng, Q.; Wang, Z.; Shen, Z.; Li, W.; Luo, K.; Qin, Q.; Li, S.; Gu, Q. Microbiome Diversity and Dynamics in Lotus–Fish Co-Culture Versus Intensive Pond Systems: Implications for Sustainable Aquaculture. Biology 2025, 14, 1092. https://doi.org/10.3390/biology14081092
Zeng Q, Wang Z, Shen Z, Li W, Luo K, Qin Q, Li S, Gu Q. Microbiome Diversity and Dynamics in Lotus–Fish Co-Culture Versus Intensive Pond Systems: Implications for Sustainable Aquaculture. Biology. 2025; 14(8):1092. https://doi.org/10.3390/biology14081092
Chicago/Turabian StyleZeng, Qianqian, Ziyi Wang, Zhongyuan Shen, Wuhui Li, Kaikun Luo, Qinbo Qin, Shengnan Li, and Qianhong Gu. 2025. "Microbiome Diversity and Dynamics in Lotus–Fish Co-Culture Versus Intensive Pond Systems: Implications for Sustainable Aquaculture" Biology 14, no. 8: 1092. https://doi.org/10.3390/biology14081092
APA StyleZeng, Q., Wang, Z., Shen, Z., Li, W., Luo, K., Qin, Q., Li, S., & Gu, Q. (2025). Microbiome Diversity and Dynamics in Lotus–Fish Co-Culture Versus Intensive Pond Systems: Implications for Sustainable Aquaculture. Biology, 14(8), 1092. https://doi.org/10.3390/biology14081092

