Immune Dysregulation and Trophoblastic Dysfunction as a Potential Cause of Idiopathic Recurrent Pregnancy Loss
Simple Summary
Abstract
1. Introduction
2. Materials and Methods
2.1. Ethical Approval and Sample Collection
2.2. RNA Extraction from Idiopathic Pregnancy Loss
2.3. RNA-Sequencing and Gene Ontology Analysis of Idiopathic Pregnancy Loss Samples
2.4. Comparison with Published RNA Sequencing Dataset
2.5. Single Cell RNA Sequencing (scRNAseq) Annotation and Deconvolution
2.6. Pathway Enrichment and Differential Expression Analysis Between Idiopathic Pregnancy Loss and Elective Termination of Pregnancy
2.7. Histological Examination and Immunohistochemistry
3. Results
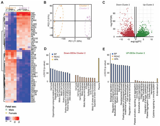
3.1. Transcriptome Profiling of Idiopathic Pregnancy Losses Revealed Two Distinct Clusters
3.2. Transcriptomic Analysis of Idiopathic Pregnancy Loss Versus Elective Termination of Pregnancy
3.3. Gene Set Enrichment Analysis
3.4. Differential Expression Analysis Between Idiopathic Pregnancy Loss and Elective Termination of Pregnancy
3.5. Histological Findings
4. Discussion
5. Conclusions
Supplementary Materials
Author Contributions
Funding
Institutional Review Board Statement
Informed Consent Statement
Data Availability Statement
Acknowledgments
Conflicts of Interest
References
- Dimitriadis, E.; Menkhorst, E.; Saito, S.; Kutteh, W.H.; Brosens, J.J. Recurrent pregnancy loss. Nat. Res. 2020, 6, 98. [Google Scholar] [CrossRef] [PubMed]
- Ford, H.B.; Schust, D.J. Recurrent Pregnancy Loss: Etiology, Diagnosis, and Therapy. Rev. Obstet. Gynecol. 2009, 2, 76. [Google Scholar]
- Shaker, M.; Smith, A. First Trimester Miscarriage. Obstet. Gynecol. Clin. N. Am. 2022, 49, 623–635. [Google Scholar] [CrossRef] [PubMed]
- Rai, R.; Regan, L. Recurrent Miscarriage. Lancet 2006, 368, 601–611. [Google Scholar] [CrossRef]
- Bender Atik, R.; Christiansen, O.B.; Elson, J.; Kolte, A.M.; Lewis, S.; Middeldorp, S.; Mcheik, S.; Peramo, B.; Quenby, S.; Nielsen, H.S. ESHRE guideline: Recurrent pregnancy loss: An update in 2022. Hum. Reprod. Open 2023, 2023, hoad002. [Google Scholar] [CrossRef]
- The Practice Committee of the American Society for Reproductive Medicine. Evaluation and treatment of recurrent pregnancy loss: A committee opinion. Fertil. Steril. 2012, 98, 1103–1111. [Google Scholar] [CrossRef] [PubMed]
- Tur-Torres, M.H.; Garrido-Gimenez, C.; Alijotas-Reig, J. Genetics of recurrent miscarriage and fetal loss. Best Pract. Res. Clin. Obstet. Gynaecol. 2017, 42, 11–25. [Google Scholar] [CrossRef]
- Tomkiewicz, J.; Darmochwał-Kolarz, D. The Diagnostics and Treatment of Recurrent Pregnancy Loss. J. Clin. Med. 2023, 12, 4768. [Google Scholar] [CrossRef]
- Lala, P.K.; Nandi, P.; Hadi, A.; Halari, C. A crossroad between placental and tumor biology: What have we learnt? Placenta 2021, 116, 12–30. [Google Scholar] [CrossRef]
- Red-Horse, K.; Zhou, Y.; Genbacev, O.; Prakobphol, A.; Foulk, R.; McMaster, M.; Fisher, S.J. Trophoblast differentiation during embryo implantation and formation of the maternal-fetal interface. J. Clin. Investig. 2004, 114, 744–754. [Google Scholar] [CrossRef]
- Lunghi, L.; Ferretti, M.E.; Medici, S.; Biondi, C.; Vesce, F. Control of human trophoblast function. Reprod. Biol. Endocrinol. 2007, 5, 6. [Google Scholar] [CrossRef]
- Arutyunyan, A.; Roberts, K.; Troulé, K.; Wong, F.C.K.; Sheridan, M.A.; Kats, I.; Garcia-Alonso, L.; Velten, B.; Hoo, R.; Ruiz-Morales, E.R.; et al. Spatial multiomics map of trophoblast development in early pregnancy. Nature 2023, 616, 143–151. [Google Scholar] [CrossRef]
- Gauster, M.; Moser, G.; Wernitznig, S.; Kupper, N.; Huppertz, B. Early human trophoblast development: From morphology to function. Cell. Mol. Life Sci. 2022, 79, 345. [Google Scholar] [CrossRef] [PubMed]
- Wang, X.Q.; Li, D.J. The mechanisms by which trophoblast-derived molecules induce maternal–fetal immune tolerance. Cell. Mol. Immunol. 2020, 17, 1204–1207. [Google Scholar] [CrossRef]
- Li, X.; Zhou, J.; Fang, M.; Yu, B. Pregnancy immune tolerance at the maternal-fetal interface. Int. Rev. Immunol. 2020, 39, 247–263. [Google Scholar] [CrossRef]
- Fu, B.; Zhou, Y.; Ni, X.; Tong, X.; Xu, X.; Dong, Z.; Sun, R.; Tian, Z.; Wei, H. Natural Killer Cells Promote Fetal Development through the Secretion of Growth-Promoting Factors. Immunity 2017, 47, 1100–1113.e6. [Google Scholar] [CrossRef] [PubMed]
- Hustin, J.; Jauniaux, E.; Schaaps, J.P. Histological Study of the Materno-Embryonic Interface in Spontaneous Abortion. Placenta 1990, 11, 477–486. [Google Scholar] [CrossRef] [PubMed]
- Khong, T.Y.; Liddell, H.S.; Robertson, W.B. Defective haemochorial placentation as a cause of miscarriage: A preliminary study. Int. J. Gynecol. Obstet. 1987, 26, 471. [Google Scholar] [CrossRef]
- Romero, R.; Kusanovic, J.P.; Chaiworapongsa, T.; Hassan, S.S. Placental bed disorders in preterm labor, preterm PROM, spontaneous abortion and abruptio placentae. Best Pract. Res. Clin. Obstet. Gynaecol. 2011, 25, 313–327. [Google Scholar] [CrossRef]
- Norwitz, E.R.; Schust, D.J.; Fisher, S.J. Implantation and the survival of eraly pregnancy. N. Engl. J. Med. 2001, 345, 1400–1408. [Google Scholar] [CrossRef]
- Vasconcelos, S.; Moustakas, I.; Branco, M.R.; Guimarães, S.; Caniçais, C.; van der Helm, T.; Ramalho, C.; Marques, C.J.; Lopes, S.M.C.d.S.; Dória, S. Syncytiotrophoblast Markers Are Downregulated in Placentas from Idiopathic Stillbirths. Int. J. Mol. Sci. 2024, 25, 5180. [Google Scholar] [CrossRef] [PubMed]
- Prater, M.; Hamilton, R.S.; Yung, H.W.; Sharkey, A.M.; Robson, P.; Hamid, N.E.A.; Jauniaux, E.; Charnock-Jones, D.S.; Burton, G.J.; Cindrova-Davies, T. RNA-Seq reveals changes in human placental metabolism, transport and endocrinology across the first-second trimester transition. Biol. Open 2021, 10, bio058222. [Google Scholar] [CrossRef]
- Ogoyama, M.; Ohkuchi, A.; Takahashi, H.; Zhao, D.; Matsubara, S.; Takizawa, T. LncRNA H19-derived miR-675-5p accelerates the invasion of extravillous trophoblast cells by inhibiting GATA2 and subsequently activating matrix metalloproteinases. Int. J. Mol. Sci. 2021, 22, 1237. [Google Scholar] [CrossRef]
- Li, Y.; Wang, R.; Wang, M.; Huang, W.; Liu, C.; Fang, Z.; Liao, S.; Jin, L. RNA Sequencing of Decidua Reveals Differentially Expressed Genes in Recurrent Pregnancy Loss. Reprod. Sci. 2021, 28, 2261–2269. [Google Scholar] [CrossRef]
- Huang, Z.; Du, G.; Huang, X.; Han, L.; Han, X.; Xu, B.; Zhang, Y.; Yu, M.; Qin, Y.; Xia, Y.; et al. The enhancer RNA lnc-SLC4A1-1 epigenetically regulates unexplained recurrent pregnancy loss (URPL) by activating CXCL8 and NF-kB pathway. eBioMedicine 2018, 38, 162–170. [Google Scholar] [CrossRef]
- Yu, M.; Du, G.; Xu, Q.; Huang, Z.; Huang, X.; Qin, Y.; Han, L.; Fan, Y.; Zhang, Y.; Han, X.; et al. Integrated analysis of DNA methylome and transcriptome identified CREB5 as a novel risk gene contributing to recurrent pregnancy loss. eBioMedicine 2018, 35, 334–344. [Google Scholar] [CrossRef]
- Pique-Regi, R.; Romero, R.; Tarca, A.L.; Sendler, E.D.; Xu, Y.; Garcia-Flores, V.; Leng, Y.; Luca, F.; Hassan, S.S.; Gomez-Lopez, N. Single cell transcriptional signatures of the human placenta in term and preterm parturition. eLife 2019, 8, e52004. [Google Scholar] [CrossRef]
- Suryawanshi, H.; Morozov, P.; Straus, A.; Sahasrabudhe, N.; Max, K.E.A.; Garzia, A.; Kustagi, M.; Tuschl, T.; Williams, Z. A single-cell survey of the human first-trimester placenta and decidua. Sci. Adv. 2018, 4, eaau4788. [Google Scholar] [CrossRef]
- Li, J.; Wang, L.; Ding, J.; Cheng, Y.; Diao, L.; Li, L.; Zhang, Y.; Yin, T. Multiomics Studies Investigating Recurrent Pregnancy Loss: An Effective Tool for Mechanism Exploration. Front. Immunol. 2022, 13, 826198. [Google Scholar] [CrossRef]
- Koopman, L.A.; Kopcow, H.D.; Rybalov, B.; Boyson, J.E.; Orange, J.S.; Schatz, F.; Masch, R.; Lockwood, C.J.; Schachter, A.D.; Park, P.J.; et al. Human Decidual Natural Killer Cells Are a Unique NK Cell Subset with Immunomodulatory Potential. J. Exp. Med. 2003, 198, 1201–1212. [Google Scholar] [CrossRef]
- Pfeifer-Ohlsson, S.; Goustin, A.S.; Rydnert, J.; Wahlström, T.; Bjersing, L.; Stehelin, D.; Ohlsson, R. Spatial and Temporal Pattern of Cellular myc Oncogene Expression in Developing Human Placenta: Implications for Embryonic Cell Proliferation. Cell 1984, 38, 585–596. [Google Scholar] [CrossRef]
- Marinkovic, D.; Marinkovic, T. The new role for an old guy: MYC as an immunoplayer. J. Cell. Physiol. 2020, 236, 3234–3243. [Google Scholar] [CrossRef] [PubMed]
- Bahia, W.; Soltani, I.; Abidi, A.; Haddad, A.; Ferchichi, S.; Menif, S.; Almawi, W.Y. Identification of genes and miRNA associated with idiopathic recurrent pregnancy loss: An exploratory data mining study. BMC Med. Genom. 2020, 13, 75. [Google Scholar] [CrossRef]
- Sõber, S.; Rull, K.; Reiman, M.; Ilisson, P.; Mattila, P.; Laan, M. RNA sequencing of chorionic villi from recurrent pregnancy loss patients reveals impaired function of basic nuclear and cellular machinery. Sci. Rep. 2016, 6, 38439. [Google Scholar] [CrossRef]
- Ouseph, M.M.; Li, J.; Chen, H.-Z.; Pécot, T.; Wenzel, P.; Thompson, J.C.; Comstock, G.; Chokshi, V.; Byrne, M.; Forde, B.; et al. Atypical E2F Repressors and Activators Coordinate Placental Development. Dev. Cell 2012, 22, 849–862. [Google Scholar] [CrossRef] [PubMed]
- Chen, H.-Z.; Ouseph, M.M.; Li, J.; Pécot, T.; Chokshi, V.; Kent, L.; Bae, S.; Byrne, M.; Duran, C.; Comstock, G.; et al. Canonical and atypical E2Fs regulate the mammalian endocycle. Nat. Cell Biol. 2012, 14, 1192–1202. [Google Scholar] [CrossRef] [PubMed]
- Schust, D.J.; Bonney, E.A.; Sugimoto, J.; Ezashi, T.; Roberts, R.M.; Choi, S.; Zhou, J. The immunology of syncytialized trophoblast. Int. J. Mol. Sci. 2021, 22, 1767. [Google Scholar] [CrossRef]
- Du, M.R.; Wang, S.C.; Li, D.J. The integrative roles of chemokines at the maternal-fetal interface in early pregnancy. Cell. Mol. Immunol. 2014, 11, 438–448. [Google Scholar] [CrossRef]
- Jovanović, M.; Stefanoska, I.; Radojčić, L.; Vićovac, L. Interleukin-8 (CXCL8) stimulates trophoblast cell migration and invasion by increasing levels of matrix metalloproteinase (MMP)2 and MMP9 and integrins α5 and β1. Reproduction 2010, 139, 789–798. [Google Scholar] [CrossRef]
- Du, G.; Yu, M.; Xu, Q.; Huang, Z.; Huang, X.; Han, L.; Fan, Y.; Zhang, Y.; Wang, R.; Xu, S.; et al. Hypomethylation of PRDM1 is associated with recurrent pregnancy loss. J. Cell. Mol. Med. 2020, 24, 7072–7077. [Google Scholar] [CrossRef]
- Huang, Y.; Hao, J.; Liao, Y.; Zhou, L.; Wang, K.; Zou, H.; Hu, Y.; Li, J. Transcriptome sequencing identified the ceRNA network associated with recurrent spontaneous abortion. BMC Med. Genom. 2021, 14, 278. [Google Scholar] [CrossRef] [PubMed]
- Guan, D.; Sun, W.; Gao, M.; Chen, Z.; Ma, X. Immunologic insights in recurrent spontaneous abortion: Molecular mechanisms and therapeutic interventions. Biomed. Pharmacother. 2024, 177, 117082. [Google Scholar] [CrossRef] [PubMed]
- Sun, J.Y.; Wu, R.; Xu, J.; Xue, H.Y.; Lu, X.J.; Ji, J. Placental Immune Tolerance and Organ Transplantation: Underlying Interconnections and Clinical Implications. Front. Immunol. 2021, 12, 705950. [Google Scholar] [CrossRef]
- Apps, R.; Gardner, L.; Traherne, J.; Male, V.; Moffett, A. Natural-killer cell ligands at the maternal-fetal interface: UL-16 binding proteins, MHC class-I chain related molecules, HLA-F and CD48. Hum. Reprod. 2008, 23, 2535–2548. [Google Scholar] [CrossRef]
- Apps, R.; Murphy, S.P.; Fernando, R.; Gardner, L.; Ahad, T.; Moffett, A. Human leucocyte antigen (HLA) expression of primary trophoblast cells and placental cell lines, determined using single antigen beads to characterize allotype specificities of anti-HLA antibodies. Immunology 2009, 127, 26–39. [Google Scholar] [CrossRef] [PubMed]
- Hackmon, R.; Pinnaduwage, L.; Zhang, J.; Lye, S.J.; Geraghty, D.E.; Dunk, C.E. Definitive class I human leukocyte antigen expression in gestational placentation: HLA-F, HLA-E, HLA-C, and HLA-G in extravillous trophoblast invasion on placentation, pregnancy, and parturition. Am. J. Reprod. Immunol. 2017, 77, e12643. [Google Scholar] [CrossRef]
- King, A.; Burrows, T.; Hiby, S.; Bowen, J.; Joseph, S.; Verma, S.; Lim, P.; Gardner, L.; Le Bouteiller, P.; Ziegler, A.; et al. Surface expression of HLA-C antigen by human extravillous trophoblast. Placenta 2000, 21, 376–387. [Google Scholar] [CrossRef]
- Xu, X.; Zhou, Y.; Wei, H. Roles of HLA-G in the Maternal-Fetal Immune Microenvironment. Front. Immunol. 2020, 11, 592010. [Google Scholar] [CrossRef]
- Andreotti, J.P.; Paiva, A.E.; Prazeres, P.H.D.M.; Guerra, D.A.P.; Silva, W.N.; Vaz, R.S.; Mintz, A.; Birbrair, A. The role of natural killer cells in the uterine microenvironment during pregnancy. Cell. Mol. Immunol. 2018, 15, 941–943. [Google Scholar] [CrossRef]
- Yockey, L.J.; Iwasaki, A. Interferons and Proinflammatory Cytokines in Pregnancy and Fetal Development. Immunity 2018, 49, 397–412. [Google Scholar] [CrossRef]
- Peng, L.; Zhao, W.; Yin, T.; Xu, C.; Wang, G.; Du, M. The unique expression pattern of human leukocyte antigen in trophoblasts potentially explains the key mechanism of maternal-fetal tolerance and successful pregnancy. J. Reprod. Immunol. 2023, 158, 103980. [Google Scholar] [CrossRef] [PubMed]
- Wang, L.; Deng, Z.; Yang, J.; Zhao, Y.; Zhou, L.; Diao, L.; Li, L.; Cheng, Y. Epigenetic and transcriptomic characterization of maternal-fetal interface in patients with recurrent miscarriage via an integrated multi-omics approach. J. Reprod. Immunol. 2022, 154, 103754. [Google Scholar] [CrossRef]
- Chen, P.; Zhou, L.; Chen, J.; Lu, Y.; Cao, C.; Lv, S.; Wei, Z.; Wang, L.; Chen, J.; Hu, X.; et al. The Immune Atlas of Human Deciduas With Unexplained Recurrent Pregnancy Loss. Front. Immunol. 2021, 12, 689019. [Google Scholar] [CrossRef] [PubMed]
- Wang, Y.; Cheng, Q.; Xia, Z.; Zhou, R.; Li, Y.; Meng, L.; Xu, Q.; Tan, J.; Xu, Z. Whole-transcriptome sequencing identifies key mRNAs, miRNAs, lncRNAs, and circRNAs associated with unexplained recurrent pregnancy loss. Cell Tissue Res. 2022, 389, 129–143. [Google Scholar] [CrossRef] [PubMed]
- Xu, N.; Zhou, X.; Shi, W.; Ye, M.; Cao, X.; Chen, S.; Xu, C. Integrative analysis of circulating microRNAs and the placental transcriptome in recurrent pregnancy loss. Front. Physiol. 2022, 13, 893744. [Google Scholar] [CrossRef]
- Labarrere, C.; Mullen, E. Fibrinoid and Trophoblastic Necrosis With Massive Chronic Intervillositis: An Extreme Variant of Villitis of Unknown Etiology. Am. J. Reprod. Immunol. Microbiol. 1987, 15, 85–91. [Google Scholar] [CrossRef]
- Labarrere, C.A.; Bammerlin, E.; Hardin, J.W.; Dicarlo, H.L. Intercellular adhesion molecule-1 expression in massive chronic intervillositis: Implications for the invasion of maternal cells into fetal tissues. Placenta 2014, 35, 311–317. [Google Scholar] [CrossRef]
- Marchaudon, V.; Devisme, L.; Petit, S.; Ansart-Franquet, H.; Vaast, P.; Subtil, D. Pathological characteristics of a series of rare chronic histiocytic intervillositis of the placenta. Placenta 2010, 31, 1116–1119. [Google Scholar] [CrossRef]
- Marchaudon, V.; Devisme, L.; Petit, S.; Ansart-Franquet, H.; Vaast, P.; Subtil, D. Chronic histiocytic intervillositis of unknown etiology: Clinical features in a consecutive series of 69 cases. Placenta 2011, 32, 140–145. [Google Scholar] [CrossRef]
- Clark, D.A.; Dmetrichuk, J.M.; McCready, E.; Dhesy-Thind, S.; Arredondo, J.L. Changes in expression of the CD200 tolerance-signaling molecule and its receptor (CD200R) by villus trophoblasts during first trimester missed abortion and in chronic histiocytic intervillositis. Am. J. Reprod. Immunol. 2017, 78, 12665. [Google Scholar] [CrossRef]
- Gorczynski, R.M. CD200:CD200R-Mediated Regulation of Immunity. ISRN Immunol. 2012, 2012, 18. [Google Scholar] [CrossRef]
- Brady, C.A.; Williams, C.; Sharps, M.C.; Shelleh, A.; Batra, G.; Heazell, A.E.P.; Crocker, I.P. Chronic histiocytic intervillositis: A breakdown in immune tolerance comparable to allograft rejection? Am. J. Reprod. Immunol. 2020, 85, e13373. [Google Scholar] [CrossRef] [PubMed]
- Weng, J.; Couture, C.; Girard, S. Innate and Adaptive Immune Systems in Physiological and Pathological Pregnancy. Biology 2023, 12, 402. [Google Scholar] [CrossRef] [PubMed]






| Sample ID | Maternal Age (Years) | Fetal Sex | Gestational Age (Weeks) | Previous Obstetric History |
|---|---|---|---|---|
| iPL 1 | 37 | F | 9 | 1G |
| iPL 2 | 25 | F | 10 | 2G 1A |
| iPL 3 | 16 | M | 9 | 2G 1A |
| iPL 4 | 37 | F | 9 | 4G 3A |
| iPL 5 | 30 | M | 9 | 8G 7A |
| iPL 6 | 37 | M | 6 | 11G 10A |
| iPL 7 | 32 | F | 8 | 4G 1P 2A |
| iPL 8 | 34 | F | 8 | 2G 1A |
| iPL 9 | 40 | F | 9 | 4G 3A |
Disclaimer/Publisher’s Note: The statements, opinions and data contained in all publications are solely those of the individual author(s) and contributor(s) and not of MDPI and/or the editor(s). MDPI and/or the editor(s) disclaim responsibility for any injury to people or property resulting from any ideas, methods, instructions or products referred to in the content. |
© 2025 by the authors. Licensee MDPI, Basel, Switzerland. This article is an open access article distributed under the terms and conditions of the Creative Commons Attribution (CC BY) license (https://creativecommons.org/licenses/by/4.0/).
Share and Cite
Vasconcelos, S.; Braga, A.C.; Moustakas, I.; Cavadas, B.; Santos, M.; Caniçais, C.; Ramalho, C.; Chuva de Sousa Lopes, S.M.; Marques, C.J.; Dória, S. Immune Dysregulation and Trophoblastic Dysfunction as a Potential Cause of Idiopathic Recurrent Pregnancy Loss. Biology 2025, 14, 811. https://doi.org/10.3390/biology14070811
Vasconcelos S, Braga AC, Moustakas I, Cavadas B, Santos M, Caniçais C, Ramalho C, Chuva de Sousa Lopes SM, Marques CJ, Dória S. Immune Dysregulation and Trophoblastic Dysfunction as a Potential Cause of Idiopathic Recurrent Pregnancy Loss. Biology. 2025; 14(7):811. https://doi.org/10.3390/biology14070811
Chicago/Turabian StyleVasconcelos, Sara, Ana Costa Braga, Ioannis Moustakas, Bruno Cavadas, Mariana Santos, Carla Caniçais, Carla Ramalho, Susana M. Chuva de Sousa Lopes, Cristina Joana Marques, and Sofia Dória. 2025. "Immune Dysregulation and Trophoblastic Dysfunction as a Potential Cause of Idiopathic Recurrent Pregnancy Loss" Biology 14, no. 7: 811. https://doi.org/10.3390/biology14070811
APA StyleVasconcelos, S., Braga, A. C., Moustakas, I., Cavadas, B., Santos, M., Caniçais, C., Ramalho, C., Chuva de Sousa Lopes, S. M., Marques, C. J., & Dória, S. (2025). Immune Dysregulation and Trophoblastic Dysfunction as a Potential Cause of Idiopathic Recurrent Pregnancy Loss. Biology, 14(7), 811. https://doi.org/10.3390/biology14070811

