Multi-Omics Identification of Fos as a Central Regulator in Skeletal Muscle Adaptation to Long-Term Aerobic Exercise
Simple Summary
Abstract
1. Introduction
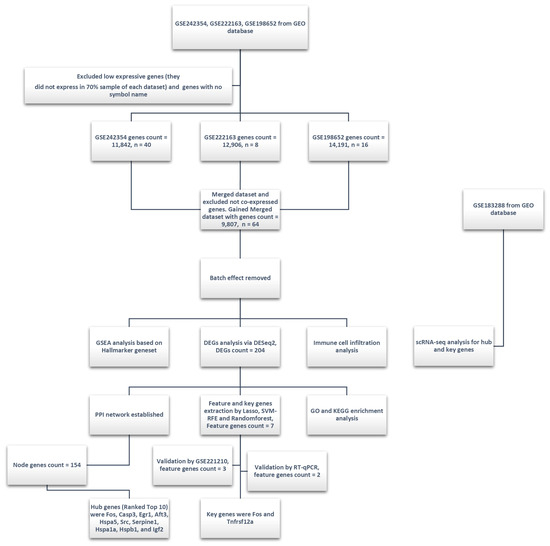
2. Materials and Methods
2.1. Data Download and Batch Effect Removal
2.2. Differential Expression Genes and Clustering Analysis
2.3. Feature Genes Extraction and Validation of the Training Set Based on Machine Learning Algorithms
2.4. Sample Collection and RT-qPCR
2.5. Protein–Protein Interaction (PPI) Analysis and Hub Gene Extraction Based on Cytoscape
2.6. GO, KEGG, and Gene Set Enrichment Analysis (GSEA)
2.7. Immune Cell Infiltration Analysis
2.8. Single-Cell Transcriptomics Analysis
3. Results
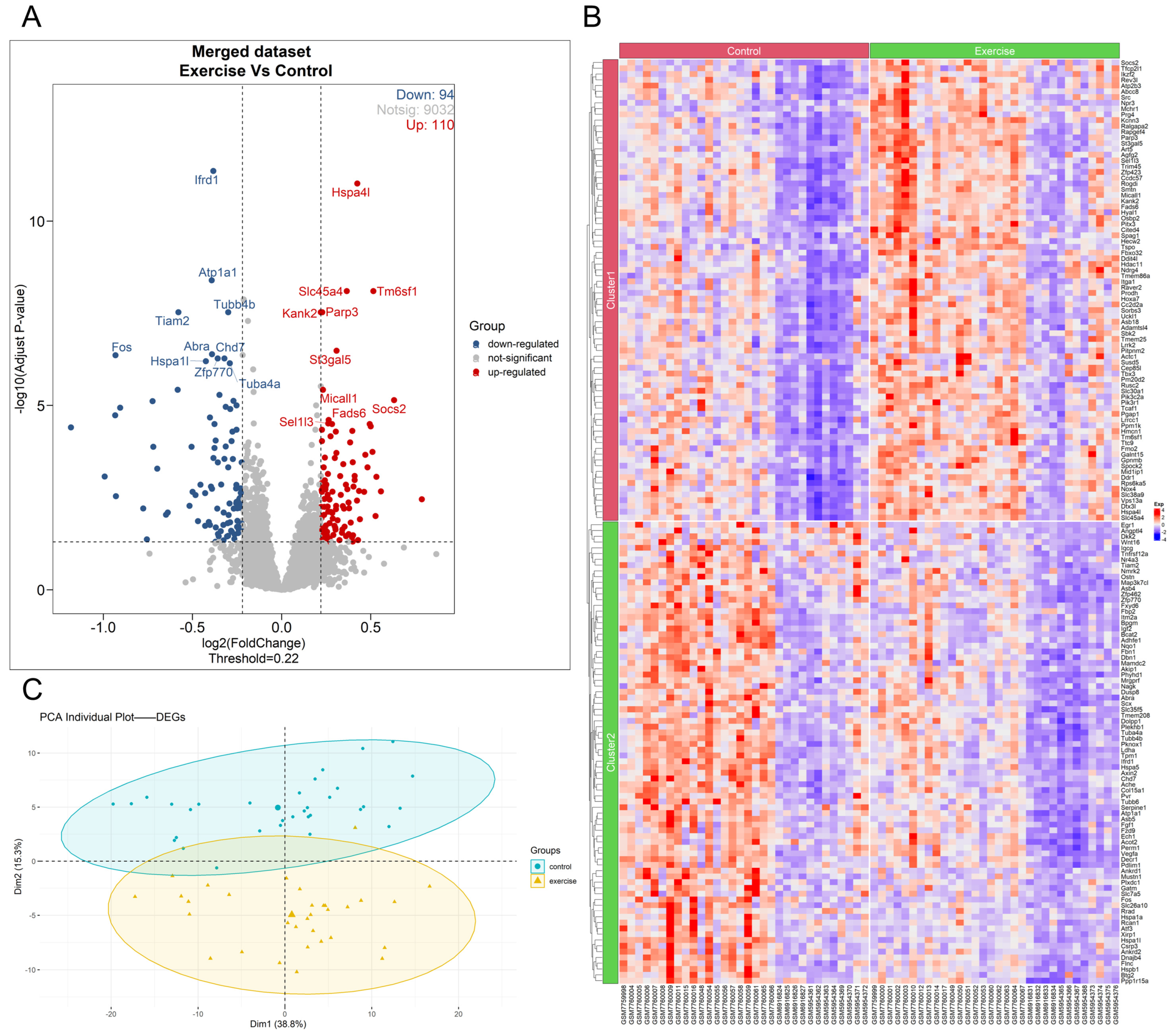
3.1. DEGs Analysis Based on DESeq2 Algorithm
3.2. Machine Learning for Key Gene Extraction and Validation with Verification Set and RT-qPCR
3.3. PPI Network Analysis and Extraction of Hub Genes Related to Fos Gene
3.4. GO, KEGG, and GSEA Enrichment Analysis
3.5. Immune Cell Infiltration Analysis by ssGSEA
3.6. Single-Cell Transcriptomic Analysis
4. Discussion
4.1. Tnfrsf12a’s Role in Exercise-Induced Modulation of Skeletal Muscle Function
Exercise-Induced Modulation of TWEAK/Fn14 Expression
4.2. Fos as a Potential Mediator of Inflammation Alleviation and Regenerative Modulation in Skeletal Muscle Following Long-Term Aerobic Exercise
4.2.1. Fos-Mediated Inflammatory Signaling and Its Modulation by Exercise
4.2.2. Fos Regulates Skeletal Muscle Differentiation and Regeneration
4.2.3. Fos Expression in Response to Acute and Long-Term Exercise
5. Conclusions
Supplementary Materials
Author Contributions
Funding
Institutional Review Board Statement
Informed Consent Statement
Data Availability Statement
Conflicts of Interest
References
- Castellanos, N.; Diez, G.G.; Antúnez-Almagro, C.; Bailén, M.; Bressa, C.; González Soltero, R.; Pérez, M.; Larrosa, M. A Critical Mutualism—Competition Interplay Underlies the Loss of Microbial Diversity in Sedentary Lifestyle. Front. Microbiol. 2019, 10, 3142. [Google Scholar] [CrossRef]
- Booth, F.W.; Roberts, C.K.; Laye, M.J. Lack of exercise is a major cause of chronic diseases. Compr. Physiol. 2012, 2, 1143–1211. [Google Scholar] [CrossRef] [PubMed]
- Janssen, I.; Heymsfield, S.B.; Wang, Z.M.; Ross, R. Skeletal muscle mass and distribution in 468 men and women aged 18–88 yr. J. Appl. Physiol. 2000, 89, 81–88. [Google Scholar] [CrossRef] [PubMed]
- Severinsen, M.C.K.; Pedersen, B.K. Muscle-Organ Crosstalk: The Emerging Roles of Myokines. Endocr. Rev. 2020, 41, 594–609. [Google Scholar] [CrossRef]
- Colberg, S.R.; Sigal, R.J.; Fernhall, B.; Regensteiner, J.G.; Blissmer, B.J.; Rubin, R.R.; Chasan-Taber, L.; Albright, A.L.; Braun, B. Exercise and type 2 diabetes: The American College of Sports Medicine and the American Diabetes Association: Joint position statement. Diabetes Care 2010, 33, e147–e167. [Google Scholar] [CrossRef] [PubMed]
- Yuan, S.; Larsson, S.C. Epidemiology of sarcopenia: Prevalence, risk factors, and consequences. Metabolism 2023, 144, 155533. [Google Scholar] [CrossRef]
- Iijima, H.; Ambrosio, F.; Matsui, Y. Network-based systematic dissection of exercise-induced inhibition of myosteatosis in older individuals. J. Physiol. 2023, 603, 45–67. [Google Scholar] [CrossRef]
- Egan, B.; Zierath, J.R. Exercise metabolism and the molecular regulation of skeletal muscle adaptation. Cell Metab. 2013, 17, 162–184. [Google Scholar] [CrossRef]
- Burd, N.A.; West, D.W.; Moore, D.R.; Atherton, P.J.; Staples, A.W.; Prior, T.; Tang, J.E.; Rennie, M.J.; Baker, S.K.; Phillips, S.M. Enhanced amino acid sensitivity of myofibrillar protein synthesis persists for up to 24 h after resistance exercise in young men. J. Nutr. 2011, 141, 568–573. [Google Scholar] [CrossRef]
- Hostrup, M.; Onslev, J.; Jacobson, G.A.; Wilson, R.; Bangsbo, J. Chronic β(2)-adrenoceptor agonist treatment alters muscle proteome and functional adaptations induced by high intensity training in young men. J. Physiol. 2018, 596, 231–252. [Google Scholar] [CrossRef]
- D’hulst, G.; Masschelein, E.; De Bock, K. Resistance exercise enhances long-term mTORC1 sensitivity to leucine. Mol. Metab. 2022, 66, 101615. [Google Scholar] [CrossRef] [PubMed]
- Robinson, M.M.; Dasari, S.; Konopka, A.R.; Johnson, M.L.; Manjunatha, S.; Esponda, R.R.; Carter, R.E.; Lanza, I.R.; Nair, K.S. Enhanced Protein Translation Underlies Improved Metabolic and Physical Adaptations to Different Exercise Training Modes in Young and Old Humans. Cell Metab. 2017, 25, 581–592. [Google Scholar] [CrossRef] [PubMed]
- Wang, Z.; Gerstein, M.; Snyder, M. RNA-Seq: A revolutionary tool for transcriptomics. Nat. Rev. Genet. 2009, 10, 57–63. [Google Scholar] [CrossRef] [PubMed]
- He, Y.; Jiang, Z.; Chen, C.; Wang, X. Classification of triple-negative breast cancers based on Immunogenomic profiling. J. Exp. Clin. Cancer Res. 2018, 37, 327. [Google Scholar] [CrossRef]
- Sato, S.; Ogura, Y.; Kumar, A. TWEAK/Fn14 Signaling Axis Mediates Skeletal Muscle Atrophy and Metabolic Dysfunction. Front. Immunol. 2014, 5, 18. [Google Scholar] [CrossRef]
- Winkles, J.A. The TWEAK-Fn14 cytokine-receptor axis: Discovery, biology and therapeutic targeting. Nat. Rev. Drug Discov. 2008, 7, 411–425. [Google Scholar] [CrossRef]
- Dogra, C.; Changotra, H.; Wedhas, N.; Qin, X.; Wergedal, J.E.; Kumar, A. TNF-related weak inducer of apoptosis (TWEAK) is a potent skeletal muscle-wasting cytokine. FASEB J. 2007, 21, 1857–1869. [Google Scholar] [CrossRef]
- Girgenrath, M.; Weng, S.; Kostek, C.A.; Browning, B.; Wang, M.; Brown, S.A.; Winkles, J.A.; Michaelson, J.S.; Allaire, N.; Schneider, P.; et al. TWEAK, via its receptor Fn14, is a novel regulator of mesenchymal progenitor cells and skeletal muscle regeneration. EMBO J. 2006, 25, 5826–5839. [Google Scholar] [CrossRef]
- Tomaz Da Silva, M.; Joshi, A.S.; Castillo, M.B.; Koike, T.E.; Roy, A.; Gunaratne, P.H.; Kumar, A. Fn14 promotes myoblast fusion during regenerative myogenesis. Life Sci. Alliance 2023, 6, 12. [Google Scholar] [CrossRef]
- Dogra, C.; Hall, S.L.; Wedhas, N.; Linkhart, T.A.; Kumar, A. Fibroblast growth factor inducible 14 (Fn14) is required for the expression of myogenic regulatory factors and differentiation of myoblasts into myotubes. Evidence for TWEAK-independent functions of Fn14 during myogenesis. J. Biol. Chem. 2007, 282, 15000–15010. [Google Scholar] [CrossRef]
- Pascoe, A.L.; Johnston, A.J.; Murphy, R.M. Controversies in TWEAK-Fn14 signaling in skeletal muscle atrophy and regeneration. Cell Mol. Life Sci. 2020, 77, 3369–3381. [Google Scholar] [CrossRef]
- Brown, S.A.; Cheng, E.; Williams, M.S.; Winkles, J.A. TWEAK-independent Fn14 self-association and NF-κB activation is mediated by the C-terminal region of the Fn14 cytoplasmic domain. PLoS ONE 2013, 8, e65248. [Google Scholar] [CrossRef] [PubMed]
- Padrão, A.I.; Figueira, A.C.; Faustino-Rocha, A.I.; Gama, A.; Loureiro, M.M.; Neuparth, M.J.; Moreira-Gonçalves, D.; Vitorino, R.; Amado, F.; Santos, L.L.; et al. Long-term exercise training prevents mammary tumorigenesis-induced muscle wasting in rats through the regulation of TWEAK signalling. Acta Physiol. 2017, 219, 803–813. [Google Scholar] [CrossRef] [PubMed]
- Raue, U.; Trappe, T.A.; Estrem, S.T.; Qian, H.R.; Helvering, L.M.; Smith, R.C.; Trappe, S. Transcriptome signature of resistance exercise adaptations: Mixed muscle and fiber type specific profiles in young and old adults. J. Appl. Physiol. 2012, 112, 1625–1636. [Google Scholar] [CrossRef] [PubMed]
- Raue, U.; Jemiolo, B.; Yang, Y.; Trappe, S. TWEAK-Fn14 pathway activation after exercise in human skeletal muscle: Insights from two exercise modes and a time course investigation. J. Appl. Physiol. 2015, 118, 569–578. [Google Scholar] [CrossRef]
- Tomaz Da Silva, M.; Joshi, A.S.; Koike, T.E.; Roy, A.; Mathukumalli, K.; Sopariwala, D.H.; Narkar, V.A.; Kumar, A. Targeted ablation of Fn14 receptor improves exercise capacity and inhibits neurogenic muscle atrophy. FASEB J. 2022, 36, e22666. [Google Scholar] [CrossRef]
- Bathgate, K.E.; Bagley, J.R.; Jo, E.; Talmadge, R.J.; Tobias, I.S.; Brown, L.E.; Coburn, J.W.; Arevalo, J.A.; Segal, N.L.; Galpin, A.J. Muscle health and performance in monozygotic twins with 30 years of discordant exercise habits. Eur. J. Appl. Physiol. 2018, 118, 2097–2110. [Google Scholar] [CrossRef]
- Ransone, L.J.; Verma, I.M. Nuclear proto-oncogenes fos and jun. Annu. Rev. Cell Biol. 1990, 6, 539–557. [Google Scholar] [CrossRef]
- Song, D.; Lian, Y.; Zhang, L. The potential of activator protein 1 (AP-1) in cancer targeted therapy. Front. Immunol. 2023, 14, 1224892. [Google Scholar] [CrossRef]
- Kappelmann, M.; Bosserhoff, A.; Kuphal, S. AP-1/c-Jun transcription factors: Regulation and function in malignant melanoma. Eur. J. Cell Biol. 2014, 93, 76–81. [Google Scholar] [CrossRef]
- Li, F.; Tian, J.; Zhang, L.; He, H.; Song, D. A multi-omics approach to reveal critical mechanisms of activator protein 1 (AP-1). Biomed. Pharmacother. 2024, 178, 117225. [Google Scholar] [CrossRef] [PubMed]
- Eferl, R.; Wagner, E.F. AP-1: A double-edged sword in tumorigenesis. Nat. Rev. Cancer 2003, 3, 859–868. [Google Scholar] [CrossRef] [PubMed]
- Madrigal, P.; Alasoo, K. AP-1 Takes Centre Stage in Enhancer Chromatin Dynamics. Trends Cell Biol. 2018, 28, 509–511. [Google Scholar] [CrossRef] [PubMed]
- Chakraborti, S.; Chakraborti, T. Oxidant-mediated activation of mitogen-activated protein kinases and nuclear transcription factors in the cardiovascular system: A brief overview. Cell Signal 1998, 10, 675–683. [Google Scholar] [CrossRef]
- Jee, H.; Park, E.; Hur, K.; Kang, M.; Kim, Y. High-Intensity Aerobic Exercise Suppresses Cancer Growth by Regulating Skeletal Muscle-Derived Oncogenes and Tumor Suppressors. Front. Mol. Biosci. 2022, 9, 818470. [Google Scholar] [CrossRef]
- Karakaslar, E.O.; Katiyar, N.; Hasham, M.; Youn, A.; Sharma, S.; Chung, C.H.; Marches, R.; Korstanje, R.; Banchereau, J.; Ucar, D. Transcriptional activation of Jun and Fos members of the AP-1 complex is a conserved signature of immune aging that contributes to inflammaging. Aging Cell 2023, 22, e13792. [Google Scholar] [CrossRef]
- Palomer, X.; Román-Azcona, M.S.; Pizarro-Delgado, J.; Planavila, A.; Villarroya, F.; Valenzuela-Alcaraz, B.; Crispi, F.; Sepúlveda-Martínez, Á.; Miguel-Escalada, I.; Ferrer, J.; et al. SIRT3-mediated inhibition of FOS through histone H3 deacetylation prevents cardiac fibrosis and inflammation. Signal Transduct. Target. Ther. 2020, 5, 14. [Google Scholar] [CrossRef]
- Ha, A.T.; Cho, J.Y.; Kim, D. MLK3 Regulates Inflammatory Response via Activation of AP-1 Pathway in HEK293 and RAW264.7 Cells. Int. J. Mol. Sci. 2022, 23, 10874. [Google Scholar] [CrossRef]
- Borghi, S.M.; Bussulo, S.K.D.; Pinho-Ribeiro, F.A.; Fattori, V.; Carvalho, T.T.; Rasquel-Oliveira, F.S.; Zaninelli, T.H.; Ferraz, C.R.; Casella, A.M.B.; Cunha, F.Q.; et al. Intense Acute Swimming Induces Delayed-Onset Muscle Soreness Dependent on Spinal Cord Neuroinflammation. Front. Pharmacol. 2021, 12, 734091. [Google Scholar] [CrossRef]
- Chen, T.; Moore, T.M.; Ebbert, M.T.; Mcvey, N.L.; Madsen, S.R.; Hallowell, D.M.; Harris, A.M.; Char, R.E.; Mackay, R.P.; Hancock, C.R.; et al. Liver kinase B1 inhibits the expression of inflammation-related genes postcontraction in skeletal muscle. J. Appl. Physiol. 2016, 120, 876–888. [Google Scholar] [CrossRef]
- Londhe, P.; Guttridge, D.C. Inflammation induced loss of skeletal muscle. Bone 2015, 80, 131–142. [Google Scholar] [CrossRef] [PubMed]
- Ye, X.; Liu, R.; Qiao, Z.; Chai, X.; Wang, Y. Integrative profiling of metabolome and transcriptome of skeletal muscle after acute exercise intervention in mice. Front. Physiol. 2023, 14, 1273342. [Google Scholar] [CrossRef] [PubMed]
- Rahm, M.; Jin, P.; Sümegi, J.; Sejersen, T. Elevated c-fos expression inhibits differentiation of L6 rat myoblasts. J. Cell Physiol. 1989, 139, 237–244. [Google Scholar] [CrossRef] [PubMed]
- Lehtinen, S.K.; Rahkila, P.; Helenius, M.; Korhonen, P.; Salminen, A. Down-regulation of transcription factors AP-1, Sp-1, and NF-κ B precedes myocyte differentiation. Biochem. Biophys. Res. Commun. 1996, 229, 36–43. [Google Scholar] [CrossRef]
- Hadjiargyrou, M. Mustn1: A Developmentally Regulated Pan-Musculoskeletal Cell Marker and Regulatory Gene. Int. J. Mol. Sci. 2018, 19, 206. [Google Scholar] [CrossRef]
- Trouche, D.; Grigoriev, M.; Lenormand, J.L.; Robin, P.; Leibovitch, S.A.; Sassone-Corsi, P.; Harel-Bellan, A. Repression of c-fos promoter by MyoD on muscle cell differentiation. Nature 1993, 363, 79–82. [Google Scholar] [CrossRef]
- Rindom, E.; Herskind, J.; Blaauw, B.; Overgaard, K.; Vissing, K.; De Paoli, F.V. Concomitant excitation and tension development are required for myocellular gene expression and protein synthesis in rat skeletal muscle. Acta Physiol. 2021, 231, e13540. [Google Scholar] [CrossRef]
- Almada, A.E.; Horwitz, N.; Price, F.D.; Gonzalez, A.E.; Ko, M.; Bolukbasi, O.V.; Messemer, K.A.; Chen, S.; Sinha, M.; Rubin, L.L.; et al. FOS licenses early events in stem cell activation driving skeletal muscle regeneration. Cell Rep. 2021, 34, 108656. [Google Scholar] [CrossRef]
- Barutcu, A.R.; Elizalde, G.; Gonzalez, A.E.; Soni, K.; Rinn, J.L.; Wagers, A.J.; Almada, A.E. Prolonged FOS activity disrupts a global myogenic transcriptional program by altering 3D chromatin architecture in primary muscle progenitor cells. Skelet. Muscle 2022, 12, 20. [Google Scholar] [CrossRef]
- Joe, A.W.; Yi, L.; Natarajan, A.; Le Grand, F.; So, L.; Wang, J.; Rudnicki, M.A.; Rossi, F.M. Muscle injury activates resident fibro/adipogenic progenitors that facilitate myogenesis. Nat. Cell Biol. 2010, 12, 153–163. [Google Scholar] [CrossRef]
- Hoene, M.; Weigert, C. The stress response of the liver to physical exercise. Exerc. Immunol. Rev. 2010, 16, 163–183. [Google Scholar] [PubMed]
- Rahmi, U.; Goenawan, H.; Sylviana, N.; Setiawan, I.; Putri, S.T.; Andriyani, S.; Fitriana, L.A. Exercise induction at expression immediate early gene (c-Fos, ARC, EGR-1) in the hippocampus: A systematic review. Dement. Neuropsychol. 2024, 18, e20230015. [Google Scholar] [CrossRef] [PubMed]
- Tischmeyer, W.; Grimm, R. Activation of immediate early genes and memory formation. Cell Mol. Life Sci. 1999, 55, 564–574. [Google Scholar] [CrossRef] [PubMed]
- Lee, T.H.; Jang, M.H.; Shin, M.C.; Lim, B.V.; Kim, Y.P.; Kim, H.; Choi, H.H.; Lee, K.S.; Kim, E.H.; Kim, C.J. Dependence of rat hippocampal c-Fos expression on intensity and duration of exercise. Life Sci. 2003, 72, 1421–1436. [Google Scholar] [CrossRef]
- Puntschart, A.; Wey, E.; Jostarndt, K.; Vogt, M.; Wittwer, M.; Widmer, H.R.; Hoppeler, H.; Billeter, R. Expression of fos and jun genes in human skeletal muscle after exercise. Am. J. Physiol. 1998, 274, C129–C137. [Google Scholar] [CrossRef]
- Zeng, X.; Li, L.; Xia, Z.; Zou, L.; Kwok, T.; Su, Y. Transcriptomic Analysis of Human Skeletal Muscle in Response to Aerobic Exercise and Protein Intake. Nutrients 2023, 15, 3485. [Google Scholar] [CrossRef]
- Nikolaidis, M.G.; Papazisis, K.T.; Kortsaris, A.H.; Mougios, V. Exercise-induced changes in c-Fos protein levels in skeletal muscle of trained and untrained rats. Int. J. Sports Med. 2003, 24, 96–100. [Google Scholar] [CrossRef][Green Version]
- Rundqvist, H.C.; Montelius, A.; Osterlund, T.; Norman, B.; Esbjornsson, M.; Jansson, E. Acute sprint exercise transcriptome in human skeletal muscle. PLoS ONE 2019, 14, e0223024. [Google Scholar] [CrossRef]







| Dataset ID | Tissue Type | Exercise Intensity and Duration | RNA-Seq Platform |
|---|---|---|---|
| GSE242354 | Gastrocnemius | Incremental treadmill exercise at 70% VO2max for 20–50 min daily, 8-week intervention | GPL25974 |
| GSE242354 | Vastus Lateralis | GPL25974 | |
| GSE222163 | Gastrocnemius | Treadmill exercise at 12 m/min for 1 h daily, 8-week intervention | GPL23479 |
| GSE198652 | Skeletal Muscle | Progressive overload voluntary wheel running, 8-week intervention | GPL24247 |
| Primer Names | Nucleotide Sequences (5′-3′) |
|---|---|
| Fos Forward | CGGGTTTCAACGCCGACTA |
| Fos Reverse | TTGGCACTAGAGACGGACAGA |
| Tm6sf1 Forward | AGTGCTGGCGTGTGAACTC |
| Tm6sf1 Reverse | GTACAGTCCCAGATGTGCCTC |
| Tnfrsf12a Forward | GTGTTGGGATTCGGCTTGGT |
| Tnfrsf12a Reverse | GTCCATGCACTTGTCGAGGTC |
| β-actin Forward | CATGTACGTTGCTATCCAGGC |
| β-actin Reverse | CTCCTTAATGTCCGCACGAT |
| Genes’ Symbol | Log2FC | adj.P.Val | Consistency in Two Sets Training Set | ||
|---|---|---|---|---|---|
| Training Set | Validation Set | Training Set | Validation Set | ||
| Hspa4l | 0.42419 | 0.13351 | 9.54 × 10−12 | 0.54348 | Not consistent |
| Atp1a1 | −0.39225 | 0.07806 | 4.02 × 10−09 | 0.75947 | Not consistent |
| Tm6sf1 | 0.51454 | 0.51059 | 7.85 × 10−09 | 2.10 × 10−03 | Consistent |
| Tiam2 | −0.57921 | −0.26645 | 2.96 × 10−08 | 0.47837 | Not consistent |
| Fos | −0.93251 | −1.40288 | 4.34 × 10−07 | 2.06 × 10−13 | Consistent |
| Socs2 | 0.63069 | 0.08092 | 7.18 × 10−06 | 0.94107 | Not consistent |
| Tnfrsf12a | −0.72025 | −0.58546 | 1.32 × 10−04 | 0.12832 | Consistent |
| Author | Study Subjects | Comparison Method | Exercise Duration and Intensity | Intervention Period | Sample Type | Main Results of Fos Gene |
|---|---|---|---|---|---|---|
| Puntschart et al. [55] | 5 untrained humans | Pre- and post-comparison | Single session of 30 min at individual anaerobic threshold intensity | Single session | Vastus lateralis | Increased Fos transcription levels and protein expression |
| Rundqvist et al. [58] | 14 healthy individuals | Pre- and post-comparison | 30 s per session at intensity of 0.075 kp/kg body weight | 3 sessions | Quadriceps | Increased Fos transcription levels |
| Zeng et al. [56] | 4 human skeletal muscle datasets from GEO | Pre- and post-comparison | Various exercise intensities | At least 2 weeks | Vastus lateralis | Increased Fos transcription levels |
| Nikolaidis et al. [57] | 50 Wistar rats | Comparison with control | 45 min per session at 20 m/min intensity | 5 consecutive days | Extensor digitorum longus | Significantly increased Fos protein levels |
| Chen et al. [40] | 12 skmLKB1-KO mice | Comparison with control | Single session of 61 min at 12 m/min, −17° slope | Single session | Quadriceps | Increased Fos transcription levels |
| Jee et al. [35] | 40 male CDF1 mice | Comparison with control | 45 min per session at 1 km/h intensity (90% of max heart rate) | 19 days | Right gastrocnemius | Decreased Fos transcription levels |
Disclaimer/Publisher’s Note: The statements, opinions and data contained in all publications are solely those of the individual author(s) and contributor(s) and not of MDPI and/or the editor(s). MDPI and/or the editor(s) disclaim responsibility for any injury to people or property resulting from any ideas, methods, instructions or products referred to in the content. |
© 2025 by the authors. Licensee MDPI, Basel, Switzerland. This article is an open access article distributed under the terms and conditions of the Creative Commons Attribution (CC BY) license (https://creativecommons.org/licenses/by/4.0/).
Share and Cite
Li, C.; Zhu, X.; Yan, Y. Multi-Omics Identification of Fos as a Central Regulator in Skeletal Muscle Adaptation to Long-Term Aerobic Exercise. Biology 2025, 14, 596. https://doi.org/10.3390/biology14060596
Li C, Zhu X, Yan Y. Multi-Omics Identification of Fos as a Central Regulator in Skeletal Muscle Adaptation to Long-Term Aerobic Exercise. Biology. 2025; 14(6):596. https://doi.org/10.3390/biology14060596
Chicago/Turabian StyleLi, Chaoyang, Xinyuan Zhu, and Yi Yan. 2025. "Multi-Omics Identification of Fos as a Central Regulator in Skeletal Muscle Adaptation to Long-Term Aerobic Exercise" Biology 14, no. 6: 596. https://doi.org/10.3390/biology14060596
APA StyleLi, C., Zhu, X., & Yan, Y. (2025). Multi-Omics Identification of Fos as a Central Regulator in Skeletal Muscle Adaptation to Long-Term Aerobic Exercise. Biology, 14(6), 596. https://doi.org/10.3390/biology14060596

