Unraveling a 150-Year-Old Enigma: Psalidodon rivularis (Acestrorhamphidae: Acestrorhampinae), a Species Complex or a Polymorphic Species?
Simple Summary
Abstract
1. Introduction
2. Materials and Methods
2.1. Sampling
2.2. Sampling and Collection of Tissues and Cell Suspensions
2.3. Karyotype Preparation, DNA Extraction, and Genomic Analyses
2.4. Morphological and Morphometric Analyses
3. Results
3.1. Morphotypes and Cytotypes of P. rivularis Sensu Lato
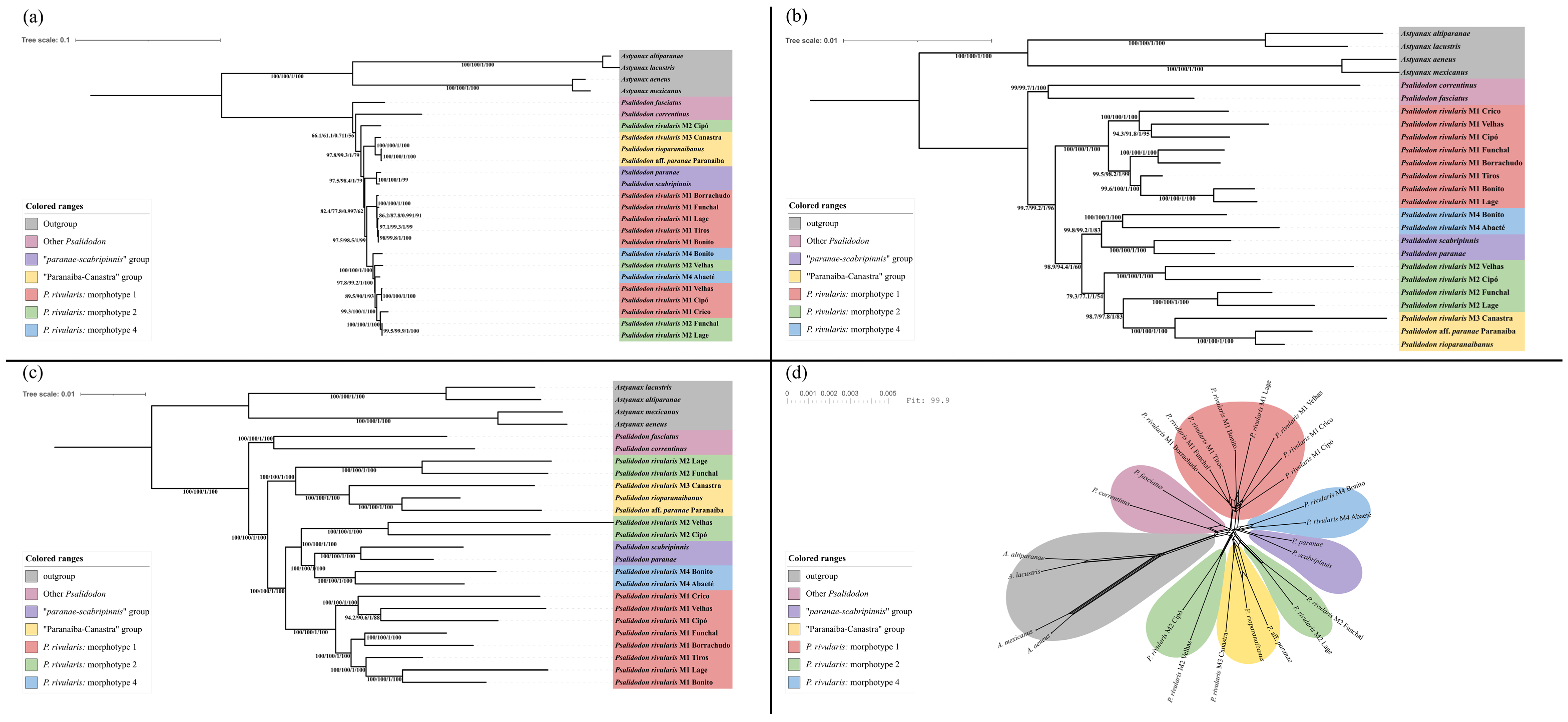
3.2. Genomic Analysis
3.3. Morphological Analyses
3.4. Taxonomy
3.4.1. Psalidodon rivularis (Lütken 1875)
3.4.2. New Combinations: Psalidodon santae (Eigenmann, 1907) comb. nov.
3.4.3. New Species: Psalidodon terezinhae sp. nov.
3.4.4. New Species: Psalidodon velhochico sp. nov.
3.4.5. New Species: Psalidodon paiva sp. nov.
4. Discussion
5. Conclusions
Supplementary Materials
Author Contributions
Funding
Institutional Review Board Statement
Data Availability Statement
Acknowledgments
Conflicts of Interest
Abbreviations
| M1 | Morphotype 1 of Psalidodon rivularis |
| M2 | Morphotype 2 of Psalidodon rivularis |
| M3 | Morphotype 3 of Psalidodon rivularis |
| M4 | Morphotype 4 of Psalidodon rivularis |
| mtDNA | Mitochondrial DNA |
| NGS | Next-Generation Sequencing |
| LaGEEvo | Laboratory of Ecological and Evolutionary Genetics |
| UFV–CRP | Federal University of Viçosa–Rio Paranaíba Campus |
| DZUFMG | Department of Zoology at the Federal University of Minas Gerais |
| CT Scan | Computed Tomography scan |
| SISBIO | Biodiversity Authorization and Information System |
| CONCEA | National Council for Animal Control and Experimentation |
| MCTI | Ministry of Science, Technology, Innovations and Communications |
| CEUA | Ethics Committee on Animal Use |
| PCGs | Protein-coding genes |
| rRNA | Ribosomal RNA |
| tRNA | Transfer RNA |
| NCBI | National Center for Biotechnology Information |
| SRA | Sequence Read Archive |
| OTUs | Operational taxonomic units |
| PCA | Principal Component Analysis |
| LL | Scales along the longitudinal series/lateral line |
| SL | Standard length |
| BH | Body Height/depth |
| AFBL | Anal fin base length |
| HL | Head length |
| HH | Head Height/depth |
| OOL | Orbit–opercle length |
| POL | Postorbital length |
| CI | Confidence Interval |
| Mya | Millions of years ago |
| SD | Standard deviation |
| WSF | West of São Francisco River basin |
| ESF | East of São Francisco River basin |
References
- Pavanelli, C.S.; Oliveira, C.A.M. A Redescription of Astyanax Gymnodontus (Eigenmann, 1911), New Combination, a Polymorphic Characid Fish from the Rio Iguaçu Basin, Brazil. Neotrop. Ichthyol. 2009, 7, 569–578. [Google Scholar] [CrossRef]
- Terán, G.E.; Benitez, M.F.; Mirande, J.M. Opening the Trojan Horse: Phylogeny of Astyanax, Two New Genera and Resurrection of Psalidodon (Teleostei: Characidae). Zool. J. Linn. Soc. 2020, 190, 1217–1234. [Google Scholar] [CrossRef]
- Moreira-Filho, O.; Bertollo, L.A.C. Astyanax Scabripinnis (Pisces; Characidae): A “Species Complex”. Braz. J. Genet. 1991, 14, 331–357. [Google Scholar]
- Oliveira, I.H.R. Psalidodon Rivularis (Characiformes: Characidae): Um Complexo de Espécies Baseado Em Dados Citogenéticos, Morfométricos e Genômicos. Master’s Thesis, Federal University of Viçosa, Viçosa, Brazil, 2021. [Google Scholar]
- Lütken, C.F. Velhas-Flodens Fiske: Et Bidrag Til Brasiliens Ichthyologie. In Peixes do Rio das Velhas: Passado e Presente (Translation and Republication of Lütken’s Original Work); Alves, C.B.M., Pompeu, P.S., Eds.; SEGRAC: Belo Horizonte, Brazil, 2001; pp. 23–164. [Google Scholar]
- Eigenmann, C.H.; Ogle, F. An Annotated List of Characin Fishes in the United States National Museum and the Museum of Indiana University, with Descriptions of New Species; US Government Printing Office: Washington, DC, USA, 1907; Volume 33. [Google Scholar]
- Triques, M.L.; Vono, V.; Caiafa, E.V. Astyanax Turmalinensis, a New Species from the Rio Jequitinhonha Basin, Minas Gerais, Brazil (Characiformes: Characidae: Tetragonopterinae). Aqua J. Ichthyol. Aquat. Biol. 2003, 7, 145–150. [Google Scholar]
- Triques, M.L.; de Queiroz, F.M. Fish, Characiformes, Characidae, Astyanax Turmalinensis Triques, Vono and Caiafa, 2003: Distribution Extension. Check List 2010, 6, 400–401. [Google Scholar] [CrossRef]
- Grube, M.; Kroken, S. Molecular Approaches and the Concept of Species and Species Complexes in Lichenized Fungi. Mycol. Res. 2001, 104, 1284–1294. [Google Scholar] [CrossRef]
- Silva, P.C.; Bonato, K.O.; Bertaco, V.A.; Malabarba, L.R. Integrative Diagnosis and Review of the Conservation Status of a Near Threatened Species of the “Psalidodon Scabripinnis Complex”. Neotrop. Ichthyol. 2025, 22, e240069. [Google Scholar] [CrossRef]
- Melo, B.F.; Ota, R.P.; Benine, R.C.; Carvalho, F.R.; Lima, F.C.T.; Mattox, G.M.T.; Souza, C.S.; Faria, T.C.; Reia, L.; Roxo, F.F.; et al. Phylogenomics of Characidae, a Hyper-Diverse Neotropical Freshwater Fish Lineage, with a Phylogenetic Classification Including Four Families (Teleostei: Characiformes). Zool. J. Linn. Soc. 2024, 202, zlae101. [Google Scholar] [CrossRef]
- Mirande, J.M. Phylogeny of the Family Characidae (Teleostei: Characiformes): From Characters to Taxonomy. Neotrop. Ichthyol. 2010, 8, 385–568. [Google Scholar] [CrossRef]
- Gavazzoni, M.; Brezinski, F.C.; Pedroso, T.H.; Pavanelli, C.S.; da Graça, W.J.; Blanco, D.R.; Lui, R.L.; Margarido, V.P. Integrative Taxonomy Suggests Resurrection of Species of the Astyanax Bimaculatus Group (Characiformes, Characidae). Zebrafish 2024, 21, 349–359. [Google Scholar] [CrossRef]
- Oliveira, C.A.M. Revisão Taxonômica do Complexo de Espécies Astyanax scabripinnis Sensu Bertaco & Lucena (2006) (Ostariophysi: Characiformes: Characidae). Ph.D. Thesis, Universidade Estadual de Maringá, Departamento de Biologia, Programa de Pós, Maringá, Brazil, 2017. [Google Scholar]
- Bertollo, L.A.C. Cytotaxonomy Considerations on Hoplias lacerdae (Pisces: Erythrynidae). Brazil. J. Genet. 1978, 2, 17–37. [Google Scholar]
- Molina, W.F.; Alves, D.E.O.; Araújo, W.C.; Martinez, P.A.; Silva, M.F.M.; Costa, G. Performance of Human Immunostimulating Agents in the Improvement of Fish Cytogenetic Preparations. Genet. Mol. Res. 2010, 9, 1807–1814. [Google Scholar] [CrossRef] [PubMed]
- Levan, A.; Fredga, K.; Sandberg, A.A. Nomenclature for Centromeric Position on Chromosomes. Hereditas 1964, 52, 201–210. [Google Scholar] [CrossRef]
- Mirzaghaderi, G.; Marzangi, K. IdeoKar: An Ideogram Constructing and Karyotype Analyzing Software. Caryologia 2015, 68, 31–35. [Google Scholar] [CrossRef]
- Keller, O.; Kollmar, M.; Stanke, M.; Waack, S. A Novel Hybrid Gene Prediction Method Employing Protein Multiple Sequence Alignments. Bioinformatics 2011, 27, 757–763. [Google Scholar] [CrossRef]
- The Galaxy Community. The Galaxy Platform for Accessible, Reproducible and Collaborative Biomedical Analyses: 2022 Update. Nucleic Acids Res. 2022, 50, W345–W351. [CrossRef] [PubMed]
- Pasa, R.; Menegídio, F.B.; Rodrigues-Oliveira, I.H.; da Silva, I.B.; de Campos, M.L.C.B.; Rocha-Reis, D.A.; Heslop-Harrison, J.S.; Schwarzacher, T.; Kavalco, K.F. Ten Complete Mitochondrial Genomes of Gymnocharacini (Stethaprioninae, Characiformes). Insights into Evolutionary Relationships and a Repetitive Element in the Control Region (D-Loop). Front. Ecol. Evol. 2021, 9, 650783. [Google Scholar] [CrossRef]
- De A. Silva, D.M.Z.; Utsunomia, R.; Ruiz-Ruano, F.J.; Oliveira, C.; Foresti, F. The Complete Mitochondrial Genome Sequence of Astyanax Paranae (Teleostei: Characiformes). Mitochondrial DNA Part B 2016, 1, 586–587. [Google Scholar] [CrossRef]
- Dierckxsens, N.; Mardulyn, P.; Smits, G. NOVOPlasty: De Novo Assembly of Organelle Genomes from Whole Genome Data. Nucleic Acids Res. 2017, 45, e18. [Google Scholar] [CrossRef]
- Jin, J.-J.; Yu, W.-B.; Yang, J.-B.; Song, Y.; dePamphilis, C.W.; Yi, T.-S.; Li, D.-Z. GetOrganelle: A Fast and Versatile Toolkit for Accurate de Novo Assembly of Organelle Genomes. Genome Biol. 2020, 21, 241. [Google Scholar] [CrossRef]
- Donath, A.; Jühling, F.; Al-Arab, M.; Bernhart, S.H.; Reinhardt, F.; Stadler, P.F.; Middendorf, M.; Bernt, M. Improved Annotation of Protein-Coding Genes Boundaries in Metazoan Mitochondrial Genomes. Nucleic Acids Res. 2019, 47, 10543–10552. [Google Scholar] [CrossRef]
- Iwasaki, W.; Fukunaga, T.; Isagozawa, R.; Yamada, K.; Maeda, Y.; Satoh, T.P.; Sado, T.; Mabuchi, K.; Takeshima, H.; Miya, M.; et al. MitoFish and MitoAnnotator: A Mitochondrial Genome Database of Fish with an Accurate and Automatic Annotation Pipeline. Mol. Biol. Evol. 2013, 30, 2531–2540. [Google Scholar] [CrossRef]
- Roncoroni, M.; Gallone, B. Preparing Genomic Data for Phylogeny Reconstruction. Available online: https://training.galaxyproject.org/training-material/topics/ecology/tutorials/phylogeny-data-prep/tutorial.html (accessed on 12 March 2025).
- Bolger, A.M.; Lohse, M.; Usadel, B. Trimmomatic: A Flexible Trimmer for Illumina Sequence Data. Bioinformatics 2014, 30, 2114–2120. [Google Scholar] [CrossRef] [PubMed]
- Andrews, S. FastQC: A Quality Control Tool for High Throughput Sequence Data; Babraham Institute: Babraham, UK, 2010. [Google Scholar]
- Li, D.; Liu, C.-M.; Luo, R.; Sadakane, K.; Lam, T.-W. MEGAHIT: An Ultra-Fast Single-Node Solution for Large and Complex Metagenomics Assembly via Succinct de Bruijn Graph. Bioinformatics 2015, 31, 1674–1676. [Google Scholar] [CrossRef]
- Fu, L.; Niu, B.; Zhu, Z.; Wu, S.; Li, W. CD-HIT: Accelerated for Clustering the next-Generation Sequencing Data. Bioinformatics 2012, 28, 3150–3152. [Google Scholar] [CrossRef]
- Kyran, A. Fasta Statistics: Display Summary Statistics for a Fasta File. 2021. Available online: https://github.com/galaxyproject/tools-iuc (accessed on 17 February 2025).
- Simão, F.A.; Waterhouse, R.M.; Ioannidis, P.; Kriventseva, E.V.; Zdobnov, E.M. BUSCO: Assessing Genome Assembly and Annotation Completeness with Single-Copy Orthologs. Bioinformatics 2015, 31, 3210–3212. [Google Scholar] [CrossRef]
- Gu, Q.; Batut, B.; Soranzo, N.; Gamaleldin, H.; Von Kuster, G. Bgruening/Galaxytools: September Release 2019; Zenodo: Geneva, Switzerland, 2018. [Google Scholar]
- Smit, A.F.A.; Hubley, R.; Green, P. RepeatMasker Open-4.0; Institute for Systems Biology: Seattle, WA, USA 2013–2015. Available online: http://www.repeatmasker.org/ (accessed on 17 February 2025).
- Klemm, P.; Stadler, P.F.; Lechner, M. Proteinortho6: Pseudo-Reciprocal Best Alignment Heuristic for Graph-Based Detection of (Co-)Orthologs. Front. Bioinform. 2023, 3, 1322477. [Google Scholar] [CrossRef]
- Katoh, K.; Standley, D.M. MAFFT Multiple Sequence Alignment Software Version 7: Improvements in Performance and Usability. Mol. Biol. Evol. 2013, 30, 772–780. [Google Scholar] [CrossRef] [PubMed]
- Vences, M.; Patmanidis, S.; Kharchev, V.; Renner, S.S. Concatenator, a User-Friendly Program to Concatenate DNA Sequences, Implementing Graphical User Interfaces for MAFFT and FastTree. Bioinform. Adv. 2022, 2, vbac050. [Google Scholar] [CrossRef] [PubMed]
- Steenwyk, J.L.; Iii, T.J.B.; Li, Y.; Shen, X.-X.; Rokas, A. ClipKIT: A Multiple Sequence Alignment Trimming Software for Accurate Phylogenomic Inference. PLoS Biol. 2020, 18, e3001007. [Google Scholar] [CrossRef]
- Minh, B.Q.; Schmidt, H.A.; Chernomor, O.; Schrempf, D.; Woodhams, M.D.; von Haeseler, A.; Lanfear, R. IQ-TREE 2: New Models and Efficient Methods for Phylogenetic Inference in the Genomic Era. Mol. Biol. Evol. 2020, 37, 1530–1534. [Google Scholar] [CrossRef] [PubMed]
- Huson, D.H.; Bryant, D. The SplitsTree App: Interactive Analysis and Visualization Using Phylogenetic Trees and Networks. Nat. Methods 2024, 21, 1773–1774. [Google Scholar] [CrossRef]
- To, T.-H.; Jung, M.; Lycett, S.; Gascuel, O. Fast Dating Using Least-Squares Criteria and Algorithms. Syst. Biol. 2016, 65, 82–97. [Google Scholar] [CrossRef]
- Ornelas-García, C.; Domínguez-Domínguez, O.; Doadrio, I. Evolutionary History of the Fish Genus Astyanax Baird & Girard (1854) (Actinopterygii, Characidae) in Mesoamerica Reveals Multiple Morphological Homoplasies. BMC Evol. Biol. 2008, 8, 340. [Google Scholar] [CrossRef]
- Cunha, M.S.; Fregonezi, A.R.; Fava, L.; Hilsdorf, A.W.S.; Campos, L.A.O.; Dergam, J.A. Phylogeography and Historical Biogeography of the Astyanax Bimaculatus Species Complex (Teleostei: Characidae) in Coastal Southeastern South America. Zebrafish 2019, 16, 115–127. [Google Scholar] [CrossRef]
- Marreta, M.E. Evidências Moleculares dos Padrões Evolutivos e Filogeográficos de Populações de Astyanax paranae (Pisces: Characidae) Com Base em Caracteres do DNA Mitocondrial. Master’s Thesis, Universidade Estadual Paulista, Sao Paulo, Brazil, 2011. [Google Scholar]
- Fink, W.L.; Weitzman, S.H. The So-Called Cheirodontin Fishes of Central America with Descriptions of Two New Species (Pisces: Characidae). Smithson. Contrib. Zool. 1974, 172. [Google Scholar] [CrossRef]
- Bertaco, V.A.; de Lucena, C.A. Two New Species of Astyanax (Ostariophysi: Characiformes: Characidae) from Eastern Brazil, with a Synopsis of the Astyanax scabripinnis Species Complex. Neotrop. Ichthyol. 2006, 4, 53–60. [Google Scholar] [CrossRef]
- Garutti, V.; Langeani, F. Redescription of Astyanax goyacensis Eigenmann, 1908 (Ostariophysi: Characiformes: Characidae). Neotrop. Ichthyol. 2009, 7, 371–376. [Google Scholar] [CrossRef]
- Menezes, N.A.; Weitzman, S.H. Two New Species of Mimagoniates (Teleostei: Characidae: Glandulocaudinae), Their Phylogeny and Biogeography and a Key to the Glandulocaudin Fishes of Brazil and Paraguay. Proc. Biol. Soc. Wash. 1990, 103, 380–426. [Google Scholar]
- R Core Team. R: A Language and Environment for Statistical Computing, Version 4.4.2, 2025. R Foundation for Statistical Computing, Vienna, Austria. Available online: https://www.R-project.org/ (accessed on 14 February 2025).
- Posit Team. RStudio: Integrated Development Environment for R; Posit Team: Boston, MA, USA, 2025. Available online: http://www.posit.co/ (accessed on 14 February 2025).
- Miya, M.; Kawaguchi, A.; Nishida, M. Mitogenomic Exploration of Higher Teleostean Phylogenies: A Case Study for Moderate-Scale Evolutionary Genomics with 38 Newly Determined Complete Mitochondrial DNA Sequences. Mol. Biol. Evol. 2001, 18, 1993–2009. [Google Scholar] [CrossRef]
- Bertin, L. Catalogue des Types de Poissons du Muséum National d’Histoire Naturelle. 3e Partie. Ostariophysaires (Characiniformes, Gymnotiformes); Muséum National d’Histoire Naturelle: Paris, France, 1948; pp. 1–49. [Google Scholar]
- Nielsen, J.G. Fish Types in the Zoological Museum of Copenhagen; Zoological Museum: Copenhagen, Denmark, 1974. [Google Scholar]
- Fricke, R. Types in the Fish Collection of the Staatliches Museum Für Naturkunde in Stuttgart. Part 3. Types of Fishes Described in 1850–1994. Stuttg. Beiträge Naturkunde. Ser. A Biol. 1995, 524, 1–30. [Google Scholar]
- Eigenmann, C.H. Catalogue of the Fresh-Water Fishes of Tropical and South Temperate America; Indiana University: Bloomington, IN, USA, 1910. [Google Scholar]
- Casatti, L.; Castro, R.M.C. A Fish Community of the São Francisco River Headwaters Riffles, Southeastern Brazil. Ichthyol. Explor. Freshw. 1998, 9, 229–242. [Google Scholar]
- Buckup, P.A.; Reis, R.E. Check List of the Freshwater Fishes of South and Central America; Edipucrs: Porto Alegre, Brazil, 2003. [Google Scholar]
- Ingenito, L.F.; Duboc, L.F. A New Species of Astyanax (Ostariophysi: Characiformes: Characidae) from the Upper Rio Iguaçu Basin, Southern Brazil. Neotrop. Ichthyol. 2014, 12, 281–290. [Google Scholar] [CrossRef]
- Pasa, R.; Fernandes, C.H.M.; Rocha, R.R.; Kavalco, K.F. Distribution and Morphological Diversity of Astyanax Rivularis Lütken, 1874 (Teleostei Characiformes) in the Upper São Francisco River Basin, Brazil. Biodivers. J. 2019, 10, 307–314. [Google Scholar] [CrossRef]
- Silva, A.T.; Chagas, R.J.; de A. Santos, A.C.; Zanata, A.M.; Rodrigues, B.K.; Polaz, C.N.M.; Alves, C.B.M.; Vieira, C.S.; Souza, F.B.; Vieira, F. Freshwater Fishes of the Bahia State, Northeastern Brazil. Biota Neotrop. 2020, 20, e20200969. [Google Scholar] [CrossRef]
- Rodrigues-Oliveira, I.H.; Kavalco, K.F.; Pasa, R. Body Shape Variation in the Characid Psalidodon Rivularis from São Francisco River, Southeast Brazil (Characiformes: Stethaprioninae). Acta Zool. 2023, 104, 345–354. [Google Scholar] [CrossRef]
- Quintela, F.M.; Teixeira, T.F.; Pompeu, P.D.S. The Ichthyofauna of Streams and Lakes of Lagoa Santa Karst, Minas Gerais State, Brazil. Stud. Neotrop. Fauna Environ. 2024, 59, 673–685. [Google Scholar] [CrossRef]
- Triques, M.L. Adições à Ictiofauna do Parque Nacional da Serra do Cipó, Minas Gerais, Brasil (Teleostei, Characidae). Lundiana Int. J. Biodivers. 2006, 7, 73–75. [Google Scholar] [CrossRef]
- Vari, R.P.; Howe, J.C. Catalog of Type Specimens of Recent Fishes in the National Museum of Natural History, Smithsonian Institution: Characiformes (Teleostei: Ostariophysi); Smithsonian Institution Press: Washington, DC, USA, 1991; Volume 1. [Google Scholar]
- Lima, F.C.T.; Malabarba, L.R.; Buckup, P.A.; Silva, J.F.P.; Vari, R.P.; Harold, A.; Benine, R.; Oyakawa, O.T.; Pavanelli, C.S.; Menezes, N.A. Genera Incertae Sedis in Characidae. In Check List of the Freshwater Fishes of South America; Reis, R.E., Kullander, S.O., Ferraris, C.J., Jr., Eds.; Edipucrs: Porto Alegre, Brazil, 2003; pp. 134–141. [Google Scholar]
- Zanata, A.M.; Camelier, P. Astyanax vermilion and Astyanax burgerai: New Characid Fishes (Ostariophysi: Characiformes) from Northeastern Bahia, Brazil. Neotrop. Ichthyol. 2009, 7, 175–184. [Google Scholar] [CrossRef]
- Vieira-Guimaraes, F.; Martins-Pinheiro, R.F.; Sarmento-Soares, L.M. Freshwater Fishes of the Northeastern Mata Atlântica Ecoregion, Brazil: An Updated Checklist with Distributional Patterns of a Highly Endemic Ichthyofauna. Zootaxa 2024, 5475, 1–72. [Google Scholar] [CrossRef]
- Britski, H.A.; Sato, Y.; Rosa, A.B.S. Manual de Identificação de Peixes Da Região de Três Marias (Com Chaves de Identificação Para Os Peixes Da Bacia Do São Francisco), 3rd ed.; CODEVASF Divisão de Psicultura e Pesca: Brasilia, Brazil, 1988. [Google Scholar]
- Fricke, R.; Eschmeyer, W.N.; van der Laan, R. Eschmeyer’s Catalog of Fishes; California Academy of Sciences: San Francisco, CA, USA, 2025; Available online: https://www.calacademy.org/scientists/projects/eschmeyers-catalog-of-fishes (accessed on 2 March 2025).
- Marinho, M.M.F.; Ohara, W.M.; Dagosta, F.C.P. A New Species of Moenkhausia (Characiformes: Characidae) from the Rio Madeira Basin, Brazil, with Comments on the Evolution and Development of the Trunk Lateral Line System in Characids. Neotrop. Ichthyol. 2021, 19, e200118. [Google Scholar] [CrossRef]
- D’Arcy, W.T. On Growth and Form; Cambridge University Press: Cambridge, UK, 1942; Volume 1, p. 7. [Google Scholar]
- Zelditch, M.L.; Fink, W.L. Heterochrony and Heterotopy: Stability and Innovation in the Evolution of Form. Paleobiology 1996, 22, 241–254. [Google Scholar] [CrossRef]
- Webb, P.W. Form and Function in Fish Swimming. Sci. Am. 1984, 251, 72–83. [Google Scholar] [CrossRef]
- Santos, A.B.I.; Araújo, F.G. Evidence of Morphological Differences between Astyanax Bimaculatus (Actinopterygii: Characidae) from Reaches above and below Dams on a Tropical River. Env. Biol Fish 2015, 98, 183–191. [Google Scholar] [CrossRef]
- Aguilar-Medrano, R. Body Shape Evolution of Chromis and Azurina Species (Percifomes, Pomacentridae) of the Eastern Pacific. Anim. Biol. 2013, 63, 217–232. [Google Scholar] [CrossRef]
- Delariva, R.L.; Neves, M.P. Morphological Traits Correlated with Resource Partitioning among Small Characin Fish Species Coexisting in a Neotropical River. Ecol. Freshw. Fish 2020, 29, 640–653. [Google Scholar] [CrossRef]
- Engelman, R.K. A Devonian Fish Tale: A New Method of Body Length Estimation Suggests Much Smaller Sizes for Dunkleosteus Terrelli (Placodermi: Arthrodira). Diversity 2023, 15, 318. [Google Scholar] [CrossRef]
- Ornelas-García, C.P.; Bautista, A.; Herder, F.; Doadrio, I. Functional Modularity in Lake-Dwelling Characin Fishes of Mexico. PeerJ 2017, 5, e3851. [Google Scholar] [CrossRef]
- Ribeiro, A.C. Tectonic History and the Biogeography of the Freshwater Fishes from the Coastal Drainages of Eastern Brazil: An Example of Faunal Evolution Associated with a Divergent Continental Margin. Neotrop. Ichthyol. 2006, 4, 225–246. [Google Scholar] [CrossRef]
- Pazza, R.; Cruvinel, L.A.; Kavalco, K.F. Parallel Evolution Evidenced by Molecular Data in the Banded-Tetra (Astyanax Fasciatus). Biochem. Syst. Ecol. 2017, 70, 141–146. [Google Scholar] [CrossRef]
- Rodrigues Rocha, R.; De Mesquita Alves, R.; Pasa, R.; Frehner Kavalco, K. Morphological and Genetic Structure of Two Equivalent Astyanax Species (Characiformes: Characidae) in the Region of Paranaíba Arc. Sci. World J. 2019, 2019, 6507954. [Google Scholar] [CrossRef]
- Campos, J.E.G.; Dardenne, M.A. Origem e Evolução Tectônica da Bacia Sanfranciscana. Rev. Bras. Geociências 1997, 27, 283–294. [Google Scholar] [CrossRef]
- De Mesquita Alves, R.; Oliveira, I.H.R.; Pasa, R.; Kavalco, K.F. A New Species of Genus Psalidodon Eigenmann, 1911 Related to the P. Paranae Complex (Characiformes Characidae) from Upper Paranaíba River Basin, Brazil, Supported by Genetic and Morphometric Data. Biodivers. J. 2020, 11, 807–814. [Google Scholar] [CrossRef]
- Dagosta, F.C.; de Pinna, M. Biogeography of Amazonian Fishes: Deconstructing River Basins as Biogeographic Units. Neotrop. Ichthyol. 2017, 15, e170034. [Google Scholar] [CrossRef]
- Pazza, R.; Kavalco, K.F.; Bertollo, L.A.C. Chromosome Polymorphism in Astyanax Fasciatus (Teleostei, Characidae). 1. Karyotype Analysis, Ag-NORs and Mapping of the 18S and 5S Ribosomal Genes in Sympatric Karyotypes and Their Possible Hybrid Forms. Cytogenet. Genome Res. 2006, 112, 313–319. [Google Scholar] [CrossRef]
- Cursino, M.; Salviano, M.; Abril, V.; Zanetti, E.D.; Duarte, J.M. The Role of Chromosome Variation in the Speciation of the Red Brocket Deer Complex: The Study of Reproductive Isolation in Females. BMC Evol. Biol. 2014, 14, 40. [Google Scholar] [CrossRef]
- Kavalco, K.F.; Pasa, R. Chromosomal Radiation: A Model to Explain Karyotypic Diversity in Cryptic Species. Genet. Mol. Biol. 2023, 46, e20230116. [Google Scholar] [CrossRef] [PubMed]
- De Ré, F.C.; Robe, L.J.; Wallau, G.L.; Loreto, E.L.S. Inferring the Phylogenetic Position of the Drosophila Flavopilosa Group: Incongruence within and between Mitochondrial and Nuclear Multilocus Datasets. J. Zool. Syst. Evol. Res. 2017, 55, 208–221. [Google Scholar] [CrossRef]
- Després, L. One, Two or More Species? Mitonuclear Discordance and Species Delimitation. Mol. Ecol. 2019, 28, 3845–3847. [Google Scholar] [CrossRef] [PubMed]
- Zadra, N.; Rizzoli, A.; Rota-Stabelli, O. Chronological Incongruences Between Mitochondrial and Nuclear Phylogenies of Aedes mosquitoes. Life 2021, 11, 181. [Google Scholar] [CrossRef]
- Hallström, B.M.; Janke, A. Mammalian Evolution May Not Be Strictly Bifurcating. Mol. Biol. Evol. 2010, 27, 2804–2816. [Google Scholar] [CrossRef]








| Sample | Origin of the Library | Software | K-Mer | Seed |
|---|---|---|---|---|
| P. correntinus | SRR11147340 | NOVOplasty | 39 | MW495301.1 |
| P. aff. paranae Paranaíba | Lava-pés stream, Paranaíba River basin | NOVOplasty | 35 | KX609386.1 |
| P. rivularis M1 Lage | Lage stream, Abaeté River basin | NOVOplasty | 39 | MT428069.1 |
| P. rivularis M1 Bonito | Bonito stream, Borrachudo River basin | NOVOplasty | 39 | MT428069.1 |
| P. rivularis M1 Crico | Crico stream, Paracatu River basin | GetOrganelle | 115 | MT428069.1 |
| P. rivularis M1 Funchal | Funchal river, Indaiá River basin | NOVOplasty | 39 | MT428069.1 |
| P. rivularis M1 Borrachudo | Source of the Borrachudo River, Borrachudo river basin | NOVOplasty | 39 | MT428069.1 |
| P. rivularis M1 Velhas | Source of the das Velhas River, das Velhas River basin | NOVOplasty | 39 | MT428069.1 |
| P. rivularis M1 Cipó | Meeting of the Mascates and Bocaina rivers, das Velhas River basin | NOVOplasty | 39 | MT428069.1 |
| P. rivularis M2 Funchal (WSF) | Funchal river, Indaiá River basin | NOVOplasty | 39 | MT428070.1 |
| P. rivularis M2 Lage (WSF) | Lage stream, Abaeté River basin | NOVOplasty | 39 | MT428070.1 |
| P. rivularis M2 Velhas (ESF) | Source of the das Velhas River, das Velhas River basin | NOVOplasty | 39 | MT428070.1 |
| P. rivularis M2 Cipó (ESF) | Meeting of the Mascates and Bocaina rivers, das Velhas River basin | NOVOplasty | 39 | MT428070.1 |
| P. rivularis M3 Canastra | Rasga Canga Waterfall, São Francisco River basin | NOVOplasty | 39 | MT428069.1 |
| P. rivularis M4 Bonito | Bonito stream, Borrachudo River basin | NOVOplasty | 39 | MT428070.1 |
| P. scabripinnis | SRR9985989 | NOVOplasty | 35 | KX609386.1 |
| Abbreviation | Measurement | Reference Unit |
|---|---|---|
| PD | Pre-dorsal fin distance | % of standard length |
| PP | Pre-pectoral fin distance | % of standard length |
| PV | Pre-pelvic fin distance | % of standard length |
| PA | Pre-anal fin distance | % of standard length |
| BH | Body height | % of standard length |
| CPH | Caudal peduncle height | % of standard length |
| CPL | Caudal peduncle length | % of standard length |
| AFBL | Anal fin base length | % of standard length |
| ODFD | Orbit to dorsal-fin origin distance | % of standard length |
| POL | Postorbital length | % of standard length |
| HL | Head length | % of standard length |
| OD | Orbit diameter | % of head length |
| SnL | Snout length | % of head length |
| UJL | Upper jaw length | % of head length |
| CPH2 | Caudal peduncle height 2 | % of body height |
| HH | Head height | % of body height |
| Morphotype | Sub-Basin | Collect Site | Number of Metaphases Analyzed | 2n | FN | Karyotypes | ||||
|---|---|---|---|---|---|---|---|---|---|---|
| M | SM | ST | A | Bs | ||||||
| 1 | Abaeté | Lage stream | 53 | 46 + 0-2Bs | 84 | 8 | 22 | 8 | 8 | 0-2 |
| Tiros stream | 24 | 46 + 0-1B | 82 | 8 | 20 | 8 | 10 | 0-1 | ||
| Borrachudo | Bonito stream | 17 | 46 + 0-1B | 82 | 8 | 20 | 8 | 10 | 0-1 | |
| Source of the river | 5 | 46 + 0-1B | 82 | 8 | 20 | 8 | 10 | 0-1 | ||
| Indaiá | Funchal River | 30 | 46 + 0-1B | 86 | 8 | 24 | 8 | 6 | 0-1 | |
| Paracatu | Crico stream | 10 | 46 + 0-1B | 82 | 8 | 20 | 8 | 10 | 0-1 | |
| 2 | Abaeté | Lage stream | 20 | 50 + 0-1B | 90 | 8 | 24 | 8 | 10 | 0-1 |
| Indaiá | Funchal River | 11 | 50 | 86 | 8 | 20 | 8 | 14 | 0 | |
| Das Velhas | Cipó River | 10 | 50 | 88 | 8 | 22 | 8 | 12 | 0 | |
| 3 | São Francisco | Serra da Canastra | 31 | 50 + 0-1B | 84 | 10 | 18 | 6 | 16 | 0-1 |
| 4 | Abaeté | Abaeté Power Plant | 26 | 50 | 90 | 8 | 22 | 10 | 10 | 0 |
| Borrachudo | Bonito stream | 13 | 50 | 88 | 8 | 20 | 10 | 12 | 0-1 | |
| Morphotype 1 | Morphotype 2 ESF | Morphotype 2 WSF | Morphotype 3 | |
|---|---|---|---|---|
| Morphotype 2 ESF | PD, PP, PA, BH, CPH, CPL, AFBL, ODFD, POL, HL, SnL, UJL, HH, CPH2, LL | - | ||
| Morphotype 2 WSF | PP, PV, PA, BH, CPH, CPL, AFBL, ODFD, POL, HL, OD, HH, CPH2, LL | PD, PP, PV, POL, HL, SnL, HH, CPH2 | - | |
| Morphotype 3 | PP, BH, CPH, CPL, POL, HL, OD, SnL, HH, CPH2 | PD, PP, PA, BH, CPH, CPL, AFBL, POL, HL, OD, SnL, UJL, HH, LL | PP, PV, PA, BH, CPH, CPL, AFBL, POL, HL, OD, SnL, HH, LL | - |
| Morphotype 4 | PP, POL, HL, OD, LL | PD, PA, BH, CPL, AFBL, POL, OD, HH, CPH2 | PP, PA, BH, CPL, AFBL, POL, HL, OD, HH, CPH2 | CPH, HL, HH, CPH2, LL |
| Reference | ||||||
|---|---|---|---|---|---|---|
| P. rivularis m1 | P. rivularis m2 ESF | P. rivularis m2 WSF | P. rivularis m3 | P. rivularis m4 | ||
| Predicted | P. rivularis m1 | 100% | 0 | 0 | 0 | 0 |
| P. rivularis m2 ESF | 0 | 95.24% | 5.26% | 0 | 0 | |
| P. rivularis m2 WSF | 0 | 2.38% | 94.74% | 0 | 0 | |
| P. rivularis m3 | 0 | 0 | 0 | 100% | 0 | |
| P. rivularis m4 | 0 | 2.36% | 0 | 0 | 100% | |
| T. rivularis Lectotype N = 1 | T. rivularis Paralectotypes N = 2 | Non-Types N = 49 | Mean | SD | |
|---|---|---|---|---|---|
| Standard Length | 80.7 | 36.7–67.8 | 41.0–84.0 | 60.57 | 10.91 |
| % of standard length | |||||
| Predorsal distance | 47.08 | 51.66–52.39 | 46.14–51.86 | 49.29 | 1.57 |
| Prepectoral distance | 21.76 | 21.4–23.52 | 19.42–27.10 | 22.83 | 1.53 |
| Prepelvic distance | 44.26 | 42.28–47.78 | 43.28–50.23 | 46.43 | 1.85 |
| Preanal distance | 63.94 | 64.19–65.87 | 60.87–70.50 | 65.27 | 1.80 |
| Body height | 33.10 | 30.84–31.12 | 25.30–32.71 | 29.06 | 1.84 |
| Caudal-peduncle height | 11.49 | 9.95–11.48 | 9.32–14.72 | 11.85 | 0.92 |
| Caudal-peduncle length | 14.86 | 12.60–13.58 | 11.51–22.77 | 14.68 | 1.84 |
| Dorsal-fin length | 22.48 | 23.85 | 16.49–26.03 | 20.36 | 1.93 |
| Pectoral-fin length | 18.86 | 19.17 | 14.06–22.06 | 18.20 | 1.99 |
| Pelvic-fin length | 13.33 | 13.65–14.67 | 10.36–16.52 | 13.14 | 1.94 |
| Anal-fin length | 13.35 | 17.03 | 10.07–17.11 | 13.60 | 1.65 |
| Anal-fin base length | 22.63 | 22.83–23.85 | 16.44–24.17 | 21.37 | 1.81 |
| Orbit—dorsal-fin distance | 35.51 | 36.38–37.35 | 32.74–37.82 | 35.06 | 1.53 |
| Head length | 24.36 | 24.70–26.46 | 21.40–28.67 | 25.47 | 1.35 |
| Postorbital length | 10.60 | 9.67–11.08 | 9.35–13.11 | 11.27 | 0.84 |
| % of body height | |||||
| Head height | 74.89 | 66.69–75.34 | 67.45–83.72 | 75.03 | 3.96 |
| Caudal-peduncle height 2 | 34.72 | 32.27–36.89 | 34.06–52.60 | 40.92 | 3.99 |
| % of head length | |||||
| Orbit diameter | 28.04 | 28.99–33.91 | 26.17–39.24 | 32.07 | 2.72 |
| Snout length | 30.21 | 23.83–31.88 | 16.69–30.20 | 23.80 | 3.22 |
| Upper jaw length | 43.96 | 39.78–46.96 | 29.45–47.40 | 41.16 | 3.79 |
| Interorbital distance | - | 36.48 | 27.53–39.61 | 34.13 | 2.79 |
| H. santae Syntypes N = 2 | A. turmalinensis Types N = 20 | Non-Types N = 19 | Mean | SD | |
|---|---|---|---|---|---|
| Standard Length | 32.5–54.1 | 30–54.9 | 35.71–70.1 | 45.20 | 7.94 |
| % of standard length | |||||
| Predorsal distance | 53.72–55.00 | 49.38–53.29 | 48.98–54.15 | 51.47 | 1.46 |
| Prepectoral distance | 24.82–24.97 | 18.10–27.73 | 18.85–27.77 | 23.65 | 2.10 |
| Prepelvic distance | 47.70–50.34 | 44.74–49.28 | 43.34–50.34 | 47.19 | 1.82 |
| Preanal distance | 63.59–63.78 | 61.07–65.49 | 60.83–68.76 | 63.73 | 1.79 |
| Body height | 33.75–35.47 | 32.58–38.48 | 31.15–38.33 | 34.75 | 1.63 |
| Caudal-peduncle height | 12.42–12.50 | 12.32–15.46 | 9.86–14.13 | 13.04 | 1.03 |
| Caudal-peduncle length | 11.70–13.55 | 11.28–14.16 | 9.38–16.25 | 13.38 | 1.35 |
| Dorsal-fin length | 22.08–22.26 | 21.70–26.43 | 18.84–26.06 | 23.44 | 1.90 |
| Pectoral-fin length | 18.31 | 18.67–20.79 | 17.02–22.97 | 19.72 | 1.57 |
| Pelvic-fin length | 11.96–13.03 | 13.17–17.60 | 13.39–17.27 | 15.57 | 1.58 |
| Anal-fin length | 20.51–21.52 | 15.21–19.83 | 13.98–21.30 | 17.22 | 2.18 |
| Anal-fin base length | 23.74–26.84 | 23.86–28.45 | 20.57–26.45 | 24.89 | 1.82 |
| Orbit—dorsal-fin distance | 37.94–39.46 | 33.27–38.73 | 34.24–39.73 | 36.60 | 1.62 |
| Head length | 26.95–28.15 | 24.77–28.84 | 23.05–30.11 | 26.68 | 1.45 |
| Postorbital length | 11.41–12.36 | 10.31–14.57 | 10.67–14.04 | 11.90 | 0.91 |
| % of body height | |||||
| Head height | 71.75–73.00 | 65.14–78.79 | 63.67–77.79 | 71.04 | 3.87 |
| Caudal-peduncle height 2 | 35.02–37.05 | 34.35–46.14 | 29.39–41.35 | 37.58 | 3.11 |
| % of head length | |||||
| Orbit diameter | 29.52–32.98 | 29.57–39.06 | 24.37–35.41 | 33.08 | 3.20 |
| Snout length | 24.69–26.55 | 15.60–24.63 | 18.42–27.34 | 22.15 | 2.53 |
| Upper jaw length | 45.40–48.13 | 30.26–43.72 | 32.52–43.96 | 38.11 | 3.97 |
| Interorbital distance | 32.42–34.02 | 31.91–42.87 | 30.92–38.56 | 35.90 | 3.00 |
| Psalidodon terezinhae N = 19 | Psalidodon velhochico N = 16 | Psalidodon paiva N = 11 | |||||||
|---|---|---|---|---|---|---|---|---|---|
| Holotype | Amplitude | Mean/SD | Holotype | Amplitude | Mean/SD | Holotype | Amplitude | Mean/SD | |
| Standard Length | 53.0 | 38.0–59.0 | 47.87/6.05 | 77.0 | 49.0–89.0 | 69.03/12.13 | 62.0 | 31.5–77.0 | 53.32/16.67 |
| % of standard length | |||||||||
| Predorsal distance | 49.28 | 47.26–53.41 | 50.15/1.41 | 49.63 | 47.60–51.43 | 49.80/0.80 | 51.66 | 48.09–51.66 | 49.66/0.89 |
| Prepectoral distance | 21.74 | 14.72–23.80 | 20.69/2.20 | 22.26 | 22.26–28.16 | 25.72/1.86 | 22.16 | 22.16–27.47 | 24.51/1.99 |
| Prepelvic distance | 44.70 | 41.93–49.34 | 45.30/1.90 | 45.98 | 43.90–49.19 | 46.88/1.57 | 48.15 | 42.55–48.15 | 45.94/1.63 |
| Preanal distance | 63.57 | 59.50–69.79 | 63.66/2.32 | 65.25 | 64.17–67.69 | 65.83/0.96 | 66.01 | 62.88–68.21 | 66.28/1.56 |
| Body height | 38.90 | 33.97–38.90 | 35.88/1.55 | 33.40 | 28.06–33.40 | 30.87/1.48 | 28.64 | 28.64–32.66 | 30.90/1.34 |
| Caudal-peduncle height | 14.56 | 11.23–14.56 | 12.51/0.78 | 11.20 | 9.10–12.71 | 11.03/0.92 | 12.02 | 11.41–13.16 | 12.42/0.46 |
| Caudal-peduncle length | 12.49 | 10.47–15.78 | 12.72/1.32 | 16.00 | 13.54–18.15 | 16.26/1.07 | 15.98 | 13.30–18.60 | 15.64/1.56 |
| Dorsal-fin length | 21.98 | 20.32–27.49 | 24.34/2.12 | 17.57 | 15.79–21.39 | 18.65/1.77 | - | 20.49–29.47 | 25.33/3.26 |
| Pectoral-fin length | 20.14 | 17.67–20.83 | 19.36/1.02 | 18.63 | 17.98–19.97 | 18.75/0.63 | 18.43 | 15.97–19.09 | 17.15/1.69 |
| Pelvic-fin length | 13.33 | 11.75–17.68 | 14.69/1.58 | 16.38 | 12.86–16.44 | 14.78/1.33 | 13.80 | 12.72–18.41 | 14.67/3.24 |
| Anal-fin length | 13.95 | 7.65–16.96 | 13.97/2.44 | 11.57 | 7.75–16.03 | 12.89/2.10 | - | 12.84–18.78 | 15.53/2.69 |
| Anal-fin base length | 27.68 | 22.48–29.16 | 26.17/1.83 | 21.51 | 16.21–23.26 | 19.96/1.74 | 18.88 | 15.51–21.64 | 19.34/1.85 |
| Orbit—dorsal-fin distance | 36.04 | 33.36–37.99 | 36.12/1.26 | 37.10 | 34.41–37.10 | 35.77/0.75 | 39.70 | 33.42–39.70 | 35.94/2.00 |
| Head length | 23.82 | 21.60–26.19 | 23.92/1.26 | 27.23 | 26.84–31.93 | 29.07/1.59 | 25.67 | 24.42–29.92 | 26.97/1.85 |
| Postorbital length | 10.46 | 8.60–11.00 | 09.93/0.71 | 14.80 | 13.80–17.25 | 15.10/0.98 | 13.71 | 12.24–14.52 | 13.25/0.69 |
| % of body height | |||||||||
| Head height | 59.24 | 59.24–69.30 | 64.18/2.35 | 78.61 | 75.44–87.22 | 80.98/3.72 | 79.22 | 68.34–79.25 | 75.59/3.81 |
| Caudal-peduncle height 2 | 37.43 | 31.34–38.01 | 34.87/1.89 | 33.54 | 30.82–41.84 | 35.76/2.83 | 41.97 | 35.28–43.16 | 40.27/2.37 |
| % of head length | |||||||||
| Orbit diameter | 39.11 | 29.20–39.11 | 34.22/2.01 | 23.83 | 23.22–33.18 | 28.06/2.88 | 25.12 | 23.27–34.72 | 27.82/3.76 |
| Snout length | 16.47 | 16.47–30.71 | 24.30/3.07 | 22.19 | 15.75–24.45 | 20.33/2.51 | 21.47 | 18.09–26.67 | 22.62/2.56 |
| Upper jaw length | 33.84 | 33.84–45.69 | 39.89/2.90 | 39.02 | 35.28–48.40 | 40.36/3.00 | 43.05 | 33.80–43.47 | 39.32/3.35 |
| Interorbital distance | 39.61 | 30.07–39.61 | 34.69/3.18 | 33.39 | 27.58–37.10 | 32.62/2.86 | 34.56 | 29.47–39.38 | 34.42/2.82 |
Disclaimer/Publisher’s Note: The statements, opinions and data contained in all publications are solely those of the individual author(s) and contributor(s) and not of MDPI and/or the editor(s). MDPI and/or the editor(s) disclaim responsibility for any injury to people or property resulting from any ideas, methods, instructions or products referred to in the content. |
© 2025 by the authors. Licensee MDPI, Basel, Switzerland. This article is an open access article distributed under the terms and conditions of the Creative Commons Attribution (CC BY) license (https://creativecommons.org/licenses/by/4.0/).
Share and Cite
Rodrigues-Oliveira, I.H.; de Assis, P.M.; Pimentel, L.G.P.; Soares, R.A.S.; Batista da Silva, I.; Rocha, R.R.; Menegidio, F.B.; Pasa, R.; Kavalco, K.F. Unraveling a 150-Year-Old Enigma: Psalidodon rivularis (Acestrorhamphidae: Acestrorhampinae), a Species Complex or a Polymorphic Species? Biology 2025, 14, 1793. https://doi.org/10.3390/biology14121793
Rodrigues-Oliveira IH, de Assis PM, Pimentel LGP, Soares RAS, Batista da Silva I, Rocha RR, Menegidio FB, Pasa R, Kavalco KF. Unraveling a 150-Year-Old Enigma: Psalidodon rivularis (Acestrorhamphidae: Acestrorhampinae), a Species Complex or a Polymorphic Species? Biology. 2025; 14(12):1793. https://doi.org/10.3390/biology14121793
Chicago/Turabian StyleRodrigues-Oliveira, Igor Henrique, Priscila Martins de Assis, Luiz Guilherme Pereira Pimentel, Rafael Augusto Silva Soares, Iuri Batista da Silva, Renan Rodrigues Rocha, Fabiano Bezerra Menegidio, Rubens Pasa, and Karine Frehner Kavalco. 2025. "Unraveling a 150-Year-Old Enigma: Psalidodon rivularis (Acestrorhamphidae: Acestrorhampinae), a Species Complex or a Polymorphic Species?" Biology 14, no. 12: 1793. https://doi.org/10.3390/biology14121793
APA StyleRodrigues-Oliveira, I. H., de Assis, P. M., Pimentel, L. G. P., Soares, R. A. S., Batista da Silva, I., Rocha, R. R., Menegidio, F. B., Pasa, R., & Kavalco, K. F. (2025). Unraveling a 150-Year-Old Enigma: Psalidodon rivularis (Acestrorhamphidae: Acestrorhampinae), a Species Complex or a Polymorphic Species? Biology, 14(12), 1793. https://doi.org/10.3390/biology14121793

