Extracellular Vesicles from the Myocyte Secretome Contribute In Vitro to Creating an Unfavourable Environment for Migrating Lung Carcinoma Cells
Simple Summary
Abstract
1. Introduction
2. Materials and Methods
2.1. Cell Cultures
Promotion of C2C12 Cell Differentiation
2.2. Extracellular Vesicle (EV) Isolation from Cell Culture (Conditioned) Medium and EV Characterisation
2.3. Light Microscopy and Cell Counting
2.4. Fluorescent Microscopy
2.5. PKH67 Labelling of CMT 64/61 Murine Lung Carcinoma Cells
2.6. PKH26 Labelling of EVs for EV Tracking
2.7. Interaction Analysis of Labelled C2C12-EVs with CMT 64/61 Murine Lung Carcinoma Cells
2.8. Cell Growth Assay and Assessment of Conditioned Medium or EV Transplant on CMT 64/61 Viability
2.9. Flow Cytometry
2.9.1. ViaCount Assay—Cell Viability Assessment
2.9.2. Nexin Assay—Apoptosis Assessment
2.9.3. Cell Cycle Assay—Assessment of Cell Cycle Arrest
2.10. Cell Migration Assay
2.11. Cell Cytotoxicity Assay
2.12. LysoTracker™ Analysis
2.13. MitoTracker™ Analysis
2.14. Caspase 3, Caspase 8 and Caspase 9 Multiplex Activity Assay
2.15. SDS-Polyacrylamide Gel Electrophoresis and Western Blotting
2.16. LC-MS/MS Analysis
2.17. Protein Identification, Protein–Protein Interaction Networks and Pathway Enrichment Analysis
2.18. Statistical Analysis
3. Results
3.1. Myoblast C2C12 Cell Differentiation and Extracellular Vesicle (mEV) Isolation from Myocytes
3.2. The Murine Lung Carcinoma (CMT 64/61) Cell Line Grows Rapidly in Low Serum Conditions
3.3. Lung Carcinoma (CMT 64/61) Cells Fail to Colonise Skeletal Muscle Cells, and CMT 64/61 Viability Is Decreased Following Treatment with Myocyte C2C12-Derived EVs (“EV Transplant”)
3.4. Anti-Cancer Effects of Skeletal Muscle-Derived EVs on Lung Carcinoma (CMT 64/61) Cells
3.4.1. C2C12-EVs Inhibit Lung Carcinoma (CMT 64/61) Cell Migration
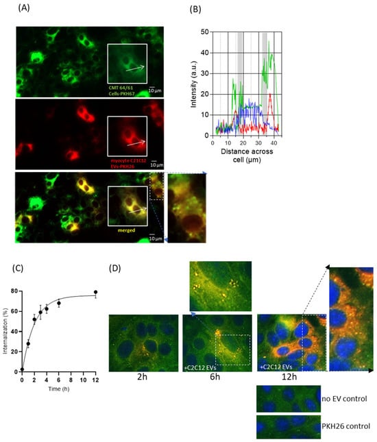
3.4.2. C2C12-EVs Are Taken up by Lung Carcinoma (CMT 64/61) Cells
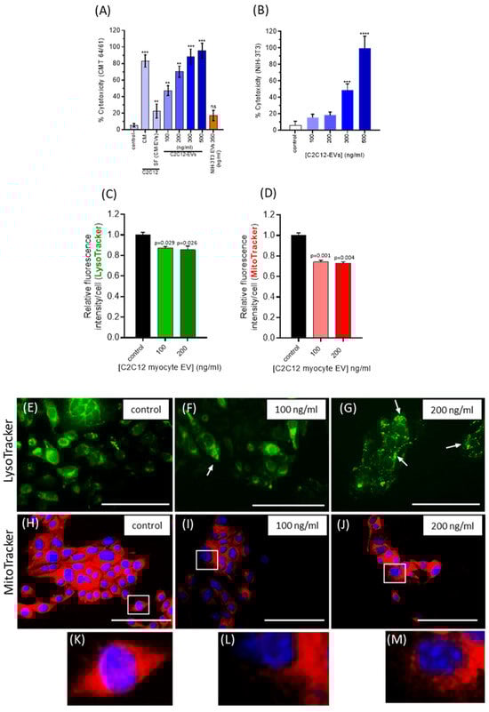
3.4.3. C2C12-EVs Exert a Cytotoxic Effect on Lung Carcinoma (CMT 64/61) Cells
3.4.4. C2C12-Derived EVs Induce Lysosomal and Mitochondrial Changes in Lung Carcinoma (CMT 64/61) Cells
3.4.5. C2C12-EVs Induce the Mitochondrial-Mediated Intrinsic Pathway of Apoptosis in Lung Carcinoma Cells (CMT 64/61)
3.5. C2C12-EVs Exert S Phase Cell Cycle Arrest on Lung Carcinoma Cells (CMT 64/61)
3.6. EV Protein Cargo Analysis of Myocyte (C2C12-) EVs and Fibroblast (NIH-3T3) EVs
3.6.1. Protein–Protein Interaction (PPI) Network Analysis of EV Protein Cargoes from C2C12 Myocytes and NIH-3T3 Fibroblasts
3.6.2. Protein–Protein Interaction (PPI) Network Analysis of EV Protein Cargoes Specific to Only C2C12 Myocytes or NIH-3T3 Fibroblasts
3.6.3. Significantly Enriched or Diminished C2C12-Derived EV Protein Cargo Hits
4. Discussion
4.1. Myocyte EV Isolation and Characterisation
4.2. Lung Carcinoma Cells Selectively Govern Myocyte EV Uptake
4.3. Anti-Tumourigenic Effects of Skeletal Muscle-Derived EVs
4.3.1. Role of C2C12-EVs in Inducing Apoptosis of Carcinoma Cells
4.3.2. Role of C2C12-EVs on Carcinoma Cell Proliferation and Cell Migration
4.4. C2C12-EV Proteome Cargo Analysis and Functional Enrichment Pathways—Putative Anti-Cancer Effects
4.5. Decorin: An Enriched Myocyte EV Cargo Hit—A Myokine with Anti-Cancer Effects
5. Conclusions
Supplementary Materials
Author Contributions
Funding
Institutional Review Board Statement
Data Availability Statement
Acknowledgments
Conflicts of Interest
References
- van Niel, G.; Carter, D.R.F.; Clayton, A.; Lambert, D.W.; Raposo, G.; Vader, P. Challenges and directions in studying cell-cell communication by extracellular vesicles. Nat. Rev. Mol. Cell Biol. 2022, 23, 369–382. [Google Scholar] [CrossRef]
- Couch, Y.; Buzàs, E.I.; Di Vizio, D.; Gho, Y.S.; Harrison, P.; Hill, A.F.; Lötvall, J.; Raposo, G.; Stahl, P.D.; Théry, C.; et al. A brief history of nearly EV-erything—The rise and rise of extracellular vesicles. J. Extracell. Vesicles 2021, 10, e12144. [Google Scholar] [CrossRef]
- .Wessler, S.; Meisner-Kober, N. On the road: Extracellular vesicles in intercellular communication. Cell Commun. Signal. 2025, 23, 95. [Google Scholar] [CrossRef]
- Jabalee, J.; Towle, R.; Garnis, C. The Role of Extracellular Vesicles in Cancer: Cargo, Function, and Therapeutic Implications. Cells. 2018, 7, 93. [Google Scholar] [CrossRef] [PubMed]
- Maacha, S.; Bhat, A.A.; Jimenez, L.; Raza, A.; Haris, M.; Uddin, S.; Grivel, J.C. Extracellular vesicles-mediated intercellular communication: Roles in the tumor microenvironment and anti-cancer drug resistance. Mol. Cancer 2019, 18, 55. [Google Scholar] [CrossRef] [PubMed]
- Marar, C.; Starich, B.; Wirtz, D. Extracellular vesicles in immunomodulation and tumor progression. Nat. Immunol. 2021, 22, 560–570. [Google Scholar] [CrossRef] [PubMed]
- Yan, W.L.; Shen, K.Y.; Tien, C.Y.; Chen, Y.A.; Liu, S.J. Recent progress in GM-CSF-based cancer immunotherapy. Immunotherapy 2017, 9, 347–360. [Google Scholar] [CrossRef]
- Schadendorf, D.; Ugurel, S.; Schuler-Thurner, B.; Nestle, F.O.; Enk, A.; Bröcker, E.B.; Grabbe, S.; Rittgen, W.; Edler, L.; Sucker, A.; et al. Dacarbazine (DTIC) versus vaccination with autologous peptide-pulsed dendritic cells (DC) in first-line treatment of patients with metastatic melanoma: A randomized phase III trial of the DC study group of the DeCOG. Ann. Oncol. 2006, 17, 563–570. [Google Scholar] [CrossRef]
- Butts, C. O-083 A multicenter phase IIB randomized study of the liposomal MUC1 vaccine L-BLP25 for immunotherapy of advanced non-small cell lung cancer (NSCLC). Lung Cancer 2005, 49, S30. [Google Scholar] [CrossRef]
- Lu, Z.; Zuo, B.; Jing, R.; Gao, X.; Rao, Q.; Liu, Z.; Qi, H.; Guo, H.; Yin, H. Dendritic cell-derived exosomes elicit tumour regression in autochthonous hepatocellular carcinoma mouse models. J. Hepatol. 2017, 67, 739–748. [Google Scholar] [CrossRef]
- Walsh, T.; Poole, A. Do platelets promote cardiac recovery after myocardial infarction: Roles beyond occlusive ischemic damage. Am. J. Physiol. Heart Circ. Physiol. 2018, 314, H1043–H1048. [Google Scholar] [CrossRef]
- Zou, J.; Yang, W.; Cui, W.; Li, C.; Ma, C.; Ji, X.; Hong, J.; Qu, Z.; Chen, J.; Liu, A.; et al. Therapeutic potential and mechanisms of mesenchymal stem cell-derived exosomes as bioactive materials in tendon-bone healing. J. Nanobiotechnol. 2023, 21, 14. [Google Scholar] [CrossRef]
- Ding, J.Y.; Chen, M.J.; Wu, L.F.; Shu, G.F.; Fang, S.J.; Li, Z.Y.; Chu, X.R.; Li, X.K.; Wang, Z.G.; Ji, J.S. Mesenchymal stem cell-derived extracellular vesicles in skin wound healing: Roles, opportunities and challenges. Mil. Med. Res. 2023, 10, 36. [Google Scholar] [CrossRef]
- Hu, Q.; Zhang, S.; Yang, Y.; Yao, J.-Q.; Tang, W.-F.; Lyon, C.J.; Hu, T.Y.; Wan, M.-H. Extracellular vesicles in the pathogenesis and treatment of acute lung injury. Mil. Med. Res. 2022, 9, 61. [Google Scholar] [CrossRef]
- Grange, C.; Skovronova, R.; Marabese, F.; Bussolati, B. Stem Cell-Derived Extracellular Vesicles and Kidney Regeneration. Cells 2019, 8, 1240. [Google Scholar] [CrossRef]
- Chiabotto, G.; Semnani, A.; Ceccotti, E.; Guenza, M.; Camussi, G.; Bruno, S. Mesenchymal Stromal Cell-Derived Extracellular Vesicles for Reversing Hepatic Fibrosis in 3D Liver Spheroids. Biomedicines 2024, 12, 1849. [Google Scholar] [CrossRef] [PubMed]
- Sisa, C.; Kholia, S.; Naylor, J.; Herrera Sanchez, M.B.; Bruno, S.; Deregibus, M.C.; Camussi, G.; Inal, J.M.; Lange, S.; Hristova, M. Mesenchymal Stromal Cell Derived Extracellular Vesicles Reduce Hypoxia-Ischaemia Induced Perinatal Brain Injury. Front. Physiol. 2019, 10, 282. [Google Scholar] [CrossRef]
- Alqurashi, H.; Alsharief, M.; Perciato, M.L.; Raven, B.; Ren, K.; Lambert, D.W. Message in a bubble: The translational potential of extracellular vesicles. J. Physiol. 2023, 601, 4895–4905. [Google Scholar] [CrossRef]
- Teng, F.; Fussenegger, M. Shedding Light on Extracellular Vesicle Biogenesis and Bioengineering. Adv. Sci. 2020, 8, 2003505. [Google Scholar] [CrossRef] [PubMed]
- Witwer, K.W.; Wolfram, J. Extracellular vesicles versus synthetic nanoparticles for drug delivery. Nat. Rev. Mater. 2021, 6, 103–106. [Google Scholar] [CrossRef] [PubMed]
- Cecchin, R.; Troyer, Z.; Witwer, K.; Morris, K.V. Extracellular vesicles: The next generation in gene therapy delivery. Mol. Ther. 2023, 31, 1225–1230. [Google Scholar] [CrossRef] [PubMed]
- Lyden, D.; Ghajar, C.M.; Correia, A.L.; Aguirre-Ghiso, J.A.; Cai, S.; Rescigno, M.; Zhang, P.; Hu, G.; Fendt, S.M.; Boire, A.; et al. Metastasis. Cancer Cell 2022, 40, 787–791. [Google Scholar] [CrossRef] [PubMed]
- Dai, J.; Lu, Y.; Roca, H.; Keller, J.M.; Zhang, J.; McCauley, L.K.; Keller, E.T. Immune mediators in the tumour microenvironment of prostate cancer. Chin. J. Cancer 2017, 36, 29. [Google Scholar] [CrossRef]
- Plaza, J.; Perez-Montiel, D.; Mayerson, J.; Morrison, C.; Suster, S. Metastases to soft tissue. Cancer 2007, 112, 193–203. [Google Scholar] [CrossRef] [PubMed]
- Surov, A.; Köhler, J.; Wienke, A.; Gufler, H.; Bach, A.G.; Schramm, D.; Behrmann, C.; Spielmann, R.P. Muscle metastases: Comparison of features in different primary tumours. Cancer Imaging 2014, 14, 21. [Google Scholar] [CrossRef]
- Sudo, A.; Ogihara, Y.; Shiokawa, Y.; Fujinami, S.; Sekiguchi, S. Intramuscular metastasis of carcinoma. Clin. Orthop. Relat. Res. 1993, 296, 213–217. [Google Scholar] [CrossRef]
- El Mansoury, F.Z.; El Ouardi, W.; El Yousfi, Z.; Kili, M.; Allioui, S.; Essaber, H.; El Bakkari, A.; Jerguigue, H.; Omor, Y.; Latib, R. Primary rectal adenocarcinoma with musculoskeletal metastasis as the only metastasis site: A case report with a short literature review. Radiol. Case Rep. 2024, 19, 1614–1618. [Google Scholar] [CrossRef]
- Huang, S. Cryptic metastatic calcification after radical nephrectomy in a patient with renal cell carcinoma. Lancet Oncol. 2024, 25, e281. [Google Scholar] [CrossRef]
- Carter, R. The Spread of Tumours in the Human Body. J. Clin. Pathol. 1974, 27, 432–433. [Google Scholar] [CrossRef]
- McNally, O.; Hughes, S.; Clarke, J.; Lynch, T. A5 Unsuspected soft tissue and skeletal metastases detected by PET/CT when compared to conventional imaging. Nucl. Med. Commun. 2006, 27, 1014. [Google Scholar] [CrossRef]
- Hiroux, C.; Vandoorne, T.; Koppo, K.; De Smet, S.; Hespel, P.; Berardi, E. Physical activity counteracts tumour cell growth in colon carcinoma C26-injected muscles: An interim report. Eur. J. Transl. Myol. 2016, 26, 5989. [Google Scholar] [CrossRef] [PubMed]
- Saunders, A.A.E.; Thomson, R.E.; Goodman, C.A.; Anderson, R.L.; Gregorevic, P. Striated muscle: An inadequate soil for cancers. Cancer Metastasis Rev. 2024, 43, 1511–1527. [Google Scholar] [CrossRef]
- Marwein, S.; Mishra, B.; De, U.C.; Acharya, P.C. Recent Progress of Adenosine Receptor Modulators in the Development of Anticancer Chemotherapeutic Agents. Curr. Pharm. Des. 2019, 25, 2842–2858. [Google Scholar] [CrossRef] [PubMed]
- Parlakian, A.; Gomaa, I.; Solly, S.; Arandel, L.; Mahale, A.; Born, G.; Marazzi, G.; Sassoon, D. Skeletal Muscle Phenotypically Converts and Selectively Inhibits Metastatic Cells in Mice. PLoS ONE 2010, 5, e9299. [Google Scholar] [CrossRef] [PubMed][Green Version]
- Kyriakidou, Y.; Cooper, I.; Kraev, I.; Lange, S.; Elliott, B.T. Preliminary Investigations Into the Effect of Exercise-Induced Muscle Damage on Systemic Extracellular Vesicle Release in Trained Younger and Older Men. Front. Physiol. 2021, 12, 723931. [Google Scholar] [CrossRef]
- Kitahara, C.M. Obesity, Physical Activity, and Thyroid Cancer Risk: Disentangling True Associations from Detection Bias. Thyroid 2023, 33, 276–277. [Google Scholar] [CrossRef]
- Severinsen, M.; Pedersen, B. Muscle–Organ Crosstalk: The Emerging Roles of Myokines. Endocr. Rev. 2020, 41, 594–609. [Google Scholar] [CrossRef]
- Roy, P.; Chowdhury, S.; Roy, H.K. Exercise-induced myokines as emerging therapeutic agents in colorectal cancer prevention and treatment. Futur. Oncol. 2018, 14, 309–312. [Google Scholar] [CrossRef]
- Yamaguchi, Y.; Mann, D.; Ruoslahti, E. Negative regulation of transforming growth factor-β by the proteoglycan decorin. Nature 1990, 346, 281–284. [Google Scholar] [CrossRef]
- Wu, H.; Wang, S.; Xue, A.; Liu, Y.; Liu, Y.; Wang, H.; Chen, Q.; Guo, M.; Zhang, Z. Overexpression of decorin induces apoptosis and cell growth arrest in cultured rat mesangial cells in vitro. Nephrology 2008, 13, 607–615. [Google Scholar] [CrossRef]
- Bi, X.; Tong, C.; Dockendorff, A.; Bancroft, L.; Gallagher, L.; Guzman, G.; Iozzo, R.V.; Augenlicht, L.H.; Yang, W. Genetic deficiency of decorin causes intestinal tumour formation through disruption of intestinal cell maturation. Carcinogenesis 2008, 29, 1435–1440. [Google Scholar] [CrossRef]
- Whitham, M.; Parker, B.L.; Friedrichsen, M.; Hingst, J.R.; Hjorth, M.; Hughes, W.E.; Egan, C.L.; Cron, L.; Watt, K.I.; Kuchel, R.P.; et al. Extracellular Vesicles Provide a Means for Tissue Crosstalk during Exercise. Cell Metab. 2018, 27, 237–251.e4. [Google Scholar] [CrossRef] [PubMed]
- Zaharie, F.; Muresan, M.S.; Petrushev, B.; Berce, C.; Gafencu, G.A.; Selicean, S.; Jurj, A.; Cojocneanu-Petric, R.; Lisencu, C.I.; Pop, L.A.; et al. Exosome-Carried microRNA-375 Inhibits Cell Progression and Dissemination via Bcl-2 Blocking in Colon Cancer. J. Gastrointest. Liver Dis. 2015, 24, 435–443. [Google Scholar] [CrossRef]
- Chen, W.; Quan, Y.; Fan, S.; Wang, H.; Liang, J.; Huang, L.; Chen, L.; Liu, Q.; He, P.; Ye, Y. Exosome-transmitted circular RNA hsa_circ_0051443 suppresses hepatocellular carcinoma progression. Cancer Lett. 2020, 475, 119–128. [Google Scholar] [CrossRef]
- Pakravan, K.; Babashah, S.; Sadeghizadeh, M.; Mowla, S.J.; Mossahebi-Mohammadi, M.; Ataei, F.; Dana, N.; Javan, M. MicroRNA-100 shuttled by mesenchymal stem cell-derived exosomes suppresses in vitro angiogenesis through modulating the mTOR/HIF-1α/VEGF signaling axis in breast cancer cells. Cell. Oncol. 2017, 40, 457–470. [Google Scholar] [CrossRef] [PubMed]
- Théry, C.; Witwer, K.W.; Aikawa, E.; Alcaraz, M.J.; Anderson, J.D.; Andriantsitohaina, R.; Antoniou, A.; Arab, T.; Archer, F.; Atkin-Smith, G.K.; et al. Minimal information for studies of extracellular vesicles 2018 (MISEV2018): A position statement of the International Society for Extracellular Vesicles and update of the MISEV2014 guidelines. J. Extracell. Vesicles 2018, 7, 1535750. [Google Scholar] [CrossRef] [PubMed]
- Welsh, J.A.; Goberdhan, D.C.I.; O’Driscoll, L.; Buzas, E.I.; Blenkiron, C.; Bussolati, B.; Cai, H.; Di Vizio, D.; Driedonks, T.A.P.; Erdbrügger, U.; et al. Minimal information for studies of extracellular vesicles (MISEV2023): From basic to advanced approaches. J. Extracell. Vesicles 2024, 13, e12404. [Google Scholar] [CrossRef]
- Antwi-Baffour, S.; Malibha-Pinchbeck, M.; Stratton, D.; Jorfi, S.; Lange, S.; Inal, J. Plasma mEV levels in Ghanain malaria patients with low parasitaemia are higher than those of healthy controls, raising the potential for parasite markers in mEVs as diagnostic targets. J. Extracell. Vesicles 2019, 9, 1697124. [Google Scholar] [CrossRef]
- Jorfi, S.; Ansa-Addo, E.A.; Mariniello, K.; Warde, P.; Bin Senian, A.A.; Stratton, D.; Bax, B.E.; Levene, M.; Lange, S.; Inal, J.M. A Coxsackievirus B1-mediated nonlytic Extracellular Vesicle-to-cell mechanism of virus transmission and its possible control through modulation of EV release. J. Gen. Virol. 2023, 104, 001884. [Google Scholar] [CrossRef]
- Hu, T.; Hu, J. Melanoma-derived exosomes induce reprogramming fibroblasts into cancer- associated fibroblasts via Gm26809 delivery. Cell Cycle 2019, 18, 3085–3094. [Google Scholar] [CrossRef]
- Rajah, T.T.; Rambo, D.J.; Dmytryk, J.J.; Pento, J.T. Influence of Antiestrogens on NIH-3T3-Fibroblast-Induced Motility of Breast Cancer Cells. Chemotherapy 2000, 47, 56–69. [Google Scholar] [CrossRef]
- Hoffman, R. Imaging the Role of the Tumour Microenvironment in Tumour Progression and Metastasis. Cancer Cell Microenviron. 2016, 3, e1206. [Google Scholar] [CrossRef][Green Version]
- Olechnowicz, S.; Edwards, C. Contributions of the Host Microenvironment to Cancer-Induced Bone Disease. Cancer Res. 2014, 74, 1625–1631. [Google Scholar] [CrossRef]
- Weiss, L. Biomechanical destruction of cancer cells in skeletal muscle: A rate-regulator for hematogenous metastasis. Clin. Exp. Metastasis 1989, 7, 483–491. [Google Scholar] [CrossRef]
- Herbowski, L. Missing Skeletal Muscle Metastases of Papillary Thyroid Carcinoma. Diagnostics 2020, 10, 457. [Google Scholar] [CrossRef]
- Liu, Y.J.; Wang, C. A review of the regulatory mechanisms of extracellular vesicles-mediated intercellular communication. Cell Commun.Signal. 2023, 21, 77. [Google Scholar] [CrossRef]
- Joshi, B.S.; de Beer, M.A.; Giepmans, B.N.G.; Zuhorn, I.S. Endocytosis of Extracellular Vesicles and Release of Their Cargo from Endosomes. ACS Nano 2020, 14, 4444–4455. [Google Scholar] [CrossRef] [PubMed]
- Liu, Q.; Huang, J.; Xia, J.; Liang, Y.; Li, G. Tracking tools of extracellular vesicles for biomedical research. Front. Bioeng. Biotechnol. 2022, 10, 943712. [Google Scholar] [CrossRef] [PubMed]
- Kumar, P.; Nagarajan, A.; Uchil, P.D. Analysis of Cell Viability by the Lactate Dehydrogenase Assay. Cold Spring Harb. Protoc. 2018, 2018. [Google Scholar] [CrossRef] [PubMed]
- Eriksson, I.; Öllinger, K. Lysosomes in Cancer-At the Crossroad of Good and Evil. Cells 2024, 13, 459. [Google Scholar] [CrossRef]
- Guicciardi, M.E.; Leist, M.; Gores, G.J. Lysosomes in cell death. Oncogene 2004, 23, 2881–2890. [Google Scholar] [CrossRef] [PubMed]
- Aits, S.; Jäättelä, M. Lysosomal cell death at a glance. J. Cell Sci. 2013, 126, 1905–1912. [Google Scholar] [CrossRef] [PubMed]
- Trybus, W.; Trybus, E.; Król, T. Lysosomes as a Target of Anticancer Therapy. Int. J. Mol. Sci. 2023, 24, 2176. [Google Scholar] [CrossRef]
- Wong, Y.C.; Ysselstein, D.; Krainc, D. Mitochondria-lysosome contacts regulate mitochondrial fission via RAB7 GTP hydrolysis. Nature 2018, 554, 382–386. [Google Scholar] [CrossRef]
- Zhang, X.; Cheng, X.; Yu, L.; Yang, J.; Calvo, R.; Patnaik, S.; Hu, X.; Gao, Q.; Yang, M.; Lawas, M.; et al. MCOLN1 is a ROS sensor in lysosomes that regulates autophagy. Nat. Commun. 2016, 7, 12109. [Google Scholar] [CrossRef] [PubMed]
- Yamakawa, H.; Ito, Y.; Naganawa, T.; Banno, Y.; Nakashima, S.; Yoshimura, S.; Sawada, M.; Nishimura, Y.; Nozawa, Y.; Sakai, N. Activation of caspase-9 and -3 during H2O2-induced apoptosis of PC12 cells independent of ceramide formation. Neurol. Res. 2000, 22, 556–564. [Google Scholar] [CrossRef]
- Furukawa, M.; K-Kaneyama, J.R.; Yamada, M.; Senda, A.; Manabe, A.; Miyazaki, A. Cytotoxic Effects of Hydrogen Peroxide on Human Gingival Fibroblasts In Vitro. Oper. Dent. 2015, 40, 430–439. [Google Scholar] [CrossRef]
- Zhang, Z.; Zhan, F. Type 2 Cystatins and Their Roles in the Regulation of Human Immune Response and Cancer Progression. Cancers 2023, 15, 5363. [Google Scholar] [CrossRef]
- Sainio, A.O.; Järveläinen, H.T. Decorin-mediated oncosuppression—A potential future adjuvant therapy for human epithelial cancers. Br. J. Pharmacol. 2018, 176, 5–15. [Google Scholar] [CrossRef]
- Kumar, M.A.; Baba, S.K.; Sadida, H.Q.; Marzooqi, S.A.; Jerobin, J.; Altemani, F.H.; Algehainy, N.; Alanazi, M.A.; Abou-Samra, A.B.; Kumar, R.; et al. Extracellular vesicles as tools and targets in therapy for diseases. Signal Transduct. Target. Ther. 2024, 9, 27. [Google Scholar] [CrossRef]
- De Sousa, K.P.; Rossi, I.; Abdullahi, M.; Ramirez, M.I.; Stratton, D.; Inal, J.M. Isolation and characterization of extracellular vesicles and future directions in diagnosis and therapy. Wiley Interdiscip. Rev. Nanomed. Nanobiotechnol. 2023, 15, e1835. [Google Scholar] [CrossRef] [PubMed]
- González-Blanco, C.; Iglesias-Fortes, S.; Lockwood, Á.C.; Figaredo, C.; Vitulli, D.; Guillén, C. The Role of Extracellular Vesicles in Metabolic Diseases. Biomedicines 2024, 12, 992. [Google Scholar] [CrossRef]
- Bernstein, D.E.; Piedad, J.; Hemsworth, L.; West, A.; Johnston, I.D.; Dimov, N.; Inal, J.M.; Vasdev, N. Prostate cancer and microfluids. Urol. Oncol. 2021, 39, 455–470. [Google Scholar] [CrossRef]
- Andre, M.; Caobi, A.; Miles, J.S.; Vashist, A.; Ruiz, M.A.; Raymond, A.D. Diagnostic potential of exosomal extracellular vesicles in oncology. BMC Cancer 2024, 24, 322. [Google Scholar] [CrossRef] [PubMed]
- Moore, C.; Kosgodage, U.; Lange, S.; Inal, J.M. The emerging role of exosome and microvesicle- (EMV-) based cancer therapeutics and immunotherapy. Int. J. Cancer 2017, 141, 428–436. [Google Scholar] [CrossRef]
- Pols, M.; Klumperman, J. Trafficking and function of the tetraspanin CD63. Exp. Cell Res. 2009, 315, 1584–1592. [Google Scholar] [CrossRef] [PubMed]
- Wollert, T.; Hurley, J. Molecular mechanism of multivesicular body biogenesis by ESCRT complexes. Nature 2010, 464, 864–869. [Google Scholar] [CrossRef]
- Stotz, H.U.; Brotherton, D.; Inal, J. Communication is key: Extracellular vesicles as mediators of infection and defence during host-microbe interactions in animals and plants. FEMS Microbiol. Rev. 2022, 46, fuab044. [Google Scholar] [CrossRef]
- Jalabert, A.; Vial, G.; Guay, C.; Wiklander, O.P.; Nordin, J.Z.; Aswad, H.; Forterre, A.; Meugnier, E.; Pesenti, S.; Regazzi, R.; et al. Exosome-like vesicles released from lipid-induced insulin-resistant muscles modulate gene expression and proliferation of beta recipient cells in mice. Diabetologia 2016, 59, 1049–1058. [Google Scholar] [CrossRef]
- Pinto, A.C.; Tavares, P.; Neves, B.; Oliveira, P.F.; Vitorino, R.; Moreira-Gonçalves, D.; Ferreira, R. Exploiting the therapeutic potential of contracting skeletal muscle-released extracellular vesicles in cancer: Current insights and future directions. J. Mol. Med. 2024, 102, 617–628. [Google Scholar] [CrossRef]
- Svensson, K.J.; Christianson, H.C.; Wittrup, A.; Bourseau-Guilmain, E.; Lindqvist, E.; Svensson, L.M.; Mörgelin, M.; Belting, M. Exosome uptake depends on ERK1/2-heat shock protein 27 signaling and lipid raft-mediated endocytosis negatively regulated by caveolin-1. J. Biol. Chem. 2013, 288, 17713–17724. [Google Scholar] [CrossRef]
- Zech, D.; Rana, S.; Büchler, M.; Zöller, M. Tumour-exosomes and leukocyte activation: An ambivalent crosstalk. Cell Commun. Signal. 2012, 10, 37. [Google Scholar] [CrossRef]
- Kooijmans, S.; Aleza, C.; Roffler, S.; van Solinge, W.; Vader, P.; Schiffelers, R. Display of GPI- anchored anti-EGFR nanobodies on extracellular vesicles promotes tumour cell targeting. J. Extracell. Vesicles 2016, 5, 31053. [Google Scholar] [CrossRef]
- Laulagnier, K.; Javalet, C.; Hemming, F.J.; Chivet, M.; Lachenal, G.; Blot, B.; Chatellard, C.; Sadoul, R. Amyloid precursor protein products concentrate in a subset of exosomes specifically endocytosed by neurons. Cell Mol. Life Sci. 2017, 75, 757–773. [Google Scholar] [CrossRef] [PubMed]
- Sancho-Albero, M.; Navascués, N.; Mendoza, G.; Sebastián, V.; Arruebo, M.; Martín-Duque, P.; Santamaría, J. Exosome origin determines cell targeting and the transfer of therapeutic nanoparticles towards target cells. J. Nanobiotechnol. 2019, 17, 16. [Google Scholar] [CrossRef] [PubMed]
- Jurgielewicz, B.; Yao, Y.; Stice, S. Kinetics and Specificity of HEK293T Extracellular Vesicle Uptake using Imaging Flow Cytometry. Nanoscale Res. Lett. 2020, 15, 170. [Google Scholar] [CrossRef]
- Lázaro-Ibáñez, E.; Neuvonen, M.; Takatalo, M.; Thanigai Arasu, U.; Capasso, C.; Cerullo, V.; Rhim, J.S.; Rilla, K.; Yliperttula, M.; Siljander, P.R. Metastatic state of parent cells influences the uptake and functionality of prostate cancer cell-derived extracellular vesicles. J. Extracell. Vesicles 2017, 6, 1354645. [Google Scholar] [CrossRef]
- Endzeliņš, E.; Ābols, A.; Bušs, A.; Zandberga, E.; Palviainen, M.; Siljander, P.; Linē, A. Extracellular Vesicles Derived from Hypoxic Colorectal Cancer Cells Confer Metastatic Phenotype to Non-metastatic Cancer Cells. Anticancer. Res. 2018, 38, 5139–5147. [Google Scholar] [CrossRef]
- Bonsergent, E.; Grisard, E.; Buchrieser, J.; Schwartz, O.; Théry, C.; Lavieu, G. Quantitative characterization of extracellular vesicle uptake and content delivery within mammalian cells. Nat. Commun. 2021, 12, 1864. [Google Scholar] [CrossRef]
- Syed, M.A.; Khalifa, A.L.-W.; Kamran, A.M.; Zia, A.; Mansoor, A.L.-M. Skeletal Muscle Metastasis from Non Small Cell Lung Cancer (NSCLC) a Rare Case Report. Open Access J. Surg. 2016, 1, 555573. [Google Scholar] [CrossRef]
- Fishman, P.; Bar-Yehuda, S.; Barer, F.; Madi, L.; Multani, A.; Pathak, S. The A3 Adenosine Receptor as a New Target for Cancer Therapy and Chemoprotection. Exp. Cell Res. 2001, 269, 230–236. [Google Scholar] [CrossRef] [PubMed]
- Husmann, I.; Soulet, L.; Gautron, J.; Martelly, I.; Barritault, D. Growth factors in skeletal muscle regeneration. Cytokine Growth Factor Rev. 1996, 7, 249–258. [Google Scholar] [CrossRef]
- Birnbaum, M.; Trink, B.; Shainberg, A.; Salzberg, S. Activation of the interferon system during myogenesis in vitro. Differentiation 1990, 45, 138–145. [Google Scholar] [CrossRef]
- Chen, J.; Fei, X.; Wang, J.; Cai, Z. Tumour-derived extracellular vesicles: Regulators of tumour microenvironment and the enlightenment in tumour therapy. Pharmacol. Res. 2020, 159, 105041. [Google Scholar] [CrossRef]
- Siveen, K.S.; Raza, A.; Ahmed, E.I.; Khan, A.Q.; Prabhu, K.S.; Kuttikrishnan, S.; Mateo, J.M.; Zayed, H.; Rasul, K.; Azizi, F.; et al. The Role of Extracellular Vesicles as Modulators of the Tumor Microenvironment, Metastasis and Drug Resistance in Colorectal Cancer. Cancers 2019, 11, 746. [Google Scholar] [CrossRef]
- Viaud, S.; Terme, M.; Flament, C.; Taieb, J.; André, F.; Novault, S.; Escudier, B.; Robert, C.; Caillat-Zucman, S.; Tursz, T.; et al. Dendritic Cell-Derived Exosomes Promote Natural Killer Cell Activation and Proliferation: A Role for NKG2D Ligands and IL-15Rα. PLoS ONE 2009, 4, e4942. [Google Scholar] [CrossRef]
- Lee, J.K.; Park, S.R.; Jung, B.K.; Jeon, Y.K.; Lee, Y.S.; Kim, M.K.; Kim, Y.G.; Jang, J.Y.; Kim, C.W. Exosomes Derived from Mesenchymal Stem Cells Suppress Angiogenesis by Down-Regulating VEGF Expression in Breast Cancer Cells. PLoS ONE 2013, 8, e84256. [Google Scholar] [CrossRef]
- Langley, R.; Fidler, I. Tumour Cell-Organ Microenvironment Interactions in the Pathogenesis of Cancer Metastasis. Endocr. Rev. 2007, 28, 297–321. [Google Scholar] [CrossRef]
- Kopfstein, L.; Christofori, G. Metastasis: Cell-autonomous mechanisms versus contributions by the tumour microenvironment. Cell Mol. Life Sci. 2006, 63, 449–468. [Google Scholar] [CrossRef] [PubMed]
- Chen, J.; Tan, Q.; Yang, Z.; Jin, Y. Engineered extracellular vesicles: Potentials in cancer combination therapy. J. Nanobiotechnol. 2022, 20, 132. [Google Scholar] [CrossRef] [PubMed]
- Ma, Y.; Dong, S.; Li, X.; Kim, B.Y.S.; Yang, Z.; Jiang, W. Extracellular Vesicles: An Emerging Nanoplatform for Cancer Therapy. Front. Oncol. 2021, 10, 606906. [Google Scholar] [CrossRef] [PubMed]
- Berg, A.L.; Rowson-Hodel, A.; Wheeler, M.R.; Hu, M.; Free, S.R.; Carraway, K.L., III. Engaging the Lysosome and Lysosome-Dependent Cell Death in Cancer. In Breast Cancer; Mayrovitz, H.N., Ed.; Exon Publications: Brisbane, QLD, Australia, 2022. [Google Scholar]
- Ono, K.; Kim, S.; Han, J. Susceptibility of Lysosomes to Rupture Is a Determinant for Plasma Membrane Disruption in Tumour Necrosis Factor Alpha-Induced Cell Death. Mol. Cell Biol. 2003, 23, 665–676. [Google Scholar] [CrossRef] [PubMed]
- Terman, A.; Kurz, T.; Gustafsson, B.; Brunk, U. Lysosomal labilization. IUBMB Life 2006, 58, 531–539. [Google Scholar] [CrossRef] [PubMed]
- Bock, F.J.; Tait, S.W.G. Mitochondria as multifaceted regulators of cell death. Nat. Rev. Mol. Cell Biol. 2020, 21, 85–100. [Google Scholar] [CrossRef]
- Pfeffer, C.M.; Singh, A.T.K. Apoptosis: A Target for Anticancer Therapy. Int. J. Mol. Sci. 2018, 19, 448. [Google Scholar] [CrossRef]
- Bartel, K.; Pein, H.; Popper, B.; Schmitt, S.; Janaki-Raman, S.; Schulze, A.; Lengauer, F.; Koeberle, A.; Werz, O.; Zischka, H.; et al. Connecting lysosomes and mitochondria—A novel role for lipid metabolism in cancer cell death. Cell Commun. Signal 2019, 17, 87. [Google Scholar] [CrossRef]
- Jong, A.Y.; Wu, C.H.; Li, J.; Sun, J.; Fabbri, M.; Wayne, A.S.; Seeger, R.C. Large-scale isolation and cytotoxicity of extracellular vesicles derived from activated human natural killer cells. J. Extracell. Vesicles 2017, 6, 1294368. [Google Scholar] [CrossRef]
- Jan, R.; Chaudhry, G. Understanding Apoptosis and Apoptotic Pathways Targeted Cancer Therapeutics. Adv. Pharm. Bull. 2019, 9, 205–218. [Google Scholar] [CrossRef]
- Yuan, J.; Murrell, G.; Trickett, A.; Wang, M. Involvement of cytochrome c release and caspase-3 activation in the oxidative stress-induced apoptosis in human tendon fibroblasts. Biochim. Biophys. Acta 2003, 1641, 35–41. [Google Scholar] [CrossRef]
- Garcia-Perez, C.; Roy, S.; Naghdi, S.; Lin, X.; Davies, E.; Hajnoczky, G. Bid-induced mitochondrial membrane permeabilization waves propagated by local reactive oxygen species (ROS) signaling. Proc. Natl. Acad. Sci. USA 2012, 109, 4497–4502. [Google Scholar] [CrossRef]
- Smiley, S.T.; Reers, M.; Mottola-Hartshorn, C.; Lin, M.; Chen, A.; Smith, T.W.; Steele, G.D., Jr.; Chen, L.B. Intracellular heterogeneity in mitochondrial membrane potentials revealed by a J-aggregate-forming lipophilic cation JC-1. Proc. Natl. Acad. Sci. USA 1991, 88, 3671–3675. [Google Scholar] [CrossRef]
- Jeng, P.; Inoue-Yamauchi, A.; Hsieh, J.; Cheng, E. BH3-dependent and independent activation of BAX and BAK in mitochondrial apoptosis. Curr. Opin. Physiol. 2018, 3, 71–81. [Google Scholar] [CrossRef]
- Tian, X.; Srinivasan, P.R.; Tajiknia, V.; Sanchez Sevilla Uruchurtu, A.F.; Seyhan, A.A.; Carneiro, B.A.; De La Cruz, A.; Pinho-Schwermann, M.; George, A.; Zhao, S.; et al. Targeting apoptotic pathways for cancer therapy. J. Clin. Investig. 2024, 134, e179570. [Google Scholar] [CrossRef] [PubMed]
- Yoon, J.; Ashktorab, H.; Smoot, D.; Nam, S.; Hur, H.; Park, W. Uptake and tumour-suppressive pathways of exosome-associated GKN1 protein in gastric epithelial cells. Gastric Cancer 2020, 23, 848–862. [Google Scholar] [CrossRef] [PubMed]
- Yang, Y.C.; Jiang, Q.; Yang, K.P.; Wang, L.; Sethi, G.; Ma, Z. Extracellular vesicle-mediated ferroptosis, pyroptosis, and necroptosis: Potential clinical applications in cancer therapy. Cell Death Discov. 2024, 10, 23. [Google Scholar] [CrossRef] [PubMed]
- Sinha, K.M.; Yarmand, R.; Kahraman, N.; Duzagac, F.; Lopez, G.; Ozpolat, B.; Huard, J. Skeletal muscle progenitor cell-derived exosomes have therapeutic potential in inhibition of prostate cancer cell proliferation. Cancer Res. 2019, 79 (Suppl. 13), 1156. [Google Scholar] [CrossRef]
- Al-Mehdi, A.; Tozawa, K.; Fisher, A.; Shientag, L.; Lee, A.; Muschel, R. Intravascular origin of metastasis from the proliferation of endothelium-attached tumour cells: A new model for metastasis. Nat. Med. 2000, 6, 100–102. [Google Scholar] [CrossRef]
- Hoshino, A.; Costa-Silva, B.; Shen, T.L.; Rodrigues, G.; Hashimoto, A.; Tesic Mark, M.; Molina, H.; Kohsaka, S.; Di Giannatale, A.; Ceder, S.; et al. Tumour exosome integrins determine organotropic metastasis. Nature 2015, 527, 329–335. [Google Scholar] [CrossRef]
- Chen, X.; Song, X.; Li, J.; Wang, J.; Yan, Y.; Yang, F. Integrated proteomic, phosphoproteomic, and N-glycoproteomic analyses of small extracellular vesicles from C2C12 myoblasts identify specific PTM patterns in ligand-receptor interactions. Cell Commun. Signal 2024, 22, 273. [Google Scholar] [CrossRef]
- Rashid, M.; Zadeh, L.R.; Baradaran, B.; Molavi, O.; Ghesmati, Z.; Sabzichi, M.; Ramezani, F. Up-down regulation of HIF-1α in cancer progression. Gene 2021, 798, 145796. [Google Scholar] [CrossRef]
- Ma, Z.; Wang, L.Z.; Cheng, J.T.; Lam, W.S.T.; Ma, X.; Xiang, X.; Wong, A.L.; Goh, B.C.; Gong, Q.; Sethi, G.; et al. Targeting Hypoxia-Inducible Factor-1-Mediated Metastasis for Cancer Therapy. Antioxid. Redox Signal. 2021, 34, 1484–1497. [Google Scholar] [CrossRef]
- Lappalainen, P.; Kotila, T.; Jégou, A.; Romet-Lemonne, G. Biochemical and mechanical regulation of actin dynamics. Nat. Rev. Mol. Cell Biol. 2022, 23, 836–852. [Google Scholar] [CrossRef]
- Kim, J.; Cheong, J.H. Role of Mitochondria-Cytoskeleton Interactions in the Regulation of Mitochondrial Structure and Function in Cancer Stem Cells. Cells 2020, 9, 1691. [Google Scholar] [CrossRef]
- Bergers, G.; Fendt, S.M. The metabolism of cancer cells during metastasis. Nat. Rev. Cancer. 2021, 21, 162–180. [Google Scholar] [CrossRef]
- Yiew, N.K.H.; Finck, B.N. The mitochondrial pyruvate carrier at the crossroads of intermediary metabolism. Am. J. Physiol. Endocrinol. Metab. 2022, 323, E33–E52. [Google Scholar] [CrossRef]
- Furusawa, T.; Cavero, R.; Liu, Y.; Li, H.; Xu, X.; Andresson, T.; Reinhold, W.; White, O.; Boufraqech, M.; Meyer, T.J.; et al. Metabolism-focused CRISPR screen unveils mitochondrial pyruvate carrier 1 as a critical driver for PARP inhibitor resistance in lung cancer. Mol. Carcinog. 2024, 63, 1024–1037. [Google Scholar] [CrossRef]
- Upadhyay, S.; Khan, S.; Hassan, M.I. Exploring the diverse role of pyruvate kinase M2 in cancer: Navigating beyond glycolysis and the Warburg effect. Biochim. Biophys. Acta Rev. Cancer 2024, 1879, 189089. [Google Scholar] [CrossRef]
- Hoxhaj, G.; Manning, B.D. The PI3K-AKT network at the interface of oncogenic signalling and cancer metabolism. Nat. Rev. Cancer 2020, 20, 74–88. [Google Scholar] [CrossRef]
- Glaviano, A.; Foo, A.S.C.; Lam, H.Y.; Yap, K.C.H.; Jacot, W.; Jones, R.H.; Eng, H.; Nair, M.G.; Makvandi, P.; Geoerger, B.; et al. PI3K/AKT/mTOR signaling transduction pathway and targeted therapies in cancer. Mol. Cancer 2023, 22, 138. [Google Scholar] [CrossRef]
- Zou, X.; Tang, X.Y.; Qu, Z.Y.; Sun, Z.W.; Ji, C.F.; Li, Y.J.; Guo, S.D. Targeting the PDGF/PDGFR signaling pathway for cancer therapy: A review. Int. J. Biol. Macromol. 2022, 202, 539–557. [Google Scholar] [CrossRef]
- Dudiki, T.; Veleeparambil, M.; Zhevlakova, I.; Biswas, S.; Klein, E.A.; Ford, P.; Podrez, E.A.; Byzova, T.V. Mechanism of Tumor-Platelet Communications in Cancer. Circ. Res. 2023, 132, 1447–1461. [Google Scholar] [CrossRef]
- Chen, X.; Cubillos-Ruiz, J.R. Endoplasmic reticulum stress signals in the tumour and its microenvironment. Nat. Rev. Cancer 2021, 21, 71–88. [Google Scholar] [CrossRef]
- Ajoolabady, A.; Kaplowitz, N.; Lebeaupin, C.; Kroemer, G.; Kaufman, R.J.; Malhi, H.; Ren, J. Endoplasmic reticulum stress in liver diseases. Hepatology 2023, 77, 619–639. [Google Scholar] [CrossRef]
- Ballabio, A.; Bonifacino, J.S. Lysosomes as dynamic regulators of cell and organismal homeostasis. Nat. Rev. Mol. Cell Biol. 2020, 21, 101–118. [Google Scholar] [CrossRef]
- Xie, C.; Schaefer, L.; Iozzo, R.V. Global impact of proteoglycan science on human diseases. iScience 2023, 26, 108095. [Google Scholar] [CrossRef]
- Seidler, D.G.; Dreier, R. Decorin and its galactosaminoglycan chain: Extracellular regulator of cellular function? IUBMB Life 2008, 60, 729–733. [Google Scholar] [CrossRef]
- Baghy, K.; Reszegi, A.; Tátrai, P.; Kovalszky, I. Decorin in the Tumor Microenvironment. Adv. Exp. Med. Biol. 2020, 1272, 17–38. [Google Scholar] [CrossRef]
- Yang, F.; Jiang, X.; Song, L.; Wang, H.; Mei, Z.; Xu, Z.; Xing, N. Quercetin inhibits angiogenesis through thrombospondin-1 upregulation to antagonize human prostate cancer PC-3 cell growth in vitro and in vivo. Oncol. Rep. 2016, 35, 1602–1610. [Google Scholar] [CrossRef]
- Neill, T.; Jones, H.R.; Crane-Smith, Z.; Owens, R.T.; Schaefer, L.; Iozzo, R.V. Decorin induces rapid secretion of thrombospondin-1 in basal breast carcinoma cells via inhibition of Ras homolog gene family, member A/Rho-associated coiled-coil containing protein kinase 1. FEBS J. 2013, 280, 2353–2368. [Google Scholar] [CrossRef]
- Trout, A.L.; Rutkai, I.; Biose, I.J.; Bix, G.J. Review of Alterations in Perlecan-Associated Vascular Risk Factors in Dementia. Int. J. Mol. Sci. 2020, 21, 679. [Google Scholar] [CrossRef]
- Mathiak, M.; Yenisey, C.; Grant, D.S.; Sharma, B.; Iozzo, R.V. A role for perlecan in the suppression of growth and invasion in fibrosarcoma cells. Cancer Res. 1997, 57, 2130–2136. [Google Scholar]
- Jhunjhunwala, S.; Hammer, C.; Delamarre, L. Antigen presentation in cancer: Insights into tumour immunogenicity and immune evasion. Nat. Rev. Cancer 2021, 21, 298–312. [Google Scholar] [CrossRef]
- Mrschtik, M.; Ryan, K. Lysosomal proteins in cell death and autophagy. FEBS J. 2015, 282, 1858–1870. [Google Scholar] [CrossRef]
- Yuan, S.; Akey, C.W. Apoptosome structure, assembly, and procaspase activation. Structure 2013, 21, 501–515. [Google Scholar] [CrossRef]
- Rudzińska, M.; Parodi, A.; Soond, S.M.; Vinarov, A.Z.; Korolev, D.O.; Morozov, A.O.; Daglioglu, C.; Tutar, Y.; Zamyatnin, A.A., Jr. The Role of Cysteine Cathepsins in Cancer Progression and Drug Resistance. Int. J. Mol. Sci. 2019, 20, 3602. [Google Scholar] [CrossRef]
- Mijanović, O.; Branković, A.; Panin, A.N.; Savchuk, S.; Timashev, P.; Ulasov, I.; Lesniak, M.S. Cathepsin B: A sellsword of cancer progression. Cancer Lett. 2019, 449, 207–214. [Google Scholar] [CrossRef]
- Soond, S.M.; Kozhevnikova, M.V.; Savvateeva, L.V.; Townsend, P.A.; Zamyatnin, A.A., Jr. Intrinsically Connected: Therapeutically Targeting the Cathepsin Proteases and the Bcl-2 Family of Protein Substrates as Co-regulators of Apoptosis. Int. J. Mol. Sci. 2021, 22, 4669. [Google Scholar] [CrossRef]
- Jiang, H.; Wang, Y.; Wang, C.; Yang, L.; Wang, S.; Wang, F.; Xue, S.; Zhang, Z.; Fu, H.; Dong, T.; et al. Cathepsin D promotes acute myeloid leukemia progression through stabilization of the anti-apoptotic proteins. Cell Death Dis. 2025, 16, 611. [Google Scholar] [CrossRef]
- Yadati, T.; Houben, T.; Bitorina, A.; Shiri-Sverdlov, R. The Ins and Outs of Cathepsins: Physiological Function and Role in Disease Management. Cells 2020, 9, 1679. [Google Scholar] [CrossRef]
- Danielson, K.; Baribault, H.; Holmes, D.; Graham, H.; Kadler, K.; Iozzo, R. Targeted Disruption of Decorin Leads to Abnormal Collagen Fibril Morphology and Skin Fragility. J. Cell Biol. 1997, 136, 729–743. [Google Scholar] [CrossRef]
- Keene, D.R.; San Antonio, J.D.; Mayne, R.; McQuillan, D.J.; Sarris, G.; Santoro, S.A.; Iozzo, R.V. Decorin binds near the C terminus of type I collagen. J. Biol. Chem. 2000, 275, 21801–21804. [Google Scholar] [CrossRef]
- Reszegi, A.; Horváth, Z.; Fehér, H.; Wichmann, B.; Tátrai, P.; Kovalszky, I.; Baghy, K. Protective Role of Decorin in Primary Hepatocellular Carcinoma. Front. Oncol. 2020, 10, 645. [Google Scholar] [CrossRef]
- Xie, C.; Mondal, D.K.; Ulas, M.; Neill, T.; Iozzo, R.V. Oncosuppressive roles of decorin through regulation of multiple receptors and diverse signaling pathways. Am. J. Physiol. Physiol. 2022, 322, C554–C566. [Google Scholar] [CrossRef]
- Chen, H.; Wang, Z.; Yang, N.; Zhang, J.; Liang, Z. Decorin inhibits proliferation and metastasis in human bladder cancer cells by upregulating P21. Medicine 2022, 101, e29760. [Google Scholar] [CrossRef]
- Buraschi, S.; Neill, T.; Goyal, A.; Poluzzi, C.; Smythies, J.; Owens, R.T.; Schaefer, L.; Torres, A.; Iozzo, R.V. Decorin causes autophagy in endothelial cells via Peg3. Proc. Natl. Acad. Sci. USA 2013, 110, E2582–E2591. [Google Scholar] [CrossRef]
- Bozoky, B.; Savchenko, A.; Guven, H.; Ponten, F.; Klein, G.; Szekely, L. Decreased decorin expression in the tumor microenvironment. Cancer Med. 2014, 3, 485–491. [Google Scholar] [CrossRef] [PubMed]
- Liang, S.; Xu, J.F.; Cao, W.J.; Li, H.P.; Hu, C.P. Human decorin regulates proliferation and migration of human lung cancer A549 cells. Chin. Med. J. 2013, 126, 4736–4741. [Google Scholar] [CrossRef]
- Schaefer, L.; Tredup, C.; Gubbiotti, M.; Iozzo, R. Proteoglycan neofunctions: Regulation of inflammation and autophagy in cancer biology. FEBS J. 2016, 284, 10–26. [Google Scholar] [CrossRef]
- Morrione, A.; Neill, T.; Iozzo, R. Dichotomy of decorin activity on the insulin-like growth factor-I system. FEBS J. 2013, 280, 2138–2149. [Google Scholar] [CrossRef]
- Goldoni, S.; Humphries, A.; Nyström, A.; Sattar, S.; Owens, R.T.; McQuillan, D.J.; Ireton, K.; Iozzo, R.V. Decorin is a novel antagonistic ligand of the Met receptor. J. Cell Biol. 2009, 185, 743–754. [Google Scholar] [CrossRef]
- Sofeu Feugaing, D.; Götte, M.; Viola, M. More than matrix: The multifaceted role of decorin in cancer. Eur. J. Cell Biol. 2013, 92, 1–11. [Google Scholar] [CrossRef]
- Seoane, J.; Gomis, R.R. TGF-β Family Signaling in Tumor Suppression and Cancer Progression. Cold Spring Harb. Perspect. Biol. 2017, 9, a022277. [Google Scholar] [CrossRef] [PubMed]
- Peinado, H.; Quintanilla, M.; Cano, A. Transforming growth factor beta-1 induces snail transcription factor in epithelial cell lines: Mechanisms for epithelial mesenchymal transitions. J. Biol. Chem. 2003, 278, 21113–21123. [Google Scholar] [CrossRef]
- Baba, A.B.; Rah, B.; Bhat, G.R.; Mushtaq, I.; Parveen, S.; Hassan, R.; Hameed Zargar, M.; Afroze, D. Transforming Growth Factor-Beta (TGF-β) Signaling in Cancer-A Betrayal Within. Front. Pharmacol. 2022, 13, 791272. [Google Scholar] [CrossRef]
- Neill, T.; Schaefer, L.; Iozzo, R.V. Decorin as a multivalent therapeutic agent against cancer. Adv. Drug Deliv. Rev. 2016, 97, 174–185. [Google Scholar] [CrossRef]
- Järvinen, T.; Prince, S. Decorin: A Growth Factor Antagonist for Tumour Growth Inhibition. BioMed Res. Int. 2015, 2015, 654765. [Google Scholar] [CrossRef]
- Iozzo, R.; Moscatello, D.; McQuillan, D.; Eichstetter, I. Decorin Is a Biological Ligand for the Epidermal Growth Factor Receptor. J. Biol. Chem. 1999, 274, 4489–4492. [Google Scholar] [CrossRef]
- Schönherr, E.; Sunderkötter, C.; Iozzo, R.; Schaefer, L. Decorin, a Novel Player in the Insulin-like Growth Factor System. J. Biol. Chem. 2005, 280, 15767–15772. [Google Scholar] [CrossRef]
- Kanzleiter, T.; Rath, M.; Görgens, S.W.; Jensen, J.; Tangen, D.S.; Kolnes, A.J.; Kolnes, K.J.; Lee, S.; Eckel, J.; Schürmann, A.; et al. The myokine decorin is regulated by contraction and involved in muscle hypertrophy. Biochem. Biophys. Res. Commun. 2014, 450, 1089–1094. [Google Scholar] [CrossRef]
- Lalchandani, A.; Shukla, Y.; Parwez, M.M. Carcinoma Lung Presenting with Skeletal Muscle Metastasis: Case Report with Review of Literature. Surg. J. 2021, 7, e121–e123. [Google Scholar] [CrossRef] [PubMed]
- Markmann, A.; Hausser, H.; Schönherr, E.; Kresse, H. Influence of decorin expression on transforming growth factor-beta-mediated collagen gel retraction and biglycan induction. Matrix Biol. 2000, 19, 631–636. [Google Scholar] [CrossRef]
- Hu, M.; Kenific, C.M.; Boudreau, N.; Lyden, D. Tumor-derived nanoseeds condition the soil for metastatic organotropism. Semin. Cancer Biol. 2023, 93, 70–82. [Google Scholar] [CrossRef]
- Dreher, S.I.; Höckele, S.; Huypens, P.; Irmler, M.; Hoffmann, C.; Jeske, T.; Hastreiter, M.; Moller, A.; Birkenfeld, A.L.; Häring, H.U.; et al. TGF-β Induction of miR-143/145 Is Associated to Exercise Response by Influencing Differentiation and Insulin Signaling Molecules in Human Skeletal Muscle. Cells 2021, 10, 3443. [Google Scholar] [CrossRef]
- Kawanishi, M.; Kami, K.; Nishimura, Y.; Minami, K.; Senba, E.; Umemoto, Y.; Kinoshita, T.; Tajima, F. Exercise-induced increase in M2 macrophages accelerates wound healing in young mice. Physiol. Rep. 2022, 10, e15447. [Google Scholar] [CrossRef]
- Ma, Y.; Dong, S.; Grippin, A.J.; Teng, L.; Lee, A.S.; Kim, B.Y.S.; Jiang, W. Engineering therapeutical extracellular vesicles for clinical translation. Trends Biotechnol. 2025, 43, 61–82. [Google Scholar] [CrossRef]
- Watanabe, S.; Sudo, Y.; Makino, T.; Kimura, S.; Tomita, K.; Noguchi, M.; Sakurai, H.; Shimizu, M.; Takahashi, Y.; Sato, R.; et al. Skeletal muscle releases extracellular vesicles with distinct protein and microRNA signatures that function in the muscle microenvironment. Proc. Natl. Acad. Sci. NEXUS 2022, 1, pgac173. [Google Scholar] [CrossRef] [PubMed]
- Zhang, Y.; Kim, J.S.; Wang, T.Z.; Newton, R.U.; Galvão, D.A.; Gardiner, R.A.; Hill, M.M.; Taaffe, D.R. Potential Role of Exercise Induced Extracellular Vesicles in Prostate Cancer Suppression. Front. Oncol. 2021, 11, 746040. [Google Scholar] [CrossRef] [PubMed]
- Siqueira, I.R.; Batabyal, R.A.; Freishtat, R.; Cechinel, L.R. Potential involvement of circulating extracellular vesicles and particles on exercise effects in malignancies. Front. Endocrinol. 2023, 14, 1121390. [Google Scholar] [CrossRef] [PubMed]
- Marzan, A.L.; Chitti, S.V.; Gummadi, S.; Kang, T.; Ang, C.S.; Mathivanan, S. Proteomics analysis of C2C12 myotubes treated with atrophy inducing cancer cell-derived factors. Proteomics 2024, 24, e2300020. [Google Scholar] [CrossRef]
- Williams, G.R.; Rier, H.N.; McDonald, A.; Shachar, S.S. Sarcopenia & aging in cancer. J. Geriatr. Oncol. 2019, 10, 374–377. [Google Scholar] [CrossRef]
- Jogiat, U.; Jimoh, Z.; Turner, S.R.; Baracos, V.; Eurich, D.; Bédard, E.L.R. Sarcopenia in Lung Cancer: A Narrative Review. Nutr. Cancer 2023, 75, 1485–1498. [Google Scholar] [CrossRef]
- Fang, P.; Zhou, J.; Xiao, X.; Yang, Y.; Luan, S.; Liang, Z.; Li, X.; Zhang, H.; Shang, Q.; Zeng, X.; et al. The prognostic value of sarcopenia in oesophageal cancer: A systematic review and meta-analysis. J. Cachexia Sarcopenia Muscle 2023, 14, 3–16. [Google Scholar] [CrossRef] [PubMed]
- Moosavi, D.; Wolovsky, D.; Depompeis, A.; Uher, D.; Lennington, D.; Bodden, R.; Garber, C.E. The effects of spaceflight microgravity on the musculoskeletal system of humans and animals, with an emphasis on exercise as a countermeasure: A systematic scoping review. Physiol. Res. 2021, 70, 119–151. [Google Scholar] [CrossRef] [PubMed]
- Lee Satcher, R.; Fiedler, B.; Ghali, A.; Dirschl, D.R. Effect of Spaceflight and Microgravity on the Musculoskeletal System: A Review. J. Am. Acad. Orthop. Surg. 2024, 32, 535–541. [Google Scholar] [CrossRef] [PubMed]
- Lange, S.; Inal, J.M.; Kraev, I.; Dart, D.A.; Uysal-Onganer, P. Low Magnetic Field Exposure Alters Prostate Cancer Cell Properties. Biology 2024, 13, 734. [Google Scholar] [CrossRef]
- Camera, A.; Tabetah, M.; Castañeda, V.; Kim, J.; Galsinh, A.S.; Haro-Vinueza, A.; Salinas, I.; Seylani, A.; Arif, S.; Das, S.; et al. Aging and putative frailty biomarkers are altered by spaceflight. Sci. Rep. 2024, 14, 13098. [Google Scholar] [CrossRef]
- Ansa-Addo, E.A.; Pathak, P.; McCrossan, M.V.; Volpato Rossi, I.; Abdullahi, M.; Stratton, D.; Lange, S.; Ramirez, M.I.; Inal, J.M. Monocyte-derived extracellular vesicles, stimulated by Trypanosoma cruzi, enhance cellular invasion in vitro via activated TGF-β1. J. Extracell. Vesicles 2024, 13, e70014. [Google Scholar] [CrossRef]










| UniProt Accession | UniProt Name | Protein Name (88/387) | Gene Symbol |
|---|---|---|---|
| A0A0A6YW67 | A0A0A6YW67_MOUSE | MCG23377, Predicted pseudogene 8797 | Gm8797 |
| Q61508 | ECM1_MOUSE | Extracellular matrix protein 1 | Ecm1 |
| P10852 | 4F2_MOUSE | 4F2 cell-surface antigen heavy chain | Slc3a2 |
| Q61738 | ITA7_MOUSE | Integrin alpha-7 | Itga7 |
| Q62000 | MIME_MOUSE | Mimecan | Ogn |
| A0A0R4J0F8 | A0A0R4J0F8_MOUSE | Cartilage intermediate layer protein 1 | Cilp |
| P28798 | GRN_MOUSE | Progranulin | Grn |
| O88322 | NID2_MOUSE | Nidogen-2 | Nid2 |
| O35639 | ANXA3_MOUSE | Annexin A3 | Anxa3 (Anx3) |
| Q08879 | FBLN1_MOUSE | Fibulin-1 | Fbln1 |
| P09055 | ITB1_MOUSE | Integrin beta-1 | Itgb1 |
| Q9R118 | HTRA1_MOUSE | Serine protease HTRA1 | Htra1 |
| P31001 | DESM_MOUSE | Desmin | Des |
| G3X8T3 | G3X8T3_MOUSE | Carboxypeptidase | Ctsa |
| Q64299 | CCN3_MOUSE | CCN family member 3 | Ccn3 |
| P25785 | TIMP2_MOUSE | Metalloproteinase inhibitor 2 | Timp2 (Timp-2) |
| Q8VDN2 | AT1A1_MOUSE | Sodium/potassium-transporting ATPase subunit alpha-1 | Atp1a1 |
| A0A286YDF5 | A0A286YDF5_MOUSE | Myoferlin | Myof |
| Q3TWF3 | Q3TWF3_MOUSE | Amyloid-beta A4 protein | App |
| Q03350 | TSP2_MOUSE | Thrombospondin-2 | Thbs2 (Tsp2) |
| P84078 | ARF1_MOUSE | ADP-ribosylation factor 1 | Arf1 |
| A0A0R4J0I9 | A0A0R4J0I9_MOUSE | Prolow-density lipoprotein receptor-related protein 1 | Lrp1 |
| P97449 | AMPN_MOUSE | Aminopeptidase N | Anpep |
| Q8CG14 | CS1A_MOUSE | Complement C1s-A subcomponent | C1sa (C1s) |
| E9Q616 | E9Q616_MOUSE | AHNAK nucleoprotein | Ahnak |
| Q9WTI7 | MYO1C_MOUSE | Unconventional myosin-Ic | Myo1c |
| A0A0A0MQM7 | A0A0A0MQM7_MOUSE | Matrilin-2 | Matn2 |
| P53986 | MOT1_MOUSE | Monocarboxylate transporter 1 | Slc16a1 |
| Q9CPU0 | LGUL_MOUSE | Lactoylglutathione lyase | Glo1 |
| Q501P1 | FBLN7_MOUSE | Fibulin-7 | Fbln7 |
| A2AUC9 | KLH41_MOUSE | Kelch-like protein 41 | Klhl41 |
| P62821 | RAB1A_MOUSE | Ras-related protein | Rab1A (Rab1) |
| Q8BMS2 | SPON2_MOUSE | Spondin-2 | Spon2 |
| A0A1B0GR11_MOUSE | A0A1B0GR11_MOUSE | Transaldolase | Taldo1 |
| P55065 | PLTP_MOUSE | Phospholipid transfer protein | Pltp |
| Q99P72 | RTN4_MOUSE | Reticulon-4 | Rtn4 |
| P58774 | TPM2_MOUSE | Tropomyosin beta chain | Tpm2 |
| P33146 | CAD15_MOUSE | Cadherin-15 | Cdh15 |
| Q8R2G6 | CCD80_MOUSE | Coiled-coil domain-containing protein 80 | Ccdc80 |
| A0A0R4J1D0 | A0A0R4J1D0_MOUSE | Copine-2 | Cpne2 |
| O09164 | SODE_MOUSE | Extracellular superoxide dismutase | Sod3 |
| P35762 | CD81_MOUSE | CD81 antigen | Cd81 (Tapa1) |
| G5E829 | AT2B1_MOUSE | Plasma membrane calcium-transporting ATPase 1 | Atp2b1 |
| Q62465 | VAT1_MOUSE | Synaptic vesicle membrane protein VAT-1 homologue | Vat1 (Vat-1) |
| G3UXY9 | G3UXY9_MOUSE | Ectonucleotide pyrophosphatase | Enpp2 |
| Q99K51 | PLST_MOUSE | Plastin-3 | Pls3 |
| Q9WUU7 | CATZ_MOUSE | Cathepsin Z | Ctsz |
| Q9D154 | ILEUA_MOUSE | Leukocyte elastase inhibitor A | Serpinb1a |
| P12032 | TIMP1_MOUSE | Metalloproteinase inhibitor 1 | Timp1 |
| P39688 | FYN_MOUSE | Tyrosine-protein kinase Fyn | Fyn |
| P16110 | LEG3_MOUSE | Galectin-3 | Lgals3 |
| Q6P1B9 | Q6P1B9_MOUSE | Bin1 protein | Bin1 |
| K3W4Q8 | K3W4Q8_MOUSE | Basigin | Bsg |
| P84078/P61205 | ARF1_MOUSE/ARF3_MOUSE | ADP-ribosylation factor 1 | Arf1/Arf3 |
| P97467 | AMD_MOUSE | Peptidyl-glycine alpha-amidating monooxygenase | Pam |
| Q9WVJ3 | CBPQ_MOUSE | Carboxypeptidase Q | Cpq |
| Q8CG16 | C1RA_MOUSE | Complement C1r-A subcomponent | C1ra (C1r) |
| Q62165 | DAG1_MOUSE | Dystroglycan | Dag1 (Dag-1) |
| P20060 | HEXB_MOUSE | Beta-hexosaminidase subunit beta | Hexb |
| E9Q043 | E9Q043_MOUSE | Fibronectin type III domain-containing 1 | Fndc1 |
| O35887 | CALU_MOUSE | Calumenin | Calu |
| Q9D0F9 | PGM1_MOUSE | Phosphoglucomutase-1 | Pgm1 |
| O88325 | O88325_MOUSE | Alpha-N-acetylglucosaminidase | Naglu |
| Q5SX40 | MYH1_MOUSE | Myosin-1 | Myh1 |
| P62071 | RRAS2_MOUSE | Ras-related protein R-Ras2 | Rras2 |
| Q07076 | ANXA7_MOUSE | Annexin A7 | Anxa7 (Anx7) |
| P98064 | MASP1_MOUSE | Isoform 2 of Mannan-binding lectin serine protease 1 | Masp1 |
| P05202 | AATM_MOUSE | Aspartate aminotransferase | Got2 (Got-2) |
| O89051 | ITM2B_MOUSE | Integral membrane protein 2B | Itm2b |
| Q61187 | TS101_MOUSE | Tumour susceptibility gene 101 protein | Tsg101 |
| Q6PIE5 | AT1A2_MOUSE | Sodium/potassium-transporting ATPase subunit alpha-2 | Atp1a2 |
| Q8R429 | AT2A1_MOUSE | Sarcoplasmic/endoplasmic reticulum calcium ATPase 1 | Atp2a1 |
| P54116 | STOM_MOUSE | Erythrocyte band 7 integral membrane protein | Stom |
| Q9JJH1 | RNAS4_MOUSE | Ribonuclease 4 | Rnase4 |
| O35566 | CD151_MOUSE | CD151 antigen | Cd151 |
| Q04447 | KCRB_MOUSE | Creatine kinase B-type | Ckb |
| O88990 | ACTN3_MOUSE | Alpha-actinin-3 | Actn3 |
| E9Q1X8 | E9Q1X8_MOUSE | Voltage-dependent calcium channel subunit alpha-2/delta-1 | Cacna2d1 |
| Q99JB8 | PACN3_MOUSE | Protein kinase C and casein kinase II substrate protein 3 | Pacsin3 |
| B2RXS4 | PLXB2_MOUSE | Plexin-B2 | Plxnb2 |
| Q8C0E3 | TRI47_MOUSE | E3 ubiquitin-protein ligase TRIM47 | Trim47 |
| Q62351 | TFR1_MOUSE | Transferrin receptor protein 1 | Tfrc |
| P45591 | COF2_MOUSE | Cofilin-2 | Cfl2 |
| P47880 | IBP6_MOUSE | Insulin-like growth factor-binding protein 6 | Igfbp6 |
| P23927 | CRYAB_MOUSE | Alpha-crystallin B chain | Cryab |
| Q80VQ0 | AL3B1_MOUSE | Aldehyde dehydrogenase family 3 member B1 | Aldh3b1 |
| No. | Protein Name | Accession Number | p Value |
|---|---|---|---|
| 1 | Collagen alpha-1(XII) chain | E9PX70_MOUSE | 0.006 |
| 2 | Isoform 2 of Filamin-C | FLNC_MOUSE | 0.036 |
| 3 | Moesin | MOES_MOUSE | 0.021 |
| 4 | Fibrillin-1 | FBN1_MOUSE | 0.0032 |
| 5 | Adipocyte enhancer-binding protein 1 | AEBP1_MOUSE | 0.013 |
| 6 | Complement factor H | CFAH_MOUSE | 0.0099 |
| 7 | Prostaglandin F2 receptor negative regulator | FPRP_MOUSE | 0.023 |
| 8 | Biglycan | PGS1_MOUSE | 0.035 |
| 9 | Cathepsin B | CATB_MOUSE | 0.0092 |
| 10 | SPARC | A0A1L1SSH9_MOUSE | 0.011 |
| 11 | Cathepsin L1 | CATL1_MOUSE | 0.041 |
| 12 | Prosaposin | E9PZ00_MOUSE | 0.022 |
| 13 | Endoplasmic reticulum chaperone BiP | BIP_MOUSE | 0.0096 |
| 14 | Serine (or cysteine) peptidase inhibitor | F8WIV2_MOUSE | 0.02 |
| 15 | EH domain-containing protein 1 | EHD1_MOUSE | 0.044 |
| 16 | Sulfhydryl oxidase 1 | QSOX1_MOUSE | 0.015 |
| 17 | Neural cell adhesion molecule 1 | A0A0A6YY47_MOUSE | 0.0068 |
| 18 | EH domain-containing protein 4 | EHD4_MOUSE | 0.04 |
| 19 | Decorin | PGS2_MOUSE | 0.028 |
Disclaimer/Publisher’s Note: The statements, opinions and data contained in all publications are solely those of the individual author(s) and contributor(s) and not of MDPI and/or the editor(s). MDPI and/or the editor(s) disclaim responsibility for any injury to people or property resulting from any ideas, methods, instructions or products referred to in the content. |
© 2025 by the authors. Licensee MDPI, Basel, Switzerland. This article is an open access article distributed under the terms and conditions of the Creative Commons Attribution (CC BY) license (https://creativecommons.org/licenses/by/4.0/).
Share and Cite
Mannaperuma, D.; Stratton, D.; Lange, S.; Inal, J.M. Extracellular Vesicles from the Myocyte Secretome Contribute In Vitro to Creating an Unfavourable Environment for Migrating Lung Carcinoma Cells. Biology 2025, 14, 1578. https://doi.org/10.3390/biology14111578
Mannaperuma D, Stratton D, Lange S, Inal JM. Extracellular Vesicles from the Myocyte Secretome Contribute In Vitro to Creating an Unfavourable Environment for Migrating Lung Carcinoma Cells. Biology. 2025; 14(11):1578. https://doi.org/10.3390/biology14111578
Chicago/Turabian StyleMannaperuma, Dona, Dan Stratton, Sigrun Lange, and Jameel M. Inal. 2025. "Extracellular Vesicles from the Myocyte Secretome Contribute In Vitro to Creating an Unfavourable Environment for Migrating Lung Carcinoma Cells" Biology 14, no. 11: 1578. https://doi.org/10.3390/biology14111578
APA StyleMannaperuma, D., Stratton, D., Lange, S., & Inal, J. M. (2025). Extracellular Vesicles from the Myocyte Secretome Contribute In Vitro to Creating an Unfavourable Environment for Migrating Lung Carcinoma Cells. Biology, 14(11), 1578. https://doi.org/10.3390/biology14111578

