Next Article in Journal
Over-Expression of TNFRSF12A Promotes Immune Suppression and Facilitates Angiogenesis in Triple-Negative Breast Cancer
Previous Article in Journal
Identification of the YABBY Gene Family in Cerasus humilis and Analysis of Expression Patterns During Different Growth Stages
 
 
Font Type:
Arial Georgia Verdana
Font Size:
Aa Aa Aa
Line Spacing:
Column Width:
Background:
Article

Hypoxia Supports LPS-Driven Tolerance and Functional Activation in BV-2 Microglial Cells

by
Alicia Chavero Vargas
1,
Natascha Köstlin-Gille
1,2,
Reinhard Bauer
3,
Stefanie Dietz-Ziegler
1,2,
Anita S. Lokaj
4,
Soumya Lutterbach
1,5,
Christian Gille
1 and
Trim Lajqi
1,*
1
Department of Neonatology, Medical Faculty Heidelberg, University of Heidelberg, 69120 Heidelberg, Germany
2
Department of Neonatology, University of Tübingen, 72076 Tübingen, Germany
3
Institute of Molecular Cell Biology, Jena University Hospital, 07745 Jena, Germany
4
Department of Ophthalmology, University Center Clinic of Kosovo, XK-10000 Prishtina, Kosovo
5
Department of Anesthesiology, Medical Faculty Heidelberg, University of Heidelberg, 69120 Heidelberg, Germany
*
Author to whom correspondence should be addressed.
Biology 2025, 14(11), 1512; https://doi.org/10.3390/biology14111512
Submission received: 24 September 2025 / Revised: 23 October 2025 / Accepted: 24 October 2025 / Published: 28 October 2025
(This article belongs to the Section Immunology)

Simple Summary

This study explores the effects of short-term hypoxia on BV-2 microglial cells in vitro, focusing on inflammation, metabolism, and cellular functions. Our results show that hypoxia promotes a pronounced tolerant phenotype in BV-2 cells, characterized by reduced pro-inflammatory markers and decreased glycolytic activity via the MyD88/NF-κB p65 pathway. Tolerance acquisition enhances BV-2 microglial migration and phagocytosis via ERK1/2 signaling, but these effects are attenuated under hypoxic conditions. These findings provide new insights into hypoxia-driven modulation of tolerant microglia with potential implications for neuroinflammation and ischemic brain injury.

Abstract

Background: Prolonged hypoxia contributes to irreversible organ damage, particularly in the brain and heart. While chronic hypoxia is harmful, mild short-term hypoxia can trigger protective mechanisms. This study investigates how such hypoxic conditions affect BV-2 tolerant microglial cells in vitro, focusing on inflammation, metabolism, and functional activity. Although in vitro models provide a controlled setting, our findings may offer insights into microglial behavior in vivo under similar conditions. Methods: We used various molecular and biochemical techniques to assess the inflammatory state of BV-2 microglia under hypoxia, measuring glycolytic activity (via lactate production), and evaluating migratory and phagocytic capacities in vitro. Results: Hypoxic conditions induced a more tolerant, anti-inflammatory phenotype in BV-2 cells, with decreased pro-inflammatory mediators and reduced glycolytic activity, regulated by the MyD88/NF-κB p65 pathway. Tolerance supports increased migration and phagocytosis, but under hypoxic conditions, these effects were significantly declined compared to normoxic conditions, mediated through the ERK1/2 pathway. Conclusions: These findings suggest that short-term hypoxia may regulate microglial behavior and restore homeostasis, with implications for neuroinflammatory conditions.

Graphical Abstract

1. Introduction

Microglial cells, the resident self-renewing innate immune cells of the central nervous system (CNS), are essential for immune surveillance and neurodevelopment [1,2,3]. They act as immune sentinels controlling the patterning and wiring of the brain in early development, clearing pathogens and contribute to homeostasis throughout life [4,5,6].
Microglia play a critical role in neuronal maturation, synapse formation and pruning, and homeostatic regulation during the neonatal period by engaging in phagocytosis, antigen presentation, and the regulation of neuroinflammation [7,8]. They primarily originate from the yolk sac and migrate to the developing brain during embryogenesis, where they initiate surveillance and neuroinflammatory activities, although their full maturation occurs postnatally [9,10,11,12]. A variety of parenchymal events such as the release of damage-associated molecular pattern molecules (DAMPs) from impaired tissue or insults, as well as infectious events mediated by small molecular motifs termed pathogen molecular pattern molecules (PAMPs), trigger microglial activations accompanied by increased production of inflammatory cytokines, generation of reactive oxygen species (ROS), increased motility and phagocytic activities [2,3,5,13]. Furthermore, recent reports demonstrated that early glycolytic reprogramming represent a major metabolic regulator of microglial activation, enabling microglia faster adenosine triphosphate (ATP) production resulting in the generation of cell growth intermediates and cytokine release [14,15]. While microglial activation is essential for an effective immune response, dysregulation of microglial activity can lead to pathological consequences, exacerbating tissue damage and contributing to the onset of neurodegenerative disorders, highlighting their dual role in both CNS immunity and neurodevelopment [10,16,17]. Maintaining a balance in microglial activity, between driving inflammatory responses to support protective functions and limiting excessive inflammation to prevent tissue damage, is crucial for the proper development and homeostasis of the CNS.
Lipopolysaccharide (LPS), a potent endotoxin, is recognized by toll-like receptor 4 (TLR4), initiating a cascade of molecular events that culminate in the translocation of nuclear factor kappa B (NF-κB) to the nucleus, driving the production of a range of inflammatory mediators [18,19]. Prolonged exposure to LPS induces a temporary innate memory unresponsive state characterized by a decreased release of pro-inflammatory elements known as endotoxin tolerance [20,21]. Induction of immune tolerance may increase susceptibility to secondary infections, but it can also be beneficial by limiting excessive inflammatory responses, thereby promoting repair mechanisms. This balance is particularly crucial for successful fetal development and pregnancy [22,23,24]. Fetomaternal immune tolerance is not limited to T lymphocytes, but is associated largely with innate immune cells [25,26,27]. Having into consideration the fact that microglia colonizes the CNS during embryotic development, maintaining immune tolerance reactions during this phase is critical to avoid any possible neuroinflammatory disorders or neurodevelopmental defects [28,29,30].
The brain represents one of the most oxygen- and energy-demanding organs, making it particularly susceptible to oxygen deprivation, which can lead to hypoxic injury and, if prolonged, potentially cause irreversible neuronal damage [31,32]. Fetal life evolves in a hypoxic environment, with the oxygen partial pressure (PaO2) being lower than that in postnatal life due to the placental barrier [33,34,35,36]. Known as physiological fetal hypoxia, it usually affects the fetal development from the 23rd–36th week of gestation, subjected initially with slow and progressive reduction of oxygen supply through the placenta [37,38]. However, the impact of physiological fetal hypoxia to the fetomaternal immune-tolerant microglia remains elusive.
In this study, we have elaborated the role of hypoxia in immune-tolerant microglia in vitro. To this end, we developed a two-step protocol to induce tolerance reactions in BV-2 microglial cells under both normoxic and hypoxic conditions. Our data demonstrated that hypoxia fosters attenuated inflammatory responses and enhanced tolerance reactions in microglia compared to normoxic conditions, mediated by the myeloid differentiation primary response gene 88 (MyD88)–NFκB-p65 pathway. Metabolically, these effects were linked by reduced glycolysis characterized by declined levels of lactate production. Functionally, microglial motility and phagocytic activity were significantly increased in the tolerant microglia, with marked differences observed between normoxic and hypoxic conditions, primarily mediated by the extracellular signal-regulated kinase (ERK) 1/2 pathway.

2. Materials and Methods

2.1. BV-2 Cell Culture

The immortalized murine microglial BV-2 cell line was kindly provided by Prof. Dr. Reinhard Bauer research laboratory, Institute for Molecular Cell Biology, Jena, Germany [39,40,41]. The suitability of BV-2 microglial cells compared to other available murine microglial cell lines for our study was determined based on several key criteria: (i) they serve as a relevant in vitro model to study neonatal neuroinflammation; (ii) they retain essential microglial functions such as cytokine production, migration, and efficient phagocytosis; (iii) they offer a standardized, easily cultured alternative with consistent phenotypic and functional properties; and (iv) they are well-characterized with defined signaling pathways involved in various inflammatory responses, retaining similar signaling pathways in neuroinflammation as activated neonatal microglia.
Cells were cultured in T75 flasks using Dulbecco’s Modified Eagle Medium (DMEM; Cat. No. D6429, Sigma-Aldrich, St. Louis, MO, USA) supplemented with 10% heat-inactivated fetal calf serum (hiFCS; Cat. No. PB-FCS-EU-0500, PeloBiotech, Planegg, Germany), 1% penicillin/streptomycin (Cat. No. P4333, Sigma-Aldrich), and 1% amphotericin B (Cat. No. A2942, Sigma-Aldrich). Cultures were maintained at 37 °C in a humidified atmosphere containing 5% CO2. Upon reaching the desired confluence, cells were detached using a sterile solution of 2 mM ethylenediaminetetraacetic acid (EDTA) in Dulbecco’s phosphate-buffered saline (DPBS; Cat. No. D8537, Sigma-Aldrich) and then seeded onto 6-well plates for subsequent experiments.

2.2. Stimulation Procedure and Hypoxia Induction in Vitro

BV-2 microglial cells (1 × 105 cells/well) were stimulated according to the well-established two-step protocol, as depicted using DMEM medium supplemented with 2% hiFCS (Figure 1A). Briefly, cells were first pre-stimulated with a fixed dose of LPS (100 ng/mL; E. coli 055:B5; Cat. No. tlrl-pb5lps, InvivoGen, Toulouse, France) on day 2 for 24 h at 37 °C and 5% CO2. After this, the supernatants were collected, the medium was replaced, and the cells were allowed to rest overnight (37 °C, 5% CO2). On day 4, cells were then re-challenged with LPS (100 ng/mL) and incubated at 37 °C and 5% CO2 under either normoxic (20% O2) or hypoxic conditions. Hypoxia was induced using a BD GasPak EZ Container (Becton Dickinson, Franklin Lakes, NJ, USA) packed with Oxoid™ sachets, generating a hypoxic environment of <1% O2. RNA samples were collected 6 h after the second LPS challenge, while supernatants and protein lysates were collected 24 h post-stimulation with LPS. Both controls, the unstimulated (US; cultivated only in medium) and unprimed (UP; stimulated once on day 4 with 100 ng/mL LPS) conditions, were included for cells under both normoxia and hypoxia groups.

2.3. Enzyme-Linked Immunosorbent Assay (ELISA)

Cell culture supernatants from BV-2 cells, collected after the first challenge as well as those exposed to normoxic and hypoxic conditions 24 h following the second LPS challenge, were analyzed for inflammatory cytokines and chemokines. Commercial ELISA kits for TNF-α (Cat. No. 430901), IL-6 (Cat. No. 431301), IFN-γ (Cat. No. 430801) and MCP-1 (Cat. No. 432701) were obtained from BioLegend (San Diego, CA, USA) [42,43]. Briefly, the supernatants were prepared and applied to a 96-well plate pre-coated with the primary capture antibody, incubated for 2 h at room temperature. Following a washing step (PBS + 0.05% Tween-20), the detection antibody was added and incubated for 1 h at room temperature. The plate was washed three times, and 100 µL/well of diluted Avidin-HRP solution was introduced. After a 30 min incubation, the plate was washed again, and 100 µL/well of BD OptEIA™ TMB Substrate Reagent (Cat. No. 555214, Becton Dickinson) was added. The plate was incubated for 15–30 min, allowing color development to reach the desired intensity. The reaction was then stopped, and the absorbance was measured at 450 nm, with a reference wavelength of 570 nm, using an iMark microplate reader (Bio-Rad Laboratories, Hercules, CA, USA). Cytokine and chemokine concentrations were determined based on the absorbance values obtained from the standard curve.

2.4. Antibodies

Antibodies for Sodium Dodecyl Sulfate-Polyacrylamide Gel Electrophoresis (SDS-PAGE) Western Blotting were sourced from Cell Signaling (Danvers, MA, USA): MyD88 (Cat. No. 4283), p44/42 MAPK (ERK1/2) (Cat. No. 9107), phospho-p44/42 MAPK (ERK1/2) (Thr202/Tyr204) (Cat. No. 9106), and phospho-NF-κB p65 (Cat. No. 3033). The primary antibody for HIF-1α (Cat. No. sc-13515) was obtained from Santa Cruz Biotechnology, Inc. (Dallas, TX, USA). β-actin (Cat. No. A5441, Sigma-Aldrich) was used as a loading control. Horseradish peroxidase (HRP)-conjugated secondary antibodies, anti-rabbit (Cat. No. 111-035-144) and anti-mouse (Cat. No. 115-035-166), were purchased from Dianova (Hamburg, Germany).

2.5. Protein Extraction and SDS-PAGE Western Blotting

BV-2 microglial cells were lysed in 200 μL radioimmunoprecipitation assay (RIPA) buffer supplemented with freshly prepared Pierce Protease and Phosphatase Inhibitor tablets (Cat. No. A32959, Thermo Fisher Scientific, Waltham, MA, USA) as per standard protocols [44,45]. The lysates were vortexed and then immediately centrifuged at 12,000× g for 30 min at 4 °C to remove cellular debris. The resulting supernatants were collected and their protein concentrations were determined using the Bradford assay, with commercially available kits (Pierce 660 nm; Cat. No. 22662, Thermo Fisher Scientific). For Western blot analysis, 40 µg of total protein was mixed with sample buffer (5% SDS, 33% glycerol, 25% β-mercaptoethanol) and heated at 95 °C for 5 min to denature the proteins. The samples were then subjected to SDS-PAGE on a 10% polyacrylamide gel, followed by transfer to a polyvinylidene fluoride (PVDF) membrane. The membrane was blocked with 1% bovine serum albumin (BSA) for 30–45 min, then incubated overnight at 4 °C with primary antibodies. After incubation, the membrane was washed three times with Tris-buffered saline containing 0.1% Tween-20 (TBS-T), then incubated with HRP-conjugated secondary antibodies for 1 h at room temperature. Following another round of washing, protein bands were visualized using enhanced chemiluminescence (ECL) reagents and imaged with the Chemi-Doc XRS+ System (Bio-Rad Laboratories, Hercules, CA, USA). Protein band intensities were quantified using Image Lab Ver. 6.0.1 software (Bio-Rad Laboratories).

2.6. Measurement of Reactive Oxygen Species (ROS)

The production of reactive oxygen species (ROS) in BV-2 cells was assessed using the DCFDA Cellular ROS Assay Kit (Cat. No. ab113851, Abcam, Cambridge, UK), in accordance with the manufacturer’s instructions. Briefly, BV-2 microglia (5000 cells/well) were stimulated in a black, clear-bottom 96-well plate as described in the protocol, and were maintained under either normoxic or hypoxic conditions as previously outlined. Prior to the second LPS challenge, the DMEM complete medium was removed, and the cells were washed with 1× Assay Buffer (100 µL/well). The cells were then incubated with 100 µL/well of a 20 μM 2′,7′-dichlorofluorescin diacetate (DCFDA) solution under dark conditions for 45 min at 37 °C. After incubation, the DCFDA solution was removed, and cells were washed with 1× Assay Buffer (100 µL/well). Following this, the cells were then treated with the second challenge of LPS (100 ng/mL) for 6 h. DCFDA enters live cells, where it is deacetylated by esterases into a non-fluorescent intermediate, which is then converted into the fluorescent 2′,7′-dichlorofluorescein (DCF) upon oxidation by ROS. The resulting fluorescence (excitation/emission: 485 nm/535 nm) was measured using a Fluoroskan™ FL plate reader (Thermo Fisher Scientific).

2.7. Lactate Measurements

Lactate production in cell culture supernatants was quantified using the L-Lactate Assay Kit (Cat. No. 8308, ScienCell Research Laboratories, Carlsbad, CA, USA) according to the manufacturer’s protocol [46]. A 4 mM L-Lactate standard solution was prepared by adding 50 µL of L-Lactate standard to 200 µL of Assay Buffer. To generate a serial dilution, 200 µL of Assay Buffer was added to seven labeled test tubes. A 200 µL aliquot of the 4 mM L-Lactate solution was transferred to the first tube and mixed, yielding a 2 mM standard. This process was repeated sequentially to create a dilution series, halving the lactate concentration in each subsequent tube, with the seventh tube serving as the blank containing only Assay Buffer. About 50 µL of each standard, test sample, and blank were aliquoted in duplicate into a 96-well plate.
For lactate measurement, 2 µL of reconstituted enzyme mix was added to each well containing standards, test samples, or blanks. Subsequently, 50 µL of Substrate Mix was added to each well, and the plate was incubated for 20 min at room temperature in the dark. Absorbance was measured at 490 nm using an iMark microplate reader (Bio-Rad Laboratories) to quantify lactate levels in the samples.

2.8. In Vitro Transmigration Assay

The migratory capacity of BV-2 microglial cells was assessed using the transwell migration assay, as previously described [47]. A 100 μL cell suspension, containing 1 × 105 cells in 0.5% FCS medium, was carefully pipetted onto the membrane of a 24-well transwell insert (8 μm pore size) and incubated for 10 min at 37 °C in a 5% CO2 atmosphere. Following this, 600 μL of migration buffer, containing 20% hiFCS as a chemoattractant, was added to the well below the insert. The plate was incubated for 4 h at 37 °C and 5% CO2 to allow cell migration. After the incubation period, any non-migrated cells on the apical side of the insert membrane were gently removed using a cotton-tipped applicator. The migrated cells on the basal side were fixed by immersing the transwell insert in 1 mL of 4% sterile-filtered paraformaldehyde (PFA) for 10–15 min at room temperature. The inserts were then removed and allowed to dry before proceeding with 4′,6-diamidino-2-phenylindole (DAPI) staining.
Fluorescence staining was performed by adding 600 μL of DAPI (1 μg/mL) to the 24-well plate containing the transwell inserts and incubated for 10 min, protected from light. After incubation, the inserts were washed thrice with PBS to remove excess dye. The inserts were then allowed to dry and mounted onto microscope slides (Epredia X50 SuperFrost slide 26 × 76 mm, Cat. No. AA00008032E01MNZ10, Thermo Fisher Scientific). Images of the migrated cells on the transwell membrane were captured using a Leica Microsystems Ltd. fluorescence microscope (DFC450-Camera, version 4.9.0.; Leica Microsystems, Wetzlar, Germany) with a 10× objective to visualize the cells. The number of migrated cells (DAPI-stained nuclei) was counted in five independent visual fields and expressed as the absolute number of transmigrated cells.

2.9. In Vitro Phagocytosis Assay

The phagocytic activity of BV-2 microglia was evaluated using the CytoSelect™ 96-well Phagocytosis Assay (Cell Biolabs, Cat. No. CBA-224, San Diego, CA, USA), following the manufacturer’s protocol. Briefly, BV-2 microglial cells (5 × 104 cells/well) were seeded in 96-well plates and exposed to either normoxic or hypoxic conditions as stated above. A 10 µL suspension of Zymosan (Saccharomyces cerevisiae) particles was added to each well and incubated for 2 h at 37 °C in a 5% CO2 atmosphere. Following incubation, the cells were subjected to multiple washing steps and subsequently fixed according to the manufacturer’s instructions. The plate was then incubated with blocking buffer, followed by a brief permeabilization step and additional washes with PBS. Internalized Zymosan particles were quantified by measuring the absorbance at 405 nm using an iMark microplate reader (Bio-Rad Laboratories). Phagocytic activity was expressed as a percentage of the absorbance values of the unstimulated control under normoxic conditions, which was set as 100%.

2.10. Analysis of Cell Viability and Cytotoxicity

Cell viability and cytotoxicity of BV-2 microglia under normoxic and hypoxic conditions were assessed as previously described [44,45]. For both viability and cytotoxicity assays, 5000 cells/well were seeded and treated as outlined above. 24 h after the second LPS challenge, 10 µL of MTT labeling reagent (5 mg/mL) was added to each well, followed by a 4 h incubation at 37 °C. After incubation, 100 µL of solubilization solution (0.01 M HCl and 20% SDS) was added, and the plate was incubated overnight. Cytotoxicity was evaluated using a colorimetric Cell Cytotoxicity Assay Kit (Cat. No. ab112118, Abcam). 20 µL of assay solution was added to each well, and the plate was incubated at 37 °C with 5% CO2 for 4 h, protected from light.
Absorbance was measured at 570 nm using an iMark microplate reader, with data presented as relative viability or cytotoxicity, where the unstimulated control was set to 100%.

2.11. RNA Isolation and Real-Time qPCR

To assess gene expression levels, total RNA was extracted from BV-2 microglial cells 6 h after the second LPS challenge under normoxic or hypoxic conditions using TRIzol™ Reagent (Cat. No. 15596018, Thermo Fisher Scientific). RNA concentration and quality were evaluated with a Nanodrop DS11 FX+ spectrophotometer (DeNovix, Wilmington, NC, USA). Complementary DNA (cDNA) was synthesized using the High-Capacity cDNA Reverse Transcription Kit (#4368814, Applied Biosystems, Waltham, MA, USA). Real-time quantitative PCR (qPCR) was carried out on a StepOnePlus system (Applied Biosystems). The primers used in this study are listed in Table 1.
GAPDH was used as the housekeeping gene, and relative gene expression was calculated using the comparative CT (2−ΔΔCT) method [48].

2.12. Statistical Analysis

Data are presented as means + standard deviation (SD), and statistical analyses were conducted using SigmaPlot Software version 12.0 (Systat Software GmbH, Erkrath, Germany). Graphs were generated with GraphPad Prism Software version 8.0.2 (GraphPad Software, San Diego, CA, USA). Between-group comparisons were performed using one-way or two-way analysis of variance (ANOVA), as appropriate. If normality test failed, the non-parametric Kruskal–Wallis on ranks was applied. Post hoc analyses were carried out using either the Holm–Sidak test or Dunn’s method, depending on the context. A p-value of <0.05 was considered statistically significant.

3. Results

3.1. Hypoxia Potentiates LPS-Mediated Tolerance in BV-2 Microglial Cells

Initial stimulation of BV-2 microglial cells with LPS (100 ng/mL) for 24 h led to a pronounced increase in the secretion of key inflammatory mediators compared to the unstimulated counterparts. ELISA measurements showed significantly elevated concentrations of TNF-α, IL-6, and IFN-γ, alongside increased production of the chemokine monocyte chemoattractant protein-1 (MCP-1) (Figure 1B–E).
Subsequently, the expression of hypoxia-inducible factor (HIF)-1α was assessed by Western blotting to investigate the effects of oxygen tension on BV-2 microglial cells in vitro. LPS stimulation enhanced HIF-1α expression in BV-2 cells under both normoxic and hypoxic conditions. Notably, while hypoxia alone tends to increase the HIF-1α levels compared to normoxia, the combination of hypoxia and LPS stimulation led to a further significant upregulation of HIF-1α compared to LPS treatment under normoxic conditions (Figure 1F).
To explore microglial adaptive responses, we established a two-step protocol designed to induce endotoxin tolerance in BV-2 microglia as described above. Using this approach, the effect of hypoxia on tolerance development following LPS priming was examined. Unstimulated (US) BV-2 microglia expressed low basal levels of inflammatory cytokines and chemokines (Figure 1G–J, p < 0.05). A single challenge with 100 ng/mL LPS (unprimed, UP) led to a marked increase in levels of TNF-α, IL-6, MCP-1 and IFN-γ under both normoxia and hypoxia counterparts (p < 0.05). When comparing LPS-primed cells to the UP state, tolerance induction was evident. Notably, hypoxic conditions were associated with a more pronounced reduction in the production of these pro-inflammatory cytokines and chemokines in LPS-primed cells relative to normoxia (Figure 1G–J). The inclusion of two ‘US’ conditions in Figure 1B–E accurately reflects the experimental timeline, where the first ‘US’ represents unstimulated cells, and the second ‘US’ remains unchanged until day 4. On day 4, the second ‘US’ group is stimulated with LPS and transitions to the ‘UP’ (unprimed) condition, as depicted in the schematic illustration.
Prior to analyzing the inflammatory responses, we evaluated cell viability and cytotoxicity under the selected LPS concentration and hypoxic conditions to exclude treatment-related cell damage in vitro (Supplementary Materials Figure S1).
Moreover, ROS production was also evaluated and showed a consistent reduction under hypoxic conditions in tolerant cells, paralleling the cytokine expression pattern (Figure 1K).
Figure 1. Cytokine, chemokine, and ROS response to LPS stimulation and LPS-priming under normoxic and hypoxic conditions in BV-2 microglia in vitro. (A) Schematic illustration of the two-step protocol used to induce endotoxin tolerance and study its effects under normoxic and hypoxic conditions. BV-2 microglial cells (100,000 cells/well) were stimulated by a fixed dose of LPS (100 ng/mL) on day 1 for 24 h and supernatants were analyzed for their inflammatory cytokine and chemokine production of: (B) TNF-α, (C) IL-6, (D) MCP-1, (E) IFN-γ (N = 8) analyzed by ELISA. Protein lysates 24 h after the stimulation under normoxic or hypoxic conditions were analyzed for their (F) HIF-1α (N = 4) protein expression by Western blotting and quantified (unstimulated cells under normoxia assigned as 1.0). The medium was changed (stimuli washed-out) and after the resting time, cells were challenged by LPS (100 ng/mL) on day 4 under normoxic and hypoxic conditions for 24 h. Supernatants have been collected after the second challenge and analyzed for their levels of: (G) TNF-α, (H) IL-6, (I) MCP-1, (J) IFN-γ (N = 8) assessed by ELISA. (K) ROS levels (N = 4, with n = 3 replicates per experiment) after the second challenge were measured by DCFDA assay. Results are depicted as scatter dot plots with mean + SD. For panels A-E, statistical comparisons were made using a 1-way ANOVA (parametric) or Kruskal–Wallis test (non-parametric), as appropriate. For panels F-K, a 2-Way ANOVA was used. Significance is indicated by * p < 0.05, * versus unstimulated (US, BF) or unprimed (UP, GK) control; # p < 0.05, # versus normoxic condition (white bar).
Figure 1. Cytokine, chemokine, and ROS response to LPS stimulation and LPS-priming under normoxic and hypoxic conditions in BV-2 microglia in vitro. (A) Schematic illustration of the two-step protocol used to induce endotoxin tolerance and study its effects under normoxic and hypoxic conditions. BV-2 microglial cells (100,000 cells/well) were stimulated by a fixed dose of LPS (100 ng/mL) on day 1 for 24 h and supernatants were analyzed for their inflammatory cytokine and chemokine production of: (B) TNF-α, (C) IL-6, (D) MCP-1, (E) IFN-γ (N = 8) analyzed by ELISA. Protein lysates 24 h after the stimulation under normoxic or hypoxic conditions were analyzed for their (F) HIF-1α (N = 4) protein expression by Western blotting and quantified (unstimulated cells under normoxia assigned as 1.0). The medium was changed (stimuli washed-out) and after the resting time, cells were challenged by LPS (100 ng/mL) on day 4 under normoxic and hypoxic conditions for 24 h. Supernatants have been collected after the second challenge and analyzed for their levels of: (G) TNF-α, (H) IL-6, (I) MCP-1, (J) IFN-γ (N = 8) assessed by ELISA. (K) ROS levels (N = 4, with n = 3 replicates per experiment) after the second challenge were measured by DCFDA assay. Results are depicted as scatter dot plots with mean + SD. For panels A-E, statistical comparisons were made using a 1-way ANOVA (parametric) or Kruskal–Wallis test (non-parametric), as appropriate. For panels F-K, a 2-Way ANOVA was used. Significance is indicated by * p < 0.05, * versus unstimulated (US, BF) or unprimed (UP, GK) control; # p < 0.05, # versus normoxic condition (white bar).
Biology 14 01512 g001

3.2. Glycolysis Mediates LPS-Induced Tolerance in BV-2 Microglia

In addition to the inflammatory responses, we further investigated the impact of hypoxia on the glycolytic metabolism of LPS-primed tolerant BV-2 microglial cells in vitro. Hypoxia has been implicated in regulating metabolic pathways, particularly influencing glycolysis across various cell types. Our data indicate that LPS-primed tolerant BV-2 cells exhibit a significant reduction in the expression of key glycolytic enzymes, including phosphofructokinase (PFK) 1 and hexokinase (HK)-2, under both normoxic and hypoxic conditions (Figure 2A,B).
Moreover, the production of L-lactate, a byproduct of glycolysis, was markedly decreased in tolerant cells (Figure 2C), consistent with the reduced expression of glycolytic genes. Interestingly, hypoxia appeared to induce a more pronounced reduction in both glycolytic gene expression and lactate levels compared to normoxic conditions, highlighting the unique metabolic response of BV-2 cells under hypoxic stress.

3.3. MyD88-Dependent Suppression of NFκB-p65 Supports LPS-Induced Tolerance Under Normoxic and Hypoxic Conditions

Besides the inflammatory responses and glycolytic alterations observed, we further investigated the underlying signaling pathways involved in the modulation of inflammation in BV-2 microglial cells in vitro. Specifically, we analyzed the role of MyD88, an adaptor protein involved in TLR4-mediated signaling, and NF-κB p65 (RelA), a critical transcription factor driving pro-inflammatory gene expression.
Under unprimed conditions, both MyD88 and phospho-p65 protein levels as well as p65 gene expression were significantly elevated in BV-2 microglia compared to UP controls (Figure 3A–C). In LPS-primed BV-2 cells, which exhibited a tolerance phenotype with reduced inflammatory output, we observed a marked reduction in both MyD88 and phospho-p65 protein levels as well as p65 gene expression.
Consistent with our inflammatory and glycolytic findings, the expression of both MyD88 and p65 was significantly reduced under hypoxic conditions compared to normoxic counterparts (Figure 3).

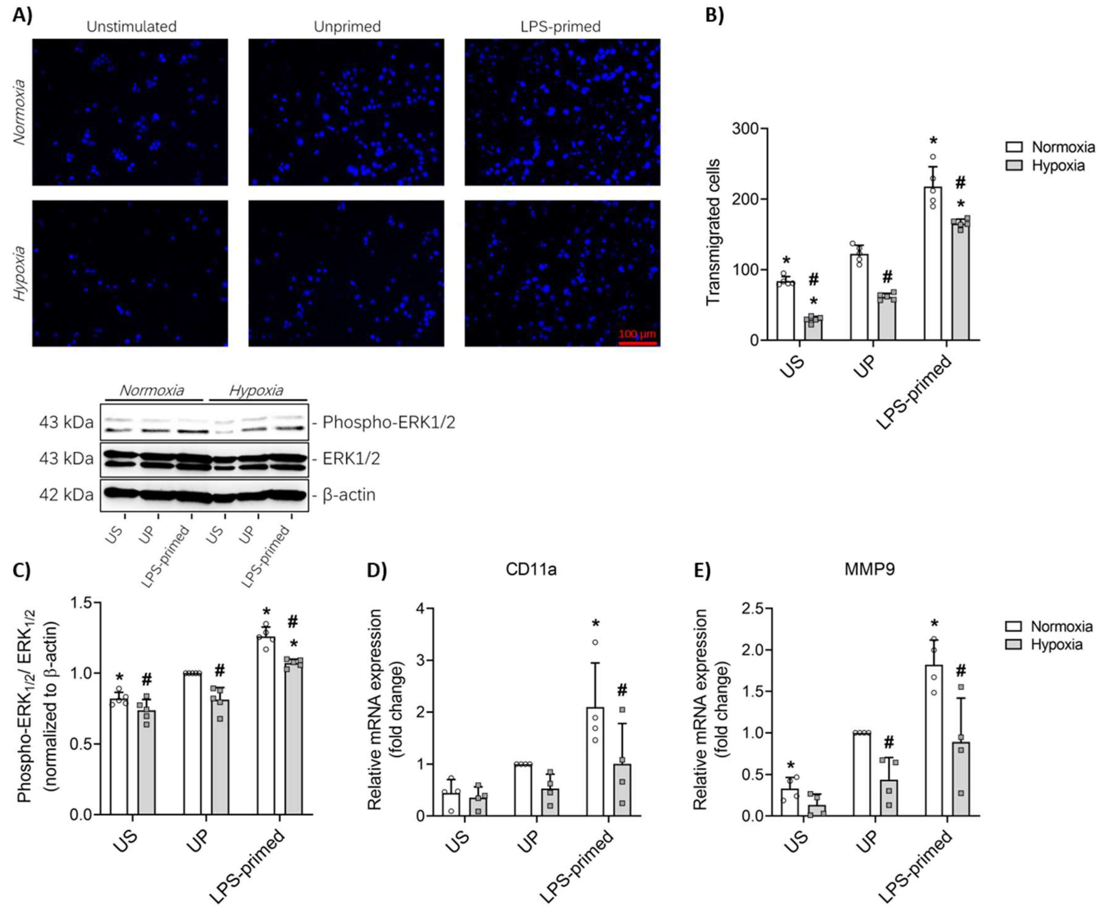
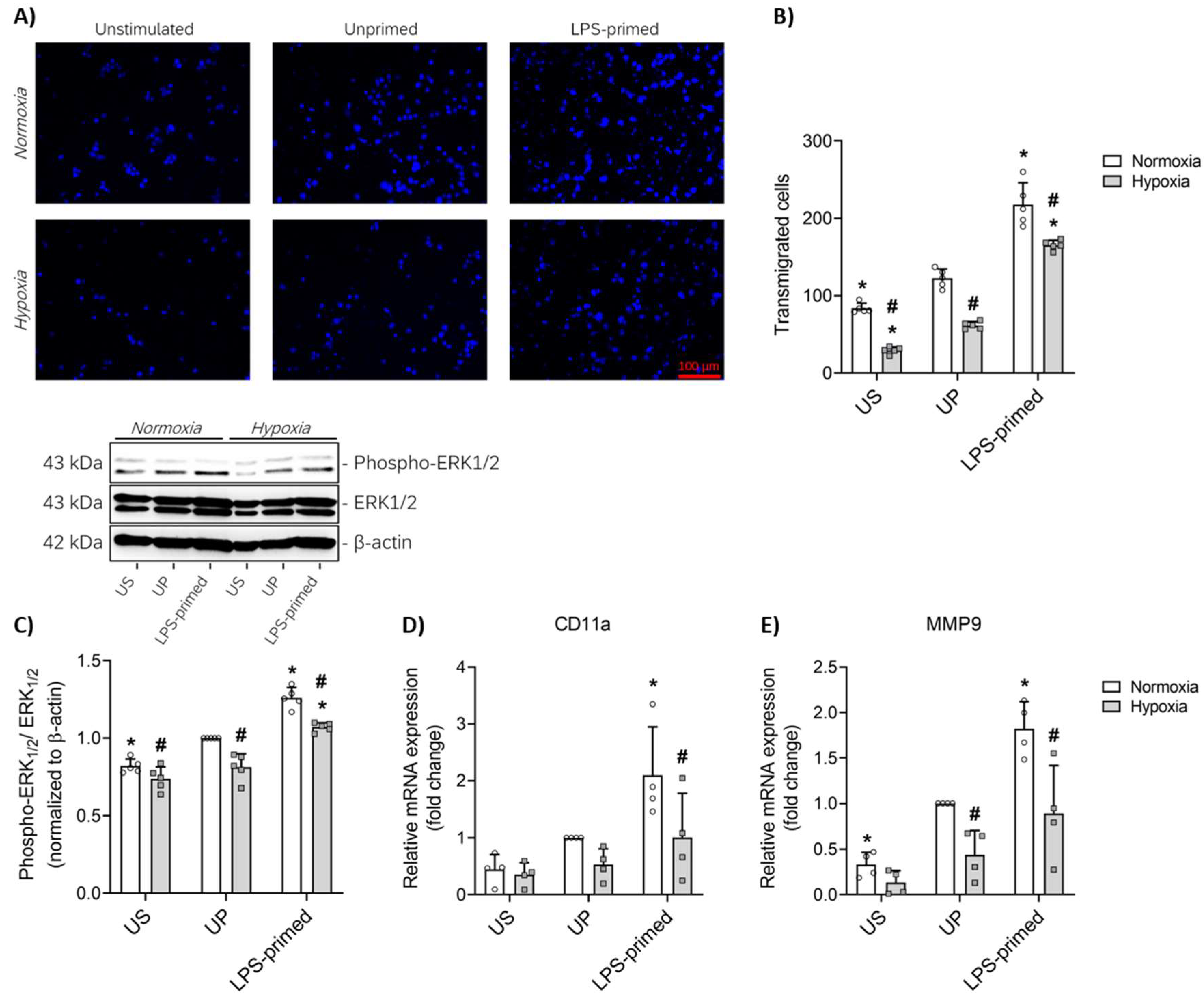
3.4. LPS-Induced Tolerance Promotes Increased Migration of BV-2 Microglia Mediated by ERK1-2 Pathway

Beyond the previously characterized inflammatory and metabolic alterations, we next assessed the migratory behavior of BV-2 microglial cells—a crucial functional aspect underlying their neuroprotective and surveillance roles. Using a transwell migration assay, we observed that tolerized BV-2 cells (LPS-primed) exhibited a significantly enhanced migratory capacity compared to unprimed controls (p < 0.05, Figure 4A,B), indicating a functional adaptation linked to their prior inflammatory conditioning. In contrast, BV-2 cells subjected to hypoxic conditions demonstrated a marked reduction in migratory activity relative to cells maintained under normoxic conditions (Figure 4A,B).
To further dissect the molecular basis of these migratory differences, we assessed the expression of two key markers implicated in microglial motility: integrin subunit αL (CD11a) and matrix metallopeptidase (MMP) 9. CD11a, an integrin subunit involved in adhesion and transendothelial migration, was significantly upregulated in LPS-tolerized cells, whereas hypoxic cells displayed a reduced expression profile (Figure 4D). Similarly, MMP9, which facilitates extracellular matrix remodeling during cell movement, was elevated in the LPS-primed condition but markedly diminished under hypoxia (Figure 4E).
Mechanistic analysis using Western blotting revealed that the enhanced migration observed in tolerized BV-2 microglial cells was accompanied by increased phosphorylation of ERK 1/2 (Figure 4C), indicating that the mitogen-activated protein kinase (MAPK)/ERK signaling pathway plays a supportive role in mediating the pro-migratory activity of these cells.

3.5. LPS-Induced Tolerance Triggers Increased Phagocytic Activity Under Normoxic and Hypoxic Conditions

In addition to migration, we next examined phagocytosis as a critical function of microglial cell clearance, essential for maintaining CNS homeostasis and immune resolution. Using a commercially available fluorescent-based phagocytosis assay, we quantified the capacity of BV-2 microglia to internalize zymosan particles under different experimental conditions in vitro.
LPS-primed BV-2 microglial cells demonstrated a significantly enhanced phagocytic activity compared to UP cells (p < 0.05), whereas cells cultured under hypoxic conditions displayed a significant reduction in phagocytic capacity when compared to those maintained under normoxic conditions in vitro (Figure 5A).
We further analyzed the expression of CD32, a low-affinity Fc receptor that facilitates the recognition and internalization of opsonized particles, playing a central role in immune complex clearance responses. Gene expression analyses revealed that CD32 expression was significantly upregulated in LPS-primed BV-2 cells compared to UP control, consistent with their increased phagocytic function (Figure 5B). Conversely, CD32 levels were markedly decreased under hypoxic conditions compared to normoxic counterparts (Figure 5B).

4. Discussion

Microglial cells, known trivially as macrophage-like cells of CNS, represent surveillance sensors in charge of maintaining and safeguarding brain homeostasis [1,2,8]. Ontogenetically, microglial cells begin their development early, around 4.5 weeks of gestation during the first trimester, alongside other innate immune cells, and subsequently migrate to colonize the brain [10,49]. In our study, BV-2 cells were selected due to several compelling reasons, as they share numerous characteristics with primary microglial cells, such as: (i) similar response patterns to PAMPs, particularly LPS, which activates NF-κB signaling; (ii) comparable functional responses, such as the production of cytokines and chemokines relevant to neuroinflammation; (iii) retention of key signaling pathways involved in inflammatory responses, mirroring those of activated neonatal microglia; (iv) transcriptomic profiles that partially resemble those of primary microglia; (v) the capacity for cell-to-cell interactions that can activate other glial cells (e.g., astrocytes); (vi) overlapping metabolic responses, especially for glycolytic activity; and (vii) comparable functional properties, including migration and phagocytosis [50,51,52,53,54,55].
Surface pattern-recognition receptors (PRRs) represent a critical feature of innate immune cells in general, including microglia as the main innate immune cell in CNS, for recognizing various conserved pathogenic (e.g., PAMPs) or endogenous (e.g., DAMPs) structures [56,57]. Activation of PRRs results in a variety of downstream signaling events causing the NF-κB activation and triggering the release of a variety of inflammatory mediators, including cytokines, chemokines as well as the production of ROS [58,59]. LPS as a potent PAMP derived from Gram-negative bacteria is well known agonist of TLR4, triggering the release of a variety of pro-inflammatory cytokines (i.e., TNF-α, IL-6, IFN-γ) and chemokines (i.e., MCP-1) [18,19]. Our results demonstrated that in vitro stimulation of BV-2 microglial cells with LPS triggered increased production of TNF-α, IL-6, IFN-γ, and MCP-1. In line with this, several studies have shown that LPS stimulation triggers an extraordinarily potent inflammatory reaction with increased levels of inflammatory cytokines and chemokines via NF-κB [13,60,61]. These findings, particularly the elevated levels of TNF-α, IL-6, MCP-1 and IFN-γ, indicate that BV-2 cells mount a potent inflammatory response, akin to that of primary microglia, thereby contributing to the neuroinflammatory milieu. Furthermore, it is well established that under hypoxic conditions, HIF-1α protein escapes proteasomal degradation, leading to its stabilization [62,63]. As a key regulator of cellular responses to low oxygen levels, HIF-1α is continuously synthesized and degraded under normal conditions, exhibiting a very short half-life [62,64]. However, under low oxygen (hypoxic) tension, the degradation of HIF-1α is significantly suppressed, allowing its accumulation and activation [65,66]. Consistent with these findings, our data show that BV-2 microglial cells under hypoxic conditions exhibit increased levels of HIF-1α protein, with a particularly marked increase following LPS stimulation in vitro. This observation suggests that, similar to primary microglia, hypoxic conditions can induce HIF-1α stabilization in BV-2 cells, further augmented by LPS-induced inflammatory signaling. This difference, compared to the basal state, can be attributed to LPS-induced inflammation, which increases cellular activity and metabolic demand, leading to localized oxygen depletion and microregional hypoxia despite an overall normoxic environment [67,68].
Development of an appropriate inflammatory response is the key element to afford proper resistance reactions against invading pathogens; however, uncontrolled induction of pro-inflammatory mediators may contribute to the progression of host tissue injury. Fetomaternal tolerance is crucial for the maintenance of a healthy pregnancy, as it ensures that the maternal immune system does not mount an aggressive response against the developing fetus, which is genetically distinct [22,23,25]. As a non-specific phenomenon, tolerance, is not limited to any specific receptor or signaling element, and can be induced by a variety of stressing factors [21,69]. Nonetheless, LPS-induced tolerance, however, is one of the most well-characterized and earliest known forms of immune adaptation [70,71,72]. Physiologically, LPS is a large, polar molecule that ordinarily has limited ability to cross the placental barrier. However, under inflammatory conditions, the integrity and permeability of the placenta are compromised, allowing LPS directly or indirect by its downstream inflammatory mediators (e.g., cytokines) to gain access to the fetal compartment, resulting in significant implications for the fetus [73,74,75]. As observed in our study, immune tolerance in BV-2 microglia develops following repeated exposure to high doses of LPS, characterized by a reduced expression of pro-inflammatory cytokines and oxidative stress mediated by ROS. Interestingly, BV-2 cells under hypoxic conditions exhibited a stronger tolerant reaction compared to cells under normoxia. These findings are consistent with recent studies showing that short-term preconditioning with moderate hypoxia enhances tolerance in LPS-induced endotoxemia [76,77]. These effects might be driven by corticosterone, which promotes adenosine release and stimulates adenosine A2B receptors, thereby suppressing excessive inflammatory responses [77,78]. Mechanistically, LPS-induced tolerance in BV-2 microglia under both normoxic and hypoxic conditions is driven by the interaction between MyD88, the adaptor protein for TLR4 signaling, and the NF-κB p65 transcription factor. LPS activates the canonical NF-κB pathway through TLR/MyD88 signaling, initiating downstream events that involve the degradation of IκBα by the IκB kinase (IKK) complex [58,79]. This degradation leads to the rapid translocation of NF-κB to the nucleus, where it regulates the production of inflammatory mediators [58,79,80]. Similarly, our group’s data, along with other studies, have shown a comparable MyD88-dependent regulatory mechanism in tolerant microglia, marked by the upregulation of negative regulators of TLR signaling [12,13,81]. This suggests that hypoxia not only modulates the inflammatory responses in BV-2 cells but also impinges on critical signaling pathways involved in the TLR4-signaling. While hypoxia appears to modulate the MyD88/NF-κB p65 pathway, further experiments are needed to establish a direct causal link between this pathway and LPS tolerance under hypoxic conditions.
Metabolic alterations serve as a key prerequisite in regulating the inflammatory responses of immune cells [82]. An increasing number of studies have shown that reduced levels of lactate, the end product of glycolysis, result in an anti-inflammatory (tolerant) phenotype, characterized by a diminished pro-inflammatory response [21,46,83]. In line with this, LPS-tolerant BV-2 cells exhibited reduced expression of key glycolytic genes, such as PFK1 and HK-2, accompanied by lower lactate production, which was more pronounced under hypoxic conditions. As demonstrated by others, glycolysis represents an early metabolic event actively involved in microglial activation, contributing to neuroinflammatory disorders [15,84]. This aligns with the emerging view that metabolic reprogramming, especially reduced glycolysis, which is typically associated with decreased pro-inflammatory reactions, is a crucial component of immune cell tolerance [21,83]. Similarly, our group’s data have previously reported a similar response, where LPS-tolerant murine primary microglia are characterized by decreased glycolytic capacity, as evidenced by reduced lactate levels and low extracellular acidification rates (ECAR) [46]. It is important to note also that ATP and its metabolites are key regulators of inflammatory processes, primarily by stimulating cytokine production and promoting the migration of immune cells [10,85]. These effects are largely mediated through the activation of purinergic receptors, specifically P2X and P2Y subtypes. Upon activation, these receptors trigger intracellular signaling cascades that lead to the release of pro-inflammatory cytokines such as TNF-α, IL-1β, and IL-6 [86,87]. Furthermore, ATP’s breakdown products, including adenosine, help modulate inflammation in a balanced manner. While ATP amplifies the inflammatory response, adenosine acts to dampen excessive inflammation by binding to A2A and A2B receptors, thereby providing a negative feedback mechanism that protects tissues from damage [88,89]. These findings underscore the importance of metabolic control, particularly glycolysis, shaping the inflammatory reactions in microglia, thereby providing potential avenues for modulating microglial activation and neuroinflammation in disease. Hypoxia, known to alter cellular metabolism, appears to further reinforce this metabolic shift in BV-2 microglia, enhancing their ability to maintain a stronger tolerant phenotype. In parallel, Abebayehu et al. revealed that declined inflammatory reactions are mediated through a HIF-1α-dependent suppression of microRNA (miR)-155 [90]. Consistent with this, a study showed that lactate mitigated neuronal injury by regulating microglial inflammation and promoting neuroprotective effects through HIF-1α following oxygen-glucose deprivation (OGD) [91].
Among their many functions, microglial migration and phagocytosis are critical functions in CNS that enable microglia not only to facilitate microglial surveillance but also influence the progression and resolution of neuroinflammatory responses [3,10,92]. LPS-tolerant BV-2 microglia exhibited increased migratory capacity, which was closely associated with the upregulation of specific markers (e.g., CD11a) and enzymes (e.g., MMP9) involved in cellular motility and tissue remodeling. As previously reported, sustained exposure to LPS, which induces a robust tolerance phenotype, is characterized by enhanced migratory capacity [21,93]. CD11a, a well-known integrin, regulates not only microglial adhesion to extracellular matrix components but also strongly controls their migration, facilitating movement through tissue [94,95]. Meanwhile, MMP9 plays a crucial role in breaking down the extracellular matrix, allowing microglia to traverse tissue barriers and reach damaged areas [96,97]. Microglial migration is often followed by phagocytosis as part of a coordinated response to neuroinflammation, a process essential for tissue repair, immune surveillance, and the resolution of inflammation. LPS-tolerant BV-2 microglia demonstrated increased phagocytic activity, which was associated with elevated expression of CD32, a surface receptor that mediates phagocytosis. Similarly, several studies on primary microglia have shown that induction of tolerance by LPS triggers increased phagocytic activity, which can alleviate cerebral β-amyloidosis in a mouse model of Alzheimer’s disease [13,98,99]. In neurodegenerative diseases, impaired or dysregulated phagocytosis by microglia has been implicated in the accumulation of toxic proteins and cellular debris, exacerbating disease progression [10,100]. Oxygen depletion under hypoxic conditions impaired both the migratory and phagocytic activities of BV-2 microglia, with these functions being closely regulated by the ERK 1/2 signaling pathway. The suppression of motility and phagocytosis under hypoxia suggests that oxygen deprivation critically modulates microglial dynamics, potentially impairing their ability to respond to injury or inflammatory cues in the brain microenvironment. ERK 1/2 activation triggers the phosphorylation of downstream targets involved in actin polymerization and microtubule dynamics, while also regulating the expression of phagocytic receptors [96,101,102,103]. Altogether, our data indicate that LPS-induced tolerance in microglia is not limited to suppressing excessive inflammatory responses, but also leads to increased migration and phagocytosis, facilitating tissue repair and clearance, thereby maintaining tissue integrity and restoring CNS homeostasis.
Long-term hypoxic conditions, characterized by sustained increases in HIF-1α, can induce a wide range of maladaptive cellular processes that contribute to chronic diseases, including neurodevelopmental impairments [104,105]. However, several reports indicate that short-term oxygen deprivation, referred to as intermittent hypoxia (IH), may exert favorable effects [106,107]. IH has been shown to promote adaptive responses in multiple organs, including the brain, where it can enhance neuroprotection, stimulate neurogenesis, increase resistance to injury, and improve neurological function [108,109,110]. Moreover, mild IH during pregnancy is not only well tolerated but also plays an essential role in fetal development and the initiation of labor by stimulating the synthesis and release of prostaglandins, regulating uterine contractility, and contributing to extracellular matrix remodeling—key processes required for cervical ripening and the onset of labor [111,112]. Altogether, we demonstrated that short-term hypoxia can enhance the immunological tolerance of microglial cells by regulating their inflammatory, metabolic, and functional activity. A finely tuned combination of immune tolerance and mild hypoxic conditions is essential for normal fetal development [113,114,115]. However, disruption of this balance through excessive inflammation or chronic pathological hypoxia may shift these adaptive mechanisms toward maladaptive outcomes with significant adverse health effects.
It is important to acknowledge the limitations of using immortalized cell lines, such as BV-2 microglial cells, when studying microglia, as they differ from primary microglial cells, which limits their physiological relevance and the extrapolation of findings to in vivo behavior. However, BV-2 cells, as an immortalized murine microglial cell line, represent a robust and widely used model for studying inflammatory and functional responses (e.g., phagocytosis), often exhibiting higher reactivity compared to other murine or human microglial cell lines, such as HMC3. Therefore, future studies using primary microglia or in vivo models are necessary, and these results should be interpreted with caution.

5. Conclusions

Overall, our findings indicate that short-term, mild hypoxic conditions enhance the development of tolerance-like phenotypes in BV-2 microglial cells, as evidenced by decreased expression of pro-inflammatory mediators and a concomitant reduction in glycolytic activity. At the functional level, while immune tolerance promotes increased migratory and phagocytic capacities, these effects are attenuated under hypoxia compared to normoxic conditions. These results highlight the critical interplay between metabolic reprogramming and immune regulation in microglia, suggesting that a controlled hypoxic microenvironment may contribute to the resolution of inflammation. By limiting excessive pro-inflammatory responses and promoting tissue surveillance and clearance functions, such conditions could support CNS tissue integrity and potentially aid in the restoration of homeostasis following injury or stress. Additional research using primary microglia or appropriate in vivo models is warranted to determine the physiological relevance of these in vitro findings.

Supplementary Materials

The following supporting information can be downloaded at: https://www.mdpi.com/article/10.3390/biology14111512/s1, Figure S1: Analysis of cell viability and cytotoxicity in LPS-primed BV-2 microglia under normoxic and hypoxic conditions in vitro; Figure S2: Western blot membrane of HIF-1α (132 kDa, Cat. No. sc-13515, Santa Cruz Biotechnology, Inc.) and β-actin (42 kDa, Cat. No. A5441, Sigma-Aldrich) protein; Figure S3: Western blot membrane of HIF-1α (132 kDa, Cat. No. sc-13515, Santa Cruz Biotechnology, Inc.) and β-actin (42 kDa, Cat. No. A5441, Sigma-Aldrich) protein; Figure S4: Western blot membrane of MyD88 (33 kDa, Cat. No. 4283, Cell Signaling) and β-actin (42 kDa, Cat. No. A5441, Sigma-Aldrich) protein; Figure S5: Western blot membrane of phospho-p44/42 MAPK (ERK1/2) (Thr202/Tyr204) (42/44 kDa, Cat. No. 9106, Cell Signaling), p44/42 MAPK (ERK1/2) (42/44 kDa, Cat. No. 9107, Cell Signaling), and β-actin (42 kDa, Cat. No. A5441, Sigma-Aldrich) protein; Figure S6: Western blot membrane of phospho-NF-κB p65 (65 kDa, Cat. No. 3033, Cell Signaling), and β-actin (42 kDa, Cat. No. A5441, Sigma-Aldrich) protein detected as previously described in the Section 2.5.

Author Contributions

Conceptualization, A.C.V. and T.L.; methodology, A.C.V., S.D.-Z., A.S.L., S.L. and T.L.; validation, N.K.-G., R.B., C.G. and T.L.; formal analysis, C.G. and T.L.; investigation, A.C.V. and T.L.; resources, R.B. and A.S.L.; data curation, T.L.; writing—original draft preparation A.C.V. and T.L.; writing—review and editing, N.K.-G., R.B., S.L., S.D.-Z. and C.G.; visualization, T.L.; supervision, C.G. and T.L. All authors have read and agreed to the published version of the manuscript.

Funding

This research received no external funding.

Institutional Review Board Statement

Not applicable.

Informed Consent Statement

Not applicable.

Data Availability Statement

The raw data supporting the conclusions of this article will be made available by the authors on request.

Acknowledgments

The authors acknowledge Christoph Schwarz and Ricarda Will from the Department of Neonatology, Children’s University Hospital in Heidelberg for their insightful suggestions preparing this manuscript.

Conflicts of Interest

The authors declare no conflicts of interest. The funders had no role in the design of the study; in the collection, analyses, or interpretation of data; in the writing of the manuscript; or in the decision to publish the results.

Abbreviations

The following abbreviations are used in this manuscript:
ATPAdenosine triphosphate
CD11aIntegrin alpha L
CD32Cluster of differentiation 32
CNSCentral nervous system
DAMPDamage-associated molecular pattern
ECARExtracellular acidification rate
ERK1/2Extracellular signal-regulated kinase 1/2
GAPDHGlyceraldehyde-3-phosphate dehydrogenase
HIF-1αHypoxia-inducible factor 1 alpha
HK-2Hexokinase 2
HMC3Human microglial clone 3
IFN-γInterferon gamma
IHIntermittent hypoxia
IKKIkappaB kinase
IL-6Interleukin 6
LPSLipopolysaccharide
MAPKMitogen-activated protein kinase
MCP-1Monocyte chemoattractant protein-1
miRMicroRNA
MMP9Matrix metalloproteinase 9
MyD88Myeloid differentiation primary response gene 88
NF-κBNuclear factor kappa B
OGDOxygen-glucose deprivation
PAMPPathogen-associated molecular pattern
PaO2Oxygen partial pressure
PFK1Phosphofructokinase 1
PRRsPattern recognition receptors
ROSReactive oxygen species
TLRToll-like receptor
TNF-αTumor necrosis factor alpha
UPUnprimed
USUnstimulated

References

  1. Prinz, M.; Jung, S.; Priller, J. Microglia Biology: One Century of Evolving Concepts. Cell 2019, 179, 292–311. [Google Scholar] [CrossRef]
  2. Low, D.; Ginhoux, F. Recent Advances in the Understanding of Microglial Development and Homeostasis. Cell. Immunol. 2018, 330, 68–78. [Google Scholar] [CrossRef]
  3. Kettenmann, H.; Hanisch, U.; Noda, M.; Verkhratsky, A. Physiology of Microglia. Physiol. Rev. 2011, 91, 461–553. [Google Scholar] [CrossRef] [PubMed]
  4. Nimmerjahn, A.; Kirchhoff, F.; Helmchen, F. Resting Microglial Cells Are Highly Dynamic Surveillants of Brain Parenchyma in Vivo. Science 2005, 308, 1314–1318. [Google Scholar] [CrossRef]
  5. Hanisch, U.-K.; Kettenmann, H. Microglia: Active Sensor and Versatile Effector Cells in the Normal and Pathologic Brain. Nat. Neurosci. 2007, 10, 1387–1394. [Google Scholar] [CrossRef] [PubMed]
  6. Tay, T.L.; Savage, J.C.; Hui, C.W.; Bisht, K.; Tremblay, M.È. Microglia across the Lifespan: From Origin to Function in Brain Development, Plasticity and Cognition. J. Physiol. 2017, 595, 1929–1945. [Google Scholar] [CrossRef]
  7. Pallarés-Moratalla, C.; Bergers, G. The Ins and Outs of Microglial Cells in Brain Health and Disease. Front. Immunol. 2024, 15, 1305087. [Google Scholar] [CrossRef] [PubMed]
  8. Ransohoff, R.M.; Cardona, A.E. The Myeloid Cells of the Central Nervous System Parenchyma. Nature 2010, 468, 253–262. [Google Scholar] [CrossRef]
  9. Kierdorf, K.; Erny, D.; Goldmann, T.; Sander, V.; Schulz, C.; Perdiguero, E.G.; Wieghofer, P.; Heinrich, A.; Riemke, P.; Hölscher, C.; et al. Microglia Emerge from Erythromyeloid Precursors via Pu.1- and Irf8-Dependent Pathways. Nat. Neurosci. 2013, 16, 273–280. [Google Scholar] [CrossRef]
  10. Gao, C.; Jiang, J.; Tan, Y.; Chen, S. Microglia in Neurodegenerative Diseases: Mechanism and Potential Therapeutic Targets. Signal Transduct. Target. Ther. 2023, 8, 359. [Google Scholar] [CrossRef]
  11. Paolicelli, R.C.; Sierra, A.; Stevens, B.; Tremblay, M.-E.; Aguzzi, A.; Ajami, B.; Amit, I.; Audinat, E.; Bechmann, I.; Bennett, M.; et al. Microglia States and Nomenclature: A Field at Its Crossroads. Neuron 2022, 110, 3458–3483. [Google Scholar] [CrossRef]
  12. Lajqi, T.; Stojiljkovic, M.; Williams, D.L.; Hudalla, H.; Bauer, M.; Witte, O.W.; Wetzker, R.; Bauer, R.; Schmeer, C. Memory-Like Responses of Brain Microglia Are Controlled by Developmental State and Pathogen Dose. Front. Immunol. 2020, 11, 546415. [Google Scholar] [CrossRef]
  13. Lajqi, T.; Lang, G.-P.; Haas, F.; Williams, D.L.; Hudalla, H.; Bauer, M.; Groth, M.; Wetzker, R.; Bauer, R. Memory-Like Inflammatory Responses of Microglia to Rising Doses of LPS: Key Role of PI3Kγ. Front. Immunol. 2019, 10, 2492. [Google Scholar] [CrossRef]
  14. Lauro, C.; Limatola, C. Metabolic Reprograming of Microglia in the Regulation of the Innate Inflammatory Response. Front. Immunol. 2020, 11, 493. [Google Scholar] [CrossRef]
  15. Cheng, J.; Zhang, R.; Xu, Z.; Ke, Y.; Sun, R.; Yang, H.; Zhang, X.; Zhen, X.; Zheng, L.-T. Early Glycolytic Reprogramming Controls Microglial Inflammatory Activation. J. Neuroinflamm. 2021, 18, 129. [Google Scholar] [CrossRef] [PubMed]
  16. Song, W.M.; Colonna, M. The Identity and Function of Microglia in Neurodegeneration. Nat. Immunol. 2018, 19, 1048–1058. [Google Scholar] [CrossRef] [PubMed]
  17. De Schepper, S.; Crowley, G.; Hong, S. Understanding Microglial Diversity and Implications for Neuronal Function in Health and Disease. Dev. Neurobiol. 2021, 81, 507–523. [Google Scholar] [CrossRef]
  18. Park, B.S.; Lee, J.O. Recognition of Lipopolysaccharide Pattern by TLR4 Complexes. Exp. Mol. Med. 2013, 45, e66. [Google Scholar] [CrossRef] [PubMed]
  19. Lu, Y.-C.; Yeh, W.-C.; Ohashi, P.S. LPS/TLR4 Signal Transduction Pathway. Cytokine 2008, 42, 145–151. [Google Scholar] [CrossRef]
  20. Biswas, S.K.; Lopez-Collazo, E. Endotoxin Tolerance: New Mechanisms, Molecules and Clinical Significance. Trends Immunol. 2009, 30, 475–487. [Google Scholar] [CrossRef]
  21. Lajqi, T.; Köstlin-Gille, N.; Bauer, R.; Zarogiannis, S.G.; Lajqi, E.; Ajeti, V.; Dietz, S.; Kranig, S.A.; Rühle, J.; Demaj, A.; et al. Training vs. Tolerance: The Yin/Yang of the Innate Immune System. Biomedicines 2023, 11, 766. [Google Scholar] [CrossRef]
  22. Trowsdale, J.; Betz, A.G. Mother’s Little Helpers: Mechanisms of Maternal-Fetal Tolerance. Nat. Immunol. 2006, 7, 241–246. [Google Scholar] [CrossRef]
  23. Boly, T.J.; Bermick, J.R. Maternal-Fetal Tolerance: Not Just a Uterine Affair. J. Leukoc. Biol. 2022, 111, 515–517. [Google Scholar] [CrossRef]
  24. Dietz, S.; Hebel, J.; Rühle, J.; Huff, A.; Eltzschig, H.K.; Lajqi, T.; Poets, C.F.; Gille, C.; Köstlin-Gille, N. Impact of the Adenosine Receptor A2BR Expressed on Myeloid Cells on Immune Regulation during Pregnancy. Eur. J. Immunol. 2024, 54, e2451149. [Google Scholar] [CrossRef]
  25. Alippe, Y.; Hatterschide, J.; Coyne, C.B.; Diamond, M.S. Innate Immune Responses to Pathogens at the Maternal-Fetal Interface. Nat. Rev. Immunol. 2025. [Google Scholar] [CrossRef]
  26. Fu, B.; Li, X.; Sun, R.; Tong, X.; Ling, B.; Tian, Z.; Wei, H. Natural Killer Cells Promote Immune Tolerance by Regulating Inflammatory TH17 Cells at the Human Maternal-Fetal Interface. Proc. Natl. Acad. Sci. USA 2013, 110, E231–E240. [Google Scholar] [CrossRef] [PubMed]
  27. Rühle, J.; Ginzel, M.; Dietz, S.; Schwarz, J.; Lajqi, T.; Beer-Hammer, S.; Poets, C.F.; Gille, C.; Köstlin-Gille, N. Depletion of Ly6G-Expressing Neutrophilic Cells Leads to Altered Peripheral T-Cell Homeostasis and Thymic Development in Neonatal Mice. Int. J. Mol. Sci. 2023, 24, 7763. [Google Scholar] [CrossRef] [PubMed]
  28. Hsiao, E.Y.; Patterson, P.H. Placental Regulation of Maternal-Fetal Interactions and Brain Development. Dev. Neurobiol. 2012, 72, 1317–1326. [Google Scholar] [CrossRef] [PubMed]
  29. Schaafsma, W.; Basterra, L.B.; Jacobs, S.; Brouwer, N.; Meerlo, P.; Schaafsma, A.; Boddeke, E.W.G.M.; Eggen, B.J.L. Maternal Inflammation Induces Immune Activation of Fetal Microglia and Leads to Disrupted Microglia Immune Responses, Behavior, and Learning Performance in Adulthood. Neurobiol. Dis. 2017, 106, 291–300. [Google Scholar] [CrossRef]
  30. Prins, J.R.; Eskandar, S.; Eggen, B.J.L.; Scherjon, S.A. Microglia, the Missing Link in Maternal Immune Activation and Fetal Neurodevelopment; and a Possible Link in Preeclampsia and Disturbed Neurodevelopment? J. Reprod. Immunol. 2018, 126, 18–22. [Google Scholar] [CrossRef]
  31. Baburamani, A.A.; Ek, C.J.; Walker, D.W.; Castillo-Melendez, M. Vulnerability of the Developing Brain to Hypoxic-Ischemic Damage: Contribution of the Cerebral Vasculature to Injury and Repair? Front. Physiol. 2012, 3, 424. [Google Scholar] [CrossRef]
  32. Wu, L.; Chang, E.; Zhao, H.; Ma, D. Regulated Cell Death in Hypoxic-Ischaemic Encephalopathy: Recent Development and Mechanistic Overview. Cell Death Discov. 2024, 10, 277. [Google Scholar] [CrossRef]
  33. Torres-Cuevas, I.; Parra-Llorca, A.; Sánchez-Illana, A.; Nuñez-Ramiro, A.; Kuligowski, J.; Cháfer-Pericás, C.; Cernada, M.; Escobar, J.; Vento, M. Oxygen and Oxidative Stress in the Perinatal Period. Redox Biol. 2017, 12, 674–681. [Google Scholar] [CrossRef] [PubMed]
  34. Vento, M. Oxygen Supplementation in the Neonatal Period: Changing the Paradigm. Neonatology 2014, 105, 323–331. [Google Scholar] [CrossRef] [PubMed]
  35. Schwarz, J.; Rühle, J.; Stephan, K.; Dietz, S.; Geißert, J.; Schoppmeier, U.; Frick, J.S.; Hudalla, H.; Lajqi, T.; Poets, C.F.; et al. HIF-1α Targeted Deletion in Myeloid Cells Decreases MDSC Accumulation and Alters Microbiome in Neonatal Mice. Eur. J. Immunol. 2023, 53, e2250144. [Google Scholar] [CrossRef] [PubMed]
  36. Lajqi, T.; Köstlin-Gille, N.; Gille, C. Trained Innate Immunity in Pediatric Infectious Diseases. Pediatr. Infect. Dis. J. 2024, 43, e57–e59. [Google Scholar] [CrossRef]
  37. Filippi, L.; Pascarella, F.; Pini, A.; Cammalleri, M.; Bagnoli, P.; Morganti, R.; Innocenti, F.; Castagnini, N.; Melosi, A.; Scaramuzzo, R.T. Fetal Oxygenation from the 23rd to the 36th Week of Gestation Evaluated through the Umbilical Cord Blood Gas Analysis. Int. J. Mol. Sci. 2023, 24, 12487. [Google Scholar] [CrossRef]
  38. Burton, G.J.; Cindrova-Davies, T.; Yung, H.W.; Jauniaux, E. Hypoxia and Reproductive Health: Oxygen and Development of the Human Placenta. Reproduction 2021, 161, F53–F65. [Google Scholar] [CrossRef]
  39. Schmidt, C.; Schneble, N.; Wetzker, R. The Fifth Dimension of Innate Immunity. J. Cell Commun. Signal. 2014, 8, 363–367. [Google Scholar] [CrossRef]
  40. Schneble, N.; Schmidt, C.; Bauer, R.; Müller, J.P.; Monajembashi, S.; Wetzker, R. Phosphoinositide 3-Kinase γ Ties Chemoattractant- and Adrenergic Control of Microglial Motility. Mol. Cell. Neurosci. 2017, 78, 1–8. [Google Scholar] [CrossRef]
  41. Schmidt, C.; Schneble, N.; Müller, J.P.; Bauer, R.; Perino, A.; Marone, R.; Rybalkin, S.D.; Wymann, M.P.; Hirsch, E.; Wetzker, R. Phosphoinositide 3-Kinase γ Mediates Microglial Phagocytosis via Lipid Kinase-Independent Control of CAMP. Neuroscience 2013, 233, 44–53. [Google Scholar] [CrossRef] [PubMed]
  42. Lajqi, T.; Frommhold, D.; Braun, M.; Alexander Kranig, S.; Pöschl, J.; Hudalla, H. Gram-Positive Staphylococcus Aureus LTA Promotes Distinct Memory-like Effects in Murine Bone Marrow Neutrophils. Cell. Immunol. 2022, 376, 104535. [Google Scholar] [CrossRef]
  43. Lajqi, T.; Braun, M.; Kranig, S.A.; Frommhold, D.; Johannes, P.; Hudalla, H. LPS Induces Opposing Memory-like Inflammatory Responses in Mouse Bone Marrow Neutrophils. Int. J. Mol. Sci. 2021, 22, 9803. [Google Scholar] [CrossRef]
  44. Lajqi, T.; Köstlin-Gille, N.; Hillmer, S.; Braun, M.; Kranig, S.A.; Dietz, S.; Krause, C.; Rühle, J.; Frommhold, D.; Pöschl, J.; et al. Gut Microbiota-Derived Small Extracellular Vesicles Endorse Memory-like Inflammatory Responses in Murine Neutrophils. Biomedicines 2022, 10, 442. [Google Scholar] [CrossRef]
  45. Gille, C.; Jungwirth, M.; Pezer, S.; Dietz-Ziegler, S.; Köstlin-Gille, N.; Lajqi, T. 4-Phenyl Butyric Acid (4-PBA) Suppresses Neutrophil Recruitment in a Murine Model of Acute Perinatal Inflammation. J. Immunol. Res. 2025, 2025, 2438058. [Google Scholar] [CrossRef]
  46. Lajqi, T.; Marx, C.; Hudalla, H.; Haas, F.; Große, S.; Wang, Z.Q.; Heller, R.; Bauer, M.; Wetzker, R.; Bauer, R. The Role of the Pathogen Dose and PI3Kγ in Immunometabolic Reprogramming of Microglia for Innate Immune Memory. Int. J. Mol. Sci. 2021, 22, 2578. [Google Scholar] [CrossRef] [PubMed]
  47. Justus, C.R.; Marie, M.A.; Sanderlin, E.J.; Yang, L.V. Transwell In Vitro Cell Migration and Invasion Assays. Methods Mol. Biol. 2023, 2644, 349–359. [Google Scholar] [PubMed]
  48. Schmittgen, T.D.; Livak, K.J. Analyzing Real-Time PCR Data by the Comparative CT Method. Nat. Protoc. 2008, 3, 1101–1108. [Google Scholar] [CrossRef] [PubMed]
  49. Gollwitzer, E.S.; Marsland, B.J. Impact of Early-Life Exposures on Immune Maturation and Susceptibility to Disease. Trends Immunol. 2015, 36, 684–696. [Google Scholar] [CrossRef]
  50. Henn, A.; Lund, S.; Hedtjarn, M.; Hedtjärn, M.; Schrattenholz, A.; Pörzgen, P.; Leist, M. The Suitability of BV2 Cells as Alternative Model System for Primary Microglia Cultures or for Animal Experiments Examining Brain Inflammation. ALTEX 2009, 26, 83–94. [Google Scholar] [CrossRef]
  51. Racki, V.; Marcelic, M.; Stimac, I.; Petric, D.; Kucic, N. Effects of Haloperidol, Risperidone, and Aripiprazole on the Immunometabolic Properties of BV-2 Microglial Cells. Int. J. Mol. Sci. 2021, 22, 4399. [Google Scholar] [CrossRef]
  52. Chhor, V.; Le Charpentier, T.; Lebon, S.; Oré, M.V.; Celador, I.L.; Josserand, J.; Degos, V.; Jacotot, E.; Hagberg, H.; Sävman, K.; et al. Characterization of Phenotype Markers and Neuronotoxic Potential of Polarised Primary Microglia In Vitro. Brain. Behav. Immun. 2013, 32, 70–85. [Google Scholar] [CrossRef] [PubMed]
  53. Monga, S.; Weizman, A.; Gavish, M. The Efficacy of the Novel TSPO Ligands 2-Cl-MGV-1 and 2,4-Di-Cl-MGV-1 Compared to the Classical TSPO Ligand PK 11195 to Counteract the Release of Chemokines from LPS-Stimulated BV-2 Microglial Cells. Biology 2020, 9, 291. [Google Scholar] [CrossRef] [PubMed]
  54. Kim, S.-K.; Ko, Y.-H.; Lee, Y.; Lee, S.-Y.; Jang, C.-G. Antineuroinflammatory Effects of 7,3′,4′-Trihydroxyisoflavone in Lipopolysaccharide-Stimulated BV2 Microglial Cells through MAPK and NF-ΚB Signaling Suppression. Biomol. Ther. 2021, 29, 127–134. [Google Scholar] [CrossRef] [PubMed]
  55. Fraga, D.; Raborn, E.S.; Ferreira, G.A.; Cabral, G.A. Cannabinoids Inhibit Migration of Microglial-like Cells to the HIV Protein Tat. J. Neuroimmune Pharmacol. 2011, 6, 566–577. [Google Scholar] [CrossRef]
  56. Akira, S.; Uematsu, S.; Takeuchi, O. Pathogen Recognition and Innate Immunity. Cell 2006, 124, 783–801. [Google Scholar] [CrossRef]
  57. Li, D.; Wu, M. Pattern Recognition Receptors in Health and Diseases. Signal Transduct. Target. Ther. 2021, 6, 291. [Google Scholar] [CrossRef]
  58. Kawai, T.; Akira, S. The Role of Pattern-Recognition Receptors in Innate Immunity: Update on Toll-like Receptors. Nat. Immunol. 2010, 11, 373–384. [Google Scholar] [CrossRef] [PubMed]
  59. Chen, R.; Zou, J.; Chen, J.; Zhong, X.; Kang, R.; Tang, D. Pattern Recognition Receptors: Function, Regulation and Therapeutic Potential. Signal Transduct. Target. Ther. 2025, 10, 216. [Google Scholar] [CrossRef]
  60. Lively, S.; Schlichter, L.C. Microglia Responses to Pro-Inflammatory Stimuli (LPS, IFNγ + TNFα) and Reprogramming by Resolving Cytokines (IL-4, IL-10). Front. Cell. Neurosci. 2018, 12, 215. [Google Scholar] [CrossRef]
  61. Ye, X.; Zhu, M.; Che, X.; Wang, H.; Liang, X.-J.; Wu, C.; Xue, X.; Yang, J. Lipopolysaccharide Induces Neuroinflammation in Microglia by Activating the MTOR Pathway and Downregulating Vps34 to Inhibit Autophagosome Formation. J. Neuroinflamm. 2020, 17, 18. [Google Scholar] [CrossRef]
  62. Weidemann, A.; Johnson, R.S. Biology of HIF-1alpha. Cell Death Differ. 2008, 15, 621–627. [Google Scholar] [CrossRef]
  63. Chen, S.; Sang, N. Hypoxia-Inducible Factor-1: A Critical Player in the Survival Strategy of Stressed Cells. J. Cell. Biochem. 2016, 117, 267–278. [Google Scholar] [CrossRef]
  64. Haase, V.H. Therapeutic Targeting of the HIF Oxygen-Sensing Pathway: Lessons Learned from Clinical Studies. Exp. Cell Res. 2017, 356, 160–165. [Google Scholar] [CrossRef]
  65. Jewell, U.R.; Kvietikova, I.; Scheid, A.; Bauer, C.; Wenger, R.H.; Gassmann, M. Induction of HIF-1alpha in Response to Hypoxia Is Instantaneous. FASEB J. 2001, 15, 1312–1314. [Google Scholar] [CrossRef]
  66. Jiang, B.H.; Semenza, G.L.; Bauer, C.; Marti, H.H. Hypoxia-Inducible Factor 1 Levels Vary Exponentially over a Physiologically Relevant Range of O2 Tension. Am. J. Physiol. 1996, 271, C1172–C1180. [Google Scholar] [CrossRef] [PubMed]
  67. Zhou, Y.; Huang, X.; Zhao, T.; Qiao, M.; Zhao, X.; Zhao, M.; Xu, L.; Zhao, Y.; Wu, L.; Wu, K.; et al. Hypoxia Augments LPS-Induced Inflammation and Triggers High Altitude Cerebral Edema in Mice. Brain Behav. Immun. 2017, 64, 266–275. [Google Scholar] [CrossRef]
  68. Martinello, K.A.; Meehan, C.; Avdic-Belltheus, A.; Lingam, I.; Ragab, S.; Hristova, M.; Tann, C.J.; Peebles, D.; Hagberg, H.; Wolfs, T.G.A.M.; et al. Acute LPS Sensitization and Continuous Infusion Exacerbates Hypoxic Brain Injury in a Piglet Model of Neonatal Encephalopathy. Sci. Rep. 2019, 9, 10184. [Google Scholar] [CrossRef]
  69. Cavaillon, J.M. The Nonspecific Nature of Endotoxin Tolerance. Trends Microbiol. 1995, 3, 320–324. [Google Scholar] [CrossRef] [PubMed]
  70. Beeson, P.B. Tolerance to Bacterial Pyrogens: I. Factors Influencing Its Development. J. Exp. Med. 1947, 86, 29–38. [Google Scholar] [CrossRef] [PubMed]
  71. Bauer, M.; Weis, S.; Netea, M.G.; Wetzker, R. Remembering Pathogen Dose: Long-Term Adaptation in Innate Immunity. Trends Immunol. 2018, 39, 438–445. [Google Scholar] [CrossRef]
  72. Lajqi, T.; Pöschl, J.; Frommhold, D.; Hudalla, H. The Role of Microbiota in Neutrophil Regulation and Adaptation in Newborns. Front. Immunol. 2020, 11, 568685. [Google Scholar] [CrossRef]
  73. Straley, M.E.; Togher, K.L.; Nolan, A.M.; Kenny, L.C.; O’Keeffe, G.W. LPS Alters Placental Inflammatory and Endocrine Mediators and Inhibits Fetal Neurite Growth in Affected Offspring during Late Gestation. Placenta 2014, 35, 533–538. [Google Scholar] [CrossRef]
  74. Brown, A.G.; Maubert, M.E.; Anton, L.; Heiser, L.M.; Elovitz, M.A. The Tracking of Lipopolysaccharide through the Feto-Maternal Compartment and the Involvement of Maternal TLR4 in Inflammation-Induced Fetal Brain Injury. Am. J. Reprod. Immunol. 2019, 82, e13189. [Google Scholar] [CrossRef]
  75. Menon, R. Fetal Inflammatory Response at the Fetomaternal Interface: A Requirement for Labor at Term and Preterm. Immunol. Rev. 2022, 308, 149–167. [Google Scholar] [CrossRef]
  76. Donina, Z.A. Preconditioning with Moderate Hypoxia Increases Tolerance to Subsequent Severe Hypoxia in Rats with LPS-Induced Endotoxemia. J. Evol. Biochem. Physiol. 2024, 60, 1213–1220. [Google Scholar] [CrossRef]
  77. Kiers, D.; Wielockx, B.; Peters, E.; van Eijk, L.T.; Gerretsen, J.; John, A.; Janssen, E.; Groeneveld, R.; Peters, M.; Damen, L.; et al. Short-Term Hypoxia Dampens Inflammation in Vivo via Enhanced Adenosine Release and Adenosine 2B Receptor Stimulation. eBioMedicine 2018, 33, 144–156. [Google Scholar] [CrossRef] [PubMed]
  78. Ikeda, T.; Yang, L.; Ikenoue, T.; Mallard, C.; Hagberg, H. Endotoxin-Induced Hypoxic-Ischemic Tolerance Is Mediated by up-Regulation of Corticosterone in Neonatal Rat. Pediatr. Res. 2006, 59, 56–60. [Google Scholar] [CrossRef] [PubMed]
  79. Liu, T.; Zhang, L.; Joo, D.; Sun, S.-C. NF-ΚB Signaling in Inflammation. Signal Transduct. Target. Ther. 2017, 2, 17023. [Google Scholar] [CrossRef] [PubMed]
  80. Takeuchi, O.; Akira, S. Pattern Recognition Receptors and Inflammation. Cell 2010, 140, 805–820. [Google Scholar] [CrossRef]
  81. Piao, W.; Song, C.; Chen, H.; Diaz, M.A.Q.; Wahl, L.M.; Fitzgerald, K.A.; Li, L.; Medvedev, A.E. Endotoxin Tolerance Dysregulates MyD88- and Toll/IL-1R Domain-Containing Adapter Inducing IFN-Beta-Dependent Pathways and Increases Expression of Negative Regulators of TLR Signaling. J. Leukoc. Biol. 2009, 86, 863–875. [Google Scholar] [CrossRef]
  82. Gaber, T.; Strehl, C.; Buttgereit, F. Metabolic Regulation of Inflammation. Nat. Rev. Rheumatol. 2017, 13, 267–279. [Google Scholar] [CrossRef]
  83. Ratter, J.M.; Rooijackers, H.M.M.; Hooiveld, G.J.; Hijmans, A.G.M.; de Galan, B.E.; Tack, C.J.; Stienstra, R. In Vitro and in Vivo Effects of Lactate on Metabolism and Cytokine Production of Human Primary PBMCs and Monocytes. Front. Immunol. 2018, 9, 2564. [Google Scholar] [CrossRef]
  84. Qin, Q.; Wang, D.; Qu, Y.; Li, J.; An, K.; Mao, Z.; Li, J.; Xiong, Y.; Min, Z.; Xue, Z. Enhanced Glycolysis-Derived Lactate Promotes Microglial Activation in Parkinson’s Disease via Histone Lactylation. npj Park. Dis. 2025, 11, 3. [Google Scholar] [CrossRef]
  85. Chun, B.J.; Aryal, S.P.; Varughese, P.; Sun, B.; Bruno, J.A.; Richards, C.I.; Bachstetter, A.D.; Kekenes-Huskey, P.M. Purinoreceptors and Ectonucleotidases Control ATP-Induced Calcium Waveforms and Calcium-Dependent Responses in Microglia: Roles of P2 Receptors and CD39 in ATP-Stimulated Microglia. Front. Physiol. 2022, 13, 1037417. [Google Scholar] [CrossRef]
  86. Rueschpler, L.; Schloer, S. Beyond the Surface: P2Y Receptor Downstream Pathways, TLR Crosstalk and Therapeutic Implications for Infection and Autoimmunity. Pharmacol. Res. 2025, 219, 107884. [Google Scholar] [CrossRef] [PubMed]
  87. Puchałowicz, K.; Tarnowski, M.; Baranowska-Bosiacka, I.; Chlubek, D.; Dziedziejko, V. P2X and P2Y Receptors—Role in the Pathophysiology of the Nervous System. Int. J. Mol. Sci. 2014, 15, 23672–23704. [Google Scholar] [CrossRef] [PubMed]
  88. Haskó, G.; Csóka, B.; Németh, Z.H.; Vizi, E.S.; Pacher, P. A(2B) Adenosine Receptors in Immunity and Inflammation. Trends Immunol. 2009, 30, 263–270. [Google Scholar] [CrossRef] [PubMed]
  89. Eckle, T.; Faigle, M.; Grenz, A.; Laucher, S.; Thompson, L.F.; Eltzschig, H.K. A2B Adenosine Receptor Dampens Hypoxia-Induced Vascular Leak. Blood 2008, 111, 2024–2035. [Google Scholar] [CrossRef]
  90. Abebayehu, D.; Spence, A.J.; Qayum, A.A.; Taruselli, M.T.; McLeod, J.J.A.; Caslin, H.L.; Chumanevich, A.P.; Kolawole, E.M.; Paranjape, A.; Baker, B.; et al. Lactic Acid Suppresses IL-33-Mediated Mast Cell Inflammatory Responses via Hypoxia-Inducible Factor-1α-Dependent MiR-155 Suppression. J. Immunol. 2016, 197, 2909–2917. [Google Scholar] [CrossRef]
  91. Zhang, Y.; Jia, P.; Wang, K.; Zhang, Y.; Lv, Y.; Fan, P.; Yang, L.; Zhang, S.; Wang, T.; Zhao, J.; et al. Lactate Modulates Microglial Inflammatory Responses after Oxygen-Glucose Deprivation through HIF-1α-Mediated Inhibition of NF-ΚB. Brain Res. Bull. 2023, 195, 1–13. [Google Scholar] [CrossRef] [PubMed]
  92. Fu, R.; Shen, Q.; Xu, P.; Luo, J.J.; Tang, Y. Phagocytosis of Microglia in the Central Nervous System Diseases. Mol. Neurobiol. 2014, 49, 1422–1434. [Google Scholar] [CrossRef]
  93. Thomson, C.A.; McColl, A.; Graham, G.J.; Cavanagh, J. Sustained Exposure to Systemic Endotoxin Triggers Chemokine Induction in the Brain Followed by a Rapid Influx of Leukocytes. J. Neuroinflamm. 2020, 17, 94. [Google Scholar] [CrossRef]
  94. Ullrich, O.; Diestel, A.; Eyüpoglu, I.Y.; Nitsch, R. Regulation of Microglial Expression of Integrins by Poly(ADP-Ribose) Polymerase-1. Nat. Cell Biol. 2001, 3, 1035–1042. [Google Scholar] [CrossRef]
  95. Shukla, A.K.; McIntyre, L.L.; Marsh, S.E.; Schneider, C.A.; Hoover, E.M.; Walsh, C.M.; Lodoen, M.B.; Blurton-Jones, M.; Inlay, M.A. CD11a Expression Distinguishes Infiltrating Myeloid Cells from Plaque-Associated Microglia in Alzheimer’s Disease. Glia 2019, 67, 844–856. [Google Scholar] [CrossRef]
  96. Zhang, X.; Zhao, H.-H.; Li, D.; Li, H.-P. Neuroprotective Effects of Matrix Metalloproteinases in Cerebral Ischemic Rats by Promoting Activation and Migration of Astrocytes and Microglia. Brain Res. Bull. 2019, 146, 136–142. [Google Scholar] [CrossRef]
  97. Li, X.-Q.; Cao, X.-Z.; Wang, J.; Fang, B.; Tan, W.-F.; Ma, H. Sevoflurane Preconditioning Ameliorates Neuronal Deficits by Inhibiting Microglial MMP-9 Expression after Spinal Cord Ischemia/Reperfusion in Rats. Mol. Brain 2014, 7, 69. [Google Scholar] [CrossRef]
  98. Wendeln, A.-C.; Degenhardt, K.; Kaurani, L.; Gertig, M.; Ulas, T.; Jain, G.; Wagner, J.; Häsler, L.M.; Wild, K.; Skodras, A.; et al. Innate Immune Memory in the Brain Shapes Neurological Disease Hallmarks. Nature 2018, 556, 332–338. [Google Scholar] [CrossRef]
  99. Schaafsma, W.; Zhang, X.; van Zomeren, K.C.; Jacobs, S.; Georgieva, P.B.; Wolf, S.A.; Kettenmann, H.; Janova, H.; Saiepour, N.; Hanisch, U.K.; et al. Long-Lasting pro-Inflammatory Suppression of Microglia by LPS-Preconditioning Is Mediated by RelB-Dependent Epigenetic Silencing. Brain Behav. Immun. 2015, 48, 205–221. [Google Scholar] [CrossRef] [PubMed]
  100. Choi, Y.; Chung, W.-S. Glial Phagocytosis for Synapse and Toxic Proteins in Neurodegenerative Diseases. Mol. Neurodegener. 2025, 20, 81. [Google Scholar] [CrossRef] [PubMed]
  101. Samson, S.C.; Khan, A.M.; Mendoza, M.C. ERK Signaling for Cell Migration and Invasion. Front. Mol. Biosci. 2022, 9, 998475. [Google Scholar] [CrossRef]
  102. Fan, Y.; Xie, L.; Chung, C.Y. Signaling Pathways Controlling Microglia Chemotaxis. Mol. Cells 2017, 40, 163–168. [Google Scholar] [CrossRef]
  103. Jang, K.-B.; You, M.-J.; Yang, B.; Rim, C.; Kim, H.-J.; Kwon, M.-S. Persistent Acidic Environment Induces Impaired Phagocytosis via ERK in Microglia. Neurochem. Res. 2022, 47, 1341–1353. [Google Scholar] [CrossRef]
  104. Zhang, F.; Niu, L.; Li, S.; Le, W. Pathological Impacts of Chronic Hypoxia on Alzheimer’s Disease. ACS Chem. Neurosci. 2019, 10, 902–909. [Google Scholar] [CrossRef] [PubMed]
  105. Semenza, G.L. Life with Oxygen. Science 2007, 318, 62–64. [Google Scholar] [CrossRef]
  106. Navarrete-Opazo, A.; Mitchell, G.S. Therapeutic Potential of Intermittent Hypoxia: A Matter of Dose. Am. J. Physiol. Regul. Integr. Comp. Physiol. 2014, 307, R1181–R1197. [Google Scholar] [CrossRef] [PubMed]
  107. Yuan, H.; Liu, J.; Gu, Y.; Ji, X.; Nan, G. Intermittent Hypoxia Conditioning as a Potential Prevention and Treatment Strategy for Ischemic Stroke: Current Evidence and Future Directions. Front. Neurosci. 2022, 16, 1067411. [Google Scholar] [CrossRef] [PubMed]
  108. Dale, E.A.; Ben Mabrouk, F.; Mitchell, G.S. Unexpected Benefits of Intermittent Hypoxia: Enhanced Respiratory and Nonrespiratory Motor Function. Physiology 2014, 29, 39–48. [Google Scholar] [CrossRef]
  109. Li, G.; Guan, Y.; Gu, Y.; Guo, M.; Ma, W.; Shao, Q.; Liu, J.; Ji, X. Intermittent Hypoxic Conditioning Restores Neurological Dysfunction of Mice Induced by Long-Term Hypoxia. CNS Neurosci. Ther. 2023, 29, 202–215. [Google Scholar] [CrossRef]
  110. Burtscher, J.; Mallet, R.T.; Burtscher, M.; Millet, G.P. Hypoxia and Brain Aging: Neurodegeneration or Neuroprotection? Ageing Res. Rev. 2021, 68, 101343. [Google Scholar] [CrossRef]
  111. Wen, B.; Zheng, Z.; Wang, L.; Qian, X.; Wang, X.; Chen, Y.; Bao, J.; Jiang, Y.; Ji, K.; Liu, H. HIF-1α Is Essential for the Augmentation of Myometrial Contractility during Labor. Biol. Reprod. 2022, 107, 1540–1550. [Google Scholar] [CrossRef]
  112. Wray, S.; Alruwaili, M.; Prendergast, C. Hypoxia and Reproductive Health: Hypoxia and Labour. Reproduction 2021, 161, F67–F80. [Google Scholar] [CrossRef] [PubMed]
  113. Taylor, C.T.; Colgan, S.P. Regulation of Immunity and Inflammation by Hypoxia in Immunological Niches. Nat. Rev. Immunol. 2017, 17, 774–785. [Google Scholar] [CrossRef]
  114. Zhao, H.; Wong, R.J.; Stevenson, D.K. The Impact of Hypoxia in Early Pregnancy on Placental Cells. Int. J. Mol. Sci. 2021, 22, 9675. [Google Scholar] [CrossRef] [PubMed]
  115. Colamatteo, A.; Fusco, C.; Micillo, T.; D’Hooghe, T.; de Candia, P.; Alviggi, C.; Longobardi, S.; Matarese, G. Immunobiology of Pregnancy: From Basic Science to Translational Medicine. Trends Mol. Med. 2023, 29, 711–725. [Google Scholar] [CrossRef] [PubMed]
Figure 2. Glycolytic metabolism mediates LPS-priming effects in BV-2 microglia under normoxic and hypoxic conditions in vitro. BV-2 cells after the second challenge on day 4 (100 ng/mL LPS) under normoxic and hypoxic conditions were analyzed for gene expression of (A) phosphofructokinase 1 (PFK1), and (B) hexokinase 2 (HK-2) (N = 4, normalized to GAPDH; unprimed cells under normoxia assigned as 1.0) by real-time PCR. (C) Lactate production (N = 8) in cell culture supernatants was measured using the commercially available L-Lactate Assay Kit. Results are depicted as scatter dot plots, mean + SD, 2-Way ANOVA, * p < 0.05, * versus unprimed (UP) control; # p < 0.05, # versus normoxic condition (white bar).
Figure 2. Glycolytic metabolism mediates LPS-priming effects in BV-2 microglia under normoxic and hypoxic conditions in vitro. BV-2 cells after the second challenge on day 4 (100 ng/mL LPS) under normoxic and hypoxic conditions were analyzed for gene expression of (A) phosphofructokinase 1 (PFK1), and (B) hexokinase 2 (HK-2) (N = 4, normalized to GAPDH; unprimed cells under normoxia assigned as 1.0) by real-time PCR. (C) Lactate production (N = 8) in cell culture supernatants was measured using the commercially available L-Lactate Assay Kit. Results are depicted as scatter dot plots, mean + SD, 2-Way ANOVA, * p < 0.05, * versus unprimed (UP) control; # p < 0.05, # versus normoxic condition (white bar).
Biology 14 01512 g002
Figure 3. MyD88-dependent regulation of NFκB-p65 contributes to LPS-induced tolerance in vitro. BV-2 cells after the second challenge on day 4 (100 ng/mL LPS) under normoxic and hypoxic conditions were analyzed for (A) MyD88 (N = 5) and (C) phospho-p65 (N = 5) protein expression measured by Western blotting and quantified (unprimed cells under normoxia assigned as 1.0). Gene expression of (B) NFκB-p65 (N = 4, normalized to GAPDH; unprimed cells under normoxia assigned as 1.0) was assessed by real-time PCR. Results are depicted as scatter dot plots, mean + SD, 2-Way ANOVA, * p < 0.05, * versus unprimed (UP) control; # p < 0.05, # versus normoxic condition (white bar).
Figure 3. MyD88-dependent regulation of NFκB-p65 contributes to LPS-induced tolerance in vitro. BV-2 cells after the second challenge on day 4 (100 ng/mL LPS) under normoxic and hypoxic conditions were analyzed for (A) MyD88 (N = 5) and (C) phospho-p65 (N = 5) protein expression measured by Western blotting and quantified (unprimed cells under normoxia assigned as 1.0). Gene expression of (B) NFκB-p65 (N = 4, normalized to GAPDH; unprimed cells under normoxia assigned as 1.0) was assessed by real-time PCR. Results are depicted as scatter dot plots, mean + SD, 2-Way ANOVA, * p < 0.05, * versus unprimed (UP) control; # p < 0.05, # versus normoxic condition (white bar).
Biology 14 01512 g003
Figure 4. LPS-primed BV-2 microglia exhibit enhanced migratory activity mediated by ERK1/2 signaling pathway. BV-2 cells after the second challenge on day 4 (100 ng/mL LPS) under normoxic and hypoxic conditions were analyzed for their (A) migratory ability using the in vitro transwell migration assay and (B, N = 5) the number of migrated cells (DAPI-stained nuclei) was expressed as the absolute number of transmigrated cells. Protein expression of (C) phospho-ERK1/2 (N = 5) were assayed by Western blotting and quantified (unprimed cells under normoxia assigned as 1.0). RNA samples collected 6 h after the second challenge were analyzed for gene expression of (D) CD11a and (E) MMP9 (N = 4, normalized to GAPDH; unprimed cells under normoxia assigned as 1.0) by real-time PCR. Results are depicted as scatter dot plots, mean + SD, 2-Way ANOVA, * p < 0.05, * versus unprimed (UP) control; # p < 0.05, # versus normoxic condition (white bar).
Figure 4. LPS-primed BV-2 microglia exhibit enhanced migratory activity mediated by ERK1/2 signaling pathway. BV-2 cells after the second challenge on day 4 (100 ng/mL LPS) under normoxic and hypoxic conditions were analyzed for their (A) migratory ability using the in vitro transwell migration assay and (B, N = 5) the number of migrated cells (DAPI-stained nuclei) was expressed as the absolute number of transmigrated cells. Protein expression of (C) phospho-ERK1/2 (N = 5) were assayed by Western blotting and quantified (unprimed cells under normoxia assigned as 1.0). RNA samples collected 6 h after the second challenge were analyzed for gene expression of (D) CD11a and (E) MMP9 (N = 4, normalized to GAPDH; unprimed cells under normoxia assigned as 1.0) by real-time PCR. Results are depicted as scatter dot plots, mean + SD, 2-Way ANOVA, * p < 0.05, * versus unprimed (UP) control; # p < 0.05, # versus normoxic condition (white bar).
Biology 14 01512 g004
Figure 5. LPS-primed BV-2 microglia triggers increased phagocytic activity in BV-2 microglia in vitro. BV-2 cells after the second challenge on day 4 (100 ng/mL LPS) under normoxic and hypoxic conditions were analyzed for their (A, N = 5) phagocytic activity using a CytoSelect 96-Well Phagocytosis Assay kit and quantified (unstimulated cells under normoxia assigned as 100%). RNA samples collected 6 h after the second challenge were analyzed for gene expression of (B) CD32 (N = 4, normalized to GAPDH; unprimed cells under normoxia assigned as 1.0) by real-time PCR. Results are depicted as scatter dot plots, mean + SD, 2-Way ANOVA, * p < 0.05, * versus unprimed (UP) control; # p < 0.05, # versus normoxic condition (white bar).
Figure 5. LPS-primed BV-2 microglia triggers increased phagocytic activity in BV-2 microglia in vitro. BV-2 cells after the second challenge on day 4 (100 ng/mL LPS) under normoxic and hypoxic conditions were analyzed for their (A, N = 5) phagocytic activity using a CytoSelect 96-Well Phagocytosis Assay kit and quantified (unstimulated cells under normoxia assigned as 100%). RNA samples collected 6 h after the second challenge were analyzed for gene expression of (B) CD32 (N = 4, normalized to GAPDH; unprimed cells under normoxia assigned as 1.0) by real-time PCR. Results are depicted as scatter dot plots, mean + SD, 2-Way ANOVA, * p < 0.05, * versus unprimed (UP) control; # p < 0.05, # versus normoxic condition (white bar).
Biology 14 01512 g005
Table 1. Primers and their sequences used in this study.
Table 1. Primers and their sequences used in this study.
Primer Primer Sequences (5′–3′)
PFK1
(Phosphofructokinase 1)
Forward:TGACATGACCATTGGCACAG
Reverse:TCTTGCTACTCAGGATTCGG
HK-2
(Hexokinase 2)
Forward:ATTGTCCAGTGCATCGCGGA
Reverse:AGGTCAAACTCCTCTCGCCG
p65
(Transcription factor p65)
Forward:CTTCCTCAGCCATGGTACCTCT
Reverse:CAAGTCTTCATCAGCATCAAACTG
CD11a
(Integrin αL)
Forward:AGATCGAGTCCGGACCCACAG
Reverse:GGCAGTGATAGAGGCCTCCCG
MMP9
(Matrix metallopeptidase 9)
Forward:ACCACTAAAGGTCGCTCGGATGG
Reverse:AGTACTGCTTGCCCAGGAAGACG
CD32
(Cluster of differentiation 32)
Forward:AATCCTGCCGTTCCTACTGATC
Reverse:GTGTCACCGTGTCTTCCTTGAG
GAPDH
(Glyceraldehyde-3-phosphate dehydrogenase)
Forward:CATGGCCTTCCGTGTTTCCTA
Reverse:CCTGCTTCACCACCTTCTTGAT
Disclaimer/Publisher’s Note: The statements, opinions and data contained in all publications are solely those of the individual author(s) and contributor(s) and not of MDPI and/or the editor(s). MDPI and/or the editor(s) disclaim responsibility for any injury to people or property resulting from any ideas, methods, instructions or products referred to in the content.

Share and Cite

MDPI and ACS Style

Chavero Vargas, A.; Köstlin-Gille, N.; Bauer, R.; Dietz-Ziegler, S.; Lokaj, A.S.; Lutterbach, S.; Gille, C.; Lajqi, T. Hypoxia Supports LPS-Driven Tolerance and Functional Activation in BV-2 Microglial Cells. Biology 2025, 14, 1512. https://doi.org/10.3390/biology14111512

AMA Style

Chavero Vargas A, Köstlin-Gille N, Bauer R, Dietz-Ziegler S, Lokaj AS, Lutterbach S, Gille C, Lajqi T. Hypoxia Supports LPS-Driven Tolerance and Functional Activation in BV-2 Microglial Cells. Biology. 2025; 14(11):1512. https://doi.org/10.3390/biology14111512

Chicago/Turabian Style

Chavero Vargas, Alicia, Natascha Köstlin-Gille, Reinhard Bauer, Stefanie Dietz-Ziegler, Anita S. Lokaj, Soumya Lutterbach, Christian Gille, and Trim Lajqi. 2025. "Hypoxia Supports LPS-Driven Tolerance and Functional Activation in BV-2 Microglial Cells" Biology 14, no. 11: 1512. https://doi.org/10.3390/biology14111512

APA Style

Chavero Vargas, A., Köstlin-Gille, N., Bauer, R., Dietz-Ziegler, S., Lokaj, A. S., Lutterbach, S., Gille, C., & Lajqi, T. (2025). Hypoxia Supports LPS-Driven Tolerance and Functional Activation in BV-2 Microglial Cells. Biology, 14(11), 1512. https://doi.org/10.3390/biology14111512

Note that from the first issue of 2016, this journal uses article numbers instead of page numbers. See further details here.

Article Metrics

Back to TopTop