Over-Expression of TNFRSF12A Promotes Immune Suppression and Facilitates Angiogenesis in Triple-Negative Breast Cancer
Simple Summary
Abstract
1. Introduction
2. Materials and Methods
2.1. Computational Breast Cancer Data Analysis
2.2. Patient Tissue Samples
2.3. Isolation of RNA from Tissue Samples
2.4. Gene Expression Analysis
2.5. Prognostic Analysis
2.6. Exploring the Function of TNFRSR12A
2.7. Tumor Microenvironment Immune Cell Profiling
2.8. Single-Cell Data Analysis
2.9. Drug Sensitivity Analyses
2.10. Molecular Docking Simulation of TNFRSF12A and Docetaxel
2.11. The Culture of Triple-Negative Breast Cancer Cell Lines
2.12. Cell Transfection
2.13. Real-Time Fluorescent Quantitative Polymerase Chain Reaction
2.14. In Vitro T-Cell Cytotoxicity Assay
2.15. Tube Formation Assay
2.16. CCK-8 Cytotoxicity Assay
2.17. Western Blot Analysis
2.18. Statistical Analysis
3. Results and Discussion
3.1. Identify TNFRSF12A for Subsequent Studies Based on Bioinformatics Analysis
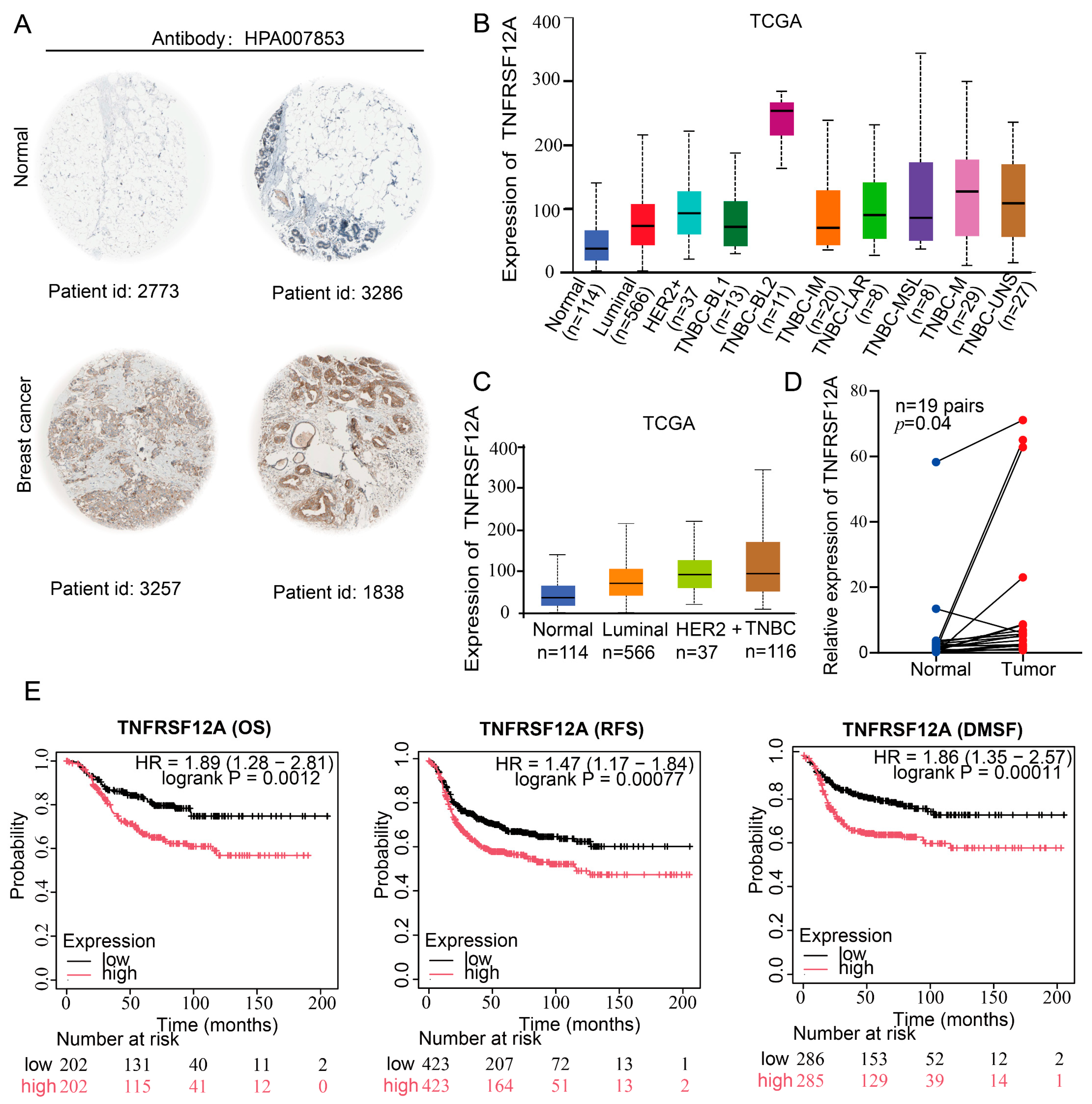
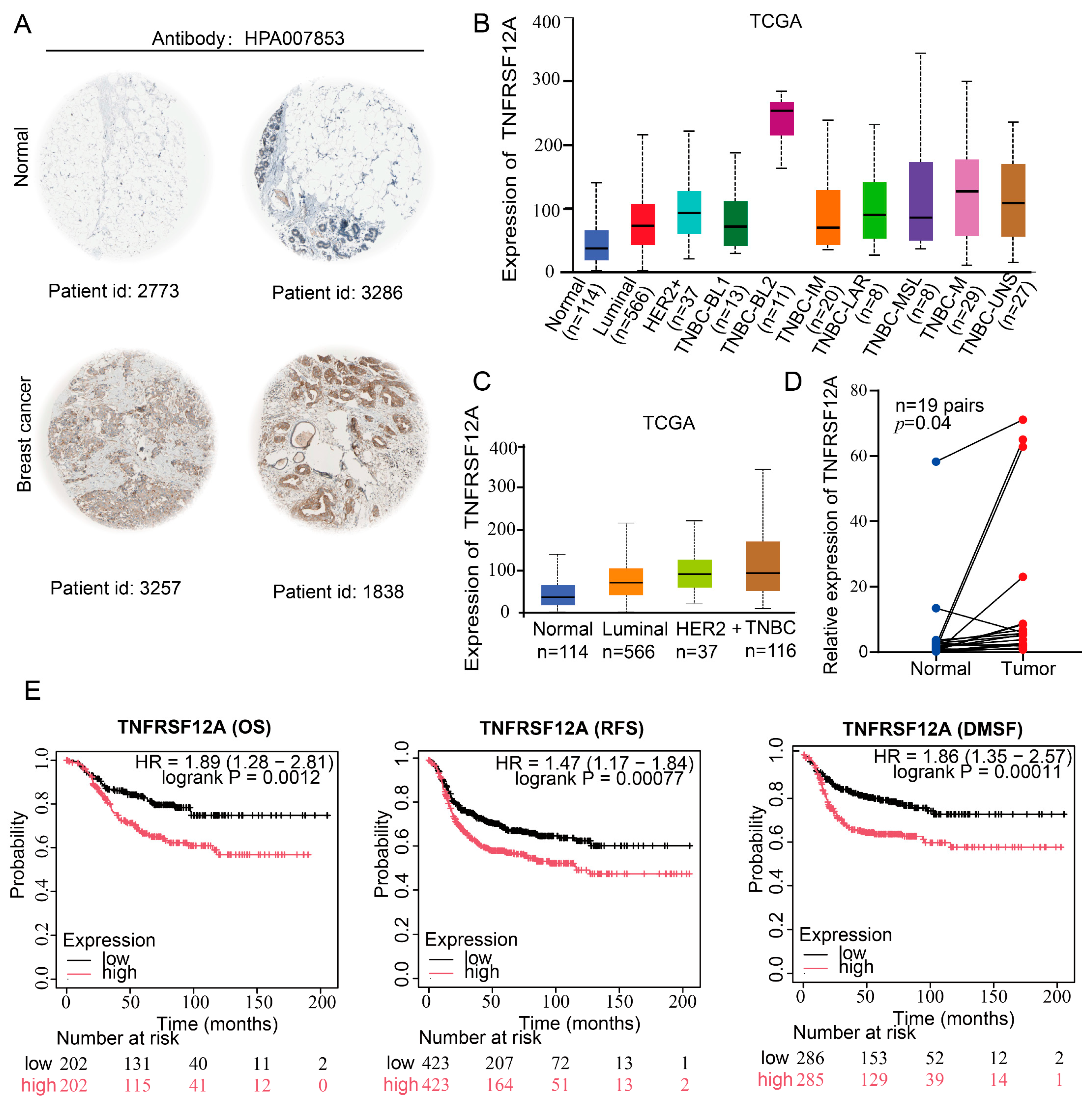
3.2. Clinical Validation Confirms Marked TNFRSF12A Upregulation in TNBC Correlating Significantly with Adverse Patient Outcomes
3.3. TNFRSF12A Promotes Angiogenesis in TNBC
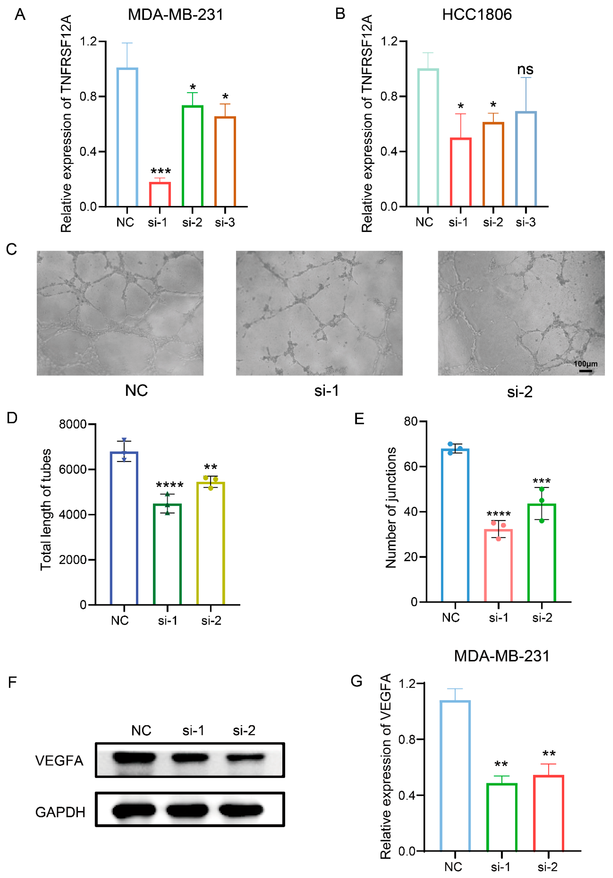
3.4. TNFRSF12A Knockdown Attenuates Angiogenic Capacity
3.5. TNFRSF12A Exerts an Inhibitory Impact on Anti-Tumor Immunity by Hindering Immune Cell Infiltration into Tumors and Suppressing T-Cell Cytotoxic Activity
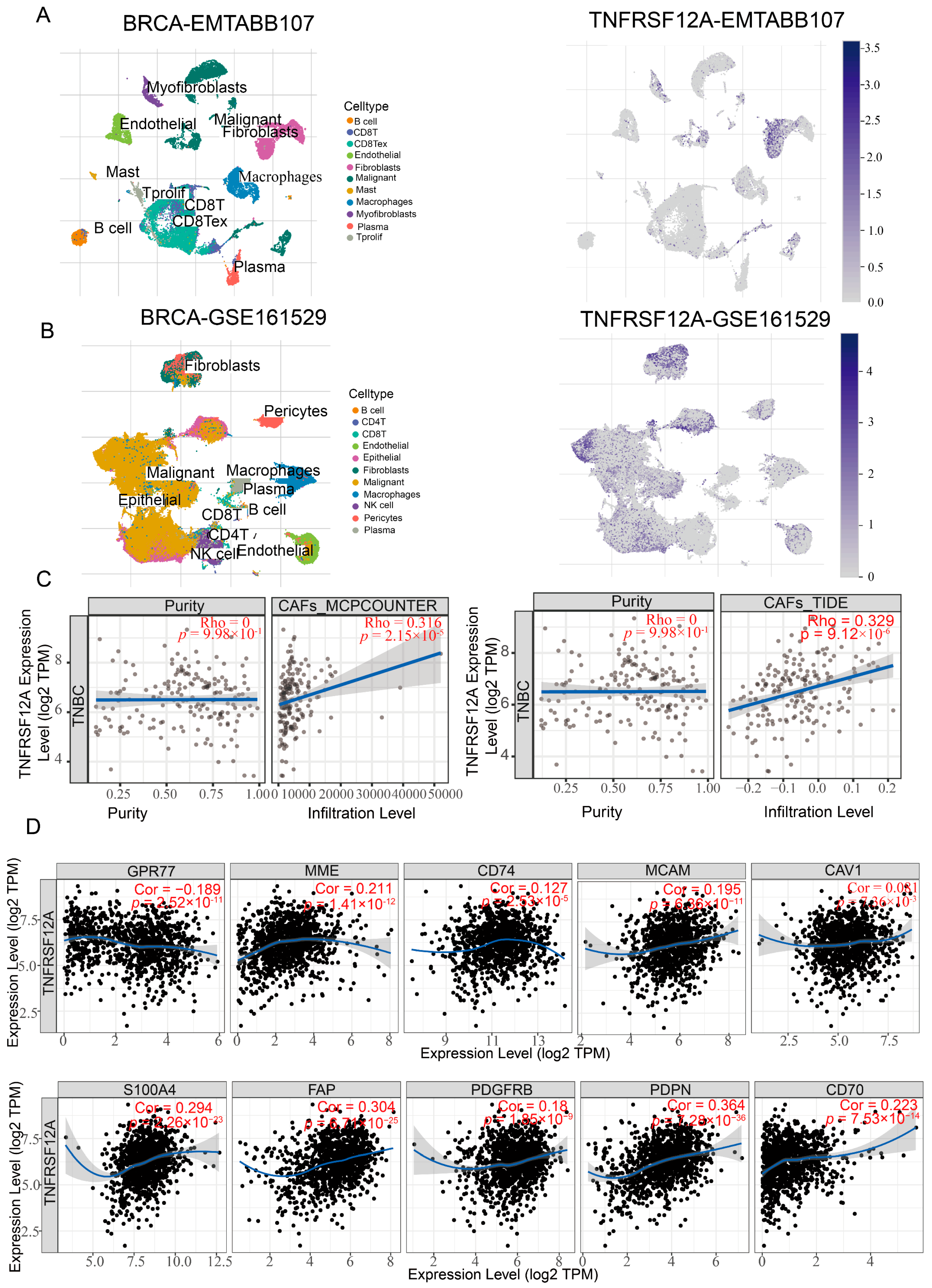
3.6. CAF-Specific TNFRSF12A Elevation Correlates with Increased Stromal Abundance
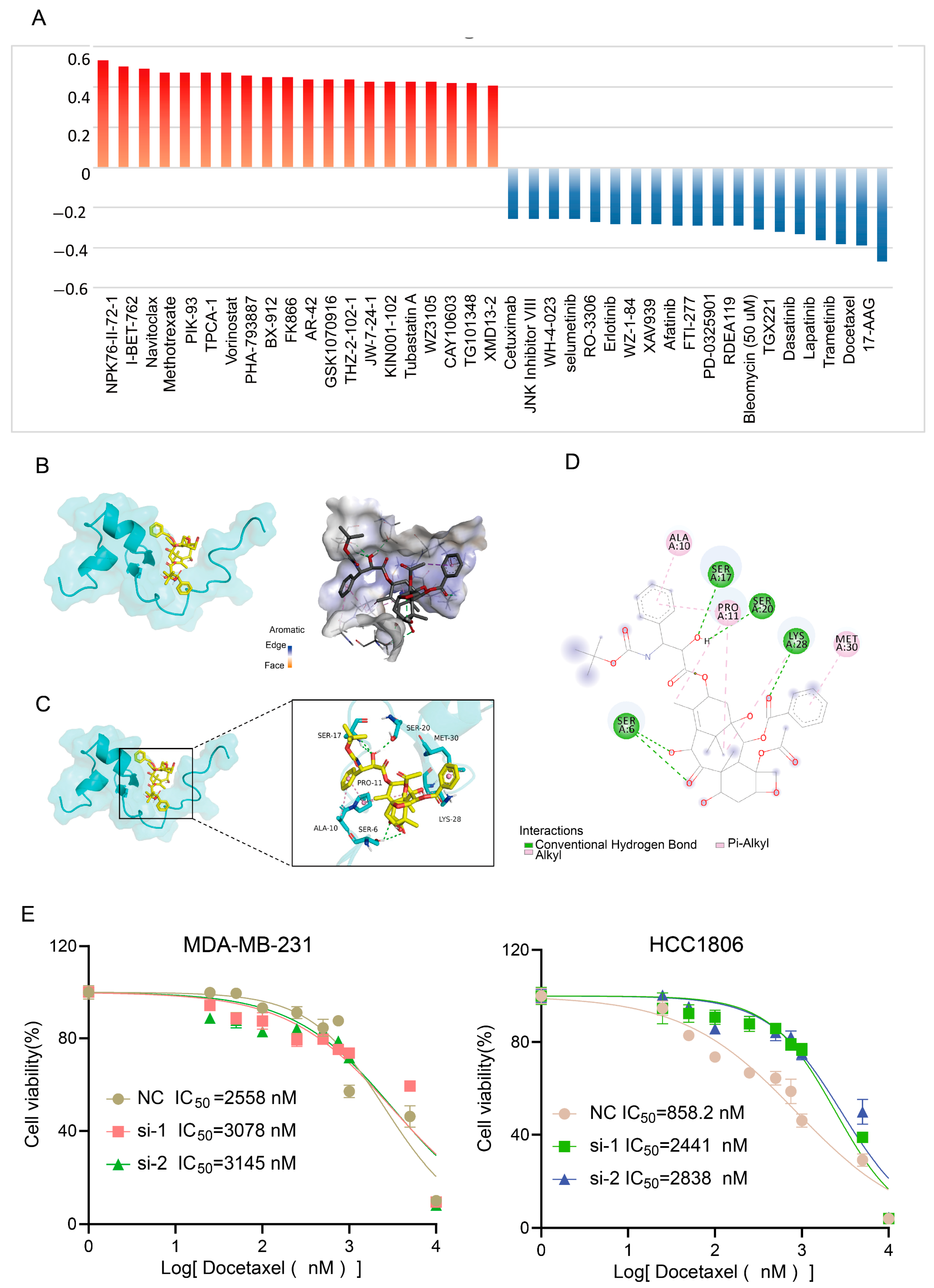
3.7. Elevated TNFRSF12A Expression Promotes Sensitivity to Docetaxel Treatment
4. Conclusions
Supplementary Materials
Author Contributions
Funding
Institutional Review Board Statement
Informed Consent Statement
Data Availability Statement
Acknowledgments
Conflicts of Interest
Abbreviations
| Abbreviations | Full Name |
|---|---|
| TNBC | Triple-negative breast cancer |
| TCGA | The Cancer Genome Atlas |
| GEO | Gene Expression Omnibus |
| OS | Overall survival |
| RFS | Recurrence-Free Survival |
| DMFS | Distant Metastasis Free Survival |
| HR | Hazard Ratio |
| CAFs | Cancer-associated fibroblasts |
| GO | Gene Ontology |
| KEGG | Kyoto Encyclopedia of Genes and Genomes |
| ECM | Extracellular matrix |
| HUVECs | Human Umbilical Vein Endothelial Cells |
| DEGs | Differentially expressed genes |
| PPI | Protein–Protein Interaction Networks |
| BP | Biological process |
| MF | Molecular function |
| CC | Cellular component |
| FGF | Fibroblast growth factor |
| FGFR | Fibroblast growth factor receptor |
| Cor | Correlation coefficient |
References
- Bray, F.; Laversanne, M.; Sung, H.; Ferlay, J.; Siegel, R.L.; Soerjomataram, I.; Jemal, A. Global cancer statistics 2022: GLOBOCAN estimates of incidence and mortality worldwide for 36 cancers in 185 countries. CA Cancer J Clin. 2024, 74, 229–263. [Google Scholar] [CrossRef]
- Xu, A.; Li, X.; Cai, Q.; Yang, C.; Yang, M.; Gao, H.; Cheng, M.; Chen, X.; Ji, F.; Tang, H.; et al. CircXPO6 promotes breast cancer progression through competitively inhibiting the ubiquitination degradation of c-Myc. Mol. Cell. Biochem. 2025, 480, 1731–1745. [Google Scholar] [CrossRef]
- Tong, L.; Yu, X.; Wang, S.; Chen, L.; Wu, Y. Research Progress on Molecular Subtyping and Modern Treatment of Triple-Negative Breast Cancer. Breast Cancer (Dove Med. Press) 2023, 15, 647–658. [Google Scholar] [CrossRef]
- Garrido-Castro, A.C.; Lin, N.U.; Polyak, K. Insights into Molecular Classifications of Triple-Negative Breast Cancer: Improving Patient Selection for Treatment. Cancer Discov. 2019, 9, 176–198. [Google Scholar] [CrossRef] [PubMed]
- Obidiro, O.; Battogtokh, G.; Akala, E.O. Triple Negative Breast Cancer Treatment Options and Limitations: Future Outlook. Pharmaceutics 2023, 15, 1796. [Google Scholar] [CrossRef] [PubMed]
- Zagami, P.; Carey, L.A. Triple negative breast cancer: Pitfalls and progress. NPJ Breast Cancer 2022, 8, 95. [Google Scholar] [CrossRef] [PubMed]
- Zhang, C.; Wang, S.; Lu, X.; Zhong, W.; Tang, Y.; Huang, W.; Wu, F.; Wang, X.; Wei, W.; Tang, H. POP1 Facilitates Proliferation in Triple-Negative Breast Cancer via m6A-Dependent Degradation of CDKN1A mRNA. Research 2024, 7, 0472. [Google Scholar] [CrossRef]
- Sarkar, S.; Venkatesh, D.; Kandasamy, T.; Ghosh, S.S. Epigenetic Modulations in Breast Cancer: An Emerging Paradigm in Therapeutic Implications. Front. Biosci. (Landmark Ed.) 2024, 29, 287. [Google Scholar] [CrossRef]
- Rong, L.; Li, N.; Zhang, Z. Emerging therapies for glioblastoma: Current state and future directions. J. Exp. Clin. Cancer Res. 2022, 41, 142. [Google Scholar] [CrossRef]
- Keenan, T.E.; Tolaney, S.M. Role of Immunotherapy in Triple-Negative Breast Cancer. J. Natl. Compr. Cancer Netw. 2020, 18, 479–489. [Google Scholar] [CrossRef]
- Marra, A.; Viale, G.; Curigliano, G. Recent advances in triple negative breast cancer: The immunotherapy era. BMC Med. 2019, 17, 90. [Google Scholar] [CrossRef] [PubMed]
- Balkhi, S.; Di Spirito, A.; Mortara, L. Innate Priming and Tumor-Associated Macrophage Reprogramming: A Commentary on Emerging Immunotherapeutic Strategies. Front. Biosci. (Landmark Ed.) 2025, 30, 41097. [Google Scholar] [CrossRef] [PubMed]
- Lan, J.; Chen, L.; Li, Z.; Liu, L.; Zeng, R.; He, Y.; Shen, Y.; Zhang, T.; Ding, Y. Multifunctional Biomimetic Liposomes with Improved Tumor-Targeting for TNBC Treatment by Combination of Chemotherapy, Antiangiogenesis and Immunotherapy. Adv. Healthc. Mater. 2024, 13, e2400046. [Google Scholar] [CrossRef] [PubMed]
- Jiang, C.; Feng, R.; Zhao, Y.; Zhang, J.; Han, N.; Zhang, Y.; Shu, G.; Yin, G.; Wang, M. ITM2A as a potential prognostic marker for triple-negative breast cancer. J. Cancer 2025, 16, 2903–2916. [Google Scholar] [CrossRef]
- Baldominos, P.; Barbera-Mourelle, A.; Barreiro, O.; Huang, Y.; Wight, A.; Cho, J.W.; Zhao, X.; Estivill, G.; Adam, I.; Sanchez, X.; et al. Quiescent cancer cells resist T cell attack by forming an immunosuppressive niche. Cell 2022, 185, 1694–1708.e1619. [Google Scholar] [CrossRef]
- Gong, T.T.; Wang, X.H.; Liu, Z.Q.; Li, P.X.; Lu, Y.Q.; Guo, Y.Y.; Han, M.H.; Wang, X.T. A MnO2-based tumor-seeking nanoplatform for enhanced chemoimmunotherapy against 4T1 breast cancer. Mater. Today Bio 2025, 33, 102000. [Google Scholar] [CrossRef]
- Ruiz, B.I.; Lowman, X.H.; Yang, Y.; Fan, Q.; Wang, T.; Wu, H.; Hanse, E.A.; Kong, M. Alpha-Ketoglutarate Regulates Tnfrsf12a/Fn14 Expression via Histone Modification and Prevents Cancer-Induced Cachexia. Genes 2023, 14, 1818. [Google Scholar] [CrossRef]
- Xu, R.D.; Feng, F.; Yu, X.S.; Liu, Z.D.; Lao, L.F. miR-149-5p inhibits cell growth by regulating TWEAK/Fn14/PI3K/AKT pathway and predicts favorable survival in human osteosarcoma. Int. J. Immunopathol. Pharmacol. 2018, 32, 2058738418786656. [Google Scholar] [CrossRef]
- Xu, Q.; Fan, G.; Shao, S. Role of TNFRSF12A in cell proliferation, apoptosis, and proinflammatory cytokine expression by regulating the MAPK and NF-κB pathways in thyroid cancer cells. Cytokine 2025, 186, 156841. [Google Scholar] [CrossRef]
- Liu, T.; Pu, J.; Theil, S.; Liu, Y.; Jiang, L.; Liu, H.; Maciaczyk, J.; Schmidt-Wolf, I.G.H.; Walter, J.; Sharma, A. Potential role of TNFRSF12A in linking glioblastoma and alzheimer’s disease via shared tumour suppressor pathways. Sci. Rep. 2025, 15, 21535. [Google Scholar] [CrossRef]
- Wang, C.; Zhao, Y.; Chen, Y.; Shi, Y.; Yang, Z.; Wu, W.; Ma, R.; Wang, B.; Sun, Y.; Yuan, P. The Oncogenic Role of TNFRSF12A in Colorectal Cancer and Pan-Cancer Bioinformatics Analysis. Cancer Res. Treat. 2025, 57, 212–228. [Google Scholar] [CrossRef]
- Wu, Z.H.; Niu, X.; Wu, G.H.; Cheng, Q. Decreased expression of TNFRSF12A in thyroid gland cancer predicts poor prognosis: A study based on TCGA data. Medicine 2020, 99, e21882. [Google Scholar] [CrossRef] [PubMed]
- Guo, L.; Chen, Q.; Xu, M.; Huang, J.; Ye, H. Communication between alveolar macrophages and fibroblasts via the TNFSF12-TNFRSF12A pathway promotes pulmonary fibrosis in severe COVID-19 patients. J. Transl. Med. 2024, 22, 698. [Google Scholar] [CrossRef] [PubMed]
- Svobodová, B.; Löfdahl, A.; Nybom, A.; Wigén, J.; Hirdman, G.; Olm, F.; Brunnström, H.; Lindstedt, S.; Westergren-Thorsson, G.; Elowsson, L. Overlapping Systemic Proteins in COVID-19 and Lung Fibrosis Associated with Tissue Remodeling and Inflammation. Biomedicines 2024, 12, 2893. [Google Scholar] [CrossRef] [PubMed]
- Brown, S.A.; Richards, C.M.; Hanscom, H.N.; Feng, S.L.; Winkles, J.A. The Fn14 cytoplasmic tail binds tumour-necrosis-factor-receptor-associated factors 1, 2, 3 and 5 and mediates nuclear factor-kappaB activation. Biochem. J. 2003, 371, 395–403. [Google Scholar] [CrossRef]
- Yin, J.; Liu, Y.N.; Tillman, H.; Barrett, B.; Hewitt, S.; Ylaya, K.; Fang, L.; Lake, R.; Corey, E.; Morrissey, C.; et al. AR-regulated TWEAK-FN14 pathway promotes prostate cancer bone metastasis. Cancer Res. 2014, 74, 4306–4317. [Google Scholar] [CrossRef]
- Cheng, E.; Whitsett, T.G.; Tran, N.L.; Winkles, J.A. The TWEAK Receptor Fn14 Is an Src-Inducible Protein and a Positive Regulator of Src-Driven Cell Invasion. Mol. Cancer Res. 2015, 13, 575–583. [Google Scholar] [CrossRef]
- Hu, G.; Liang, L.; Liu, Y.; Liu, J.; Tan, X.; Xu, M.; Peng, L.; Zhai, S.; Li, Q.; Chu, Z.; et al. TWEAK/Fn14 Interaction Confers Aggressive Properties to Cutaneous Squamous Cell Carcinoma. J. Investig. Dermatol. 2019, 139, 796–806. [Google Scholar] [CrossRef]
- Dwyer, B.J.; Jarman, E.J.; Gogoi-Tiwari, J.; Ferreira-Gonzalez, S.; Boulter, L.; Guest, R.V.; Kendall, T.J.; Kurian, D.; Kilpatrick, A.M.; Robson, A.J.; et al. TWEAK/Fn14 signalling promotes cholangiocarcinoma niche formation and progression. J. Hepatol. 2021, 74, 860–872. [Google Scholar] [CrossRef]
- Li, G.; Zhang, Z.; Cai, L.; Tang, X.; Huang, J.; Yu, L.; Wang, G.; Zhong, K.; Cao, Y.; Liu, C.; et al. Fn14-targeted BiTE and CAR-T cells demonstrate potent preclinical activity against glioblastoma. Oncoimmunology 2021, 10, 1983306. [Google Scholar] [CrossRef]
- Zhu, C.; Zhang, L.; Liu, Z.; Li, C.; Bai, Y. TWEAK/Fn14 interaction induces proliferation and migration in human airway smooth muscle cells via activating the NF-κB pathway. J. Cell. Biochem. 2018, 119, 3528–3536. [Google Scholar] [CrossRef]
- Liu, J.Y.; Jiang, L.; He, T.; Liu, J.J.; Fan, J.Y.; Xu, X.H.; Tang, B.; Shi, Y.; Zhao, Y.L.; Qian, F.; et al. NETO2 promotes invasion and metastasis of gastric cancer cells via activation of PI3K/Akt/NF-κB/Snail axis and predicts outcome of the patients. Cell Death Dis. 2019, 10, 162. [Google Scholar] [CrossRef]
- Morales-Guadarrama, G.; Méndez-Pérez, E.A.; García-Quiroz, J.; Avila, E.; Ibarra-Sánchez, M.J.; Esparza-López, J.; García-Becerra, R.; Larrea, F.; Díaz, L. The Inhibition of the FGFR/PI3K/Akt Axis by AZD4547 Disrupts the Proangiogenic Microenvironment and Vasculogenic Mimicry Arising from the Interplay between Endothelial and Triple-Negative Breast Cancer Cells. Int. J. Mol. Sci. 2023, 24, 13770. [Google Scholar] [CrossRef] [PubMed]
- Wu, Y.; Yi, Z.; Li, J.; Wei, Y.; Feng, R.; Liu, J.; Huang, J.; Chen, Y.; Wang, X.; Sun, J.; et al. FGFR blockade boosts T cell infiltration into triple-negative breast cancer by regulating cancer-associated fibroblasts. Theranostics 2022, 12, 4564–4580. [Google Scholar] [CrossRef] [PubMed]
- Ye, J.; Wu, S.; Quan, Q.; Ye, F.; Zhang, J.; Song, C.; Fan, Y.; Cao, H.; Tang, H.; Zhao, J. Fibroblast Growth Factor Receptor 4 Promotes Triple-Negative Breast Cancer Progression via Regulating Fatty Acid Metabolism Through the AKT/RYR2 Signaling. Cancer Med. 2024, 13, e70439. [Google Scholar] [CrossRef] [PubMed]
- Lv, B.; Wang, Y.; Ma, D.; Cheng, W.; Liu, J.; Yong, T.; Chen, H.; Wang, C. Immunotherapy: Reshape the Tumor Immune Microenvironment. Front. Immunol. 2022, 13, 844142. [Google Scholar] [CrossRef]
- Dunn, G.P.; Bruce, A.T.; Ikeda, H.; Old, L.J.; Schreiber, R.D. Cancer immunoediting: From immunosurveillance to tumor escape. Nat. Immunol. 2002, 3, 991–998. [Google Scholar] [CrossRef]
- Roerden, M.; Spranger, S. Cancer immune evasion, immunoediting and intratumour heterogeneity. Nat. Rev. Immunol. 2025, 25, 353–369. [Google Scholar] [CrossRef]
- Xia, L.; Jiang, L.; Chen, Y.; Zhang, G.; Chen, L. ThPOK transcriptionally inactivates TNFRSF12A to increase the proliferation of T cells with the involvement of the NF-kB pathway. Cytokine 2021, 148, 155658. [Google Scholar] [CrossRef]
- Xiao, Y.; Yu, D. Tumor microenvironment as a therapeutic target in cancer. Pharmacol. Ther. 2021, 221, 107753. [Google Scholar] [CrossRef]
- Mottini, C.; Auciello, F.R.; Manni, I.; Pilarsky, C.; Caputo, D.; Caracciolo, G.; Rossetta, A.; Di Gennaro, E.; Budillon, A.; Blandino, G.; et al. The cross-talk between the macro and micro-environment in precursor lesions of pancreatic cancer leads to new and promising circulating biomarkers. J. Exp. Clin. Cancer Res. 2024, 43, 198. [Google Scholar] [CrossRef]
- Singer, M.; Elsayed, A.M.; Husseiny, M.I. Regulatory T-cells: The Face-off of the Immune Balance. Front. Biosci. (Landmark Ed.) 2024, 29, 377. [Google Scholar] [CrossRef]
- Jiang, C.; Wen, H.; Chen, J.; Han, N.; Sun, X.; Zhang, Y.; Hu, Y.; Shu, G.; Yin, G.; Wang, M. Bioinformatics driven in gene targeting platform for gold anticancer strategy delivery. Mater. Today Bio 2025, 35, 102438. [Google Scholar] [CrossRef]
- Lee, J.; Hyeon, D.Y.; Hwang, D. Single-cell multiomics: Technologies and data analysis methods. Exp. Mol. Med. 2020, 52, 1428–1442. [Google Scholar] [CrossRef]
- Raaijmakers, K.; Adema, G.J.; Bussink, J.; Ansems, M. Cancer-associated fibroblasts, tumor and radiotherapy: Interactions in the tumor micro-environment. J. Exp. Clin. Cancer Res. 2024, 43, 323. [Google Scholar] [CrossRef] [PubMed]
- Mori, N.; Jin, J.; Krishnamachary, B.; Mironchik, Y.; Wildes, F.; Vesuna, F.; Barnett, J.D.; Bhujwalla, Z.M. Functional roles of FAP-α in metabolism, migration and invasion of human cancer cells. Front. Oncol. 2023, 13, 1068405. [Google Scholar] [CrossRef] [PubMed]
- Zhang, L.; Wang, K.; Zhang, J.; Qian, X.; Zhang, X.; Wang, Y.; Hu, Q.; Zhan, Z.; Hu, W.; Lin, H.; et al. PDGFR-β/Cav1-induced autophagy via mTOR/FIP200/ATG13 activation in cancer-associated fibroblasts promotes the malignant progression of breast cancer. J. Transl. Med. 2025, 23, 784. [Google Scholar] [CrossRef] [PubMed]
- Liu, Y.; Geng, Y.H.; Yang, H.; Yang, H.; Zhou, Y.T.; Zhang, H.Q.; Tian, X.X.; Fang, W.G. Extracellular ATP drives breast cancer cell migration and metastasis via S100A4 production by cancer cells and fibroblasts. Cancer Lett. 2018, 430, 1–10. [Google Scholar] [CrossRef]
- Qu, S.; Wu, J.; Bao, Q.; Yao, B.; Duan, R.; Chen, X.; Li, L.; Yuan, H.; Jin, Y.; Ma, C. Osterix promotes the migration and angiogenesis of breast cancer by upregulation of S100A4 expression. J. Cell. Mol. Med. 2019, 23, 1116–1127. [Google Scholar] [CrossRef]
- Liao, M.; Liao, J.; Qu, J.; Shi, P.; Cheng, Y.; Pan, Q.; Zhao, N.; Zhang, X.; Zhang, L.; Tan, Y.; et al. Hepatic TNFRSF12A promotes bile acid-induced hepatocyte pyroptosis through NFκB/Caspase-1/GSDMD signaling in cholestasis. Cell Death Discov. 2023, 9, 26. [Google Scholar] [CrossRef]
- Wang, T.; Ma, S.; Qi, X.; Tang, X.; Cui, D.; Wang, Z.; Chi, J.; Li, P.; Zhai, B. Knockdown of the differentially expressed gene TNFRSF12A inhibits hepatocellular carcinoma cell proliferation and migration in vitro. Mol. Med. Rep. 2017, 15, 1172–1178. [Google Scholar] [CrossRef]
- Shindo, K.; Aishima, S.; Ohuchida, K.; Fujiwara, K.; Fujino, M.; Mizuuchi, Y.; Hattori, M.; Mizumoto, K.; Tanaka, M.; Oda, Y. Podoplanin expression in cancer-associated fibroblasts enhances tumor progression of invasive ductal carcinoma of the pancreas. Mol. Cancer 2013, 12, 168. [Google Scholar] [CrossRef]
- Feng, C.; Yu, A.; Wang, Z.; Wang, K.; Chen, J.; Wu, Y.; Deng, T.; Chen, H.; Hou, Y.; Ma, S.; et al. A novel PDPN antagonist peptide CY12-RP2 inhibits melanoma growth via Wnt/β-catenin and modulates the immune cells. J. Exp. Clin. Cancer Res. 2024, 43, 9. [Google Scholar] [CrossRef]







| siRNA Name | Sequence |
|---|---|
| siRNA-1 | 5′-AGAGAGAAGTTCACCACC-3′ |
| siRNA-2 | 5′-CACTCATCATTCATTCATC-3′ |
| Gene Name | Forward 5′--3′ | Reverse 5′--3′ |
|---|---|---|
| TNFRSF12A | GACCTGGACAAGTGCAT | GGTGGTGAACTTCTCTCTC |
| U6 | CTCGCTTCGGCAGCACA | AACGCTTCACGAATTTGCGT |
| β-actin | CTCTTCCAGCCTTCCTTCCT | AGCACTGTGTTGGCGTACAG |
| VEGFA | AACTTTCTGCTGTCTTGG | ACTTCGTGATGATTCTGC |
Disclaimer/Publisher’s Note: The statements, opinions and data contained in all publications are solely those of the individual author(s) and contributor(s) and not of MDPI and/or the editor(s). MDPI and/or the editor(s) disclaim responsibility for any injury to people or property resulting from any ideas, methods, instructions or products referred to in the content. |
© 2025 by the authors. Licensee MDPI, Basel, Switzerland. This article is an open access article distributed under the terms and conditions of the Creative Commons Attribution (CC BY) license (https://creativecommons.org/licenses/by/4.0/).
Share and Cite
Jiang, C.; Zhou, Z.; Shu, G.; Yin, G.; Wang, M. Over-Expression of TNFRSF12A Promotes Immune Suppression and Facilitates Angiogenesis in Triple-Negative Breast Cancer. Biology 2025, 14, 1513. https://doi.org/10.3390/biology14111513
Jiang C, Zhou Z, Shu G, Yin G, Wang M. Over-Expression of TNFRSF12A Promotes Immune Suppression and Facilitates Angiogenesis in Triple-Negative Breast Cancer. Biology. 2025; 14(11):1513. https://doi.org/10.3390/biology14111513
Chicago/Turabian StyleJiang, Can, Zhengwei Zhou, Guang Shu, Gang Yin, and Maonan Wang. 2025. "Over-Expression of TNFRSF12A Promotes Immune Suppression and Facilitates Angiogenesis in Triple-Negative Breast Cancer" Biology 14, no. 11: 1513. https://doi.org/10.3390/biology14111513
APA StyleJiang, C., Zhou, Z., Shu, G., Yin, G., & Wang, M. (2025). Over-Expression of TNFRSF12A Promotes Immune Suppression and Facilitates Angiogenesis in Triple-Negative Breast Cancer. Biology, 14(11), 1513. https://doi.org/10.3390/biology14111513

