FhMYB108 Regulates the Expression of Linalool Synthase Gene in Freesia hybrida and Arabidopsis
Abstract
Simple Summary
Abstract
1. Introduction
2. Materials and Methods
2.1. Plant Materials and Growth Conditions
2.2. Volatiles Collection and Analysis
2.3. Quantitative Real-Time PCR
2.4. Sequence Analysis and Phylogenetic Analysis
2.5. Subcellular Localization and BiFC Assays
2.6. Transcriptional Activity Analysis
2.7. Overexpression of Exogenous Genes in Arabidopsis thaliana
2.8. Statistical Analysis
3. Results
3.1. Composition and Release Regulations of Volatile Compounds in F. hybrida
3.2. Relevant Regulatory Molecules of Linalool
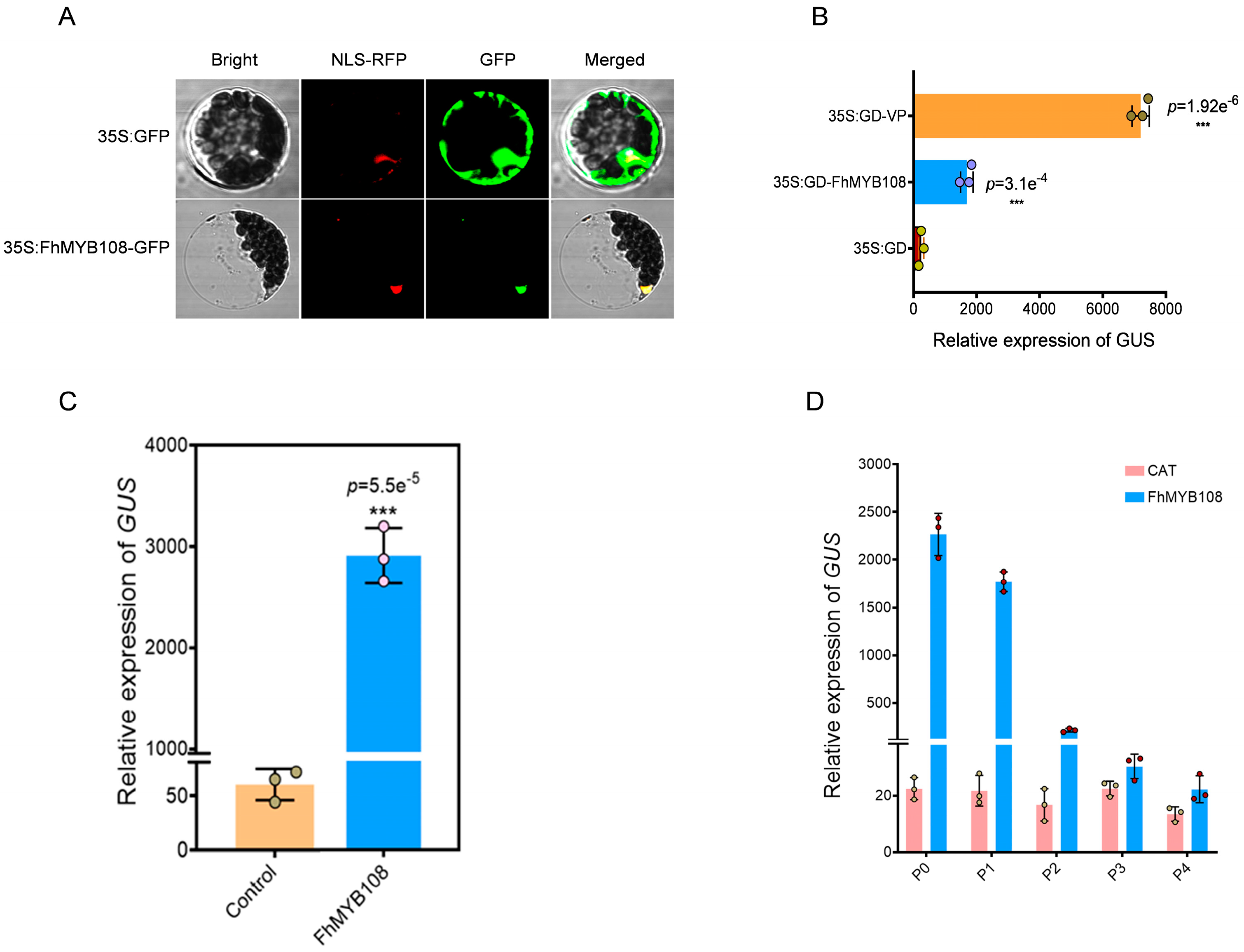
3.3. FhMYB108 Is a Transcription Factor with Strong Activation Activity
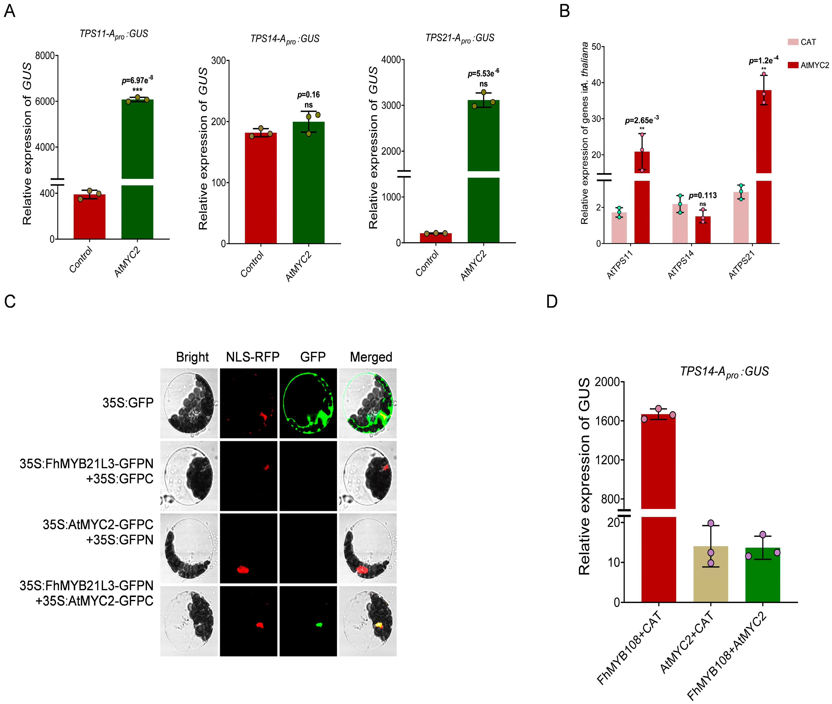
3.4. The Activation of Sesquiterpene and Monoterpene Synthase Genes by FhMYB108 in Arabidopsis thaliana
3.5. The Expression of TPS14 and Release of Linalool in FhMYB108 Overexpressing Seedlings
3.6. The Expression of the AtTPS14 Gene by FhMYB108 and AtMYC2 in Arabidopsis
4. Discussion
5. Conclusions
Supplementary Materials
Author Contributions
Funding
Institutional Review Board Statement
Informed Consent Statement
Data Availability Statement
Acknowledgments
Conflicts of Interest
References
- Muhlemann, J.K.; Klempien, A.; Dudareva, N. Floral volatiles: From biosynthesis to function. Plant Cell Environ. 2014, 37, 1936–1949. [Google Scholar] [CrossRef] [PubMed]
- Dudareva, N.; Klempien, A.; Muhlemann, J.K.; Kaplan, I. Biosynthesis, function and metabolic engineering of plant volatile organic compounds. New Phytol. 2013, 198, 16–32. [Google Scholar] [CrossRef] [PubMed]
- Aprotosoaie, A.C.; Hăncianu, M.; Costache, I.; Miron, A. Linalool: A review on a key odorant molecule with valuable biological properties. Flavour Fragr. J. 2014, 29, 193–219. [Google Scholar] [CrossRef]
- Amiri, P.; Shahpiri, A.; Asadollahi, M.A.; Momenbeik, F.; Partow, S. Metabolic engineering of Saccharomyces cerevisiae for linalool production. Biotechnol. Lett. 2016, 38, 503–508. [Google Scholar] [CrossRef] [PubMed]
- Lapczynski, A.; Letizia, C.S.; Api, A.M. Addendum to Fragrance material review on linalool. Food Chem. Toxicol. 2008, 46 (Suppl. S11), S190–S192. [Google Scholar] [CrossRef] [PubMed]
- Tholl, D. Terpene synthases and the regulation, diversity and biological roles of terpene metabolism. Curr. Opin. Plant Biol. 2006, 9, 297–304. [Google Scholar] [CrossRef] [PubMed]
- Cho, M.; So, I.; Chun, J.N.; Jeon, J.H. The antitumor effects of geraniol: Modulation of cancer hallmark pathways (Review). Int. J. Oncol. 2016, 48, 1772–1782. [Google Scholar] [CrossRef] [PubMed]
- Herman, A.; Tambor, K.; Herman, A. Linalool Affects the Antimicrobial Efficacy of Essential Oils. Curr. Microbiol. 2016, 72, 165–172. [Google Scholar] [CrossRef] [PubMed]
- Sobral, M.V.; Xavier, A.L.; Lima, T.C.; de Sousa, D.P. Antitumor activity of monoterpenes found in essential oils. Sci. World J. 2014, 2014, 953451. [Google Scholar] [CrossRef]
- Guzmán-Gutiérrez, S.L.; Gómez-Cansino, R.; García-Zebadúa, J.C.; Jiménez-Pérez, N.C.; Reyes-Chilpa, R. Antidepressant activity of Litsea glaucescens essential oil: Identification of β-pinene and linalool as active principles. J. Ethnopharmacol. 2012, 143, 673–679. [Google Scholar] [CrossRef]
- Knudsen, J.T.; Eriksson, R.; Gershenzon, J.; Ståhl, B. Diversity and distribution of floral scent. Bot. Rev. 2006, 72, 1. [Google Scholar] [CrossRef]
- Pichersky, E.; Noel, J.P.; Dudareva, N. Biosynthesis of plant volatiles: Nature’s diversity and ingenuity. Science 2006, 311, 808–811. [Google Scholar] [CrossRef]
- Yonekura-Sakakibara, K.; Saito, K. Functional genomics for plant natural product biosynthesis. Nat. Prod. Rep. 2009, 26, 1466–1487. [Google Scholar] [CrossRef]
- Tang, D.Y.; Guo, J.; Song, Y.F.; Li, L.; Zhao, L.M.; Shen, D.Y. GHz pulse train generation in fiber lasers by cavity induced modulation instability. Plant Physiol. 2014, 6, 610–614. [Google Scholar] [CrossRef]
- Turner, G.W.; Gershenzon, J.; Croteau, R.B. Distribution of peltate glandular trichomes on developing leaves of peppermint. Plant Physiol. 2000, 124, 655–664. [Google Scholar] [CrossRef] [PubMed]
- Lu, S.; Xu, R.; Jia, J.W.; Pang, J.; Matsuda, S.P.; Chen, X.Y. Cloning and functional characterization of a beta-pinene synthase from Artemisia annua that shows a circadian pattern of expression. Plant Physiol. 2002, 130, 477–486. [Google Scholar] [CrossRef]
- Loughrin, J.H.; Manukian, A.; Heath, R.R.; Turlings, T.C.; Tumlinson, J.H. Diurnal cycle of emission of induced volatile terpenoids by herbivore-injured cotton plant. Proc. Natl. Acad. Sci. USA 1994, 91, 11836–11840. [Google Scholar] [CrossRef] [PubMed]
- Jørgensen, K.; Rasmussen, A.V.; Morant, M.; Nielsen, A.H.; Bjarnholt, N.; Zagrobelny, M.; Bak, S.; Møller, B.L. Metabolon formation and metabolic channeling in the biosynthesis of plant natural products. Curr. Opin. Plant Biol. 2005, 8, 280–291. [Google Scholar] [CrossRef] [PubMed]
- Yu, F.; Utsumi, R. Diversity, regulation, and genetic manipulation of plant mono- and sesquiterpenoid biosynthesis. Cell. Mol. Life Sci. 2009, 66, 3043–3052. [Google Scholar] [CrossRef]
- Degenhardt, J.; Köllner, T.G.; Gershenzon, J. Monoterpene and sesquiterpene synthases and the origin of terpene skeletal diversity in plants. Phytochemistry 2009, 70, 1621–1637. [Google Scholar] [CrossRef]
- Chen, F.; Tholl, D.; Bohlmann, J.; Pichersky, E. The family of terpene synthases in plants: A mid-size family of genes for specialized metabolism that is highly diversified throughout the kingdom. Plant J. 2011, 66, 212–229. [Google Scholar] [CrossRef] [PubMed]
- Nagegowda, D.A. Plant volatile terpenoid metabolism: Biosynthetic genes, transcriptional regulation and subcellular compartmentation. FEBS Lett. 2010, 584, 2965–2973. [Google Scholar] [CrossRef]
- Tholl, D.; Lee, S. Terpene Specialized Metabolism in Arabidopsis thaliana. In The Arabidopsis Book; American Society of Plant Biologists: Rockville, MD, USA, 2011; Volume 2011, p. e0143. [Google Scholar] [CrossRef]
- Nagegowda, D.A.; Gutensohn, M.; Wilkerson, C.G.; Dudareva, N. Two nearly identical terpene synthases catalyze the formation of nerolidol and linalool in snapdragon flowers. Plant J. 2008, 55, 224–239. [Google Scholar] [CrossRef] [PubMed]
- Li, R.; Fan, Y. Molecular Cloning and Expression Analysis of a Terpene Synthase Gene, HcTPS2, in Hedychium coronarium. Plant Mol. Biol. Rep. 2011, 29, 35–42. [Google Scholar] [CrossRef]
- Jin, J.; Zhang, H.; Kong, L.; Gao, G.; Luo, J. PlantTFDB 3.0: A portal for the functional and evolutionary study of plant transcription factors. Nucleic Acids Res. 2014, 42, 1182–1187. [Google Scholar] [CrossRef] [PubMed]
- Reeves, P.H.; Ellis, C.M.; Ploense, S.E.; Wu, M.F.; Yadav, V.; Tholl, D.; Chételat, A.; Haupt, I.; Kennerley, B.J.; Hodgens, C.; et al. A regulatory network for coordinated flower maturation. PLoS Genet 2012, 8, e1002506. [Google Scholar] [CrossRef] [PubMed]
- Cheng, H.; Song, S.; Xiao, L.; Soo, H.M.; Cheng, Z.; Xie, D.; Peng, J. Gibberellin acts through jasmonate to control the expression of MYB21, MYB24, and MYB57 to promote stamen filament growth in Arabidopsis. PLoS Genet 2009, 5, e1000440. [Google Scholar] [CrossRef] [PubMed]
- Mandaokar, A.; Thines, B.; Shin, B.; Lange, B.M.; Choi, G.; Koo, Y.J.; Yoo, Y.J.; Choi, Y.D.; Choi, G.; Browse, J. Transcriptional regulators of stamen development in Arabidopsis identified by transcriptional profiling. Plant J. 2006, 46, 984–1008. [Google Scholar] [CrossRef] [PubMed]
- Qi, T.; Huang, H.; Song, S.; Xie, D. Regulation of Jasmonate-Mediated Stamen Development and Seed Production by a bHLH-MYB Complex in Arabidopsis. Plant Cell 2015, 27, 1620–1633. [Google Scholar] [CrossRef]
- Hong, G.J.; Xue, X.Y.; Mao, Y.B.; Wang, L.J.; Chen, X.Y. Arabidopsis MYC2 interacts with DELLA proteins in regulating sesquiterpene synthase gene expression. Plant Cell 2012, 24, 2635–2648. [Google Scholar] [CrossRef]
- Uwagaki, Y.; Matsuda, E.; Komaki, M.; Murahama, M.; Hamada, T. Agrobacterium-mediated transformation and regeneration of freesia×hybrida. Plant Biotechnol. 2015, 32, 165–168. [Google Scholar] [CrossRef]
- Ao, M.; Liu, B.; Wang, L. Volatile compound in cut and un-cut flowers of tetraploid Freesia hybrida. Nat. Prod. Res. 2013, 27, 37–40. [Google Scholar] [CrossRef] [PubMed]
- Weng, S.; Fu, X.; Gao, Y.; Liu, T.; Sun, Y.; Tang, D. Identification and evaluation of aromatic volatile compounds in 26 cultivars and 8 hybrids of Freesia hybrida. Molecules 2021, 26, 4482. [Google Scholar] [CrossRef] [PubMed]
- Srinivasan, A.; Ahn, M.S.; Jo, G.S.; Suh, J.N.; Seo, K.H.; Kim, W.H.; Kang, Y.I.; Lee, Y.R.; Choi, Y.J. Analysis of Relative Scent Intensity, Volatile Compounds and Gene Expression in Freesia “Shiny Gold”. Plants 2020, 9, 1597. [Google Scholar] [CrossRef] [PubMed]
- Shen, J.; Fu, J.; Ma, J.; Wang, X.; Gao, C.; Zhuang, C.; Wan, J.; Jiang, L. Isolation, culture, and transient transformation of plant protoplasts. Curr. Protoc. Cell Biol. 2014, 63, 2.8.1–2.8.17. [Google Scholar] [CrossRef] [PubMed]
- Gao, F.; Liu, B.; Li, M.; Gao, X.; Fang, Q.; Liu, C.; Ding, H.; Wang, L.; Gao, X. Identification and characterization of terpene synthase genes accounting for volatile terpene emissions in flowers of Freesia × hybrida. J. Exp. Bot. 2018, 69, 4249–4265. [Google Scholar] [CrossRef]
- Yang, Z.; Li, Y.; Gao, F.; Jin, W.; Li, S.; Kimani, S.; Yang, S.; Bao, T.; Gao, X.; Wang, L. MYB21 interacts with MYC2 to control the expression of terpene synthase genes in flowers of Freesia hybrida and Arabidopsis thaliana. J. Exp. Bot. 2020, 71, 4140–4158. [Google Scholar] [CrossRef] [PubMed]
- Bu, Q.; Jiang, H.; Li, C.B.; Zhai, Q.; Zhang, J.; Wu, X.; Sun, J.; Xie, Q.; Li, C. Role of the Arabidopsis thaliana NAC transcription factors ANAC019 and ANAC055 in regulating jasmonic acid-signaled defense responses. Cell Res. 2008, 18, 756–767. [Google Scholar] [CrossRef] [PubMed]
- Holopainen, J.K.; Gershenzon, J. Multiple stress factors and the emission of plant VOCs. Trends Plant Sci. 2010, 15, 176–184. [Google Scholar] [CrossRef]
- Galliot, C.; Stuurman, J.; Kuhlemeier, C. The genetic dissection of floral pollination syndromes. Curr. Opin. Plant Biol. 2006, 9, 78–82. [Google Scholar] [CrossRef]
- Klahre, U.; Gurba, A.; Hermann, K.; Saxenhofer, M.; Bossolini, E.; Guerin, P.M.; Kuhlemeier, C. Pollinator choice in Petunia depends on two major genetic Loci for floral scent production. Curr. Boil. 2011, 21, 730–739. [Google Scholar] [CrossRef] [PubMed]
- Dudareva, N.; Cseke, L.; Blanc, V.M.; Pichersky, E. Evolution of floral scent in Clarkia: Novel patterns of S-linalool synthase gene expression in the C. breweri flower. Plant Cell 1996, 8, 1137–1148. [Google Scholar] [CrossRef] [PubMed]






| Categories | RT (min) | Compounds | Formula | Relative Contents |
|---|---|---|---|---|
| Monoterpenes | 5.036 | α-Pinene | C10H16 | 0.25% |
| 6.089 | Sabinene | C10H16 | 0.42% | |
| 6.182 | β-pinene | C10H16 | 0.15% | |
| 6.476 | Dehydrocineole | C10H16O | 0.06% | |
| 6.662 | Myrcene | C10H16 | 2.67% | |
| 7.413 | α-Terpinene | C10H16 | 0.89% | |
| 7.707 | Eucalyptol | C10H18O | 0.69% | |
| 7.865 | D-Limonene | C10H16 | 5.05% | |
| 8.138 | trans-Ocimene | C10H16 | 1.49% | |
| 8.458 | Terpinene | C10H16 | 0.27% | |
| 8.985 | cis-Linaloloxide | C10H18O2 | 0.28% | |
| 9.418 | Furanoid linalool oxide | C10H18O2 | 0.24% | |
| 9.629 | Terpinolene | C10H16 | 0.39% | |
| 9.922 | Linalool | C10H18O | 44.83% | |
| 12.028 | 4-Terpineol | C10H18O | 0.32% | |
| 12.407 | α-Terpineol | C10H18O | 22.88% | |
| 12.726 | Decanal | C10H20O | 0.31% | |
| 12.872 | β-Cyclocitral | C10H16O | 0.38% | |
| Sesquiterpenes | 16.077 | Cycloisosativene | C15H24 | 0.16% |
| 16.212 | Copaene | C15H24 | 0.04% | |
| 17.163 | Farnesene | C15H24 | 0.11% | |
| 17.627 | g-Gurjunene | C15H24 | 0.19% | |
| 18.867 | Nerodilol | C15H26O | 0.24% | |
| Carotenoid derivatives | 16.875 | Dihydro-ionone | C13H22O | 3.15% |
| 17.525 | β-Ionone | C13H20O | 12.06% | |
| 16.699 | Ionone | C13H20O | 0.14% |
| Compounds | S1 | S2 | S3 | S4 | S5 |
|---|---|---|---|---|---|
| α-Pinene | n.d | n.d | n.d | 23.58 ± 2.16 | 30.87 ± 4.52 |
| β-pinene | n.d | n.d | n.d | 40.99 ± 4.85 | 24.86 ± 3.10 |
| Dehydrocineole | n.d | n.d | n.d | n.d | 20.83 ± 1.48 |
| Myrcene | n.d | n.d | n.d | 59.02 ± 4.87 | 72.65 ± 4.88 |
| α-Terpinene | n.d | n.d | n.d | 6.89 ± 2.01 | 38.15 ± 3.75 |
| D-Limonene | n.d | n.d | 15.89 ± 4.02 | 42.89 ± 4.17 | 155.21 ± 8.55 |
| trans-Ocimene | n.d | n.d | 48.56 ± 3.41 | 120.36 ± 10.25 | 635.1 ± 26.55 |
| Cis-ocimene | n.d | n.d | 24.26 ± 3.88 | 189.25 ± 10.52 | 745.12 ± 20.78 |
| cis-Linaloloxide | n.d | n.d | n.d | 70.68 ± 7.45 | 147.29 ± 18.26 |
| Terpinolene | n.d | n.d | n.d | 8.88 ± 6.02 | 46.21 ± 5.12 |
| Linalool | n.d | 29.32 ± 2.06 | 158.36 ± 7.69 | 6845.48 ± 204.36 | 17,963.14 ± 364.88 |
| 4-Terpineol | n.d | n.d | n.d | 24.84 ± 2.86 | 34.29 ± 5.14 |
| α-Terpineol | 8.26 ± 2.06 | 18.26 ± 3.07 | 135.98 ± 8.66 | 6889.21 ± 59.64 | 8795.66 ± 276.11 |
| Cycloisosativene | n.d | n.d | n.d | 10.25 ± 1.87 | 33.26 ± 3.55 |
| γ-Gurjunene | n.d | n.d | n.d | 22.02 ± 4.20 | 73.58 ± 2.55 |
| Nerodilol | n.d | n.d | n.d | 21.55 ± 3.47 | 37.98 ± 5.64 |
| Dihydro-ionone | n.d | n.d | 3.02 ± 2.55 | 588.21 ± 60.54 | 908.23 ± 40.88 |
| β-Ionone | n.d | n.d | 8.22 ± 4.20 | 2701.84 ± 105.32 | 4429.14 ± 207.44 |
| Ionone | n.d | n.d | n.d | n.d | 65.88 ± 6.45 |
Disclaimer/Publisher’s Note: The statements, opinions and data contained in all publications are solely those of the individual author(s) and contributor(s) and not of MDPI and/or the editor(s). MDPI and/or the editor(s) disclaim responsibility for any injury to people or property resulting from any ideas, methods, instructions or products referred to in the content. |
© 2024 by the authors. Licensee MDPI, Basel, Switzerland. This article is an open access article distributed under the terms and conditions of the Creative Commons Attribution (CC BY) license (https://creativecommons.org/licenses/by/4.0/).
Share and Cite
Yang, Z.; Jin, W.; Luo, Q.; Li, X.; Wei, Y.; Lin, Y. FhMYB108 Regulates the Expression of Linalool Synthase Gene in Freesia hybrida and Arabidopsis. Biology 2024, 13, 556. https://doi.org/10.3390/biology13080556
Yang Z, Jin W, Luo Q, Li X, Wei Y, Lin Y. FhMYB108 Regulates the Expression of Linalool Synthase Gene in Freesia hybrida and Arabidopsis. Biology. 2024; 13(8):556. https://doi.org/10.3390/biology13080556
Chicago/Turabian StyleYang, Zhongzhou, Wei Jin, Qi Luo, Xiaoli Li, Yunmin Wei, and Yunlong Lin. 2024. "FhMYB108 Regulates the Expression of Linalool Synthase Gene in Freesia hybrida and Arabidopsis" Biology 13, no. 8: 556. https://doi.org/10.3390/biology13080556
APA StyleYang, Z., Jin, W., Luo, Q., Li, X., Wei, Y., & Lin, Y. (2024). FhMYB108 Regulates the Expression of Linalool Synthase Gene in Freesia hybrida and Arabidopsis. Biology, 13(8), 556. https://doi.org/10.3390/biology13080556
