Among Other Tissues, Short-Term Garlic Oral Treatment Incrementally Improves Indicants of Only Pancreatic Islets of Langerhans Histology and Insulin mRNA Transcription and Synthesis in Diabetic Rats
Abstract
Simple Summary
Abstract
1. Introduction
2. Materials and Methods
2.1. Experimental Animals
2.2. Induction of Diabetes
2.3. Quantification of Fasting Blood Glucose (FBG)
2.4. Preparation of Garlic Aqueous Extract
2.5. Oral Treatment with Normal Saline or GE
2.6. Determination of Body Weight, Food and Water Intake, and Urine Output
2.7. Sacrifice of Rats and Collection of Samples
2.8. Determination of Serum Insulin (SI) Concentrations
2.9. Immunohistochemical Localization of Insulin in the Pancreas, Bile Duct, and Liver; Pro-Insulin and C-Peptide Determination in the Bile Duct and Liver; and Insulin Intensity Estimation in the Pancreas
2.10. Determination of Pancreatic Insulin (PI) Concentration
2.11. Determination of PI mRNA Transcription
2.12. Pancreatic Amylase and Insulin Co-Localization in the Pancreas
2.13. Data Presentation and Statistical Analyses
3. Results
3.1. B.Wt., F.I., W.I., and U.O
3.2. FBG and SI Concentrations
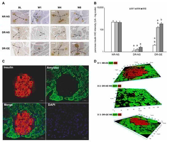
3.3. Pancreas, Bile Duct, and Liver Insulin; Immunohistochemical Localization and mRNA Transcription; and Pro-Insulin and C-Peptide Indicators
4. Discussion
5. Conclusions
Author Contributions
Funding
Institutional Review Board Statement
Informed Consent Statement
Data Availability Statement
Acknowledgments
Conflicts of Interest
Abbreviations
References
- Röder, P.V.; Wu, B.; Liu, Y.; Han, W. Pancreatic regulation of glucose homeostasis. Exp. Mol. Med. 2016, 48, e219. [Google Scholar] [CrossRef] [PubMed]
- Fu, Z.; Gilbert, E.R.; Liu, D. Regulation of insulin synthesis and secretion and pancreatic beta-cell dysfunction in diabetes. Curr. Diabetes Rev. 2013, 1, 25–53. [Google Scholar] [CrossRef] [PubMed Central]
- Hellman, B.; Gylfe, E.; Grapengiesser, E.; Dansk, H.; Salehi, A. Insulin oscillations--clinically important rhythm. Antidiabetics should increase the pulsative component of the insulin release. Lakartidningen 2007, 104, 2236–2239. [Google Scholar] [PubMed]
- Eleazu, C.O.; Eleazu, K.C.; Chukwuma, S.; Essien, U.N. Review of the mechanism of cell death resulting from streptozotocin challenge in experimental animals, its practical use and potential risk to humans. J. Diabetes Metab. Disord. 2013, 12, 60. [Google Scholar] [CrossRef] [PubMed]
- Wu, J.; Yan, L.J. Streptozotocin-induced type 1 diabetes in rodents as a model for studying mitochondrial mechanisms of diabetic β cell glucotoxicity. Diabetes Metab. Syndr. Obes. 2015, 8, 181–188. [Google Scholar] [CrossRef]
- Argyle, D.J.; Khanna, C. Tumour biology and metastasis. In Small Animal Clinical Oncology, 5th ed.; Withrow, S.J., Vail, D.M., Page, R.L., Eds.; Saunders: St. Louis, MO, USA, 2013; pp. 30–50. ISBN 9780323594974. [Google Scholar]
- Docherty, F.M.; Sussel, L. Islet regeneration: Endogenous and exogenous approaches. Int. J. Mol. Sci. 2021, 22, 3306. [Google Scholar] [CrossRef]
- Kooti, W.; Farokhipour, M.; Asadzadeh, Z.; Ashtary-Larky, D.; Asadi-Samani, M. The role of medicinal plants in the treatment of diabetes: A systematic review. Electron. Physician 2016, 8, 1832–1842. [Google Scholar] [CrossRef] [PubMed]
- Wickramasinghe, A.S.; Kalansuriya, P.; Attanayake, A.P. Herbal medicines targeting the improved β-cell functions and β-cell regeneration for the management of diabetes mellitus. Evid. Based Complement. Alternat. Med. 2021, 2021, 2920530. [Google Scholar] [CrossRef] [PubMed]
- Kaur, G.; Padiya, R.; Adela, R. Garlic and Resveratrol Attenuate Diabetic Complications, Loss of β-Cells, Pancreatic and Hepatic Oxidative Stress in Streptozotocin-Induced Diabetic Rats. Front. Pharmacol. 2016, 7, 360. [Google Scholar] [CrossRef]
- El-Saber Batiha, G.; Magdy Beshbishy, A.; Wasef, L.G.; Elewa, Y.H.; Al-Sagan, A.A.; El-Hack, A.; Taha, M.E.; Abd-Elhakim, Y.M.; Prasad Devkota, H. Chemical constituents and pharmacological activities of garlic (Allium sativum): A review. Nutrients 2020, 12, 872. [Google Scholar] [CrossRef]
- Okoro, B.C.; Dokunmu, T.M.; Okafor, E. The ethnobotanical, biactive compounds, pharmacological activities and toxicological evaluation of garlic (Allium sativum): A review. Pharmacol. Res.—Mod Chin Med. 2023, 8, 100273. [Google Scholar] [CrossRef]
- Al-Qattan, K.K.; Mansour, M.H.; Thomson, M.; Ali, M. Garlic decreases liver and kidney receptor for advanced glycation end products expression in experimental diabetes. Pathophysiology 2016, 23, 135–145. [Google Scholar] [CrossRef] [PubMed]
- Al-Qattan, K.K.; Thomson, M.; Ali, M.; Mansour, M. Garlic (Allium sativum) attenuate glomerular glycation in streptozotocin-induced diabetic rats: A possible role of insulin. Pathophysiology 2013, 20, 147–152. [Google Scholar] [CrossRef]
- Faroughi, F.; Mohammad-Alizadeh, S.; Javadzadeh, Y.; Mirghafourvand, M. Effects of garlic pill on blood glucose level in borderline gestational diabetes mellitus: A randomized controlled trial. Iran. Red Crescent Med. 2018, 20, e60675. [Google Scholar] [CrossRef]
- Sanie-Jahromi, F.; Zia, Z.; Afarid, M. A review on the effect of garlic on diabetes, BDNF, and VEGG as a potential treatment for diabetic retinopathy. Chin. Med. 2023, 18, 18. [Google Scholar] [CrossRef]
- Padiya, R.; Banerjee, S.K. Garlic as an anti-diabetic agent: Recent progress and patent reviews. Recent Pat. Food Nutr. Agric. 2013, 5, 105–127. [Google Scholar] [CrossRef] [PubMed]
- Arutyunyan, I.V.; Fatkhudinov, T.K.; Makarov, A.V.; Elchaninov, A.V.; Sukhikh, G.T. Regenerative medicine of pancreatic islets. World J. Gastroenterol. 2020, 26, 2948–2966. [Google Scholar] [CrossRef]
- Wang, W.; Zhang, C. Targeting β-cell dedifferentiation and transdifferentiation: Opportunities and challenges. Endocr. Connect. 2021, 10, R213–R228. [Google Scholar] [CrossRef]
- Ferber, S.; Halkin, A.; Cohen, H.; Ber, I.; Einav, Y.; Goldberg, I.; Barshack, I.; Seijffers, R.; Kopolovic, J.; Kaiser, N.; et al. Pancreatic and duodenal homeobox gene 1 induces expression of insulin genes in liver and ameliorates streptozotocin-induced hyperglycemia. Nat. Med. 2000, 6, 568–572. [Google Scholar] [CrossRef]
- Horb, M.E.; Shen, C.N.; Tosh, D.; Slack, J.M.W. Experimental conversion of liver to pancreas. Curr. Biol. 2003, 13, 105–115. [Google Scholar] [CrossRef]
- Zalzman, M.; Anker-Kitai, L.; Efrat, S. Differentiation of human liver-derived, insulin-producing cells toward the beta-cell phenotype. Diabetes 2005, 54, 2568–2575. [Google Scholar] [CrossRef]
- Milner, J.A. Molecular targets for bioactive food components. J. Nutr. 2004, 134, 2492S–2498S. [Google Scholar] [CrossRef] [PubMed]
- Zhou, Q.; Melton, D.A. Pancreas regeneration. Nature 2018, 557, 351–358. [Google Scholar] [CrossRef] [PubMed]
- Choi, S.W.; Friso, S. Epigenetics: A new bridge between nutrition and health. Adv. Nutr. 2010, 1, 8–16. [Google Scholar] [CrossRef]
- Hajrah, N.H.; Abdul, W.M.; Al-Garni, S.M.; Sheikh, A.; Ahmed, M.M.M.; Hall, N.; Saini, K.S.; Sabir, J.S.M.; Bora, R.S. Gene expression profiling to elucidate the pharmacological and toxicological effects of Ricinus communis L. leaf extract in mammalian cells. Biotechnol. Biotechnol. Equip. 2019, 33, 397–407. [Google Scholar] [CrossRef]
- Moradabadi, L.; Kouhsari, S.M.; Sani, M.F. Hypoglycemic effects of three medicinal plants in experimental diabetes: Inhibition of rat intestinal α-glucosidase and enhanced pancreatic insulin and cardiac Glut-4 mRNAs expression. Iran. J. Pharm. Res. 2013, 12, 387–397. [Google Scholar] [PubMed Central]
- Upadhyay, S.; Dixit, M. Role of polyphenols and other phytochemicals on molecular signalling. Oxid Med Cell Longev. 2015, 2015, 504253. [Google Scholar] [CrossRef]
- Al-Adsani, A.M.; Al-Otaibi, A.N.; Barhoush, S.A.; Al-Qattan, K.K.; Al-Bustan, S.A. Expression Profiling of Pdx1, Ngn3, and MafA in the Liver and Pancreas of Recovering Streptozotocin-Induced Diabetic Rats. Genes 2022, 13, 1625. [Google Scholar] [CrossRef] [PubMed]
- National Research Council; Committee for the Update of the Guide for the Care and Use of Laboratory Animals. Guide for the Care and Use of Laboratory Animals, 8th ed.; National Academy Press: Washington, DC, USA, 1996.
- Thomson, M.; Al-Qattan, K.K.; Divya, J.S.; Ali, M. Anti-diabetic and anti-oxidant potential of aged garlic extract (AGE) in streptozotocin-induced diabetic rats. BMC Complement. Altern. Med. 2016, 16, 17. [Google Scholar] [CrossRef]
- Al-Amin, Z.M.; Thomson, M.; Al-Qattan, K.K.; Peltonen-Shalaby, R.; Ali, M. Anit-diabetic and hypolipidemic properties of ginger (Zingiber officinale) in streptozotocin-induced diabetic rats. Br. J. Nutr. 2006, 96, 660–666. [Google Scholar] [CrossRef]
- Deeds, M.C.; Anderson, J.M.; Armstrong, A.S.; Gastineau, D.A.; Hiddinga, H.J.; Jahangir, A.; Eberhardt, N.L.; Kudva, Y.C. Single dose streptozotocin-induced diabetes: Consideration for study design in islet transplantation mode. Lab. Anim. 2011, 45, 131–140. [Google Scholar] [CrossRef] [PubMed]
- Thomson, M.; Al-Amin, Z.M.; Al-Qattan, K.K.; Shaban, L.H.; Ali, M. Anti-diabetic and hypolipidemic properties of garlic (Allium sativum) in streptozotocin-induced diabetic rats. Int. J. Diabetes Metab. 2007, 15, 108–115. [Google Scholar]
- Thomson, M.; Al-Qattan, K.K.; Divya, J.S.; Ali, M. Ameliorative actions of garlic (Allium sativum) and ginger (Zingiber officinale) on biomarkers of diabetes and diabetic nephropathy in rats: Comparison to aspirin. Int. J. Pharmacol. 2013, 9, 501–512. [Google Scholar] [CrossRef]
- Al-Adsani, A.M.; Barhoush, S.A.; Bastaki, N.K.; Al-Bustan, S.A.; Al-Qattan, K.K. Comparing and Optimizing RNA Extraction from the Pancreas of Diabetic and Healthy Rats for Gene Expression Analyses. Genes 2022, 13, 881. [Google Scholar] [CrossRef] [PubMed]
- Rother, K.I.; Harlan, D.M. Challenges facing islet transplantation for the treatment of type 1 diabetes mellitus. J. Clin. Investig. 2004, 114, 877–883. [Google Scholar] [CrossRef] [PubMed]
- Kim, H.S.; Lee, M.K. β-cell regeneration through the transdifferentiation of pancreatic cells: Pancreatic progenitor cells in the pancreas. J. Diabetes Investig. 2016, 7, 286–296. [Google Scholar] [CrossRef] [PubMed]
- Augusti, K.T.; Sheela, C.G. Antiperoxide effect of S-allylcysteine sulfoxide, an insulin secretagogue, in diabetic rats. Experientia 1996, 15, 115–120. [Google Scholar] [CrossRef] [PubMed]
- Butler, P.C.; Meier, J.J.; Butler, A.E.; Bhushan, A. The replication of beta cells in normal physiology, in disease and for therapy. Nat. Clin. Pract. Endocrinol. Metab. 2007, 3, 758–768. [Google Scholar] [CrossRef]
- Sorenson, R.L.; Brelje, T.C. Adaptation of islets of Langerhans to pregnancy: Beta-cell growth, enhanced insulin secretion and the role of lactogenic hormones. Horm. Metab. Res. 1997, 29, 301–307. [Google Scholar] [CrossRef]
- Cito, M.; Pellegrini, S.; Piemonti, L.; Sordi, V. The potential and challenges of alternative sources of β cells for the cure of type 1 diabetes. Endocr. Connect. 2018, 7, R114–R125. [Google Scholar] [CrossRef]
- Van der Meulen, T.; Mawla, A.M.; DiGruccio, M.R.; Adams, M.W.; Nies, V.; Dólleman, S.; Liu, S.; Ackermann, A.M.; Cáceres, E.; Hunter, A.E.; et al. Virgin beta cells persist throughout life at a neogenic niche within pancreatic islets. Cell Metab. 2017, 25, 911–926. [Google Scholar] [CrossRef] [PubMed]
- Venkatesan, V.; Gopurappilly, R.; Goteti, S.K.; Dorisetty, R.K.; Bhonde, R.R. Pancreatic progenitors: The shortest route to restore islet cell mass. Islets 2011, 3, 295–301. [Google Scholar] [CrossRef] [PubMed][Green Version]
- Mfopou, J.K.; Houbracken, I.; Wauters, E.; Mathijs, I.; Song, I.; Himpe, E.; Baldan, J.; Heimberg, H.; Bouwens, L. Acinar phenotype is preserved in human exocrine pancreas cells cultured at low temperature: Implications for lineage-tracing of β-cell neogenesis. Biosci. Rep. 2016, 36, e00329. [Google Scholar] [CrossRef] [PubMed]
- Gerace, D.; Martiniello-Wilks, R.; O’Brien, B.A.; Simpson, A.M. The use of β-cell transcription factors in engineering artificial β cells from non-pancreatic tissue. Gene Ther. 2015, 22, 1–8. [Google Scholar] [CrossRef] [PubMed]
- Akhurst, B.; Croager, E.J.; Farley-Roche, C.A.; Ong, J.K.; Dumble, M.L.; Knight, B.; Yeoh, G.C. A modified choline-deficient, ethionine-supplemented diet protocol effectively induces oval cells in mouse liver. Hepatology 2001, 34, 519–522. [Google Scholar] [CrossRef] [PubMed]
- Murakami-Kawaguchi, S.; Takasawa, S.; Onogawa, T.; Nata, K.; Itaya-Hironaka, A.; Sakuramoto-Tsuchida, S.; Yamauchi, A.; Ota, H.; Takeda, M.; Kato, M.; et al. Expression of Ins1 and Ins2 genes in mouse fetal liver. Cell Tissue Res. 2014, 355, 303–314. [Google Scholar] [CrossRef] [PubMed]
- Dutton, J.R.; Chillingworth, N.L.; Eberhard, D.; Brannon, C.R.; Hornsey, M.A.; Tosh, D.; Slack, J.M. Beta cells occur naturally in extrahepatic bile ducts of mice. J. Cell Sci. 2007, 120, 239–245. [Google Scholar] [CrossRef]
- Kim, S.; Shin, J.S.; Kim, H.J.; Fisher, R.C.; Lee, M.J.; Kim, C.W. Streptozotocin-induced diabetes can be reversed by hepatic oval cell activation through hepatic transdifferentiation and pancreatic islet regeneration. Lab. Investig. 2007, 87, 702–712. [Google Scholar] [CrossRef][Green Version]
- Vorobeychik, M.; Bloch, K.; Zemel, R.; Bachmetov, L.; Tur-Kaspa, R.; Vardi, P. Immunohistochemical evaluation of hepatic oval cell activation and differentiation toward pancreatic beta-cell phenotype in streptozotocin-induced diabetic mice. J. Mol. Histol. 2008, 39, 463–468. [Google Scholar] [CrossRef]
- Preisegger, K.H.; Factor, V.M.; Fuchsbichler, A.; Stumptner, C.; Denk, H.; Thorgeirsson, S.S. A typical ductular proliferation and its inhibition by transforming growth factor beta1 in the 3,5-diethoxycarbonyl-1,4-dihydrocollidine mouse model for chronic alcoholic liver disease. Lab Investig. 1999, 79, 103–109. [Google Scholar] [PubMed]
- Liu, C.-T.; Hse, H.; Lii, C.-K. Effects of garlic oil and diallyl trisulfide on glycaemic control in diabetic rats. Eur. J. Pharmacol. 2005, 516, 165–173. [Google Scholar] [CrossRef] [PubMed]
- Prihanti, G.S.; Faradilla, A.; Rahman, M. The effect of single type black garlic (Allium sativum L.) extract on the cell of Langerhans islets and the kidney tubular microscopy in the male Wistar rats (Rattus norvegicus) models of Diabetes mellitus. Sys Rev Pharm. 2020, 11, 290–296. [Google Scholar] [CrossRef]
- Yedjou, C.G.; Grigsby, J.; Mbemi, A.; Nelson, D.; Mildort, B.; Atinwo, L.; Tchounwou, P.B. The Management of Diabetes Mellitus Using Medicinal Plants and Vitamins. Int. J. Mol. Sci. 2023, 24, 9085. [Google Scholar] [CrossRef] [PubMed]






Disclaimer/Publisher’s Note: The statements, opinions and data contained in all publications are solely those of the individual author(s) and contributor(s) and not of MDPI and/or the editor(s). MDPI and/or the editor(s) disclaim responsibility for any injury to people or property resulting from any ideas, methods, instructions or products referred to in the content. |
© 2024 by the authors. Licensee MDPI, Basel, Switzerland. This article is an open access article distributed under the terms and conditions of the Creative Commons Attribution (CC BY) license (https://creativecommons.org/licenses/by/4.0/).
Share and Cite
Al-Adsani, A.M.; Al-Qattan, K.K. Among Other Tissues, Short-Term Garlic Oral Treatment Incrementally Improves Indicants of Only Pancreatic Islets of Langerhans Histology and Insulin mRNA Transcription and Synthesis in Diabetic Rats. Biology 2024, 13, 355. https://doi.org/10.3390/biology13050355
Al-Adsani AM, Al-Qattan KK. Among Other Tissues, Short-Term Garlic Oral Treatment Incrementally Improves Indicants of Only Pancreatic Islets of Langerhans Histology and Insulin mRNA Transcription and Synthesis in Diabetic Rats. Biology. 2024; 13(5):355. https://doi.org/10.3390/biology13050355
Chicago/Turabian StyleAl-Adsani, Amani M., and Khaled K. Al-Qattan. 2024. "Among Other Tissues, Short-Term Garlic Oral Treatment Incrementally Improves Indicants of Only Pancreatic Islets of Langerhans Histology and Insulin mRNA Transcription and Synthesis in Diabetic Rats" Biology 13, no. 5: 355. https://doi.org/10.3390/biology13050355
APA StyleAl-Adsani, A. M., & Al-Qattan, K. K. (2024). Among Other Tissues, Short-Term Garlic Oral Treatment Incrementally Improves Indicants of Only Pancreatic Islets of Langerhans Histology and Insulin mRNA Transcription and Synthesis in Diabetic Rats. Biology, 13(5), 355. https://doi.org/10.3390/biology13050355

