Characteristic Muscle Quality Parameters of Male Largemouth Bass (Micropterus salmoides) Distinguished from Female and Physiological Variations Revealed by Transcriptome Profiling
Simple Summary
Abstract
1. Introduction
2. Materials and Methods
2.1. Fish and Feeding Management
2.2. Sample Collection
2.3. Proximate Composition of Muscle Samples
2.4. Determination of Amino Acid Composition
2.5. Determination of Fatty Acid Composition
2.6. Histological Analyses of Muscle Samples
2.7. Measurement of Flesh Quality Parameters
2.7.1. Shear Force
2.7.2. Centrifugal Weight Loss
2.7.3. pH
2.7.4. Colour Analysis
2.8. Sequencing and Analysis of Muscle Transcriptome
2.8.1. RNA Extraction, Isolation and Purification
2.8.2. cDNA Library Construction and Sequencing
2.8.3. Data Analysis and Bioinformatics Analysis
2.9. Real-Time Fluorescence Quantitative PCR
2.10. Data Processing and Analysis
3. Results
3.1. Growth Parameters and Proximate Composition
3.2. Amino Acid and Fatty Acid Composition
3.3. Histology Analysis
3.4. Meat Quality Parameters
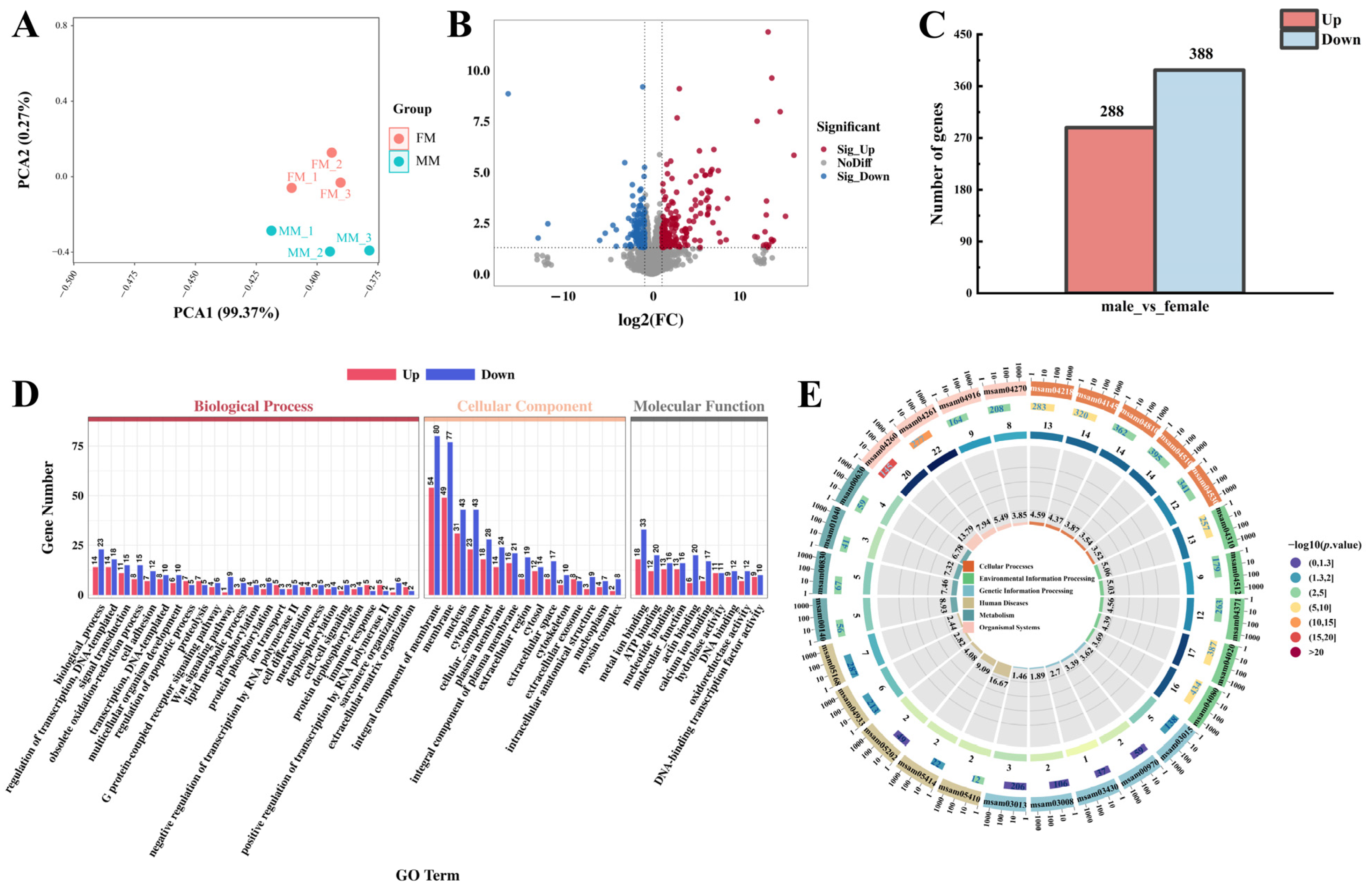
3.5. Transcriptional Analysis
3.6. Enrichment Analysis of Upregulated DEGs in Muscles of Male and Female
3.7. Identification of DEGs Related to Amino Acid and Fatty Acid Metabolism
3.8. Identification of DEGs Involved in Different Physiological Functions
4. Discussion
4.1. Differences in Growth and Muscle Nutrient Characteristics Between Males and Females
4.2. Flesh Quality Characteristics of Male Differ from Females
4.3. Enhanced Apoptosis and Immunity in Male Fish Muscles
5. Conclusions
Supplementary Materials
Author Contributions
Funding
Institutional Review Board Statement
Informed Consent Statement
Data Availability Statement
Acknowledgments
Conflicts of Interest
References
- Portz, L.; Cyrino, J.E.P. Comparison of the amino acid contents of roe, whole body and muscle tissue and their A/E ratios for largemouth bass Micropterus salmoides (Lacepéde, 1802). Aquac. Res. 2003, 34, 585–592. [Google Scholar] [CrossRef]
- Maceina, M.J.; Sammons, S.M.; Phelps, R.P. Evaluation of stocking all female largemouth bass (Micropterus salmoides) in Alabama (USA) ponds. Nat. Resour. 2016, 7, 315–325. [Google Scholar]
- Sun, Y.; Shan, X.; Li, D.; Liu, X.; Han, Z.; Qin, J.; Guan, B.; Tan, L.; Zheng, J.; Wei, M.; et al. Analysis of the differences in muscle nutrition among individuals of different sexes in redclaw crayfish, Cherax quadricarinatus. Metabolites 2023, 13, 190. [Google Scholar] [CrossRef]
- Huang, H.; Tian, X.; Chen, H.; Liao, R.; He, Y.; Chen, Y.; Wang, Z.; Lin, S. Nutritional and physiological responses of female and male largemouth bass (Micropterus salmoides) to different dietary starch levels. Aquaculture 2024, 583, 740570. [Google Scholar] [CrossRef]
- Johnston, T.A.; Wiegand, M.D.; Szmadyla, R.L.; Porteous, L.R.; Casselman, J.M.; Leggett, W.C. Sex-based differences in fatty acid composition of adult walleye. Ecol. Freshw. Fish 2020, 29, 654–664. [Google Scholar] [CrossRef]
- Chen, K.J.; Tang, Y.; Liu, D.Z.; Geng, B.; Liu, X.Y. A Comparative study on the nutritional characteristics of male and female Chinese hook snout carp (Opsariichthys bidens). Appl. Ecok. Environ. Res. 2020, 18, 3651–3658. [Google Scholar] [CrossRef]
- Silva, P.; Valente, L.M.P.; Olmedo, M.; Galante, M.H.; Monteiro, R.A.F.; Rocha, E. Hyperplastic and hypertrophic growth of lateral muscle in blackspot seabream Pagellus bogaraveofrom hatching to juvenile. J. Fish Biol. 2009, 74, 37–53. [Google Scholar] [CrossRef] [PubMed]
- Luo, J.; Monroig, O.; Zhou, Q.; Tocher, D.R.; Yuan, Y.; Zhu, T.; Lu, J.; Song, D.; Jiao, L.; Jin, M. Environmental salinity and dietary lipid nutrition strategy: Effects on flesh quality of the marine euryhaline crab Scylla paramamosain. Food Chem. 2021, 361, 130160. [Google Scholar] [CrossRef]
- Chan, S.S.; Roth, B.; Skare, M.; Hernar, M.; Jessen, F.; Løvdal, T.; Jakobsen, A.N.; Lerfall, J. Effect of chilling technologies on water holding properties and other quality parameters throughout the whole value chain: From whole fish to cold-smoked fillets of Atlantic salmon (Salmo salar). Aquaculture 2020, 526, 735381. [Google Scholar] [CrossRef]
- Manor, M.L.; Cleveland, B.M.; Kenney, P.B.; Yao, J.B.; Leeds, T. Differences in growth, fillet quality, and fatty acid metabolism-related gene expression between juvenile male and female rainbow trout. Fish Physiol. Biochem. 2015, 41, 533–547. [Google Scholar] [CrossRef]
- Luo, L.F.; Xu, Z.S.; Li, D.Y.; Hu, Z.; Gao, Z.X. Comparative transcriptome profiles of four sexually size dimorphic fish. Sci. Data 2022, 9, 774. [Google Scholar] [CrossRef] [PubMed]
- Si, Y.; Wen, H.; Li, Y.; He, F.; Li, J.; Li, S.; He, H. Liver transcriptome analysis reveals extensive transcriptional plasticity during acclimation to low salinity in Cynoglossus semilaevis. BMC Genom. 2018, 19, 464. [Google Scholar] [CrossRef] [PubMed]
- Wan, Z.Y.; Lin, V.C.L.; Hua, Y.G. Pomc plays an important role in sexual size dimorphism in tilapia. Mar. Biotechnol. 2021, 23, 201–214. [Google Scholar] [CrossRef] [PubMed]
- Zhang, L.; Yu, Y.; Dong, L.; Gan, J.; Mao, T.; Liu, T.; Li, X.; He, L. Effects of moderate exercise on hepatic amino acid and fatty acid composition, liver transcriptome, and intestinal microbiota in channel catfish (Ictalurus punctatus). Comp. Biochem. Physiol. Part D Genom. Proteom. 2021, 40, 100921. [Google Scholar] [CrossRef]
- Hua, J.; Qiang, J.; Tao, Y.; Li, Y.; Lu, S.; Bing, X. Development and validation of a PCR-RFLP/TaqMan MGB probe method for rapid sex identification of largemouth bass (Micropterus salmoides). Aquacult. Rep. 2023, 30, 101593. [Google Scholar] [CrossRef]
- AOAC. Official Methods of Analysis of Official Analytical Chemists International, 18th ed.; Association of Official Analytical Chemists: Arlington, VA, USA, 2006. [Google Scholar]
- Wu, Q.; Shi, X.; Fang, S.; Xie, Z.; Guan, M.; Li, S.; Zheng, H.; Zhang, Y.; Ikhwanuddin, M.; Ma, H. Different biochemical composition and nutritional value attribute to salinity and rearing period in male and female mud crab Scylla paramamosain. Aquaculture 2019, 513, 734417. [Google Scholar] [CrossRef]
- Hu, Y.; Yu, J.; Cui, X.; Zhang, Z.; Li, Q.; Guo, W.; Zhao, C.; Chen, X.; Meng, M.; Li, Y.; et al. Combination usage of AdipoCount and Image-Pro Plus/ImageJ software for quantification of adipocyte sizes. Front. Endocrinol. 2021, 12, 642000. [Google Scholar] [CrossRef]
- Kechin, A.; Boyarskikh, U.; Kel, A.; Filipenko, M. cutPrimers: A new tool for accurate cutting of primers from reads of targeted next generation sequencing. J. Comput. Biol. 2017, 24, 1138–1143. [Google Scholar] [CrossRef]
- Livak, K.J.; Schmittgen, T.D. Analysis of relative gene expression data using real-time quantitative PCR and the 2(-Delta Delta C(T)) Method. Methods 2001, 25, 402–408. [Google Scholar] [CrossRef]
- Yue, M.; Zhao, J.; Tang, S.; Zhao, Y. Effects of estradiol and testosterone on the expression of growth-related genes in female and male nile tilapia, Oreochromis niloticus. J. World Aquacult. Soc. 2018, 49, 216–228. [Google Scholar] [CrossRef]
- Wang, Y.; Guo, W.; Gong, G.; Huang, P.; Mei, J. Phenotypic and genetic analysis of sexual dimorphism in growth, feed intake and feed conversion efficiency in yellow catfish. Aquaculture 2024, 586, 740767. [Google Scholar] [CrossRef]
- Hagen, Ø.; Solberg, C.; Johnston, I.A. Sexual dimorphism of fast muscle fibre recruitment in farmed Atlantic halibut (Hippoglossus hippoglossus L.). Aquaculture 2006, 261, 1222–1229. [Google Scholar] [CrossRef]
- Castillo, S.; Gatlin, D.M. Dietary requirements for leucine, isoleucine and valine (branched-chain amino acids) by juvenile red drum Sciaenops ocellatus. Aquacult. Nutr. 2018, 24, 1056–1065. [Google Scholar] [CrossRef]
- Swanson, D.; Block, R.; Mousa, S.A. Omega-3 fatty acids EPA and DHA: Health benefits throughout life. Adv. Nutr. 2012, 3, 1–7. [Google Scholar] [CrossRef]
- Wen, M.L.; Wu, P.; Jiang, W.D.; Liu, Y.; Wu, C.M.; Zhong, C.B.; Li, S.W.; Tang, L.; Feng, L.; Zhou, X.Q. Dietary threonine improves muscle nutritional value and muscle hardness associated with collagen synthesis in grass carp (Ctenopharyngodon idella). Food Chem. 2023, 422, 136223. [Google Scholar] [CrossRef]
- Zhao, Z.; Zhou, Y.; Zou, Q.; Qin, J.; Yang, F.; Ou, Y.; Lin, Y.; Yi, Y. Transcriptome and metabolome profiling unveil the responses of crayfish to dietary astaxanthin. Aquacult. Rep. 2023, 33, 101871. [Google Scholar] [CrossRef]
- Saito, H. Lipid characteristics of two subtropical Seriola fishes, Seriola dumerili and Seriola rivoliana, with differences between cultured and wild varieties. Food Chem. 2012, 135, 1718–1729. [Google Scholar] [CrossRef]
- Chen, J.; Cai, B.; Tian, C.; Jiang, D.; Shi, H.; Huang, Y.; Zhu, C.; Li, G.; Deng, S. RNA sequencing (RNA-Seq) analysis reveals liver lipid metabolism divergent adaptive response to low- and high-salinity stress in spotted scat (Scatophagus argus). Animals 2023, 13, 1503. [Google Scholar] [CrossRef]
- Schooneveldt, Y.L.; Paul, S.; Calkin, A.C.; Meikle, P.J. Ether lipids in obesity: From cells to population studies. Front. Physiol. 2022, 13, 841278. [Google Scholar] [CrossRef]
- Emam, M.; Katan, T.; Caballero-Solares, A.; Taylor, R.G.; Parrish, K.S.; Rise, M.L.; Parrish, C.C. Interaction between omega6 and omega3 fatty acids of different chain lengths regulates Atlantic salmon hepatic gene expression and muscle fatty acid profiles. Philos. Trans. R. Soc. Lond. B Biol. Sci. 2020, 375, 20190648. [Google Scholar] [CrossRef]
- Huang, H.; Zhang, Y.; Cao, M.; Xue, L.; Shen, W. Effects of fasting on the activities and mRNA expression levels of lipoprotein lipase (LPL), hormone-sensitive lipase (HSL) and fatty acid synthetase (FAS) in spotted seabass Lateolabrax maculatus. Fish Physiol. Biochem. 2018, 44, 387–400. [Google Scholar] [CrossRef] [PubMed]
- Ceccotti, C.; Biasato, I.; Gasco, L.; Caimi, C.; Bellezza Oddon, S.; Rimoldi, S.; Brambilla, F.; Terova, G. How different dietary methionine sources could modulate the hepatic metabolism in rainbow trout. Curr. Issues Mol. Biol. 2022, 44, 3238–3252. [Google Scholar] [CrossRef] [PubMed]
- Zhong, H.; Zhou, Y.; Zhang, H.; Xiao, W. DNA methylation pattern is associated with elevated expression of DGAT2 in hybrid tilapia. Aquacult. Nutr. 2021, 27, 1750–1760. [Google Scholar] [CrossRef]
- Li, L.; Liang, X.F.; He, S.; Sun, J.; Wen, Z.Y.; Shen, D.; Tao, Y.X. Genomic structure, tissue expression and single nucleotide polymorphisms of lipoprotein lipase and hepatic lipase genes in Chinese perch. Aquacult. Nutr. 2016, 22, 786–800. [Google Scholar] [CrossRef]
- Wang, A.; Han, G.; Qi, Z.; Lv, F.; Yu, Y.; Huang, J.; Wang, T.; Xu, P. Cloning of lipoprotein lipase (LPL) and the effects of dietary lipid levels on LPL expression in GIFT tilapia (Oreochromis niloticus). Aquacult. Int. 2013, 21, 1219–1232. [Google Scholar] [CrossRef]
- Song, D.; Yun, Y.; Mi, J.; Luo, J.; Jin, M.; Nie, G.; Zhou, Q. Effects of faba bean on growth performance and fillet texture of Yellow River carp, Cyprinus carpio haematopterus. Aquacult. Rep. 2020, 17, 100379. [Google Scholar] [CrossRef]
- Thakur, D.P.; Morioka, K.; Itoh, Y.; Obatake, A. Lipid composition and deposition of cultured yellowtail Seriola quinqueradiata muscle at different anatomical locations in relation to meat texture. Fish. Sci. 2003, 69, 487–494. [Google Scholar] [CrossRef]
- An, J.Y.; Zheng, J.X.; Li, J.Y.; Zeng, D.; Qu, L.J.; Xu, G.Y.; Yang, N. Effect of myofiber characteristics and thickness of perimysium and endomysium on meat tenderness of chickens. Poult. Sci. 2010, 89, 1750–1754. [Google Scholar] [CrossRef]
- Varghese, T.; Mathew, S. Assessment of the textural variation of iced stored Anabas testudineus (Bloch, 1792) muscle tissue with emphasis on their collagen and myofibrillar protein content. J. Food Sci. Technol. 2017, 54, 2512–2518. [Google Scholar] [CrossRef]
- Cheng, J.H.; Sun, D.W.; Han, Z.; Zeng, X.A. Texture and structure measurements and analyses for evaluation of fish and fillet freshness quality: A review. Compr. Rev. Food. Sci. Food. Saf. 2014, 13, 52–61. [Google Scholar] [CrossRef]
- Hernández, M.D.; López, M.B.; Álvarez, A.; Ferrandini, E.; García García, B.; Garrido, M.D. Sensory, physical, chemical and microbiological changes in aquacultured meagre (Argyrosomus regius) fillets during ice storage. Food Chem. 2009, 114, 237–245. [Google Scholar] [CrossRef]
- Wang, L.M.; Zhu, W.B.; Yang, J.; Miao, L.H.; Dong, J.J.; Song, F.B.; Dong, Z.J. Effects of dietary cystine and tyrosine on melanogenesis pathways involved in skin color differentiation of Malaysian red tilapia. Aquaculture 2018, 490, 149–155. [Google Scholar] [CrossRef]
- Lu, A.J.; Hu, X.C.; Wang, Y.; Zhu, A.H.; Shen, L.L.; Tian, J.; Feng, Z.Z.; Feng, Z.J. Skin immune response in the zebrafish, Danio rerio (Hamilton), to Aeromonas hydrophila infection: A transcriptional profiling approach. J. Fish Dis. 2015, 38, 137–150. [Google Scholar] [CrossRef] [PubMed]
- Li, J.; Wang, T.; Liu, W.; Yin, D.; Lai, Z.; Zhang, G.; Zhang, K.; Ji, J.; Yin, S. A high-quality chromosome-level genome assembly of Pelteobagrus vachelli provides insights into its environmental adaptation and population history. Front. Genet. 2022, 13, 1050192. [Google Scholar] [CrossRef]
- Men, J.L.; Xue, Y.J.; Fu, Y.; Bai, X.; Wang, X.B.; Zhou, H.L. Decoding the role of HIF-1alpha in immunoregulation in Litopenaeus vannamei under hypoxic stress. Fish Shellfish Immunol. 2024, 154, 109962. [Google Scholar] [CrossRef]
- Qian, Z.; Chen, K.; Yang, L.; Li, C. Apoptosis-inducing factor 1 mediates Vibrio splendidus-induced coelomocyte apoptosis via importin beta dependent nuclear translocation in Apostichopus japonicus. Fish Shellfish Immunol. 2024, 148, 109491. [Google Scholar] [CrossRef]
- Tan, K.; Kimber, W.A.; Luan, J.; Soos, M.A.; Semple, R.K.; Wareham, N.J.; O’Rahilly, S.; Barroso, I. Analysis of genetic variation in Akt2/PKB-beta in severe insulin resistance, lipodystrophy, type 2 diabetes, and related metabolic phenotypes. Diabetes 2007, 56, 714–719. [Google Scholar] [CrossRef][Green Version]
- Zhang, D.; Wang, J.; Zhou, C.; Xiao, W. Zebrafish akt2 is essential for survival, growth, bone development, and glucose homeostasis. Mech. Dev. 2017, 143, 42–52. [Google Scholar] [CrossRef]
- Huang, Z.; Dai, L.; Peng, F.; Tang, L.; Wang, X.; Chen, J.; Liu, J.; Fu, W.; Peng, L.; Liu, W.; et al. mTOR signaling pathway regulates embryonic development and rapid growth of triploid crucian carp. Aquacult. Rep. 2023, 33, 101860. [Google Scholar] [CrossRef]
- Cui, J.; Zeng, D.; Guan, P.; Jiang, N. Effect of wogonin, an active ingredient of Scutellariae Radix, on fish infected with Aeromonas hydrophila. Aquacult. Int. 2024, 32, 8403–8416. [Google Scholar] [CrossRef]
- Yang, M.C.; Yang, H.T.; Li, J.; Sun, J.J.; Bi, W.J.; Niu, G.J.; Zhang, Q.; Shi, X.Z.; Zhao, X.F.; Wang, J.X. Scavenger receptor C promotes bacterial clearance in kuruma shrimp Marsupenaeus japonicus by enhancing hemocyte phagocytosis and AMP expression. Fish Shellfish Immunol. 2017, 67, 254–262. [Google Scholar] [CrossRef] [PubMed]
- Si, S.; Zhang, X.; Yu, Y.; Zhong, X.; Zhang, X.; Yuan, J.; Li, F. Structure and function analyses of the SRC gene in Pacific white shrimp Litopenaeus vannamei. Fish Shellfish Immunol. 2024, 147, 109433. [Google Scholar] [CrossRef] [PubMed]
- Ferreira, A.; Pereira, F.; Reis, C.; Oliveira, M.J.; Sousa, M.J.; Preto, A. Crucial role of oncogenic KRAS mutations in apoptosis and autophagy regulation: Therapeutic implications. Cells 2022, 11, 2183. [Google Scholar] [CrossRef] [PubMed]
- Sun, Y.; Huang, Y.; Hu, G.; Zhang, X.; Ruan, Z.; Zhao, X.; Guo, C.; Tang, Z.; Li, X.; You, X.; et al. Comparative Transcriptomic study of muscle provides new insights into the growth superiority of a novel grouper hybrid. PLoS ONE 2016, 11, e0168802. [Google Scholar] [CrossRef] [PubMed]






| Items | Female | Male | Significance | |
|---|---|---|---|---|
| Growth ability | Weight gain rate (%) | 678.77 ± 27.51 | 588.15 ± 18.18 | ** |
| feed efficiency | 1.35 ± 0.03 | 1.26 ± 0.06 | ns | |
| Fillet yield (%) | 54.29 ± 1.12 | 51.35 ± 0.65 | * | |
| Proximate composition | Moisture (g/100 g) | 74.9 ± 0.39 | 75.48 ± 0.46 | ns |
| Ash (g/100 g) | 1.45 ± 0.06 | 1.53 ± 0.06 | ns | |
| Lipid (g/100 g) | 2.08 ± 0.05 | 1.58 ± 0.09 | ** | |
| Protein (g/100 g) | 20.35 ± 0.39 | 20.23 ± 0.51 | ns |
| Female | Male | Significance | |
|---|---|---|---|
| Asp | 1.66 ± 0.03 | 1.57 ± 0.01 | * |
| Thr | 0.71 ± 0.01 | 0.72 ± 0.03 | ns |
| Ser | 0.55 ± 0.01 | 0.60 ± 0.01 | ** |
| Glu | 2.2 ± 0.08 | 2.22 ± 0.05 | ns |
| Gly | 0.76 ± 0.01 | 0.73 ± 0.01 | * |
| Ala | 0.97 ± 0.03 | 0.97 ± 0.03 | ns |
| Cys | 0.17 ± 0.00 | 0.15 ± 0.00 | * |
| Val | 0.87 ± 0.01 | 0.75 ± 0.02 | ** |
| Met | 0.37 ± 0.04 | 0.41 ± 0.00 | ** |
| Ile | 0.76 ± 0.03 | 0.77 ± 0.03 | ns |
| Leu | 1.36 ± 0.01 | 1.27 ± 0.01 | ** |
| Tyr | 0.49 ± 0.02 | 0.48 ± 0.02 | ns |
| Phe | 0.70 ± 0.02 | 0.69 ± 0.02 | ns |
| Lys | 1.53 ± 0.03 | 1.51 ± 0.04 | ns |
| His | 0.40 ± 0.01 | 0.42 ± 0.02 | ns |
| Arg | 0.84 ± 0.01 | 0.96 ± 0.03 | ** |
| Pro | 0.51 ± 0.02 | 0.51 ± 0.03 | ns |
| EAA | 6.30 ± 0.02 | 6.09 ± 0.01 | * |
| NEAA | 8.58 ± 0.09 | 8.61 ± 0.17 | ns |
| DAA | 5.62 ± 0.07 | 5.49 ± 0.08 | ns |
| TAA | 14.87 ± 0.11 | 14.70 ± 0.18 | ns |
| EAA/TAA | 42.33 ± 0.20 | 41.44 ± 0.42 | ns |
| Female | Male | Significance | |
|---|---|---|---|
| C14:0 | 1.55 ± 0.01 | 1.61 ± 0.07 | ns |
| C16:0 | 22.42 ± 0.10 | 21.45 ± 0.36 | * |
| C18:0 | 5.86 ± 0.07 | 5.79 ± 0.24 | ns |
| SFA | 28.84 ± 0.47 | 29.83 ± 0.16 | ns |
| C16:1 | 3.82 ± 0.01 | 3.84 ± 0.13 | ns |
| C18:1n-9c | 30.69 ± 0.15 | 30.64 ± 1.05 | ns |
| C20:1 | 1.17 ± 0.01 | 1.20 ± 0.04 | ns |
| C22:1n-9 | 0.30 ± 0.02 | 0.38 ± 0.15 | ns |
| C24:1 | 0.43 ± 0.01 | 0.52 ± 0.03 | * |
| MUFA | 34.57 ± 0.74 | 33.77 ± 0.30 | ns |
| C20:2 | 0.78 ± 0.00 | 0.79 ± 0.03 | ns |
| C18:2n-6 | 20.93 ± 0.34 | 21.56 ± 0.70 | ns |
| C18:3n-3 | 1.73 ± 0.03 | 1.96 ± 0.07 | * |
| C20:3n-6 | 0.23 ± 0.00 | 0.00 ± 0.00 | ** |
| C20:3n-3 | 0.22 ± 0.00 | 0.00 ± 0.00 | ** |
| C20:4n-6 | 0.80 ± 0.01 | 0.84 ± 0.11 | ns |
| C20:5n-3 (EPA) | 0.93 ± 0.01 | 1.06 ± 0.07 | ns |
| C22:6n-3 (DHA) | 8.16 ± 0.09 | 8.36 ± 0.68 | ns |
| PUFA | 34.57 ± 0.74 | 33.77 ± 0.30 | ns |
| PUFA n-3 | 11.37 ± 0.67 | 11.03 ± 0.04 | ns |
| PUFA n-6 | 22.40 ± 0.65 | 21.95 ± 0.34 | ns |
| ∑n-6/∑n-3 | 1.99 ± 0.15 | 1.99 ± 0.04 | ns |
| Items | Female | Male | Significance | |
|---|---|---|---|---|
| Shear force (g) | 65.03 ± 8.52 | 91.03 ± 4.74 | ** | |
| Centrifugal water loss (%) | 22.63 ± 1.14 | 22.7 ± 0.84 | ns | |
| pH | 6.18 ± 0.03 | 6.25 ± 0.05 | ns | |
| Color | a* | −0.72 ± 0.28 | 0.15 ± 0.21 | * |
| b* | −2.11 ± 0.22 | −0.41 ± 0.11 | ** | |
| L* | 38.39 ± 1.81 | 31.64 ± 0.99 | * | |
| W* | 38.35 ± 1.81 | 31.63 ± 0.99 | * | |
Disclaimer/Publisher’s Note: The statements, opinions and data contained in all publications are solely those of the individual author(s) and contributor(s) and not of MDPI and/or the editor(s). MDPI and/or the editor(s) disclaim responsibility for any injury to people or property resulting from any ideas, methods, instructions or products referred to in the content. |
© 2024 by the authors. Licensee MDPI, Basel, Switzerland. This article is an open access article distributed under the terms and conditions of the Creative Commons Attribution (CC BY) license (https://creativecommons.org/licenses/by/4.0/).
Share and Cite
Wang, Q.; Lu, S.; Tao, Y.; Hua, J.; Zhuge, Y.; Chen, W.; Qiang, J. Characteristic Muscle Quality Parameters of Male Largemouth Bass (Micropterus salmoides) Distinguished from Female and Physiological Variations Revealed by Transcriptome Profiling. Biology 2024, 13, 1029. https://doi.org/10.3390/biology13121029
Wang Q, Lu S, Tao Y, Hua J, Zhuge Y, Chen W, Qiang J. Characteristic Muscle Quality Parameters of Male Largemouth Bass (Micropterus salmoides) Distinguished from Female and Physiological Variations Revealed by Transcriptome Profiling. Biology. 2024; 13(12):1029. https://doi.org/10.3390/biology13121029
Chicago/Turabian StyleWang, Qingchun, Siqi Lu, Yifan Tao, Jixiang Hua, Yan Zhuge, Wenhua Chen, and Jun Qiang. 2024. "Characteristic Muscle Quality Parameters of Male Largemouth Bass (Micropterus salmoides) Distinguished from Female and Physiological Variations Revealed by Transcriptome Profiling" Biology 13, no. 12: 1029. https://doi.org/10.3390/biology13121029
APA StyleWang, Q., Lu, S., Tao, Y., Hua, J., Zhuge, Y., Chen, W., & Qiang, J. (2024). Characteristic Muscle Quality Parameters of Male Largemouth Bass (Micropterus salmoides) Distinguished from Female and Physiological Variations Revealed by Transcriptome Profiling. Biology, 13(12), 1029. https://doi.org/10.3390/biology13121029

