The Existence of an Intra-Amniotic Microbiome: Assessing a Controversy
Simple Summary
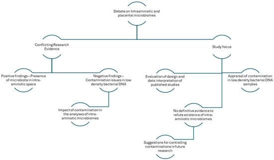
Abstract
1. Introduction
2. Methods
3. Evidence Against the Existence of an Intra-Amniotic Microbiota
3.1. Re-Analyses of Published 16S rRNA Sequencing Data
3.2. Investigations That Did Not Find Evidence of an Intra-Amniotic Microbiome
4. Evidence Supporting the Existence of an Intra-Amniotic Microbiota
5. Discussion
6. Conclusions
- (i)
- To employ qualified persons and appropriate sterile techniques to collect swabs; extract and amplify the DNA; and prepare samples for sequencing. To secure uncontaminated intra-amniotic samples for a research study, the same principles need to be followed as in the collection for clinical diagnostic purposes. Samples need to be collected by a trained specialist in obstetric medicine familiar with sterile operating techniques. The collection should be performed under surgical aseptic techniques, and the samples should be stored in appropriately sterile environments. In the case of placental samples, it needs to be specified whether they were collected from the surface of the placenta or from the space between the placental membranes, as well as what precautions were taken to minimise contamination. At least duplicate samples need to be acquired to check for contamination. The timing of sample collection in relation to the administration of any surgical antibiotics should also be specified.
- (ii)
- To include positive and negative controls in the sequencing of biological samples. These will reveal potential contamination incurred in the DNA preparation for sequencing arising from reagents, laboratory environment and instruments. To avoid batch effects, the sequencing of dual samples should be spaced, and controls should be intercalated.
- (iii)
- To use various experimental techniques to verify the presence of microbiota in the intra-amniotic cavity. A standard procedure to discard taxa with less than 1% relative abundance could result in a loss of information but will contribute to minimising the potential contaminant’s contribution to the data.
- (iv)
- To conduct analyses of sequence data with bioinformatics tools that help discriminate between contaminants and samples. The development of analytical pipelines and tools will improve the ability to discriminate between taxa from contaminants and from low-biomass sites.
Author Contributions
Funding
Conflicts of Interest
References
- Molavi, D.W. (Ed.) Placenta. In The Practice of Surgical Pathology, 2nd ed.; Springer: Cham, Switzerland, 2018; pp. 189–197. [Google Scholar]
- Ortega, M.A.; Fraile-Martínez, O.; García-Montero, C.; Sáez, M.A.; Álvarez-Mon, M.A.; Torres-Carranza, D.; Álvarez-Mon, M.; Bujan, J.; García-Honduvilla, N.; Bravo, C.; et al. The pivotal role of the placenta in normal and pathological pregnancies: A focus on preeclampsia, fetal growth restriction, and maternal chronic venous disease. Cells 2022, 11, 568. [Google Scholar] [CrossRef] [PubMed]
- Khandre, V.; Potdar, J.; Keerti, A. Preterm birth: An overview. Cureus 2022, 14, e33006. [Google Scholar] [CrossRef] [PubMed]
- Holliday, M.; Uddipto, K.; Castillo, G.; Vera, L.E.; Quinlivan, J.A.; Mendz, G.L. Insights into the genital microbiota of women who experienced fetal death in utero. Microorganisms 2023, 11, 1877. [Google Scholar] [CrossRef] [PubMed]
- Chawla, D.; Agarwal, R. Preterm births and deaths: From counting to classification. Lancet Glob. Health 2022, 10, e1537. [Google Scholar] [CrossRef]
- Conde-Agudelo, A.; Romero, R.; Nicolaides, K.H. Cervical pessary to prevent preterm birth in asymptomatic high-risk women: A systematic review and meta-analysis. Am. J. Obstet. Gynecol. 2020, 223, 42–65. [Google Scholar] [CrossRef] [PubMed]
- Shatrov, J.G.; Birch, S.C.M.; Lam, L.T.; Quinlivan, J.A.; McIntyre, S.; Mendz, G.L. Chorioamnionitis and cerebral palsy: A meta-analysis. Obstet. Gynecol. 2010, 116, 387–392. [Google Scholar] [CrossRef]
- Dong, M.; Dong, Y.; Bai, J.; Li, H.; Ma, X.; Li, B.; Wang, C.; Li, H.; Qi, W.; Wang, Y.; et al. Interactions between microbiota and cervical epithelial, immune, and mucus barrier. Front. Cell Infect. Microbiol. 2023, 13, 1124591. [Google Scholar] [CrossRef]
- Amat, S.; Dahlen, C.R.; Swanson, K.C.; Ward, A.K.; Reynolds, L.P.; Caton, J.S. Bovine animal model for studying the maternal microbiome, in utero microbial colonization and their role in offspring development and fetal programming. Front. Microbiol. 2022, 13, 854453. [Google Scholar] [CrossRef]
- Sterpu, I.; Fransson, E.; Hugerth, L.W.; Du, J.; Pereira, M.; Cheng, L.; Radu, S.A.; Calderón-Pérez, L.; Zha, Y.; Angelidou, P.; et al. No evidence for a placental microbiome in human pregnancies at term. Am. J. Obstet. Gynecol. 2021, 224, 296.e1–296.e23. [Google Scholar] [CrossRef]
- de Goffau, M.C.; Lager, S.; Sovio, U.; Gaccioli, F.; Cook, E.; Peacock, S.J.; Parkhill, J.; Charnock-Jones, D.S.; Smith, G.C.S. Human placenta has no microbiome but can contain potential pathogens. Nature 2019, 572, 329–334. [Google Scholar] [CrossRef]
- de Goffau, M.C.; Lager, S.; Salter, S.J.; Wagner, J.; Kronbichler, A.; Charnock-Jones, D.S.; Peacock, S.J.; Smith, G.C.; Parkhill, J. Recognizing the reagent microbiome. Nat. Microbiol. 2018, 3, 851–853. [Google Scholar] [CrossRef] [PubMed]
- Perez-Muñoz, M.E.; Arrieta, M.C.; Ramer-Tait, A.E.; Walter, J. A critical assessment of the “sterile womb” and “in utero colonization” hypotheses: Implications for research on the pioneer infant microbiome. Microbiome 2017, 5, 48. [Google Scholar] [CrossRef] [PubMed]
- Panzer, J.J.; Romero, R.; Greenberg, J.M.; Winters, A.D.; Galaz, J.; Gomez-Lopez, N.; Theis, K.R. Is there a placental microbiota? A critical review and re-analysis of published placental microbiota datasets. BMC Microbiol. 2023, 18, 76. [Google Scholar] [CrossRef]
- Kennedy, K.M.; de Goffau, M.C.; Perez-Muñoz, M.E.; Arrieta, M.-C.; Fredrik Bäckhed, F.; Bork, P.; Braun, T.; Bushman, F.D.; Dore, J.; de Vos, W.M.; et al. Questioning the fetal microbiome illustrates pitfalls of low-biomass microbial studies. Nature 2023, 613, 639–649. [Google Scholar] [CrossRef] [PubMed]
- Jung, E.; Romero, R.; Yoon, B.H.; Theiss, K.R.; Gudicha, D.W.; Tarca, A.L.; Diaz-Primera, R.; Winters, A.D.; Gomez-Lopez, N.; Yeo, L.; et al. Bacteria in the amniotic fluid without inflammation: Early colonization vs. contamination. J. Perinat. Med. 2021, 49, 1103–1121. [Google Scholar] [CrossRef]
- Tang, N.; Luo, Z.-C.; Zhang, L.; Zheng, T.; Fan, P.; Tao, Y.; Ouyang, F. The association between gestational diabetes and and microbiota in placenta and cord blood. Front. Endocrinol. 2020, 11, 550319. [Google Scholar] [CrossRef]
- Liu, Y.; Li, X.; Zhu, B.; Zhao, H.; Ai, Q.; Tong, Y.; Qin, S.; Feng, Y.; Wang, Y.; Wang, S.; et al. Midtrimester amniotic fluid from healthy pregnancies has no microorganisms using multiple methods of microbiologic inquiry. Am. J. Obstet. Gynecol. 2020, 223, 248.e1–248.e21. [Google Scholar] [CrossRef] [PubMed]
- Rackaityte, E.; Halkias, J.; Fukui, E.M.; Mendoza, V.F.; Hayzelden, C.; Crawford, E.D.; Fujimura, K.E.; Burt, T.D.; Lynch, S.V. Viable bacterial colonization is highly limited in the human intestine in utero. Nat. Med. 2020, 26, 599–607. [Google Scholar] [CrossRef] [PubMed]
- Mishra, A.; Lai, G.C.; Yao, L.J.; Aung, T.T.; Shental, N.; Rotter-Maskowitz, A.; Shepherdson, E.; Singh, G.S.N.; Pai, R.; Shant, A.; et al. Microbial exposure during early human development primes fetal immune cells. Cell 2021, 184, 3394–3409.e20. [Google Scholar] [CrossRef]
- Salter, S.J.; Cox, M.J.; Turek, E.M.; Calus, S.T.; Cookson, W.O.; Moffatt, M.F.; Turner, P.; Parkhill, J.; Loman, N.J.; Walker, A.W. Reagent and laboratory contamination can critically impact sequence-based microbiome analyses. BMC Biol. 2014, 12, 87. [Google Scholar] [CrossRef]
- Bushman, F.D. De-Discovery of the placenta microbiome. Am. J. Obstet. Gynecol. 2019, 220, 213. [Google Scholar] [CrossRef] [PubMed]
- Lauder, A.P.; Roche, A.M.; Sherrill-Mix, S.; Bailey, A.; Laughlin, A.L.; Bittinger, K.; Leite, R.; Elovitz, M.A.; Parry, S.; Bushman, F.D. Comparison of placenta samples with contamination controls does not provide evidence for a distinct placenta microbiota. Microbiome 2016, 4, 29. [Google Scholar] [CrossRef]
- Dinsdale, N.K.; Castaño-Rodríguez, N.; Quinlivan, J.A.; Mendz, G.L. Comparison of the genital microbiomes of pregnant Aboriginal and non-Aborginal women. Front. Cell Infect. Microbiol. 2020, 10, 523764. [Google Scholar] [CrossRef]
- Ross, M.G. Meconium aspiration syndrome—More than intrapartum meconium. N. Eng. J. Med. 2005, 353, 946–948. [Google Scholar] [CrossRef]
- Gallo, D.M.; Romero, R.; Bosco, M.; Gotsch, F.; Jaiman, S.; Jung, E.; Suksai, M.; y Cajal, C.L.; Yoon, B.H.; Chaiworapongsa, T. Meconium-stained amniotic fluid. Am. J. Obs. Gyn. 2023, 228, S1158–S1178. [Google Scholar] [CrossRef] [PubMed]
- Peterson, B.W.; Sharma, P.K.; van der Mei, H.C.; Busscher, H.J. Bacterial cell surface damage due to centrifugal compaction. Appl. Environ. Microbiol. 2012, 78, 120–125. [Google Scholar] [CrossRef]
- Benny, P.A.; Al-Akwaa, F.M.; Dirkx, C.; Sclueter, R.J.; Wolfgruber, T.K.; Chern, I.Y.; Hoops, S.; Knights, D.; Garmire, L.X. Placentas delivered by pre-pregnant obese women have reduced abundance and diversity in the microbiome. FASEB J. 2021, 35, e215. [Google Scholar] [CrossRef]
- Gschwind, R.; Fournier, T.; Kennedy, S.; Tsatsaris, V.; Cordier, A.G.; Barbut, F.; Butel, M.-J.; Wydau-Dematteis, S. Evidence for contamination as the origin for bacteria found in human placenta rather than a microbiota. PLoS ONE 2020, 15, e0237232. [Google Scholar] [CrossRef] [PubMed]
- Kuperman, A.A.; Zimmerman, A.; Hamadia, S.; Ziv, O.; Gurevich, V.; Fichtman, B.; Gavert, N.; Straussman, R.; Rechnitzer, H.; Barzilay, M.; et al. Deep microbial analysis of multiple placentas shows no evidence for a placental microbiome. BJOG 2020, 127, 159–169. [Google Scholar] [CrossRef]
- Wang, H.C.; Yang, G.X.; Hu, Y.; Lam, P.; Shanga, K.; Sicilaino, D.; Swenerton, A.; Miller, R.; Tilley, P.; Von Dadelszen, P.; et al. Comprehensive human amniotic fluid metagenomics supports the sterile womb hypothesis. Sci. Rep. 2022, 12, 6875. [Google Scholar] [CrossRef]
- O’Callaghan, J.L.; Turner, R.; Nitert, M.D.; Barrett, H.L.; Clifton, V.; Pelzer, E.S. Re-assessing microbiomes in the low-biomass reproductive niche. BJOG 2020, 127, 47. [Google Scholar] [CrossRef] [PubMed]
- Shen, L.; Wang, W.; Hou, W.; Jiang, C.; Yuan, Y.; Hu, L.; Shang, A. The function and mechanism of action of uterine microecology in pregnancy immunity and its complications. Front. Cell Infect. Microbiol. 2023, 12, 1025714. [Google Scholar] [CrossRef] [PubMed]
- Moreno, I.; Cicinelli, E.; Garcia-Grau, I.; Gonzalez-Monfort, M.; Bau, D.; Vilella, F.; De Ziegler, D.; Resta, L.; Valbuena, D.; Simon, C. The diagnosis of chronic endometritis in infertile asymptomatic women: A comparative study of histology, microbial cultures, hysteroscopy, and molecular microbiology. Am. J. Obstet. Gynecol. 2022, 10, 602.e1–602.e16. [Google Scholar] [CrossRef] [PubMed]
- Parnell, L.A.; Briggs, C.M.; Cao, B.; Delannoy-Bruno, O.; Schrieffer, A.E.; Mysorekar, I.U. Microbial communities in placentas from term normal pregnancy exhibit spatially variable profiles. Sci. Rep. 2017, 7, 11200. [Google Scholar] [CrossRef]
- La, X.; Wang, Y.; Xiong, X.; Shen, L.; Chen, W.; Zhang, L.; Yang, F.; Cai, X.; Zheng, H.; Jiang, H. Composition of placental microbiota and its association with adverse pregnancy outcomes. Front. Microbiol. 2022, 13, 911852. [Google Scholar] [CrossRef]
- Stupak, A.; Gęca, T.; Kwaśniewska, A.; Mlak, R.; Piwowarczyk, P.; Nawrot, R.; Goździcka-Józefiak, A.; Kwaśniewski, W. Comparative analysis of the placental microbiome in pregnancies with late fetal growth restriction versus physiological pregnancies. Int. J. Mol. Sci. 2023, 24, 6922. [Google Scholar] [CrossRef]
- Zakis, D.R.; Paulissen, E.; Kornete, L.; Kaan, A.M.; Nicu, E.A.; Zaura, E. The evidence for placental microbiome and its composition in healthy pregnancies: A systematic review. J. Reprod. Immunol. 2022, 149, 103455. [Google Scholar] [CrossRef]
- Márquez, I.A.A.; Mariscal, R.B.E.; González, P.A.M.; Valbuena, G.E. Changes in the microbiota during pregnancy: A narrative review. Ginecol. Obstet. Mex. 2023, 91, 499–515. [Google Scholar]
- Park, J.Y.; Yun, H.; Lee, S.-B.; Kim, H.J.; Jung, Y.H.; Choi, C.W.; Shin, J.Y.; Park, J.S.; Seo, J.S. Comprehensive characterization of maternal, fetal, and neonatal microbiomes supports prenatal colonization of the gastrointestinal tract. Sci. Rep. 2023, 13, 4652. [Google Scholar]
- Kaisanlahti, A.; Turunen, J.; Byts, N.; Samoylenko, A.; Bart, G.; Virtanen, N.; Tejesvi, M.V.; Zhyvolozhnyi, A.; Sarfraz, S.; Kumpula, S.; et al. Maternal microbiota communicates with the fetus through microbiota-derived extracellular vesicles. Microbiome 2023, 11, 249. [Google Scholar] [CrossRef]
- Zhong, L.; Yan, Y.; Chen, L.; Sun, N.; Li, H.; Wang, Y.; Liu, H.; Jia, Y.; Lu, Y.; Liu, X.; et al. Nanopore-based metagenomics analysis reveals microbial presence in amniotic fluid: A prospective study. Heliyon 2024, 6, e28163. [Google Scholar] [CrossRef] [PubMed]

Disclaimer/Publisher’s Note: The statements, opinions and data contained in all publications are solely those of the individual author(s) and contributor(s) and not of MDPI and/or the editor(s). MDPI and/or the editor(s) disclaim responsibility for any injury to people or property resulting from any ideas, methods, instructions or products referred to in the content. |
© 2024 by the authors. Licensee MDPI, Basel, Switzerland. This article is an open access article distributed under the terms and conditions of the Creative Commons Attribution (CC BY) license (https://creativecommons.org/licenses/by/4.0/).
Share and Cite
Uddipto, K.; Quinlivan, J.A.; Mendz, G.L. The Existence of an Intra-Amniotic Microbiome: Assessing a Controversy. Biology 2024, 13, 888. https://doi.org/10.3390/biology13110888
Uddipto K, Quinlivan JA, Mendz GL. The Existence of an Intra-Amniotic Microbiome: Assessing a Controversy. Biology. 2024; 13(11):888. https://doi.org/10.3390/biology13110888
Chicago/Turabian StyleUddipto, Kumar, Julie A. Quinlivan, and George L. Mendz. 2024. "The Existence of an Intra-Amniotic Microbiome: Assessing a Controversy" Biology 13, no. 11: 888. https://doi.org/10.3390/biology13110888
APA StyleUddipto, K., Quinlivan, J. A., & Mendz, G. L. (2024). The Existence of an Intra-Amniotic Microbiome: Assessing a Controversy. Biology, 13(11), 888. https://doi.org/10.3390/biology13110888
