Lysine-Specific Demethylase 4D Is Critical for the Regulation of the Cell Cycle and Antioxidant Capacity in Goat Fibroblast Cells
Abstract
Simple Summary
Abstract
1. Introduction
2. Materials and Methods
2.1. Sample Collection and Fibroblast Cells Culture
2.2. Localization of Kdm4d
2.3. Cell Transfection
2.4. RNA Sequencing
2.5. Gene Expression Analysis
2.6. Immunofluorescence Staining
2.7. Western Blot Analysis
2.8. Cell Proliferation Assay
2.9. Cellular Reactive Oxygen Detection
2.10. Cellular Mitochondrial Membrane Potential Detection
3. Results
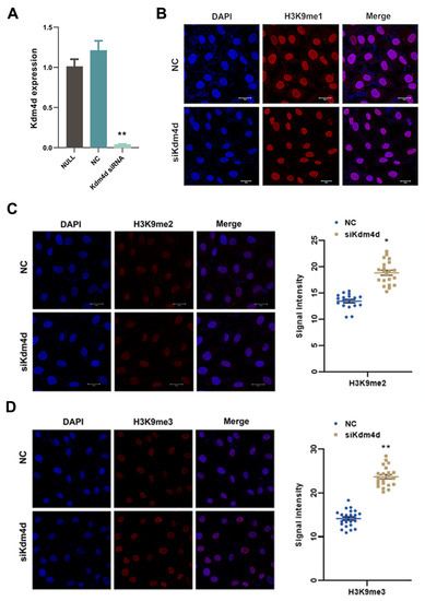
3.1. Cellular Localization of Kdm4d in Goat Fibroblast Cells
3.2. Increased H3K9 Methylation in Kdm4d Knockdown Fibroblast Cells
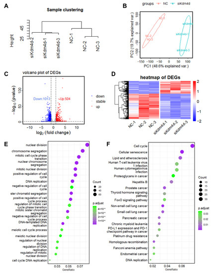
3.3. Transcription Profile of Kdm4d Knockdown GFCs
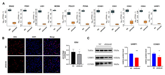
3.4. Kdm4d Regulates the Cell Cycle of Goat Fibroblast Cells
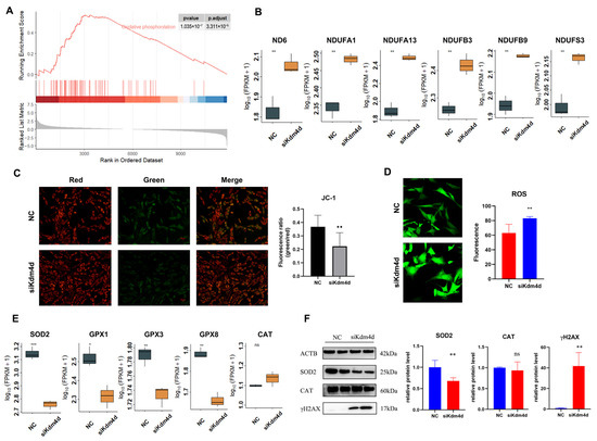
3.5. Kdm4d Regulates the Antioxidant Capacity of Goat Fibroblast Cells
4. Discussion
5. Conclusions
Supplementary Materials
Author Contributions
Funding
Institutional Review Board Statement
Informed Consent Statement
Data Availability Statement
Acknowledgments
Conflicts of Interest
References
- Gordon, R. Skin cancer: An overview of epidemiology and risk factors. Semin. Oncol. Nurs. 2013, 29, 160–169. [Google Scholar] [CrossRef]
- El Ghissassi, F.; Baan, R.; Straif, K.; Grosse, Y.; Secretan, B.; Bouvard, V.; Benbrahim-Tallaa, L.; Guha, N.; Freeman, C.; Galichet, L.; et al. A review of human carcinogens--part D: Radiation. Lancet Oncol. 2009, 10, 751–752. [Google Scholar] [CrossRef]
- Gallagher, R.P.; Hill, G.B.; Bajdik, C.D.; Fincham, S.; Coldman, A.J.; McLean, D.I.; Threlfall, W.J. Sunlight exposure, pigmentary factors, and risk of nonmelanocytic skin cancer. I. Basal cell carcinoma. Arch. Dermatol. 1995, 131, 157–163. [Google Scholar] [CrossRef]
- Hu, J.C.; Adar, S. The Cartography of UV-induced DNA Damage Formation and DNA Repair. Photochem. Photobiol. 2017, 93, 199–206. [Google Scholar] [CrossRef]
- Su, X.; Ling, Y.; Liu, C.; Meng, F.; Cao, J.; Zhang, L.; Zhou, H.; Liu, Z.; Zhang, Y. Isolation, Culture, Differentiation, and Nuclear Reprogramming of Mongolian Sheep Fetal Bone Marrow-Derived Mesenchymal Stem Cells. Cell Reprogram. 2015, 17, 288–296. [Google Scholar] [CrossRef]
- Fernando, P.; Piao, M.J.; Zhen, A.X.; Ahn, M.J.; Yi, J.M.; Choi, Y.H.; Hyun, J.W. Extract of Cornus officinalis Protects Keratinocytes from Particulate Matter-induced Oxidative Stress. Int. J. Med. Sci. 2020, 17, 63–70. [Google Scholar] [CrossRef]
- Das, S.J.; Lovicu, F.J.; Collinson, E.J. Nox4 Plays a Role in TGF-beta-Dependent Lens Epithelial to Mesenchymal Transition. Investig. Ophthalmol. Vis. Sci. 2016, 57, 3665–3673. [Google Scholar] [CrossRef][Green Version]
- Gupta, D.K.; Pena, L.B.; Romero-Puertas, M.C.; Hernandez, A.; Inouhe, M.; Sandalio, L.M. NADPH oxidases differentially regulate ROS metabolism and nutrient uptake under cadmium toxicity. Plant Cell Environ. 2017, 40, 509–526. [Google Scholar] [CrossRef]
- Shadel, G.S.; Horvath, T.L. Mitochondrial ROS Signaling in Organismal Homeostasis. Cell 2015, 163, 560–569. [Google Scholar] [CrossRef]
- Yoon, J.C.; Ng, A.; Kim, B.H.; Bianco, A.; Xavier, R.J.; Elledge, S.J. Wnt signaling regulates mitochondrial physiology and insulin sensitivity. Genes Dev. 2010, 24, 1507–1518. [Google Scholar] [CrossRef]
- Dunn, J.D.; Alvarez, L.A.J.; Zhang, X.Z.; Soldati, T. Reactive oxygen species and mitochondria: A nexus of cellular homeostasis. Redox Biol. 2015, 6, 472–485. [Google Scholar] [CrossRef]
- Brieger, K.; Schiavone, S.; Miller, F.J.; Krause, K.H. Reactive oxygen species: From health to disease. Swiss Med. Wkly. 2012, 142, w13659. [Google Scholar] [CrossRef]
- Oyewole, A.O.; Wilmot, M.C.; Fowler, M.; Birch-Machin, M.A. Comparing the effects of mitochondrial targeted and localized antioxidants with cellular antioxidants in human skin cells exposed to UVA and hydrogen peroxide. FASEB J. 2014, 28, 485–494. [Google Scholar] [CrossRef]
- Sun, L.W.; Isaak, C.K.; Zhou, Y.L.; Petkau, J.C.; Karmin, O.; Liu, Y.J.; Siow, Y.L. Salidroside and tyrosol from Rhodiola protect H9c2 cells from ischemia/reperfusion-induced apoptosis. Life Sci. 2012, 91, 151–158. [Google Scholar] [CrossRef]
- Sies, H. Oxidative stress: Oxidants and antioxidants. J. Physiol. 1996, 491P, S2. [Google Scholar] [CrossRef]
- Li, J.R.; Yu, P. Expression of Cu, Zn-superoxide dismutase gene from Saccharomyces cerevisiae in Pichia pastoris and its resistance to oxidative stress. Appl. Biochem. Biotechnol. 2007, 136, 127–139. [Google Scholar] [CrossRef]
- Kwok, L.Y.; Schluter, D.; Clayton, C.; Soldati, D. The antioxidant systems in Toxoplasma gondii and the role of cytosolic catalase in defence against oxidative injury. Mol. Microbiol. 2004, 51, 47–61. [Google Scholar] [CrossRef]
- Song, J.Q.; Jiang, L.Y.; Fu, C.P.; Wu, X.; Liu, Z.L.; Xie, L.; Wu, X.D.; Hao, S.Y.; Li, S.Q. Heterozygous SOD2 deletion deteriorated chronic intermittent hypoxia-induced lung inflammation and vascular remodeling through mtROS-NLRP3 signaling pathway. Acta Pharmacol. Sin. 2020, 41, 1197–1207. [Google Scholar] [CrossRef]
- Yoshikawa, Y.; Morita, M.; Hosomi, H.; Tsuneyama, K.; Fukami, T.; Nakajima, M.; Yokoi, T. Knockdown of superoxide dismutase 2 enhances acetaminophen-induced hepatotoxicity in rat. Toxicology 2009, 264, 89–95. [Google Scholar] [CrossRef]
- Bouayed, J.; Bohn, T. Exogenous antioxidants-Double-edged swords in cellular redox state Health beneficial effects at physiologic doses versus deleterious effects at high doses. Oxid. Med. Cell. Longev. 2010, 3, 228–237. [Google Scholar] [CrossRef]
- Fraineau, S.; Palii, C.G.; Allan, D.S.; Brand, M. Epigenetic regulation of endothelial-cell-mediated vascular repair. FEBS J. 2015, 282, 1605–1629. [Google Scholar] [CrossRef]
- Benveniste, D.; Sonntag, H.J.; Sanguinetti, G.; Sproul, D. Transcription factor binding predicts histone modifications in human cell lines. Proc. Natl. Acad. Sci. USA 2014, 111, 13367–13372. [Google Scholar] [CrossRef]
- Zoabi, M.; Nadar-Ponniah, P.T.; Khoury-Haddad, H.; Usaj, M.; Budowski-Tal, I.; Haran, T.; Henn, A.; Mandel-Gutfreund, Y.; Ayoub, N. RNA-dependent chromatin localization of KDM4D lysine demethylase promotes H3K9me3 demethylation. Nucleic Acids Res. 2014, 42, 13026–13038. [Google Scholar] [CrossRef]
- Khoury-Haddad, H.; Guttmann-Raviv, N.; Ipenberg, I.; Huggins, D.; Jeyasekharan, A.D.; Ayoub, N. PARP1-dependent recruitment of KDM4D histone demethylase to DNA damage sites promotes double-strand break repair. Proc. Natl. Acad. Sci. USA 2014, 111, E728–E737. [Google Scholar] [CrossRef]
- Wu, R.T.; Wang, Z.Q.; Zhang, H.L.; Gan, H.Y.; Zhang, Z.G. H3K9me3 demethylase Kdm4d facilitates the formation of pre-initiative complex and regulates DNA replication. Nucleic Acids Res. 2017, 45, 169–180. [Google Scholar] [CrossRef]
- Deng, M.T.; Liu, Z.F.; Chen, B.B.; Cai, Y.; Wan, Y.J.; Wang, F. Locus-Specific Regulation of Xist Expression Using the CRISPR-Cas9-Based System. DNA Cell Biol. 2020, 39, 572–578. [Google Scholar] [CrossRef]
- Deng, M.T.; Wan, Y.J.; Chen, B.B.; Dai, X.P.; Liu, Z.F.; Yang, Y.N.; Cai, Y.; Zhang, Y.L.; Wang, F. Long non-coding RNA lnc_3712 impedes nuclear reprogramming via repressing Kdm5b. Mol. Ther.-Nucleic Acids 2021, 24, 54–66. [Google Scholar] [CrossRef]
- Deng, M.T.; Chen, B.B.; Yang, Y.N.; Wan, Y.J.; Liu, Z.F.; Fu, J.; Wang, F. Characterization of transcriptional activity during ZGA in mammalian SCNT embryo. Biol. Reprod. 2021, 105, 905–917. [Google Scholar] [CrossRef]
- Deng, M.T.; Chen, B.B.; Liu, Z.F.; Wan, Y.J.; Li, D.X.; Yang, Y.N.; Wang, F. YBX1 mediates alternative splicing and maternal mRNA decay during pre-implantation development. Cell Biosci. 2022, 12, 12. [Google Scholar] [CrossRef]
- Deng, M.T.; Liu, Z.F.; Chen, B.B.; Wan, Y.J.; Yang, H.; Zhang, Y.L.; Cai, Y.; Zhou, J.G.; Wang, F. Aberrant DNA and histone methylation during zygotic genome activation in goat cloned embryos. Theriogenology 2020, 148, 27–36. [Google Scholar] [CrossRef]
- Zhang, Z.H.; Freeman, M.; Zhang, Y.Q.; El-Nachef, D.; Davenport, G.; Williams, A.; MacLellan, W.R. Hippo signaling and histone methylation control cardiomyocyte cell cycle re-entry through distinct transcriptional pathways. PLoS ONE 2023, 18, e0281610. [Google Scholar] [CrossRef]
- Spadoni, T.; Baroni, S.S.; Amico, D.; Albani, L.; Moroncini, G.; Avvedimento, E.V.; Gabrielli, A. A Reactive Oxygen Species-Mediated Loop Maintains Increased Expression of NADPH Oxidases 2 and 4 in Skin Fibroblasts from Patients with Systemic Sclerosis. Arthritis Rheumatol. 2015, 67, 1611–1622. [Google Scholar] [CrossRef]
- Vasconsuelo, A.; Milanesi, L.; Boland, R. Actions of 17 beta-estradiol and testosterone in the mitochondria and their implications in aging. Ageing Res. Rev. 2013, 12, 907–917. [Google Scholar] [CrossRef]
- Elahi, M.M.; Kong, Y.X.; Matata, B.M. Oxidative stress as a mediator of cardiovascular disease. Oxid. Med. Cell. Longev. 2009, 2, 259–269. [Google Scholar] [CrossRef]
- Kotiadis, V.N.; Duchen, M.R.; Osellame, L.D. Mitochondrial quality control and communications with the nucleus are important in maintaining mitochondrial function and cell health. Biochim. Biophys. Acta-Gen. Subj. 2014, 1840, 1254–1265. [Google Scholar] [CrossRef]
- Rodic, S.; Vincent, M.D. Reactive oxygen species (ROS) are a key determinant of cancer’s metabolic phenotype. Int. J. Cancer 2018, 142, 440–448. [Google Scholar] [CrossRef]
- Deliyanti, D.; Alrashdi, S.F.; Tan, S.M.; Meyer, C.; Ward, K.W.; de Haan, J.B.; Wilkinson-Berka, J.L. Nrf2 Activation Is a Potential Therapeutic Approach to Attenuate Diabetic Retinopathy. Investig. Ophthalmol. Vis. Sci. 2018, 59, 815–825. [Google Scholar] [CrossRef]






| Item | Primer sequence (5′-3′) |
|---|---|
| Kdm4d | F: GGCAGATGTGGTTCTCGTCGTC |
| R: GGTCTTGAGCCTTGCGGTCTAAG | |
| ACTB | F: GGGAATCGTCCGTGACATCAA |
| R: GTAGTTTCGTGAATGCCGCAG |
| Item | Sequence |
|---|---|
| siKdm4d | Sense: GAUAUUUCAUCCAACCAAATT |
| Antisense: UUUGGUUGGAUGAAAUAUCAT |
| Antibody | Cat No. | Source | Dilution of IF/WB |
|---|---|---|---|
| H3K9me1 | Ab9045 | Abcam(Cambridge, UK) | 1:200 |
| H3K9me2 | 4658T | CST(Danvers, MA, USA) | 1:200 |
| H3K9me3 | Ab71604 | Abcam(Cambridge, UK) | 1:200 |
| UHRF1 | Ab194236 | Abcam(Cambridge, UK) | 1:1000 |
| CCND1 | 60186-1-IG | Proteintech(CHI, USA) | 1:1000 |
| SOD2 | 24127-1-AP | Proteintech(CHI, USA) | 1:1000 |
| CAT | 21260-1-AP | Proteintech(CHI, USA) | 1:1000 |
| H2AX | Ab124781 | Abcam(Cambridge, UK) | 1:200 |
| Tublin | 66031-1-lg | Proteintech(CHI, USA) | 1:10,000 |
| ACTB | Ab8227 | Abcam(Cambridge, UK) | 1:4000 |
| Goat anti-rabbit IgG | 31460 | Pierce(Rockford, USA) | 1:10,000 |
| Goat anti-mouse IgG | SA00001-1 | Proteintech(CHI, USA) | 1:5000 |
| Alexa Flour 488-conjugated anti-mouse IgG | ab150117 | Abcam(Cambridge, UK) | 1:200 |
| Alexa Fluor 594 conjugate anti-rabbit IgG (H&L) | 8889 | CST(Danvers, MA, USA) | 1:250 |
Disclaimer/Publisher’s Note: The statements, opinions and data contained in all publications are solely those of the individual author(s) and contributor(s) and not of MDPI and/or the editor(s). MDPI and/or the editor(s) disclaim responsibility for any injury to people or property resulting from any ideas, methods, instructions or products referred to in the content. |
© 2023 by the authors. Licensee MDPI, Basel, Switzerland. This article is an open access article distributed under the terms and conditions of the Creative Commons Attribution (CC BY) license (https://creativecommons.org/licenses/by/4.0/).
Share and Cite
Chen, X.; Yang, Y.; Cai, Y.; Yang, H.; Wang, F.; Deng, M. Lysine-Specific Demethylase 4D Is Critical for the Regulation of the Cell Cycle and Antioxidant Capacity in Goat Fibroblast Cells. Biology 2023, 12, 1095. https://doi.org/10.3390/biology12081095
Chen X, Yang Y, Cai Y, Yang H, Wang F, Deng M. Lysine-Specific Demethylase 4D Is Critical for the Regulation of the Cell Cycle and Antioxidant Capacity in Goat Fibroblast Cells. Biology. 2023; 12(8):1095. https://doi.org/10.3390/biology12081095
Chicago/Turabian StyleChen, Xiaowei, Yingnan Yang, Yu Cai, Hua Yang, Feng Wang, and Mingtian Deng. 2023. "Lysine-Specific Demethylase 4D Is Critical for the Regulation of the Cell Cycle and Antioxidant Capacity in Goat Fibroblast Cells" Biology 12, no. 8: 1095. https://doi.org/10.3390/biology12081095
APA StyleChen, X., Yang, Y., Cai, Y., Yang, H., Wang, F., & Deng, M. (2023). Lysine-Specific Demethylase 4D Is Critical for the Regulation of the Cell Cycle and Antioxidant Capacity in Goat Fibroblast Cells. Biology, 12(8), 1095. https://doi.org/10.3390/biology12081095

