Ten Plastomes of Crassula (Crassulaceae) and Phylogenetic Implications
Abstract
Simple Summary
Abstract
1. Introduction
2. Materials and Methods
2.1. Sample Collection, DNA Extraction, and Sequencing
2.2. Plastome Assembly, Genome Annotation, and Comparative Genomic Analysis
2.3. Codon Usage and Aversion Indices Analyses
2.4. Nucleotide Substitution Rate Analyses
2.5. Phylogenetic Implications Analyses
3. Results
3.1. Plastome Organizations and Structural Features
3.2. Codon Usage and Aversion Patterns
3.3. Evolutionary Rates and Patterns
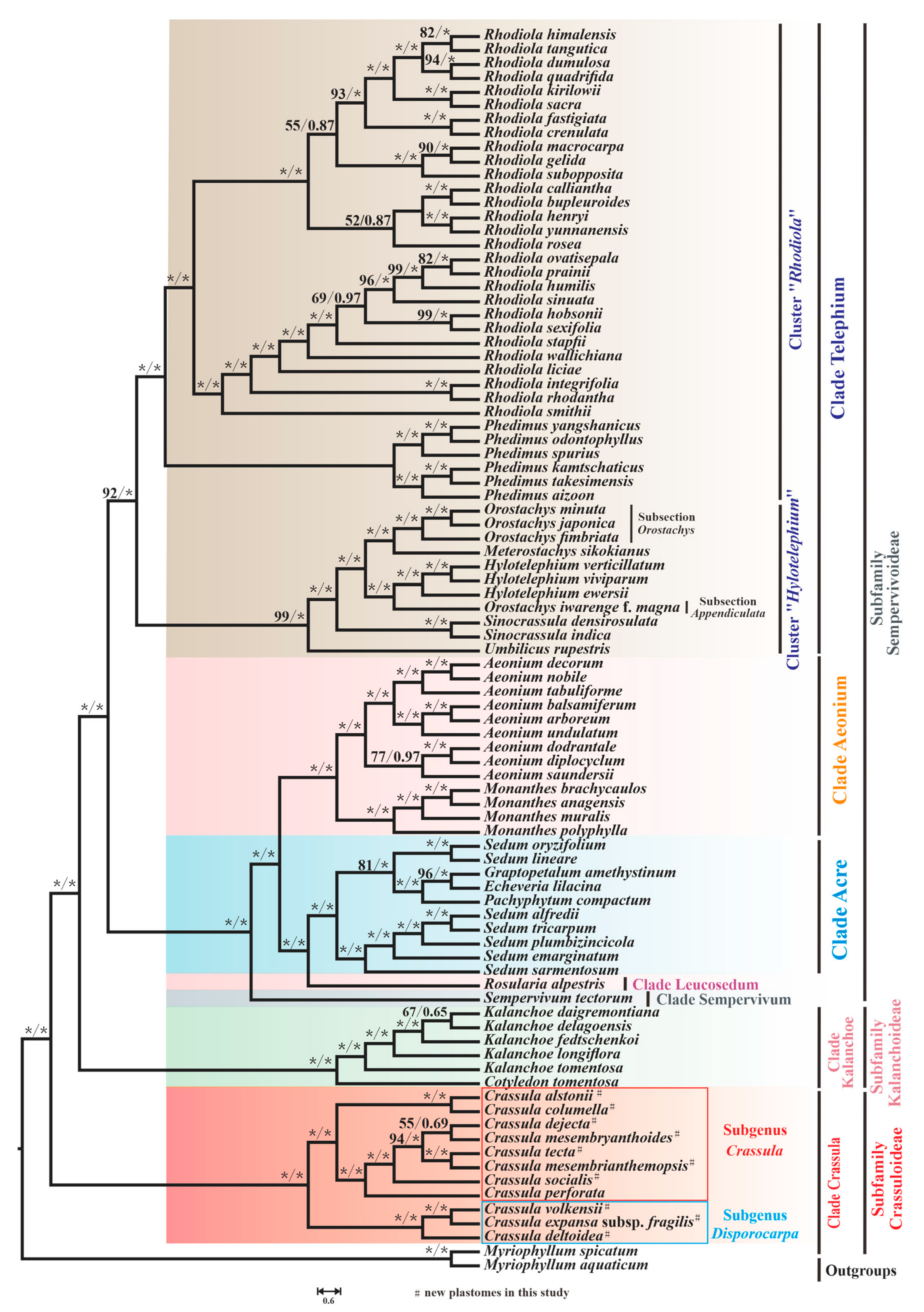
3.4. Phylogenetic Implications
4. Discussion
5. Conclusions
Supplementary Materials
Author Contributions
Funding
Institutional Review Board Statement
Informed Consent Statement
Data Availability Statement
Acknowledgments
Conflicts of Interest
References
- Thiede, J.; Eggli, U. Crassulaceae. In The Families and Genera of Vascular Plants; Kubitzki, K., Ed.; Springer: Berlin/Heidelberg, Germany, 2007; pp. 83–118. [Google Scholar]
- Smith, G.F.; Figueiredo, E.; Van Wyk, A.E. Kalanchoe (Crassulaceae) in Southern Africa: Classification, Biology, and Cultivation; Academic Press: London, UK, 2019. [Google Scholar]
- Messerschmid, T.F.; Klein, J.T.; Kadereit, G.; Kadereit, J.W. Linnaeus’s folly–phylogeny, evolution and classification of Sedum (Crassulaceae) and Crassulaceae subfamily Sempervivoideae. Taxon 2020, 69, 892–926. [Google Scholar] [CrossRef]
- Gontcharova, S.; Gontcharov, A. Molecular phylogeny and systematics of flowering plants of the family Crassulaceae DC. Mol. Biol. 2009, 43, 794–803. [Google Scholar] [CrossRef]
- Mort, M.; O’Leary, T.; Carrillo-Reyes, P.; Nowell, T.; Archibald, J.; Randle, C. Phylogeny and evolution of Crassulaceae: Past, present, and future. Schumannia 2010, 6, 69–86. [Google Scholar]
- Chang, H.; Zhang, L.; Xie, H.; Liu, J.; Xi, Z.; Xu, X. The Conservation of Chloroplast Genome Structure and Improved Resolution of Infrafamilial Relationships of Crassulaceae. Front. Plant Sci. 2021, 12, 631884. [Google Scholar] [CrossRef] [PubMed]
- Eggli, U. Illustrated Handbook of Succulent Plants: Crassulaceae; Eggli, U., Ed.; Springer: Berlin/Heidelberg, Germany, 2003. [Google Scholar]
- Van Ham, R.C.; Hart, H.T. Phylogenetic relationships in the Crassulaceae inferred from chloroplast DNA restriction-site variation. Am. J. Bot. 1998, 85, 123–134. [Google Scholar] [CrossRef]
- Lu, M.; Fradera-Soler, M.; Forest, F.; Barraclough, T.G.; Grace, O.M. Evidence linking life-form to a major shift in diversification rate in Crassula. Am. J. Bot. 2022, 109, 272–290. [Google Scholar] [CrossRef]
- Bruyns, P.; Hanáček, P.; Klak, C. Crassula, insights into an old, arid-adapted group of southern African leaf-succulents. Mol. Phylogenet. Evol. 2019, 131, 35–47. [Google Scholar] [CrossRef]
- Tölken, H.R. A revision of the genus Crassula in southern Africa. Contrib. Bolus. Herb. 1977, 8, 1–595. [Google Scholar]
- Mort, M.E.; Randle, C.P.; Burgoyne, P.; Smith, G.; Jaarsveld, E.; Hopper, S.D. Analyses of cpDNA matK sequence data place Tillaea (Crassulaceae) within Crassula. Plant Syst. Evol. 2009, 283, 211–217. [Google Scholar] [CrossRef]
- Pandey, A.; Chaudhary, S.; Bhat, B. The Potential Role of Plastome Copy Number as a Quality Biomarker for Plant Products using Real-time Quantitative Polymerase Chain Reaction. Curr. Genom. 2022, 23, 289–298. [Google Scholar] [CrossRef]
- Wicke, S.; Schneeweiss, G.M.; Depamphilis, C.W.; Müller, K.F.; Quandt, D. The evolution of the plastid chromosome in land plants: Gene content, gene order, gene function. Plant Mol. Biol. 2011, 76, 273–297. [Google Scholar] [CrossRef] [PubMed]
- Ren, W.; Guo, D.; Xing, G.; Yang, C.; Zhang, Y.; Yang, J.; Niu, L.; Zhong, X.; Zhao, Q.; Cui, Y. Complete chloroplast genome sequence and comparative and phylogenetic analyses of the cultivated Cyperus esculentus. Diversity 2021, 13, 405. [Google Scholar] [CrossRef]
- Jian, H.-Y.; Zhang, Y.-H.; Yan, H.-J.; Qiu, X.-Q.; Wang, Q.-G.; Li, S.-B.; Zhang, S.-D. The complete chloroplast genome of a key ancestor of modern roses, Rosa chinensis var. spontanea, and a comparison with congeneric species. Molecules 2018, 23, 389. [Google Scholar]
- Han, S.; Bi, D.; Yi, R.; Ding, H.; Wu, L.; Kan, X. Plastome evolution of Aeonium and Monanthes (Crassulaceae): Insights into the variation of plastomic tRNAs, and the patterns of codon usage and aversion. Planta 2022, 256, 35. [Google Scholar] [CrossRef] [PubMed]
- Ravi, V.; Khurana, J.; Tyagi, A.; Khurana, P. An update on chloroplast genomes. Plant Syst. Evol. 2008, 271, 101–122. [Google Scholar] [CrossRef]
- Yang, X.; Huang, Y.; Li, Z.; Chen, J. Complete plastid genome of Primula calliantha Franch.(Primulaceae): An alpine ornamental plant endemic to Hengduan Mountain, China. Mitochondrial DNA Part B 2021, 6, 2643–2645. [Google Scholar] [CrossRef] [PubMed]
- Yin, X.; Qian, C.; Yan, X.; Fang, T.; Fan, X.; Zhou, S.; Ma, X.-F. Will the artificial populations be sustainable? A genetic assessment on Caragana korshinskii afforestation in the semiarid regions of North China. Eur. J. For. Res. 2022, 141, 105–116. [Google Scholar] [CrossRef]
- Zhou, H.; He, W.; Liu, X.; Tembrock, L.R.; Wu, Z.; Xu, D.; Liao, X. Comparative Analyses of 35 Complete Chloroplast Genomes from the Genus Dalbergia (Fabaceae) and the Identification of DNA Barcodes for Tracking Illegal Logging and Counterfeit Rosewood. Forests 2022, 13, 626. [Google Scholar]
- Zeng, S.; Li, J.; Yang, Q.; Wu, Y.; Yu, J.; Pei, X. Comparative plastid genomics of Mazaceae: Focusing on a new recognized genus, Puchiumazus. Planta 2021, 254, 99. [Google Scholar] [CrossRef]
- Tian, X.; Guo, J.; Zhou, X.; Ma, K.; Ma, Y.; Shi, T.; Shi, Y. Comparative and Evolutionary Analyses on the Complete Plastomes of Five Kalanchoe Horticultural Plants. Front. Plant Sci. 2021, 12, 705874. [Google Scholar] [CrossRef]
- Ding, H.; Zhu, R.; Dong, J.; Bi, D.; Jiang, L.; Zeng, J.; Huang, Q.; Liu, H.; Xu, W.; Wu, L. Next-Generation Genome Sequencing of Sedum plumbizincicola Sheds Light on the Structural Evolution of Plastid rRNA Operon and Phylogenetic Implications within Saxifragales. Plants 2019, 8, 386. [Google Scholar] [CrossRef] [PubMed]
- Parvathy, S.T.; Udayasuriyan, V.; Bhadana, V. Codon usage bias. Mol. Biol. Rep. 2022, 539–565. [Google Scholar] [CrossRef] [PubMed]
- Han, S.; Wang, R.; Hong, X.; Wu, C.; Zhang, S.; Kan, X. Plastomes of Bletilla (Orchidaceae) and Phylogenetic Implications. Int. J. Mol. Sci. 2022, 23, 10151. [Google Scholar] [CrossRef] [PubMed]
- Zhang, Y.; Shen, Z.; Meng, X.; Zhang, L.; Liu, Z.; Liu, M.; Zhang, F.; Zhao, J. Codon usage patterns across seven Rosales species. BMC Plant Biol. 2022, 22, 65. [Google Scholar] [CrossRef] [PubMed]
- Yang, J.; Ding, H.; Kan, X. Codon usage patterns and evolution of HSP60 in birds. Int. J. Biol. Macromol. 2021, 183, 1002–1012. [Google Scholar] [CrossRef] [PubMed]
- Miller, J.B.; Hippen, A.A.; Belyeu, J.R.; Whiting, M.F.; Ridge, P.G. Missing something? Codon aversion as a new character system in phylogenetics. Cladistics 2017, 33, 545–556. [Google Scholar] [CrossRef] [PubMed]
- Miller, J.B.; McKinnon, L.M.; Whiting, M.F.; Ridge, P.G. Codon use and aversion is largely phylogenetically conserved across the tree of life. Mol. Phylogenet. Evol. 2020, 144, 106697. [Google Scholar] [CrossRef]
- Miller, J.B.; McKinnon, L.M.; Whiting, M.F.; Ridge, P.G. CAM: An alignment-free method to recover phylogenies using codon aversion motifs. PeerJ 2019, 7, e6984. [Google Scholar] [CrossRef]
- Alba, M.M.; Castresana, J. Inverse relationship between evolutionary rate and age of mammalian genes. Mol. Biol. Evol. 2005, 22, 598–606. [Google Scholar] [CrossRef]
- Pajkos, M.; Dosztányi, Z. Functions of intrinsically disordered proteins through evolutionary lenses. Prog. Mol. Biol. Transl. Sci. 2021, 183, 45–74. [Google Scholar]
- Jeffares, D.C.; Tomiczek, B.; Sojo, V.; Reis, M.D. A beginners guide to estimating the non-synonymous to synonymous rate ratio of all protein-coding genes in a genome. Methods Mol. Biol. 2015, 1201, 65–90. [Google Scholar] [PubMed]
- Kryazhimskiy, S.; Plotkin, J.B. The population genetics of dN/dS. PLoS Genet. 2008, 4, e1000304. [Google Scholar] [CrossRef] [PubMed]
- Li, X.; Li, Y.; Sylvester, S.P.; Zang, M.; El-Kassaby, Y.A.; Fang, Y. Evolutionary patterns of nucleotide substitution rates in plastid genomes of Quercus. Ecol. Evol. 2021, 11, 13401–13414. [Google Scholar] [CrossRef] [PubMed]
- Bromham, L.; Hua, X.; Lanfear, R.; Cowman, P.F. Exploring the relationships between mutation rates, life history, genome size, environment, and species richness in flowering plants. Am. Nat. 2015, 185, 507–524. [Google Scholar] [CrossRef]
- Su, Y.; Huang, L.; Wang, Z.; Wang, T. Comparative chloroplast genomics between the invasive weed Mikania micrantha and its indigenous congener Mikania cordata: Structure variation, identification of highly divergent regions, divergence time estimation, and phylogenetic analysis. Mol. Phylogenet. Evol. 2018, 126, 181–195. [Google Scholar] [CrossRef]
- Tang, H.; Tang, L.; Shao, S.; Peng, Y.; Li, L.; Luo, Y. Chloroplast genomic diversity in Bulbophyllum section Macrocaulia (Orchidaceae, Epidendroideae, Malaxideae): Insights into species divergence and adaptive evolution. Plant Divers. 2021, 43, 350–361. [Google Scholar] [CrossRef]
- Zhang, C.; Li, S.-Q.; Xie, H.-H.; Liu, J.-Q.; Gao, X.-F. Comparative plastid genome analyses of Rosa: Insights into the phylogeny and gene divergence. Tree Genet. Genomes 2022, 18, 20. [Google Scholar] [CrossRef]
- Jin, J.-J.; Yu, W.-B.; Yang, J.-B.; Song, Y.; DePamphilis, C.W.; Yi, T.-S.; Li, D.-Z. GetOrganelle: A fast and versatile toolkit for accurate de novo assembly of organelle genomes. Genome Biol. 2020, 21, 241. [Google Scholar] [CrossRef]
- Tillich, M.; Lehwark, P.; Pellizzer, T.; Ulbricht-Jones, E.S.; Fischer, A.; Bock, R.; Greiner, S. GeSeq–versatile and accurate annotation of organelle genomes. Nucleic Acids Res. 2017, 45, W6–W11. [Google Scholar] [CrossRef]
- Langmead, B.; Salzberg, S.L. Fast gapped-read alignment with Bowtie 2. Nat. Methods 2012, 9, 357–359. [Google Scholar] [CrossRef]
- Zheng, S.; Poczai, P.; Hyvönen, J.; Tang, J.; Amiryousefi, A. Chloroplot: An online program for the versatile plotting of organelle genomes. Front. Genet. 2020, 11, 576124. [Google Scholar] [CrossRef]
- Frazer, K.A.; Pachter, L.; Poliakov, A.; Rubin, E.M.; Dubchak, I. VISTA: Computational tools for comparative genomics. Nucleic Acids Res. 2004, 32, W273–W279. [Google Scholar] [CrossRef] [PubMed]
- Rozas, J.; Ferrer-Mata, A.; Sánchez-DelBarrio, J.C.; Guirao-Rico, S.; Librado, P.; Ramos-Onsins, S.E.; Sánchez-Gracia, A. DnaSP 6: DNA sequence polymorphism analysis of large data sets. Mol. Biol. Evol. 2017, 34, 3299–3302. [Google Scholar] [CrossRef] [PubMed]
- Dong, W.; Liu, J.; Yu, J.; Wang, L.; Zhou, S. Highly variable chloroplast markers for evaluating plant phylogeny at low taxonomic levels and for DNA barcoding. PLoS ONE 2012, 7, e35071. [Google Scholar] [CrossRef] [PubMed]
- Bi, Y.; Zhang, M.-F.; Xue, J.; Dong, R.; Du, Y.-P.; Zhang, X.-H. Chloroplast genomic resources for phylogeny and DNA barcoding: A case study on Fritillaria. Sci. Rep. 2018, 8, 1184. [Google Scholar] [CrossRef]
- Amiryousefi, A.; Hyvönen, J.; Poczai, P. IRscope: An online program to visualize the junction sites of chloroplast genomes. Bioinformatics 2018, 34, 3030–3031. [Google Scholar] [CrossRef]
- Sharp, P.M.; Li, W.-H. An evolutionary perspective on synonymous codon usage in unicellular organisms. J. Mol. Evol. 1986, 24, 28–38. [Google Scholar] [CrossRef]
- Chen, C.; Chen, H.; Zhang, Y.; Thomas, H.R.; Frank, M.H.; He, Y.; Xia, R. TBtools: An integrative toolkit developed for interactive analyses of big biological data. Mol. Plant 2020, 13, 1194–1202. [Google Scholar] [CrossRef]
- Wright, F. The ‘effective number of codons’ used in a gene. Gene 1990, 87, 23–29. [Google Scholar] [CrossRef]
- Sueoka, N. Translation-coupled violation of Parity Rule 2 in human genes is not the cause of heterogeneity of the DNA G+ C content of third codon position. Gene 1999, 238, 53–58. [Google Scholar] [CrossRef]
- Sueoka, N. Two aspects of DNA base composition: G + C content and translation-coupled deviation from intra-strand rule of A = T and G = C. J. Mol. Evol. 1999, 49, 49–62. [Google Scholar] [CrossRef] [PubMed]
- Yang, Z. PAML 4: Phylogenetic analysis by maximum likelihood. Mol. Biol. Evol. 2007, 24, 1586–1591. [Google Scholar] [CrossRef] [PubMed]
- Zhang, D.; Gao, F.; Jakovlić, I.; Zou, H.; Zhang, J.; Li, W.X.; Wang, G.T. PhyloSuite: An integrated and scalable desktop platform for streamlined molecular sequence data management and evolutionary phylogenetics studies. Mol. Ecol. Resour. 2020, 20, 348–355. [Google Scholar] [CrossRef] [PubMed]
- Darriba, D.; Posada, D.; Kozlov, A.M.; Stamatakis, A.; Morel, B.; Flouri, T. ModelTest-NG: A new and scalable tool for the selection of DNA and protein evolutionary models. Mol. Biol. Evol. 2020, 37, 291–294. [Google Scholar] [CrossRef] [PubMed]
- Kozlov, A.M.; Darriba, D.; Flouri, T.; Morel, B.; Stamatakis, A. RAxML-NG: A fast, scalable and user-friendly tool for maximum likelihood phylogenetic inference. Bioinformatics 2019, 35, 4453–4455. [Google Scholar] [CrossRef]
- Ronquist, F.; Teslenko, M.; Van Der Mark, P.; Ayres, D.L.; Darling, A.; Höhna, S.; Larget, B.; Liu, L.; Suchard, M.A.; Huelsenbeck, J.P. MrBayes 3.2: Efficient Bayesian phylogenetic inference and model choice across a large model space. Syst. Biol. 2012, 61, 539–542. [Google Scholar] [CrossRef]
- Rambaut, A.; Drummond, A.J.; Xie, D.; Baele, G.; Suchard, M.A. Posterior summarization in Bayesian phylogenetics using Tracer 1.7. Syst. Biol. 2018, 67, 901–904. [Google Scholar] [CrossRef]
- Chen, Z.; Zhao, J.; Qiao, J.; Li, W.; Li, J.; Xu, R.; Wang, H.; Liu, Z.; Xing, B.; Wendel, J.F. Comparative analysis of codon usage between Gossypium hirsutum and G. barbadense mitochondrial genomes. Mitochondrial DNA Part B 2020, 5, 2500–2506. [Google Scholar] [CrossRef]
- Yuan, M.L.; Zhang, L.J.; Zhang, Q.L.; Zhang, L.; Li, M.; Wang, X.T.; Feng, R.Q.; Tang, P.A. Mitogenome evolution in ladybirds: Potential association with dietary adaptation. Ecol. Evol. 2020, 10, 1042–1053. [Google Scholar] [CrossRef]
- Gontcharova, S.; Artyukova, E.; Gontcharov, A. Phylogenetic relationships among members of the subfamily Sedoideae (Crassulaceae) inferred from the ITS region sequences of nuclear rDNA. Russ. J. Genet. 2006, 42, 654–661. [Google Scholar] [CrossRef]
- Li, X.; Li, Y.; Zang, M.; Li, M.; Fang, Y. Complete chloroplast genome sequence and phylogenetic analysis of Quercus acutissima. Int. J. Mol. Sci. 2018, 19, 2443. [Google Scholar] [CrossRef] [PubMed]
- Turmel, M.; Otis, C.; Lemieux, C. The chloroplast and mitochondrial genome sequences of the charophyte Chaetosphaeridium globosum: Insights into the timing of the events that restructured organelle DNAs within the green algal lineage that led to land plants. Proc. Natl. Acad. Sci. USA 2002, 99, 11275–11280. [Google Scholar] [CrossRef] [PubMed]
- Jansen, R.K.; Ruhlman, T.A. Plastid Genomes of Seed Plants. In Genomics of Chloroplasts and Mitochondria; Bock, R., Knoop, V., Eds.; Springer: Dordrecht, The Netherlands, 2012; pp. 103–126. [Google Scholar]
- Wang, W.; Yu, H.; Wang, J.; Lei, W.; Gao, J.; Qiu, X.; Wang, J. The complete chloroplast genome sequences of the medicinal plant Forsythia suspensa (Oleaceae). Int. J. Mol. Sci. 2017, 18, 2288. [Google Scholar] [CrossRef] [PubMed]
- Li, Y.; Wang, T.-R.; Kozlowski, G.; Liu, M.-H.; Yi, L.-T.; Song, Y.-G. Complete Chloroplast Genome of an Endangered Species Quercus litseoides, and Its Comparative, Evolutionary, and Phylogenetic Study with Other Quercus Section Cyclobalanopsis Species. Genes 2022, 13, 1184. [Google Scholar] [CrossRef] [PubMed]
- Jiang, H.; Tian, J.; Yang, J.; Dong, X.; Zhong, Z.; Mwachala, G.; Zhang, C.; Hu, G.; Wang, Q. Comparative and phylogenetic analyses of six Kenya Polystachya (Orchidaceae) species based on the complete chloroplast genome sequences. BMC Plant Biol. 2022, 22, 177. [Google Scholar] [CrossRef]
- Celiński, K.; Sokołowska, J.; Fuchs, H.; Maděra, P.; Wiland-Szymańska, J. Characterization of the Complete Chloroplast Genome Sequence of the Socotra Dragons Blood Tree (Dracaena cinnabari Balf.). Forests 2022, 13, 932. [Google Scholar] [CrossRef]
- Goulding, S.E.; Olmstead, R.G.; Morden, C.W.; Wolfe, K.H. Ebb and flow of the chloroplast inverted repeat. Mol. Gen. Genet. 1996, 252, 195–206. [Google Scholar] [CrossRef]
- Wang, R.J.; Cheng, C.L.; Chang, C.C.; Wu, C.L.; Su, T.M.; Chaw, S.M. Dynamics and evolution of the inverted repeat-large single copy junctions in the chloroplast genomes of monocots. BMC Evol. Biol. 2008, 8, 36. [Google Scholar] [CrossRef]
- Zhu, A.; Guo, W.; Gupta, S.; Fan, W.; Mower, J.P. Evolutionary dynamics of the plastid inverted repeat: The effects of expansion, contraction, and loss on substitution rates. New Phytol. 2016, 209, 1747–1756. [Google Scholar] [CrossRef]
- Chi, X.; Zhang, F.; Dong, Q.; Chen, S. Insights into comparative genomics, codon usage bias, and phylogenetic relationship of species from Biebersteiniaceae and Nitrariaceae based on complete chloroplast genomes. Plants 2020, 9, 1605. [Google Scholar] [CrossRef]
- Ma, Q.; Li, C.; Wang, J.; Wang, Y.; Ding, Z. Analysis of synonymous codon usage in FAD7 genes from different plant species. Genet. Mol. Res. 2015, 14, 1414–1422. [Google Scholar] [CrossRef] [PubMed]
- Tats, A.; Tenson, T.; Remm, M. Preferred and avoided codon pairs in three domains of life. BMC Genom. 2008, 9, 463. [Google Scholar] [CrossRef] [PubMed]
- Liu, J.; Zhu, D.; Ma, G.; Liu, M.; Wang, M.; Jia, R.; Chen, S.; Sun, K.; Yang, Q.; Wu, Y. Genome-wide analysis of the synonymous codon usage patterns in Riemerella anatipestifer. Int. J. Mol. Sci. 2016, 17, 1304. [Google Scholar] [CrossRef] [PubMed]
- Xu, Q.; Chen, H.; Sun, W.; Zhu, D.; Zhang, Y.; Chen, J.-L.; Chen, Y. Genome-wide analysis of the synonymous codon usage pattern of Streptococcus suis. Microb. Pathog. 2021, 150, 104732. [Google Scholar] [CrossRef] [PubMed]
- Kattoor, J.J.; Malik, Y.S.; Sasidharan, A.; Rajan, V.M.; Dhama, K.; Ghosh, S.; Bányai, K.; Kobayashi, N.; Singh, R.K. Analysis of codon usage pattern evolution in avian rotaviruses and their preferred host. Infect. Genet. Evol. 2015, 34, 17–25. [Google Scholar] [CrossRef]
- Brandão, P.E. The evolution of codon usage in structural and non-structural viral genes: The case of Avian coronavirus and its natural host Gallus gallus. Virus Res. 2013, 178, 264–271. [Google Scholar] [CrossRef]
- Yu, J.; Xue, J.H.; Zhou, S.L. New universal matK primers for DNA barcoding angiosperms. J. Syst. Evol. 2011, 49, 176–181. [Google Scholar] [CrossRef]
- Li, F.-W.; Kuo, L.-Y.; Rothfels, C.J.; Ebihara, A.; Chiou, W.-L.; Windham, M.D.; Pryer, K.M. rbcL and matK earn two thumbs up as the core DNA barcode for ferns. PLoS ONE 2011, 6, e26597. [Google Scholar] [CrossRef]
- Surveswaran, S.; Gowda, V.; Sun, M. Using an integrated approach to identify cryptic species, divergence patterns and hybrid species in Asian ladies’ tresses orchids (Spiranthes, Orchidaceae). Mol. Phylogenetics Evol. 2018, 124, 106–121. [Google Scholar] [CrossRef]
- Ashokan, A.; Leong-Škorničková, J.; Suksathan, P.; Newman, M.; Kress, W.J.; Gowda, V. Floral evolution and pollinator diversification in Hedychium: Revisiting Darwin’s predictions using an integrative taxonomic approach. Am. J. Bot. 2022, 1410–1427. [Google Scholar] [CrossRef]
- Kikuchi, S.; Bédard, J.; Hirano, M.; Hirabayashi, Y.; Oishi, M.; Imai, M.; Takase, M.; Ide, T.; Nakai, M. Uncovering the protein translocon at the chloroplast inner envelope membrane. Science 2013, 339, 571–574. [Google Scholar] [CrossRef] [PubMed]
- Drescher, A.; Ruf, S.; Calsa Jr, T.; Carrer, H.; Bock, R. The two largest chloroplast genome-encoded open reading frames of higher plants are essential genes. Plant J. 2000, 22, 97–104. [Google Scholar] [CrossRef] [PubMed]
- Barnard-Kubow, K.B.; Sloan, D.B.; Galloway, L.F. Correlation between sequence divergence and polymorphism reveals similar evolutionary mechanisms acting across multiple timescales in a rapidly evolving plastid genome. BMC Evol. Biol. 2014, 14, 268. [Google Scholar] [CrossRef] [PubMed]
- Tölken, H.R. Flora of Southern Africa; Leistner, O.A., Ed.; National Botanical Institute: Pretoria, South Africa, 1985; Volume 14, pp. 1–244. [Google Scholar]
- Nikulin, V.Y.; Gontcharova, S.B.; Stephenson, R.; Gontcharov, A.A. Phylogenetic relationships between Sedum L. and related genera (Crassulaceae) based on ITS rDNA sequence comparisons. Flora 2016, 224, 218–229. [Google Scholar] [CrossRef]
- Carrillo-Reyes, P.; Sosa, V.; Mort, M.E. Molecular phylogeny of the Acre clade (Crassulaceae): Dealing with the lack of definitions for Echeveria and Sedum. Mol. Phylogenet. Evol. 2009, 53, 267–276. [Google Scholar] [CrossRef] [PubMed]










| Species | Accession Number | Size (bp) | GC Content (%) | Gene Number | ||||||||||
|---|---|---|---|---|---|---|---|---|---|---|---|---|---|---|
| Genome | LSC | IR | SSC | Genome | LSC | IR | SSC | Total | PCGs | tRNA | rRNA | Pseudo | ||
| C. alstonii† | OP729482 * | 145,507 | 79,304 | 24,813 | 16,577 | 37.82 | 35.86 | 42.96 | 31.85 | 134 (19) | 85 (6) | 37 (7) | 8 (4) | 4 (2) |
| C. columella† | OP729483 * | 145,554 | 79,332 | 24,827 | 16,568 | 37.83 | 35.86 | 42.95 | 31.86 | 134 (19) | 85 (6) | 37 (7) | 8 (4) | 4 (2) |
| C. dejecta† | OP729484 * | 145,870 | 79,495 | 24,859 | 16,657 | 37.73 | 35.76 | 42.93 | 31.67 | 134 (19) | 85 (6) | 37 (7) | 8 (4) | 4 (2) |
| C. mesembrianthemopsis† | OP882297 * | 146,046 | 79,664 | 24,854 | 16,674 | 37.78 | 35.78 | 42.97 | 31.89 | 134 (19) | 85 (6) | 37 (7) | 8 (4) | 4 (2) |
| C. mesembryanthoides† | OP729485 * | 146,057 | 79,707 | 24,858 | 16,634 | 37.78 | 35.78 | 42.94 | 31.9 | 134 (19) | 85 (6) | 37 (7) | 8 (4) | 4 (2) |
| C. perforata† | NC_053949 | 145,737 | 79,465 | 24,810 | 16,652 | 37.75 | 35.75 | 42.97 | 31.77 | 134 (19) | 85 (6) | 37 (7) | 8 (4) | 4 (2) |
| C. socialis† | OP729486 * | 145,842 | 79,549 | 24,828 | 16,637 | 37.79 | 35.8 | 42.95 | 31.86 | 134 (19) | 85 (6) | 37 (7) | 8 (4) | 4 (2) |
| C. tecta† | OP729487 * | 146,060 | 79,662 | 24,854 | 16,690 | 37.78 | 35.78 | 42.97 | 31.88 | 134 (19) | 85 (6) | 37 (7) | 8 (4) | 4 (2) |
| C. deltoidea# | OP882298 * | 145,175 | 78,580 | 24,862 | 16,871 | 38.13 | 36.25 | 43.08 | 32.32 | 134 (19) | 85 (6) | 37 (7) | 8 (4) | 4 (2) |
| C. expansa subsp. Fragilis# | OP882299 * | 144,969 | 78,449 | 24,856 | 16,808 | 38.30 | 36.51 | 43.14 | 32.4 | 134 (19) | 85 (6) | 37 (7) | 8 (4) | 4 (2) |
| C. volkensii# | OP882300 * | 144,855 | 78,303 | 24,878 | 16,796 | 38.32 | 36.51 | 43.15 | 32.4 | 134 (19) | 85 (6) | 37 (7) | 8 (4) | 4 (2) |
| HVR | Coordinates | Region Size (bp) | π Value | Variable Sites | Annotations |
|---|---|---|---|---|---|
| HVR1 | 6259–8197 | 1939 | 0.07521 | 240 | rps16–trnQ-UUG |
| HVR2 | 28,684–29,678 | 995 | 0.07427 | 119 | petN–psbM |
| HVR3 | 29,942–31,262 | 1321 | 0.07064 | 182 | psbM–trnD-GUC–trnY-GUA |
| HVR4 | 35,624–36,637 | 1014 | 0.06912 | 114 | psbZ–trnG-GCC |
| HVR5 | 47,003–48,289 | 1287 | 0.08653 | 223 | trnL-UAA–trnF-GAA–ndhJ |
| HVR6 | 55,345–56,290 | 946 | 0.07518 | 158 | rbcL–accD |
| HVR7 | 63,273–64,156 | 884 | 0.07652 | 164 | psbE–petL |
| HVR8 | 69,495–70,212 | 718 | 0.07133 | 111 | clpP–psbB |
| HVR9 | 109,945–111,098 | 1154 | 0.06969 | 192 | ndhF–rpl32–trnL-UAG |
| HVR10 | 120,441–123,490 | 3050 | 0.07259 | 559 | rps15–ycf1 |
| HVR11 | 124,303–124,908 | 606 | 0.07227 | 119 | ycf1 |
| Gene | Specific Codon Aversion Motifs | ||
|---|---|---|---|
| Subgenus Crassula | Subgenus Disporocarpa | Consensus for Genus Crassula | |
| accD | TGC | ||
| atpB | TGT | CGG | |
| atpI | TGT, CTG, CTA, | ||
| cemA | GGG | ||
| ccsA | GGC | ||
| ndhA | CAT, CCG, CAG, CGG | CAT, CCG | CAT, CCG |
| ndhE | CTC | ||
| ndhI | TCT | TCT | TCT |
| ndhJ | TGT, ACG | ||
| ndhK | TGC, CAC, CTG | TGC, CAC, CTG | TGC, CAC, CTG |
| pafII | AAG | AAG | AAG |
| petB | AAC, AGA | CAG | |
| petD | GGC | GCC | |
| psbB | CGA | ||
| psbD | ACG | ||
| rbcL | GCG, CCC, AGG | ||
| rpl16 | GAT | GAT | GAT |
| rpl20 | TGT | ||
| rps3 | GCG, GTC | ||
| rps4 | TCT | CGG | |
Publisher’s Note: MDPI stays neutral with regard to jurisdictional claims in published maps and institutional affiliations. |
© 2022 by the authors. Licensee MDPI, Basel, Switzerland. This article is an open access article distributed under the terms and conditions of the Creative Commons Attribution (CC BY) license (https://creativecommons.org/licenses/by/4.0/).
Share and Cite
Ding, H.; Han, S.; Ye, Y.; Bi, D.; Zhang, S.; Yi, R.; Gao, J.; Yang, J.; Wu, L.; Kan, X. Ten Plastomes of Crassula (Crassulaceae) and Phylogenetic Implications. Biology 2022, 11, 1779. https://doi.org/10.3390/biology11121779
Ding H, Han S, Ye Y, Bi D, Zhang S, Yi R, Gao J, Yang J, Wu L, Kan X. Ten Plastomes of Crassula (Crassulaceae) and Phylogenetic Implications. Biology. 2022; 11(12):1779. https://doi.org/10.3390/biology11121779
Chicago/Turabian StyleDing, Hengwu, Shiyun Han, Yuanxin Ye, De Bi, Sijia Zhang, Ran Yi, Jinming Gao, Jianke Yang, Longhua Wu, and Xianzhao Kan. 2022. "Ten Plastomes of Crassula (Crassulaceae) and Phylogenetic Implications" Biology 11, no. 12: 1779. https://doi.org/10.3390/biology11121779
APA StyleDing, H., Han, S., Ye, Y., Bi, D., Zhang, S., Yi, R., Gao, J., Yang, J., Wu, L., & Kan, X. (2022). Ten Plastomes of Crassula (Crassulaceae) and Phylogenetic Implications. Biology, 11(12), 1779. https://doi.org/10.3390/biology11121779

