Black Soldier Fly, Hermetia illucens as an Alternative to Fishmeal Protein and Fish Oil: Impact on Growth, Immune Response, Mucosal Barrier Status, and Flesh Quality of Juvenile Barramundi, Lates calcarifer (Bloch, 1790)
Abstract
Simple Summary
Abstract
1. Introduction
2. Materials and Methods
2.1. Experimental Diets
2.2. Animal Husbandry and Feeding
2.3. Blood Extraction and Serum Biochemistry
2.4. RNA Extraction and qRT-PCR Analysis
2.5. Gut and Skin Mucosal Response
2.6. Fatty Acid Composition
2.7. Calculations
2.8. Statistical Analysis
3. Results
3.1. Growth Performance and Feed Utilization
3.2. Blood and Serum Biochemical Response
3.3. Hear Shock Protein and Cytokine Gene Expressions
3.4. Gut and Skin Mucosal Morphology
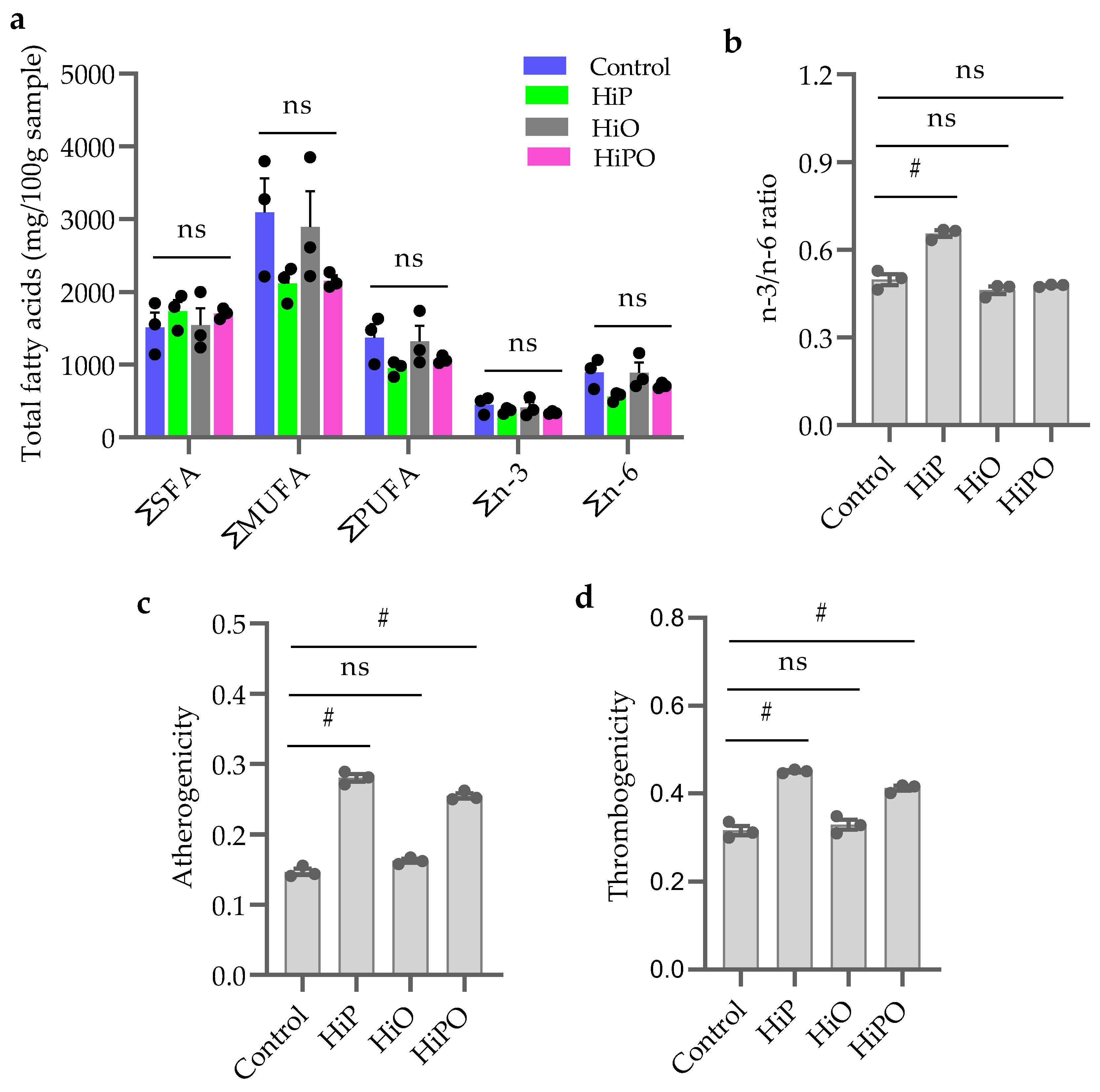
3.5. Muscle Fatty Acids Composition
4. Discussion
5. Conclusions
Author Contributions
Funding
Institutional Review Board Statement
Informed Consent Statement
Data Availability Statement
Acknowledgments
Conflicts of Interest
References
- FAO. The State of World Fisheries and Aquaculture 2018-Meeting the Sustainable Development Goals; FAO: Rome, Italy, 2018; pp. 1–227. [Google Scholar]
- Lewis, M.J.; Francis, D.S.; Blyth, D.; Moyano, F.J.; Smullen, R.P.; Turchini, G.; Booth, M.A. A comparison of in-vivo and in-vitro methods for assessing the digestibility of poultry by-product meals using barramundi (lates calcarifer); impacts of cooking temperature and raw material freshness. Aquaculture 2019, 498, 187–200. [Google Scholar] [CrossRef]
- Mata-Sotres, J.A.; Tinajero-Chavez, A.; Barreto-Curiel, F.; Pares-Sierra, G.; Del Rio-Zaragoza, O.B.; Viana, M.T.; Rombenso, A.N. DHA (22:6n-3) supplementation is valuable in Totoaba macdonaldi fish oil-free feeds containing poultry by-product meal and beef tallow. Aquaculture 2018, 497, 440–451. [Google Scholar] [CrossRef]
- Bußler, S.; Rumpold, B.A.; Jander, E.; Rawel, H.M.; Schlüter, O.K. Recovery and techno-functionality of flours and proteins from two edible insect species: Meal worm (Tenebrio molitor) and black soldier fly (Hermetia illucens) larvae. Heliyon 2016, 2, e00218. [Google Scholar] [CrossRef] [PubMed]
- Rumpold, B.A.; Schlüter, O.K. Potential and challenges of insects as an innovative source for food and feed production. Innov. Food Sci. Emerg. Technol. 2013, 17, 1–11. [Google Scholar] [CrossRef]
- Li, S.; Ji, H.; Zhang, B.; Tian, J.; Zhou, J.; Yu, H. Influence of black soldier fly (Hermetia illucens) larvae oil on growth performance, body composition, tissue fatty acid composition and lipid deposition in juvenile Jian carp (Cyprinus carpio var. Jian). Aquaculture 2016, 465, 43–52. [Google Scholar] [CrossRef]
- Henry, M.; Gasco, L.; Piccolo, G.; Fountoulaki, E. Review on the use of insects in the diet of farmed fish: Past and future. Anim. Feed. Sci. Technol. 2015, 203, 1–22. [Google Scholar] [CrossRef]
- Elia, A.C.; Capucchio, M.T.; Caldaroni, B.; Magara, G.; Dörr, A.J.M.; Biasato, I.; Biasibetti, E.; Righetti, M.; Pastorino, P.; Prearo, M.; et al. Influence of Hermetia illucens meal dietary inclusion on the histological traits, gut mucin composition and the oxidative stress biomarkers in rainbow trout (Oncorhynchus mykiss). Aquaculture 2018, 496, 50–57. [Google Scholar] [CrossRef]
- Dumas, A.; Raggi, T.; Barkhouse, J.; Lewis, E.; Weltzien, E. The oil fraction and partially defatted meal of black soldier fly larvae (Hermetia illucens) affect differently growth performance, feed efficiency, nutrient deposition, blood glucose and lipid digestibility of rainbow trout (Oncorhynchus mykiss). Aquaculture 2018, 492, 24–34. [Google Scholar] [CrossRef]
- Kroeckel, S.; Harjes, A.-G.; Roth, I.; Katz, H.; Wuertz, S.; Susenbeth, A.; Schulz, C. When a turbot catches a fly: Evaluation of a pre-pupae meal of the black soldier fly (hermetia illucens) as fish meal substitute—Growth performance and chitin degradation in juvenile turbot (psetta maxima). Aquaculture 2012, 364, 345–352. [Google Scholar] [CrossRef]
- Cummins, V.C.; Rawles, S.D.; Thompson, K.R.; Velasquez, A.; Kobayashi, Y.; Hager, J.; Webster, C.D. Evaluation of black soldier fly (Hermetia illucens) larvae meal as partial or total replacement of marine fish meal in practical diets for Pacific white shrimp (Litopenaeus vannamei). Aquaculture 2017, 473, 337–344. [Google Scholar] [CrossRef]
- Zhou, J.; Liu, S.; Ji, H.; Yu, H. Effect of replacing dietary fish meal with black soldier fly larvae meal on growth and fatty acid composition of Jian carp (Cyprinus carpio var. Jian). Aquac. Nutr. 2018, 24, 424–433. [Google Scholar] [CrossRef]
- Magalhães, R.; Sánchez-López, A.; Leal, R.S.; Martínez-Llorens, S.; Oliva-Teles, A.; Peres, H. Black soldier fly (hermetia illucens) pre-pupae meal as a fish meal replacement in diets for European seabass (dicentrarchus labrax). Aquaculture 2017, 476, 79–85. [Google Scholar] [CrossRef]
- Vargas-Abúndez, A.J.; Randazzo, B.; Foddai, M.; Sanchini, L.; Truzzi, C.; Giorgini, E.; Gasco, L.; Olivotto, I. Insect meal based diets for clownfish: Biometric, histological, spectroscopic, biochemical and molecular implications. Aquaculture 2019, 498, 1–11. [Google Scholar] [CrossRef]
- Katya, K.; Borsra, M.Z.S.; Ganesan, D.; Kuppusamy, G.; Herriman, M.; Salter, A.; Ali, S.A. Efficacy of insect larval meal to replace fish meal in juvenile barramundi, Lates calcarifer reared in freshwater. Int. Aquat. Res. 2017, 9, 303–312. [Google Scholar] [CrossRef]
- Lock, E.; Arsiwalla, T.; Waagbo, R. Insect larvae meal as an alternative source of nutrients in the diet of Atlantic salmon (salmo salar) postsmolt. Aquac. Nutr. 2016, 22, 1202–1213. [Google Scholar] [CrossRef]
- Newton, G.L.; Sheppard, D.C.; Watson, D.W.; Burtle, G.J.; Dove, C.R.; Tomberlin, J.K.; Thelen, E.E. The black soldier fly, Hermetia illucens, as a manure management/resource recovery tool. In Proceedings of the State of the Science. Animal Manure and Waste Management, San Antonio, TX, USA, 5–7 January 2005. [Google Scholar]
- Spranghers, T.; Ottoboni, M.; Klootwijk, C.; Ovyn, A.; Deboosere, S.; De Meulenaer, B.; Michiels, J.; Eeckhout, M.; De Clercq, P.; De Smet, S. Nutritional composition of black soldier fly (hermetia illucens) prepupae reared on different organic waste substrates. J. Sci. Food Agric. 2017, 97, 2594–2600. [Google Scholar] [CrossRef] [PubMed]
- Sealey, W.M.; Gaylord, G.; Barrows, F.T.; Tomberlin, J.K.; McGuire, M.A.; Ross, C.; St-Hilaire, S. Sensory analysis of rainbow trout, oncorhynchus mykiss, fed enriched black soldier fly prepupae, hermetia illucens. J. World Aquac. Soc. 2011, 42, 34–45. [Google Scholar] [CrossRef]
- Liland, N.S.; Biancarosa, I.; Araujo, P.; Biemans, D.; Bruckner, C.G.; Waagbo, R.; Torstensen, B.E.; Lock, E.-J. Modulation of nutrient composition of black soldier fly (Hermetia illucens) larvae by feeding seaweed-enriched media. PLoS ONE 2017, 12, e0183188. [Google Scholar] [CrossRef]
- ABFA. Biosecurity Risks Associated with the Importation of Seafood and Seafood Products into Australia; Parliament of Australia: Canberra, Australia, 2017.
- Chaklader, R.; Siddik, M.A.B.; Fotedar, R.; Howieson, J. Insect larvae, Hermetia illucens in poultry by-product meal for barramundi, Lates calcarifer modulates histomorphology, immunity and resistance to Vibrio harveyi. Sci. Rep. 2019, 9, 16703. [Google Scholar] [CrossRef] [PubMed]
- Pham, H.D.; Siddik, M.A.B.; Fotedar, R.; Nguyen, C.M.; Nahar, A.; Gupta, S.K. Total bioavailable organic selenium in fishmeal-based diet influences growth and physiology of Juvenile Cobia rachycentron canadum (Linnaeus, 1766). Biol. Trace Elem. Res. 2018, 190, 541–549. [Google Scholar] [CrossRef]
- Siddik, M.A.; Howieson, J.; Ilham, I.; Fotedar, R. Growth, biochemical response and liver health of juvenile barramundi (lates calcarifer) fed fermented and non-fermented tuna hydrolysate as fishmeal protein replacement ingredients. PeerJ 2018, 6, e4870. [Google Scholar] [CrossRef]
- Blanc, M.-C.; Neveux, N.; Laromiguière, M.; Bérard, M.-P.; Cynober, L. Evaluation of a newly available biochemical analyzer: The olympus AU 600. Clin. Chem. Lab. Med. 2000, 38, 465–475. [Google Scholar] [CrossRef]
- Siddik, M.A.; Howieson, J.; Fotedar, R. Beneficial effects of tuna hydrolysate in poultry by-product meal diets on growth, immune response, intestinal health and disease resistance to Vibrio harveyi in juvenile barramundi, lates calcarifer. Fish. Shellfish Immunol. 2019, 89, 61–70. [Google Scholar] [CrossRef]
- Shaharuddin, N.M.; Mohd-Adnan, A.; Kua, B.-C.; Nathan, S. Expression profile of immune-related genes in lates calcarifer infected by Cryptocaryon irritans. Fish. Shellfish Immunol. 2013, 34, 762–769. [Google Scholar] [CrossRef]
- Zoccola, E.C.; Kellie, S.; Barnes, A.C. Leucocyte integrins, but neither caspases nor NLR inflammasome are associated with lipopolysaccharide recognition and response in barramundi (lates calcarifer). Fish. Shellfish Immunol. 2019, 91, 172–179. [Google Scholar] [CrossRef] [PubMed]
- Miao, S.; Zhao, C.; Zhu, J.; Hu, J.; Dong, X.; Sun, L. Dietary soybean meal affects intestinal homoeostasis by altering the microbiota, morphology and inflammatory cytokine gene expression in northern snakehead. Sci. Rep. 2018, 8, 1–10. [Google Scholar] [CrossRef] [PubMed]
- Alhazzaa, R.; Bridle, A.; Nichols, P.D.; Carter, C.G. Up-regulated desaturase and elongase gene expression promoted accumulation of polyunsaturated fatty acid (PUFA) but not long-chain PUFA in lates calcarifer, a tropical euryhaline fish, fed a stearidonic acid- and γ-linoleic acid-enriched diet. J. Agric. Food Chem. 2011, 59, 8423–8434. [Google Scholar] [CrossRef] [PubMed]
- O’Fallon, J.V.; Busboom, J.R.; Nelson, M.L.; Gaskins, C.T. A direct method for fatty acid methyl ester synthesis: Application to wet meat tissues, oils, and feedstuffs. J. Anim. Sci. 2007, 85, 1511–1521. [Google Scholar] [CrossRef]
- Turchini, G.M.; Ng, W.-K.; Tocher, D.R. (Eds.) Fish Oil Replacement and Alternative Lipid Sources in Aquaculture Feeds; CRC Press: Boca Raton, FL, USA, 2011. [Google Scholar]
- Caligiani, A.; Marseglia, A.; Leni, G.; Baldassarre, S.; Maistrello, L.; Dossena, A.; Sforza, S. Composition of black soldier fly prepupae and systematic approaches for extraction and fractionation of proteins, lipids and chitin. Food Res. Int. 2018, 105, 812–820. [Google Scholar] [CrossRef]
- Salomone, R.; Saija, G.; Mondello, G.; Giannetto, A.; Fasulo, S.; Savastano, D. Environmental impact of food waste bioconversion by insects: Application of life cycle assessment to process using hermetia illucens. J. Clean. Prod. 2017, 140, 890–905. [Google Scholar] [CrossRef]
- Henry, M.; Gasco, L.; Chatzifotis, S.; Piccolo, G. Does dietary insect meal affect the fish immune system? The case of mealworm, tenebrio molitor on European sea bass, dicentrarchus labrax. Dev. Comp. Immunol. 2018, 81, 204–209. [Google Scholar] [CrossRef]
- Wang, G.; Peng, K.; Hu, J.; Yi, C.; Chen, X.; Wu, H.; Huang, Y. Evaluation of defatted black soldier fly (Hermetia illucens L.) larvae meal as an alternative protein ingredient for juvenile japanese seabass (Lateolabrax japonicus) diets. Aquaculture 2019, 507, 144–154. [Google Scholar] [CrossRef]
- Abdel-Tawwab, M.; Khalil, R.H.; Metwally, A.A.; Shakweer, M.S.; Khallaf, M.A.; Abdel-Latif, H.M. Effects of black soldier fly (Hermetia illucens L.) larvae meal on growth performance, organs-somatic indices, body composition, and hemato-biochemical variables of european sea bass, dicentrarchus labrax. Aquaculture 2020, 522, 735136. [Google Scholar] [CrossRef]
- Renna, M.; Schiavone, A.; Gai, F.; Dabbou, S.; Lussiana, C.; Malfatto, V.; Prearo, M.; Capucchio, M.T.; Biasato, I.; Biasibetti, E.; et al. Evaluation of the suitability of a partially defatted black soldier fly (Hermetia illucens L.) larvae meal as ingredient for rainbow trout (oncorhynchus mykiss walbaum) diets. J. Anim. Sci. Biotechnol. 2017, 8, 1–13. [Google Scholar] [CrossRef]
- Fawole, F.J.; Adeoye, A.A.; Tiamiyu, L.O.; Ajala, K.I.; Obadara, S.O.; Ganiyu, I.O. Substituting fishmeal with hermetia illucens in the diets of african catfish (clarias gariepinus): Effects on growth, nutrient utilization, haemato-physiological response, and oxidative stress biomarker. Aquaculture 2020, 518, 734849. [Google Scholar] [CrossRef]
- Guerreiro, I.; Castro, C.; Antunes, B.; Coutinho, F.; Rangel, F.; Couto, A.; Serra, C.; Peres, H.; Pousão-Ferreira, P.; Matos, E.; et al. Catching black soldier fly for meagre: Growth, whole-body fatty acid profile and metabolic responses. Aquaculture 2020, 516, 734613. [Google Scholar] [CrossRef]
- Belghit, I.; Liland, N.S.; Gjesdal, P.; Biancarosa, I.; Menchetti, E.; Li, Y.; Waagbo, R.; Krogdahl, A.; Lock, E.-J. Black soldier fly larvae meal can replace fish meal in diets of sea-water phase Atlantic salmon (salmo salar). Aquaculture 2019, 503, 609–619. [Google Scholar] [CrossRef]
- Ajeniyi, S.A.; Solomon, R.J. Urea and creatinine of Clarias gariepinus in three different commercial ponds. Nat. Sci. 2014, 12, 124–138. [Google Scholar]
- Gupta, S.K.; Fotedar, R.; Foysal, M.J.; Priyam, M.; Siddik, M.A.; Chaklader, M.R.; Dao, T.T.T.; Howieson, J. Impact of varied combinatorial mixture of non-fishmeal ingredients on growth, metabolism, immunity and gut microbiota of Lates calcarifer (Bloch, 1790) fry. Sci. Rep. 2020, 10, 1–13. [Google Scholar] [CrossRef]
- Ohta, T.; Ido, A.; Kusano, K.; Miura, C.; Miura, T. A novel polysaccharide in insects activates the innate immune system in mouse macrophage RAW264 cells. PLoS ONE 2014, 9, e114823. [Google Scholar] [CrossRef]
- Gopalakannan, A.; Arul, V. Immunomodulatory effects of dietary intake of chitin, chitosan and levamisole on the immune system of Cyprinus carpio and control of Aeromonas hydrophila infection in ponds. Aquaculture 2006, 255, 179–187. [Google Scholar] [CrossRef]
- Foysal, J.; Fotedar, R.; Siddik, M.A.; Chaklader, R.; Tay, A. Lactobacillus plantarum in black soldier fly (hermetica illucens) meal modulates gut health and immunity of freshwater crayfish (cherax cainii). Fish. Shellfish Immunol. 2021, 108, 42–52. [Google Scholar] [CrossRef] [PubMed]
- Nogales-Mérida, S.; Gobbi, P.; Józefiak, D.; Mazurkiewicz, J.; Dudek, K.; Rawski, M.; Kierończyk, B.; Józefiak, A. Insect meals in fish nutrition. Rev. Aquac. 2018, 11, 1080–1103. [Google Scholar] [CrossRef]
- Park, S.-I.; Chang, B.S.; Yoe, S.M. Detection of antimicrobial substances from larvae of the black soldier fly, hermetia illucens(diptera: Stratiomyidae). Entomol. Res. 2014, 44, 58–64. [Google Scholar] [CrossRef]
- Zhang, X.; Pang, H.; Wu, Z.; Jian, J. Molecular characterization of heat shock protein 70 gene transcripts during Vibrio harveyi infection of humphead snapper, lutjanus sanguineus. Fish. Physiol. Biochem. 2011, 37, 897–910. [Google Scholar] [CrossRef] [PubMed]
- Hemre, G.-I.; Deng, D.-F.; Wilson, R.P.; Berntssen, M.H. Vitamin A metabolism and early biological responses in juvenile sunshine bass (morone chrysops×m. saxatilis) fed graded levels of vitamin A. Aquaculture 2004, 235, 645–658. [Google Scholar] [CrossRef]
- Zarantoniello, M.; Randazzo, B.; Truzzi, C.; Giorgini, E.; Marcellucci, C.; Vargas-Abúndez, J.A.; Zimbelli, A.; Annibaldi, A.; Parisi, G.; Tulli, F.; et al. A six-months study on black soldier fly (hermetia illucens) based diets in zebrafish. Sci. Rep. 2019, 9, 8598. [Google Scholar] [CrossRef]
- Gasco, L.; Finke, M.; van Huis, A. Can diets containing insects promote animal health? J. Insects Food Feed. 2018, 4, 1–4. [Google Scholar] [CrossRef]
- Xiao, X.; Jin, P.; Zheng, L.; Cai, M.; Yu, Z.; Yu, J.; Zhang, J. Effects of black soldier fly (hermetia illucens) larvae meal protein as a fishmeal replacement on the growth and immune index of yellow catfish (pelteobagrus fulvidraco). Aquac. Res. 2018, 49, 1569–1577. [Google Scholar] [CrossRef]
- Van Vo, B.; Siddik, M.A.B.; Chaklader, R.; Fotedar, R.; Nahar, A.; Foysal, J.; Bui, D.P.; Nguyen, H.Q. Growth and health of juvenile barramundi (lates calcarifer) challenged with DO hypoxia after feeding various inclusions of germinated, fermented and untreated peanut meals. PLoS ONE 2020, 15, e0232278. [Google Scholar] [CrossRef]
- Siddik, M.A.B.; Chungu, P.; Fotedar, R.; Howieson, J. Bioprocessed poultry by-product meals on growth, gut health and fatty acid synthesis of juvenile barramundi, lates calcarifer (bloch). PLoS ONE 2019, 14, e0215025. [Google Scholar] [CrossRef] [PubMed]
- Chaklader, R.; Fotedar, R.; Howieson, J.; Siddik, M.A.; Foysal, J. The ameliorative effects of various fish protein hydrolysates in poultry by-product meal based diets on muscle quality, serum biochemistry and immunity in juvenile barramundi, lates calcarifer. Fish. Shellfish Immunol. 2020, 104, 567–578. [Google Scholar] [CrossRef]
- Chaklader, R.; Howieson, J.; Fotedar, R.; Siddik, M.A.B. Supplementation of hermetia illucens larvae in poultry by-product meal-based barramundi, lates calcarifer diets improves adipocyte cell size, skin barrier functions, and immune responses. Front. Nutr. 2021, 7, 1–18. [Google Scholar] [CrossRef]
- Chaklader, R.; Howieson, J.; Siddik, M.A.B.; Foysal, J.; Fotedar, R. Supplementation of tuna hydrolysate and insect larvae improves fishmeal replacement efficacy of poultry by-product in lates calcarifer (bloch, 1790) juveniles. Sci. Rep. 2021, 11, 1–20. [Google Scholar] [CrossRef] [PubMed]
- Vargas, A.; Randazzo, B.; Riolo, P.; Truzzi, C.; Gioacchini, G.; Giorgini, E.; Loreto, N.; Ruschioni, S.; Zarantoniello, M.; Antonucci, M.; et al. Rearing zebrafish on black soldier fly (hermetia illucens): Biometric, histological, spectroscopic, biochemical, and molecular implications. Zebrafish 2018, 15, 404–419. [Google Scholar] [CrossRef] [PubMed]





| Ingredients (g Kg−1 of DM) | Control | HiP | HiO | HiPO |
|---|---|---|---|---|
| FM † | 495.00 | 346.50 | 497.60 | 346.50 |
| Partially defatted BSF larvae ‡ | 0.00 | 221.00 | 0.00 | 219.00 |
| Wheat flour | 126.20 | 65.10 | 121.00 | 65.50 |
| Wheat starch | 82.00 | 70.00 | 84.60 | 72.20 |
| Soybean meal | 103.00 | 103.00 | 103.00 | 103.00 |
| Wheat gluten | 150.0 | 150.0 | 150.0 | 150.0 |
| Fish oil | 37.90 | 38.50 | 27.40 | 27.40 |
| BSF larvae oil | 0.00 | 0.00 | 10.50 | 10.50 |
| Trout vitamin and trace premix | 2.90 | 2.90 | 2.90 | 2.90 |
| Vitamin C (Stay C 30%) | 2.80 | 2.80 | 2.80 | 2.80 |
| Oxicap E2 (antioxidant) | 0.20 | 0.20 | 0.20 | 0.20 |
| Nutritional composition * | ||||
| Protein (%) | 47.14 | 47.08 | 47.22 | 47.13 |
| Lipid (%) | 13.11 | 13.15 | 13.32 | 13.20 |
| Digestible energy (MJ/kg) | 16.90 | 18.00 | 16.90 | 16.90 |
| BSF | PDBSF | FM | |
|---|---|---|---|
| C12:0 | 53.81 | 47.29 | 0.09 |
| C14:0 | 8.87 | 8.55 | 2.91 |
| C14:1n-5 | 0.15 | 0.16 | - |
| C16:0 | 20.47 | 14.05 | 18.67 |
| C16:1n-7 | 6.21 | 4.41 | 5.43 |
| C18:0 | 4.65 | 3.10 | 4.35 |
| C18:1n-9 | 23.37 | 10.58 | 26.10 |
| C18:2n-6 | 0.13 | - | 0.19 |
| C18:3n-3 | 5.17 | 0.97 | 3.28 |
| C18:3n-6 | 0.15 | 0.09 | 0.11 |
| C20:1n-9 | 0.27 | 0.31 | 0.41 |
| C20:2 | 0.12 | - | 0.17 |
| C20:3n-6 | 0.23 | - | 0.14 |
| C20:4n-6 | 1.31 | 0.21 | 1.29 |
| C20:3n-3 | 0.11 | - | 0.09 |
| C20:5n-3 EPA | 3.67 | 0.20 | 4.45 |
| C22:2n-6 | 0.13 | 0.10 | 1.06 |
| C22:6n-3 DHA | 0.78 | 0.13 | 6.71 |
| ∑SFA | 87.8 | 72.99 | 26.02 |
| ∑MUFA | 30.0 | 15.46 | 31.94 |
| ∑PUFA | 11.80 | 1.70 | 17.49 |
| ∑n-3 | 9.73 | 1.30 | 14.53 |
| ∑n-6 | 1.95 | 0.40 | 2.79 |
| ∑n-3/∑n-6 | 4.99 | 3.25 | 5.21 |
| Gene | Primer Sequence (5′-3′) | References |
|---|---|---|
| HSP70 | F: AAG GCA GAG GAT GAT GTC R: TGC AGT CTG GTT CTT GTC | [27] |
| HSP90 | F: ACC TCC CTC ACA GAA TACC R: CTC TTG CCA TCA AAC TCC | [27] |
| IL-1β | F: ACAACGTCATGGAGCTCTGG R: TCTTTGTCCTTCACCGCCTC | [28] |
| IL-8 | F: CTATTGTGGTGTTCCTGA R: TCTTCACCCAGGGAGCTTC | [29] |
| IL-10 | F: CAGTGCAGAAGAGTCGACTGCAAG R: CGCTTGAGATCCTGAAATATA | [29] |
| TNF-α | F: GCCATCTATCTGGGTGCAGT R: AAAGTGCAAACACCCCAAAG | [28] |
| β-actin | F:GAC CTC ACA GAC TAC CTC R: GCT TCT CCT TGA TGT CAC | [30] |
| Control | HiP | HiO | HiPO | p-Value | |
|---|---|---|---|---|---|
| IBW (g) | 1.65 ± 0.07 | 1.69 ± 0.14 | 1.88 ± 0.05 | 1.78 ± 0.07 | 0.345 |
| FBW (g) | 30.04 ± 0.88 | 31.45 ± 0.96 | 28.04 ± 1.10 | 31.53 ± 3.05 | 0.495 |
| WG (g) | 28.39 ± 0.91 | 29.76 ± 1.10 | 26.16 ± 1.06 | 29.75 ± 2.98 | 0.460 |
| SGR (%/d) | 6.91 ± 0.14 | 6.98 ± 0.26 | 6.44 ± 0.05 | 6.82 ± 0.14 | 0.175 |
| FCR | 0.80 ± 0.01 | 0.76 ± 0.01 | 0.78 ± 0.02 | 0.73 ± 0.02 | 0.113 |
| SR (%) | 95.00 ± 2.89 | 90.00 ± 2.89 | 93.33 ± 3.33 | 95.00 ± 2.89 | 0.172 |
| Control | HiP | HiO | HiPO | p-Value | |
|---|---|---|---|---|---|
| AST (u/L) | 25.00 ± 10.82 | 26.33 ± 2.52 | 19.00 ± 6.93 | 20.67 ± 1.53 | 0.511 |
| GLDH (u/L) | 2.93 ± 0.72 | 3.53 ± 0.98 | 1.93 ± 0.75 | 2.90 ± 1.21 | 0.289 |
| Cholesterol (m·mol/L) | 6.43 ± 0.05 | 7.40 ± 0.51 | 6.90 ± 0.87 | 7.17 ± 0.66 | 0.312 |
| Triglyceride (m·mol/L) | 0.97 ± 0.15 | 1.20 ± 0.10 | 2.07 ± 1.76 | 1.33 ± 0.20 | 0.504 |
| Urea (m·mol/L) | 2.57 ± 0.11 b | 2.43 ± 0.05 b | 3.10 ± 0.34 a | 2.77 ± 0.25 ab | 0.030 |
| Creatine (m·mol/L) | 10.33 ± 1.15 | 13.67 ± 1.15 | 10.33 ± 0.57 | 11.33 ± 2.08 | 0.068 |
| Glucose (g/L) | 0.70 ± 0.72 | 0.57 ± 0.30 | 0.60 ± 0.62 | 1.10 ± 0.20 | 0.581 |
| Total protein (g/L) | 34.33 ± 0.57 | 38.67 ± 2.30 | 37.33 ± 4.93 | 36.67 ± 3.21 | 0.450 |
| Albumin (g/L) | 9.00 ± 0.00 | 10.67 ± 0.57 | 9.67 ± 2.08 | 9.67 ± 1.52 | 0.523 |
| Globulin (g/L) | 25.33 ± 0.57 | 28.00 ± 1.73 | 27.67 ± 2.88 | 27.00 ± 2.00 | 0.412 |
| A/G ratio | 0.36 ± 0.00 | 0.38 ± 0.00 | 0.35 ± 0.04 | 0.36 ± 0.04 | 0.670 |
| Control | HiP | HiO | HiPO | p-Value | |
|---|---|---|---|---|---|
| C10:0 | 0.00 ± 0.00 b | 4.31 ± 0.55 a | 1.37 ± 0.44 b | 4.80 ± 0.30 b | 0.000 |
| C12:0 | 9.93 ± 1.89 b | 291.84 ± 34.00 a | 92.92 ± 25.34 a | 325.80 ± 17.78 a | 0.000 |
| C13:0 | 1.05 ± 0.19 | 1.11 ± 0.12 | 1.03 ± 0.25 | 0.96 ± 0.04 | 0.939 |
| C14:0 | 121.34 ± 19.61 | 204.98 ± 20.39 | 133.98 ± 29.25 | 188.58 ± 6.46 | 0.054 |
| C14:1n-5 | 1.13 ± 0.22 b | 3.73 ± 0.36 a | 1.94 ± 0.51 b | 3.55 ± 0.15 a | 0.002 |
| C15:0 | 26.99 ± 4.07 | 25.70 ± 1.95 | 27.55 ± 4.81 | 23.82 ± 0.61 | 0.859 |
| C15:1 | 3.08 ± 0.54 b | 9.66 ± 0.54 a | 6.04 ± 1.20 b | 9.64 ± 0.30 a | 0.001 |
| C16:0 | 929.03 ± 126.65 | 836.16 ± 66.58 | 881.02 ± 129.76 | 786.54 ± 13.89 | 0.759 |
| C16:1n-7 | 146.38 ± 25.07 | 206.45 ± 20.13 | 153.22 ± 32.56 | 188.84 ± 7.52 | 0.280 |
| C17:0 | 71.39 ± 11.52 | 60.84 ± 3.82 | 69.10 ± 7.85 | 59.43 ± 1.12 | 0.593 |
| C17:1 | 7.17 ± 0.87 | 14.41 ± 3.92 | 10.85 ± 1.31 | 12.81 ± 2.20 | 0.239 |
| C18:0 | 316.01 ± 37.94 | 290.07 ± 11.29 | 307.84 ± 28.97 | 286.10 ± 4.12 | 0.800 |
| C18:1cis+trans | 2042.15 ± 345.22 | 1025.14 ± 90.18 | 1882.88 ± 371.87 | 1223.34 ± 42.44 | 0.063 |
| C18:2 trans 9 | 6.41 ± 3.99 | 4.47 ± 0.30 | 3.19 ± 0.11 | 4.60 ± 0.12 | 0.733 |
| C18:2n-6 | 752.46 ± 116.77 | 413.30 ± 33.60 | 737.07 ± 134.66 | 527.64 ± 19.57 | 0.808 |
| C18:3n-6 | 25.32 ± 4.18 | 22.15 ± 1.32 | 27.57 ± 4.66 | 24.86 ± 0.96 | 0.709 |
| C18:3n-3 | 204.95 ± 36.81 a | 72.77 ± 6.44 b | 187.29 ± 38.49 ab | 104.47 ± 4.73 ab | 0.023 |
| C18:4n-3 | 45.35 ± 8.30 | 45.64 ± 3.81 | 36.97 ± 7.91 | 29.05 ± 1.40 | 0.246 |
| C20:0 | 20.00 ± 2.94 a | 9.05 ± 0.48 b | 16.46 ± 2.48 ab | 9.75 ± 0.58 b | 0.011 |
| C20:1 | 131.24 ± 21.65 a | 95.25 ± 7.79 ab | 96.29 ± 18.27 ab | 58.61 ± 1.51 b | 0.050 |
| C20:2 | 11.87 ± 1.61 | 9.77 ± 0.66 | 11.92 ± 1.68 | 9.71 ± 0.14 | 0.417 |
| C21:0 | 3.85 ± 0.78 | 3.51 ± 0.28 | 3.31 ± 0.68 | 3.39 ± 0.78 | 0.893 |
| C20:3n-6 | 25.28 ± 4.21 | 25.41 ± 1.34 | 25.80 ± 2.98 | 27.88 ± 0.72 | 0.891 |
| C20:4n-6 | 79.21 ± 3.03 b | 98.07 ± 2.03 a | 85.14 ± 3.20 b | 96.87 ± 1.35 a | 0.002 |
| C20:3n-3 | 5.11 ± 0.65 | 4.42 ± 0.25 | 5.46 ± 0.96 | 4.46 ± 0.09 | 0.562 |
| C20:5n-3 (EPA) | 128.50 ± 15.35 | 175.12 ± 8.43 | 122.07 ± 15.65 | 141.54 ± 2.57 | 0.052 |
| C22:1n-9 | 10.95 ± 1.94 | 8.29 ± 0.76 | 8.59 ± 1.93 | 5.17 ± 0.11 | 0.109 |
| C22:2 | 3.16 ± 3.16 | 4.07 ± 4.07 | 3.13 ± 3.13 | 0.00 ± 0.00 | 0.791 |
| C23:0 | 12.43 ± 1.65 | 7.72 ± 3.73 | 12.37 ± 2.04 | 14.25 ± 3.91 | 0.499 |
| C22:4n-6 | 11.49 ± 10.16 | 11.28 ± 10.08 | 12.20 ± 10.98 | 33.26 ± 0.57 | 0.072 |
| C22:5n-3 | 48.61 ± 6.87 | 57.92 ± 3.00 | 46.53 ± 6.19 | 50.98 ± 1.38 | 0.433 |
| C24:1 | 750.86 ± 74.80 | 753.86 ± 21.32 | 732.92 ± 67.90 | 652.41 ± 13.62 | 0.510 |
| C22:6n-3 (DHA) | 16.38 ± 2.60 | 10.99 ± 0.94 | 14.20 ± 2.25 | 8.98 ± 0.25 | 0.075 |
Publisher’s Note: MDPI stays neutral with regard to jurisdictional claims in published maps and institutional affiliations. |
© 2021 by the authors. Licensee MDPI, Basel, Switzerland. This article is an open access article distributed under the terms and conditions of the Creative Commons Attribution (CC BY) license (https://creativecommons.org/licenses/by/4.0/).
Share and Cite
Hender, A.; Siddik, M.A.B.; Howieson, J.; Fotedar, R. Black Soldier Fly, Hermetia illucens as an Alternative to Fishmeal Protein and Fish Oil: Impact on Growth, Immune Response, Mucosal Barrier Status, and Flesh Quality of Juvenile Barramundi, Lates calcarifer (Bloch, 1790). Biology 2021, 10, 505. https://doi.org/10.3390/biology10060505
Hender A, Siddik MAB, Howieson J, Fotedar R. Black Soldier Fly, Hermetia illucens as an Alternative to Fishmeal Protein and Fish Oil: Impact on Growth, Immune Response, Mucosal Barrier Status, and Flesh Quality of Juvenile Barramundi, Lates calcarifer (Bloch, 1790). Biology. 2021; 10(6):505. https://doi.org/10.3390/biology10060505
Chicago/Turabian StyleHender, Amanda, Muhammad A.B. Siddik, Janet Howieson, and Ravi Fotedar. 2021. "Black Soldier Fly, Hermetia illucens as an Alternative to Fishmeal Protein and Fish Oil: Impact on Growth, Immune Response, Mucosal Barrier Status, and Flesh Quality of Juvenile Barramundi, Lates calcarifer (Bloch, 1790)" Biology 10, no. 6: 505. https://doi.org/10.3390/biology10060505
APA StyleHender, A., Siddik, M. A. B., Howieson, J., & Fotedar, R. (2021). Black Soldier Fly, Hermetia illucens as an Alternative to Fishmeal Protein and Fish Oil: Impact on Growth, Immune Response, Mucosal Barrier Status, and Flesh Quality of Juvenile Barramundi, Lates calcarifer (Bloch, 1790). Biology, 10(6), 505. https://doi.org/10.3390/biology10060505
