Decision-Making for Typical Pavement Structure Based on Life-Cycle Economic Evaluation and Key Performance Indicators
Abstract
:1. Introduction
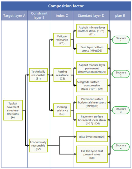
2. Typical Pavement Structure Decision Process
3. Establishment of Evaluation System for Typical Pavement Structure
3.1. Optimal Decision-Making Process for Typical Pavement Structure
3.2. Determination of the Evaluation Indicators
3.2.1. Technical Indicators
3.2.2. Economic Indicators
3.3. Factor Analysis
3.3.1. Expert Scoring System
3.3.2. Consistency Evaluation of Expert Consultation Results
- (1)
- The degree of positivity
- (2)
- Degree of authority
- (3)
- Degree of coordination
3.4. Analytic Hierarchy Process
3.5. Relevance Calculation
3.5.1. Normalization of Index Values
3.5.2. Determine the Optimal Solution Index Set
3.5.3. Construction of the Correlation Coefficient Matrix
3.5.4. Determination of Weighted Gray Relevance Degree
4. Results and Discussion
4.1. Weight Ranking of Typical Pavement Structure Evaluation Index Based on the AHP
4.2. Calculation of Relevance Degree of Typical Pavement Structure Based on the Gray Relational Method
4.2.1. Calculation of the Technical Performance Index of Pavement
Loads and Forms of Action
Pavement Geometry Model and Boundary Conditions
Pavement Performance Index Calculation Results
4.2.2. Calculation of Economic Indicators
4.2.3. Calculation of Relevance Degree of Comprehensive Evaluation of Pavement Structure Based on Gray Relevance Theory
4.3. Optimal Selection Results and Discussion
5. Failure Mechanism Analysis
5.1. Cement-Treated Material Base Layer
5.2. HMA Layer Permanent Deformation
6. Conclusions
- (1)
- In this paper, the Delphi method and analytic hierarchy process are used to construct a decision-making index system for a typical pavement structure. The expert consultation was divided into two rounds. After the first round of the survey, we found that the average score of the antifreeze performance of the pavement index was low, and the coefficient of variation was greater than 0.25. The index was canceled, and the evaluation index system was optimized. After the second round of the survey, according to the survey data, the coordination coefficient increased by 24% compared with the first round, reaching 0.803, and the difference was statistically significant, ensuring the authority, reliability and consistency of the results.
- (2)
- Combined with the four typical structures used by the highway design department of Jilin Province, the finite element model was established by ABAQUS software, and the performance evaluation indexes required by the AHP were calculated. At the same time, according to the material price, design service life, traffic volume, initial cost of road construction and the present value of the whole life cycle cost, the economic evaluation indicators required by the AHP were calculated.
- (3)
- Using the improved gray relational AHP, an evaluation model of the asphalt pavement structure is established. The model organically combines the intermediate process of the two methods of the AHP and gray correlation, which reflects not only the objective situation but also the preference of human subjective factors for evaluation indicators. The evaluation results obtained in this way are more scientific and fairer.
- (4)
- The key technical indicators for the pavement are the permanent deformation of the asphalt layer and the tensile stress and strain at the bottom of the asphalt layer; the key economic indicator for the pavement is the present value of the full life cost. In decision-making for pavement structure, the key technical indicators of pavement performance are more important than the key economic indicator.
- (5)
- This study used the AHP-GRA method to make decisions on typical pavement structures in Jilin Province, and the results show that Pavement Structure 1 is an ideal choice for performance and economy. The fatigue cracking and permanent deformation of structure 1 are checked and calculated, which conforms to the requirements of the Chinese Asphalt Pavement Design Specification.
- (6)
- The improved AHP is used to comprehensively analyze the two key indicators, and the results show that structure 1 is the most suitable typical pavement structure for Jilin Province when the initial budget is relatively sufficient. However, if the initial budget is insufficient, then structure 4 can be considered.
Author Contributions
Funding
Institutional Review Board Statement
Informed Consent Statement
Data Availability Statement
Conflicts of Interest
References
- Hu, X.; Zhong, S.; Walubita, L.F. Three-dimensional modelling of multilayered asphalt concrete pavement structures: Strain responses and permanent deformation. Road Mater. Pavement Des. 2015, 16, 727–740. [Google Scholar] [CrossRef]
- Erlingsson, S. Rutting development in a flexible pavement structure. Road Mater. Pavement Des. 2012, 13, 218–234. [Google Scholar] [CrossRef]
- Wistuba, M.P.; Walther, A. Consideration of climate change in the mechanistic pavement design. Road Mater. Pavement Des. 2013, 14, 227–241. [Google Scholar] [CrossRef]
- Amini, A.A.; Mashayekhi, M.; Ziari, H.; Nobakht, S. Life cycle cost comparison of highways with perpetual and conventional pavements. Int. J. Pavement Eng. 2012, 13, 553–568. [Google Scholar] [CrossRef]
- Santos, J.; Ferreira, A. Life-cycle cost analysis system for pavement management at project level. Int. J. Pavement Eng. 2013, 14, 71–84. [Google Scholar] [CrossRef]
- Pan, Y.; Shang, Y.; Liu, G.; Xie, Y.; Zhang, C.; Zhao, Y. Cost-effectiveness evaluation of pavement maintenance treatments using multiple regression and life-cycle cost analysis. Constr. Build. Mater. 2021, 292, 123461. [Google Scholar] [CrossRef]
- Fardin, H.E.; dos Santos, A.G. Predicted responses of fatigue cracking and rutting on Roller Compacted Concrete base composite pavements. Constr. Build. Mater. 2021, 272, 121847. [Google Scholar] [CrossRef]
- Ozer, H.; Al-Qadi, I.L.; Singhvi, P.; Bausano, J.; Carvalho, R.; Li, X.; Gibson, N. Prediction of pavement fatigue cracking at an accelerated testing section using asphalt mixture performance tests. Int. J. Pavement Eng. 2018, 19, 264–278. [Google Scholar] [CrossRef]
- Cho, S.-H.; Karshenas, A.; Tayebali, A.A.; Guddati, M.N.; Kim, Y.R. A mechanistic approach to evaluate the potential of the debonding distress in asphalt pavements. Int. J. Pavement Eng. 2017, 18, 1098–1110. [Google Scholar] [CrossRef]
- Yang, K.; Li, R.; Yu, Y.; Pei, J.; Liu, T. Evaluation of interlayer stability in asphalt pavements based on shear fatigue property. Constr. Build. Mater. 2020, 258, 119628. [Google Scholar] [CrossRef]
- Chong, D.; Wang, Y.; Dai, Z.; Chen, X.; Wang, D.; Oeser, M. Multiobjective optimization of asphalt pavement design and maintenance decisions based on sustainability principles and mechanistic-empirical pavement analysis. Int. J. Sustain. Transp. 2018, 12, 461–472. [Google Scholar] [CrossRef]
- Han, C.; Ma, T.; Chen, S. Asphalt pavement maintenance plans intelligent decision model based on reinforcement learning algorithm. Constr. Build. Mater. 2021, 299, 124278. [Google Scholar] [CrossRef]
- Shon, H.; Lee, J. Integrating multi-scale inspection, maintenance, rehabilitation, and reconstruction decisions into system-level pavement management systems. Transp. Res. Part C Emerg. Technol. 2021, 131, 103328. [Google Scholar] [CrossRef]
- Geng, H.; Clopotel, C.S.; Bahia, H.U. Effects of high modulus asphalt binders on performance of typical asphalt pavement structures. Constr. Build. Mater. 2013, 44, 207–213. [Google Scholar] [CrossRef]
- Lv, S.; Yuan, J.; Peng, X.; Zhang, N.; Liu, H.; Luo, X. A structural design for semi-rigid base asphalt pavement based on modulus optimization. Constr. Build. Mater. 2021, 302, 124216. [Google Scholar] [CrossRef]
- Jiang, X.; Zeng, C.; Gao, X.; Liu, Z.; Qiu, Y. 3D FEM analysis of flexible base asphalt pavement structure under non-uniform tyre contact pressure. Int. J. Pavement Eng. 2017, 20, 999–1011. [Google Scholar] [CrossRef]
- Han, C.; Ma, T.; Xu, G.; Chen, S.; Huang, R. Intelligent decision model of road maintenance based on improved weight random forest algorithm. Int. J. Pavement Eng. 2022, 23, 985–997. [Google Scholar] [CrossRef]
- Esmaeeli, A.N.; Heravi, G. A decision support framework for economic evaluation of flexible strategies in pavement construction projects. Int. J. Pavement Eng. 2019, 20, 1342–1358. [Google Scholar] [CrossRef]
- Yu, J.; Zhang, X.; Xiong, C. A methodology for evaluating micro-surfacing treatment on asphalt pavement based on gray system models and gray rational degree theory. Constr. Build. Mater. 2017, 150, 214–226. [Google Scholar] [CrossRef]
- Wang, K.C.; Li, Q.; Hall, K.D.; Elliott, R.P. Experimentation with Gray Theory for Pavement Smoothness Prediction, Transportation Research Record. J. Transp. Res. Board 2007, 1990, 3–13. [Google Scholar] [CrossRef]
- JTG D50-2006; Specification for Design of Highway Asphalt Pavement. Ministry of Transport of the People’s Republic of China: Beijing, China, 2006.
- Park, S.W.; Schapery, R. Methods of interconversion between linear viscoelastic material functions. Part I—A numerical method based on Prony series. Int. J. Solids Struct. 1999, 36, 1653–1675. [Google Scholar] [CrossRef]
- JTG E40-2007; Test Methods of Soils for Highway Engineering. Ministry of Transport of the People’s Republic of China: Beijing, China, 2007.
- JTG D50-2017; Specification for Design of Highway Asphalt Pavement. Ministry of Transport of the People’s Republic of China: Beijing, China, 2017.
- Xu, Q.; Mohammad, L.N. Modeling Asphalt Pavement Rutting under Accelerated Testing. Road Mater. Pavement Des. 2008, 9, 665–687. [Google Scholar] [CrossRef]
- Ferreira, A.; Santos, J. Life-cycle cost analysis system for pavement management at project level: Sensitivity analysis to the discount rate. Int. J. Pavement Eng. 2013, 14, 655–673. [Google Scholar] [CrossRef]
- Li, N.; Huot, M.; Haas, R. Cost-Effectiveness-Based Priority Programming of Standardized Pavement Maintenance. Transp. Res. Rec. J. Transp. Res. Board 1997, 1592, 8–16. [Google Scholar] [CrossRef]
- Smith, K.L.; Titus-Glover, L.; Darter, M.I.; Von Quintus, H.; Stubstad, R.; Scofield, L. Cost–Benefit Analysis of Continuous Pavement Preservation Design Strategies versus Reconstruction, Transportation Research Record. J. Transp. Res. Board 2005, 1933, 83–93. [Google Scholar] [CrossRef]
- Al-Suleiman, T.I.; Shiyab, A.M. Prediction of Pavement Remaining Service Life Using Roughness Data—Case Study in Dubai. Int. J. Pavement Eng. 2003, 4, 121–129. [Google Scholar] [CrossRef]
- Sun, L. Structural Behavior Study for Asphalt Pavement, 1st ed.; China Communications Press: Beijing, China, 2005. [Google Scholar]
- JTG 003-86; Standard for Climatic Zoning of Highways. Ministry of Transport of the People’s Republic of China: Beijing, China, 1987.
- Watanatada, T.; Dhareshwar, A.M.; Lima, P.R. Vehicle Speeds and Operating Costs: Models for Road Planning and Management; International Bank for Reconstruction and Development: Washington, DC, USA, 1987. [Google Scholar]
- Dickey, J.W.; Miller, L.H. Road Project Appraisal for Developing Countries; National Academic: New York, NY, USA, 1984. [Google Scholar]
- Jilin Provincial Engineering Cost Information Network. Pavement Material Price. 2022. Available online: https://www.cczjxxw.com/dishi/sz/jgxx/scj.asp (accessed on 1 April 2022).










| Research Methods | Application Areas | Features | |
|---|---|---|---|
| Existing research | Analytic hierarchy process (AHP) | Asphalt pavement maintenance decision-making method | The calculation is simple, and the obtained results are simple and clear, which is a concise and practical decision-making method. However, AHP has less quantitative data and more qualitative components, making it difficult to be convincing. |
| Gray relational analysis (GRA) | Asphalt pavement micro-surface treatment evaluation method | Calculated according to the real data of the scheme, the calculation results are relatively objective. | |
| Smoothness prediction based on gray model | |||
| In this study | AHP + GRA | Typical pavement structure decisions | The combination of AHP and GRA is equivalent to effectively combining quantitative calculation and qualitative analysis, which reduces the influence of AHP on decision-making to a certain extent and makes decision-making results more convincing. |
| Degree of importance | Not important | Less important | Generally | Important | Very important |
| Score | Below 60 | 60–70 | 70–80 | 80–90 | 90–100 |
| Degree of familiarity | Unfamiliar | Less familiar | Generally | Familiar | Very familiar |
| Score | 0.2 | 0.4 | 0.6 | 0.8 | 1 |
| Judgment basis | |||||
| Theoretical analysis | Work experience | ||||
| Large | Middle | Little | Large | Middle | Little |
| 0.3 | 0.2 | 0.1 | 0.45 | 0.35 | 0.2 |
| Peer understanding | Intuitive sense | ||||
| Large | Middle | Little | Large | Middle | Little |
| 0.2 | 0.15 | 0.1 | 0.05 | 0.05 | 0.05 |
| Academic levels | |||||
| Professional title | Professor | Associate Professor | Lecturer | Teaching assistant | Ordinary worker |
| Score | 1 | 0.8 | 0.6 | 0.4 | 0.2 |
| Evaluation Index | Sample Size | Minimum | Maximum Value | Average | Standard Deviation | Coefficient of Variation |
|---|---|---|---|---|---|---|
| Asphalt mixture layer bottom strain | 20 | 85 | 96 | 89.95 | 4.045 | 4.497% |
| Base layer bottom stress | 20 | 81 | 93 | 87.3 | 4.156 | 4.761% |
| Asphalt mixture layer permanent deformation | 20 | 88 | 99 | 93.45 | 3.591 | 3.842% |
| Subgrade surface compressive strain | 20 | 76 | 88 | 82.45 | 3.79 | 4.597% |
| Pavement surface compressive strain shear stress | 20 | 70 | 85 | 76.95 | 5.689 | 7.393% |
| Pavement surface shear strain | 20 | 68 | 85 | 77.3 | 5.555 | 7.186% |
| Antifreeze performance of pavement | 20 | 50 | 94 | 69.25 | 18.45 | 26.643% |
| Initial investment | 20 | 68 | 90 | 80.75 | 7.055 | 8.737% |
| Full life cycle cost present value | 20 | 78 | 90 | 83.75 | 3.726 | 4.449% |
| Evaluation Index | Sample Size | Minimum | Maximum Value | Average | Standard Deviation | Coefficient of Variation |
|---|---|---|---|---|---|---|
| Asphalt mixture layer bottom strain | 20 | 86 | 96 | 89.8 | 3.708 | 4.129% |
| Base layer bottom stress | 20 | 80 | 93 | 86.1 | 4.436 | 5.152% |
| Asphalt mixture layer permanent deformation | 20 | 88 | 100 | 93.6 | 3.315 | 3.542% |
| Subgrade surface compressive strain | 20 | 75 | 88 | 81.1 | 4.291 | 5.291% |
| Pavement surface compressive strain shear stress | 20 | 70 | 84 | 77.45 | 4.861 | 6.276% |
| Pavement surface shear strain | 20 | 69 | 83 | 74 | 3.756 | 5.075% |
| Initial investment | 20 | 70 | 90 | 80.6 | 6.916 | 8.581% |
| Full life cycle cost present value | 20 | 78 | 90 | 83.8 | 3.708 | 4.425% |
| Number of Investigations | Number of Experts | Number of Evaluation Indicators | Kendall Coordination Coefficient | p |
|---|---|---|---|---|
| The first time | 20 | 10 | 0.658 | 0 |
| The second time | 20 | 9 | 0.803 | 0 |
| Order | 1 | 2 | 3 | 4 | 5 | 6 | 7 | 8 | 9 |
|---|---|---|---|---|---|---|---|---|---|
| R.I. | 0.00 | 0.00 | 0.58 | 0.90 | 1.12 | 1.24 | 1.32 | 1.41 | 1.45 |
| Index | Weight | Order |
|---|---|---|
| (D1) Asphalt mixture layer bottom strain | 0.256 | 2 |
| (D2) Base layer bottom stress | 0.128 | 3 |
| (D3) Asphalt mixture layer permanent deformation | 0.288 | 1 |
| (D4) Subgrade surface compressive strain | 0.096 | 5 |
| (D5) Pavement surface compressive strain shear stress | 0.032 | 7 |
| (D6) Pavement surface shear strain | 0.032 | 7 |
| (D7) Initial investment | 0.042 | 6 |
| (D8) Full life cycle cost present value | 0.125 | 4 |
| Type | Structure 1 | Structure 2 | Structure 3 | Structure 4 |
|---|---|---|---|---|
| Weight | 0.3373 | 0.2694 | 0.1227 | 0.2707 |
| Design of Axle Load (kN) | Tire Ground Pressure (MPa) | Equivalent Radius of Single Wheel Grounding (mm) | Two-Wheel Center Distance (mm) | Pavement Horizontal Load (MPa) |
|---|---|---|---|---|
| 100 | 0.7 | 213.0 | 319.5 | 0.28 |
| Project | Material Type | Modulus (MPa) | Poisson’s Ratio | Structure 1 | Structure 2 | Structure 3 | Structure 4 |
|---|---|---|---|---|---|---|---|
| Asphalt surface | Stone matrix asphalt with modified bitumen (SMA-13) | 1400 | 0.35 | 40 mm | 40 mm | 40 mm | 50 mm |
| AC-20 | 1200 | 0.3 | 60 mm | 50 mm | 60 mm | 80 mm | |
| AC-25 | 1000 | 0.3 | - | 70 mm | - | - | |
| Asphalt base layer | Asphalt treated base (ATB-25) | 1200 | 0.3 | 80 mm | - | 240 mm | - |
| Inorganic binding materials | Graded crushed stone | 500 | 0.35 | - | - | 150 mm | - |
| Cement-stabilized crushed stone 4% | 1500 | 0.25 | 500 mm | 340 mm | 150 mm | - | |
| Lime fly ash crushed stone | 1400 | 0.25 | - | - | - | 500 mm | |
| Lime fly ash soil | 750 | 0.25 | - | 180 mm | - | ||
| Subgrade | Drucker–Prager | 40 | 0.4 | Cohesion | 17.1 kPa | Friction angle | 11.89° |
| Modulus (Pa) | 2.857 × 109 | 4.086 × 109 | 4.473 × 109 | 3.303 × 109 | 1.578 × 109 |
| Time (s) | 2 × 10−5 | 2 × 10−4 | 2 × 10−3 | 2 × 10−2 | 2 × 10−1 |
| Technically Reasonable Index | Structure | ||||
|---|---|---|---|---|---|
| 1 | 2 | 3 | 4 | ||
| Fatigue resistance | Asphalt mixture layer bottom strain (×10−6) | 27.074 | 30.380 | 46.438 | 34.000 |
| Base layer bottom stress (MPa) | 0.071 | 0.060 | 0.094 | 0.093 | |
| Rutting resistance | Subgrade surface compressive strain (×10−6) | 98.790 | 136.900 | 134.600 | 130.800 |
| Pushing resistance | Pavement surface horizontal shear stress (MPa) | 0.139 | 0.276 | 0.272 | 0.117 |
| Pavement surface horizontal shear strain (×10−6) | 70.620 | 139.800 | 138.100 | 59.280 | |
| Technically Reasonable Index | Structure | |||
|---|---|---|---|---|
| 1 | 2 | 3 | 4 | |
| Permanent deformation (mm) | 10.840 | 10.510 | 12.180 | 5.920 |
| Formula | a | b | c | d |
|---|---|---|---|---|
| 18 | 15.7238 | 0.5861 | −0.2064 | - |
| 19 | 119.66 | −0.1124 | −0.1053 | - |
| 20 | 1.5247 | −0.1016 | −0.2292 | - |
| 21 | 0.6536 | 0.3449 | −0.0255 | −0.981 |
| Car Class | Vehicle Type | a1 | b1 | a2 | b2 | C0 (×10−6) | Cq (×10−3) | kp | CkM (×104) |
|---|---|---|---|---|---|---|---|---|---|
| 2 | Passenger car | 9.78 | 0.182 | 0.0466 | 0.0071 | 12.95 | 17.81 | 0.308 | 15 |
| 3 | Bus | 23.8 | 0.294 | 0.0739 | 0.0016 | 1.87 | 4.63 | 0.483 | 50 |
| 4 | Small truck | 17.42 | 0.568 | 0.0669 | 0.0107 | 1.87 | 327.33 | 0.371 | 30 |
| 5 | Medium truck | 23 | 0.434 | 0.0653 | 0.0012 | 1.87 | 327.33 | 0.371 | 30 |
| 6 | Heavy truck | 19 | 0.298 | 0.1556 | 0.0034 | 5.52 | 45.9 | 0.371 | 30 |
| 7 | Container | 35.39 | 0.893 | 0.2155 | 0.0053 | 5.52 | 20.35 | 0.371 | 30 |
| Car Class | Vehicle Type | Percentage | Fuel Unit Price (RMB/L) | Tire Unit Price (RMB/Article) | New Car Price 10,000 RMB/Vehicle |
|---|---|---|---|---|---|
| 2 | Passenger car | 14.4 | 8 (gasoline) | 300 | 20 |
| 3 | Bus | 12.6 | 8 (gasoline) | 300 | 30 |
| 4 | Small truck | 2.7 | 5 (diesel) | 1000 | 10 |
| 5 | Medium truck | 0 | 5 (diesel) | 1000 | 25 |
| 6 | Heavy truck | 11.7 | 5 (diesel) | 1200 | 40 |
| 7 | 4-axle semi-trailer truck | 4.2 | 5 (diesel) | 1200 | 40 |
| 8 | 5-axle semi-trailer truck | 6.5 | 5 (diesel) | 1200 | 40 |
| 9 | 6-axle semi-trailer truck | 32.8 | 5 (diesel) | 1200 | 40 |
| 10 | Double-front-axle semi-trailer | 15.1 | 5 (diesel) | 1200 | 40 |
| 11 | Full trailer | 0 | 5 (diesel) | 1200 | 40 |
| Pavement Material | Price (RMB/m2) | Pavement Material | Price (RMB/m2) |
|---|---|---|---|
| 5 cm fine-grained asphalt concrete | 34.36 | 15 cm cement-stabilized crushed stone 4% | 21.98 |
| 4 cm fine-grained asphalt concrete | 27.49 | 20 cm cement-stabilized crushed stone 4% | 29.31 |
| 5 cm mesograin asphalt concrete | 28.58 | 30 cm cement-stabilized crushed stone 4% | 44.43 |
| 6 cm mesograin asphalt concrete | 34.30 | 34 cm cement-stabilized crushed stone 4% | 50.12 |
| 7 cm coarse-grained asphalt concrete | 37.58 | 20 cm lime fly ash crushed stone | 24.35 |
| 8 cm coarse-grained asphalt concrete | 42.95 | 30 cm lime fly ash crushed stone | 37.04 |
| 24 cm coarse-grained asphalt concrete | 128.85 | 18 cm lime fly ash soil | 14.76 |
| 15 cm graded crushed stone | 12.94 | - | - |
| Key Indicator | D1 | D2 | D3 | D4 | D5 | D6 | D7 | D8 | |
|---|---|---|---|---|---|---|---|---|---|
| Xi | 1 | 27.074 | 0.075 | 10.840 | 98.790 | 0.139 | 70.620 | 268.700 | 678.800 |
| 2 | 30.380 | 0.064 | 10.510 | 136.900 | 0.276 | 119.421 | 237.800 | 803.930 | |
| 3 | 46.438 | 0.094 | 12.180 | 134.600 | 0.272 | 138.100 | 480.200 | 855.120 | |
| 4 | 34.000 | 0.094 | 5.920 | 130.800 | 0.117 | 59.280 | 199.400 | 816.379 | |
| Matrix | Normalized Results for Each Indicator | ||||||||
|---|---|---|---|---|---|---|---|---|---|
| i | 1 | 2 | 3 | 4 | 5 | 6 | 7 | 8 | |
| Xi | 0 | 0.000 | 0.000 | 0.000 | 0.000 | 0.000 | 0.000 | 0.000 | 0.000 |
| 1 | 0.000 | 0.337 | 0.786 | 0.000 | 0.141 | 0.141 | 0.247 | 0.000 | |
| 2 | 0.171 | 0.000 | 0.733 | 1.000 | 1.000 | 1.000 | 0.277 | 0.710 | |
| 3 | 1.000 | 1.000 | 1.000 | 0.940 | 0.979 | 0.979 | 1.000 | 1.000 | |
| 4 | 0.358 | 0.966 | 0.000 | 0.840 | 0.000 | 0.000 | 0.000 | 0.780 | |
| Matrix | The Correlation Coefficient of Each Indicator | ||||||||
|---|---|---|---|---|---|---|---|---|---|
| i | 1 | 2 | 3 | 4 | 5 | 6 | 7 | 8 | |
| Ei | 1 | 1.000 | 0.598 | 0.389 | 1.000 | 0.780 | 0.780 | 0.670 | 1.000 |
| 2 | 0.745 | 1.000 | 0.405 | 0.333 | 0.333 | 0.333 | 0.643 | 0.413 | |
| 3 | 0.333 | 0.333 | 0.333 | 0.347 | 0.338 | 0.338 | 0.333 | 0.333 | |
| 4 | 0.583 | 0.341 | 1.000 | 0.373 | 1.000 | 1.000 | 1.000 | 0.391 | |
| Type | Structure 1 | Structure 2 | Structure 3 | Structure 4 |
|---|---|---|---|---|
| Relevance | 0.744 | 0.574 | 0.335 | 0.672 |
| Field Comprehensive Correction Factor | Kc | −1.43 |
|---|---|---|
| Seasonal frozen soil area adjustment factor | Ka | 0.65 |
| Temperature adjustment factor | Kt2 | 0.852 |
| Fatigue test regression parameter | a | 13.24 |
| Fatigue test regression parameter | b | 12.52 |
| Indentation stress of cement-treated layer | σt | 0.1543 |
| Cement-treated layer bending strength | Rs | 1.80 |
| Target reliability indicator | β | 1.65 |
| Fatigue cracking life of cement-treated layer (axis) | Nf2 | 4.81 × 109 |
| Calculation Parameter | SMA-13 | AC-20 | ATB-25 | ||||
|---|---|---|---|---|---|---|---|
| i | 1 | 2 | 3 | 4 | 5 | 6 | 7 |
| Layer thickness (mm) | 15 | 10 | 15 | 20 | 20 | 20 | 80 |
| hi (mm) | 15 | 20 | 33 | 50 | 70 | 90 | 140 |
| pi (MPa) | 0.700 | 0.699 | 0.697 | 0.686 | 0.663 | 0.626 | 0.580 |
| ROi | 1.8 | 1.8 | 1.8 | 2.0 | 2.0 | 2.0 | 3.0 |
| Kri | 3.80 | 5.23 | 7.11 | 7.36 | 6.22 | 4.74 | 1.94 |
| Rai | 0.81 | 0.74 | 1.49 | 2.23 | 1.77 | 1.21 | 2.60 |
| ha (mm) | 180 | ||||||
| Tpef (°C) | 17.78 | ||||||
| h0 (mm) | 50 | ||||||
| Ne3 | 103,200,000 | ||||||
Publisher’s Note: MDPI stays neutral with regard to jurisdictional claims in published maps and institutional affiliations. |
© 2022 by the authors. Licensee MDPI, Basel, Switzerland. This article is an open access article distributed under the terms and conditions of the Creative Commons Attribution (CC BY) license (https://creativecommons.org/licenses/by/4.0/).
Share and Cite
Zhang, M.; Wang, C.; Fan, L.; Yi, J. Decision-Making for Typical Pavement Structure Based on Life-Cycle Economic Evaluation and Key Performance Indicators. Coatings 2022, 12, 1124. https://doi.org/10.3390/coatings12081124
Zhang M, Wang C, Fan L, Yi J. Decision-Making for Typical Pavement Structure Based on Life-Cycle Economic Evaluation and Key Performance Indicators. Coatings. 2022; 12(8):1124. https://doi.org/10.3390/coatings12081124
Chicago/Turabian StyleZhang, Ming, Chong Wang, Lulu Fan, and Junyan Yi. 2022. "Decision-Making for Typical Pavement Structure Based on Life-Cycle Economic Evaluation and Key Performance Indicators" Coatings 12, no. 8: 1124. https://doi.org/10.3390/coatings12081124
APA StyleZhang, M., Wang, C., Fan, L., & Yi, J. (2022). Decision-Making for Typical Pavement Structure Based on Life-Cycle Economic Evaluation and Key Performance Indicators. Coatings, 12(8), 1124. https://doi.org/10.3390/coatings12081124

