Peristaltic Flow with Heat Transfer for Nano-Coupled Stress Fluid through Non-Darcy Porous Medium in the Presence of Magnetic Field
Abstract
1. Introduction
2. Mathematical Formulation
- is the magnetic parameter, is the permeability parameter,
- is the non-Darcian parameter, is the couple stress parameter,
- is the Prandtl number, is the Eckert number,
- is the Brownian motion parameter, is the Schmidt number,
- is the thermophoresis parameter, is the heat generation parameter and is the chemical reaction parameter.
3. Method of Solutions
4. Results and Physical Discussion
5. Conclusions
- The fluid velocity decreased with the increasing of magnetic field and non-Darcy parameters.
- The velocity, u, decreased with the increasing of the values of the couple stress parameter up to l = 0.5, then the opposite occurred.
- The velocity, u, increased by increasing the permeability parameter k.
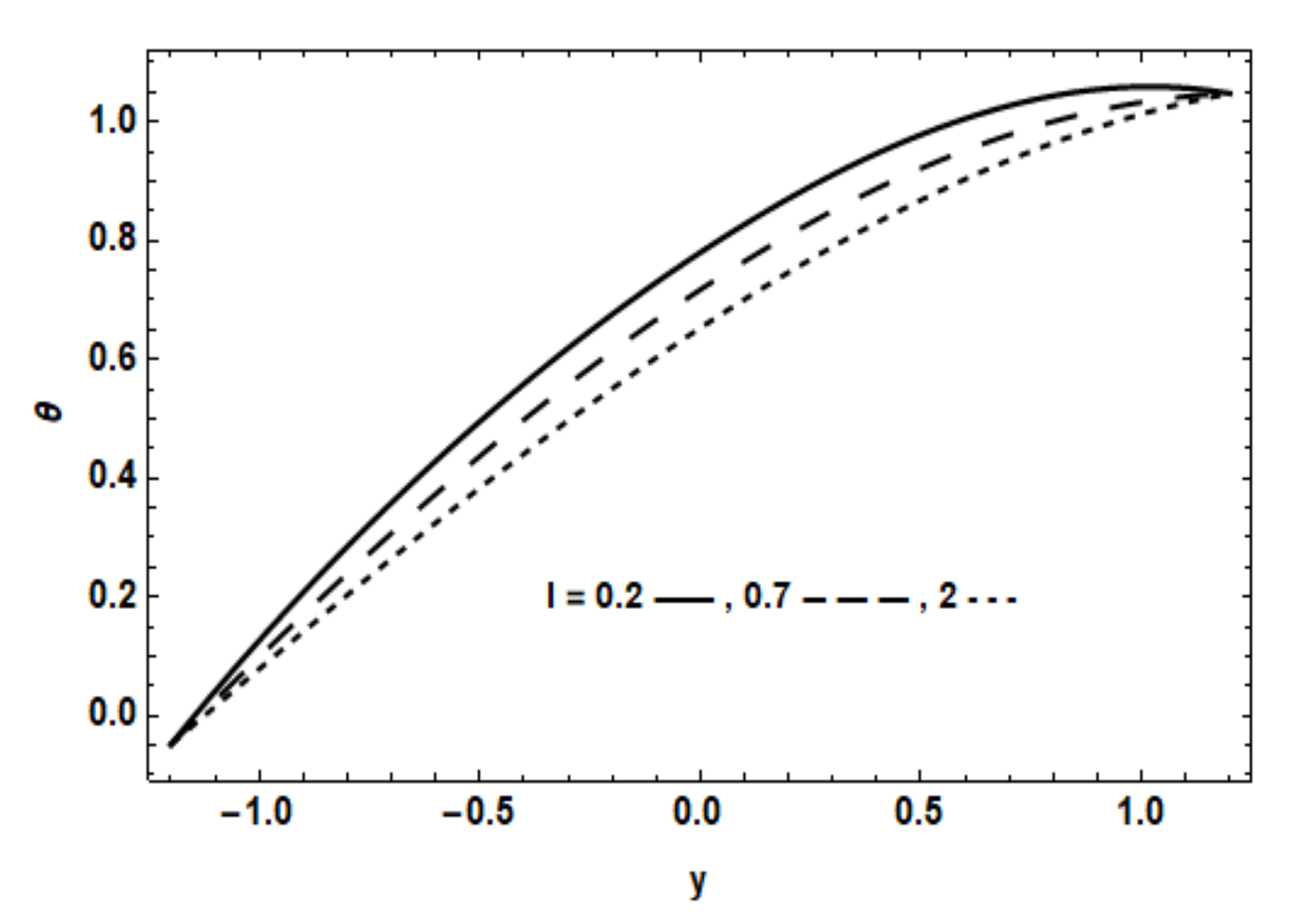
- The temperature, , increased with increasing thermophoresis, the Eckert number, heat generation and the permeability parameters.
- The temperature, , decreased with increasing the magnetic strength, couple stress and the non-Darcy parameters.
- Temperature decreased with the increasing chemical reaction parameter for y > 0.3, and the opposite occurred up to y = 0.
- The temperature decreased with increasing the Brownian motion parameter up to y = 0.3, and for y > 0.3, the opposite occurred (at λ = 0.4).
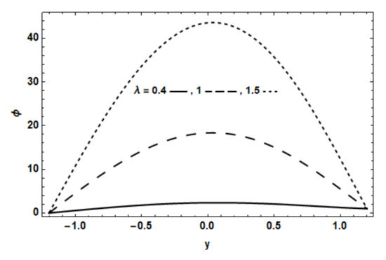
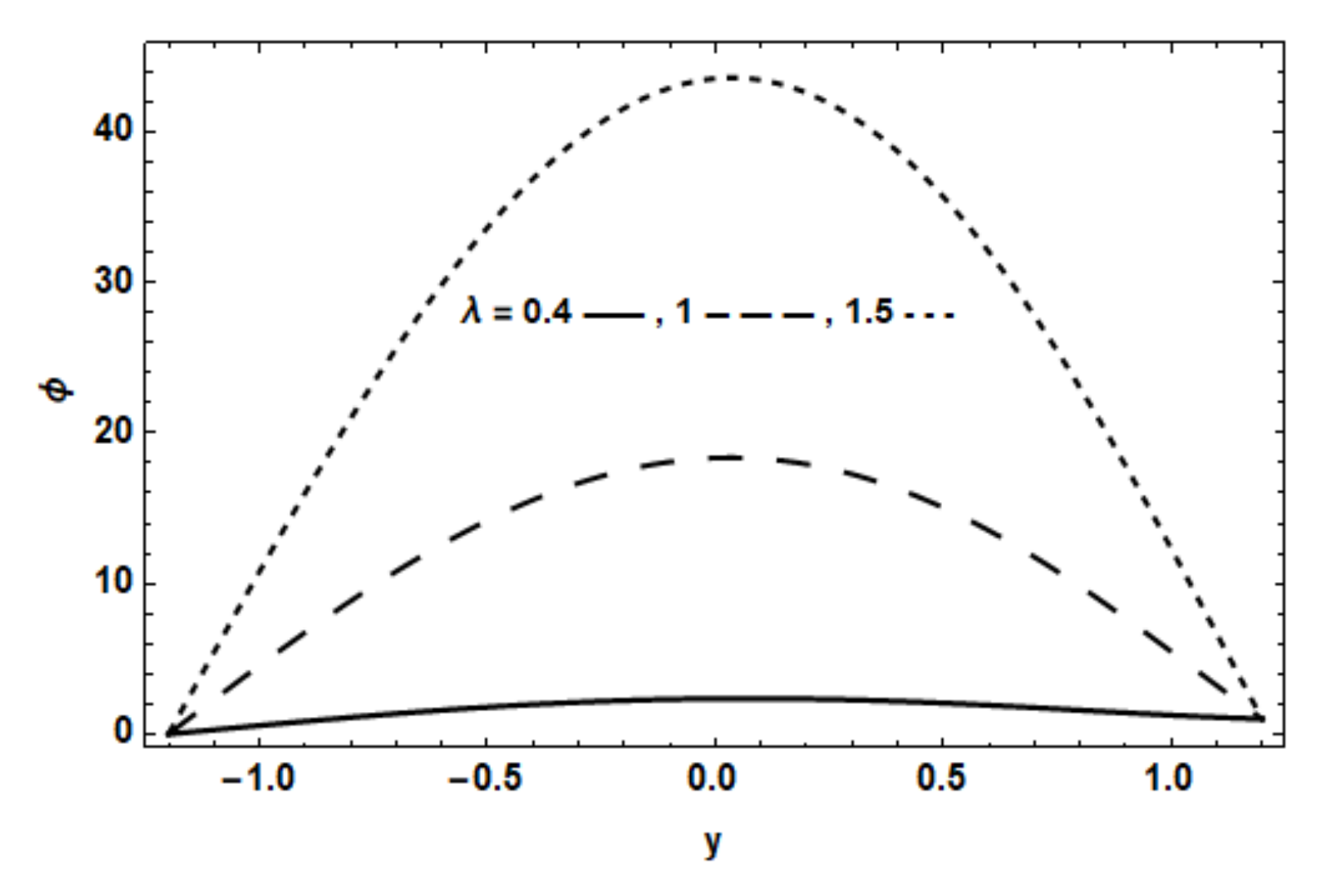
- The concentration increased with increasing of the chemical reaction, couple stress and Brownian motion parameters.
- The concentration decreased with increasing of the Schmidt number, thermophoresis and magnetic field strength parameters.
Author Contributions
Funding
Institutional Review Board Statement
Informed Consent Statement
Data Availability Statement
Conflicts of Interest
Appendix A
References
- Latham, T.W. Fluid Motion in Peristaltic Pumps. Master’s Thesis, MIT, Cambridge, MA, USA.
- Shapiro, A.H.; Jaffrin, M.T.; Weiberg, S.L. Peristaltic pumping with long wavelength at low Reynolds number. J. Fluid Mech. 1969, 37, 799–825. [Google Scholar] [CrossRef]
- Eldabe, N.T.M.; Abou Zeid, M.Y.; Mohamed, M.A.A.; Abd-Elmoneim, M.M. MHD peristaltic flow of non-Newtonian power—Law nano fluid through a non-darcy porous medium inside a non-uniform inclined channel. Arch. Appl. Mech. 2021, 91, 1067–1077. [Google Scholar] [CrossRef]
- Eldabe, N.T.; Zaghrout, A.A.; Ramaden, S.F.; Azzam, H.A. Simultaneous effects of radiation, magnetic field on peristaltic flow of Carreau nano fluid submerged in gyrotactivc microorganism with heat and mass transfer. Heat Transf. 2021, 50, 1198–1216. [Google Scholar] [CrossRef]
- Eldabe, N.T.; Moatimed, G.M.; Sayed, A. Effect of the magnetic induction on the peristaltic Eyring—Prandtl nanofluid through porous medium. Int. J. Appl. Electromagn. Mech. 2020, 63, 279–298. [Google Scholar] [CrossRef]
- Eldabe, N.T.; Ramadan, S.F.; Awad, A.S. Analytical and Numerical treatment to study the effects of Hall currents with viscous dissipation, heat absorption and chemical reaction on peristaltic flow of Carreau nanofluid. Therm. Sci. 2021, 25, 181–196. [Google Scholar] [CrossRef]
- Hayat, T.; Abbasi, F.M.; Al-Yami, M.; Monaqual, S. Slip and Joule heating effects in mixed convection peristaltic transport of nanofluid with Soret and Duffour effects. J. Mol. Liq. 2014, 194, 93–99. [Google Scholar] [CrossRef]
- Akram, S.; Nadeen, S. Consequence of nanofluid on peristaltic transport of hyperbolic tangent fluid model in the occurrence of apt (tending) magnetic field. J. Magn. Magn. Mater. 2014, 358–359, 183–191. [Google Scholar] [CrossRef]
- Akbar, N.S.; Nadeem, S.; Hayat, T.; Hendi, A.A. Peristaltic flow of a nanofluid in a non-uniform tube. Heat Mass Transf. 2012, 48, 451–459. [Google Scholar] [CrossRef]
- Akbar, N.S.; Nadeem, S.; Hayat, T.; Hendi, A. Peristaltic flow of a nanofluid with slip effects. Meccanica 2012, 47, 1283–1294. [Google Scholar] [CrossRef]
- Abbas, W.; Magdy, M.M. Heat and Mass Transfer Analysis of Nanofluid Flow Based on, and over a Moving Rotating Plate and Impact of Various Nanoparticle Shapes. Math. Probl. Eng. 2020, 2020. [Google Scholar] [CrossRef]
- Eldabe, N.T.; Attia, H.A.; Essawy, M.A.I.; Ramadan, A.A.; Abdel-Hamid, A.H. Non linear heat and mass transfer in MHD Homann nanofluid flow through a porous medium with chemical reaction, heat generation and uniform inflow. Eur. Phys. J. Plus 2016, 131, 305. [Google Scholar] [CrossRef]
- Hayat, T.S.; hafique, M.; Tanveer, A.; Alsaedi, A. Hall and ion slip effects on peristaltic flow of Jeffrey nanopfluid with Joule heating. J. Magn. Magn. Mater. 2016, 407, 51–59. [Google Scholar] [CrossRef]
- Hasona, W.M.; El-Shekhipy, A.A.; Ibrahim, M.G. Combined effects of magnetohydrodynamic and temperature dependent viscosity on peristaltic flow of Jeffrey nanofluid through a porous medium: Applications to oil refinement. Int. J. Heat Mass Transf. 2018, 126, 700–714. [Google Scholar] [CrossRef]
- Riaz, A.; Khan, S.U.D.; Zeeshan, A.; Khan, S.U.; Hassan, M.; Muhammad, T. Thermal analysis of peristaltic flow of nanosized particles within a curved channel with second-order partial slip and porous medium. J. Therm. Anal. Calorim. 2021, 143, 1997–2009. [Google Scholar] [CrossRef]
- Moghadasi, R.; Rostami, A.; Hemmati-Sarapardeh, A. Application of nanofluids for treating fines migration during hydraulic fracturing: Experimental study and mechanistic understanding. Adv. Geo-Energy Res. 2019, 3, 198–206. [Google Scholar] [CrossRef]
- Shivappa Kotnurkar, A.; Giddaiah, S. Double diffusion on peristaltic flow of nanofluid under the influences of magnetic field, porous medium, and thermal radiation. Eng. Rep. 2021, 2, e12111. [Google Scholar] [CrossRef]
- Abbasi, A.; Mabood, F.; Farooq, W.; Khan, S.U. Radiation and joule heating effects on electroosmosis-modulated peristaltic flow of Prandtl nanofluid via tapered channel. Int. Commun. Heat Mass Transf. 2012, 123, 105183. [Google Scholar]
- Ahmed, B.; Hayat, T.; Abbasi, F.M.; Alsaedi, A. Mixed convection and thermal radiation effect on MHD peristaltic motion of Powell-Eyring nanofluid. Int. Commun. Heat Mass Transf. 2021, 126, 105320. [Google Scholar] [CrossRef]
- Eldabe, N.T.M.; El-Mohandis, S.M.G. Effect of couple stresses on pulsatile hydromagnetic Poiseuille flow. Fluid Dyn. Res. 1995, 15, 313–324. [Google Scholar] [CrossRef]
- Devakar, M.; Iyengar, T.K.V. Stokes problems for an incompressible couple stress fluid. Nonlinear Anal. Modeling Control 2008, 1, 181–190. [Google Scholar] [CrossRef]
- Srinivasacharya, D.; srinivasacharyulu, N.; Odelu, O. Flow and heat transfer of couple stress fluid in a porous channel with expanding and contracting walls. Int. Commun. Heat Mass Transf. 2009, 36, 180–185. [Google Scholar] [CrossRef]
- Eldabe, N.T.M.; Hassan, A.A.; Mohamed, M.A.A. Effect of couple stresses on the HHD of a non-Newtonian unsteady flow between two parallel porous plates. Z. Naturforsch. 2003, 58a, 204–210. [Google Scholar] [CrossRef]
- Eldabe, N.T.M.; Hassan, A.A.; Mohamed, M.A.A. Effect of couple stresses on a pulsatile magnetohydrodynamic viscoelastic flow through a channel bounded by two permeable parallel plates. Mech. Mech. Eng. 2004, 7, 5–14. [Google Scholar]
- Devakar, M.; tyengar, T.K.V. Run up flow of a couple stress fluid. Nonlinear Analysis. Modeling Control 2010, 15, 29–37. [Google Scholar]
- Eldabe, N.T.M.; Hassan, M.A.; Abou-Zaid, M.Y. Wall properities effect on peristaltic motion of a coupled stress fluid with heat and mass transfer through a porous medium. J. Eng. Mech. 2016, 142, 04015102. [Google Scholar] [CrossRef]
- Srinivasacharya, D.; Kaladhar, K. Mixed convection in a coupled stress fluid with Soret and Dufour effects. Int. J. Appl. Math. Mech. 2011, 7, 59–71. [Google Scholar]
- Eldabe, N.T.; Kamel, K.A.; Ramadan, S.F.; Saad, R.A. Peristaltic motion of Eyring—Powell nanofluid with couple stresses and heat and mass transfer through a porous media under the effect of magnetic field inside asymmetric vertical channel. J. Adv. Res. Fluid Mech. Therm. Sci. 2020, 68, 58–71. [Google Scholar] [CrossRef]
- Govindarajan, A.; Siva, E.P.; Vidhya, M. Combined effect of heat and mass transfer on MHD peristaltic transport of couple stress fluid in a inclined asymmetric channel through a porous medium. Int. J. Pure Appl. Math. 2015, 105, 685–707. [Google Scholar] [CrossRef][Green Version]
- Eldabe, N.T.; Kamel, K.A.; Ramadan, S.F.; Saad, R.A. Impacts of couple stress with magnetic field and heat absorption on peristaltic flow of a Power—Law fluid containing nanoparticles. Heat Transf. 2020. [Google Scholar] [CrossRef]
- Ramesh, K. Influence of heat and mass transfer on peristaltic flow of a couple stress fluid through porous medium in the presence of inclined magnetic field in an inclined asymmetric channel. J. Mol. Liq. 2016, 219, 256–271. [Google Scholar] [CrossRef]
- Attia, H.A.; Abbas, W.; Abdeen, M.A.M.; Said, A.A.M. Heat transfer between two parallel porous plates for Couette flow under pressure gradient and Hall current. Sadhana 2015, 40, 183–197. [Google Scholar] [CrossRef]
- Bég, O.A.; Zueco, J.; Takhar, H.S. Unsteady magnetohydrodynamic Hartmann-Couette flow and heat transfer in a Darcian channel with Hall current, ionslip, viscous and Joule heating effects: Network numerical solutions. Commun. Nonlinear Sci. Numer. Simul. 2009, 14, 1082–1097. [Google Scholar] [CrossRef]
- Forchheimer, P. Wasserbewegung durch boden. Z. Ver. Dtsch. Ing. 1901, 45, 1782–1788. [Google Scholar]
- Girault, V.; Wheeler, M.F. Numerical discretization of a Darcy-Forchheimer model. Numer. Math. 2008, 110, 161–198. [Google Scholar] [CrossRef]
- Ambreen, T.; Saleem, A.; Park, C.W. Analysis of hydro-thermal and entropy generation characteristics of nanofluid in an aluminium foam heat sink by employing Darcy-Forchheimer-Brinkman model coupled with multiphase Eulerian model. Appl. Therm. Eng. 2020, 173, 115231. [Google Scholar] [CrossRef]
- Khan, M.I.; Alzahrani, F.; Hobiny, A. Simulation and modeling of second order velocity slip flow of micropolar ferrofluid with Darcy-Forchheimer porous medium. J. Mater. Res. Technol. 2020, 9, 7335–7340. [Google Scholar] [CrossRef]
- Farooq, U.; Hussain, M.; Ijaz, M.A.; Khan, W.A.; Farooq, F.B. Impact of non-similar modeling on Darcy-Forchheimer-Brinkman model for forced convection of Casson nano-fluid in non-Darcy porous media. Int. Commun. Heat Mass Transf. 2021, 125, 105312. [Google Scholar] [CrossRef]
- Haider, F.; Hayat, T.; Alsaedi, A. Flow of hybrid nanofluid through Darcy-Forchheimer porous space with variable characteristics. Alex. Eng. J. 2021, 60, 3047–3056. [Google Scholar] [CrossRef]
- Abbas, W.; Magdy, M.M.; Abdelgaber, K.M.; Abdeen, M.A.M. Unsteady magnetohydrodynamic flow with heat and mass transfer between two parallel walls under variable magnetic field. High Temp. 2020, 58, 284–291. [Google Scholar] [CrossRef]





















Publisher’s Note: MDPI stays neutral with regard to jurisdictional claims in published maps and institutional affiliations. |
© 2021 by the authors. Licensee MDPI, Basel, Switzerland. This article is an open access article distributed under the terms and conditions of the Creative Commons Attribution (CC BY) license (https://creativecommons.org/licenses/by/4.0/).
Share and Cite
Abbas, W.; Eldabe, N.T.M.; Abdelkhalek, R.A.; Zidan, N.A.; Marzouk, S.Y. Peristaltic Flow with Heat Transfer for Nano-Coupled Stress Fluid through Non-Darcy Porous Medium in the Presence of Magnetic Field. Coatings 2021, 11, 910. https://doi.org/10.3390/coatings11080910
Abbas W, Eldabe NTM, Abdelkhalek RA, Zidan NA, Marzouk SY. Peristaltic Flow with Heat Transfer for Nano-Coupled Stress Fluid through Non-Darcy Porous Medium in the Presence of Magnetic Field. Coatings. 2021; 11(8):910. https://doi.org/10.3390/coatings11080910
Chicago/Turabian StyleAbbas, Wael, Nabil T. M. Eldabe, Rasha A. Abdelkhalek, Nehad A. Zidan, and Samir Y. Marzouk. 2021. "Peristaltic Flow with Heat Transfer for Nano-Coupled Stress Fluid through Non-Darcy Porous Medium in the Presence of Magnetic Field" Coatings 11, no. 8: 910. https://doi.org/10.3390/coatings11080910
APA StyleAbbas, W., Eldabe, N. T. M., Abdelkhalek, R. A., Zidan, N. A., & Marzouk, S. Y. (2021). Peristaltic Flow with Heat Transfer for Nano-Coupled Stress Fluid through Non-Darcy Porous Medium in the Presence of Magnetic Field. Coatings, 11(8), 910. https://doi.org/10.3390/coatings11080910

