Genetic and Phenotypic Characterization of a Salmonella Enteritidis ST11 Clinical Isolate Carrying blaNDM-13 in Jiaxing City, China
Abstract
1. Introduction
2. Results
2.1. General Features of Strain 31404
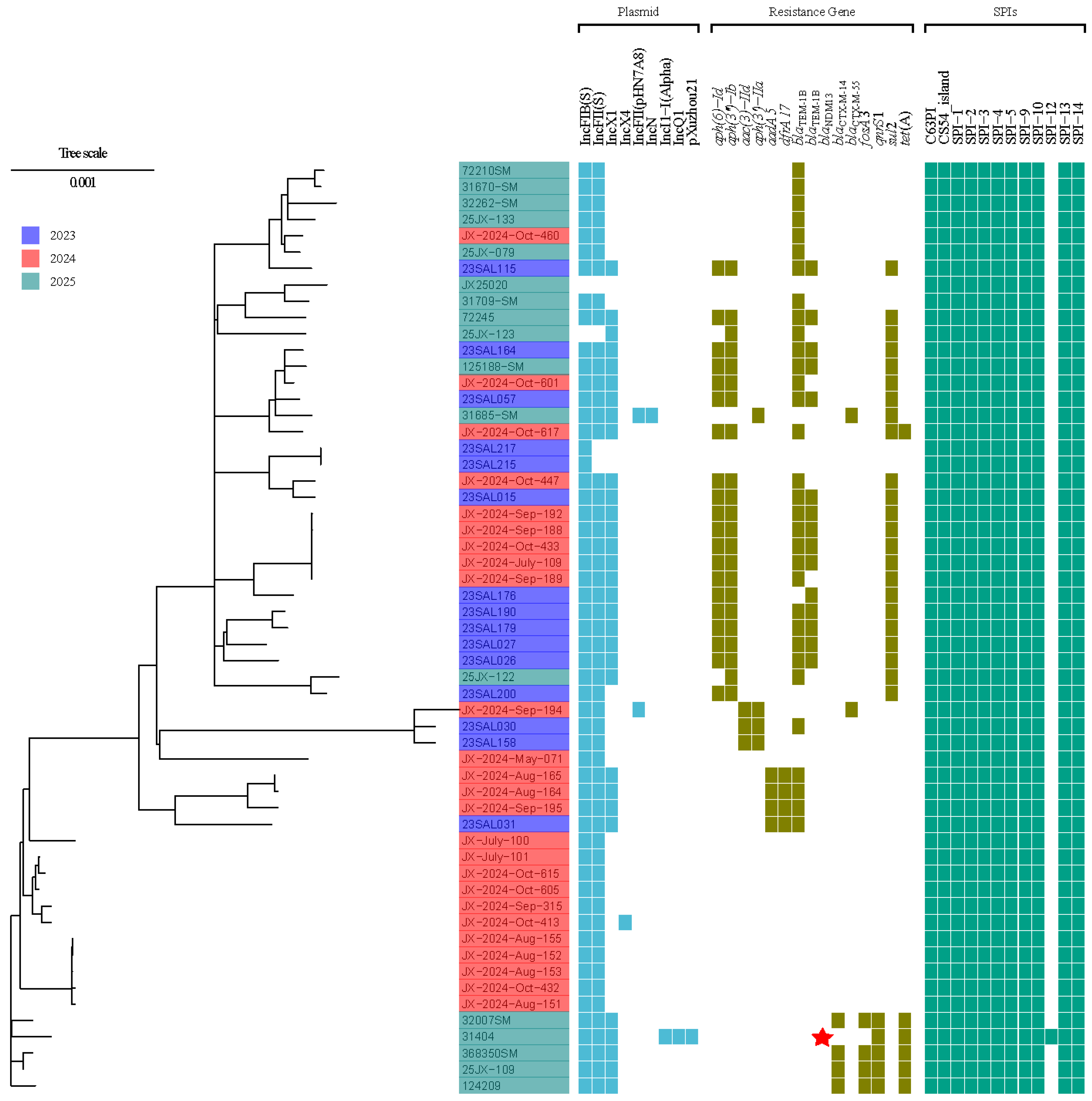
2.2. The Population Structure of S. Enteritidis Strains
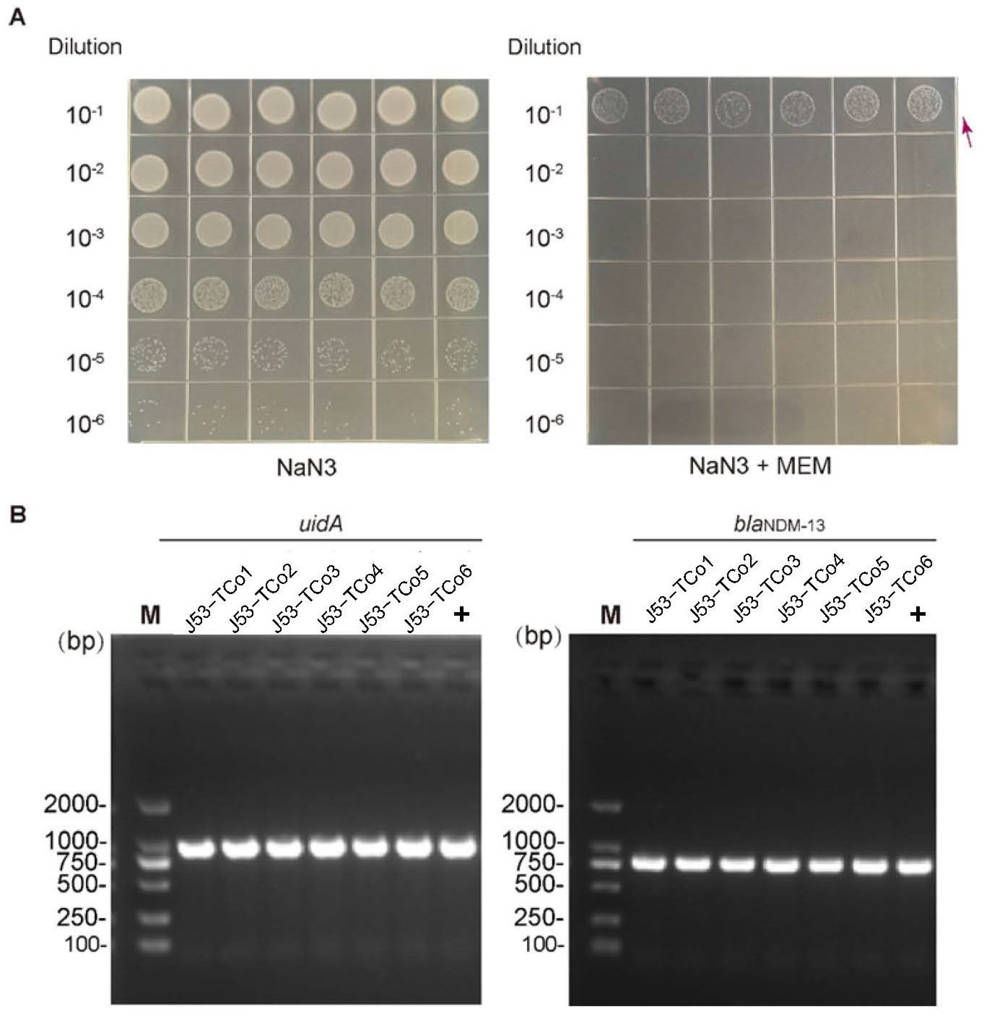
2.3. Characteristics of blaNDM-13-Positive Plasmids
2.4. Genetic Context Comparison of the blaNDM-13 Region in blaNDM-13-Positive Plasmids
3. Discussion
4. Conclusions
5. Materials and Methods
5.1. Isolates Collection
5.2. Antimicrobial Susceptibility Testing
5.3. Whole-Genome Sequencing Bioinformatics Analysis
5.4. Genetic Analyses
5.5. Plasmid Analysis
5.6. Plasmid Mobility Prediction and Conjugation Experiment
5.7. Genbank Accession
Supplementary Materials
Author Contributions
Funding
Institutional Review Board Statement
Informed Consent Statement
Data Availability Statement
Conflicts of Interest
References
- Cuypers, W.L.; Meysman, P.; Weill, F.-X.; Hendriksen, R.S.; Beyene, G.; Wain, J.; Nair, S.; Chattaway, M.A.; Perez-Sepulveda, B.M.; Ceyssens, P.-J.; et al. A global genomic analysis of Salmonella Concord reveals lineages with high antimicrobial resistance in Ethiopia. Nat. Commun. 2023, 14, 3517. [Google Scholar] [CrossRef]
- van Asten, A.J.; van Dijk, J.E. Distribution of “classic” virulence factors among Salmonella spp. FEMS Immunol. Med. Microbiol. 2005, 44, 251–259. [Google Scholar]
- Hendriksen, R.S.; Vieira, A.R.; Karlsmose, S.; Lo Fo Wong, D.M.A.; Jensen, A.B.; Wegener, H.C.; Aarestrup, F.M. Global monitoring of Salmonella serovar distribution from the World Health Organization Global Foodborne Infections Network Country Data Bank: Results of quality assured laboratories from 2001 to 2007. Foodborne Pathog. Dis. 2011, 8, 887–900. [Google Scholar] [CrossRef]
- Waterfield, K.C.; Shah, G.H.; Etheredge, G.D.; Ikhile, O. Consequences of COVID-19 crisis for persons with HIV: The impact of social determinants of health. BMC Public Health 2021, 21, 299. [Google Scholar] [CrossRef]
- Kombade, S.; Kaur, N. Pathogenicity Island in Salmonella spp.—A Global Challenge; Lamas, A., Regal, P., Franco Abuin, C.M., Eds.; IntechOpen: London, UK, 2021. [Google Scholar]
- Angelo, K.M.; Reynolds, J.; Karp, B.E.; Hoekstra, R.M.; Scheel, C.M.; Friedman, C. Antimicrobial Resistance Among Nontyphoidal Salmonella Isolated From Blood in the United States, 2003–2013. J. Infect. Dis. 2016, 214, 1565–1570. [Google Scholar] [CrossRef]
- Aldrich, C.; Hartman, H.; Feasey, N.; Chattaway, M.A.; Dekker, D.; Al-Emran, H.M.; Larkin, L.; McCormick, J.; Sarpong, N.; Le Hello, S.; et al. Emergence of phylogenetically diverse and fluoroquinolone resistant Salmonella Enteritidis as a cause of invasive nontyphoidal Salmonella disease in Ghana. PLoS Negl. Trop. Dis. 2019, 13, e0007485. [Google Scholar] [CrossRef]
- Shen, H.; Chen, H.; Ou, Y.; Huang, T.; Chen, S.; Zhou, L.; Zhang, J.; Hu, Q.; Zhou, Y.; Ma, W. Prevalence, serotypes, and antimicrobial resistance of Salmonella isolates from patients with diarrhea in Shenzhen, China. BMC Microbiol. 2020, 20, 197. [Google Scholar] [CrossRef] [PubMed]
- Bisola Bello, A.; Olamilekan Adesola, R.; Idris, I.; Yawson Scott, G.; Alfa, S.; Akinfemi Ajibade, F. Combatting extensively drug-resistant Salmonella: A global perspective on outbreaks, impacts, and control strategies. Pathog. Glob. Health 2024, 118, 559–573. [Google Scholar] [PubMed]
- Medalla, F.; Gu, W.; Friedman, C.R.; Judd, M.; Folster, J.; Griffin, P.M.; Hoekstra, R.M. Increased Incidence of Antimicrobial-Resistant Nontyphoidal Salmonella Infections, United States, 2004–2016. Emerg. Infect. Dis. 2021, 27, 1662–1672. [Google Scholar] [CrossRef]
- Dai, W.; Zhang, Y.; Zhang, J.; Xue, C.; Yan, J.; Li, X.; Zheng, X.; Dong, R.; Bai, J.; Su, Y.; et al. Analysis of antibiotic-induced drug resistance of Salmonella enteritidis and its biofilm formation mechanism. Bioengineered 2021, 12, 10254–10263. [Google Scholar] [CrossRef] [PubMed]
- Mondal, A.H.; Khare, K.; Saxena, P.; Debnath, P.; Mukhopadhyay, K.; Yadav, D. A Review on Colistin Resistance: An Antibiotic of Last Resort. Microorganisms 2024, 12, 772. [Google Scholar] [CrossRef]
- Bush, K. Past and Present Perspectives on β-Lactamases. Antimicrob. Agents Chemother. 2018, 62, e01076-18. [Google Scholar] [CrossRef]
- Watanabe, M.; Iyobe, S.; Inoue, M.; Mitsuhashi, S. Transferable imipenem resistance in Pseudomonas aeruginosa. Antimicrob. Agents Chemother. 1991, 35, 147–151. [Google Scholar] [CrossRef]
- Lauretti, L.; Riccio, M.L.; Mazzariol, A.; Cornaglia, G.; Amicosante, G.; Fontana, R.; Rossolini, G.M. Cloning and characterization of blaVIM, a new integron-borne metallo-beta-lactamase gene from a Pseudomonas aeruginosa clinical isolate. Antimicrob. Agents Chemother. 1999, 43, 1584–1590. [Google Scholar]
- Yong, D.; Toleman, M.A.; Giske, C.G.; Cho, H.S.; Sundman, K.; Lee, K.; Walsh, T.R. Characterization of a new metallo-β-lactamase gene, blaNDM-1, and a novel erythromycin esterase gene carried on a unique genetic structure in Klebsiella pneumoniae sequence type 14 from India. Antimicrob. Agents Chemother. 2009, 53, 5046–5054. [Google Scholar] [CrossRef]
- Han, R.; Shi, Q.; Wu, S.; Yin, D.; Peng, M.; Dong, D.; Zheng, Y.; Guo, Y.; Zhang, R.; Hu, F. Dissemination of Carbapenemases (KPC, NDM, OXA-48, IMP, and VIM) Among Carbapenem-Resistant Enterobacteriaceae Isolated From Adult and Children Patients in China. Front. Cell. Infect. Microbiol. 2020, 10, 314. [Google Scholar] [CrossRef]
- Li, X.; Zhao, D.; Li, W.; Sun, J.; Zhang, X. Enzyme Inhibitors: The Best Strategy to Tackle Superbug NDM-1 and Its Variants. Int. J. Mol. Sci. 2021, 23, 197. [Google Scholar] [CrossRef] [PubMed]
- Hu, Y.J.; Huang, P.Y.; Tian, M.S.; Zheng, L.; He, J.; Li, B.B.; Zhao, J.Y.; Fanning, S.; Bai, L.; Dong, Y.P. Genomic Epidemiology of Foodborne bla (NDM-9)Gene-Carrying Extensively Drug-Resistant (XDR) Salmonella enterica Serovar Indiana ST17. Biomed. Environ. Sci. 2025, 38, 1558–1563. [Google Scholar]
- Savard, P.; Gopinath, R.; Zhu, W.; Kitchel, B.; Rasheed, J.K.; Tekle, T.; Roberts, A.; Ross, T.; Razeq, J.; Landrum, B.M.; et al. First NDM-positive Salmonella sp. strain identified in the United States. Antimicrob. Agents Chemother. 2011, 55, 5957–5958. [Google Scholar] [CrossRef] [PubMed]
- Huang, J.; Wang, M.; Ding, H.; Ye, M.; Hu, F.; Guo, Q.; Xu, X.; Wang, M. New Delhi metallo-β-lactamase-1 in carbapenem-resistant Salmonella strain, China. Emerg. Infect. Dis. 2013, 19, 2049–2051. [Google Scholar] [PubMed]
- Irfan, S.; Khan, E.; Jabeen, K.; Bhawan, P.; Hopkins, K.L.; Day, M.; Nasir, A.; Meunier, D.; Woodford, N. Clinical isolates of Salmonella enterica serovar Agona producing NDM-1 metallo-β-lactamase: First report from Pakistan. J. Clin. Microbiol. 2015, 53, 346–348. [Google Scholar] [CrossRef]
- Song, H.; Zou, S.; Wang, Y.; Chen, Z.; Sun, Z.; Jian, C. Emergence of carbapenem-resistant Salmonella Mbandaka through IS26-driven bla(NDM-1) mobilization and chromosomal structural variation. Microbiol. Spectr. 2025, 13, e0096725. [Google Scholar] [CrossRef]
- Wang, W.; Baloch, Z.; Peng, Z.; Hu, Y.; Xu, J.; Fanning, S.; Li, F. Genomic characterization of a large plasmid containing a bla (NDM-1) gene carried on Salmonella enterica serovar Indiana C629 isolate from China. BMC Infect. Dis. 2017, 17, 479. [Google Scholar] [CrossRef]
- Fischer, J.; Schmoger, S.; Jahn, S.; Helmuth, R.; Guerra, B. NDM-1 carbapenemase-producing Salmonella enterica subsp. enterica serovar Corvallis isolated from a wild bird in Germany. J. Antimicrob. Chemother. 2013, 68, 2954–2956. [Google Scholar] [CrossRef]
- McMillan, E.A.; Gupta, S.K.; Williams, L.E.; Jové, T.; Hiott, L.M.; Woodley, T.A.; Barrett, J.B.; Jackson, C.R.; Wasilenko, J.L.; Simmons, M.; et al. Antimicrobial Resistance Genes, Cassettes, and Plasmids Present in Salmonella enterica Associated with United States Food Animals. Front. Microbiol. 2019, 10, 832. [Google Scholar] [CrossRef]
- Tan, S.; Li, X.; Lu, B.; Lin, Y.; Cai, Y.; He, J.; Chen, S.; Gao, J.; Gao, J.; Qiang, X. Genomic Insights into the First Emergence of bla(NDM-5)-Carrying Carbapenem-Resistant Salmonella enterica Serovar London Strain in China. Infect. Drug Resist. 2024, 17, 1781–1790. [Google Scholar]
- Wang, J.; Jiang, Y.; Mei, C.Y.; Wang, Z.Y.; Zhong, F.G.; Zhang, X.X.; Lv, L.C.; Lu, M.J.; Wu, H.; Jiao, X. Characterization of an Extensively Drug-Resistant Salmonella enterica Serovar Indiana Strain Harboring Chromosomal bla (NDM-9) in China. Infect. Drug Resist. 2022, 15, 2015–2019. [Google Scholar] [CrossRef]
- Shrestha, B.; Tada, T.; Miyoshi-Akiyama, T.; Shimada, K.; Ohara, H.; Kirikae, T.; Pokhrel, B.M. Identification of a novel NDM variant, NDM-13, from a multidrug-resistant Escherichia coli clinical isolate in Nepal. Antimicrob. Agents Chemother. 2015, 59, 5847–5850. [Google Scholar] [CrossRef]
- Kim, J.S.; Jin, Y.H.; Park, S.H.; Han, S.; Kim, H.S.; Park, J.H.; Gong, Y.; An, J.H.; Jung, S.W.; Kim, S.; et al. Emergence of a multidrug-resistant clinical isolate of Escherichia coli ST8499 strain producing NDM-13 carbapenemase in the Republic of Korea. Diagn. Microbiol. Infect. Dis. 2019, 94, 410–412. [Google Scholar] [CrossRef] [PubMed]
- Huang, Y.; Ma, X.; Zeng, S.; Fu, L.; Xu, H.; Li, X. Emergence of a Salmonella Rissen ST469 clinical isolate carrying bla (NDM-13) in China. Front. Cell. Infect. Microbiol. 2022, 12, 936649. [Google Scholar]
- Ke, Y.; Zhu, Z.; Lu, W.; Liu, W.; Ye, L.; Jia, C.; Yue, M. Emerging bla(NDM)-positive Salmonella enterica in Chinese pediatric infections. Microbiol. Spectr. 2024, 12, e0148524. [Google Scholar] [CrossRef]
- Fernández, J.; Guerra, B.; Rodicio, M.R. Resistance to Carbapenems in Non-Typhoidal Salmonella enterica Serovars from Humans, Animals and Food. Vet. Sci. 2018, 5, 40. [Google Scholar] [CrossRef]
- Bai, Y.M.; Gao, X.J.; Yue, C.; Cai, Z.P.; Gao, G.L.; Lv, L.C.; Cai, Y.H.; Mo, H.M.; Liu, J.H. Salmonella Stanley ST29 carrying IncHI2/ST3-bla(NDM-5) plasmid emerged in a 4-month-old infant with diarrhea. Antimicrob. Agents Chemother. 2026, 70, e0147125. [Google Scholar] [CrossRef]
- Chen, H.; Song, J.; Zeng, X.; Chen, D.; Chen, R.; Qiu, C.; Zhou, K. National Prevalence of Salmonella enterica Serotype Kentucky ST198 with High-Level Resistance to Ciprofloxacin and Extended-Spectrum Cephalosporins in China, 2013 to 2017. Msystems 2021, 6, e00935-20. [Google Scholar] [CrossRef] [PubMed]
- Tacconelli, E.; Carrara, E.; Savoldi, A.; Harbarth, S.; Mendelson, M.; Monnet, D.L.; Pulcini, C.; Kahlmeter, G.; Kluytmans, J.; Carmeli, Y.; et al. Discovery, research, and development of new antibiotics: The WHO priority list of antibiotic-resistant bacteria and tuberculosis. Lancet Infect. Dis. 2018, 18, 318–327. [Google Scholar] [CrossRef] [PubMed]
- Jacoby, G.A.; Strahilevitz, J.; Hooper, D.C. Plasmid-mediated quinolone resistance. Microbiol. Spectr. 2014, 2. [Google Scholar] [CrossRef] [PubMed]
- Robicsek, A.; Jacoby, G.A.; Hooper, D.C. The worldwide emergence of plasmid-mediated quinolone resistance. Lancet Infect. Dis. 2006, 6, 629–640. [Google Scholar] [CrossRef]
- Aldred, K.J.; Kerns, R.J.; Osheroff, N. Mechanism of quinolone action and resistance. Biochemistry 2014, 53, 1565–1574. [Google Scholar] [CrossRef]
- Fang, S.B.; Lauderdale, T.Y.; Huang, C.H.; Chang, P.R.; Wang, Y.H.; Shigemura, K.; Lin, Y.H.; Chang, W.C.; Wang, K.C.; Huang, T.W.; et al. Genotypic Diversity of Ciprofloxacin Nonsusceptibility and Its Relationship with Minimum Inhibitory Concentrations in Nontyphoidal Salmonella Clinical Isolates in Taiwan. Antibiotics 2021, 10, 1383. [Google Scholar] [CrossRef]
- Sriyapai, P.; Pulsrikarn, C.; Chansiri, K.; Nyamniyom, A.; Sriyapai, T. Molecular Characterization of Cephalosporin and Fluoroquinolone Resistant Salmonella Choleraesuis Isolated from Patients with Systemic Salmonellosis in Thailand. Antibiotics 2021, 10, 844. [Google Scholar] [CrossRef]
- Salah, F.D.; Soubeiga, S.T.; Ouattara, A.K.; Sadji, A.Y.; Metuor-Dabire, A.; Obiri-Yeboah, D.; Banla-Kere, A.; Karou, S.; Simpore, J. Distribution of quinolone resistance gene (qnr) in ESBL-producing Escherichia coli and Klebsiella spp. in Lomé, Togo. Antimicrob. Resist. Infect. Control 2019, 8, 104. [Google Scholar] [CrossRef]
- Han, D.; Yu, F.; Chen, X.; Zhang, R.; Li, J. Challenges in Vibrio parahaemolyticus infections caused by the pandemic clone. Future Microbiol. 2019, 14, 437–450. [Google Scholar] [CrossRef]
- Sharahi, J.Y.; Hashemi, A.; Javad Mousavi, S.M.; Pournajaf, A.; Bidhendi, S.M. Antimicrobial resistance patterns and virulence gene profiles of Salmonella enteritidis and Salmonella typhimurium recovered from patients with gastroenteritis in three cities of Iran. Acta Microbiol. Immunol. Hung. 2022, 69, 323–331. [Google Scholar] [CrossRef] [PubMed]
- Aung, K.T.; Khor, W.C.; Ong, K.H.; Tan, W.L.; Wong, Z.N.; Oh, J.Q.; Wong, W.K.; Tan, B.Z.Y.; Maiwald, M.; Tee, N.W.S.; et al. Characterisation of Salmonella Enteritidis ST11 and ST1925 Associated with Human Intestinal and Extra-Intestinal Infections in Singapore. Int. J. Environ. Res. Public Health 2022, 19, 5671. [Google Scholar] [CrossRef]
- Duong, V.T.; The, H.C.; Nhu, T.D.H.; Tuyen, H.T.; Campbell, J.I.; Minh, P.V.; Phuc, H.L.; Chau, T.T.H.; Ngoc, N.M.; Vi, L.L.; et al. Genomic Serotyping, Clinical Manifestations, and Antimicrobial Resistance of Nontyphoidal Salmonella Gastroenteritis in Hospitalized Children in Ho Chi Minh City, Vietnam. J. Clin. Microbiol. 2020, 58, e01465-20. [Google Scholar] [CrossRef]
- Cao, G.; Zhao, S.; Kuang, D.; Hsu, C.H.; Yin, L.; Luo, Y.; Chen, Z.; Xu, X.; Strain, E.; McDermott, P.; et al. Geography shapes the genomics and antimicrobial resistance of Salmonella enterica Serovar Enteritidis isolated from humans. Sci. Rep. 2023, 13, 1331. [Google Scholar] [CrossRef]
- Wang, Y.; Liu, G.; Zhang, J.; Gu, D.; Hu, M.; Zhang, Y.; Pan, Z.; Geng, S.; Jiao, X. WbaP is required for swarm motility and intramacrophage multiplication of Salmonella Enteritidis spiC mutant by glucose use ability. Microbiol. Res. 2021, 245, 126686. [Google Scholar] [CrossRef]
- Tomljenovic-Berube, A.M.; Henriksbo, B.; Porwollik, S.; Cooper, C.A.; Tuinema, B.R.; McClelland, M.; Coombes, B.K. Mapping and regulation of genes within Salmonella pathogenicity island 12 that contribute to in vivo fitness of Salmonella enterica Serovar Typhimurium. Infect. Immun. 2013, 81, 2394–2404. [Google Scholar] [CrossRef] [PubMed]
- Yang, F.; Jiang, Y.; Yang, L.; Qin, J.; Guo, M.; Lu, Y.; Chen, H.; Zhuang, Y.; Zhang, J.; Zhang, H.; et al. Molecular and Conventional Analysis of Acute Diarrheal Isolates Identifies Epidemiological Trends, Antibiotic Resistance and Virulence Profiles of Common Enteropathogens in Shanghai. Front. Microbiol. 2018, 9, 164. [Google Scholar] [CrossRef]
- Chen, H.-M.; Wang, Y.; Su, L.-H.; Chiu, C.-H. Nontyphoid Salmonella Infection: Microbiology, Clinical Features, and Antimicrobial Therapy. Pediatr. Neonatol. 2013, 54, 147–152. [Google Scholar] [CrossRef] [PubMed]
- Jajere, S.M. A review of Salmonella enterica with particular focus on the pathogenicity and virulence factors, host specificity and antimicrobial resistance including multidrug resistance. Vet. World 2019, 12, 504–521. [Google Scholar] [CrossRef]
- Kamińska, E.; Zając, M.; Skarżyńska, M.; Lalak, A.; Bielińska, K.; Gymoese, P.; Wasyl, D. Molecular Characteristics of Epidemiologically Successful Salmonella Enteritidis in Poland. Transbound. Emerg. Dis. 2025, 2025, 5598487. [Google Scholar] [CrossRef]
- Poirel, L.; Bonnin, R.A.; Boulanger, A.; Schrenzel, J.; Kaase, M.; Nordmann, P. Tn125-related acquisition of blaNDM-like genes in Acinetobacter baumannii. Antimicrob. Agents Chemother. 2012, 56, 1087–1089. [Google Scholar] [CrossRef]
- Feng, Y.; Liu, L.; McNally, A.; Zong, Z. Coexistence of Two blaNDM-5 Genes on an IncF Plasmid as Revealed by Nanopore Sequencing. Antimicrob. Agents Chemother. 2018, 62, e00110-18. [Google Scholar] [CrossRef]
- Zhao, Q.Y.; Zhu, J.H.; Cai, R.M.; Zheng, X.R.; Zhang, L.J.; Chang, M.X.; Lu, Y.W.; Fang, L.X.; Sun, J.; Jiang, H.X. IS26 Is Responsible for the Evolution and Transmission of blaNDM-Harboring Plasmids in Escherichia coli of Poultry Origin in China. Msystems 2021, 6, e0064621. [Google Scholar] [CrossRef] [PubMed]
- Acman, M.; Wang, R.; van Dorp, L.; Shaw, L.P.; Wang, Q.; Luhmann, N.; Yin, Y.; Sun, S.; Chen, H.; Wang, H.; et al. Role of mobile genetic elements in the global dissemination of the carbapenem resistance gene blaNDM. Nat. Commun. 2022, 13, 1131. [Google Scholar] [CrossRef]
- Lyu, Y.Y.; Tai, J.H.; Guo, C.Y.; Zhang, Y.Y.; Chen, Y.; Zhou, Q.; Chu, W.W.; Wu, Y.L. First report of an Escherichia coli ST131 clinical isolate co-harboring blaKPC-2 and blaNDM-13 on an IncB/O/K/Z plasmid in China. Microbiol. Spectr. 2026, 14, e0052825. [Google Scholar] [CrossRef] [PubMed]
- Robertson, J.; Nash, J.H.E. MOB-suite: Software tools for clustering, reconstruction and typing of plasmids from draft assemblies. Microb. Genom. 2018, 4, e000206. [Google Scholar] [CrossRef] [PubMed]
- Li, J.; Chang, J.; Ma, J.; Zhou, W.; Yang, Y.; Wu, J.; Guan, C.; Yuan, X.; Xu, L.; Yu, B.; et al. Genome-based assessment of antimicrobial resistance of Escherichia coli recovered from diseased swine in eastern China for a 12-year period. mBio 2025, 16, e0065125. [Google Scholar] [CrossRef]
- Biao, T.; Guan, C.; Lin, H.; Liu, C.; Yang, H.; Zhao, G.; Yue, M. Emergence of co-existence of mcr-1 and blaNDM-5 in Escherichia fergusonii. Int. J. Antimicrob. Agents 2023, 61, 106742. [Google Scholar]
- Ping, L.; Zhan, L.; Wang, H.; Yan, Y.; Jia, M.; Gao, L.; Sun, Y.; Zhu, G.; Chen, Z. Prevalence and Antimicrobial Resistance Diversity of Salmonella Isolates in Jiaxing City, China. Antibiotics 2024, 13, 443. [Google Scholar] [CrossRef] [PubMed]





| Antimicrobial Class | Antimicrobial Agent (Abbreviation) | Breakpoint Interpretive Criteria (μg/mL) | MIC (μg/mL) | R/I/S | ||
|---|---|---|---|---|---|---|
| S | I | R | ||||
| β-Lactam combination agents | Ampicillin/sulbactam (AMS) | ≤8/4 | 16/8 | ≥32/16 | >64 | R |
| Penicillins | Ampicillin (AMP) | ≤8 | 16 | ≥32 | >64 | R |
| Cephalosporins | Cefotaxime (CTX) | ≤1 | 2 | ≥4 | >8 | R |
| Ceftazidime (CAZ) | ≤4 | 8 | ≥16 | >32 | R | |
| Cefoxitin (CFX) | ≤8 | 16 | ≥32 | >64 | R | |
| Cefazolin (CFZ) | ≤2 | 4 | ≥8 | >32 | R | |
| Ceftiofur (CEF) | ≤2 | 4 | ≥8 | >16 | R | |
| Cefepime (CPM) | ≤2 | – | ≥16 | 32 | R | |
| Cefuroxime (CXM) | ≤4 | 8 | ≥16 | >64 | R | |
| Carbapenems | Imipenem (IPM) | ≤1 | 2 | ≥4 | 2 | I |
| Meropenem (MEM) | ≤1 | 2 | ≥4 | 2 | I | |
| Ertapenem (ETP) | 0.5 | 1 | ≥2 | 8 | R | |
| Macrolides | Azithromycin (AZM) | ≤16 | – | ≥32 | 4 | S |
| Aminoglycosides | Gentamicin (GEN) | ≤4 | 8 | ≥16 | ≤1 | S |
| Amikacin (AMK) | ≤16 | 32 | ≥64 | ≤4 | S | |
| Streptomycin (STR) | – | – | – | ≤4 | NA | |
| Tetracyclines | Tetracycline (TET) | ≤4 | 8 | ≥16 | >32 | R |
| Tigecycline (TIG) | ≤2 | 4 | ≥8 | ≤0.25 | S | |
| (Fluoro) Quinolones | Nalidixic Acid (NAL) | ≤16 | – | ≥32 | >64 | R |
| Ciprofloxacin (CIP) | ≤0.06 | 0.12∼0.5 | ≥1 | 2 | R | |
| Folate pathway inhibitors | Trimethoprim-sulfamethoxazole (SXT) | ≤2/38 | – | ≥4/76 | ≤0.25 | S |
| Phenicols | Chloramphenicol (CHL) | ≤8 | 16 | ≥32 | 4 | S |
| Florfenicol (FFC) | ≤4 | 8 | ≥16 | 4 | S | |
| Polymyxins | Polymixin (POL) | – | ≤2 | ≥4 | 1 | I |
| Colistin (COL) | – | ≤2 | ≥4 | 1 | I | |
| VF Classes | Virulence Factors | Genes |
|---|---|---|
| Fimbrial adherence determinants | Agf (thin aggregative fimbriae/curli) | csgABCDEFG, steABCD |
| Lpf (long polar fimbriae) | lpfABCDE | |
| Type 1 fimbriae | fimACDFHIWYZ | |
| Non-fimbrial adherence determinants | MisL | misL |
| SinH | sinH | |
| Iron uptake | Enterobactin | entAB, fepG |
| Macrophage inducible gene | Mig-14 | mig-14 |
| Motility | Flagella | cheBRWYZ, flgCGHI, fliGIMNQ, flhAC, motA, |
| Secretion system | T3SS (SPI-1 encoded) | invABCEFGHIJ, orgABC, prgHIJK, sicAP, sipD, spaOPQRS, hilACD, iacP, iagB, |
| T3SS-1 translocated effectors | avrA, sipABC/sspABC, sopABDD2E2, sptP, slrP | |
| T3SS (SPI-2 encoded) | ssaCDEGHIJKLMNOPQRSTUVX, sscAB, sseABCDE, ssrAB, | |
| T3SS-2 translocated effectors | pipBB2, sifAB, sseFGIJK1L, spiC/ssaB | |
| Serum resistance | OmpA (Outer membrane protein A) | ompA |
| Isolates | Jiaxing | Sample Type | Isolation_Source | Gender | Age | Collection Date | Serotype |
|---|---|---|---|---|---|---|---|
| 23SAL176 | Jiaxing | Clinical samples | feces | Male | 51-00-00 | 14 June 2023 | S. Enteritidis |
| 23SAL057 | Jiaxing | Clinical samples | feces | Female | 55-00-00 | 20 June 2023 | S. Enteritidis |
| 23SAL026 | Jiaxing | Clinical samples | feces | Female | 54-00-00 | 22 April 2023 | S. Enteritidis |
| 23SAL027 | Jiaxing | Clinical samples | feces | Male | 62-00-00 | 6 May 2023 | S. Enteritidis |
| 23SAL015 | Jiaxing | Clinical samples | feces | Male | 39-00-00 | 7 May 2023 | S. Enteritidis |
| 23SAL031 | Jiaxing | Clinical samples | feces | Male | 07-00-00 | 8 April 2023 | S. Enteritidis |
| 23SAL030 | Jiaxing | Clinical samples | feces | Female | 41-00-00 | 4 May 2023 | S. Enteritidis |
| 23SAL115 | Jiaxing | Clinical samples | feces | Female | 17-00-00 | 10 September 2023 | S. Enteritidis |
| 23SAL158 | Jiaxing | Food | Meat and meat product | / | / | 17 October 2023 | S. Enteritidis |
| 23SAL179 | Jiaxing | Clinical samples | feces | Female | 58-00-00 | 10 July 2023 | S. Enteritidis |
| 23SAL190 | Jiaxing | Clinical samples | feces | Female | 02-09-00 | 15 October 2023 | S. Enteritidis |
| 23SAL200 | Jiaxing | Clinical samples | feces | Male | 80-00-00 | 5 October 2023 | S. Enteritidis |
| 23SAL215 | Jiaxing | Clinical samples | feces | Male | 00-09-29 | 1 October 2023 | S. Enteritidis |
| 23SAL217 | Jiaxing | Clinical samples | feces | Male | 00-10-01 | 9 October 2023 | S. Enteritidis |
| 23SAL164 | Jiaxing | Clinical samples | feces | Female | 38-00-00 | 12 August 2023 | S. Enteritidis |
| JX-2024-Sep-194 | Jiaxing | Clinical samples | feces | Male | 2-08-00 | 6 July 2024 | S. Enteritidis |
| JX-May-071 | Jiaxing | Clinical samples | feces | Male | 40-00-00 | 21 April 2024 | S. Enteritidis |
| JX-2024-Oct-447 | Jiaxing | Clinical samples | feces | Male | 02-05-00 | 16 August 2024 | S. Enteritidis |
| JX-2024-Oct-460 | Jiaxing | Clinical samples | feces | Male | 02-01-00 | 4 September 2024 | S. Enteritidis |
| JX-2024-Oct-617 | Jiaxing | Food | Meat and meat product | / | / | 16 October 2024 | S. Enteritidis |
| JX-2024-Oct-601 | Jiaxing | Clinical samples | feces | Male | 41-00-00 | 24 September 2024 | S. Enteritidis |
| JX-2024-Sep-188 | Jiaxing | Clinical samples | feces | Female | 4-00-00 | 26 June 2024 | S. Enteritidis |
| JX-2024-Oct-433 | Jiaxing | Clinical samples | feces | Male | 02-03-00 | 1 August 2024 | S. Enteritidis |
| JX-2024-Sep-192 | Jiaxing | Clinical samples | feces | Female | 04-00-00 | 15 July 2024 | S. Enteritidis |
| JX-2024-July-109 | Jiaxing | Clinical samples | feces | Female | 61-00-00 | 3 July 2024 | S. Enteritidis |
| JX-2024-Sep-189 | Jiaxing | Clinical samples | feces | Female | 24-00-00 | 5 July 2024 | S. Enteritidis |
| JX-2024-Sep-195 | Jiaxing | Clinical samples | feces | Female | 41-00-00 | 22 July 2024 | S. Enteritidis |
| JX-2024-Aug-165 | Jiaxing | Clinical samples | feces | Female | 5-00-00 | 10 May 2024 | S. Enteritidis |
| JX-2024-Aug-164 | Jiaxing | Clinical samples | feces | Male | 4-00-00 | 6 May 2024 | S. Enteritidis |
| JX-2024-Oct-432 | Jiaxing | Clinical samples | feces | Female | 7-00-00 | 25 July 2024 | S. Enteritidis |
| JX-2024-Aug-155 | Jiaxing | Environmental samples | swabs from the inner wall of the refrigerator | / | / | 29 July 2024 | S. Enteritidis |
| JX-2024-Aug-153 | Jiaxing | Others | Rags | / | / | 29 July 2024 | S. Enteritidis |
| JX-2024-Aug-152 | Jiaxing | Clinical samples | feces | Female | 6-00-00 | 28 July 2024 | S. Enteritidis |
| JX-2024-Aug-151 | Jiaxing | Clinical samples | feces | Female | 7-00-00 | 28 July 2024 | S. Enteritidis |
| JX-July-100 | Jiaxing | Clinical samples | feces | Male | 56-00-00 | 10 May 2024 | S. Enteritidis |
| JX-2024-Oct-615 | Jiaxing | Clinical samples | feces | Female | 43-00-00 | 8 October 2024 | S. Enteritidis |
| JX-2024-Oct-605 | Jiaxing | Clinical samples | feces | Male | 64-00-00 | 23 September 2024 | S. Enteritidis |
| JX-2024-Sep-315 | Jiaxing | Clinical samples | feces | Male | 25-00-00 | 10 August 2024 | S. Enteritidis |
| JX-2024-Oct-413 | Jiaxing | Clinical samples | feces | Male | 40-00-00 | 6 September 2024 | S. Enteritidis |
| JX-July-101 | Jiaxing | Clinical samples | feces | Male | 78-00-00 | 25 May 2024 | S. Enteritidis |
| 124209 | Jiaxing | Clinical samples | feces | Female | 81-00-00 | 13 July 2025 | S. Enteritidis |
| 72210SM | Jiaxing | Clinical samples | feces | Male | 68-00-00 | 2 September 2025 | S. Enteritidis |
| 72245 | Jiaxing | Clinical samples | feces | Male | 18-00-00 | 1 October 2025 | S. Enteritidis |
| 25JX-133 | Jiaxing | Clinical samples | feces | Female | 66-00-00 | 13 June 2025 | S. Enteritidis |
| 25JX-079 | Jiaxing | Clinical samples | feces | Male | 18-00-00 | 20 May 2025 | S. Enteritidis |
| 31404 | Jiaxing | Clinical samples | feces | Female | 15-00-00 | 13 June 2025 | S. Enteritidis |
| 32262-SM | Jiaxing | Clinical samples | feces | Male | 1-00-00 | 29 September 2025 | S. Enteritidis |
| 368350SM | Jiaxing | Clinical samples | feces | Female | 49-00-00 | 13 September 2025 | S. Enteritidis |
| 125188-SM | Jiaxing | Clinical samples | feces | Male | 21-00-00 | 22 August 2025 | S. Enteritidis |
| 32007SM | Jiaxing | Clinical samples | feces | Male | 3-00-00 | 16 January 2025 | S. Enteritidis |
| JX25020 | Jiaxing | Clinical samples | feces | Male | 35-00-00 | 17 March 2025 | S. Enteritidis |
| 25JX-122 | Jiaxing | Clinical samples | feces | Male | 54-00-00 | 15 June 2025 | S. Enteritidis |
| 25JX-123 | Jiaxing | Clinical samples | feces | Male | 71-00-00 | 5 June 2025 | S. Enteritidis |
| 31709-SM | Jiaxing | Clinical samples | feces | Female | 36-00-00 | 25 October 2025 | S. Enteritidis |
| 31670-SM | Jiaxing | Clinical samples | feces | Male | 30-00-00 | 30 September 2025 | S. Enteritidis |
| 31685-SM | Jiaxing | Clinical samples | feces | Female | 37-00-00 | 14 October 2025 | S. Enteritidis |
| 25JX-109 | Jiaxing | Clinical samples | feces | Female | 02-06-00 | 12 May 2025 | S. Enteritidis |
| Plasmid Name | Plasmid Type | Serotype | Geo_Loc_Name | Collection Date | Isolation_Source | Compare with p31404-NDM13 | Resistant Genes | Genebank Accession Number |
|---|---|---|---|---|---|---|---|---|
| p31404-NDM13 | IncI1-I (Alpha) | S. Enteritidis | China: Jiaxing | 13 June 2025 | Feces specimen | / | blaNDM13 | PX754648 |
| pHNAHS65I-1 | IncI1-I (Alpha) | E. coli | China | NA | Chicken meat | 100%/100% | blaNDM13 | MN219406 |
| pNDM13-SR33 | IncI1-I (Alpha) | S. Rissen | China: Xiamen, Fujian | 14 September 2021 | Stool | 100%/100% | blaNDM13 | CP092912 |
| pK3-3-NDM | IncI1-I (Alpha) | K. pneumoniae | China: Chengdu | 15 July 2024 | Urine | 100%/99.99% | blaNDM13 | CP196483 |
| pK56649-4-NDM | IncI1-I (Alpha) | K. pneumoniae | China: Beijing | March 2023 | Blood | 100%/99.99% | blaNDM13 | CP168404 |
| pK60365-4-NDM | IncI1-I (Alpha) | K. pneumoniae | China: Beijing | July 2023 | Blood | 100%/99.99% | blaNDM13 | CP168412 |
| pK65921-NDM | IncI1-I (Alpha) | K. pneumoniae | China: Beijing | 2023 | Sputum | 100%/99.99% | blaNDM13 | CP169925 |
| pK66462-NDM | IncI1-I (Alpha) | K. pneumoniae | China: Beijing | 2023 | Blood | 100%/99.99% | blaNDM13 | CP169928 |
| pK67189-NDM | IncI1-I (Alpha) | K. pneumoniae | China: Beijing | 2023 | Urine | 100%/99.99% | blaNDM13 | CP169934 |
| pSAL22057-NDM | IncI1-I (Alpha) | S. Stanly | China: Zhengzhou | June 2022 | Feces | 97%/100% | blaNDM13 | CP195667 |
| pST9343-1 | IncI1-I (Alpha) | 4,5,12:i:- | China: Zhuhai | 27 November 2023 | Feces specimen | 97%/100% | blaNDM13 | CP162126 |
| pB5-1 | IncB/O/K/Z | E. coli | China | 8 September 2023 | An unused razor head | 61%/95.34% | blaNDM-13, blaSHV-12, aph (3′)-IIa, fosA3, rmtB, blaKPC-2, blaCTX-M-65, blaTEM-1B | CP176052 |
| pYZLc23-1_NDM-13_96k | IncB/O/K/Z | E. coli | China: Yangzhou | 1 April 2019 | Feces | 61%/89.91% | blaNDM13, aph (3′)-IIa, fosA3 | CP123269 |
| pCSRM-NDM13 | IncI1-I (Alpha) | E. coli | China: Hangzhou | 2022 | Wastewater | 50%/95.97% | blaNDM13, sul1, dfrA12, aph (3′)-Ia, aadA2 | CP123198 |
| pNB4833-MCR | IncFIB (AP001918)/IncFII (pHN7A8) | E. coli | China: Ningbo | 14 October 1984 | Urine | 18%/99.95% | blaNDM13, sul1, dfrA17, aadA5 | CP118603 |
| pHD12840-NDM13 | IncX3 | E. coli | China: Ningxia | 27 September 2016 | Pleural fluid | 3%/99.85% | blaNDM13, blaSHV-12 | CP143394 |
| pZHDC33 | IncX3 | E. coli | NA | NA | NA | 3%/99.85% | blaNDM13, blaSHV-12 | KX094555 |
Disclaimer/Publisher’s Note: The statements, opinions and data contained in all publications are solely those of the individual author(s) and contributor(s) and not of MDPI and/or the editor(s). MDPI and/or the editor(s) disclaim responsibility for any injury to people or property resulting from any ideas, methods, instructions or products referred to in the content. |
© 2026 by the authors. Licensee MDPI, Basel, Switzerland. This article is an open access article distributed under the terms and conditions of the Creative Commons Attribution (CC BY) license.
Share and Cite
Li, P.; Yang, W.; Chen, Z.; Wang, H.; Jia, M.; Liu, X.; Yan, Y.; Zhu, G. Genetic and Phenotypic Characterization of a Salmonella Enteritidis ST11 Clinical Isolate Carrying blaNDM-13 in Jiaxing City, China. Antibiotics 2026, 15, 381. https://doi.org/10.3390/antibiotics15040381
Li P, Yang W, Chen Z, Wang H, Jia M, Liu X, Yan Y, Zhu G. Genetic and Phenotypic Characterization of a Salmonella Enteritidis ST11 Clinical Isolate Carrying blaNDM-13 in Jiaxing City, China. Antibiotics. 2026; 15(4):381. https://doi.org/10.3390/antibiotics15040381
Chicago/Turabian StyleLi, Ping, Weiming Yang, Zhongwen Chen, Henghui Wang, Miaomiao Jia, Xuejuan Liu, Yong Yan, and Guoying Zhu. 2026. "Genetic and Phenotypic Characterization of a Salmonella Enteritidis ST11 Clinical Isolate Carrying blaNDM-13 in Jiaxing City, China" Antibiotics 15, no. 4: 381. https://doi.org/10.3390/antibiotics15040381
APA StyleLi, P., Yang, W., Chen, Z., Wang, H., Jia, M., Liu, X., Yan, Y., & Zhu, G. (2026). Genetic and Phenotypic Characterization of a Salmonella Enteritidis ST11 Clinical Isolate Carrying blaNDM-13 in Jiaxing City, China. Antibiotics, 15(4), 381. https://doi.org/10.3390/antibiotics15040381

