Ecological Diversity, Metabolic Versatility, and Biotechnological Applications of Burkholderia Species: An Overview
Abstract
1. Introduction
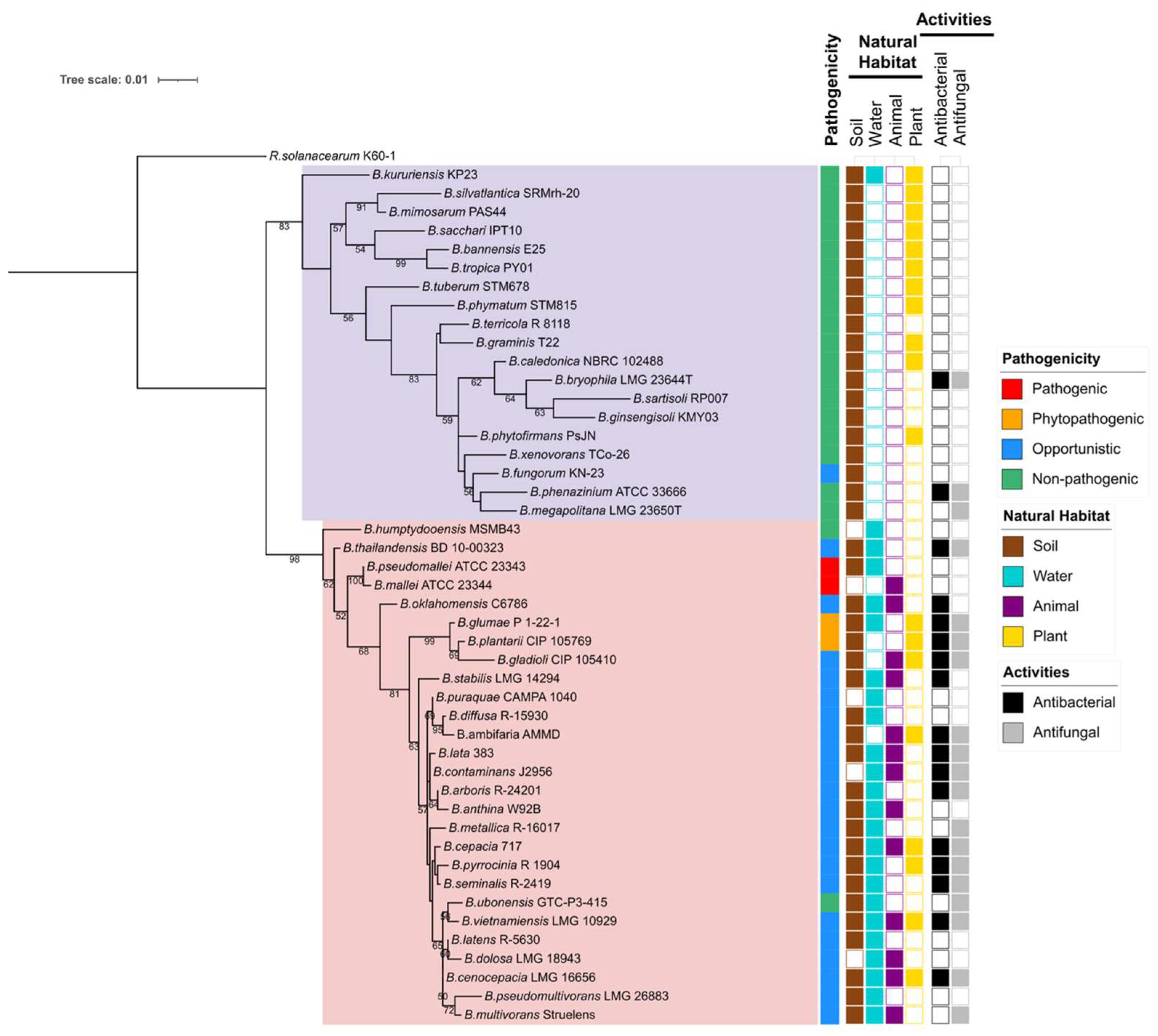
2. Ecological Diversity of Burkholderia Species
3. Genomic Features of Burkholderia Species
4. Pathogenicity of Burkholderia Species
4.1. Human and Animal Pathogens
4.2. Plant Pathogens
4.3. Treatment and Control
5. Environmental and Beneficial Burkholderia Species
6. Secondary Metabolites Produced by Burkholderia Species
6.1. Siderophores
6.1.1. Cepaciachelin
6.1.2. Ornibactin
6.1.3. Malleobactin
6.1.4. Bolagladins
6.1.5. Gramibactin
6.2. Antibiotics
6.2.1. Gladiolin
6.2.2. Enacyloxin
6.2.3. Gladiostatin
6.2.4. Icosalide
6.2.5. Burkholdines
6.2.6. Pyrrolnitrin
6.2.7. Cepacin
6.2.8. Thailandenes
6.2.9. Thailandamide
6.2.10. Bactobolin
6.2.11. 4-Hydroxy-3-methyl-2-alkylquinolines (HMAQs)
6.2.12. Occidiofungin
6.3. Toxins
6.3.1. Bongkrekic Acid
6.3.2. Toxoflavin
6.3.3. Malleilactone
6.3.4. Thailanstatin
6.3.5. Rhizoxin
6.4. Other Metabolites
Rhamnolipids
7. Volatile Organic Compounds (VOCs) Produced by Burkholderia Species
7.1. Dimethyl Disulfide (DMDS)
7.2. Dimethyl Sulfide (DMS)
7.3. S-Methyl Thioacetate (SMT)
7.4. 2,5-Dimethylfuran
7.5. 2-Undecanone
7.6. Methyl Salicylate
8. Discussion and Perspectives
Author Contributions
Funding
Institutional Review Board Statement
Informed Consent Statement
Data Availability Statement
Conflicts of Interest
References
- Coenye, T.; Vandamme, P. Diversity and significance of Burkholderia species occupying diverse ecological niches. Environ. Microbiol. 2003, 5, 719–729. [Google Scholar] [CrossRef]
- Eberl, L.; Vandamme, P. Members of the genus Burkholderia: Good and bad guys. F1000Research 2016, 5, 1007. [Google Scholar] [CrossRef]
- Mahenthiralingam, E.; Urban, T.A.; Goldberg, J.B. The multifarious, multireplicon Burkholderia cepacia complex. Nat. Rev. Microbiol. 2005, 3, 144–156. [Google Scholar] [CrossRef]
- Depoorter, E.; Bull, M.J.; Peeters, C.; Coenye, T.; Vandamme, P.; Mahenthiralingam, E. Burkholderia: An update on taxonomy and biotechnological potential as antibiotic producers. Appl. Microbiol. Biotechnol. 2016, 100, 5215–5229. [Google Scholar] [CrossRef]
- Lipuma, J.J. The changing microbial epidemiology in cystic fibrosis. Clin. Microbiol. Rev. 2010, 23, 299–323. [Google Scholar] [CrossRef] [PubMed]
- Drevinek, P.; Mahenthiralingam, E. Burkholderia cenocepacia in cystic fibrosis: Epidemiology and molecular mechanisms of virulence. Clin. Microbiol. Infect. 2010, 16, 821–830. [Google Scholar] [CrossRef]
- Wiersinga, W.J.; Currie, B.J.; Peacock, S.J. Melioidosis. N. Engl. J. Med. 2012, 367, 1035–1044. [Google Scholar] [CrossRef]
- Dance, D. Treatment and prophylaxis of melioidosis. Int. J. Antimicrob. Agents 2014, 43, 310–318. [Google Scholar] [CrossRef] [PubMed]
- Whitlock, G.C.; Estes, D.M.; Torres, A.G. Glanders: Off to the races with Burkholderia mallei. FEMS Microbiol. Lett. 2007, 277, 115–122. [Google Scholar] [CrossRef] [PubMed]
- Paudel, S.; Dutta, B.; Kvitko, B. Onion-pathogenic species: Role and regulation of characterized virulence determinants. Plant Pathol. 2024, 73, 2281–2297. [Google Scholar] [CrossRef]
- Mahenthiralingam, E.; Baldwin, A.; Dowson, C.G. Burkholderia cepacia complex bacteria: Opportunistic pathogens with important natural biology. J. Appl. Microbiol. 2008, 104, 1539–1551. [Google Scholar] [CrossRef]
- Burtnick, M.N.; Brett, P.J.; Harding, S.V.; Ngugi, S.A.; Ribot, W.J.; Chantratita, N.; Scorpio, A.; Milne, T.S.; Dean, R.E.; Fritz, D.L.; et al. The cluster 1 type VI secretion system is a major virulence determinant in Burkholderia pseudomallei. Infect. Immun. 2011, 79, 1512–1525. [Google Scholar] [CrossRef]
- D’Cruze, T.; Gong, L.; Treerat, P.; Ramm, G.; Boyce, J.D.; Prescott, M.; Adler, B.; Devenish, R.J. Role for the Burkholderia pseudomallei type three secretion system cluster 1 bpscN gene in virulence. Infect. Immun. 2011, 79, 3659–3664. [Google Scholar] [CrossRef]
- Compant, S.; Nowak, J.; Coenye, T.; Clement, C.; Ait Barka, E. Diversity and occurrence of Burkholderia spp. in the natural environment. FEMS Microbiol. Rev. 2008, 32, 607–626. [Google Scholar] [CrossRef]
- Suarez-Moreno, Z.R.; Caballero-Mellado, J.; Coutinho, B.G.; Mendonca-Previato, L.; James, E.K.; Venturi, V. Common features of environmental and potentially beneficial plant-associated Burkholderia. Microb. Ecol. 2012, 63, 249–266. [Google Scholar] [CrossRef]
- Sawana, A.; Adeolu, M.; Gupta, R.S. Molecular signatures and phylogenomic analysis of the genus Burkholderia: Proposal for division of this genus into the emended genus Burkholderia containing pathogenic organisms and a new genus Paraburkholderia gen. nov. harboring environmental species. Front. Genet. 2014, 5, 429. [Google Scholar] [CrossRef] [PubMed]
- Estrada-de Los Santos, P.; Palmer, M.; Chavez-Ramirez, B.; Beukes, C.; Steenkamp, E.T.; Briscoe, L.; Khan, N.; Maluk, M.; Lafos, M.; Humm, E.; et al. Whole Genome Analyses Suggests that Burkholderia sensu lato Contains Two Additional Novel Genera (Mycetohabitans gen. nov., and Trinickia gen. nov.): Implications for the Evolution of Diazotrophy and Nodulation in the Burkholderiaceae. Genes 2018, 9, 389. [Google Scholar] [CrossRef]
- Sessitsch, A.; Coenye, T.; Sturz, A.V.; Vandamme, P.; Barka, E.A.; Salles, J.F.; Van Elsas, J.D.; Faure, D.; Reiter, B.; Glick, B.R.; et al. Burkholderia phytofirmans sp. nov., a novel plant-associated bacterium with plant-beneficial properties. Int. J. Syst. Evol. Microbiol. 2005, 55, 1187–1192. [Google Scholar] [CrossRef] [PubMed]
- Estrada-De Los Santos, P.; Bustillos-Cristales, R.; Caballero-Mellado, J. Burkholderia, a genus rich in plant-associated nitrogen fixers with wide environmental and geographic distribution. Appl. Environ. Microbiol. 2001, 67, 2790–2798. [Google Scholar] [CrossRef] [PubMed]
- Wiersinga, W.J.; Virk, H.S.; Torres, A.G.; Currie, B.J.; Peacock, S.J.; Dance, D.A.B.; Limmathurotsakul, D. Melioidosis. Nat. Rev. Dis. Primers. 2018, 4, 17107. [Google Scholar] [CrossRef]
- Esmaeel, Q.; Miotto, L.; Rondeau, M.; Leclere, V.; Clement, C.; Jacquard, C.; Sanchez, L.; Barka, E.A. Paraburkholderia phytofirmans PsJN-Plants Interaction: From Perception to the Induced Mechanisms. Front. Microbiol. 2018, 9, 2093. [Google Scholar] [CrossRef]
- Yabuuchi, E.; Kosako, Y.; Oyaizu, H.; Yano, I.; Hotta, H.; Hashimoto, Y.; Ezaki, T.; Arakawa, M. Proposal of Burkholderia gen. nov. and transfer of seven species of the genus Pseudomonas homology group II to the new genus, with the type species Burkholderia cepacia (Palleroni and Holmes 1981) comb. nov. Microbiol. Immunol. 1992, 36, 1251–1275. [Google Scholar] [CrossRef] [PubMed]
- Dobritsa, A.P.; Samadpour, M. Transfer of eleven species of the genus Burkholderia to the genus Paraburkholderia and proposal of Caballeronia gen. nov. to accommodate twelve species of the genera Burkholderia and Paraburkholderia. Int. J. Syst. Evol. Microbiol. 2016, 66, 2836–2846. [Google Scholar] [CrossRef] [PubMed]
- Lopes-Santos, L.; Castro, D.B.A.; Ferreira-Tonin, M.; Correa, D.B.A.; Weir, B.S.; Park, D.; Ottoboni, L.M.M.; Neto, J.R.; Destefano, S.A.L. Reassessment of the taxonomic position of Burkholderia andropogonis and description of Robbsia andropogonis gen. nov., comb. nov. Antonie Van. Leeuwenhoek 2017, 110, 727–736. [Google Scholar] [CrossRef] [PubMed]
- Kumar, S.; Stecher, G.; Suleski, M.; Sanderford, M.; Sharma, S.; Tamura, K. MEGA12: Molecular Evolutionary Genetic Analysis Version 12 for Adaptive and Green Computing. Mol. Biol. Evol. 2024, 41, msae263. [Google Scholar] [CrossRef]
- Losada, L.; Ronning, C.M.; DeShazer, D.; Woods, D.; Fedorova, N.; Kim, H.S.; Shabalina, S.A.; Pearson, T.R.; Brinkac, L.; Tan, P.; et al. Continuing evolution of Burkholderia mallei through genome reduction and large-scale rearrangements. Genome Biol. Evol. 2010, 2, 102–116. [Google Scholar] [CrossRef]
- Nierman, W.C.; DeShazer, D.; Kim, H.S.; Tettelin, H.; Nelson, K.E.; Feldblyum, T.; Ulrich, R.L.; Ronning, C.M.; Brinkac, L.M.; Daugherty, S.C.; et al. Structural flexibility in the Burkholderia mallei genome. Proc. Natl. Acad. Sci. USA 2004, 101, 14246–14251. [Google Scholar] [CrossRef]
- Holden, M.T.; Titball, R.W.; Peacock, S.J.; Cerdeno-Tarraga, A.M.; Atkins, T.; Crossman, L.C.; Pitt, T.; Churcher, C.; Mungall, K.; Bentley, S.D.; et al. Genomic plasticity of the causative agent of melioidosis, Burkholderia pseudomallei. Proc. Natl. Acad. Sci. USA 2004, 101, 14240–14245. [Google Scholar] [CrossRef]
- Weilharter, A.; Mitter, B.; Shin, M.V.; Chain, P.S.; Nowak, J.; Sessitsch, A. Complete genome sequence of the plant growth-promoting endophyte Burkholderia phytofirmans strain PsJN. J. Bacteriol. 2011, 193, 3383–3384. [Google Scholar] [CrossRef]
- Mullins, A.J.; Mahenthiralingam, E. The Hidden Genomic Diversity, Specialized Metabolite Capacity, and Revised Taxonomy of Burkholderia Sensu Lato. Front. Microbiol. 2021, 12, 726847. [Google Scholar] [CrossRef]
- Weissman, J.L.; Fagan, W.F.; Johnson, P.L.F. Linking high GC content to the repair of double strand breaks in prokaryotic genomes. PLoS Genet. 2019, 15, e1008493. [Google Scholar] [CrossRef]
- Holden, M.T.; Seth-Smith, H.M.; Crossman, L.C.; Sebaihia, M.; Bentley, S.D.; Cerdeno-Tarraga, A.M.; Thomson, N.R.; Bason, N.; Quail, M.A.; Sharp, S.; et al. The genome of Burkholderia cenocepacia J2315, an epidemic pathogen of cystic fibrosis patients. J. Bacteriol. 2009, 191, 261–277. [Google Scholar] [CrossRef] [PubMed]
- Tuanyok, A.; Leadem, B.R.; Auerbach, R.K.; Beckstrom-Sternberg, S.M.; Beckstrom-Sternberg, J.S.; Mayo, M.; Wuthiekanun, V.; Brettin, T.S.; Nierman, W.C.; Peacock, S.J.; et al. Genomic islands from five strains of Burkholderia pseudomallei. BMC Genom. 2008, 9, 566. [Google Scholar] [CrossRef]
- Bylund, J.; Burgess, L.A.; Cescutti, P.; Ernst, R.K.; Speert, D.P. Exopolysaccharides from Burkholderia cenocepacia inhibit neutrophil chemotaxis and scavenge reactive oxygen species. J. Biol. Chem. 2006, 281, 2526–2532. [Google Scholar] [CrossRef] [PubMed]
- Suppiger, A.; Schmid, N.; Aguilar, C.; Pessi, G.; Eberl, L. Two quorum sensing systems control biofilm formation and virulence in members of the Burkholderia cepacia complex. Virulence 2013, 4, 400–409. [Google Scholar] [CrossRef]
- Kunakom, S.; Eustaquio, A.S. Burkholderia as a Source of Natural Products. J. Nat. Prod. 2019, 82, 2018–2037. [Google Scholar] [CrossRef]
- Chain, P.S.; Denef, V.J.; Konstantinidis, K.T.; Vergez, L.M.; Agullo, L.; Reyes, V.L.; Hauser, L.; Cordova, M.; Gomez, L.; Gonzalez, M.; et al. Burkholderia xenovorans LB400 harbors a multi-replicon, 9.73-Mbp genome shaped for versatility. Proc. Natl. Acad. Sci. USA 2006, 103, 15280–15287. [Google Scholar] [CrossRef]
- Podnecky, N.L.; Rhodes, K.A.; Schweizer, H.P. Efflux pump-mediated drug resistance in Burkholderia. Front. Microbiol. 2015, 6, 305. [Google Scholar] [CrossRef] [PubMed]
- Peeters, E.; Sass, A.; Mahenthiralingam, E.; Nelis, H.; Coenye, T. Transcriptional response of Burkholderia cenocepacia J2315 sessile cells to treatments with high doses of hydrogen peroxide and sodium hypochlorite. BMC Genom. 2010, 11, 90. [Google Scholar] [CrossRef]
- Nandi, T.; Ong, C.; Singh, A.P.; Boddey, J.; Atkins, T.; Sarkar-Tyson, M.; Essex-Lopresti, A.E.; Chua, H.H.; Pearson, T.; Kreisberg, J.F.; et al. A genomic survey of positive selection in Burkholderia pseudomallei provides insights into the evolution of accidental virulence. PLoS Pathog. 2010, 6, e1000845. [Google Scholar] [CrossRef]
- Visser, M.B.; Majumdar, S.; Hani, E.; Sokol, P.A. Importance of the ornibactin and pyochelin siderophore transport systems in Burkholderia cenocepacia lung infections. Infect. Immun. 2004, 72, 2850–2857. [Google Scholar] [CrossRef]
- Agnoli, K.; Lowe, C.A.; Farmer, K.L.; Husnain, S.I.; Thomas, M.S. The ornibactin biosynthesis and transport genes of Burkholderia cenocepacia are regulated by an extracytoplasmic function sigma factor which is a part of the Fur regulon. J. Bacteriol. 2006, 188, 3631–3644. [Google Scholar] [CrossRef]
- Scoffone, V.C.; Chiarelli, L.R.; Trespidi, G.; Mentasti, M.; Riccardi, G.; Buroni, S. Burkholderia cenocepacia Infections in Cystic Fibrosis Patients: Drug Resistance and Therapeutic Approaches. Front. Microbiol. 2017, 8, 1592. [Google Scholar] [CrossRef]
- Rhodes, K.A.; Schweizer, H.P. Antibiotic resistance in Burkholderia species. Drug. Resist. Updat. 2016, 28, 82–90. [Google Scholar] [CrossRef]
- Somayaji, R.; Yau, Y.C.W.; Tullis, E.; LiPuma, J.J.; Ratjen, F.; Waters, V. Clinical Outcomes Associated with Burkholderia cepacia Complex Infection in Patients with Cystic Fibrosis. Ann. Am. Thorac. Soc. 2020, 17, 1542–1548. [Google Scholar] [CrossRef] [PubMed]
- Jones, A.M.; Dodd, M.E.; Govan, J.R.; Barcus, V.; Doherty, C.J.; Morris, J.; Webb, A.K. Burkholderia cenocepacia and Burkholderia multivorans: Influence on survival in cystic fibrosis. Thorax 2004, 59, 948–951. [Google Scholar] [CrossRef] [PubMed]
- Dacco, V.; Alicandro, G.; Consales, A.; Rosazza, C.; Sciarrabba, C.S.; Cariani, L.; Colombo, C. Cepacia syndrome in cystic fibrosis: A systematic review of the literature and possible new perspectives in treatment. Pediatr. Pulmonol. 2023, 58, 1337–1343. [Google Scholar] [CrossRef]
- CDC. Clinical Overview of Melioidosis. Available online: https://www.cdc.gov/melioidosis/hcp/clinical-overview/index.html (accessed on 30 September 2025).
- Khan, I.; Wieler, L.H.; Melzer, F.; Elschner, M.C.; Muhammad, G.; Ali, S.; Sprague, L.D.; Neubauer, H.; Saqib, M. Glanders in animals: A review on epidemiology, clinical presentation, diagnosis and countermeasures. Transbound. Emerg. Dis. 2013, 60, 204–221. [Google Scholar] [CrossRef]
- Van Zandt, K.E.; Greer, M.T.; Gelhaus, H.C. Glanders: An overview of infection in humans. Orphanet J. Rare Dis. 2013, 8, 131. [Google Scholar] [CrossRef] [PubMed]
- Ura, H.; Furuya, N.; Iiyama, K.; Hidaka, M.; Tsuchiya, K.; Matsuyama, N. Burkholderia gladioli associated with symptoms of bacterial grain rot and seedling blight of rice plants. J. Gen. Plant. Pathol. 2006, 72, 98–103. [Google Scholar] [CrossRef]
- Elshafie, H.S.; Camele, I. An Overview of Metabolic Activity, Beneficial and Pathogenic Aspects of Burkholderia Spp. Metabolites 2021, 11, 321. [Google Scholar] [CrossRef]
- Ham, J.H.; Melanson, R.A.; Rush, M.C. Burkholderia glumae: Next major pathogen of rice? Mol. Plant. Pathol. 2011, 12, 329–339. [Google Scholar] [CrossRef]
- Naughton, L.M.; An, S.Q.; Hwang, I.; Chou, S.H.; He, Y.Q.; Tang, J.L.; Ryan, R.P.; Dow, J.M. Functional and genomic insights into the pathogenesis of Burkholderia species to rice. Environ. Microbiol. 2016, 18, 780–790. [Google Scholar] [CrossRef]
- Ortega, L.; Rojas, C.M. Bacterial Panicle Blight and Burkholderia glumae: From Pathogen Biology to Disease Control. Phytopathology 2021, 111, 772–778. [Google Scholar] [CrossRef]
- Shi, H.; Chen, X.; Chen, L.; Zhu, B.; Yan, W.; Ma, X. Burkholderia cepacia infection in children without cystic fibrosis: A clinical analysis of 50 cases. Front. Pediatr. 2023, 11, 1115877. [Google Scholar] [CrossRef]
- El Chakhtoura, N.G.; Saade, E.; Wilson, B.M.; Perez, F.; Papp-Wallace, K.M.; Bonomo, R.A. A 17-Year Nationwide Study of Burkholderia cepacia Complex Bloodstream Infections Among Patients in the United States Veterans Health Administration. Clin. Infect. Dis. 2017, 65, 1253–1259. [Google Scholar] [CrossRef]
- Papp-Wallace, K.M.; Becka, S.A.; Zeiser, E.T.; Ohuchi, N.; Mojica, M.F.; Gatta, J.A.; Falleni, M.; Tosi, D.; Borghi, E.; Winkler, M.L.; et al. Overcoming an Extremely Drug Resistant (XDR) Pathogen: Avibactam Restores Susceptibility to Ceftazidime for Burkholderia cepacia Complex Isolates from Cystic Fibrosis Patients. ACS Infect. Dis. 2017, 3, 502–511. [Google Scholar] [CrossRef]
- Tamma, P.D.; Fan, Y.; Bergman, Y.; Sick-Samuels, A.C.; Hsu, A.J.; Timp, W.; Simner, P.J.; Prokesch, B.C.; Greenberg, D.E. Successful Treatment of Persistent Burkholderia cepacia Complex Bacteremia with Ceftazidime-Avibactam. Antimicrob. Agents Chemother. 2018, 62. [Google Scholar] [CrossRef] [PubMed]
- Cassir, N.; Coiffard, B.; Hadjadj, L.; Bermudez, J.; Okdah, L.; Ailhaud, L.; Baron, S.A.; Reynaud-Gaubert, M.; D’Journo, X.B.; Hraiech, S.; et al. Multi-target combination of antibiotics as salvage therapy for severe infection caused by pan-resistant Burkholderia cenocepacia following lung transplantation. Transpl. Rep. 2025, 10, 100170. [Google Scholar] [CrossRef]
- Canning, J.S.; Laucirica, D.R.; Ling, K.M.; Nicol, M.P.; Stick, S.M.; Kicic, A. Phage therapy to treat cystic fibrosis Burkholderia cepacia complex lung infections: Perspectives and challenges. Front. Microbiol. 2024, 15, 1476041. [Google Scholar] [CrossRef] [PubMed]
- Stapleton, J. UC IPM Pest Management Guidelines: Floriculture and Ornamental Nurseries; UC ANR Publication 3392; University of California Agriculture and Natural Resources: Oakland, CA, USA, 2021. [Google Scholar]
- Pacific Northwest Pest Management Handbooks. Gladiolus-Bacterial Scab. Available online: https://pnwhandbooks.org/plantdisease/host-disease/gladiolus-bacterial-scab (accessed on 30 March 2025).
- Keith, L.M.; Sewake, K.T.; Zee, F.T. Isolation and Characterization of Burkholderia gladioli from Orchids in Hawaii. Plant. Dis. 2005, 89, 1273–1278. [Google Scholar] [CrossRef]
- Lauman, P.; Dennis, J.J. Prophylactic phage biocontrol prevents Burkholderia gladioli infection in a quantitative ex planta model of bacterial virulence. Appl. Environ. Microbiol. 2024, 90, e0131724. [Google Scholar] [CrossRef]
- Iqbal, A.; Panta, P.R.; Ontoy, J.; Bruno, J.; Ham, J.H.; Doerrler, W.T. Chemical or Genetic Alteration of Proton Motive Force Results in Loss of Virulence of Burkholderia glumae, the Cause of Rice Bacterial Panicle Blight. Appl. Environ. Microbiol. 2021, 87, e0091521. [Google Scholar] [CrossRef] [PubMed]
- Kang, J.A.; Dutta, S.; Lee, Y.H. Biocontrol of bacterial seedling rot of rice plants using combination of Cytobacillus firmus JBRS159 and silicon. PLoS ONE 2023, 18, e0290049. [Google Scholar] [CrossRef]
- Supina, B.S.I.; McCutcheon, J.G.; Peskett, S.R.; Stothard, P.; Dennis, J.J. A flagella-dependent Burkholderia jumbo phage controls rice seedling rot and steers Burkholderia glumae toward reduced virulence in rice seedlings. mBio 2025, 16, e0281424. [Google Scholar] [CrossRef] [PubMed]
- Reis, V.M.; Santos, P.E.L.; Tenorio-Salgado, S.; Vogel, J.; Stoffels, M.; Guyon, S.; Mavingui, P.; Baldani, V.L.D.; Schmid, M.; Baldani, J.I.; et al. Burkholderia tropica sp. nov., a novel nitrogen-fixing, plant-associated bacterium. Int. J. Syst. Evol. Microbiol. 2004, 54, 2155–2162. [Google Scholar] [CrossRef]
- Barelmann, I.; Meyer, J.-M.; Taraz, K.; Budzikiewicz, H. Cepaciachelin, a new catecholate siderophore from Burkholderia (Pseudomonas) cepacia. Z. Für Naturforschung C 1996, 51, 627–630. [Google Scholar] [CrossRef]
- Esmaeel, Q.; Pupin, M.; Kieu, N.P.; Chataigne, G.; Bechet, M.; Deravel, J.; Krier, F.; Hofte, M.; Jacques, P.; Leclere, V. Burkholderia genome mining for nonribosomal peptide synthetases reveals a great potential for novel siderophores and lipopeptides synthesis. Microbiologyopen 2016, 5, 512–526. [Google Scholar] [CrossRef]
- Deng, P.; Foxfire, A.; Xu, J.; Baird, S.M.; Jia, J.; Delgado, K.H.; Shin, R.; Smith, L.; Lu, S.E. The Siderophore Product Ornibactin Is Required for the Bactericidal Activity of Burkholderia contaminans MS14. Appl. Environ. Microbiol. 2017, 83, e00051-17. [Google Scholar] [CrossRef]
- Sokol, P.A.; Darling, P.; Woods, D.E.; Mahenthiralingam, E.; Kooi, C. Role of ornibactin biosynthesis in the virulence of Burkholderia cepacia: Characterization of pvdA, the gene encoding L-ornithine N(5)-oxygenase. Infect. Immun. 1999, 67, 4443–4455. [Google Scholar] [CrossRef] [PubMed]
- Alice, A.F.; Lopez, C.S.; Lowe, C.A.; Ledesma, M.A.; Crosa, J.H. Genetic and transcriptional analysis of the siderophore malleobactin biosynthesis and transport genes in the human pathogen Burkholderia pseudomallei K96243. J. Bacteriol. 2006, 188, 1551–1566. [Google Scholar] [CrossRef]
- Franke, J.; Ishida, K.; Hertweck, C. Plasticity of the malleobactin pathway and its impact on siderophore action in human pathogenic bacteria. Chemistry 2015, 21, 8010–8014. [Google Scholar] [CrossRef]
- Franke, J.; Ishida, K.; Ishida-Ito, M.; Hertweck, C. Nitro versus hydroxamate in siderophores of pathogenic bacteria: Effect of missing hydroxylamine protection in malleobactin biosynthesis. Angew. Chem. Int. Ed. Engl. 2013, 52, 8271–8275. [Google Scholar] [CrossRef] [PubMed]
- Dashti, Y.; Nakou, I.T.; Mullins, A.J.; Webster, G.; Jian, X.; Mahenthiralingam, E.; Challis, G.L. Discovery and Biosynthesis of Bolagladins: Unusual Lipodepsipeptides from Burkholderia gladioli Clinical Isolates*. Angew. Chem. Int. Ed. Engl. 2020, 59, 21553–21561. [Google Scholar] [CrossRef] [PubMed]
- Hermenau, R.; Ishida, K.; Gama, S.; Hoffmann, B.; Pfeifer-Leeg, M.; Plass, W.; Mohr, J.F.; Wichard, T.; Saluz, H.P.; Hertweck, C. Gramibactin is a bacterial siderophore with a diazeniumdiolate ligand system. Nat. Chem. Biol. 2018, 14, 841–843. [Google Scholar] [CrossRef]
- Gama, S.; Hermenau, R.; Frontauria, M.; Milea, D.; Sammartano, S.; Hertweck, C.; Plass, W. Iron Coordination Properties of Gramibactin as Model for the New Class of Diazeniumdiolate Based Siderophores. Chemistry 2021, 27, 2724–2733. [Google Scholar] [CrossRef] [PubMed]
- Hermenau, R.; Mehl, J.L.; Ishida, K.; Dose, B.; Pidot, S.J.; Stinear, T.P.; Hertweck, C. Genomics-Driven Discovery of NO-Donating Diazeniumdiolate Siderophores in Diverse Plant-Associated Bacteria. Angew. Chem. Int. Ed. Engl. 2019, 58, 13024–13029. [Google Scholar] [CrossRef]
- Song, L.; Jenner, M.; Masschelein, J.; Jones, C.; Bull, M.J.; Harris, S.R.; Hartkoorn, R.C.; Vocat, A.; Romero-Canelon, I.; Coupland, P.; et al. Discovery and Biosynthesis of Gladiolin: A Burkholderia gladioli Antibiotic with Promising Activity against Mycobacterium tuberculosis. J. Am. Chem. Soc. 2017, 139, 7974–7981. [Google Scholar] [CrossRef]
- Heath, N.L.; Rowlands, R.S.; Webster, G.; Mahenthiralingam, E.; Beeton, M.L. Antimicrobial activity of enacyloxin IIa and gladiolin against the urogenital pathogens Neisseria gonorrhoeae and Ureaplasma spp. J. Appl. Microbiol. 2021, 130, 1546–1551. [Google Scholar] [CrossRef]
- Mahenthiralingam, E.; Song, L.; Sass, A.; White, J.; Wilmot, C.; Marchbank, A.; Boaisha, O.; Paine, J.; Knight, D.; Challis, G.L. Enacyloxins are products of an unusual hybrid modular polyketide synthase encoded by a cryptic Burkholderia ambifaria Genomic Island. Chem. Biol. 2011, 18, 665–677. [Google Scholar] [CrossRef]
- Jones, C.; Webster, G.; Mullins, A.J.; Jenner, M.; Bull, M.J.; Dashti, Y.; Spilker, T.; Parkhill, J.; Connor, T.R.; LiPuma, J.J.; et al. Kill and cure: Genomic phylogeny and bioactivity of Burkholderia gladioli bacteria capable of pathogenic and beneficial lifestyles. Microb. Genom. 2021, 7, 000515. [Google Scholar] [CrossRef]
- Nakou, I.T.; Jenner, M.; Dashti, Y.; Romero-Canelon, I.; Masschelein, J.; Mahenthiralingam, E.; Challis, G.L. Genomics-Driven Discovery of a Novel Glutarimide Antibiotic from Burkholderia gladioli Reveals an Unusual Polyketide Synthase Chain Release Mechanism. Angew. Chem. Int. Ed. Engl. 2020, 59, 23145–23153. [Google Scholar] [CrossRef]
- Niehs, S.P.; Kumpfmuller, J.; Dose, B.; Little, R.F.; Ishida, K.; Florez, L.V.; Kaltenpoth, M.; Hertweck, C. Insect-Associated Bacteria Assemble the Antifungal Butenolide Gladiofungin by Non-Canonical Polyketide Chain Termination. Angew. Chem. Int. Ed. Engl. 2020, 59, 23122–23126. [Google Scholar] [CrossRef]
- Dose, B.; Niehs, S.P.; Scherlach, K.; Florez, L.V.; Kaltenpoth, M.; Hertweck, C. Unexpected Bacterial Origin of the Antibiotic Icosalide: Two-Tailed Depsipeptide Assembly in Multifarious Burkholderia Symbionts. ACS Chem. Biol. 2018, 13, 2414–2420. [Google Scholar] [CrossRef]
- Jenner, M.; Jian, X.; Dashti, Y.; Masschelein, J.; Hobson, C.; Roberts, D.M.; Jones, C.; Harris, S.; Parkhill, J.; Raja, H.A.; et al. An unusual Burkholderia gladioli double chain-initiating nonribosomal peptide synthetase assembles ‘fungal’ icosalide antibiotics. Chem. Sci. 2019, 10, 5489–5494. [Google Scholar] [CrossRef]
- Tawfik, K.A.; Jeffs, P.; Bray, B.; Dubay, G.; Falkinham, J.O.; Mesbah, M.; Youssef, D.; Khalifa, S.; Schmidt, E.W. Burkholdines 1097 and 1229, potent antifungal peptides from Burkholderia ambifaria 2.2N. Org. Lett. 2010, 12, 664–666. [Google Scholar] [CrossRef] [PubMed]
- Konno, H.; Sasaki, M.; Sano, H.; Osawa, K.; Nosaka, K.; Yano, S. The Hydrophobicity and Antifungal Potentiation of Burkholdine Analogues. Molecules 2022, 27, 1191. [Google Scholar] [CrossRef] [PubMed]
- el-Banna, N.; Winkelmann, G. Pyrrolnitrin from Burkholderia cepacia: Antibiotic activity against fungi and novel activities against streptomycetes. J. Appl. Microbiol. 1998, 85, 69–78. [Google Scholar] [CrossRef] [PubMed]
- Schmidt, S.; Blom, J.F.; Pernthaler, J.; Berg, G.; Baldwin, A.; Mahenthiralingam, E.; Eberl, L. Production of the antifungal compound pyrrolnitrin is quorum sensing-regulated in members of the Burkholderia cepacia complex. Environ. Microbiol. 2009, 11, 1422–1437. [Google Scholar] [CrossRef]
- Zaman, N.R.; Chowdhury, U.F.; Reza, R.N.; Chowdhury, F.T.; Sarker, M.; Hossain, M.M.; Akbor, M.A.; Amin, A.; Islam, M.R.; Khan, H. Plant growth promoting endophyte Burkholderia contaminans NZ antagonizes phytopathogen Macrophomina phaseolina through melanin synthesis and pyrrolnitrin inhibition. PLoS ONE 2021, 16, e0257863. [Google Scholar] [CrossRef]
- Pawar, S.; Chaudhari, A.; Prabha, R.; Shukla, R.; Singh, D.P. Microbial Pyrrolnitrin: Natural Metabolite with Immense Practical Utility. Biomolecules 2019, 9, 443. [Google Scholar] [CrossRef]
- Mullins, A.J.; Murray, J.A.H.; Bull, M.J.; Jenner, M.; Jones, C.; Webster, G.; Green, A.E.; Neill, D.R.; Connor, T.R.; Parkhill, J.; et al. Genome mining identifies cepacin as a plant-protective metabolite of the biopesticidal bacterium Burkholderia ambifaria. Nat. Microbiol. 2019, 4, 996–1005. [Google Scholar] [CrossRef] [PubMed]
- Park, J.D.; Moon, K.; Miller, C.; Rose, J.; Xu, F.; Ebmeier, C.C.; Jacobsen, J.R.; Mao, D.; Old, W.M.; DeShazer, D.; et al. Thailandenes, Cryptic Polyene Natural Products Isolated from Burkholderia thailandensis Using Phenotype-Guided Transposon Mutagenesis. ACS Chem. Biol. 2020, 15, 1195–1203. [Google Scholar] [CrossRef]
- Nguyen, T.; Ishida, K.; Jenke-Kodama, H.; Dittmann, E.; Gurgui, C.; Hochmuth, T.; Taudien, S.; Platzer, M.; Hertweck, C.; Piel, J. Exploiting the mosaic structure of trans-acyltransferase polyketide synthases for natural product discovery and pathway dissection. Nat. Biotechnol. 2008, 26, 225–233. [Google Scholar] [CrossRef] [PubMed]
- Wozniak, C.E.; Lin, Z.; Schmidt, E.W.; Hughes, K.T.; Liou, T.G. Thailandamide, a Fatty Acid Synthesis Antibiotic That Is Coexpressed with a Resistant Target Gene. Antimicrob. Agents Chemother. 2018, 62, e00463-18. [Google Scholar] [CrossRef] [PubMed]
- Ishida, K.; Lincke, T.; Behnken, S.; Hertweck, C. Induced biosynthesis of cryptic polyketide metabolites in a Burkholderia thailandensis quorum sensing mutant. J. Am. Chem. Soc. 2010, 132, 13966–13968. [Google Scholar] [CrossRef]
- Seyedsayamdost, M.R.; Chandler, J.R.; Blodgett, J.A.; Lima, P.S.; Duerkop, B.A.; Oinuma, K.; Greenberg, E.P.; Clardy, J. Quorum-sensing-regulated bactobolin production by Burkholderia thailandensis E264. Org. Lett. 2010, 12, 716–719. [Google Scholar] [CrossRef]
- Chandler, J.R.; Truong, T.T.; Silva, P.M.; Seyedsayamdost, M.R.; Carr, G.; Radey, M.; Jacobs, M.A.; Sims, E.H.; Clardy, J.; Greenberg, E.P. Bactobolin resistance is conferred by mutations in the L2 ribosomal protein. mBio 2012, 3, e00499-12. [Google Scholar] [CrossRef]
- Vial, L.; Lepine, F.; Milot, S.; Groleau, M.C.; Dekimpe, V.; Woods, D.E.; Deziel, E. Burkholderia pseudomallei, B. thailandensis, and B. ambifaria produce 4-hydroxy-2-alkylquinoline analogues with a methyl group at the 3 position that is required for quorum-sensing regulation. J. Bacteriol. 2008, 190, 5339–5352. [Google Scholar] [CrossRef]
- Wu, Y.; Seyedsayamdost, M.R. Synergy and Target Promiscuity Drive Structural Divergence in Bacterial Alkylquinolone Biosynthesis. Cell Chem. Biol. 2017, 24, 1437–1444 e1433. [Google Scholar] [CrossRef]
- Lu, S.E.; Novak, J.; Austin, F.W.; Gu, G.; Ellis, D.; Kirk, M.; Wilson-Stanford, S.; Tonelli, M.; Smith, L. Occidiofungin, a unique antifungal glycopeptide produced by a strain of Burkholderia contaminans. Biochemistry 2009, 48, 8312–8321. [Google Scholar] [CrossRef]
- Gu, G.; Smith, L.; Liu, A.; Lu, S.E. Genetic and biochemical map for the biosynthesis of occidiofungin, an antifungal produced by Burkholderia contaminans strain MS14. Appl. Environ. Microbiol. 2011, 77, 6189–6198. [Google Scholar] [CrossRef]
- Wang, X.Q.; Liu, A.X.; Guerrero, A.; Liu, J.; Yu, X.Q.; Deng, P.; Ma, L.; Baird, S.M.; Smith, L.; Li, X.D.; et al. Occidiofungin is an important component responsible for the antifungal activity of Burkholderia pyrrocinia strain Lyc2. J. Appl. Microbiol. 2016, 120, 607–618. [Google Scholar] [CrossRef]
- Hansanant, N.; Smith, L. Occidiofungin: Actin Binding as a Novel Mechanism of Action in an Antifungal Agent. Antibiot. (Basel) 2022, 11, 1143. [Google Scholar] [CrossRef]
- Hansanant, N.; Cao, K.; Tenorio, A.; Joseph, T.; Ju, M.; McNally, N.; Kummari, E.; Williams, M.; Cothrell, A.; Buhrow, A.R.; et al. Previously Uncharacterized Variants, OCF-E-OCF-J, of the Antifungal Occidiofungin Produced by Burkholderia contaminans MS14. J. Nat. Prod. 2024, 87, 186–194. [Google Scholar] [CrossRef]
- Moebius, N.; Ross, C.; Scherlach, K.; Rohm, B.; Roth, M.; Hertweck, C. Biosynthesis of the respiratory toxin bongkrekic acid in the pathogenic bacterium Burkholderia gladioli. Chem. Biol. 2012, 19, 1164–1174. [Google Scholar] [CrossRef]
- Rohm, B.; Scherlach, K.; Hertweck, C. Biosynthesis of the mitochondrial adenine nucleotide translocase (ATPase) inhibitor bongkrekic acid in Burkholderia gladioli. Org. Biomol. Chem. 2010, 8, 1520–1522. [Google Scholar] [CrossRef]
- Jeong, Y.; Kim, J.; Kim, S.; Kang, Y.; Nagamatsu, T.; Hwang, I. Toxoflavin Produced by Burkholderia glumae Causing Rice Grain Rot Is Responsible for Inducing Bacterial Wilt in Many Field Crops. Plant Dis. 2003, 87, 890–895. [Google Scholar] [CrossRef] [PubMed]
- Li, X.; Li, Y.; Wang, R.; Wang, Q.; Lu, L. Toxoflavin Produced by Burkholderia gladioli from Lycoris aurea Is a New Broad-Spectrum Fungicide. Appl. Environ. Microbiol. 2019, 85, e00106-19. [Google Scholar] [CrossRef] [PubMed]
- Suzuki, F.; Sawada, H.; Azegami, K.; Tsuchiya, K. Molecular characterization of the tox operon involved in toxoflavin biosynthesis of Burkholderia glumae. J. Gen. Plant. Pathol. 2004, 70, 97–107. [Google Scholar] [CrossRef]
- Kim, J.; Kim, J.G.; Kang, Y.; Jang, J.Y.; Jog, G.J.; Lim, J.Y.; Kim, S.; Suga, H.; Nagamatsu, T.; Hwang, I. Quorum sensing and the LysR-type transcriptional activator ToxR regulate toxoflavin biosynthesis and transport in Burkholderia glumae. Mol. Microbiol. 2004, 54, 921–934. [Google Scholar] [CrossRef]
- Kim, N.; Lee, D.; Lee, S.B.; Lim, G.H.; Kim, S.W.; Kim, T.J.; Park, D.S.; Seo, Y.S. Understanding Burkholderia glumae BGR1 Virulence through the Application of Toxoflavin-Degrading Enzyme, TxeA. Plants 2023, 12, 3934. [Google Scholar] [CrossRef] [PubMed]
- Biggins, J.B.; Ternei, M.A.; Brady, S.F. Malleilactone, a polyketide synthase-derived virulence factor encoded by the cryptic secondary metabolome of Burkholderia pseudomallei group pathogens. J. Am. Chem. Soc. 2012, 134, 13192–13195. [Google Scholar] [CrossRef] [PubMed]
- Klaus, J.R.; Deay, J.; Neuenswander, B.; Hursh, W.; Gao, Z.; Bouddhara, T.; Williams, T.D.; Douglas, J.; Monize, K.; Martins, P.; et al. Malleilactone Is a Burkholderia pseudomallei Virulence Factor Regulated by Antibiotics and Quorum Sensing. J. Bacteriol. 2018, 200, e00008-18. [Google Scholar] [CrossRef]
- Liu, X.; Biswas, S.; Berg, M.G.; Antapli, C.M.; Xie, F.; Wang, Q.; Tang, M.C.; Tang, G.L.; Zhang, L.; Dreyfuss, G.; et al. Genomics-guided discovery of thailanstatins A, B, and C As pre-mRNA splicing inhibitors and antiproliferative agents from Burkholderia thailandensis MSMB43. J. Nat. Prod. 2013, 76, 685–693. [Google Scholar] [CrossRef]
- Eustaquio, A.S.; Janso, J.E.; Ratnayake, A.S.; O’Donnell, C.J.; Koehn, F.E. Spliceostatin hemiketal biosynthesis in Burkholderia spp. is catalyzed by an iron/alpha-ketoglutarate-dependent dioxygenase. Proc. Natl. Acad. Sci. USA 2014, 111, E3376–E3385. [Google Scholar] [CrossRef]
- Partida-Martinez, L.P.; Hertweck, C. A gene cluster encoding rhizoxin biosynthesis in “Burkholderia rhizoxina”, the bacterial endosymbiont of the fungus Rhizopus microsporus. Chembiochem 2007, 8, 41–45. [Google Scholar] [CrossRef]
- Hanauske, A.R.; Catimel, G.; Aamdal, S.; ten Bokkel Huinink, W.; Paridaens, R.; Pavlidis, N.; Kaye, S.B.; te Velde, A.; Wanders, J.; Verweij, J. Phase II clinical trials with rhizoxin in breast cancer and melanoma. The EORTC Early Clinical Trials Group. Br. J. Cancer 1996, 73, 397–399. [Google Scholar] [CrossRef] [PubMed]
- Lackner, G.; Moebius, N.; Partida-Martinez, L.P.; Boland, S.; Hertweck, C. Evolution of an endofungal lifestyle: Deductions from the Burkholderia rhizoxinica genome. BMC Genom. 2011, 12, 210. [Google Scholar] [CrossRef]
- Petrova, Y.D.; Mahenthiralingam, E. Discovery, mode of action and secretion of Burkholderia sensu lato key antimicrobial specialised metabolites. Cell Surf. 2022, 8, 100081. [Google Scholar] [CrossRef]
- Funston, S.J.; Tsaousi, K.; Rudden, M.; Smyth, T.J.; Stevenson, P.S.; Marchant, R.; Banat, I.M. Characterising rhamnolipid production in Burkholderia thailandensis E264, a non-pathogenic producer. Appl. Microbiol. Biotechnol. 2016, 100, 7945–7956. [Google Scholar] [CrossRef]
- Costa, S.G.; Deziel, E.; Lepine, F. Characterization of rhamnolipid production by Burkholderia glumae. Lett. Appl. Microbiol. 2011, 53, 620–627. [Google Scholar] [CrossRef]
- Elshikh, M.; Moya-Ramirez, I.; Moens, H.; Roelants, S.; Soetaert, W.; Marchant, R.; Banat, I.M. Rhamnolipids and lactonic sophorolipids: Natural antimicrobial surfactants for oral hygiene. J. Appl. Microbiol. 2017, 123, 1111–1123. [Google Scholar] [CrossRef]
- Dubeau, D.; Deziel, E.; Woods, D.E.; Lepine, F. Burkholderia thailandensis harbors two identical rhl gene clusters responsible for the biosynthesis of rhamnolipids. BMC Microbiol. 2009, 9, 263. [Google Scholar] [CrossRef]
- Foxfire, A.; Buhrow, A.R.; Orugunty, R.S.; Smith, L. Drug discovery through the isolation of natural products from Burkholderia. Expert. Opin. Drug. Discov. 2021, 16, 807–822. [Google Scholar] [CrossRef] [PubMed]
- Bendova, K.; Raclavsky, V.; Novotny, R.; Luptakova, D.; Popper, M.; Novy, Z.; Hajduch, M.; Petrik, M. [(68)Ga]Ga-Ornibactin for Burkholderia cepacia complex Infection Imaging Using Positron Emission Tomography. J. Med. Chem. 2023, 66, 7584–7593. [Google Scholar] [CrossRef]
- Kvitko, B.H.; Goodyear, A.; Propst, K.L.; Dow, S.W.; Schweizer, H.P. Burkholderia pseudomallei known siderophores and hemin uptake are dispensable for lethal murine melioidosis. PLoS Negl. Trop. Dis. 2012, 6, e1715. [Google Scholar] [CrossRef]
- Makris, C.; Carmichael, J.R.; Zhou, H.; Butler, A. C-Diazeniumdiolate Graminine in the Siderophore Gramibactin Is Photoreactive and Originates from Arginine. ACS Chem. Biol. 2022, 17, 3140–3147. [Google Scholar] [CrossRef]
- Jian, X.; Pang, F.; Hobson, C.; Jenner, M.; Alkhalaf, L.M.; Challis, G.L. Antibiotic Skeletal Diversification via Differential Enoylreductase Recruitment and Module Iteration in trans-Acyltransferase Polyketide Synthases. J. Am. Chem. Soc. 2024, 146, 6114–6124. [Google Scholar] [CrossRef] [PubMed]
- Chen, H.; Bai, X.; Sun, T.; Wang, X.; Zhang, Y.; Bian, X.; Zhou, H. The Genomic-Driven Discovery of Glutarimide-Containing Derivatives from Burkholderia gladioli. Molecules 2023, 28, 6937. [Google Scholar] [CrossRef] [PubMed]
- Lin, Z.; Falkinham, J.O., 3rd; Tawfik, K.A.; Jeffs, P.; Bray, B.; Dubay, G.; Cox, J.E.; Schmidt, E.W. Burkholdines from Burkholderia ambifaria: Antifungal agents and possible virulence factors. J. Nat. Prod. 2012, 75, 1518–1523. [Google Scholar] [CrossRef]
- Hwang, J.; Chilton, W.S.; Benson, D.M. Pyrrolnitrin production by Burkholderia cepacia and biocontrol of Rhizoctonia stem rot of poinsettia. Biol. Control 2002, 25, 56–63. [Google Scholar] [CrossRef]
- Sultan, Z.; Park, K.; Lee, S.Y.; Park, J.K.; Varughese, T.; Moon, S.S. Novel oxidized derivatives of antifungal pyrrolnitrin from the bacterium Burkholderia cepacia K87. J. Antibiot. 2008, 61, 420–425. [Google Scholar] [CrossRef]
- Webster, G.; Mullins, A.J.; Petrova, Y.D.; Mahenthiralingam, E. Polyyne-producing Burkholderia suppress Globisporangium ultimum damping-off disease of Pisum sativum (pea). Front. Microbiol. 2023, 14, 1240206. [Google Scholar] [CrossRef]
- Wu, Y.; Seyedsayamdost, M.R. The Polyene Natural Product Thailandamide A Inhibits Fatty Acid Biosynthesis in Gram-Positive and Gram-Negative Bacteria. Biochemistry 2018, 57, 4247–4251. [Google Scholar] [CrossRef] [PubMed]
- Majerczyk, C.; Brittnacher, M.; Jacobs, M.; Armour, C.D.; Radey, M.; Schneider, E.; Phattarasokul, S.; Bunt, R.; Greenberg, E.P. Global analysis of the Burkholderia thailandensis quorum sensing-controlled regulon. J. Bacteriol. 2014, 196, 1412–1424. [Google Scholar] [CrossRef]
- Mao, D.; Bushin, L.B.; Moon, K.; Wu, Y.; Seyedsayamdost, M.R. Discovery of scmR as a global regulator of secondary metabolism and virulence in Burkholderia thailandensis E264. Proc. Natl. Acad. Sci. USA 2017, 114, E2920–E2928. [Google Scholar] [CrossRef] [PubMed]
- Klaus, J.R.; Coulon, P.M.L.; Koirala, P.; Seyedsayamdost, M.R.; Deziel, E.; Chandler, J.R. Secondary metabolites from the Burkholderia pseudomallei complex: Structure, ecology, and evolution. J. Ind. Microbiol. Biotechnol. 2020, 47, 877–887. [Google Scholar] [CrossRef]
- Piochon, M.; Coulon, P.M.L.; Caulet, A.; Groleau, M.C.; Deziel, E.; Gauthier, C. Synthesis and Antimicrobial Activity of Burkholderia-Related 4-Hydroxy-3-methyl-2-alkenylquinolines (HMAQs) and Their N-Oxide Counterparts. J. Nat. Prod. 2020, 83, 2145–2154. [Google Scholar] [CrossRef]
- Le Guillouzer, S.; Groleau, M.C.; Mauffrey, F.; Deziel, E. ScmR, a Global Regulator of Gene Expression, Quorum Sensing, pH Homeostasis, and Virulence in Burkholderia thailandensis. J. Bacteriol. 2020, 202, e00776-19. [Google Scholar] [CrossRef]
- Williams, M.D.; Sweeney, T.R.; Trieu, S.; Orugunty, R.; Barbour, A.; Younesi, F.; Glogauer, M.; Hansanant, N.; Shin, R.; Lu, S.E.; et al. Antibiofilm properties of 4-hydroxy-3-methyl-2-alkenylquinoline, a novel Burkholderia-derived alkaloid. mSphere 2025, 10, e0108124. [Google Scholar] [CrossRef] [PubMed]
- Ellis, D.; Gosai, J.; Emrick, C.; Heintz, R.; Romans, L.; Gordon, D.; Lu, S.E.; Austin, F.; Smith, L. Occidiofungin’s chemical stability and in vitro potency against Candida species. Antimicrob. Agents Chemother. 2012, 56, 765–769. [Google Scholar] [CrossRef]
- Jia, J.; Ford, E.; Hobbs, S.M.; Baird, S.M.; Lu, S.E. Occidiofungin Is the Key Metabolite for Antifungal Activity of the Endophytic Bacterium Burkholderia sp. MS455 Against Aspergillus flavus. Phytopathology 2022, 112, 481–491. [Google Scholar] [CrossRef]
- Chen, K.C.; Ravichandran, A.; Guerrero, A.; Deng, P.; Baird, S.M.; Smith, L.; Lu, S.E. The Burkholderia contaminans MS14 ocfC gene encodes a xylosyltransferase for production of the antifungal occidiofungin. Appl. Environ. Microbiol. 2013, 79, 2899–2905. [Google Scholar] [CrossRef]
- Lai, C.C.; Wang, J.L.; Hsueh, P.R. Burkholderia gladioli and bongkrekic acid: An under-recognized foodborne poisoning outbreak. J. Infect. 2024, 89, 106182. [Google Scholar] [CrossRef]
- Han, D.; Chen, J.; Chen, W.; Wang, Y. Bongkrekic Acid and Burkholderia gladioli pathovar cocovenenans: Formidable Foe and Ascending Threat to Food Safety. Foods 2023, 12, 3926. [Google Scholar] [CrossRef]
- Zhang, H.; Guo, Y.; Chen, L.; Liu, Z.; Liang, J.; Shi, M.; Gao, F.; Song, Y.; Chen, J.; Fu, P. Epidemiology of foodborne bongkrekic acid poisoning outbreaks in China, 2010 to 2020. PLoS ONE 2023, 18, e0279957. [Google Scholar] [CrossRef]
- Rivera Blanco, L.E.; Kuai, D.; Titelbaum, N.; Fiza, B.; Reehl, D.; Hassan, Z.; Dbouk, N.; Krotulski, A.J.; Logan, B.K.; Walton, S.E.; et al. Death from bongkrekic acid toxicity: First report in North America. Toxicol. Commun. 2024, 8. [Google Scholar] [CrossRef]
- Yuan, Y.; Gao, R.; Liang, Q.; Song, L.; Huang, J.; Lang, N.; Zhou, J. A Foodborne Bongkrekic Acid Poisoning Incident—Heilongjiang Province, 2020. China CDC Wkly. 2020, 2, 975–978. [Google Scholar] [CrossRef]
- Su, Y.J. The first time devastating food poisoning happened in Taiwan—Bongkrekic acid poisoning. Taiwan. J. Obstet. Gynecol. 2024, 63, 614–617. [Google Scholar] [CrossRef] [PubMed]
- Gudo, E.S.; Cook, K.; Kasper, A.M.; Vergara, A.; Salomao, C.; Oliveira, F.; Ismael, H.; Saeze, C.; Mosse, C.; Fernandes, Q.; et al. Description of a Mass Poisoning in a Rural District in Mozambique: The First Documented Bongkrekic Acid Poisoning in Africa. Clin. Infect. Dis. 2018, 66, 1400–1406. [Google Scholar] [CrossRef] [PubMed]
- Falconer, T.M.; Kern, S.E.; Brzezinski, J.L.; Turner, J.A.; Boyd, B.L.; Litzau, J.J. Identification of the potent toxin bongkrekic acid in a traditional African beverage linked to a fatal outbreak. Forensic. Sci. Int. 2017, 270, e5–e11. [Google Scholar] [CrossRef]
- Anwar, M.; Kasper, A.; Steck, A.R.; Schier, J.G. Bongkrekic Acid-a Review of a Lesser-Known Mitochondrial Toxin. J. Med. Toxicol. 2017, 13, 173–179. [Google Scholar] [CrossRef]
- Zhou, B.; Li, H.L.; Ma, J.; Dong, F.; Yu, Y. Fast determination of bongkrekic acid in plasma by high performance liquid chromatography-tandem mass spectrometry. Zhonghua Lao Dong Wei Sheng Zhi Ye Bing. Za Zhi 2022, 40, 219–221. [Google Scholar] [CrossRef]
- Ruprecht, J.J.; King, M.S.; Zogg, T.; Aleksandrova, A.A.; Pardon, E.; Crichton, P.G.; Steyaert, J.; Kunji, E.R.S. The Molecular Mechanism of Transport by the Mitochondrial ADP/ATP Carrier. Cell 2019, 176, 435–447 e415. [Google Scholar] [CrossRef]
- Lee, J.; Park, J.; Kim, S.; Park, I.; Seo, Y.S. Differential regulation of toxoflavin production and its role in the enhanced virulence of Burkholderia gladioli. Mol. Plant. Pathol. 2016, 17, 65–76. [Google Scholar] [CrossRef]
- Fenwick, M.K.; Almabruk, K.H.; Ealick, S.E.; Begley, T.P.; Philmus, B. Biochemical Characterization and Structural Basis of Reactivity and Regioselectivity Differences between Burkholderia thailandensis and Burkholderia glumae 1,6-Didesmethyltoxoflavin N-Methyltransferase. Biochemistry 2017, 56, 3934–3944. [Google Scholar] [CrossRef]
- Song, K.; Li, W.; Zhao, Z.; Li, H.; Liu, Y.; Zhao, G.; He, H.Y.; Du, Y.L. Heterologous Reconstitution of Toxoflavin Biosynthesis Reveals Key Pathway Intermediates and a Cofactor-Independent Oxidase. Org. Lett. 2023, 25, 2918–2922. [Google Scholar] [CrossRef]
- Choi, J.E.; Nguyen, C.M.; Lee, B.; Park, J.H.; Oh, J.Y.; Choi, J.S.; Kim, J.C.; Song, J.K. Isolation and characterization of a novel metagenomic enzyme capable of degrading bacterial phytotoxin toxoflavin. PLoS ONE 2018, 13, e0183893. [Google Scholar] [CrossRef] [PubMed]
- Truong, T.T.; Seyedsayamdost, M.; Greenberg, E.P.; Chandler, J.R. A Burkholderia thailandensis Acyl-Homoserine Lactone-Independent Orphan LuxR Homolog That Activates Production of the Cytotoxin Malleilactone. J. Bacteriol. 2015, 197, 3456–3462. [Google Scholar] [CrossRef] [PubMed]
- Liu, X.; Zhu, H.; Biswas, S.; Cheng, Y.Q. Improved production of cytotoxic thailanstatins A and D through metabolic engineering of Burkholderia thailandensis MSMB43 and pilot scale fermentation. Synth. Syst. Biotechnol. 2016, 1, 34–38. [Google Scholar] [CrossRef]
- Eustaquio, A.S.; Chang, L.P.; Steele, G.L.; CJ, O.D.; Koehn, F.E. Biosynthetic engineering and fermentation media development leads to gram-scale production of spliceostatin natural products in Burkholderia sp. Metab. Eng. 2016, 33, 67–75. [Google Scholar] [CrossRef] [PubMed]
- Partida-Martinez, L.P.; Hertweck, C. Pathogenic fungus harbours endosymbiotic bacteria for toxin production. Nature 2005, 437, 884–888. [Google Scholar] [CrossRef]
- Lackner, G.; Moebius, N.; Hertweck, C. Endofungal bacterium controls its host by an hrp type III secretion system. ISME J. 2011, 5, 252–261. [Google Scholar] [CrossRef]
- Lackner, G.; Moebius, N.; Partida-Martinez, L.; Hertweck, C. Complete genome sequence of Burkholderia rhizoxinica, an Endosymbiont of Rhizopus microsporus. J. Bacteriol. 2011, 193, 783–784. [Google Scholar] [CrossRef]
- Scherlach, K.; Partida-Martinez, L.P.; Dahse, H.M.; Hertweck, C. Antimitotic rhizoxin derivatives from a cultured bacterial endosymbiont of the rice pathogenic fungus Rhizopus microsporus. J. Am. Chem. Soc. 2006, 128, 11529–11536. [Google Scholar] [CrossRef] [PubMed]
- Nickzad, A.; Guertin, C.; Déziel, E. Culture Medium Optimization for Production of Rhamnolipids by Burkholderia glumae. Colloids Interfaces 2018, 2, 49. [Google Scholar] [CrossRef]
- Tavares, L.F.; Silva, P.M.; Junqueira, M.; Mariano, D.C.; Nogueira, F.C.; Domont, G.B.; Freire, D.M.; Neves, B.C. Characterization of rhamnolipids produced by wild-type and engineered Burkholderia kururiensis. Appl. Microbiol. Biotechnol. 2013, 97, 1909–1921. [Google Scholar] [CrossRef]
- Hörmann, B.; Müller, M.M.; Syldatk, C.; Hausmann, R. Rhamnolipid production by Burkholderia plantarii DSM 9509T. Eur. J. Lipid Sci. Technol. 2010, 112, 674–680. [Google Scholar] [CrossRef]
- Kabeil, S.S.A.; Darwish, A.M.G.; Abdelgalil, S.A.; Shamseldin, A.; Salah, A.; Taha, H.; Bashir, S.I.; Hafez, E.E.; El-Enshasy, H.A. Rhamnolipids bio-production and miscellaneous applications towards green technologies: A literature review. PeerJ 2025, 13, e18981. [Google Scholar] [CrossRef]
- David, E.; Niculescu, V.C. Volatile Organic Compounds (VOCs) as Environmental Pollutants: Occurrence and Mitigation Using Nanomaterials. Int. J. Environ. Res. Public. Health 2021, 18, 13147. [Google Scholar] [CrossRef] [PubMed]
- Chen, X.; Liu, J.; Chen, A.J.; Wang, L.; Jiang, X.; Gong, A.; Liu, W.; Wu, H. Burkholderia ambifaria H8 as an effective biocontrol strain against maize stalk rot via producing volatile dimethyl disulfide. Pest. Manag. Sci. 2024, 80, 4125–4136. [Google Scholar] [CrossRef]
- Teng, Z.J.; Qin, Q.L.; Zhang, W.; Li, J.; Fu, H.H.; Wang, P.; Lan, M.; Luo, G.; He, J.; McMinn, A.; et al. Biogeographic traits of dimethyl sulfide and dimethylsulfoniopropionate cycling in polar oceans. Microbiome 2021, 9, 207. [Google Scholar] [CrossRef]
- Liu, A.; Zhang, P.; Bai, B.; Bai, F.; Jin, T.; Ren, J. Volatile Organic Compounds of Endophytic Burkholderia pyrrocinia Strain JK-SH007 Promote Disease Resistance in Poplar. Plant Dis. 2020, 104, 1610–1620. [Google Scholar] [CrossRef] [PubMed]
- Chen, J.H.; Xiang, W.; Cao, K.X.; Lu, X.; Yao, S.C.; Hung, D.; Huang, R.S.; Li, L.B. Characterization of Volatile Organic Compounds Emitted from Endophytic Burkholderia cenocepacia ETR-B22 by SPME-GC-MS and Their Inhibitory Activity against Various Plant Fungal Pathogens. Molecules 2020, 25, 3765. [Google Scholar] [CrossRef]
- Li, W.; Wang, X.; Jiang, Y.; Cui, S.; Hu, J.; Wei, Y.; Li, J.; Wu, Y. Volatile Organic Compounds Produced by Co-Culture of Burkholderia vietnamiensis B418 with Trichoderma harzianum T11-W Exhibits Improved Antagonistic Activities against Fungal Phytopathogens. Int. J. Mol. Sci. 2024, 25, 11097. [Google Scholar] [CrossRef]
- Papazlatani, C.; Wagner, A.; Chen, Z.; Zweers, H.; de Boer, W.; Garbeva, P. Enhancement of production of pathogen-suppressing volatiles using amino acids. Curr. Res. Microb. Sci. 2025, 8, 100385. [Google Scholar] [CrossRef] [PubMed]
- Inglis, T.J.; Hahne, D.R.; Merritt, A.J.; Clarke, M.W. Volatile-sulfur-compound profile distinguishes Burkholderia pseudomallei from Burkholderia thailandensis. J. Clin. Microbiol. 2015, 53, 1009–1011. [Google Scholar] [CrossRef]
- Groenhagen, U.; Baumgartner, R.; Bailly, A.; Gardiner, A.; Eberl, L.; Schulz, S.; Weisskopf, L. Production of bioactive volatiles by different Burkholderia ambifaria strains. J. Chem. Ecol. 2013, 39, 892–906. [Google Scholar] [CrossRef]
- Diyapoglu, A.; Chang, T.H.; Chang, P.L.; Yen, J.H.; Chiang, H.I.; Meng, M. Fumigant Activity of Bacterial Volatile Organic Compounds against the Nematodes Caenorhabditis elegans and Meloidogyne incognita. Molecules 2022, 27, 4714. [Google Scholar] [CrossRef]
- Diyapoglu, A.; Oner, M.; Meng, M. Application Potential of Bacterial Volatile Organic Compounds in the Control of Root-Knot Nematodes. Molecules 2022, 27, 4355. [Google Scholar] [CrossRef]
- Luo, H.; Riu, M.; Ryu, C.M.; Yu, J.M. Volatile organic compounds emitted by Burkholderia pyrrocinia CNUC9 trigger induced systemic salt tolerance in Arabidopsis thaliana. Front. Microbiol. 2022, 13, 1050901. [Google Scholar] [CrossRef]
- Lin, Y.T.; Lee, C.C.; Leu, W.M.; Wu, J.J.; Huang, Y.C.; Meng, M. Fungicidal Activity of Volatile Organic Compounds Emitted by Burkholderia gladioli Strain BBB-01. Molecules 2021, 26, 745. [Google Scholar] [CrossRef]
- Rodriguez-Cisneros, M.; Morales-Ruiz, L.M.; Salazar-Gomez, A.; Rojas-Rojas, F.U.; Estrada-de Los Santos, P. Compilation of the Antimicrobial Compounds Produced by Burkholderia Sensu Stricto. Molecules 2023, 28, 1646. [Google Scholar] [CrossRef] [PubMed]
- Dugravot, S.; Grolleau, F.; Macherel, D.; Rochetaing, A.; Hue, B.; Stankiewicz, M.; Huignard, J.; Lapied, B. Dimethyl disulfide exerts insecticidal neurotoxicity through mitochondrial dysfunction and activation of insect K(ATP) channels. J. Neurophysiol. 2003, 90, 259–270. [Google Scholar] [CrossRef] [PubMed]
- Inc., A. Paladin® EC Soil Fumigant, Active Ingredient Dimethyl Disulfide (DMDS). Available online: https://www.arkema.com/usa/en/product-range/thiochemicals/dmds-for-agricultural-soil-fumig/ (accessed on 6 May 2025).
- Agency, U.S.E.P. Soil fumigant labels—Dimethyl disulfide (DMDS). Available online: https://www.epa.gov/soil-fumigants/soil-fumigant-labels-dimethyl-disulfide-dmds (accessed on 31 December 2024).
- Carrion, O.; Curson, A.R.J.; Kumaresan, D.; Fu, Y.; Lang, A.S.; Mercade, E.; Todd, J.D. A novel pathway producing dimethylsulphide in bacteria is widespread in soil environments. Nat. Commun. 2015, 6, 6579. [Google Scholar] [CrossRef] [PubMed]
- Johnston, A.W.; Todd, J.D.; Sun, L.; Nikolaidou-Katsaridou, M.N.; Curson, A.R.; Rogers, R. Molecular diversity of bacterial production of the climate-changing gas, dimethyl sulphide, a molecule that impinges on local and global symbioses. J. Exp. Bot. 2008, 59, 1059–1067. [Google Scholar] [CrossRef]
- Chen, W.; Wang, J.; Huang, D.; Cheng, W.; Shao, Z.; Cai, M.; Zheng, L.; Yu, Z.; Zhang, J. Volatile Organic Compounds from Bacillus aryabhattai MCCC 1K02966 with Multiple Modes against Meloidogyne incognita. Molecules 2021, 27, 103. [Google Scholar] [CrossRef]
- Gondor, O.K.; Pal, M.; Janda, T.; Szalai, G. The role of methyl salicylate in plant growth under stress conditions. J. Plant. Physiol. 2022, 277, 153809. [Google Scholar] [CrossRef]
- Vlot, A.C.; Dempsey, D.A.; Klessig, D.F. Salicylic Acid, a multifaceted hormone to combat disease. Annu. Rev. Phytopathol. 2009, 47, 177–206. [Google Scholar] [CrossRef]
- Parke, J.L.; Gurian-Sherman, D. Diversity of the Burkholderia cepacia complex and implications for risk assessment of biological control strains. Annu. Rev. Phytopathol. 2001, 39, 225–258. [Google Scholar] [CrossRef]
- Tavares, M.; Kozak, M.; Balola, A.; Sa-Correia, I. Burkholderia cepacia Complex Bacteria: A Feared Contamination Risk in Water-Based Pharmaceutical Products. Clin. Microbiol. Rev. 2020, 33, e00139-19. [Google Scholar] [CrossRef] [PubMed]
- Tomich, M.; Griffith, A.; Herfst, C.A.; Burns, J.L.; Mohr, C.D. Attenuated virulence of a Burkholderia cepacia type III secretion mutant in a murine model of infection. Infect. Immun. 2003, 71, 1405–1415. [Google Scholar] [CrossRef]
- Loeven, N.A.; Perault, A.I.; Cotter, P.A.; Hodges, C.A.; Schwartzman, J.D.; Hampton, T.H.; Bliska, J.B. The Burkholderia cenocepacia Type VI Secretion System Effector TecA Is a Virulence Factor in Mouse Models of Lung Infection. mBio 2021, 12, e0209821. [Google Scholar] [CrossRef]
- Rutledge, P.J.; Challis, G.L. Discovery of microbial natural products by activation of silent biosynthetic gene clusters. Nat. Rev. Microbiol. 2015, 13, 509–523. [Google Scholar] [CrossRef]
- Adaikpoh, B.I.; Fernandez, H.N.; Eustaquio, A.S. Biotechnology approaches for natural product discovery, engineering, and production based on Burkholderia bacteria. Curr. Opin. Biotechnol. 2022, 77, 102782. [Google Scholar] [CrossRef] [PubMed]
- Hemmerling, F.; Piel, J. Strategies to access biosynthetic novelty in bacterial genomes for drug discovery. Nat. Rev. Drug. Discov. 2022, 21, 359–378. [Google Scholar] [CrossRef] [PubMed]
- Scoffone, V.C.; Trespidi, G.; Barbieri, G.; Irudal, S.; Israyilova, A.; Buroni, S. Methodological tools to study species of the genus Burkholderia. Appl. Microbiol. Biotechnol. 2021, 105, 9019–9034. [Google Scholar] [CrossRef]
- Covington, B.C.; Xu, F.; Seyedsayamdost, M.R. A Natural Product Chemist’s Guide to Unlocking Silent Biosynthetic Gene Clusters. Annu. Rev. Biochem. 2021, 90, 763–788. [Google Scholar] [CrossRef]

| Cepaciachelin (NRPS) | ||
![]() | Mode of action | Iron chelation/sequestration |
| Potential applications | Biotech chelation | |
| Producing strains | Burkholderia ambifaria AMMD, B. cepacia PHP7 | |
| Core biosynthetic genes/enzymes | 2,3-dihydroxy benzoic acid biosynthesis enzymes, NRPSs | |
| References | [70,71] | |
| Ornibactin (NRPS) | ||
![]() Ornibactin C4 (R1=CH2CH(OH)CH3; R2=H) Ornibactin C6 (R1=CH2CH(OH)(CH2)2CH3; R2=H) Ornibactin C8 (R1=CH2CH(OH)(CH2)4CH3; R2=H) Malleobactin E (R1=H; R2=CHO) | Mode of action | Iron chelation/sequestration |
| Potential applications | Therapeutic potential, bioimaging potential | |
| Producing strains | Burkholderia contaminans MS14, B. cenocepacia K56-2 | |
| Core biosynthetic genes/enzymes | orb cluster-OrbI, OrbJ; pvdA: encoding L-ornithine N5-oxygenase | |
| References | [41,42,72,73] | |
| Malleobactin (NRPS) | ||
![]() Malleobactin A (R=NO2) Malleobactin B (R=NHOH) Malleobactin C (R=NO) | Mode of action | Iron chelation/sequestration |
| Potential applications | Anti-virulence target | |
| Producing strains | B. pseudomallei K96243 | |
| Core biosynthetic genes/enzymes | mba cluster-mbaA: NRPS, mbaC: ornithine monooxygenase, mbaE: formyltransferase; mbaH: hydroxylase | |
| References | [74,75,76] | |
| Bolagladin (NRPS) | ||
| Bolagladin A (R=CH3) Bolagladin B (R=CH2CH3) ![]() | Mode of action | Iron chelation/sequestration |
| Potential applications | Agricultural potential, pharmaceutical potential | |
| Producing strains | B. gladioli BCC0238, B. gladioli BCC1622 | |
| Core biosynthetic genes/enzymes | bol cluster (bolA-T)-bolH: tetramodular NRPS, bolR: citrate synthase-like enzyme | |
| References | [77] | |
| Gramibactin (NRPS) | ||
![]() | Mode of action | Iron chelation/sequestration |
| Potential applications | Biofertilizer for providing nitric oxide | |
| Producing strains | Paraburkholderia graminis C4D1M | |
| Core biosynthetic genes/enzymes | grb cluster-grbD and grbE: graminine biosynthesis | |
| References | [78,79,80] | |
| Gladiolin (trans-AT PKS) | ||
![]() | Mode of action | Bacterial RNA polymerase inhibition |
| Potential applications | Antibacterial therapy | |
| Producing strains | B. gladioli BCC0238 | |
| Core biosynthetic genes/enzymes | gbnD1-D6 cluster-gbnD1: modular PKS | |
| References | [81,82] | |
| Enacyloxin IIa (Hybrid cis-AT/trans-AT PKS) | ||
![]() | Mode of action | Inhibition of elongation factor Tu |
| Potential applications | Antibacterial therapy | |
| Core biosynthetic genes/enzymes | enacyloxin cluster-Bamb_5919-5925: PKS, Bamb_5932: enacyloxin oxidase | |
| Producing strains | B. ambifaria AMMD, B. gladioli BCC1701 | |
| References | [82,83,84] | |
| Gladiostatin/Gladiofungin (trans-AT PKS) | ||
![]() | Mode of action | Unknown |
| Potential applications | Antifungal, anticancer potential | |
| Producing strains | B. gladioli BCC0238, B. gladioli BCC1622 | |
| Core biosynthetic genes/enzymes | gds (or gla) cluster-gdsE and gdsF (or glaD): PKS, glaG: enoyl reductase | |
| References | [85,86] | |
| Icosalide A (NRPS) | ||
![]() | Mode of action | Unknown |
| Potential applications | Agricultural potential | |
| Producing strains | B. gladioli BCC0238, B. gladioli HKI0739 | |
| Core biosynthetic genes/enzymes | icoA or icoS: NRPSs | |
| References | [87,88] | |
| Burkholdines (NRPS) | ||
![]() | Mode of action | Unknown (putative β-glucan synthase inhibition) |
| Potential applications | Antifungal | |
| Producing strains | B. ambifaria 2.2N | |
| Core biosynthetic genes/enzymes | Unknown | |
| References | [89,90] | |
| Pyrrolnitrin (Shikimate pathway derivative) | ||
![]() | Mode of action | Fungal electron transport system inhibition |
| Potential applications | Agricultural potential, therapeutic applications | |
| Producing strains | B. cepacia NB-1, B. cepacia JBK9, B. contaminans NZ | |
| Core biosynthetic genes/enzymes | prnABCD operon-prnD: aminopyrrolnitrin oxidase | |
| References | [91,92,93,94] | |
| Cepacin (Polyyne) | ||
Cepacin A![]() ![]() Cepacin B | Mode of action | Fungal cell wall disruption |
| Potential applications | Antifungal, anti-oomycete | |
| Producing strains | B. ambifaria BCC0191 | |
| Core biosynthetic genes/enzymes | ccnA-P cluster-ccnJ: fatty acyl-AMP ligase | |
| References | [95] | |
| Thailandenes (PKS) | ||
Thailandene A![]() Thailandene B ![]() Thailandene C ![]() | Mode of action | Membrane disruption |
| Potential applications | Antibacterial, anti-yeast | |
| Producing strains | Burkholderia thailandensis | |
| Core biosynthetic genes/enzymes | orgA-M cluster-orgA-C: PKS | |
| References | [96] | |
| Thailandamide (Hybrid PKS–NRPS) | ||
![]() | Mode of action | Fatty-acid synthesis inhibition |
| Potential applications | Antimicrobial applications | |
| Producing strains | B. thailandensis E264 | |
| Core biosynthetic genes/enzymes | thaA-R cluster-thaG-Q: PKS | |
| References | [97,98,99] | |
| Bactobolin (Hybrid PKS–NRPS) | ||
![]() A: R1=OH; R2=H; R3=CHCl2 B: R1=OH; R2=Ala; R3=CHCl2 C: R1=H; R2=H; R3=CHCl2 D: R1=H; R2=Ala; R3=CHCl2 E:R1=OH;R2=Ala-Ala; R3=CHCl2 F: R1=H; R2=Ala-Ala; R3=CHCl2 G: R1=H; R2=H; R3=CH2Cl H: R1=H; R2=Ala; R3=CH2Cl | Mode of action | Protein synthesis inhibition |
| Potential applications | Antimicrobial applications | |
| Producing strains | B. thailandensis E264 | |
| Core biosynthetic genes/enzymes | btaA-U cluster-btaK: NRPS | |
| References | [100,101] | |
| 4-Hydroxy-3-methyl-2-alkylquinolines (HMAQs) (Alkylquinolone pathway) | ||
![]() HMAQ 1: R1=H; R2=CH3 HMAQ 2: R1=H; R2=CH2CH3 HMAQ 3: R1=H; R2=CH2CH2CH3 | Mode of action | Unknown (Putative: proton motive force dissipation) |
| Potential applications | Antimicrobial applications | |
| Producing strains | B. thailandensis, B. pseudomallei, B. ambifaria | |
| Core biosynthetic genes/enzymes | hmqABCDEFG operon-hmqA: anthranilate–CoA ligase, hmqG: methyltransferase | |
| References | [102,103] | |
| Occidiofungin (NRPS) | ||
![]() A: R1=H; R2=H B: R1=OH; R2=H C: R1=H; R2=Cl D: R1=OH; R2=Cl | Mode of action | Disruption of actin-mediated functions |
| Potential applications | Antifungal, potential therapeutic agent | |
| Producing strains | B. contaminans MS14, Burkholderia pyrrocinia Lyc2 | |
| Core biosynthetic genes/enzymes | ocfA–J cluster-ocfC: xylosyltransferase | |
| References | [104,105,106,107,108] | |
| Bongkrekic acid (PKS) | ||
![]() | Mode of action | Mitochondrial toxin |
| Potential applications | Food safety concerns | |
| Producing strains | B. gladioli pv. cocovenenans | |
| Core biosynthetic genes/enzymes | bonA-M cluster-bonL: cytochrome P450 monooxygenase | |
| References | [109,110] | |
| Toxoflavin (GTP-derived azapteridine pathway) | ||
![]() | Mode of action | Disruption of cellular redox homeostasis |
| Potential applications | Agricultural applications | |
| Producing strains | B. glumae BGR1, B. gladioli HDXY-02 | |
| Core biosynthetic genes/enzymes | toxABCDE operon-toxA: methyltransferase | |
| References | [111,112,113,114,115] | |
| Malleilactone (Hybrid PKS–NRPS) | ||
![]() | Mode of action | Unknown |
| Potential applications | Anti-virulence therapy | |
| Producing strains | B. thailandensis, B. pseudomallei, B. mallei | |
| Core biosynthetic genes/enzymes | mal cluster-malA and malF: PKSs, | |
| References | [116,117] | |
| Thailanstatin (Hybrid PKS–NRPS) | ||
![]() | Mode of action | Spliceosome inhibition |
| Potential applications | Anticancer potential | |
| Producing strains | B. thailandensis MSMB43 | |
| Core biosynthetic genes/enzymes | tstA-R cluster-tstC: PKS, tstP: dioxygenase | |
| References | [118,119] | |
| Rhizoxin (Hybrid PKS–NRPS) | ||
![]() | Mode of action | Mitosis inhibition |
| Potential applications | Anticancer potential | |
| Producing strains | Burkholderia rhizoxinica HKI 0454 | |
| Core biosynthetic genes/enzymes | rhi cluster-PKSs and NRPSs | |
| References | [120,121,122,123] | |
| Rhamnolipids (Glycolipid pathway) | ||
![]() | Mode of action | Membrane disruption |
| Potential applications | Antimicrobial applications, biosurfactant in green chemistry | |
| Producing strains | B. thailandensis E264, B. glumae AU6208 | |
| Core biosynthetic genes/enzymes | rhl cluster-rhlA: 3-(3-hydroxyalkanoyloxy) alkanoic acid synthase, rhlB and rhlC: rhamnosyltransferase | |
| References | [124,125,126,127] | |
| VOCs | Chemical Structure | Activity or Function | Producers | References |
|---|---|---|---|---|
| Dimethyl disulfide | ![]() | Antifungal, nematicidal, plant growth promotion | B. ambifaria H8, B. gladioli BBB-01, B. pyrrocinia JK-SH007 | [175,176,177] |
| Dimethyl trisulfide | ![]() | Antifungal | Burkholderia vietnamiensis B418 B. cenocepacia ETR-B22, Burkholderia sp. AD24 | [178,179,180] |
| Dimethyl sulfide | ![]() | Species-specific volatile marker | B. pseudomallei, B. thailandensis | [181,182] |
| S-Methyl thioacetate | ![]() | Antifungal, antibacterial, nematicidal | B. gladioli, B. pyrrocinia CNUC9 | [183,184,185] |
| Benzothiazole | ![]() | - | B. pyrrocinia JK-SH007 | [177] |
| Pyrazines | ![]() | Antifungal, signaling, and virulence regulation | Burkholderia sp. AD24 | [180] |
| 2-Undecanone | ![]() | Antifungal, plant growth promotion | B. ambifaria | [182] |
| 2-Nonanone | ![]() | Antifungal | B. ambifaria | [182] |
| 2-Aminoacetophenone | ![]() | Antibiotic resistance modulation | B. ambifaria | [182] |
| 2,5-Dimethylfuran | ![]() | Antifungal | B. gladioli BBB-01 | [186] |
| Methyl salicylate | ![]() | Antifungal | B. cenocepacia ETR-B22 | [178] |
Disclaimer/Publisher’s Note: The statements, opinions and data contained in all publications are solely those of the individual author(s) and contributor(s) and not of MDPI and/or the editor(s). MDPI and/or the editor(s) disclaim responsibility for any injury to people or property resulting from any ideas, methods, instructions or products referred to in the content. |
© 2025 by the authors. Licensee MDPI, Basel, Switzerland. This article is an open access article distributed under the terms and conditions of the Creative Commons Attribution (CC BY) license.
Share and Cite
Diyapoglu, A.; Abay, A.; Meng, M. Ecological Diversity, Metabolic Versatility, and Biotechnological Applications of Burkholderia Species: An Overview. Antibiotics 2026, 15, 17. https://doi.org/10.3390/antibiotics15010017
Diyapoglu A, Abay A, Meng M. Ecological Diversity, Metabolic Versatility, and Biotechnological Applications of Burkholderia Species: An Overview. Antibiotics. 2026; 15(1):17. https://doi.org/10.3390/antibiotics15010017
Chicago/Turabian StyleDiyapoglu, Ali, Alican Abay, and Menghsiao Meng. 2026. "Ecological Diversity, Metabolic Versatility, and Biotechnological Applications of Burkholderia Species: An Overview" Antibiotics 15, no. 1: 17. https://doi.org/10.3390/antibiotics15010017
APA StyleDiyapoglu, A., Abay, A., & Meng, M. (2026). Ecological Diversity, Metabolic Versatility, and Biotechnological Applications of Burkholderia Species: An Overview. Antibiotics, 15(1), 17. https://doi.org/10.3390/antibiotics15010017






































