Abstract
Background: Clonorchiasis, caused by the parasite Clonorchis sinensis, remains a public health concern in East Asian countries. Methods: In this study, high-throughput screening was used to analyze 320 compounds for potential inhibitory activity against Clonorchis sinensis. To ensure the selection of high-confidence hits, a stringent inhibition threshold of 80% was applied, leading to the identification of three active compounds: moxifloxacin, hexachlorophene, and ivermectin (IVM). Ivermectin emerged as a hit compound and was assessed for its anti-C. sinensis efficacy. Results: Ivermectin demonstrated dose-dependent trematocidal activity against C. sinensis metacercariae (CsMC) and newly excysted juveniles (CsNEJs), showing superior efficacy against CsMC and CsNEJs compared to praziquantel. To assess in vivo efficacy, rats were infected with CsMC and treated with ivermectin at 1 and 4 weeks post-infection (wpi) to target larval and adult stages, respectively. A significant worm burden reduction was observed compared to untreated control when treatment was administered at 1 wpi, showing an antiparasitic effect against larvae. Parasite-specific IgG levels and ALT/AST responses were comparable to those of the infection control group. Conclusions: These findings suggest that ivermectin may serve as a potential alternative drug targeting C. sinensis larvae.
1. Introduction
Clonorchiasis, caused by the parasitic flatworm Clonorchis sinensis, is a major food-borne zoonosis. Currently, more than 200 million individuals are at risk with 15 million cases reported globally [1,2,3]. The disease is endemic in several Asian countries, particularly in East Asia, including China, Korea, Taiwan, and northern Vietnam. In Korea, clonorchiasis persists in major river basins such as Nakdong, Seomjin, Geum, Yeongsan, and Han rivers [4,5]. C. sinensis is associated with various biliary diseases, most notably cholangiocarcinoma (CCA), and is classified as a Group 1 carcinogen by the International Agency for Research on Cancer [6]. The strong epidemiological link between C. sinensis and CCA, supported by several case–control studies, underscores its public health impact [7,8,9]. Current control strategies primarily rely on mass drug administration of the broad-spectrum anthelminthic praziquantel (PZQ) [10,11], which has been shown to be generally safe and effective when administered as a single oral dose, as supported by numerous studies [12,13]. Nonetheless, the reliance on this single therapeutic agent raises significant concerns regarding the potential emergence of drug resistance [14,15]. Moreover, praziquantel (PZQ) is effective for adult stages of all medically important liver flukes, but relatively ineffective for larval stages in vivo and in vitro [16,17]. This means that treatment does not eliminate all parasites from infected patients, and repeated treatment is required. These challenges underscore the urgent need for novel therapeutic strategies to improve treatment outcomes, enable sustained disease control and ultimately achieve eradication.
The majority of existing anthelmintic compounds have been identified using in vivo screening in animal models, which is a labor-intensive, low-throughput, and often subjective process that slows the discovery of novel compounds [18,19]. Consequently, there is a need for new trematocidal agents that are active against all life stages, which has led to renewed interest in drug discovery research using both phenotypic and target-based approaches. This includes the development and application of whole-organism screens for compound testing [20], target-based drug discovery [21], and identification of putative molecular targets through annotated trematode sequence analysis [22]. Among them, target-based high-throughput screening (HTS) has attracted considerable interest, and its ap-plication in identifying novel antischistosomal drug candidates has been demonstrated [21,23].
While the minimal compound requirement is a favorable feature of this approach, its broader application is limited by incomplete knowledge of parasite biology, challenges in target protein expression, and high associated costs. Hence, recent drug discovery efforts have increasingly focused on HTS of larval-stage parasites [24,25]. In support of this notion, several studies reported the use of artificially derived larval-stage worms and newly transformed schistosomula (NTS) from S. mansoni for antischistosomal drug discovery [26,27]. These research models have enabled early-stage compound evaluation and con-tributed to identifying potential candidates from large-scale compound libraries. Supported by image-based automated microscopy, HTS involving these research models has enabled early-stage compound evaluation and facilitated the identification of candidates that affect parasite motility and morphology in large-scale compound libraries [28,29]. However, HTS-based anthelmintic development using Schistosoma spp. is limited, as targeting larval stages that parasitize in aquatic environments does not accurately reflect the biological characteristics of C. sinensis and other trematodes. To address this, we performed HTS on a compound library to identify potential therapeutic hits with anti-parasitic activity against the excysted metacercariae stage of C. sinensis. Here, we report for the first time that ivermectin (IVM) exhibits significant in vitro and in vivo activity among the identified hits.
2. Results
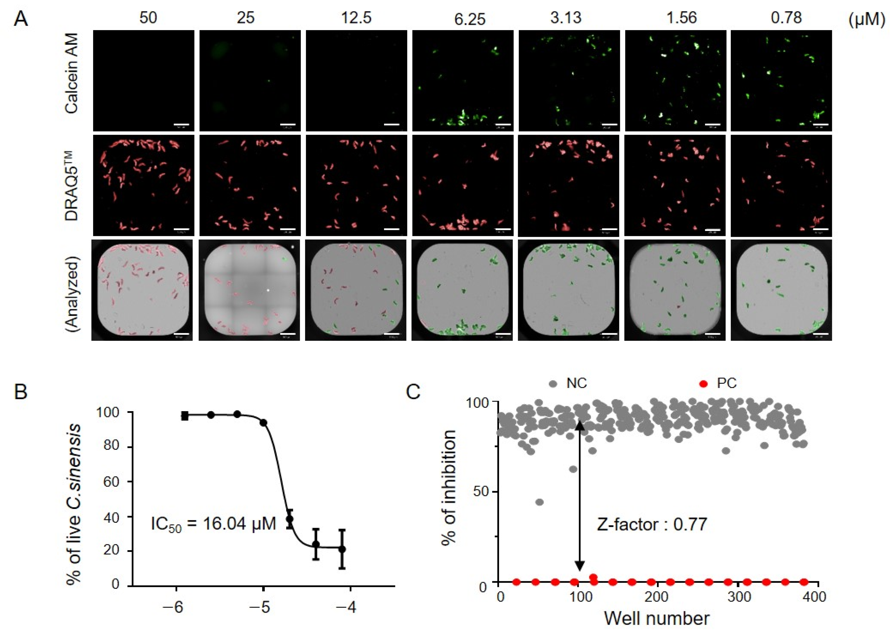
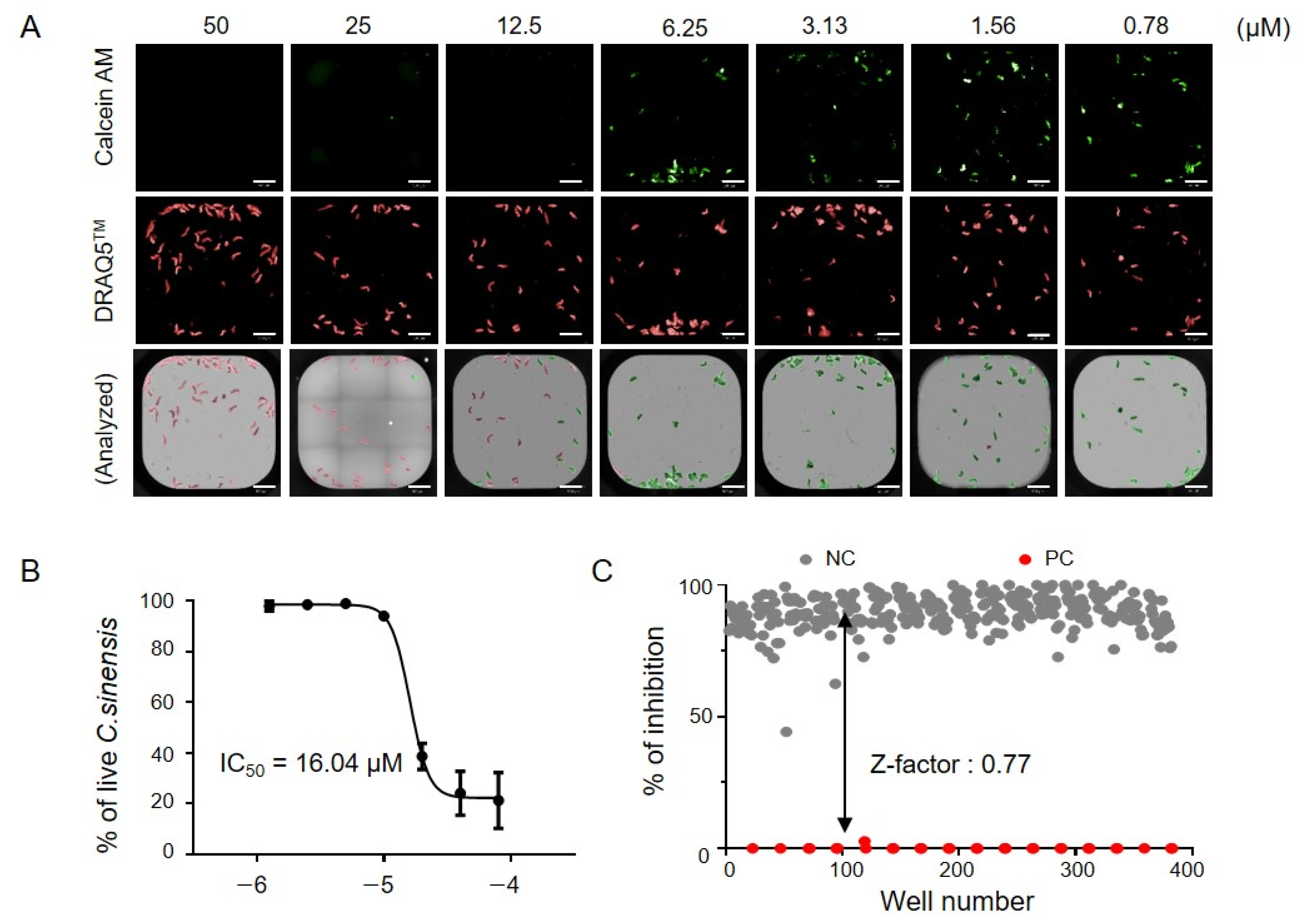
Establishment of a HTS system for CsNEJs. An inhibitor screening system was established using CsNEJs in a 384-well plate (Figure 1). As in vitro cultivation of C. sinensis is not feasible, CsMC were isolated from wild-caught fish. Following trypsin exposure, NEJs were obtained and dispensed into 384-well plates. Parasites were stained with fluorescent dyes and analyzed using automated imaging. Both live and dead parasites were stained with DRAQ5 DNA stain, while live parasites were selectively stained with calcein AM. CsNEJs treated with miltefosine served as the positive control group, in which calcein AM fluorescence was not observed. In contrast, DMSO-treated negative controls exhibited strong calcein AM signals overlapping with DRAQ5. These results validated the ability of the assay to reliably distinguish live parasites from dead ones (Figure 2A).
Figure 1.
Schematic overview of in vitro screening and in vivo assay for the discovery of anti-C. sinensis compounds. Live metacercariae were isolated from infected freshwater fish. CsMC were excysted using trypsin, and most of the juveniles were released. CsNEJs were dispensed into the 384-well plate containing the test compounds. The parasites were stained with fluorescent dye 24 h after compound treatment and imaged immediately. Fluorescence images were acquired using an automated high-throughput screening system, and morphological features were extracted from multi-channel fluorescence microscopy images. Hit compounds were selected based on the percentage of live C. sinensis per well, calculated from the analyzed data. After confirmatory dose-response testing in vitro, an efficacy test was performed in a rodent model.
Figure 2.
Analysis of live/dead ratio for anti-C. sinensis compound discovery assay. (A) Image acquisition and analysis of C. sinensis stained with calcein AM and DRAQ5. Calcein AM stains only live organisms with esterase activity, while DRAQ5 stains all the parasites. The white scale bar indicates 500 μm, and the red scale bar indicates 100 μm. The parasites in the yellow box on the left were enlarged and seen on the right bright field. (B,C) The quantification method was validated by comparing the DRAQ5-stained area (or the number of objects) obtained with software analysis and the number of C. sinensis counted by manual inspection. (D) The DRAQ5-stained area was increased in proportion to the number of C. sinensis.
Next, we assessed the accuracy of automated parasite detection through quantitative image analysis. The correlation between the image-detected and manually counted parasite numbers had an R2 value of 0.55. The image-detected parasite count was approximately 0.5-fold lower than the manual count, as reflected by a regression slope of 0.5130. For parasite area measurements, the correlation with the manual count was slightly stronger (R2 = 0.66). Notably, error bars were smaller for parasite area quantification than for parasite counts, indicating greater consistency in area-based detection.
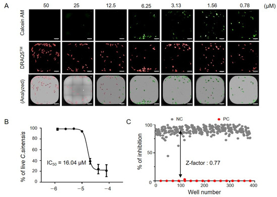
Validation of HTS-based CsNEJs inhibition assay. The HTS system and quantitative image analysis were validated using a serial dilution of miltefosine. CsNEJs, regardless of their viability, were effectively stained with the DNA dye DRAQ5 at all tested miltefosine concentrations, while viable parasites stained with calcein AM fluorescence were only observed at lower concentrations (Figure 3A). For quantitative analysis, calcein AM-positive areas representing viable parasites were normalized to the total DRAQ5-stained area, which included both live and dead parasites, to minimize well-to-well variability without relying on independent positive and negative control wells.
Figure 3.
Quality control and negative control for the screening. (A) Representative im ages of C. sinensis after miltefosine treatment. Miltefosine showed an immediate anti-C. sinensis effect. Red indicates the DRAQ5-stained area and green indicates the calcein AM-stained region. The scale bar indicates 500 μm. (B) Dose-response curve of miltefosine. (C) The % inhibition of negative and positive wells is shown. The Z′ factor of the representative experiment was 0.77 in the screening system.
Based on image-derived measurements, the half-maximal inhibitory concentration (IC50) of miltefosine was determined to be 16.4 µM (Figure 3B). Further evaluation of the system in a full 384-well plate format yielded a Z′ factor of 0.77 and a coefficient of variation of 7.10 for the DMSO-treated control wells, confirming the robustness and reproducibility of the assay.
HTS of a small molecule library against CsNEJs. A pilot screening of 320 compounds was performed to assess trematocidal activity against CsNEJs. For this screen, DRAQ5 was replaced with PI to reduce the washing step, and FDA was used in place of calcein AM due to its lower sensitivity to paraformaldehyde fixation. The Z′ factor for this screen was 0.21, which was lower than that of the validation assay. Therefore, a stringent threshold of 80% inhibition was applied that resulted in the selection of three hit compounds: moxifloxacin (92.77% inhibition), hexachlorophene (100%), and ivermectin (95.88%) (Figure 4A). Chemical structures for the three hit compounds are also provided (Figure 4B). Automated imaging showed a clear absence of FDA fluorescence in compound-treated wells, while PI-stained parasites were detected (Figure 4C). As expected, PI-stained parasites were not observed in the DMSO-treated negative control group. Given its clinical relevance as an antiparasitic agent, ivermectin was selected for further confirmation and analysis.
Figure 4.
Pilot screening of compound library. (A) Overview of the primary screen. (B) Compound structures with >80% inhibition. Representative images of negative (vehicle) and positive (curcumin) controls. The yellow scale bar indicates 200 μm, and the red scale bar indicates 100 μm. (C) Representative images of C. sinensis 24 h after compound treatment. Selection criteria include not only the percentage of inhibition but also visual inspection, toxicity, and pharmacokinetic properties of the compounds. IVM was selected for further evaluation in dose–response and time-dependent assay.
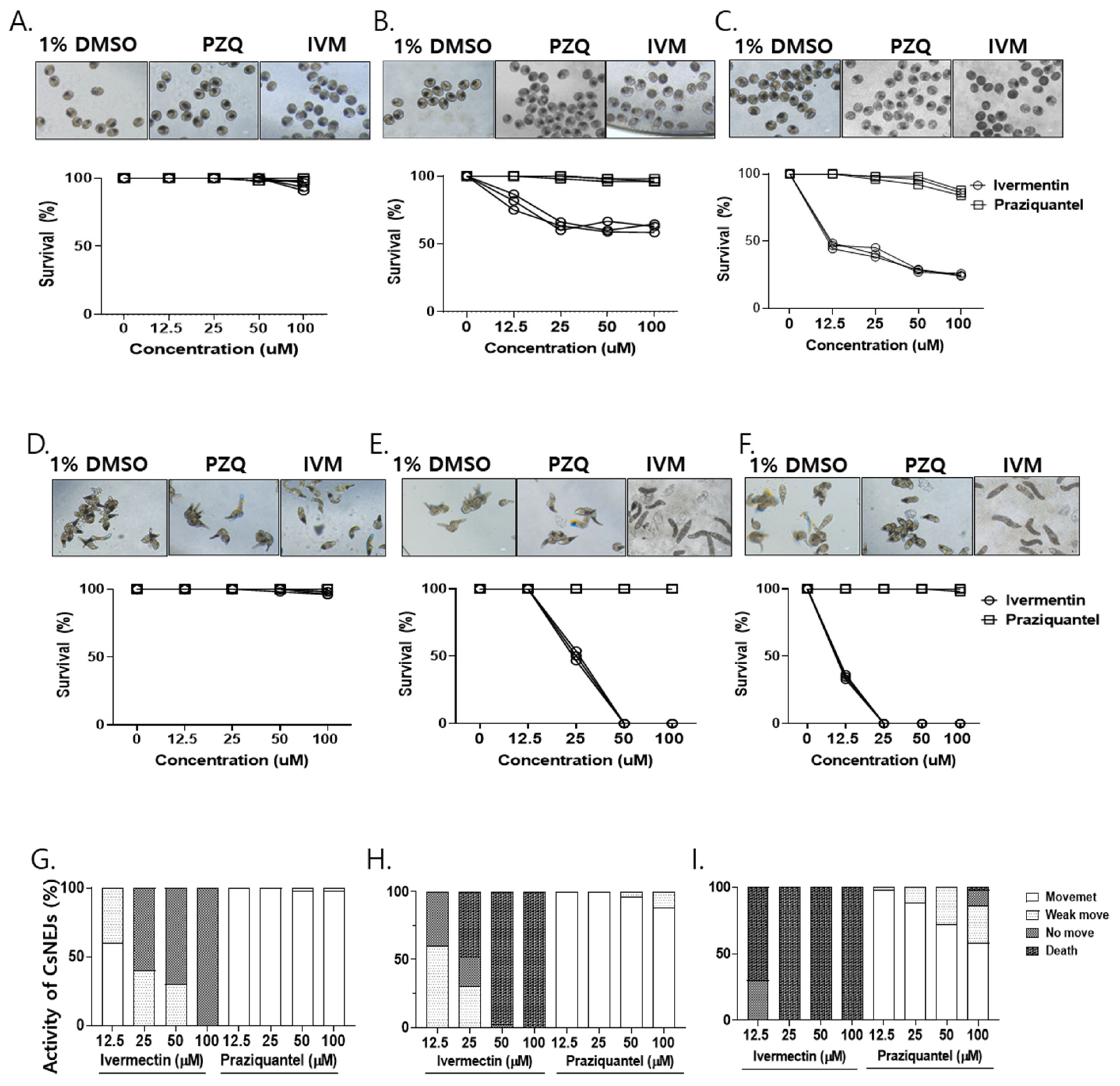
IVM showed anti-metacercarial and anti-CsNEJs effects. Trematocidal efficacy of ivermectin against CsMC and CsNEJs was assessed using optical microscopy. CsMC were exposed to ivermectin at concentrations of 12.5, 25, 50, and 100 μM for 24, 48, and 72 h. No trematocidal effect was observed at any of the tested concentrations after 24 h. Upon 48-h exposure, ivermectin exhibited dose-dependent efficacies of 0%, 36.9%, 38.2%, and 38%, respectively. By 72 h, the corresponding efficacies for the four doses increased to 53.4%, 58.6%, 74.7%, and 70.1% (Figure 5A–C). In CsNEJs treated with ivermectin, no trematocidal effect was observed at any of the concentrations during the first 6 h. By 12 h, however, ivermectin induced 49.7% and 100% efficacy at 25 and 50 μM, respectively. After 24 h, 65.4% and 100% were observed at 12.5 and 25 μM, respectively (Figure 5D–F). Larval motility was assessed at 6, 12, and 24 h post-treatment. At 6 h, 60–100% of CsNEJs were immobile at concentrations of 25–100 µM, although no mortality was observed. After 12 h, 48–100% of the larvae were dead at these concentrations. At 24 h post-treatment, 70% mortality was observed at 12.5 µM, and all CsNEJs were dead at higher concentrations. In contrast, PZQ treatment at 100 µM resulted in a 12% reduction in larval motility after 24 h (Figure 5G–I).
Figure 5.
Assessing the larvicidal effect of ivermectin against CsMC and CsNEJs in vitro. Metacercariae and excysted larvae were treated with 12.5, 25, 50, and 100 µM concentrations of IVM or PZQ. Anti-metacercarial activity of the drugs was determined at 24, 48, and 72 h post-drug treatment for different doses of ivermectin (A–C). The larvicidal effects of ivermectin against CsNEJs were observed after 6, 12, and 24 h of drug exposure (D–F). To observe the effects of IVM and PZQ on the motility of CsNEJs, the juvenile worms were exposed to drug concentrations of 12.5, 25, 50, and 100 µM for 24 h and categorized into four stages: dead, viable but immobile, weak movement, and vigorous movement (G–I).
Ivermectin induced anti-C. sinensis efficacy in rats. CsMC-infected rats were treated at 1 and 4 wpi and subsequently euthanized 4 weeks after treatment for worm recovery from the bile ducts. The worm recovery rate in the untreated control group was 67.5%. In contrast, at 1 wpi, the worm reduction rate was 53.5% in the IVM-treated group and 68.5% in the PZQ-treated group. By 4 wpi, the reduction rates increased to 63.5% and 88.5% for IVM and PZQ, respectively (Figure 6A). Parasite-specific IgG responses were detected in all groups. At 5 wpi, serum IgG levels in the PZQ-treated group were significantly lower than those in the infection control group (* p < 0.05), while those in the IVM-treated group were comparable to controls (Figure 6B). At 8 wpi, serum IgG levels were comparable across all groups. In contrast, mucosal IgG levels were significantly lower in the PZQ treatment group at both treatment points (* p < 0.05, ** p < 0.01) (Figure 6C), where lower worm burdens were detected. In the IVM-treated group, mucosal IgG levels did not differ significantly from those of the infection control group at any time point. Furthermore, no significant differences were observed between the two treatment groups. These results suggest that mucosal IgG responses correlate more closely with worm burden than serum IgG levels, indicating greater sensitivity of the mucosal response. Liver function was evaluated by measuring serum levels of ALT and AST, which are enzymes released into circulation during hepatocellular damage and commonly used as indicators of hepatobiliary disease. Baseline ALT levels increased from 62.74 U/L to 80.19 U/L and 106.6 U/L at 5 and 8 wpi with C. sinensis, respectively (* p < 0.05, *** p < 0.001). At 1 wpi, ALT levels in the treatment groups did not significantly differ from those in the infection control. By 5 wpi, a significant reduction was only observed in the PZQ-treated group, but not in the IVM-treated rats (*** p < 0.001). A similar pattern was observed for AST. AST levels in the naïve group were 130.1 U/L, increasing to 167.4 U/L by 5 wpi and remaining elevated through 8 wpi with C. sinensis (** p < 0.01, *** p < 0.001). AST levels in the treatment groups at 5 wpi did not significantly differ from those in the infection control, whereas significant reductions were observed in the PZQ-treated rats at 8 wpi (*** p < 0.001) (Figure 6E). These results suggest that treatment with 30 mg/kg IVM and 250 mg/kg PZQ does not induce hepatotoxicity and may help preserve liver function during clonorchiasis.
Figure 6.
Worm burden, antibodies, and liver damage assessment. Samples were harvested following two different treatment time points. Adult C. sinensis worms were recovered from the bile ducts of rats and quantified to calculate worm recovery (A). ELISA was performed using sera (B) and duodenal samples (C) of rats to determine C. sinensis-specific antibody responses. ALT (D) and AST (E) concentrations in serum samples were evaluated. Statistical significance was indicated using asterisks (* p < 0.05, ** p < 0.01, *** p < 0.001).
3. Discussion
Despite significant advancements in phenotypic screening for STH, similar approaches for C. sinensis have been limited. This limitation is primarily due to restricted access to parasite eggs, which cannot be propagated in large quantities under laboratory conditions, and the lack of well-established phenotypic screening models. To address these challenges, we adapted wild-caught CsMC for use in a 384-well plate format and employed fluorescent labeling combined with HTS imaging. Fluorescent staining enabled clear differentiation between live and dead larvae, and image analysis provided a quantitative assessment of parasite viability. The assay was validated using the reference compound miltefosine, yielding a Z′ factor of 0.77, which confirmed the robustness and reliability of the platform. The Z′ factor obtained in the pilot screen of 320 compounds was lower than that observed during the validation assay (Figure 2), likely due to reduced parasite viability during screening. This interpretation was supported by the increased variability observed among the negative control wells (Figure 3). Although the Z′ factor was reduced, it remained within an acceptable range for primary screening. To ensure the selection of high-confidence hits, a stringent inhibition threshold of 80% was applied, leading to the identification of three active compounds: moxifloxacin, hexachlorophene, and IVM. Among the screened compounds, hexachlorophene exhibited moderate activity in in vitro studies against C. sinensis [30]. Moxifloxacin, a fourth-generation synthetic fluoroquinolone antibiotic, is commercially available as an ophthalmic solution for the treatment of bacterial conjunctivitis. Recently, it has been shown to shorten the treatment duration of pulmonary tuberculosis when used in combination with rifapentine; however, its antiparasitic potential has not yet been elucidated [31].
IVM is effective against a variety of parasitic diseases such as lymphatic filariasis [32]. Its mechanism of action involves the activation of glutamate-gated chloride channels in parasites, leading to an influx of chloride ions, hyperpolarization of neuronal membranes, and subsequent disruption of neuromuscular transmission, resulting in parasite paralysis and death [33,34]. In addition to its established use, IVM has demonstrated therapeutic potential against other parasitic diseases such as malaria [35,36], trypanosomiasis [37], schistosomiasis [38], trichinosis [39], and leishmaniasis [40]. However, its efficacy against liver flukes has not yet been investigated. IVM was selected from these candidates for further evaluation based on its well-established use as a broad-spectrum anthelmintic and subsequently assessed in both in vitro and in vivo studies. In the present study, IVM exhibited potent trematocidal activity against CsNEJs. The anti-larval effect of IVM appears to be significantly greater against CsNEJs than CsMC. This difference may be attributed to the presence of a cyst wall encapsulating the larvae in CsMC. Moreover, since the structural characteristics of metacercarial cyst wall also vary among trematodes, such differences may influence anthelmintic susceptibility.
These findings are consistent with earlier findings, which demonstrated the molluscicidal activity of IVM against Biomphalaria glabrata. Specifically, a concentration of 0.2 μg/mL of IVM was sufficient to kill 50% of cercariae and miracidia within 5 min, and this mortality rate increased to approximately 90% after 30 min [38]. This effective dose is substantially lower than the 25 μM required to achieve a larvicidal effect against C. sinensis. In Fasciola hepatica, near complete ovicidal activity was observed following treatment with 2.0 mM IVM [41]. Although the mechanism underlying these interspecies differences remain unclear, they may be attributed to genetic and molecular factors influencing drug susceptibility. Finally, IVM-treated CsNEJs demonstrated progressive reductions in motility proceeding death, supporting its concentration- and time-dependent trematocidal effect (Figure 4). In in vivo experiments, IVM at a near-toxic dose (30.1 mg/kg) was orally administered to rats infected with C. sinensis. No immediate signs of toxicity were observed. In the group treated at 1 wpi, the worm reduction rate was 53.5%, indicating partial efficacy. However, a significant reduction in worm burden was not observed in rats treated at 4 wpi.
IVM is a macrocyclic lactone that exerts its anthelmintic effect primarily by targeting glutamate-gated chloride channels, which are expressed in arthropods, nematodes, and trematodes [42]. Although this drug has been approved for the treatment of filarial infections and is effective against nematodes and certain ectoparasites, its limited efficacy against cestodes and trematodes restricts its broader therapeutic application [43]. This reduced efficacy has been attributed to the absence or limited role of gamma-aminobutyric acid-mediated neurotransmission in these parasite groups. Nonetheless, IVM has been considered for the treatment of trematode infections in several studies [44,45]. The discovery of glutamate-mediated signaling pathways in S. mansoni has renewed interest in targeting glutamate-gated chloride channels in trematodes [46].
In our study, IVM exhibited a trematocidal effect when administered at 1 wpi, but not at 4 wpi. This stage-specific efficacy may be attributed to differential expressions of glutamate-gated chloride channels, target distribution, drug penetration, and metabolic processes between larval and adult stages of C. sinensis. Similar findings have been reported in Trichobilharzia ocellata and S. mansoni [47]. Following C. sinensis infection, serum IgG levels increased in all infected rats. Rats receiving PZQ at 1 wpi experienced a significant reduction in parasite-specific IgG, whereas no such reductions occurred in IVM-treated groups. At 4 wpi, neither treatment affected serum IgG levels. In contrast, mucosal IgG levels decreased in both 1- and 4-week PZQ groups but remained unchanged in the IVM groups. These results suggest that the mucosal immune response is a more sensitive marker of treatment response than serum IgG and that early intervention influences the host immune response, while late treatment has little immunomodulatory effect. This is consistent with findings from S. mansoni infection studies in mice, where IVM treatment did not alter IgG levels or granuloma formation [48]. Liver enzyme analysis further supported the infection timeline and treatment effects. ALT/AST levels, biomarkers of hepatocellular damage, were significantly higher at 4 wpi compared to 1 wpi. Both enzyme levels were significantly reduced in the 4-week PZQ treated rats compared to the infection control group. At 1 wpi, ALT/AST levels in both infection control and treatment groups remained significantly higher than those of the naïve, suggesting that liver damage occurs early in the infection and may be partially reversed through drug treatment.
Although IVM is generally considered ineffective against trematodes, several studies have explored its potential in combination therapies for trematode infections. Clinical trials have shown that single-dose IVM, when co-administered with other drugs, produced mild effects on S. haematobium but had no impact on S. mansoni [49,50]. More recently, IVM and diaryl dichalcogenides demonstrated trematocidal activity against F. hepatica [51]. These reports support the concept of using IVM in combination therapies to broaden the activity spectrum of existing or repurpose compounds. As the cost of new drug discovery continues to rise, drug repurposing has emerged as a practical approach to identify novel anti-trematode drugs, particularly in resource-limited settings [52,53]. In our pilot screen of 320 compounds, 25 active substances were identified, among which ivermectin demonstrated reproducible efficacy. In conclusion, IVM identified using HTS exhibited significant trematocidal activity against C. sinensis in both in vitro and in vivo. Although its efficacy appears limited to the early stage of C. sinensis infection, these findings suggest that IVM could be a potential candidate for alternative or combination-based treatment strategies against clonorchiasis.
4. Materials and Methods
4.1. Chemical Reagents
IVM (Cay355185) and PZQ (Cay20508) were purchased from Cayman Chemical (Ann Arbor, MI, USA) and used to assess in vitro and in vivo anthelmintic effects. For in vitro studies, both compounds were dissolved in dimethyl sulfoxide (DMSO; Sigma-Aldrich, St. Louis, MO, USA). Stock solutions of 100 mM were prepared and stored at −20 °C until use.
4.2. Acquisition of C. sinensis Metacercariae and Juvenile Worms
C. sinensis metacercariae (CsMC) and newly excysted juvenile worms (CsNEJs) were obtained as previously described [54]. Briefly, Pseudorasbora parva infected with C. sinensis were homogenized and digested in 1% pepsin-HCl solution at 37 °C for 3 h. The digested material was centrifuged, and supernatants were discarded. Sedimented pellets were repeatedly washed with normal saline, and CsMC were identified microscopically and stored at 4 °C in Locke’s solution. Excystation was induced by incubating CsMC with 0.01% trypsin (Becton Dickinson, Franklin Lakes, NJ, USA), and fresh CsNEJs were prepared immediately prior to each experiment. CsNEJs were used for imaging-based analysis and to assess the in vitro anthelmintic efficacy against excysted metacercariae.
4.3. Application of HTS to the Compound Library
A compound library comprising 320 compounds was obtained from commercial sources, including Enamine, Microsource, Prestwick, Tocris, Sigma, and SelleckChem. The library covers bioactive compounds and target-annotated and Food and Drug Administration-approved drugs. All compounds were dissolved in 100% DMSO and stored at −20 °C until use.
4.4. Anti-CsNEJs Compound Screening
On the day of screening, compound plates were thawed, centrifuged at 1000 rpm (RT) for 1 min, and 250 nL of each compound was transferred into the assay plate using an automated liquid handling system (Hummingbird, Analytik Jena, Jena, Germany). CsNEJs were obtained by treating CsMC with 0.01% trypsin at 37 °C, followed by washing with Locke’s solution and centrifugation at 1000 rpm for 1 min. Parasites were then seeded at a density of 30 CsNEJs in 25 μL of medium per well onto 384-well μClear plates (Greiner Bio-One, Kremsmünster, Austria) preloaded with compounds. After 24 h of incubation, parasites were fixed with 4% paraformaldehyde and stained with fluorescein diacetate (FDA) + propidium iodide (PI) or calcein AM + DRAQ5. Fluorescence images were acquired using an automated confocal microscope (Opera High-Content Screening System, PerkinElmer, Hamburg, Germany). Nine images per well were captured using a 10× objective lens, and data were analyzed using SimA software (PerkinElmer, Shelton, CT, USA).
4.5. Assessing the Larvicidal Effect of IVM Against CsMC and CsNEJs In Vitro
In brief, 100 µL of Locke’s solution containing either 50 CsMC or 50 CsNEJs was dispensed into each well of a 96-well plate. After allowing the parasites to settle, wells were treated with IVM or PZQ at concentrations of 12.5, 25, 50, and 100 µM. A vehicle control containing 1% DMSO in Locke’s solution was also included. Parasite viability was assessed at 24, 48, and 72 h post-treatment using a Leica DMi8 microscope (Leica, Wetzlar, Germany). To evaluate drug effects on CsNEJs motility, juvenile worms were exposed to the same concentrations of IVM and PZQ for 24 h and categorized into four stages: dead, viable but immobile, weakly motile, and highly motile. Motility scoring was used as an additional parameter to assess drug efficacy. Parasite viability and morphological changes were further visualized using fluorescence microscopy.
4.6. IVM Efficacy Against C. sinensis in Rats
All experimental procedures were approved by the Institutional Animal Care and Use Committee (IACUC) of Kyung Hee University (permit ID: KHSASP-24-052), and all efforts were made to minimize animal suffering. A total of 24 five-week-old male rats were obtained from Koatech (Pyeongtake, Republic of Korea). Twenty rats were randomly assigned to an infection group, while the remaining four were assigned to a control group (n = 4). Rats in the infection group received 50 CsMC orally via gavage and were further divided into an infection control group (n = 4), a PZQ treatment group (n = 8), and an IVM treatment group (n = 8). To evaluate the trematocidal effect, rats were treated with IVM (30 mg/kg) at either 1 or 4 weeks post-infection (wpi). The PZQ treatment group received 250 mg/kg at the same time points. Control rats received an equivalent volume of 10% DMSO orally. At 4 or 8 wpi, animals were sacrificed, and worms were recovered from the bile ducts. For serum collection, blood samples were collected via retro-orbital plexus puncture, allowed to clot at room temperature for 1 h, centrifuged at 2000 rpm for 10 min, and subsequently stored at −80 °C until use.
4.7. C. sinensis-Specific IgG Antibody Response
To evaluate parasite-specific antibody responses, an enzyme-linked immunosorbent assay (ELISA) was performed as described [55,56]. Briefly, 96-well plates were coated with 5 µg/mL of C. sinensis excretory/secretory proteins (CsESPs) in 100 µL of carbonate coating buffer (15 mM Na2CO3, 34.8 mM NaHCO3) at 4 °C overnight. The plates were washed three times with phosphate-buffered saline (0.15 M; pH 7.5–7.6) containing 0.05% Tween 20 (PBST). Nonspecific binding sites were blocked with 1% bovine serum albumin (BSA) prepared in PBST at 37 °C for one hour. After additional washes, 100 μL of serum samples, diluted 1:100 in PBST, were added to the plates and incubated at 37 °C for one hour. The plates were then washed again and incubated with 100 μL of goat anti-hamster IgG secondary antibody conjugated with horseradish peroxidase (1:2000 dilution in PBST) at 37 °C for 1 h. The reaction was developed using hydrogen peroxide and orthophenylene diamine (0.04% in phosphate-citrate buffer 0.1 M, pH 5) as the chromogenic substrate. Absorbance values were measured at 450 nm using a microplate reader (Molecular Devices, San Jose, CA, USA).
4.8. Evaluation of Liver Function
Liver fibrosis in different rat groups was evaluated using fibrosis-related parameters, including liver function tests. Serum levels of alanine aminotransferase (ALT) and aspartate aminotransferase (AST) were measured using ELISA kits (ab285264; ab263883; Abcam, Cambridge, UK). The results are expressed as units per liter (U/L).
4.9. Quantification of Larval Survival and Worm Burden Reduction
The larval survival rate and worm burden reduction were calculated using the following formulas:
Larval survival rate = [number of live larvae/(number of live larvae + number of dead larvae)] × 100%
4.10. Statistical Analysis
All samples were processed on an individual basis, and data are expressed as means ± SD. All statistical analyses were performed using GraphPad Prism 6.0 software (San Diego, CA, USA). Statistical significance between the means of groups was determined using a one-way analysis of variance with Bonferroni’s post hoc test or Student’s t-test. p < 0.05 was considered statistically significant, and this was denoted using asterisks (* p < 0.05, ** p < 0.01, and *** p < 0.001).
5. Conclusions
In summary, IVM identified using HTS exhibited dose-dependent trematocidal activity against C. sinensis metacercariae (CsMC) and newly excysted juveniles (CsNEJs). In rat study, IVM revealed a significant worm burden reduction compared to untreated control, showing an antiparasitic effect against larvae. Although its efficacy appears limited to the early stage of C. sinensis infection, these findings suggest that IVM could be a potential candidate for alternative or combination-based treatment strategies against clonorchiasis.
Author Contributions
S.-O.L.: Investigation, Formal analysis, Visualization, Validation, Writing—original draft; H.L.: Formal analysis, writing original draft; K.B.C.: Validation, Visualization, Writing original draft, Writing—review and editing; S.-J.H.: Investigation; S.S.K.: Investigation; J.L.: Investigation, J.H.N.: Conceptualization, Writing, F.-S.Q.: Conceptualization, Supervision, Resources, Project administration, Writing—review and editing. All authors have read and agreed to the published version of the manuscript.
Funding
This study was supported by the Core Research Institute (CRI) Program, the Basic Science Research Program through the National Research Foundation of Korea (NRF), and Ministry of Education (NRF2018R1A6A1A03025124) and (NRF2022R1A2C1012199).
Institutional Review Board Statement
This study was conducted in strict accordance with the Guide for the Care and Use of Laboratory Animals (National Institutes of Health) and were approved by the Institutional Animal Care and Use Committee of Kyung Hee University (accession number: KHUASP-24-052, approved on 18 April 2024).
Data Availability Statement
The original contributions presented in this study are included in the article. Further inquiries can be directed at the corresponding author.
Conflicts of Interest
The authors have no conflict of interest to declare.
Abbreviations
The following abbreviations are used in this manuscript:
| CsMC | C. sinensis metacercariae |
| CsNEJs | Newly excysted juveniles of C. sinensis |
| IVM | Ivermectin |
| HTS | High-throughput screening |
| wpi | Week post-infection |
| ALT | Alanine aminotransferase |
| AST | Aspartate aminotransferase |
| BSA | Bovine serum albumin |
| CsESPs | C. sinensis excretory-secretory proteins |
| PZQ | Praziquantel |
| CCA | Cholangiocarcinoma |
| NTS | Newly transformed schistosomula |
References
- Qian, M.B.; Zhou, X.N. Clonorchis sinensis. Trends Parasitol. 2021, 37, 1014–1015. [Google Scholar] [CrossRef] [PubMed]
- Na, B.K.; Pak, J.H.; Hong, S.J. Clonorchis sinensis and clonorchiasis. Acta Trop. 2020, 203, 105309. [Google Scholar] [CrossRef] [PubMed]
- Nguyen, T.T.B.; Dermauw, V.; Dahma, H.; Bui, D.T.; Le, T.T.H.; Phi, N.T.T.; Lempereur, L.; Losson, B.; Vandenberg, O.; Do, D.T.; et al. Prevalence and risk factors associated with Clonorchis sinensis infections in rural communities in northern Vietnam. PLoS Negl. Trop. Dis. 2020, 14, e0008483. [Google Scholar] [CrossRef] [PubMed]
- Jeong, Y.I.; Shin, H.E.; Lee, S.E.; Cheun, H.I.; Ju, J.W.; Kim, J.Y.; Park, M.Y.; Cho, S.H. Prevalence of Clonorchis sinensis Infection among Residents along 5 Major Rivers in the Republic of Korea. Korean J. Parasitol. 2016, 54, 215–219. [Google Scholar] [CrossRef]
- Jung, S.M.; Kang, H.; Jung, B.K.; Ju, S.; Ju, J.W.; Lee, M.R.; Kim, J.H.; Kim, S.H. Age, period, and cohort effects of Clonorchis sinensis infection prevalence in the Republic of Korea: Insights and projections. PLoS Negl. Trop. Dis. 2024, 18, e0012574. [Google Scholar] [CrossRef]
- Bouvard, V.; Baan, R.; Straif, K.; Grosse, Y.; Secretan, B.; El Ghissassi, F.; Benbrahim-Tallaa, L.; Guha, N.; Freeman, C.; Galichet, L.; et al. A review of human carcinogens—Part B: Biological agents. Lancet Oncol. 2009, 10, 321–322.7. [Google Scholar] [CrossRef]
- Choi, D.; Lim, J.H.; Lee, K.T.; Lee, J.K.; Choi, S.H.; Heo, J.S.; Jang, K.-T.; Lee, N.Y.; Kim, S.; Hong, S.-T. Cholangiocarcinoma and Clonorchis sinensis infecton: A case-control study in Korea. J. Hepatol. 2006, 44, 1066–1073. [Google Scholar] [CrossRef]
- Qian, M.B.; Chen, Y.D.; Liang, S.; Yang, G.J.; Zhou, X.N. The global epidemiology of clonorchiasis and its relation with cholangiocarcinoma. Infect. Dis. Poverty 2012, 1, 4. [Google Scholar] [CrossRef]
- Kim, H.S.; Nam, H.W.; Ahn, H.J.; Kim, D.; Kim, Y.H. Relationship between Clonorchis sinensis Infection and Cholangiocarcinoma in Korea. Korean J. Parasitol. 2022, 60, 261–271. [Google Scholar] [CrossRef]
- Rim, H.J.; Lyu, K.S.; Lee, J.S.; Joo, K.H. Clinical evaluation of the therapeutic efficacy of praziquantel (Embay 8440) against Clonorchis sinensis infection in man. Ann. Trop. Med. Parasitol. 1981, 75, 27–33. [Google Scholar] [CrossRef]
- Qian, M.B.; Utzinger, J.; Keiser, J.; Zhou, X.N. Clonorchiasis. Lancet 2016, 387, 800–810. [Google Scholar] [CrossRef]
- World Health Organization. Investing to Overcome the Global Impact of Neglected Tropical Diseases; Third WHO Report on Neglected Tropical Diseases; World Health Organization: Geneva, Switzerland, 2015. [Google Scholar]
- Olliaro, P.L.; Vaillant, M.T.; Belizario, V.J.; Lwambo, N.J.; Ouldabdallahi, M.; Pieri, O.S.; Amarillo, M.L.; Kaatano, G.M.; Diaw, M.; Domingues, A.C.; et al. A multicentre randomized controlled trial of the efficacy and safety of single dose praziquantel at 40 mg/kg vs. 60 mg/kg for treating intestinal schistosomiasis in the Philippines, Mauritania, Tanzania and Brazil. PLoS Negl. Trop. Dis. 2011, 5, e1165. [Google Scholar] [CrossRef]
- Doenhoff, M.J.; Cioli, D.; Utzinger, J. Praziquantel: Mechanisms of action, resistance and new derivatives for schistosomiasis. Curr. Opin. Infect. Dis. 2008, 21, 659–667. [Google Scholar] [CrossRef] [PubMed]
- Botros, S.; Sayed, H.; Amer, N.; El-Ghannam, M.; Bennett, J.L.; Day, T.A. Current status of sensitivity to praziquantel in a focus of potential drug resistance in Egypt. Int. J. Parasitol. 2005, 35, 787–791. [Google Scholar] [CrossRef] [PubMed]
- Pica-Mattoccia, L.; Cioli, D. Sex- and stage-related sensitivity of Schistosoma mansoni to in vivo and in vitro praziquantel treatment. Int. J. Parasitol. 2004, 34, 527–533. [Google Scholar] [CrossRef] [PubMed]
- Lee, S.-O.; Chu, K.B.; Yoon, K.-W.; Eom, G.-D.; Mao, J.; Lee, H.; No, J.H.; Song, J.H.; Hong, S.-J.; Kim, S.S.; et al. Efficacy assessment of miltefosine and curcumin against Clonorchis sinensis infection. Antimicrob Agents Chemother. 2024, 68, e0064224. [Google Scholar] [CrossRef]
- Ramirez, B.; Bickle, Q.; Yousif, F.; Fakorede, F.; Mouries, M.-A.; Nwaka, S. Schistosomes: Challenges in compound screening. Expert Opin. Drug Discov. 2007, 2, S53–S61. [Google Scholar] [CrossRef]
- Katiyar, J.C.; Gupta, S.; Sharma, S. Experimental models in drug development for helminthic diseases. Rev. Infect. Dis. 1989, 11, 638–654. [Google Scholar] [CrossRef]
- Kotze, A.C. Target-based and whole-worm screening approaches to anthelmintic discovery. Vet Parasitol. 2012, 186, 118–123. [Google Scholar] [CrossRef]
- Ferreira, L.G.; Oliva, G.; Andricopulo, A.D. Target-based molecular modeling strategies for schistosomiasis drug discovery. Future Med. Chem. 2015, 7, 753–764. [Google Scholar] [CrossRef]
- Oliveira, G.; Pierce, R.J. How has the genomics era impacted schistosomiasis drug discovery? Future Med. Chem. 2015, 7, 685–687. [Google Scholar] [CrossRef]
- Mansour, N.R.; Paveley, R.; Gardner, J.M.; Bell, A.S.; Parkinson, T.; Bickle, Q. High Throughput Screening identifies Novel Lead Compounds with Activity against Larval, Juvenile and Adult Schistosoma mansoni. PLoS Negl. Trop. Dis. 2016, 10, e0004659. [Google Scholar] [CrossRef] [PubMed]
- Guidi, A.; Gimmelli, R.; Bresciani, A.; Ruberti, G. Luminescence-Based, Low- and Medium-Throughput Assays for Drug Screening in Schistosoma mansoni Larval Stage. Methods Mol. Biol. 2020, 2151, 219–227. [Google Scholar] [PubMed]
- Hemphill, A.; Stadelmann, B.; Scholl, S.; Müller, J.; Spiliotis, M.; Müller, N.; Gottstein, B.; Siles-Lucas, M. Echinococcus metacestodes as laboratory models for the screening of drugs against cestodes and trematodes. Parasitology 2010, 137, 569–587. [Google Scholar] [CrossRef] [PubMed]
- Peak, E.; Chalmers, I.W.; Hoffmann, K.F. Development and validation of a quantitative, high-throughput, fluorescent-based bioassay to detect Schistosoma viability. PLoS Negl. Trop. Dis. 2010, 4, e759. [Google Scholar] [CrossRef]
- Abdulla, M.H.; Ruelas, D.S.; Wolff, B.; Snedecor, J.; Lim, K.C.; Xu, F.; Renslo, A.R.; Williams, J.; McKerrow, J.H.; Caffrey, C.R. Drug discovery for schistosomiasis: Hit and lead compounds identified in a library of known drugs by medium-throughput phenotypic screening. PLoS Negl. Trop. Dis. 2009, 3, e478. [Google Scholar] [CrossRef]
- Elfawal, M.A.; Savinov, S.N.; Aroian, R.V. Drug Screening for Discovery of Broad-spectrum Agents for Soil-transmitted Nematodes. Sci. Rep. 2019, 9, 12347. [Google Scholar] [CrossRef]
- Knox, J.; Joly, N.; Linossi, E.M.; Carmona-Negrón, J.A.; Jura, N.; Pintard, L.; Zuercher, W.; Roy, P.J. A survey of the kinome pharmacopeiareveals multiple scaffolds and targets for the development of novel anthelmintics. Sci. Rep. 2021, 11, 9161. [Google Scholar] [CrossRef]
- Rim, H.J.; Jo, S.W.; Joo, K.H.; Kim, S.S. In Vitro Activities of Various Drugs Against Adult Worms of Clonorchis sinensis. Kisaengchunghak Chapchi 1980, 18, 185–191. [Google Scholar] [CrossRef]
- Dorman, S.E.; Nahid, P.; Kurbatova, E.V.; Phillips, P.P.J.; Bryant, K.; Dooley, K.E.; Engle, M.; Goldberg, S.V.; Phan, H.T.T.; Hakim, J.; et al. Four-Month Rifapentine Regimens with or without Moxifloxacin for Tuberculosis. AIDS Clinical Trials Group; Tuberculosis Trials Consortium. N. Engl. J. Med. 2021, 384, 1705–1718. [Google Scholar] [CrossRef]
- Yadav, A.; Yadav, S.; Alam, A. A Landscape on Lymphatic Filariasis with its Effects and Recent Advanced Treatments. Recent Adv. Antiinfect. Drug Discov. 2024, 19, 197–215. [Google Scholar] [CrossRef]
- Omura, S.; Crump, A. Ivermectin: Panacea for resource-poor communities? Trends Parasitol. 2014, 30, 445–455. [Google Scholar] [CrossRef]
- Fritz, L.C.; Wang, C.C.; Gorio, A. Avermectin B1a irreversibly blocks postsynaptic potentials at the lobster neuromuscular junction by reducing muscle membrane resistance. Proc. Natl. Acad. Sci. USA 1979, 76, 2062–2066. [Google Scholar] [CrossRef]
- Smit, M.R.; Ochomo, E.O.; Aljayyoussi, G.; Kwambai, T.K.; Abong’o, B.O.; Chen, T.; Bousema, T.; Slater, H.C.; Water-house, D.; Bayoh, N.M.; et al. Safety and mosquitocidal efficacy of high-dose ivermectin when co-administered with dihydroartemisinin-piperaquine in Kenyan adults with uncomplicated malaria (IVERMAL): A randomised, double-blind, placebo-controlled trial. Lancet Infect. Dis. 2018, 18, 615–626. [Google Scholar] [CrossRef]
- Foy, B.D.; Alout, H.; Seaman, J.A.; Rao, S.; Magalhaes, T.; Wade, M.; Parikh, S.; Soma, D.D.; Sagna, A.B.; Fournet, F.; et al. Efficacy and risk of harms of repeat ivermectin mass drug administrations for control of malaria (RIMDAMAL): A cluster-randomised trial. Lancet 2019, 393, 1517–1526. [Google Scholar] [CrossRef]
- Udensi, U.K.; Fagbenro-Beyioku, A.F. Effect of ivermectin on Trypanosoma brucei brucei in experimentally infected mice. J. Vector Borne Dis. 2012, 49, 143–150. [Google Scholar] [CrossRef] [PubMed]
- Katz, N.; Araujo, N.; Coelho, P.M.Z.; Morel, C.M.; Linde-Arias, A.R.; Yamada, T.; Horimatsu, Y.; Suzuki, K.; Suna-zuka, T.; Omura, S. Ivermectin efficacy against Biomphalaria, intermediate host snail vectors of Schistosomiasis. J. Antibiot. 2017, 70, 680–684. [Google Scholar] [CrossRef] [PubMed]
- Basyoni, M.M.; El-Sabaa, A.A.A. Therapeutic potential of myrrh and ivermectin against experimental Trichinella spiralis infection in mice. Korean J. Parasitol. 2013, 51, 297–304. [Google Scholar] [CrossRef]
- Reis, T.A.R.; Oliveira-da-Silva, J.A.; Tavares, G.S.V.; Mendonça, D.V.C.; Freitas, C.S.; Costa, R.R.; Lage, D.P.; Martins, V.T.; Ma-chado, A.S.; Ramos, F.F.; et al. Ivermectin presents effective and selective antileishmanial activity in vitro and in vivo against Leishmania infantum and is therapeutic against visceral leishmaniasis. Exp. Parasitol. 2021, 221, 108059. [Google Scholar] [CrossRef]
- Courtney, C.H.; Shearer, J.K.; Plue, R.E. Efficacy and safety of clorsulon used concurrently with ivermectin for control of Fasciola hepatica in Florida beef cattle. Am. J. Vet. Res. 1985, 46, 1245–1246. [Google Scholar] [CrossRef]
- Martin, R.J.; Robertson, A.P.; Choudhary, S. Ivermectin: Anthelmintic, an insecticide, and much more. Trends Parasitol. 2021, 37, 48–64. [Google Scholar] [CrossRef]
- Feng, X.P.; Hayashi, J.; Beech, R.N.; Prichard, R.K. Study of the nematode putative GABA type-A receptor subunits: Evidence for modulation by ivermectin. J. Neurochem. 2002, 83, 870–878. [Google Scholar] [CrossRef] [PubMed]
- Taman, A.; El-Beshbishi, S.; El-Tantawy, N.; El-Hawary, A.; Azab, M. Evaluation of the in vivo effect of ivermectin on Schistosoma mansoni in experimentally infected mice. J. Coast. Life Med. 2014, 2, 817–823. [Google Scholar]
- Ryan, K.T.; Wheeler, N.J.; Kamara, I.K. Phenotypic profiling of macrocyclic lactones on parasitic schistosoma flat worms. Antimicrob. Agents Chemother. 2023, 67, e0123022. [Google Scholar] [CrossRef]
- Mendonça-Silva, D.L.; Fittpaldi Pessôa, R.; Noël, F. Evidence for the presence of glutamatergic receptors in adult Schistosoma mansoni. Biochem. Pharmacol. 2002, 64, 1337–1344. [Google Scholar] [CrossRef]
- Solis-Soto, J.M.; de Jong-Brink, M. Immunocytochemical study on biologically active neurosubstances in daughter sporocysts and cercariae of Trichobilharziao cellata and Schistosoma mansoni. Parasitology 1994, 108, 301–311. [Google Scholar] [CrossRef]
- Vicente, B.; López-Abán, J.; Chaccour, J.; Hernández-Goenaga, J.; Nicolas, P.; Fernández-Soto, P.; Muro, A.; Chaccour, C. The effect of ivermectin alone and in combination with cobicistat or elacridar in experimental Schistosoma mansoni infection in mice. Sci. Rep. 2021, 11, 4476. [Google Scholar] [CrossRef]
- Agere, H.; Kela, S.L.; Istifanus, W.A. Chemotherapeutic trials of praziquantel and ivermectin on victims of urinary schistosomiasis in Taraba North Senatorial District; Nigeria. Sci-Afric J. Sci. Issues Res. Essays. 2014, 2, 156–159. [Google Scholar]
- Whitworth, J.A.G.; Morgan, D.; Maude, G.H.; McNicholas, A.M.; Taylor, D.W. A field study of the effect of ivermectin on intestinal helminths in man. Trans. R. Soc. Trop. Med. Hyg. 1991, 85, 232–234. [Google Scholar] [CrossRef]
- Romero-Neto, I.; de Almeida, T.M.; Zugman, T.; Piovan, L.; Molento, M.B. Ovicidal activity of diaryl dichalcogenidedes andivermectinon Fasciola hepatica: A novel candidate for a blending-based therapeutic strategy. Acta Trop. 2024, 258, 107363. [Google Scholar] [CrossRef]
- Panic, G.; Duthaler, U.; Speich, B.; Keiser, J. Repurposing drugs for the treatment and control of helminth infections. Int. J. Parasitol. Drugs Drug Resist. 2014, 4, 185–200. [Google Scholar] [CrossRef]
- Villamizar-Monsalve, M.A.; López-Abán, J.; Vicente, B.; Peláez, R.; Muro, A. Current drug strategies for the treatment and control of schistosomiasis. Expert Opin. Pharmacother. 2024, 25, 409–420. [Google Scholar] [CrossRef]
- Li, S.; Kang, H.W.; Choi, M.H.; Hong, S.T. Long-term storage of Clonorchis sinensis metacercariae in vitro. Parasitol. Res. 2006, 100, 25–29. [Google Scholar] [CrossRef]
- Kim, M.J.; Chu, K.B.; Yoon, K.W.; Kang, H.J.; Lee, D.H.; Moon, E.K.; Quan, F.S. Virus-like particles expressing microneme-associated antigen of Plasmodium berghei confer better protection than those expressing apical membrane antigen 1. Parasites Hosts Dis. 2024, 62, 193–204. [Google Scholar] [CrossRef]
- Kang, H.J.; Mao, J.; Kim, M.J.; Yoon, K.W.; Eom, G.D.; Chu, K.B.; Moon, E.K.; Quan, F.S. The detection of Toxoplasma gondii ME49 infections in BALB/c mice using various techniques. Parasites Hosts Dis. 2023, 61, 418–427. [Google Scholar] [CrossRef] [PubMed]
Disclaimer/Publisher’s Note: The statements, opinions and data contained in all publications are solely those of the individual author(s) and contributor(s) and not of MDPI and/or the editor(s). MDPI and/or the editor(s) disclaim responsibility for any injury to people or property resulting from any ideas, methods, instructions or products referred to in the content. |
© 2025 by the authors. Licensee MDPI, Basel, Switzerland. This article is an open access article distributed under the terms and conditions of the Creative Commons Attribution (CC BY) license (https://creativecommons.org/licenses/by/4.0/).





