Influence of Polishing and Glazing on Surface Characteristics and Biofilm Formation on Zirconia: An In Vitro Study
Abstract
1. Introduction
2. Results
2.1. Surface Analyses
2.2. Microbial Load (CFU) and Biovolume
2.3. Microbial Adhesion
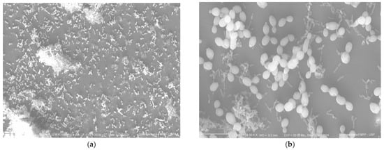
2.4. Scanning Electron Microscopy
3. Discussion
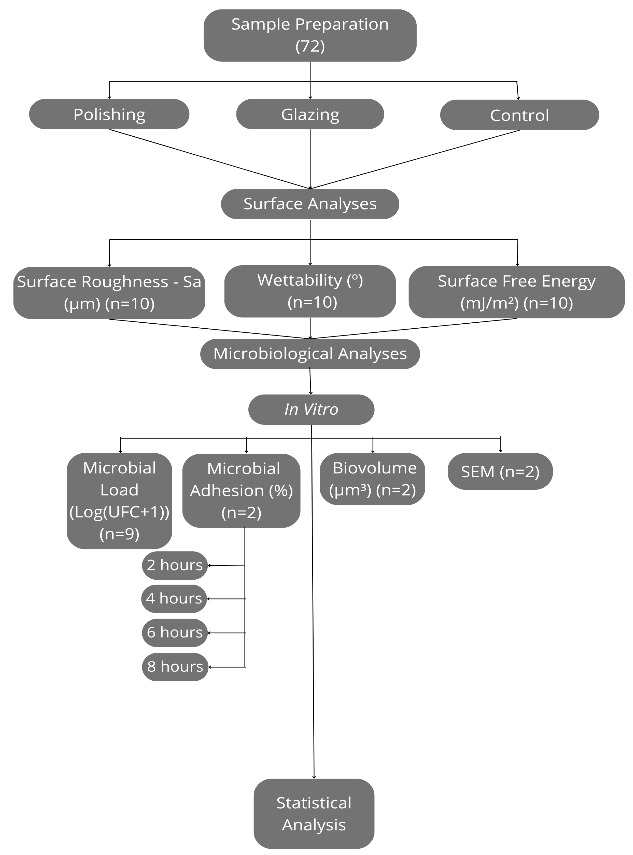
4. Materials and Methods
4.1. Specimen Preparation
4.2. Surface Roughness (Sa)
4.3. Wettability and Surface Free Energy
4.4. In Vitro Microbiological Analysis
4.5. Microbial Load (CFU)
4.6. Biovolume
4.7. Microbial Adhesion
4.8. Scanning Electron Microscopy
4.9. Statistical Analysis
5. Conclusions
Author Contributions
Funding
Institutional Review Board Statement
Informed Consent Statement
Data Availability Statement
Conflicts of Interest
References
- Vohra, M.; Pandurangan, K.K.; Shenoy, A.; Keskar, V. A comprehensive review of the surface and chromatic properties of monolithic Zirconia: Evaluating the impact of polishing and finishing methods on aesthetics and performance. Cureus 2024, 16, e66029. [Google Scholar] [CrossRef] [PubMed]
- Teughels, W.; Van Assche, N.; Sliepen, I.; Quirynen, M. Effect of material characteristics and/or surface topography on biofilm development. Clin. Oral Implant. Res. 2008, 17, 68–81. [Google Scholar] [CrossRef] [PubMed]
- Song, F.; Koo, H.; Ren, D. Effects of material properties on bacterial adhesion and biofilm formation. J. Dent. Res. 2015, 94, 1027–1034. [Google Scholar] [CrossRef] [PubMed]
- Sailer, I.; Makarov, N.A.; Thoma, D.S.; Zwahlen, M.; Pjetursson, B.E. All-ceramic or metal-ceramic tooth-supported fixed dental prostheses (FDPs)? A systematic review of the survival and complication rates. Part I: Single crowns (SCs). Dent. Mater. 2015, 31, 603–623. [Google Scholar] [CrossRef] [PubMed]
- Pjetursson, B.E.; Sailer, I.; Makarov, N.A.; Zwahlen, M.; Thoma, D.S. All-ceramic or metal-ceramic tooth-supported fixed dental prostheses (FDPs)? A systematic review of the survival and complication rates. Part II: Multiple-unit FDPs. Dent. Mater. 2015, 31, 624–639. [Google Scholar] [CrossRef] [PubMed]
- Da Rosa, L.S.; Pilecco, R.O.; Sarkis-Onofre, R.; Kantorski, K.Z.; Valandro, L.F.; Pereira, G.K.R. Should finishing, polishing or glazing be performed after grinding YSZ ceramics? A systematic review and meta-analysis. J. Mech. Behav. Biomed. Mater. 2023, 138, 105654. [Google Scholar] [CrossRef] [PubMed]
- Steiner, R.; Scott, S.; Wiermuller, V.; Lepperdinger, U.; Steinmassl, O.; Schnabl, D.; Schwindling, S. Effect of zirconia surface conditioning before glazing on the wear of opposing enamel: An in vitro study. Clin. Oral Investig. 2024, 28, 128. [Google Scholar] [CrossRef] [PubMed]
- Sterzenbach, T.; Helbig, R.; Hanning, C.; Hanning, M. Bioadhesion in the oral cavity and approaches for biofilm management by surface modifications. Clin. Oral Investig. 2020, 24, 4237–4260. [Google Scholar] [CrossRef] [PubMed]
- Du-Hyeong, L.; Mai, H.-N.; Thant, P.P.; Hong, S.-H.; Kim, J.; Jeong, S.-M.; Lee, K.W. Effects of different surface finishing protocols for zirconia on surface roughness and bacterial biofilm formation. J. Adv. Prosthodont. 2019, 11, 41. [Google Scholar] [CrossRef] [PubMed]
- Caglar, I.; Ates, S.M.; Yesil, D.Z. The effect of various polishing systems on surface roughness and phase transformation of monolithic zircônia. J. Adv. Prosthodont. 2018, 10, 132–137. [Google Scholar] [CrossRef] [PubMed]
- Dal Piva, A.; Contreras, L.; Ribeiro, F.C.; Anami, L.C.; Camargo, S.; Jorge, A.; Bottino, M.A. Monolithic ceramics: Effect of finishing techniques on surface properties, bacterial adhesion and cell viability. Oper. Dent. 2018, 43, 315–325. [Google Scholar] [CrossRef] [PubMed]
- Ribeiro, A.O.P.; Silva, A.C.; Ribeiro, F.C.; Sabino, C.F.; Junqueira, J.C.; Ramos, L.P.; Oliveira, L.D.; Campos, T.M.B.; Marinho, R.M.d.M. Biofilm formation and cell viability on monolithic zirconia with silver-doped sodalime glass. J. Mech. Behav. Biomed. Mater. 2022, 131, 105222. [Google Scholar] [CrossRef]
- Vulovic, S.; Todorovic, A.; Toljic, B.; Tolkic, B.; Nikolic-Jakoba, N.; Tovilovic, T.V.; Milic-Lemic, A. Evaluation of early bacterial adhesion on CAD/CAM dental materials: An in situ study. Odontology 2024, 113, 101–110. [Google Scholar] [CrossRef] [PubMed]
- Hao, Y.; Huang, X.; Zhou, X.; Mingyun, L.; Ren, B.; Peng, X.; Cheng, L. Influence of dental prosthesis and restorative materials interface on oral biofilms. Int. J. Mol. Sci. 2018, 19, 3157. [Google Scholar] [CrossRef] [PubMed]
- Mitov, G.; Heintze, S.D.; Walz, S.; Woll, K.; Muecklich, F.; Pospiech, P. Wear behavior of dental Y-TZP ceramic against natural enamel after different finishing procedures. Dent. Mater. 2012, 28, 909–918. [Google Scholar] [CrossRef] [PubMed]
- Alves, L.M.M.; Contreras, L.P.C.; Bueno, M.G.; Campos, T.M.B.; Bresciani, E.; Valera, M.C.; Melo, R.M. The wear performance of glazed and polished full contour Zirconia. Braz. Dent. J. 2019, 30, 511–518. [Google Scholar] [CrossRef] [PubMed]
- Ozturk, I.; Caglar, I.; Duymus, Z.Y. The effect of adjustment and finishing procedure on roughness, strength, and phase transformation of monolithic zirconia. Clin. Oral Investig. 2022, 26, 4761–4768. [Google Scholar] [CrossRef] [PubMed]
- Hayran, Y.; Kuşcu, S.; Aydın, A. Determination of streptococcus mutans retention in acidic and neutral pH artificial saliva environment of all-ceramic materials with different surface treatment. BMC Oral Health 2025, 25, 7. [Google Scholar] [CrossRef] [PubMed]
- Cepic, L.Z.; Piehnslinger, E.; Georgopoulos, A. In vitro adherence of Candida albicans to zirconia surfaces. Oral Dis. 2020, 26, 1072–1080. [Google Scholar] [CrossRef] [PubMed]
- Zucuni, C.P.; Pereira, G.K.R.; Valandro, L.F. Grinding, polishing and glazing of the occlusal surface do not affect the load-bearing capacity under fatigue and survival rates of bonded monolithic fully-stabilized zirconia simplified restorations. J. Mech. Behav. Biomed. Mater. 2020, 103, 103528. [Google Scholar] [CrossRef] [PubMed]
- Islam, B.; Khan, S.N.; Khan, A.U. Dental caries: From infection to prevention. Med. Sci. Monit. 2007, 13, 196–203. [Google Scholar]
- Willershausen, B.; Callaway, A.; Ernst, C.P.; Stender, E.; Rangoonwala, R. The influence of oral bacteria on the surfaces of resin-based dental restorative materials—An in vitro study. Int. Dent. J. 1999, 49, 231–239. [Google Scholar] [CrossRef] [PubMed]
- Mjör, I.A.; Moorhead, J.E.; Dahl, J.E. Reasons for replacement of restorations in permanent teeth in general dental practice. Int. Dent. J. 2000, 50, 361–366. [Google Scholar] [CrossRef] [PubMed]
- Witherden, E.A.; Shoaie, S.; Hall, R.A.; Moyes, D.L. The human mucosal mycobiome and fungal community interactions. J. Fungi 2017, 3, 56. [Google Scholar] [CrossRef] [PubMed]
- Delaney, C.; O’Donnell, L.E.; Kean, R.; Sherry, L.; Brown, J.L.; Calvert, G.; Nile, C.J.; Cross, L.; Bradshaw, D.J.; Brandt, B.W.; et al. Interkingdom interactions on the denture surface: Implications for oral hygiene. Biofilm 2019, 1, 100002. [Google Scholar] [CrossRef] [PubMed]
- Lu, Y.; Lin, Y.; Li, M.; He, J. Roles of Streptococcus mutans-Candida albicans interaction in early childhood caries: A literature review. Front. Cell Infect. Microbiol. 2023, 13, 1184327. [Google Scholar] [CrossRef] [PubMed]
- Caufield, P.W.; Schön, C.N.; Saraithong, P.; Li, Y.; Argimón, S. Diversity of lactobacilli in the oral cavities of young women with dental caries. Caries Res. 2007, 41, 2–8. [Google Scholar] [CrossRef] [PubMed]
- Badet, C.; Thébaud, N.B. Ecology of lactobacilli in the oral cavity: A review of literature. Open Microbiol. J. 2008, 2, 38–48. [Google Scholar] [CrossRef] [PubMed]
- Gross, E.L.; Beall, C.J.; Kutsch, S.R.; Firestone, N.D.; Leys, E.J.; Griffen, A.L. Beyond Streptococcus mutans: Dental caries onset linked to multiple species by 16S rRNA community analysis. PLoS ONE 2012, 7, e47722. [Google Scholar] [CrossRef] [PubMed]
- Wen, Z.T.; Yates, D.; Ahn, S.J.; Burne, R.A. Streptococcus mutans displays altered stress responses while enhancing biofilm formation by Lactobacillus casei in a mixed-species consortium. Front. Cell Infect. Microbiol. 2017, 7, 524. [Google Scholar] [CrossRef] [PubMed]
- Wen, Z.T.; Yates, D.; Ahn, S.J.; Burne, R.A. Biofilm formation and virulence expression by Streptococcus mutans are altered when grown in a dual-species model. BMC Microbiol. 2010, 10, 111. [Google Scholar] [CrossRef] [PubMed]
- Pereira, D.; Seneviratne, C.J.; Koga-Ito, C.Y.; Samaranayake, L.P. Is the oral fungal pathogen Candida albicans a cariogen? Oral Dis. 2017, 24, 518–526. [Google Scholar] [CrossRef] [PubMed]
- Koch, C.; Burgers, R.; Hahnel, S. Candida albicans adherence and proliferation on the surface of denture base materials. Gerodontology 2013, 30, 309–313. [Google Scholar] [CrossRef] [PubMed]
- Okada, A.; Nikaido, T.; Ikeda, M.; Okada, K.; Yamauchi, J.; Foxton, R.M.; Sawada, H.; Tagami, J.; Matin, K. Inhibition of biofilm formation using newly developed coating materials with self-cleaning properties. Dent. Mater. J. 2008, 27, 565–572. [Google Scholar] [CrossRef] [PubMed]
- Poole, S.F.; Pitondo-Silva, A.; Oliveira-Silva, M.; Moris, I.C.M.; Gomes, E.A. Influence of different ceramic materials and surface treatments on the adhesion of Prevotella intermedia. J. Mech. Behav. Biomed. Mater. 2020, 111, 104010. [Google Scholar] [CrossRef] [PubMed]
- Badaró, M.M.; Bueno, F.L.; Makrakis, L.R.; Araujo, C.B.; Oliveira, V.C.; Macedo, A.P.; Paranhos, H.F.O.; Watanabe, H.; Silva-Lovato, C.H. Action of disinfectant solutions on adaptive capacity and virulence factors of the Candida spp. biofilms formed on acrylic resin. J. Appl. Oral Sci. 2021, 29, e20210024. [Google Scholar] [CrossRef] [PubMed]
- Dos Santos, A.C.M.; Oliveira, V.C.; Macedo, A.P.; Bastos, J.K.; Ogasawara, M.S.; Watanabe, E.; Chaguri, I.M.; Silva-Lovato, C.H.; Paranhos, H.F.O. Effectiveness of oil-based denture dentifrices-organoleptic characteristics, physicochemical properties and antimicrobial action. Antibiotics 2021, 10, 813. [Google Scholar] [CrossRef] [PubMed]
- Poker, B.C.; Oliveira, V.C.; Macedo, A.P.; Gonçalves, M.; Ramos, A.P.; Silva-Lovato, C.H. Evaluation of surface roughness, wettability and adhesion of multispecies biofilm on 3D-printed resins for the base and teeth of complete dentures. J. Appl. Oral Sci. 2024, 32, e20230326. [Google Scholar] [CrossRef] [PubMed]
- Ribeiro, A.B.; Tinelli, B.M.; Clemente, L.M.; Poker, B.C.; Oliveira, V.C.; Watanabe, E.; Silva-Lovato, C.H. Effect of hygiene protocols on the mechanical and physical properties of Two 3D-printed denture resins characterized by extrinsic pigmentation as well as the mixed biofilm formed on the surface. Antibiotics 2023, 12, 1630. [Google Scholar] [CrossRef] [PubMed]
- Guerreiro-Tanomaru, J.M.; Nascimento, C.A.; Faria-Júnior, N.B.; Graeff, M.S.Z.; Watanabe, E.; Tanomaru-Filho, M. Antibiofilm activity of irrigating solutions associated with cetrimide. Confocal laser scanning microscopy. Int. Endod. J. 2014, 47, 1058–1063. [Google Scholar] [CrossRef] [PubMed]
- Marques, D.M.; de Cássia Oliveira, V.; Souza, M.T.; Zanotto, E.D.; Issa, J.P.M.; Watanabe, E. Biomaterials for orthopedics: Anti-biofilm activity of a new bioactive glass coating on titanium implants. Biofouling 2020, 36, 234–244. [Google Scholar] [CrossRef] [PubMed]
- Hatanaka, G.R.; Polli, G.S.; Adabo, G.L. The mechanical behavior of high-translucent monolithic zirconia after adjustment and finishing procedures and artificial aging. J. Prost. Dent. 2020, 123, 330–337. [Google Scholar] [CrossRef] [PubMed]
- Fiorin, L.; Moris, I.C.M.; Faria, A.C.L.; Ribeiro, R.F.; Rodrigues, R.C.S. Effect of different grinding protocols on surface characteristics and fatigue behavior of yttria-stabilized zirconia polycrystalline: An in vitro study. J. Prosthet. Dent. 2020, 124, 486. [Google Scholar] [CrossRef] [PubMed]
- Feng, B.; Weng, J.; Yang, B.C.; Qu, S.X.; Zhang, X.D. Characterization of surface oxide films on titanium and adhesion of osteoblast. Biomaterials 2003, 24, 4663–4670. [Google Scholar] [CrossRef] [PubMed]
- Abdullatif, F.A.; Al-Askar, M. Does ultraviolet radiation exhibit antimicrobial effect against oral pathogens attached on various dental implant surfaces? A systematic review. Dent. J. 2022, 10, 93. [Google Scholar] [CrossRef] [PubMed]
- Domingues, P.C.A.; Oliviera, V.C.; Bim, F.L.; Aires, C.P.; Santos, A.P.; Castro, D.T.; Silva-Lovato, C.H.; Andrade, D.; Watanabe, E. Influence of glucose supplementation on biofilm formation of Candida albicans and Candida glabrata isolated from diabetic and non-diabetic individuals. Arch. Oral Biol. 2022, 134, 105339. [Google Scholar] [CrossRef] [PubMed]
- Pejon, L.S.; Oliveira, V.C.; Amorim, A.A.; Raffaini, J.C.; Arruda, C.N.F.; Pires-de-Souza, F.C.P. Antimicrobial effect of phytosphingosine in acrylic resin. Braz. Dent. J. 2023, 34, 107–114. [Google Scholar] [CrossRef] [PubMed]







| Group | Mean ± SD (Median) | 95% CI (Range) | |
|---|---|---|---|
| Roughness | Control | 3.30 ± 1.2 (2.89) | 2.50; 4.10 (2.45; 6.15) |
| Glazing | 13.24 ± 2.21 (13.69) * | 11.67; 14.82 (8.92; 15.76) | |
| Polishing | 2.28 ± 0.43 (2.39) | 1.97; 2.59 (1.40; 2.97) | |
| Wettability | Control | 52.6 ± 11.3 (55.9) | 44.6; 60.7 (34.7; 67.0) |
| Glazing | 15.0 ± 5.8 (12.2) * | 10.9; 19.2 (9.5; 24.6) | |
| Polishing | 46.3 ± 9.3 (43.1) | 39.6; 53.0 (34.0; 60.7) | |
| Group | Mean ± SD | 95% CI (Range) | |
|---|---|---|---|
| Surface Energy | Control | 48.02 ± 4.58 A | 44.74; 51.29 (40.65; 55.74) |
| Glazing | 64.58 ± 2.05 B | 63.11; 66,05 (59.25; 66.39) | |
| Polishing | 52.22 ± 3.89 C | 49.44; 55.00 (44.30; 56.95) | |
| Dispersive energy | Control | 26.79 ± 3.81 AB | 24.06; 29.52 (21.21; 32.00) |
| Glazing | 23.15 ± 3.18 A | 20.88; 25.43 (17.22; 28.13) | |
| Polishing | 27.93 ± 2.87 B | 25.88; 29.99 (23.65; 32.82) | |
| Polar energy | Control | 21.23 ± 7.17 A | 16.09; 26.36 (12.84; 34.53) |
| Glazing | 41.43 ± 3.68 B | 38.79; 44.06 (37.30; 49.17) | |
| Polishing | 24.29 ± 5.86 A | 20.09; 28.48 (14,39; 32.40) | |
| Group | ||||||
|---|---|---|---|---|---|---|
| Control | Glazing | Polishing | ||||
| Time | Mean ± SD (Median) | 95% CI (Range) | Mean ± SD (Median) | 95% CI (Range) | Mean ± SD (Median) | 95% CI (Range) |
| 2 h | 3.30 ± 4.99 (1.50) | 0.96; 5.64 (0.31; 20.30) | 2.38 ± 2.11 (1.67) | 1.39; 3.37 (0.19; 8.55) | 2.57 ± 4.95 (0.68) | 0.25; 4.88 (0.06; 19.39) |
| 4 h | 6.69 ± 6.19 (4.33) | 3.79; 9.58 (0.65; 23.73) | 6.18 ± 6.66 (2.68) | 3.06; 9.30 (0.51; 22.51) | 4.05 ± 4.19 (2.11) | 2.09; 6.00 (0.45; 14.95) |
| 6 h | 6.10 ± 3.36 (5.89) | 4.52; 7.67 (0.83; 12.54) | 3.92 ± 2.01 (3.91) | 2.98; 4.86 (0.73; 7.02) | 3.31 ± 2.76 (2.08) | 2.02; 4.60 (0.38; 9.49) |
| 8 h | 8.94 ± 10.79 (3.01) | 3.89; 13.99 (0.85; 36.47) | 5.05 ± 3.77 (4.07) | 3.29; 6.82 (0.92; 17.01) | 3.24 ± 2.21 (2.76) | 2.21; 4.27 (0.65; 7.59) |
| Group | ||||||
|---|---|---|---|---|---|---|
| Control | Glazing | Polishing | ||||
| Time | Mean ± SD (Median) | 95% CI (Range) | Mean ± SD (Median) | 95% CI (Range) | Mean ± SD (Median) | 95% CI (Range) |
| 2 h | 3.16 ± 4.66 (1.50) | 0.98; 5.34 (0.31; 18.80) | 2.31 ± 2.08 (1.66) | 1.33; 3.28 (0.19; 8.44) | 2.41 ± 4.83 (0.68) | 0.15; 4.67 (0.00; 19.04) |
| 4 h | 6.60 ± 6.11 (4.22) | 3.75; 9.46 (0.63; 23.28) | 6.12 ± 6.64 (2.64) | 3.01; 9.23 (0.43; 22.45) | 3.61 ± 4.06 (2.10) | 1.71; 5.51 (0.43; 14.85) |
| 6 h | 5.93 ± 3.24 (5.77) | 4.42; 7.45 (0.82; 12.49) | 3.89 ± 2.01 (3.88) | 2.95; 4.83 (0.71; 7.00) | 3.23 ± 2.76 (2.02) | 1.94; 4.52 (0.36; 9.43) |
| 8 h | 8.87 ± 10.77 (2.98) | 3.82; 13.91 (0.83; 36.46) | 5.00 ± 3.73 (4.02) | 3.26; 6.75 (0.92; 16.71) | 3.17 ± 2.23 (2.74) | 2.12; 4.21 (0.62; 7.56) |
| Group | ||||||
|---|---|---|---|---|---|---|
| Control | Glazing | Polishing | ||||
| Time | Mean ± SD (Median) | 95% CI (Range) | Mean ± SD (Median) | 95% CI (Range) | Mean ± SD (Median) | 95% CI (Range) |
| 2 h | 0.14 ± 0.36 (0.00) | 0.00; 0.31 (0.00; 1.50) | 0.08 ± 0.16 (0.01) | 0.00; 0.15 (0.00; 0.61) | 0.16 ± 0.29 (0.02) | 0.02; 0.29 (0.00; 1.20) |
| 4 h | 0.08 ± 0.10 (0.05) | 0.03; 0.13 (0.00; 0.45) | 0.06 ± 0.06 (0.06) | 0.03; 0.09 (0.00; 0.24) | 0.43 ± 0.85 (0.08) | 0.03; 0.83 (0.00; 3.34) |
| 6 h | 0.16 ± 0.34 (0.05) | 0.00; 0.32 (0.00; 1.32) | 0.03 ± 0.03 (0.02) | 0.01; 0.04 (0.00; 0.10) | 0.08 ± 0.09 (0.06) | 0.04; 0.12 (0.00; 0.36) |
| 8 h | 0.07 ± 0.14 (0.02) | 0.00; 0.14 (0.00; 0.64) | 0.05 ± 0.09 (0.01) | 0.01; 0.09 (0.00; 0.30) | 0.07 ± 0.16 (0.03) | 0.00; 0.15 (0.00; 0.72) |
Disclaimer/Publisher’s Note: The statements, opinions and data contained in all publications are solely those of the individual author(s) and contributor(s) and not of MDPI and/or the editor(s). MDPI and/or the editor(s) disclaim responsibility for any injury to people or property resulting from any ideas, methods, instructions or products referred to in the content. |
© 2025 by the authors. Licensee MDPI, Basel, Switzerland. This article is an open access article distributed under the terms and conditions of the Creative Commons Attribution (CC BY) license (https://creativecommons.org/licenses/by/4.0/).
Share and Cite
Ribeiro, G.d.A.; Oliveira, V.d.C.; Faria, A.C.L.; Macedo, A.P.; Maciel, C.R.d.O.; Silva, C.H.L.d.; Ribeiro, R.F.; Rodrigues, R.C.S. Influence of Polishing and Glazing on Surface Characteristics and Biofilm Formation on Zirconia: An In Vitro Study. Antibiotics 2025, 14, 739. https://doi.org/10.3390/antibiotics14080739
Ribeiro GdA, Oliveira VdC, Faria ACL, Macedo AP, Maciel CRdO, Silva CHLd, Ribeiro RF, Rodrigues RCS. Influence of Polishing and Glazing on Surface Characteristics and Biofilm Formation on Zirconia: An In Vitro Study. Antibiotics. 2025; 14(8):739. https://doi.org/10.3390/antibiotics14080739
Chicago/Turabian StyleRibeiro, Gabriela de Arruda, Viviane de Cássia Oliveira, Adriana Cláudia Lápria Faria, Ana Paula Macedo, Carla Roberta de Oliveira Maciel, Cláudia Helena Lovato da Silva, Ricardo Faria Ribeiro, and Renata Cristina Silveira Rodrigues. 2025. "Influence of Polishing and Glazing on Surface Characteristics and Biofilm Formation on Zirconia: An In Vitro Study" Antibiotics 14, no. 8: 739. https://doi.org/10.3390/antibiotics14080739
APA StyleRibeiro, G. d. A., Oliveira, V. d. C., Faria, A. C. L., Macedo, A. P., Maciel, C. R. d. O., Silva, C. H. L. d., Ribeiro, R. F., & Rodrigues, R. C. S. (2025). Influence of Polishing and Glazing on Surface Characteristics and Biofilm Formation on Zirconia: An In Vitro Study. Antibiotics, 14(8), 739. https://doi.org/10.3390/antibiotics14080739

