Carmofur Exhibits Antimicrobial Activity Against Streptococcus pneumoniae
Abstract
1. Introduction
2. Results
2.1. Carmofur Exhibited Potent Antibacterial Activity Against S. pneumoniae
2.2. Inhibition and Eradication of S. pneumoniae Biofilm by Carmofur
2.3. Carmofur Alters Bacterial Membrane Permeability and Affects Bacterial Energy Metabolism
2.4. Carmofur Binded to Bacterial Thymidylate Synthase Protein via Hydrogen Bonding and Hydrophobic Interactions
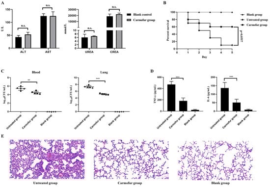
2.5. Evaluation of the Therapeutic Efficacy of Carmofur in a Mouse Model of Streptococcus pneumoniae Infection
3. Discussion
4. Materials and Methods
4.1. Strains, Growth Conditions, and Preparation of Carmofur
4.2. Determination of Minimum Inhibitory Concentration (MIC)
4.3. Growth Curve Assay
4.4. Time-Kill Curve Assay
4.5. Assessment of Antibacterial Activity Against Bacterial Biofilms
4.6. Bacterial Membrane Permeability Assay
4.7. Intracellular Bacterial ATP Detection
4.8. Molecular Docking
4.9. Molecular Dynamics Simulation
4.10. Thymidylate Synthase (thyA) Gene Expression Analysis
4.11. Establishment of Mouse Pneumonia Infection Model
4.12. Statistical Analysis
5. Conclusions
Author Contributions
Funding
Institutional Review Board Statement
Informed Consent Statement
Data Availability Statement
Acknowledgments
Conflicts of Interest
References
- Tang, J.; Chen, J.; He, T.; Jiang, Z.; Zhou, J.; Hu, B.; Yang, S. Diversity of upper respiratory tract infections and prevalence of Streptococcus pneumoniae colonization among patients with fever and flu-like symptoms. BMC Infect. Dis. 2019, 19, 24. [Google Scholar] [CrossRef] [PubMed]
- Turner, A.G.; Ong, C.Y.; Walker, M.J.; Djoko, K.Y.; McEwan, A.G. Transition Metal Homeostasis in Streptococcus pyogenes and Streptococcus pneumoniae. Adv. Microb. Physiol. 2017, 70, 123–191. [Google Scholar] [PubMed]
- Brueggemann, A.B.; Jansen van Rensburg, M.J.; Shaw, D.; McCarthy, N.D.; Jolley, K.A.; Maiden, M.C.J.; van der Linden, M.P.G.; Amin-Chowdhury, Z.; Bennett, D.E.; Borrow, R.; et al. Changes in the incidence of invasive disease due to Streptococcus pneumoniae, Haemophilus influenzae, and Neisseria meningitidis during the COVID-19 pandemic in 26 countries and territories in the Invasive Respiratory Infection Surveillance Initiative: A prospective analysis of surveillance data. Lancet. Digit. Health 2021, 3, e360–e370. [Google Scholar] [PubMed]
- Tsoumani, E.; Carter, J.A.; Salomonsson, S.; Stephens, J.M.; Bencina, G. Clinical, economic, and humanistic burden of community acquired pneumonia in Europe: A systematic literature review. Expert. Rev. Vaccines 2023, 22, 876–884. [Google Scholar] [CrossRef] [PubMed]
- Mulholland, K. Global burden of acute respiratory infections in children: Implications for interventions. Pediatr. Pulmonol. 2003, 36, 469–474. [Google Scholar] [CrossRef] [PubMed]
- Jain, S.; Self, W.H.; Wunderink, R.G.; Fakhran, S.; Balk, R.; Bramley, A.M.; Reed, C.; Grijalva, C.G.; Anderson, E.J.; Courtney, D.M.; et al. Community-Acquired Pneumonia Requiring Hospitalization among U.S. Adults. N. Engl. J. Med. 2015, 373, 415–427. [Google Scholar] [CrossRef] [PubMed]
- Mandell, L.A.; Wunderink, R.G.; Anzueto, A.; Bartlett, J.G.; Campbell, G.D.; Dean, N.C.; Dowell, S.F.; File, T.M., Jr.; Musher, D.M.; Niederman, M.S.; et al. Infectious Diseases Society of America/American Thoracic Society consensus guidelines on the management of community-acquired pneumonia in adults. Clin. Infect. Dis. Off. Publ. Infect. Dis. Soc. Am. 2007, 44 (Suppl. S2), S27–S72. [Google Scholar] [CrossRef]
- Li, Y.; Hu, D.; Ma, X.; Li, D.; Tian, D.; Gong, Y.; Jiang, X. Convergence of carbapenem resistance and hypervirulence leads to high mortality in patients with postoperative Klebsiella pneumoniae meningitis. J. Glob. Antimicrob. Resist. 2021, 27, 95–100. [Google Scholar] [CrossRef]
- He, L.Y.; Le, Y.J.; Guo, Z.; Li, S.; Yang, X.Y. The Role and Regulatory Network of the CiaRH Two-Component System in Streptococcal Species. Front. Microbiol. 2021, 12, 693858. [Google Scholar] [CrossRef] [PubMed]
- Bruyndonckx, R.; Hens, N.; Aerts, M.; Goossens, H.; Latour, K.; Catry, B.; Coenen, S. Persistence of antimicrobial resistance in respiratory streptococci. J. Glob. Antimicrob. Resist. 2017, 8, 6–12. [Google Scholar] [CrossRef]
- Khawbung, J.L.; Nath, D.; Chakraborty, S. Drug resistant Tuberculosis: A review. Comp. Immunol. Microbiol. Infect. Dis. 2021, 74, 101574. [Google Scholar] [CrossRef]
- Felmingham, D. Comparative antimicrobial susceptibility of respiratory tract pathogens. Chemotherapy 2004, 50 (Suppl. S1), 3–10. [Google Scholar] [CrossRef] [PubMed]
- Goldsmith, C.E.; Moore, J.E.; Murphy, P.G. Pneumococcal resistance in the UK. J. Antimicrob. Chemother. 1997, 40 (Suppl. SA), 11–18. [Google Scholar] [CrossRef] [PubMed]
- Cillóniz, C.; Ardanuy, C.; Vila, J.; Torres, A. What is the clinical relevance of drug-resistant pneumococcus? Curr. Opin. Pulm. Med. 2016, 22, 227–234. [Google Scholar] [CrossRef] [PubMed]
- Leontieva, G.; Kramskaya, T.; Gupalova, T. Comparative Efficacy of Parenteral and Mucosal Recombinant Probiotic Vaccines Against SARS-CoV-2 and S. pneumoniae Infections in Animal Models. Vaccines 2024, 12, 1195. [Google Scholar] [CrossRef]
- Shiri, T.; Datta, S.; Madan, J.; Tsertsvadze, A.; Royle, P.; Keeling, M.J.; McCarthy, N.D.; Petrou, S. Indirect effects of childhood pneumococcal conjugate vaccination on invasive pneumococcal disease: A systematic review and meta-analysis. Lancet. Glob. Health 2017, 5, e51–e59. [Google Scholar] [CrossRef] [PubMed]
- Goh, S.L.; Kee, B.P. Molecular detection and genotypic characterisation of Streptococcus pneumoniae isolated from children in Malaysia. Pathog. Glob. Health 2020, 114, 46–54. [Google Scholar] [CrossRef]
- Kristiansen, J.E.; Hendricks, O.; Delvin, T.; Butterworth, T.S.; Aagaard, L.; Christensen, J.B.; Flores, V.C.; Keyzer, H. Reversal of resistance in microorganisms by help of non-antibiotics. J. Antimicrob. Chemother. 2007, 59, 1271–1279. [Google Scholar] [CrossRef]
- DeSarno, A.E.; Parcell, B.J.; Coote, P.J. Repurposing the anti-viral drug zidovudine (AZT) in combination with meropenem as an effective treatment for infections with multi-drug resistant, carbapenemase-producing strains of Klebsiella pneumoniae. Pathog. Dis. 2020, 78, ftaa063. [Google Scholar] [CrossRef] [PubMed]
- Younis, W.; Thangamani, S.; Seleem, M.N. Repurposing Non-Antimicrobial Drugs and Clinical Molecules to Treat Bacterial Infections. Curr. Pharm. Des. 2015, 21, 4106–4111. [Google Scholar] [CrossRef] [PubMed]
- Guo, X.; Weng, L.; Yi, L.; Geng, D. Toxicological Safety Evaluation in Acute and 21-Day Studies of Ethanol Extract from Solanum lyratum Thunb. Evid.-Based Complement. Altern. Med. 2022, 2022, 8518324. [Google Scholar] [CrossRef] [PubMed]
- Zhong, Y.; Guo, J.; Zhang, Z.; Zheng, Y.; Yang, M.; Su, Y. Exogenous NADH promotes the bactericidal effect of aminoglycoside antibiotics against Edwardsiella tarda. Virulence 2024, 15, 2367647. [Google Scholar] [CrossRef] [PubMed]
- Aflakian, F.; Mirzavi, F.; Aiyelabegan, H.T.; Soleimani, A.; Gholizadeh Navashenaq, J.; Karimi-Sani, I.; Rafati Zomorodi, A.; Vakili-Ghartavol, R. Nanoparticles-based therapeutics for the management of bacterial infections: A special emphasis on FDA approved products and clinical trials. Eur. J. Pharm. Sci. Off. J. Eur. Fed. Pharm. Sci. 2023, 188, 106515. [Google Scholar] [CrossRef]
- Fang, Z.Y.; Zhang, Z.Y.; Zheng, Y.D.; Lei, D.; Zhuang, J.; Li, N.; He, Q.Y.; Sun, X. Repurposing cinacalcet suppresses multidrug-resistant Staphylococcus aureus by disruption of cell membrane and inhibits biofilm by targeting IcaR. J. Antimicrob. Chemother. 2024, 79, 903–917. [Google Scholar] [CrossRef] [PubMed]
- Taguchi, T. Review of a new antimetabolic agent 1-hexylcarbamoyl-5-fluorouracil (HCFU). In New Anticancer Drugs; Springer: Berlin/Heidelberg, Germany, 1980; pp. 125–132. [Google Scholar]
- Kikuchi, M.; Uekama, K. Effect of dimethyl beta-cyclodextrin on oral or rectal absorption of 1-hexylcarbamoyl-5-fluorouracil (HCFU). Yakugaku. Zasshi 1988, 108, 156–163. [Google Scholar] [CrossRef] [PubMed]
- Furukawa, M.; Karakama, T.; Kaji, M.; Gomita, S.; Yoshimura, M.; Watanabe, N. Collaborative work to evaluate toxicity on male reproductive organs by repeated dose studies in rats: 16) effects of short-term administration of carmofur on spermatogenesis. J. Toxicol. Sci. 2000, 25, 163–171. [Google Scholar] [CrossRef]
- Jin, Z.; Zhao, Y.; Sun, Y.; Zhang, B.; Wang, H.; Wu, Y.; Zhu, Y.; Zhu, C.; Hu, T.; Du, X. Structural basis for the inhibition of SARS-CoV-2 main protease by antineoplastic drug carmofur. Nat. Struct. Mol. Biol. 2020, 27, 529–532. [Google Scholar] [CrossRef] [PubMed]
- Realini, N.; Solorzano, C.; Pagliuca, C.; Pizzirani, D.; Armirotti, A.; Luciani, R.; Costi, M.P.; Bandiera, T.; Piomelli, D. Discovery of highly potent acid ceramidase inhibitors with in vitro tumor chemosensitizing activity. Sci. Rep. 2013, 3, 1035. [Google Scholar] [CrossRef] [PubMed]
- Wu, K.; Xiu, Y.; Zhou, P.; Qiu, Y.; Li, Y. A new use for an old drug: Carmofur attenuates lipopolysaccharide (LPS)-induced acute lung injury via inhibition of FAAH and NAAA activities. Front. Pharmacol. 2019, 10, 818. [Google Scholar] [CrossRef]
- Vuotto, C.; Donelli, G. Novel Treatment Strategies for Biofilm-Based Infections. Drugs 2019, 79, 1635–1655. [Google Scholar] [CrossRef]
- Çömlekçi, E.; Kutlu, H.M.; Vejselova Sezer, C. Toward stimulating apoptosis in human lung adenocarcinoma cells by novel nano-carmofur compound treatment. Anti-Cancer Drugs 2021, 32, 657–663. [Google Scholar] [CrossRef]
- Dengler, W.A.; Schulte, J.; Berger, D.P.; Mertelsmann, R.; Fiebig, H.H. Development of a propidium iodide fluorescence assay for proliferation and cytotoxicity assays. Anti-Cancer Drugs 1995, 6, 522–532. [Google Scholar] [CrossRef]
- Feng, M.; Yin, H.; Peng, H.; Liu, X.; Yang, P.; Lu, G.; Dang, Z. Influence of co-existed tetrabromobisphenol A (TBBPA) and hexavalent chromium on the cellular characteristics of Pycnoporus sanguineus during their removal and reduction. Ecotoxicol. Environ. Saf. 2017, 142, 388–398. [Google Scholar] [CrossRef] [PubMed]
- Islam, M.M.; Mirza, S.P. Versatile use of Carmofur: A comprehensive review of its chemistry and pharmacology. Drug Dev. Res. 2022, 83, 1505–1518. [Google Scholar] [CrossRef] [PubMed]
- Torres, N.S.; Abercrombie, J.J.; Srinivasan, A.; Lopez-Ribot, J.L.; Ramasubramanian, A.K.; Leung, K.P. Screening a Commercial Library of Pharmacologically Active Small Molecules against Staphylococcus aureus Biofilms. Antimicrob. Agents Chemother. 2016, 60, 5663–5672. [Google Scholar] [CrossRef]
- Younis, W.; AbdelKhalek, A.; Mayhoub, A.S.; Seleem, M.N. In Vitro Screening of an FDA-Approved Library Against ESKAPE Pathogens. Curr. Pharm. Des. 2017, 23, 2147–2157. [Google Scholar] [CrossRef]
- Di Bonaventura, G.; Lupetti, V.; Di Giulio, A.; Muzzi, M.; Piccirilli, A.; Cariani, L.; Pompilio, A. Repurposing high-throughput screening identifies unconventional drugs with antibacterial and antibiofilm activities against Pseudomonas aeruginosa under Experimental conditions relevant to cystic fibrosis. Microbiol. Spectr. 2023, 11, e00352-23. [Google Scholar] [CrossRef]
- Okino, N.; Tani, M.; Imayama, S.; Ito, M. Purification and Characterization of a Novel Ceramidase from Pseudomonas aeruginosa. J. Biol. Chem. 1998, 273, 14368–14373. [Google Scholar] [CrossRef] [PubMed]
- Islam, M.M.; Kub, E.F.; Rajaratnam, V.; Mirza, S.P. The development and validation of sensitive LC-MS/MS method for quantitative bioanalysis of carmofur in mouse plasma and its application to pharmacokinetic study. J. Chromatogr. B Anal. Technol. Biomed. Life Sci. 2022, 1212, 123516. [Google Scholar] [CrossRef]
- Donson, A.M.; Amani, V.; Warner, E.A.; Griesinger, A.M.; Witt, D.A.; Levy, J.M.M. Identification of FDA-Approved Oncology Drugs with Selective Potency in High-Risk Childhood Ependymoma. Mol. Cancer Ther. 2018, 17, 1984–1994. [Google Scholar] [CrossRef] [PubMed]
- Komeda, H.; Horie, M.; Takahashi, Y.; Kobayashi, S.; Yamada, S.; Kuriyama, M.; Kawada, Y. A case of renal cell carcinoma with lung metastases successfully treated by interferon-beta. Hinyokika Kiyo. Acta Urol. Jpn. 1989, 35, 637–641. [Google Scholar]
- Uddin, M.J.; Overkleeft, H.S.; Lentz, C.S. Activity-Based Protein Profiling in Methicillin-Resistant Staphylococcus aureus Reveals the Broad Reactivity of a Carmofur-Derived Probe. Chembiochem A Eur. J. Chem. Biol. 2023, 24, e202300473. [Google Scholar] [CrossRef]
- Fukumoto, Y.; Suzuki, N.; Hara, R.; Tanaka, Y.K. Development of a Biosafety Level 1 Cellular Assay for Identifying Small-Molecule Antivirals Targeting the Main Protease of SARS-CoV-2: Evaluation of Cellular Activity of GC376, Boceprevir, Carmofur, Ebselen, and Selenoneine. Int. J. Mol. Sci. 2024, 25, 5767. [Google Scholar] [CrossRef] [PubMed]
- Liu, Y.; Tong, Z.; Shi, J.; Li, R.; Upton, M.; Wang, Z. Drug repurposing for next-generation combination therapies against multidrug-resistant bacteria. Theranostics 2021, 11, 4910–4928. [Google Scholar] [CrossRef] [PubMed]
- Abedon, S.T. Ecology of anti-biofilm agents I: Antibiotics versus bacteriophages. Pharmaceuticals 2015, 8, 525–558. [Google Scholar] [CrossRef] [PubMed]
- Wang, L.; Hames, C.; Schmidl, S.R.; Stülke, J. Upregulation of thymidine kinase activity compensates for loss of thymidylate synthase activity in Mycoplasma pneumoniae. Mol. Microbiol. 2010, 77, 1502–1511. [Google Scholar] [CrossRef]
- Kriegeskorte, A.; Block, D.; Drescher, M.; Windmüller, N.; Mellmann, A.; Baum, C.; Neumann, C.; Lorè, N.I.; Bragonzi, A.; Liebau, E.; et al. Inactivation of thyA in Staphylococcus aureus attenuates virulence and has a strong impact on metabolism and virulence gene expression. mBio 2014, 5, e01447-14. [Google Scholar] [CrossRef]
- Zuo, J.; Quan, Y.; Li, J.; Li, Y.; Song, D.; Li, X. Tackling Antibiotic Resistance: Exploring 5-Fluorouracil as a Promising Antimicrobial Strategy for the Treatment of Streptococcus suis Infection. Animals 2024, 14, 1286. [Google Scholar] [CrossRef]
- Myllykallio, H.; Sournia, P.; Heliou, A.; Liebl, U. Unique features and anti-microbial targeting of folate-and flavin-dependent methyltransferases required for accurate maintenance of genetic information. Front. Microbiol. 2018, 9, 918. [Google Scholar] [CrossRef] [PubMed]
- Leduc, D.; Escartin, F.; Nijhout, H.F.; Reed, M.C.; Liebl, U.; Skouloubris, S.; Myllykallio, H. Flavin-dependent thymidylate synthase ThyX activity: Implications for the folate cycle in bacteria. J. Bacteriol. 2007, 189, 8537–8545. [Google Scholar] [CrossRef] [PubMed][Green Version]
- Longley, D.B.; Harkin, D.P.; Johnston, P.G. 5-fluorouracil: Mechanisms of action and clinical strategies. Nat. Rev. Cancer 2003, 3, 330–338. [Google Scholar] [CrossRef]
- Mager, D. Bacteria and cancer: Cause, coincidence or cure? A review. J. Transl. Med. 2006, 4, 14. [Google Scholar] [CrossRef] [PubMed]
- Hilton, K.L.; Manwani, C.; Boles, J.E.; White, L.J.; Ozturk, S.; Garrett, M.D.; Hiscock, J.R. The phospholipid membrane compositions of bacterial cells, cancer cell lines and biological samples from cancer patients. Chem. Sci. 2021, 12, 13273–13282. [Google Scholar] [CrossRef]
- Bui, K.Q.; Banevicius, M.A.; Nightingale, C.H.; Quintiliani, R.; Nicolau, D.P. In vitro and in vivo influence of adjunct clarithromycin on the treatment of mucoid Pseudomonas aeruginosa. J. Antimicrob. Chemother. 2000, 45, 57–62. [Google Scholar] [CrossRef] [PubMed]
- Humphries, R.; Bobenchik, A.M.; Hindler, J.A.; Schuetz, A.N. Overview of Changes to the Clinical and Laboratory Standards Institute Performance Standards for Antimicrobial Susceptibility Testing, M100, 31st Edition. J. Clin. Microbiol. 2021, 59, e0021321. [Google Scholar] [CrossRef]
- Ndjom, C.G.; Jones, H.P. CRH promotes S. pneumoniae growth in vitro and increases lung carriage in mice. Front. Microbiol. 2015, 6, 279. [Google Scholar] [CrossRef] [PubMed]
- Setiawan, A.; Widodo, A.D.W.; Endraswari, P.D. Comparison of ciprofloxacin, cotrimoxazole, and doxycycline on Klebsiella pneumoniae: Time-kill curve analysis. Ann. Med. Surg. 2022, 84, 104841. [Google Scholar] [CrossRef] [PubMed]
- Müsken, M.; Di Fiore, S.; Römling, U.; Häussler, S. A 96-well-plate-based optical method for the quantitative and qualitative evaluation of Pseudomonas aeruginosa biofilm formation and its application to susceptibility testing. Nat. Protoc. 2010, 5, 1460–1469. [Google Scholar] [CrossRef]
- Díez-Martínez, R.; García-Fernández, E.; Manzano, M.; Martínez, Á.; Domenech, M.; Vallet-Regí, M.; García, P. Auranofin-loaded nanoparticles as a new therapeutic tool to fight streptococcal infections. Sci. Rep. 2016, 6, 19525. [Google Scholar] [CrossRef] [PubMed]
- Ohmizo, C.; Yata, M.; Katsu, T. Bacterial cytoplasmic membrane permeability assay using ion-selective electrodes. J. Microbiol. Methods 2004, 59, 173–179. [Google Scholar] [CrossRef] [PubMed]
- Hong, S.J.; Kwon, K.R. A novel retentive type of dental implant prosthesis: Marginal fitness of the cementless double crown type implant prosthesis evaluated by bacterial penetration and viability. J. Adv. Prosthodont. 2020, 12, 233–238. [Google Scholar] [CrossRef] [PubMed]
- Pinzi, L.; Rastelli, G. Molecular Docking: Shifting Paradigms in Drug Discovery. Int. J. Mol. Sci. 2019, 20, 4331. [Google Scholar] [CrossRef] [PubMed]
- Jo, S.; Kim, T.; Iyer, V.G.; Im, W. CHARMM-GUI: A web-based graphical user interface for CHARMM. J. Comput. Chem. 2008, 29, 1859–1865. [Google Scholar] [CrossRef] [PubMed]
- Mark, P.; Nilsson, L. Structure and dynamics of the TIP3P, SPC, and SPC/E water models at 298 K. J. Phys. Chem. A 2001, 105, 9954–9960. [Google Scholar] [CrossRef]






| Strains | Source | MIC (µg/mL) | ||||||
|---|---|---|---|---|---|---|---|---|
| Carmofur | ERY | PCN | CLI | AZM | TET | STX | ||
| S. aureus ATCC 25923 | ATCC | 0.25 | 1 | 0.125 | 1 | 2 | 4 | 2/32 |
| S. aureus ATCC 43300 | ATCC | 0.5 | 2 | 0.25 | 1 | 4 | 4 | 2/32 |
| S. pneumoniae ATCC 49619 | ATCC | 0.25 | 0.125 | 0.5 | 0.125 | 0.25 | 0.5 | 0.5/2 |
| S. pneumoniae 13412 | China (Zhe Jiang) | 0.5 | 8 | 2 | 8 | 16 | 16 | 8/64 |
| S. pneumoniae 14472 | China (Zhe Jiang) | 0.5 | 16 | 16 | 8 | 16 | 32 | 4/32 |
| S. pneumoniae 14466 | China (Zhe Jiang) | 1 | 8 | 4 | 4 | 8 | 16 | 16/32 |
| S. pneumoniae 15131 | China (Zhe Jiang) | 0.25 | 32 | 2 | 16 | 8 | 16 | 16/32 |
| S. pneumoniae 15447 | China (Zhe Jiang) | 0.25 | 8 | 2 | 16 | 16 | 16 | 8/64 |
| S. pneumoniae 16148 | China (Zhe Jiang) | 0.5 | 16 | 4 | 16 | 32 | 32 | 8/64 |
| S. pneumoniae 16227 | China (Zhe Jiang) | 0.5 | 16 | 32 | 8 | 8 | 32 | 8/64 |
| S. pneumoniae 16432 | China (Zhe Jiang) | 0.5 | 32 | 4 | 8 | 8 | 32 | 16/32 |
| S. pneumoniae 17213 | China (Zhe Jiang) | 1 | 32 | 4 | 8 | 16 | 2 | 16/64 |
| S. pneumoniae 17426 | China (Zhe Jiang) | 0.5 | 8 | 32 | 16 | 32 | 32 | 8/64 |
| Gene | Primer | Sequence (5′-3′) |
|---|---|---|
| thyA | Forward | GGAAGGTTGGGAAGTTCTTC |
| Reverse | GGCTTAACAGGGTCATAATCC | |
| 16S rRNA | Forward | CATTGTAGCACGTGTGTAGC |
| Reverse | AACCTTACCAGGTCTTGACATC |
Disclaimer/Publisher’s Note: The statements, opinions and data contained in all publications are solely those of the individual author(s) and contributor(s) and not of MDPI and/or the editor(s). MDPI and/or the editor(s) disclaim responsibility for any injury to people or property resulting from any ideas, methods, instructions or products referred to in the content. |
© 2025 by the authors. Licensee MDPI, Basel, Switzerland. This article is an open access article distributed under the terms and conditions of the Creative Commons Attribution (CC BY) license (https://creativecommons.org/licenses/by/4.0/).
Share and Cite
Lyu, W.; Zhang, Y.; Zhang, Z.; Lu, H. Carmofur Exhibits Antimicrobial Activity Against Streptococcus pneumoniae. Antibiotics 2025, 14, 231. https://doi.org/10.3390/antibiotics14030231
Lyu W, Zhang Y, Zhang Z, Lu H. Carmofur Exhibits Antimicrobial Activity Against Streptococcus pneumoniae. Antibiotics. 2025; 14(3):231. https://doi.org/10.3390/antibiotics14030231
Chicago/Turabian StyleLyu, Wenting, Yuqing Zhang, Zhen Zhang, and Hao Lu. 2025. "Carmofur Exhibits Antimicrobial Activity Against Streptococcus pneumoniae" Antibiotics 14, no. 3: 231. https://doi.org/10.3390/antibiotics14030231
APA StyleLyu, W., Zhang, Y., Zhang, Z., & Lu, H. (2025). Carmofur Exhibits Antimicrobial Activity Against Streptococcus pneumoniae. Antibiotics, 14(3), 231. https://doi.org/10.3390/antibiotics14030231

