GATR-3, a Peptide That Eradicates Preformed Biofilms of Multidrug-Resistant Acinetobacter baumannii
Abstract
1. Introduction
2. Results
2.1. GATR-3 Peptide Design
2.2. Antimicrobial Susceptibility Testing
2.3. Inhibition of Biofilm Formation (MBIC50)
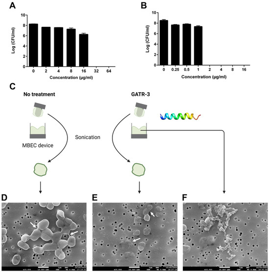
2.4. Eradication of Preformed Biofilms (MBEC)
2.5. Time to Kill Assay
2.6. Induction of Resistance by GATR-3 Peptide
2.7. Mechanism of Action
2.8. Host-Directed Toxicity of GATR-3 Peptide
2.8.1. Hemolysis Assay
2.8.2. Cytotoxicity Assay
2.8.3. Waxworm Toxicity Assay
2.9. Therapeutic Index
3. Discussion
4. Materials and Methods
4.1. Bacterial Strains
4.2. Peptide Synthesis
4.3. Minimum Inhibitory Concentration (MIC)
4.4. Minimum Bactericidal Concentration (MBC)
4.5. Time-Kill Kinetics
4.6. Minimum Biofilm Inhibitory Concentration (MBIC)
4.7. Minimum Biofilm Eradication Concentration (MBEC)
4.8. Scanning Electron Microscopy of Biofilm
4.9. Resistance Acquisition and Cross-Resistance
4.10. Membrane Disruption Assay
4.11. Membrane Depolarization Assay
4.12. Hemolysis Assay
4.13. Cell Cytotoxicity (MTT) Assay
4.14. Waxworm Toxicity Assessment
Supplementary Materials
Author Contributions
Funding
Institutional Review Board Statement
Informed Consent Statement
Data Availability Statement
Conflicts of Interest
References
- Watanabe, T. Infectious drug resistance in enteric bacteria. N. Engl. J. Med. 1966, 275, 888–894. [Google Scholar] [CrossRef] [PubMed]
- World Health Organization. Antimicrobial Resistance: Global Report on Surveillance; World Health Organization, 2014. Available online: https://reliefweb.int/report/world/antimicrobial-resistance-global-report-surveillance-2014?psafe_param=1&gad_source=1&gclid=CjwKCAiAnL-sBhBnEiwAJRGigq9cQaDP-5dZVIxsBKj61dBTKqubc10Egc9-BuDgnMuW5dypQJAiUhoCciQQAvD_BwE (accessed on 26 November 2023).
- Peleg, A.Y.; Seifert, H.; Paterson, D.L. Acinetobacter baumannii: Emergence of a successful pathogen. Clin. Microbiol. Rev. 2008, 21, 538–582. [Google Scholar] [CrossRef] [PubMed]
- Howard, A.; O’Donoghue, M.; Feeney, A.; Sleator, R.D. Acinetobacter baumannii: An emerging opportunistic pathogen. Virulence 2012, 3, 243–250. [Google Scholar] [CrossRef] [PubMed]
- Antibiotic Resistance Threats in the United States; CDC: Atlanta, GA, USA, 2019.
- Simor, A.E.; Lee, M.; Vearncombe, M.; Jones-Paul, L.; Barry, C.; Gomez, M.; Fish, J.S.; Cartotto, R.C.; Palmer, R.; Louie, M. An outbreak due to multiresistant Acinetobacter baumannii in a burn unit: Risk factors for acquisition and management. Infect. Control Hosp. Epidemiol. 2002, 23, 261–267. [Google Scholar] [CrossRef] [PubMed]
- Bergogne-Berezin, E.; Towner, K. Acinetobacter spp. as nosocomial pathogens: Microbiological, clinical, and epidemiological features. Clin. Microbiol. Rev. 1996, 9, 148–165. [Google Scholar] [CrossRef] [PubMed]
- Geiger, S.; McCormick, F.; Chou, R.; Wandel, A.G. War Wounds: Lessons Learned from Operation Iraqi Freedom. Plast. Reconstr. Surg. 2008, 122, 146–153. [Google Scholar] [CrossRef] [PubMed]
- Costerton, J.W.; Geesey, G.G.; Cheng, K.J. How Bacteria Stick. Sci. Am. 1978, 238, 86–95. [Google Scholar] [CrossRef]
- Akers, K.S.; Mende, K.; Cheatle, K.A.; Zera, W.C.; Yu, X.; Beckius, M.L.; Aggarwal, D.; Li, P.; Sanchez, C.J.; Wenke, J.C.; et al. Biofilms and persistent wound infections in United States military trauma patients: A case–control analysis. BMC Infect. Dis. 2014, 14, 190. [Google Scholar] [CrossRef]
- Duplantier, A.J.; van Hoek, M.L. The Human Cathelicidin Antimicrobial Peptide LL-37 as a Potential Treatment for Polymicrobial Infected Wounds. Front. Immunol. 2013, 4, 143. [Google Scholar] [CrossRef]
- Flemming, H.-C.; Wingender, J. The biofilm matrix. Nat. Rev. Microbiol. 2010, 8, 623–633. [Google Scholar] [CrossRef]
- Lipsky, B.A.; Berendt, A.R.; Deery, H.G.; John, M.E.; Warren, S.J.; Adolf, W.K.; Jack, L.L.; Lew, D.P.; Jon, T.M.; Norden, C.; et al. Diagnosis and Treatment of Diabetic Foot Infections. Clin. Infect. Dis. 2004, 39, 885–910. [Google Scholar] [CrossRef] [PubMed]
- Shanmugam, P.; Jeya, M. The bacteriology of diabetic foot ulcers, with a special reference to multidrug resistant strains. J. Clin. Diagn. Res. 2013, 7, 441. [Google Scholar] [CrossRef] [PubMed]
- Li, X.; Cheng, Q.; Du, Z.; Zhu, S.; Cheng, C. Microbiological concordance in the management of diabetic foot ulcer infections with osteomyelitis, on the basis of cultures of different specimens at a diabetic foot center in China. Diabetes Metab. Syndr. Obes. 2021, 14, 1493–1503. [Google Scholar] [CrossRef] [PubMed]
- Macdonald, K.E.; Boeckh, S.; Stacey, H.J.; Jones, J.D. The microbiology of diabetic foot infections: A meta-analysis. BMC Infect. Dis. 2021, 21, 770. [Google Scholar] [CrossRef] [PubMed]
- El-Din, R.A.A.; El-Bassat, H.; El-Bedewy, M.; El-Mohamady, H. Prevalence of metallo-beta-lactamases producers among carbapenem-resistant Acinetobacter baumannii strains isolated from diabetic foot ulcers. Afr. J. Microbiol. Res. 2014, 8, 1580–1585. [Google Scholar]
- Henig, O.; Pogue, J.M.; Martin, E.; Hayat, U.; Ja’ara, M.; Kilgore, P.E.; Cha, R.; Dhar, S.; Kaye, K.S. The Impact of Multidrug-Resistant Organisms on Outcomes in Patients With Diabetic Foot Infections. Open Forum Infect. Dis. 2020, 7. [Google Scholar] [CrossRef] [PubMed]
- Hancock, R.E.W.; Sahl, H.-G. Antimicrobial and host-defense peptides as new anti-infective therapeutic strategies. Nat. Biotechnol. 2006, 24, 1551–1557. [Google Scholar] [CrossRef]
- Browne, K.; Chakraborty, S.; Chen, R.; Willcox, M.D.; Black, D.S.; Walsh, W.R.; Kumar, N. A New Era of Antibiotics: The Clinical Potential of Antimicrobial Peptides. Int. J. Mol. Sci. 2020, 21, 7047. [Google Scholar] [CrossRef]
- Juba, M.L.; Russo, P.S.; Devine, M.; Barksdale, S.; Rodriguez, C.; Vliet, K.A.; Schnur, J.M.; van Hoek, M.L.; Bishop, B.M. Large Scale Discovery and De Novo-Assisted Sequencing of Cationic Antimicrobial Peptides (CAMPs) by Microparticle Capture and Electron-Transfer Dissociation (ETD) Mass Spectrometry. J. Proteome Res. 2015, 14, 4282–4295. [Google Scholar] [CrossRef]
- Pane, K.; Durante, L.; Crescenzi, O.; Cafaro, V.; Pizzo, E.; Varcamonti, M.; Zanfardino, A.; Izzo, V.; Di Donato, A.; Notomista, E. Antimicrobial potency of cationic antimicrobial peptides can be predicted from their amino acid composition: Application to the detection of “cryptic” antimicrobial peptides. J. Theor. Biol. 2017, 419, 254–265. [Google Scholar] [CrossRef]
- Bishop, B.M.; Juba, M.L.; Devine, M.C.; Barksdale, S.M.; Rodriguez, C.A.; Chung, M.C.; Russo, P.S.; Vliet, K.A.; Schnur, J.M.; van Hoek, M.L. Bioprospecting the American alligator (Alligator mississippiensis) host defense peptidome. PLoS ONE 2015, 10, e0117394. [Google Scholar] [CrossRef] [PubMed]
- Barksdale, S.M.; Hrifko, E.J.; Chung, E.M.; van Hoek, M.L. Peptides from American alligator plasma are antimicrobial against multi-drug resistant bacterial pathogens including Acinetobacter baumannii. BMC Microbiol. 2016, 16, 189. [Google Scholar] [CrossRef] [PubMed]
- van Hoek, M.L.; Kaushal, A.; Bishop, B.M.; Barksdale, S.M. Intraperitoneal treatment with antimicrobial peptide rescues mice from a pulmonary Francisella infection. bioRxiv 2019. [Google Scholar] [CrossRef]
- Yang, J.; Zhang, Y. I-TASSER server: New development for protein structure and function predictions. Nucleic Acids Res. 2015, 43, W174–W181. [Google Scholar] [CrossRef] [PubMed]
- Wang, G.; Li, X.; Wang, Z. APD3: The antimicrobial peptide database as a tool for research and education. Nucleic Acids Res. 2015, 44, D1087–D1093. [Google Scholar] [CrossRef] [PubMed]
- Clinical and Laboratory Standards Institute (CLSI). Methods for Dilution Antimicrobial Susceptibility Tests for Bacteria That Grow Aerobically; Approved Standard-Tenth Edition. CLSI Document M07-A10 (ISBN 1-56238-987-4 [Print]: ISBN 1-56238-988-2 [Electronic]). 2015. Available online: https://clsi.org/media/1632/m07a10_sample.pdf (accessed on 26 November 2023).
- Jacobs, A.C.; Thompson, M.G.; Black, C.C.; Kessler, J.L.; Clark, L.P.; McQueary, C.N.; Gancz, H.Y.; Corey, B.W.; Moon, J.K.; Si, Y.; et al. AB5075, a Highly Virulent Isolate of Acinetobacter baumannii, as a Model Strain for the Evaluation of Pathogenesis and Antimicrobial Treatments. mBio 2014, 5, e01076-01014. [Google Scholar] [CrossRef]
- Zhao, J.; Han, M.-L.; Zhu, Y.; Lin, Y.-W.; Wang, Y.-W.; Lu, J.; Hu, Y.; Tony Zhou, Q.; Velkov, T.; Li, J. Comparative metabolomics reveals key pathways associated with the synergistic activity of polymyxin B and rifampicin combination against multidrug-resistant Acinetobacter baumannii. Biochem. Pharmacol. 2021, 184, 114400. [Google Scholar] [CrossRef]
- Alsaab, F.M.; Dean, S.N.; Bobde, S.; Ascoli, G.G.; van Hoek, M.L. Computationally Designed AMPs with Antibacterial and Antibiofilm Activity against MDR Acinetobacter baumannii. Antibiotics 2023, 12, 1396. [Google Scholar] [CrossRef]
- Liao, C.-H.; Chen, C.S.; Chen, Y.-C.; Jiang, N.-E.; Farn, C.J.; Shen, Y.-S.; Hsu, M.-L.; Chang, C.-H. Vancomycin-loaded oxidized hyaluronic acid and adipic acid dihydrazide hydrogel: Bio-compatibility, drug release, antimicrobial activity, and biofilm model. J. Microbiol. Immunol. Infect. 2020, 53, 525–531. [Google Scholar] [CrossRef]
- Rasheed, J.K.; Kitchel, B.; Zhu, W.; Anderson, K.F.; Clark, N.C.; Ferraro, M.J.; Savard, P.; Humphries, R.M.; Kallen, A.J.; Limbago, B.M. New Delhi metallo-β-lactamase–producing enterobacteriaceae, United States. Emerg. Infect. Dis. 2013, 19, 870. [Google Scholar] [CrossRef]
- Donlan, R.M. Role of Biofilms in Antimicrobial Resistance. ASAIO J. 2000, 46, S47–S52. [Google Scholar] [CrossRef] [PubMed]
- Costerton, J.W.; Cheng, K.J.; Geesey, G.G.; Ladd, T.I.; Nickel, J.C.; Dasgupta, M.; Marrie, T.J. Bacterial Biofilms in Nature and Disease. Annu. Rev. Microbiol. 1987, 41, 435–464. [Google Scholar] [CrossRef] [PubMed]
- Haney, E.F.; Mansour, S.C.; Hancock, R.E. Antimicrobial Peptides: An Introduction. Methods Mol. Biol. 2017, 1548, 3–22. [Google Scholar] [CrossRef]
- Upmanyu, K.; Haq, Q.M.R.; Singh, R. Factors mediating Acinetobacter baumannii biofilm formation: Opportunities for developing therapeutics. Curr. Res. Microb. Sci. 2022, 3, 100131. [Google Scholar] [CrossRef] [PubMed]
- Yang, C.-H.; Su, P.-W.; Moi, S.-H.; Chuang, L.-Y. Biofilm Formation in Acinetobacter Baumannii: Genotype-Phenotype Correlation. Molecules 2019, 24, 1849. [Google Scholar] [CrossRef] [PubMed]
- Dean, S.N.; Bishop, B.M.; van Hoek, M.L. Natural and synthetic cathelicidin peptides with anti-microbial and anti-biofilm activity against Staphylococcus aureus. BMC Microbiol. 2011, 11, 114. [Google Scholar] [CrossRef] [PubMed]
- Dean, S.N.; Bishop, B.M.; van Hoek, M.L. Susceptibility of Pseudomonas aeruginosa Biofilm to Alpha-Helical Peptides: D-enantiomer of LL-37. Front. Microbiol. 2011, 2, 128. [Google Scholar] [CrossRef]
- Overhage, J.; Campisano, A.; Bains, M.; Torfs, E.C.; Rehm, B.H.; Hancock, R.E. Human host defense peptide LL-37 prevents bacterial biofilm formation. Infect. Immun. 2008, 76, 4176–4182. [Google Scholar] [CrossRef]
- de la Fuente-Núñez, C.; Reffuveille, F.; Haney, E.F.; Straus, S.K.; Hancock, R.E.W. Broad-Spectrum Anti-biofilm Peptide That Targets a Cellular Stress Response. PLoS Pathog. 2014, 10, e1004152. [Google Scholar] [CrossRef]
- Beganovic, M.; Luther, M.K.; Daffinee, K.E.; LaPlante, K.L. Biofilm prevention concentrations (BPC) of minocycline compared to polymyxin B, meropenem, and amikacin against Acinetobacter baumannii. Diagn. Microbiol. Infect. Dis. 2019, 94, 223–226. [Google Scholar] [CrossRef]
- Haney, E.F.; Trimble, M.J.; Cheng, J.T.; Valle, Q.; Hancock, R.E.W. Critical Assessment of Methods to Quantify Biofilm Growth and Evaluate Antibiofilm Activity of Host Defence Peptides. Biomolecules 2018, 8, 29. [Google Scholar] [CrossRef] [PubMed]
- Feng, X.; Sambanthamoorthy, K.; Palys, T.; Paranavitana, C. The human antimicrobial peptide LL-37 and its fragments possess both antimicrobial and antibiofilm activities against multidrug-resistant Acinetobacter baumannii. Peptides 2013, 49, 131–137. [Google Scholar] [CrossRef] [PubMed]
- Guo, Y.; Wang, L.; Lei, J.; Xu, J.; Han, L. Antimicrobial and Antibiofilm Activity of Human Cationic Antibacterial Peptide (LL-37) and Its Analogs Against Pan-Drug-Resistant Acinetobacter baumannii. Jundishapur J. Microbiol. 2017, 10, e35857. [Google Scholar] [CrossRef]
- de Breij, A.; Riool, M.; Cordfunke, R.A.; Malanovic, N.; de Boer, L.; Koning, R.I.; Ravensbergen, E.; Franken, M.; van der Heijde, T.; Boekema, B.K.; et al. The antimicrobial peptide SAAP-148 combats drug-resistant bacteria and biofilms. Sci. Transl. Med. 2018, 10, eaan4044. [Google Scholar] [CrossRef] [PubMed]
- Mascio, C.T.; Alder, J.D.; Silverman, J.A. Bactericidal action of daptomycin against stationary-phase and nondividing Staphylococcus aureus cells. Antimicrob. Agents Chemother. 2007, 51, 4255–4260. [Google Scholar] [CrossRef]
- Sanchez-Gomez, S.; Ferrer-Espada, R.; Stewart, P.S.; Pitts, B.; Lohner, K.; Martinez de Tejada, G. Antimicrobial activity of synthetic cationic peptides and lipopeptides derived from human lactoferricin against Pseudomonas aeruginosa planktonic cultures and biofilms. BMC Microbiol. 2015, 15, 137. [Google Scholar] [CrossRef]
- Mwangi, J.; Yin, Y.; Wang, G.; Yang, M.; Li, Y.; Zhang, Z.; Lai, R. The antimicrobial peptide ZY4 combats multidrug-resistant Pseudomonas aeruginosa and Acinetobacter baumannii infection. Proc. Natl. Acad. Sci. 2019, 116, 26516–26522. [Google Scholar] [CrossRef]
- Mourtada, R.; Herce, H.D.; Yin, D.J.; Moroco, J.A.; Wales, T.E.; Engen, J.R.; Walensky, L.D. Design of stapled antimicrobial peptides that are stable, nontoxic and kill antibiotic-resistant bacteria in mice. Nat. Biotechnol. 2019, 37, 1186–1197. [Google Scholar] [CrossRef]
- Xhindoli, D.; Pacor, S.; Benincasa, M.; Scocchi, M.; Gennaro, R.; Tossi, A. The human cathelicidin LL-37—A pore-forming antibacterial peptide and host-cell modulator. Biochim. Biophys. Acta (BBA)-Biomembr. 2016, 1858, 546–566. [Google Scholar] [CrossRef]
- Ludtke, S.J.; He, K.; Heller, W.T.; Harroun, T.A.; Yang, L.; Huang, H.W. Membrane Pores Induced by Magainin. Biochemistry 1996, 35, 13723–13728. [Google Scholar] [CrossRef]
- Torres, M.D.T.; Melo, M.C.R.; Flowers, L.; Crescenzi, O.; Notomista, E.; de la Fuente-Nunez, C. Author Correction: Mining for encrypted peptide antibiotics in the human proteome. Nat. Biomed. Eng. 2022, 6, 1451. [Google Scholar] [CrossRef] [PubMed]
- Barksdale, S.M.; Hrifko, E.J.; van Hoek, M.L. Cathelicidin antimicrobial peptide from Alligator mississippiensis has antibacterial activity against multi-drug resistant Acinetobacter baumanii and Klebsiella pneumoniae. Dev. Comp. Immunol. 2017, 70, 135–144. [Google Scholar] [CrossRef] [PubMed]
- Hitt, S.J.; Bishop, B.M.; van Hoek, M.L. Komodo-dragon cathelicidin-inspired peptides are antibacterial against carbapenem-resistant Klebsiella pneumoniae. J. Med. Microbiol. 2020, 69, 1262–1272. [Google Scholar] [CrossRef] [PubMed]
- Gupta, K.; Singh, S.; van Hoek, M.L. Short, Synthetic Cationic Peptides Have Antibacterial Activity against Mycobacterium smegmatis by Forming Pores in Membrane and Synergizing with Antibiotics. Antibiotics 2015, 4, 358–378. [Google Scholar] [CrossRef] [PubMed]
- Blower, R.J.; Barksdale, S.M.; van Hoek, M.L. Snake Cathelicidin NA-CATH and Smaller Helical Antimicrobial Peptides Are Effective against Burkholderia thailandensis. PLoS Negl. Trop. Dis. 2015, 9, e0003862. [Google Scholar] [CrossRef] [PubMed]
- Murata, T.; Tseng, W.; Guina, T.; Miller, S.I.; Nikaido, H. PhoPQ-mediated regulation produces a more robust permeability barrier in the outer membrane of Salmonella enterica serovar typhimurium. J. Bacteriol. 2007, 189, 7213–7222. [Google Scholar] [CrossRef] [PubMed]
- Al-Adwani, S.; Wallin, C.; Balhuizen, M.D.; Veldhuizen, E.J.A.; Coorens, M.; Landreh, M.; Végvári, Á.; Smith, M.E.; Qvarfordt, I.; Lindén, A.; et al. Studies on citrullinated LL-37: Detection in human airways, antibacterial effects and biophysical properties. Sci. Rep. 2020, 10, 2376. [Google Scholar] [CrossRef]
- Propst, C.N.; Pylypko, S.L.; Blower, R.J.; Ahmad, S.; Mansoor, M.; van Hoek, M.L. Francisella philomiragia Infection and Lethality in Mammalian Tissue Culture Cell Models, Galleria mellonella, and BALB/c Mice. Front. Microbiol. 2016, 7, 696. [Google Scholar] [CrossRef]
- Wong, F.; Zheng, E.J.; Valeri, J.A.; Donghia, N.M.; Anahtar, M.N.; Omori, S.; Li, A.; Cubillos-Ruiz, A.; Krishnan, A.; Jin, W.; et al. Discovery of a structural class of antibiotics with explainable deep learning. Nature 2023. [Google Scholar] [CrossRef]
- Bobde, S.S.; Alsaab, F.M.; Wang, G.; Van Hoek, M.L. Ab initio Designed Antimicrobial Peptides Against Gram-Negative Bacteria. Front. Microbiol. 2021, 12, 715246. [Google Scholar] [CrossRef]
- Zhang, H.; Zhen, J.; Zhang, R.; Wanyan, Y.; Liu, K.; Yuan, X.; Tao, L.; Chen, Y. Cathelicidin hCAP18/LL-37 promotes cell proliferation and suppresses antitumor activity of 1,25(OH)(2)D(3) in hepatocellular carcinoma. Cell Death Discov. 2022, 8, 27. [Google Scholar] [CrossRef] [PubMed]
- Chung, E.M.C.; Dean, S.N.; Propst, C.N.; Bishop, B.M.; van Hoek, M.L. Komodo dragon-inspired synthetic peptide DRGN-1 promotes wound-healing of a mixed-biofilm infected wound. NPJ Biofilms Microbiomes 2017, 3, 9. [Google Scholar] [CrossRef] [PubMed]
- Jiang, Z.; Vasil, A.I.; Vasil, M.L.; Hodges, R.S. “Specificity Determinants” Improve Therapeutic Indices of Two Antimicrobial Peptides Piscidin 1 and Dermaseptin S4 Against the Gram-negative Pathogens Acinetobacter baumannii and Pseudomonas aeruginosa. Pharmaceuticals 2014, 7, 366–391. [Google Scholar] [CrossRef] [PubMed]
- Chen, Y.; Mant, C.T.; Farmer, S.W.; Hancock, R.E.; Vasil, M.L.; Hodges, R.S. Rational design of alpha-helical antimicrobial peptides with enhanced activities and specificity/therapeutic index. J. Biol. Chem. 2005, 280, 12316–12329. [Google Scholar] [CrossRef] [PubMed]
- Bacalum, M.; Radu, M. Cationic Antimicrobial Peptides Cytotoxicity on Mammalian Cells: An Analysis Using Therapeutic Index Integrative Concept. Int. J. Pept. Res. Ther. 2015, 21, 47–55. [Google Scholar] [CrossRef]
- Muller, P.Y.; Milton, M.N. The determination and interpretation of the therapeutic index in drug development. Nat. Rev. Drug Discov. 2012, 11, 751–761. [Google Scholar] [CrossRef]
- Sensenig, R.A.; Murray, C.K.; Mende, K.; Wolf, S.E.; Chung, K.K.; Hospenthal, D.R.; Yun, H.C. Longitudinal characterization of Acinetobacter baumannii-calcoaceticus complex, Klebsiella pneumoniae, and methicillin-resistant Staphylococcus aureus colonizing and infecting combat casualties. Am. J. Infect. Control 2012, 40, 183–185. [Google Scholar] [CrossRef]
- Ketter, P.; Guentzel, M.N.; Chambers, J.P.; Jorgensen, J.; Murray, C.K.; Cap, A.P.; Yu, J.J.; Eppinger, M.; Arulanandam, B.P. Genome Sequences of Four Acinetobacter baumannii-A. calcoaceticus Complex Isolates from Combat-Related Infections Sustained in the Middle East. Genome Announc. 2014, 2, e00026-14. [Google Scholar] [CrossRef]
- Costerton, J.W.; Stewart, P.S.; Greenberg, E.P. Bacterial Biofilms: A Common Cause of Persistent Infections. Science 1999, 284, 1318–1322. [Google Scholar] [CrossRef]
- Percival, S.L.; Suleman, L.; Vuotto, C.; Donelli, G. Healthcare-associated infections, medical devices and biofilms: Risk, tolerance and control. J. Med. Microbiol. 2015, 64, 323–334. [Google Scholar] [CrossRef]
- Flamm Robert, K.; Rhomberg Paul, R.; Simpson Katie, M.; Farrell David, J.; Sader Helio, S.; Jones Ronald, N. In Vitro Spectrum of Pexiganan Activity When Tested against Pathogens from Diabetic Foot Infections and with Selected Resistance Mechanisms. Antimicrob. Agents Chemother. 2015, 59, 1751–1754. [Google Scholar] [CrossRef] [PubMed][Green Version]
- Gomes, D.; Santos, R.; Soares, R.S.; Reis, S.; Carvalho, S.; Rego, P.; Peleteiro, M.C.; Tavares, L.; Oliveira, M. Pexiganan in Combination with Nisin to Control Polymicrobial Diabetic Foot Infections. Antibiotics 2020, 9, 128. [Google Scholar] [CrossRef] [PubMed]
- Jaśkiewicz, M.; Neubauer, D.; Kazor, K.; Bartoszewska, S.; Kamysz, W. Antimicrobial Activity of Selected Antimicrobial Peptides Against Planktonic Culture and Biofilm of Acinetobacter baumannii. Probiotics Antimicrob. Proteins 2019, 11, 317–324. [Google Scholar] [CrossRef] [PubMed]
- Monteiro, C.; Fernandes, M.; Pinheiro, M.; Maia, S.; Seabra, C.L.; Ferreira-da-Silva, F.; Costa, F.; Reis, S.; Gomes, P.; Martins, M.C.L. Antimicrobial properties of membrane-active dodecapeptides derived from MSI-78. Biochim. Biophys. Acta (BBA)-Biomembr. 2015, 1848, 1139–1146. [Google Scholar] [CrossRef]
- Miranda, E.; Bramono, K.; Yunir, E.; Reksodiputro, M.H.; Suwarsa, O.; Rengganis, I.; Harahap, A.R.; Subekti, D.; Suwarto, S.; Hayun, H.; et al. Efficacy of LL-37 cream in enhancing healing of diabetic foot ulcer: A randomized double-blind controlled trial. Arch. Dermatol. Res. 2023, 315, 2623–2633. [Google Scholar] [CrossRef] [PubMed]
- Zurawski, D.V.; Black, C.C.; Alamneh, Y.A.; Biggemann, L.; Banerjee, J.; Thompson, M.G.; Wise, M.C.; Honnold, C.L.; Kim, R.K.; Paranavitana, C.; et al. A Porcine Wound Model of Acinetobacter baumannii Infection. Adv. Wound Care 2019, 8, 14–27. [Google Scholar] [CrossRef] [PubMed]
- Wiegand, I.; Hilpert, K.; Hancock, R.E.W. Agar and broth dilution methods to determine the minimal inhibitory concentration (MIC) of antimicrobial substances. Nat. Protoc. 2008, 3, 163–175. [Google Scholar] [CrossRef]
- Sato, Y.; Unno, Y.; Ubagai, T.; Ono, Y. Sub-minimum inhibitory concentrations of colistin and polymyxin B promote Acinetobacter baumannii biofilm formation. PLoS ONE 2018, 13, e0194556. [Google Scholar] [CrossRef]
- Lee, B.; Shin, M.K.; Yoo, J.S.; Jang, W.; Sung, J.-S. Identifying novel antimicrobial peptides from venom gland of spider Pardosa astrigera by deep multi-task learning. Front. Microbiol. 2022, 13, 971503. [Google Scholar] [CrossRef]
- Wang, J.; Woo, M.; Yan, C. Spot plating assay for the determination of survival and plating efficiency of Escherichia coli in sub-MIC levels of antibiotics. JEMI Methods 2017, 1, 26–29. [Google Scholar]
- Durham-Colleran, M.W.; Verhoeven, A.B.; van Hoek, M.L. Francisella novicida Forms In Vitro Biofilms Mediated by an Orphan Response Regulator. Microb. Ecol. 2010, 59, 457–465. [Google Scholar] [CrossRef] [PubMed]
- Meng, Q.; Lin, F.; Ling, B. In Vitro Activity of Peptide Antibiotics in Combination With Other Antimicrobials on Extensively Drug-Resistant Acinetobacter baumannii in the Planktonic and Biofilm Cell. Front. Pharmacol. 2022, 13, 890955. [Google Scholar] [CrossRef] [PubMed]
- Innovotech. MBEC Assay® For High-Throughput Antimicrobial Susceptibility Testing of Biofilms PROCEDURAL MANUAL Version 2.1. 2019. Available online: https://innovotech.ca/wp-content/uploads/2020/01/MBEC-Procedural-Manual-v2_1-3.pdf (accessed on 26 November 2023).
- Ajish, C.; Yang, S.; Kumar, S.D.; Kim, E.Y.; Min, H.J.; Lee, C.W.; Shin, S.-H.; Shin, S.Y. A novel hybrid peptide composed of LfcinB6 and KR-12-a4 with enhanced antimicrobial, anti-inflammatory and anti-biofilm activities. Sci. Rep. 2022, 12, 4365. [Google Scholar] [CrossRef] [PubMed]
- Chen, X.; Liu, M.; Zhang, P.; Leung, S.S.Y.; Xia, J. Membrane-Permeable Antibacterial Enzyme against Multidrug-Resistant Acinetobacter baumannii. ACS Infect. Dis. 2021, 7, 2192–2204. [Google Scholar] [CrossRef] [PubMed]
- Kaláb, M.; Yang, A.-F.; Chabot, D. Conventional scanning electron microscopy of bacteria. Infocus Mag. 2008, 10, 42–61. [Google Scholar] [CrossRef]
- Kaushal, A.; Gupta, K.; van Hoek, M.L. Characterization of Cimex lectularius (bedbug) defensin peptide and its antimicrobial activity against human skin microflora. Biochem. Biophys. Res. Commun. 2016, 470, 955–960. [Google Scholar] [CrossRef][Green Version]
- Wu, M.; Hancock, R.E. Interaction of the cyclic antimicrobial cationic peptide bactenecin with the outer and cytoplasmic membrane. J. Biol. Chem. 1999, 274, 29–35. [Google Scholar] [CrossRef]
- Bergmann, U.; Scheffer, J.; Koller, M.; Schonfeld, W.; Erbs, G.; Muller, F.E.; Konig, W. Induction of inflammatory mediators (histamine and leukotrienes) from rat peritoneal mast cells and human granulocytes by Pseudomonas aeruginosa strains from burn patients. Infect. Immun. 1989, 57, 2187–2195. [Google Scholar] [CrossRef]




| Property | Apo6 | GATR-3 |
|---|---|---|
| Peptide Sequence | KTRNWFSEHFKKVKEKLKDTFA | KFRNWFSQHFKKFKQKLKNTFA |
| I-Tasser Prediction | CCCHHHHHHHHHHHHHHHHCCC | CHHHHHHHHHHHHHHHHHHCCC |
| Peptide length | 22 | 22 |
| Net charge | +4 | +7 |
| Molecular Weight | 2768.193 Da | 2859.354 Da |
| Peptide/Antibiotic | Organism | MIC (μg/mL) |
|---|---|---|
| GATR-3 | A. baumannii AB5075 (MRSN 959) | 4 |
| A. baumannii BAA-1710 | ||
| A. baumannii BAA-1794 | ||
| A. baumannii BAA-1795 | ||
| A. baumannii BAA-1797 | ||
| A. baumannii BAA-1799 | ||
| A. baumannii BAA-1800 | ||
| A. baumannii BAA-1605 | ||
| P. aeruginosa BAA-2110 | 8 | |
| K. pneumoniae BAA-1705 | 8 | |
| E. asburiae BAA-3043 | 32 | |
| E. faecalis 51299 | 64 | |
| MRSA (S. aureus 33592) | 64 | |
| Polymyxin B | A. baumannii AB5075 | 0.25–0.5 |
| A. baumannii BAA-1710 | 0.5 | |
| A. baumannii BAA-1794 | ||
| A. baumannii BAA-1795 | ||
| A. baumannii BAA-1797 | ||
| A. baumannii BAA-1799 | ||
| A. baumannii BAA-1605 | ||
| A. baumannii BAA-1800 | 0.5–1 | |
| Levofloxacin | E. faecalis 51299 | 0.5 |
| Colistin | K. pneumoniae BAA-1705 | 0.5 |
| Vancomycin | S. aureus 33592 | 2 |
| Amikacin | P. aeruginosa BAA-2110 | 16–32 |
| E. asburiae BAA-3043 | 32 |
| Peptide/ Antibiotic | Organism | Approximate MBIC50 (µg/mL) | 95% CI (µg/mL) |
|---|---|---|---|
| GATR-3 | A. baumannii BAA-1794 | 0.62 | 0.3 to 1.2 |
| A. baumannii AB5075 (MRSN 959) | 9.3 | 0.5 to 179.4 | |
| A. baumannii BAA-1710 | 7.4 | 3 to 18.3 | |
| A. baumannii BAA-1795 | 0.91 | 0.6 to 1.38 | |
| A. baumannii BAA-1797 | 0.18 | 0.11 to 0.28 | |
| A. baumannii BAA-1605 | 21.7 | 4.25 to 110.5 | |
| A. baumannii BAA-1800 | 8.8 | 3.46 to 22.15 | |
| LL-37 | A. baumannii BAA-1794 | 0.52 | 0.39 to 0.69 |
| A. baumannii AB5075 (MRSN 959) | >64 | - | |
| A. baumannii BAA-1710 | 15.9 | 1.75 to 144.3 | |
| A. baumannii BAA-1795 | 0.9 | 0.51 to 1.54 | |
| A. baumannii BAA-1797 | 0.31 | 0.2 to 0.48 | |
| A. baumannii BAA-1799 | 2 | 0.41 to 9.7 | |
| A. baumannii BAA-1605 | >64 | - | |
| A. baumannii BAA-1800 | >64 | - | |
| IDR-1018 | A. baumannii BAA-1794 | 3.1 | 1.2 to 8.1 |
| A. baumannii AB5075 (MRSN 959) | >64 | - | |
| A. baumannii BAA-1710 | >64 | - | |
| A. baumannii BAA-1795 | 11.2 | 4.8 to 26.00 | |
| A. baumannii BAA-1797 | 0.68 | 0.32 to 1.4 | |
| A. baumannii BAA-1799 | >64 | - | |
| A. baumannii BAA-1605 | >64 | - | |
| A. baumannii BAA-1800 | 48.7 | 17.8 to 133.3 | |
| Polymyxin B | A. baumannii BAA-1794 | 0.15 | 0.09 to 0.25 |
| A. baumannii AB5075 (MRSN 959) | 0.27 | 0.09 to 0.82 | |
| A. baumannii BAA-1710 | 1.21 | 0.21 to 6.8 | |
| A. baumannii BAA-1795 | 0.46 | 0.21 to 1 | |
| A. baumannii BAA-1797 | 0.08 | 0.056 to 0.12 | |
| A. baumannii BAA-1799 | 0.96 | 0.2 to 4.5 | |
| A. baumannii BAA-1605 | 1 | 0.63 to 1.6 | |
| A. baumannii BAA-1800 | 0.9 | 0.34 to 2.37 |
| Peptide/ Antibiotic | Organism | Estimated MBEC50 (µg/mL) | 95% CI (µg/mL) |
|---|---|---|---|
| GATR-3 | A. baumannii BAA-1794 | 9.6 | 4 to 23 |
| A. baumannii AB5075 (MRSN 959) | 4.8 | 2.72 to 8.47 | |
| A. baumannii BAA-1710 | 8 | - | |
| A. baumannii BAA-1795 | >64 | - | |
| A. baumannii BAA-1797 | 6 | 2.85 to 12.8 | |
| A. baumannii BAA-1605 | 4.4 | 2.42 to 8 | |
| A. baumannii BAA-1800 | 4.1 | 2.72 to 6.2 | |
| LL-37 | A. baumannii BAA-1794 | 2.97 | 1.2 to 7 |
| A. baumannii AB5075 (MRSN 959) | 5.17 | 2.76 to 9.7 | |
| A. baumannii BAA-1710 | 32–64 | - | |
| A. baumannii BAA-1795 | 16–32 | - | |
| A. baumannii BAA-1797 | 29.2 | 13.9 to 61 | |
| A. baumannii BAA-1605 | 37.77 | 15.9 to 89.9 | |
| A. baumannii BAA-1800 | 5.4 | 3.9 to 7.58 | |
| IDR-1018 | A. baumannii BAA-1794 | >64 | - |
| A. baumannii AB5075 (MRSN 959) | >64 | - | |
| A. baumannii BAA-1710 | >64 | - | |
| A. baumannii BAA-1795 | >64 | - | |
| A. baumannii BAA-1797 | >64 | - | |
| A. baumannii BAA-1605 | >64 | - | |
| A. baumannii BAA-1800 | >64 | - | |
| Polymyxin B | A. baumannii BAA-1794 | 0.18 | 0.1 to 0.32 |
| A. baumannii AB5075 (MRSN 959) | 0.17 | 0.1 to 0.29 | |
| A. baumannii BAA-1710 | 8 | - | |
| A. baumannii BAA-1795 | >32 | - | |
| A. baumannii BAA-1797 | 0.29 | 0.13 to 0.7 | |
| A. baumannii BAA-1605 | 0.53 | 0.32 to 0.89 | |
| A. baumannii BAA-1800 | 0.29 | 0.19 to 0.42 |
| Peptide | Organism | MIC (µg/mL) | MHC Therapeutic Index (TI) | HC50 Therapeutic Index (TI) |
|---|---|---|---|---|
| GATR-3 | A. baumannii | 4 | 149 | 1250 |
| E. faecalis 51299 | 64 | 9 | 78 | |
| S. aureus 33592 | 64 | 9 | 78 | |
| K. pneumoniae BAA-1705 | 8 | 74 | 625 | |
| P. aeruginosa BAA-2110 | 8 | 74 | 625 | |
| E. asburiae BAA-3043 | 32 | 19 | 156 |
Disclaimer/Publisher’s Note: The statements, opinions and data contained in all publications are solely those of the individual author(s) and contributor(s) and not of MDPI and/or the editor(s). MDPI and/or the editor(s) disclaim responsibility for any injury to people or property resulting from any ideas, methods, instructions or products referred to in the content. |
© 2023 by the authors. Licensee MDPI, Basel, Switzerland. This article is an open access article distributed under the terms and conditions of the Creative Commons Attribution (CC BY) license (https://creativecommons.org/licenses/by/4.0/).
Share and Cite
van Hoek, M.L.; Alsaab, F.M.; Carpenter, A.M. GATR-3, a Peptide That Eradicates Preformed Biofilms of Multidrug-Resistant Acinetobacter baumannii. Antibiotics 2024, 13, 39. https://doi.org/10.3390/antibiotics13010039
van Hoek ML, Alsaab FM, Carpenter AM. GATR-3, a Peptide That Eradicates Preformed Biofilms of Multidrug-Resistant Acinetobacter baumannii. Antibiotics. 2024; 13(1):39. https://doi.org/10.3390/antibiotics13010039
Chicago/Turabian Stylevan Hoek, Monique L., Fahad M. Alsaab, and Ashley M. Carpenter. 2024. "GATR-3, a Peptide That Eradicates Preformed Biofilms of Multidrug-Resistant Acinetobacter baumannii" Antibiotics 13, no. 1: 39. https://doi.org/10.3390/antibiotics13010039
APA Stylevan Hoek, M. L., Alsaab, F. M., & Carpenter, A. M. (2024). GATR-3, a Peptide That Eradicates Preformed Biofilms of Multidrug-Resistant Acinetobacter baumannii. Antibiotics, 13(1), 39. https://doi.org/10.3390/antibiotics13010039

