Electrochemical Detection of Neuronal Injury in Cell Culture Samples: A Cost-Effective Biosensor for Neurofilament Light Sensing
Abstract
1. Introduction
2. Materials and Methods
2.1. Reagents
2.2. Methods
2.2.1. Characterisation Using the ELISA Technique
Nfl Antibody-Antigen Characterisation by ELISA
ELISA as a Control Standard Technique
2.2.2. Biosensor Fabrication
2.2.3. Electrochemical Characterisation of the Immunosensor
2.2.4. Neuronal Cell Culture
Cell Culture and Collection of Conditioned Media
Imaging and Immunostaining
2.2.5. Data Processes and Analysis
3. Results
3.1. Immunosensor’s Configurations and Optimisation of the Conditions Using ELISA
3.2. Electrochemical Immunosensor Fabrication and Further Optimisation
3.3. Strategy for Biosensor Regeneration
3.4. Biosensor Performance in the Controlled Matrix
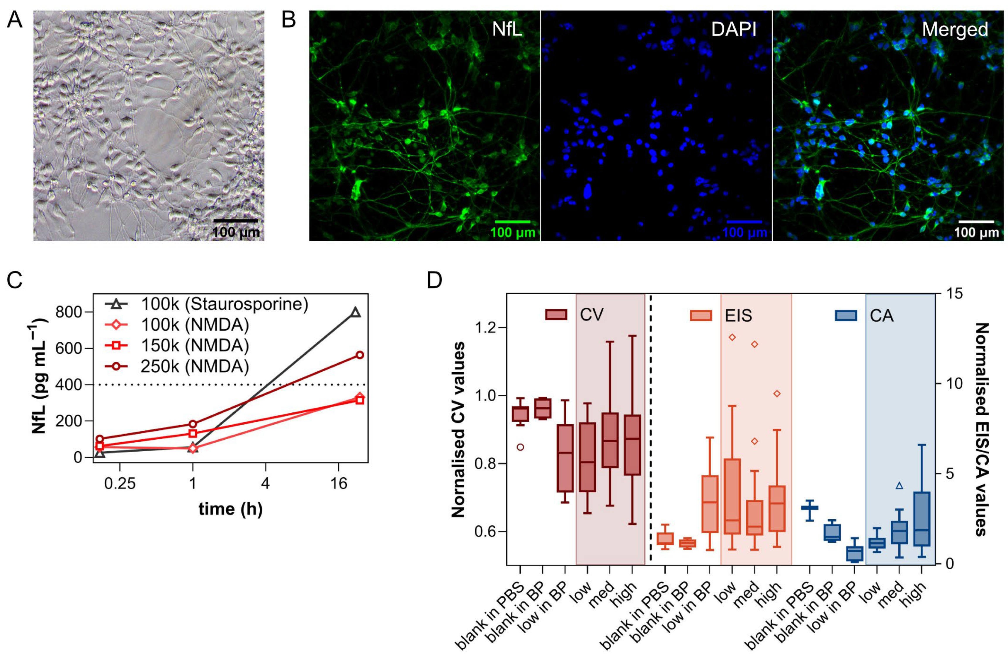
3.5. A Biosensor-Based In Vitro Model for NfL Detection During Neuronal Degeneration
4. Conclusions
Supplementary Materials
Author Contributions
Funding
Institutional Review Board Statement
Informed Consent Statement
Data Availability Statement
Acknowledgments
Conflicts of Interest
Abbreviations
| Abbreviation | Full Term |
| Ab1 | Capture antibody |
| Ab2 | Detection antibody |
| Ab3–HRP | Anti-IgG antibody conjugated with HRP |
| BP | BrainPhys™ medium supplemented with 2% B27 |
| CA | Chronoamperometry |
| CV | Cyclic voltammetry |
| EIS | Electrochemical impedance spectroscopy |
| ELISA | Enzyme-linked immunosorbent assay |
| LOD | Limit of detection |
| Lt-NES | Long-term neuroepithelial-like stem |
| MUA | 11-mercaptoundecanoic acid |
| MUTEG | (11-mercaptoundecyl)tetra(ethylene glycol) |
| NDDs | Neurodegenerative diseases |
| NfL | Neurofilament light |
| SAM | Self-assembled monolayer |
| WR | Working range |
References
- Lamptey, R.N.L.; Chaulagain, B.; Trivedi, R.; Gothwal, A.; Layek, B.; Singh, J. A Review of the Common Neurodegenerative Disorders: Current Therapeutic Approaches and the Potential Role of Nanotherapeutics. Int. J. Mol. Sci. 2022, 23, 1851. [Google Scholar] [CrossRef] [PubMed]
- Feigin, V.L.; Vos, T.; Nichols, E.; Owolabi, M.O.; Carroll, W.M.; Dichgans, M.; Deuschl, G.; Parmar, P.; Brainin, M.; Murray, C. The Global Burden of Neurological Disorders: Translating Evidence into Policy. Lancet Neurol. 2020, 19, 255. [Google Scholar] [CrossRef] [PubMed]
- Erkkinen, M.G.; Kim, M.O.; Geschwind, M.D. Clinical Neurology and Epidemiology of the Major Neurodegenerative Diseases. Cold Spring Harb. Perspect. Biol. 2018, 10, a033118. [Google Scholar] [CrossRef] [PubMed]
- Kim, C.K.; Lee, Y.R.; Ong, L.; Gold, M.; Kalali, A.; Sarkar, J. Alzheimer’s Disease: Key Insights from Two Decades of Clinical Trial Failures. J. Alzheimer’s Dis. 2022, 87, 83–100. [Google Scholar] [CrossRef]
- Cummings, J.; Lee, G.; Ritter, A.; Sabbagh, M.; Zhong, K. Alzheimer’s Disease Drug Development Pipeline: 2019. Alzheimer’s Dement. Transl. Res. Clin. Interv. 2019, 5, 272–293. [Google Scholar] [CrossRef]
- Ahfeldt, T.; Litterman, N.K.; Rubin, L.L. Drug Discovery Using Neurons Derived from Patients: Studying Human Disease Using Human Neurons. Brain Res. 2017, 1656, 40. [Google Scholar] [CrossRef]
- Biffi, E.; Regalia, G.; Menegon, A.; Ferrigno, G.; Pedrocchi, A. The Influence of Neuronal Density and Maturation on Network Activity of Hippocampal Cell Cultures: A Methodological Study. PLoS ONE 2013, 8, e83899. [Google Scholar] [CrossRef]
- Kussauer, S.; David, R.; Lemcke, H. HiPSCs Derived Cardiac Cells for Drug and Toxicity Screening and Disease Modeling: What Micro- Electrode-Array Analyses Can Tell Us. Cells 2019, 8, 1331. [Google Scholar] [CrossRef]
- Stett, A.; Egert, U.; Guenther, E.; Hofmann, F.; Meyer, T.; Nisch, W.; Haemmerle, H. Biological Application of Microelectrode Arrays in Drug Discovery and Basic Research. Anal. Bioanal. Chem. 2003, 377, 486–495. [Google Scholar] [CrossRef]
- Coulet, P.R. What Is a Biosensor? (Biosensor Principles and Applications), 1st ed.; Blum, L.J., Coulet, P.R., Eds.; CRC Press: Boca Raton, FL, USA, 1991. [Google Scholar]
- Sun, X.; Sun, X.; Wang, Q.; Wang, X.; Feng, L.; Yang, Y.; Jing, Y.; Yang, C.; Zhang, S. Biosensors toward Behavior Detection in Diagnosis of Alzheimer’s Disease. Front. Bioeng. Biotechnol. 2022, 10, 1031833. [Google Scholar] [CrossRef]
- Mir, M.; Palma-Florez, S.; Lagunas, A.; López-Martínez, M.J.; Samitier, J. Biosensors Integration in Blood–Brain Barrier-on-a-Chip: Emerging Platform for Monitoring Neurodegenerative Diseases. ACS Sens. 2022, 7, 1237–1247. [Google Scholar] [CrossRef] [PubMed]
- Kausaite-Minkstimiene, A.; Popov, A.; Ramanaviciene, A. Surface Resonance Immunosensor with Antibody-Functionalized Nanoparticles for Ultrasensitive Quantification of the CD5 Biomarker. ACS Appl. Mater. Interfaces 2022, 14, 20720. [Google Scholar] [CrossRef] [PubMed]
- Mo, X.; Wu, Z.; Huang, J.; Zhao, G.; Dou, W. A Sensitive and Regenerative Electrochemical Immunosensor for Quantitative Detection of: Escherichia Coli O157:H7 Based on Stable Polyaniline Coated Screen-Printed Carbon Electrode and RGO-NR-Au@Pt. Anal. Methods 2019, 11, 1475–1482. [Google Scholar] [CrossRef]
- Blennow, K.; Hampel, H.; Weiner, M.; Zetterberg, H. Cerebrospinal Fluid and Plasma Biomarkers in Alzheimer Disease. Nat. Rev. Neurol. 2010, 6, 131–144. [Google Scholar] [CrossRef]
- Hansson, O. Biomarkers for Neurodegenerative Diseases. Nat. Med. 2021, 27, 954–963. [Google Scholar] [CrossRef]
- Kang, J.H.; Irwin, D.J.; Chen-Plotkin, A.S.; Siderowf, A.; Caspell, C.; Coffey, C.S.; Waligórska, T.; Taylor, P.; Pan, S.; Frasier, M.; et al. Association of Cerebrospinal Fluid β-Amyloid 1-42, t-Tau, p-Tau 181, and α-Synuclein Levels with Clinical Features of Drug-Naive Patients with Early Parkinson Disease. JAMA Neurol. 2013, 70, 1277–1287. [Google Scholar] [CrossRef]
- Wild, E.J.; Boggio, R.; Langbehn, D.; Robertson, N.; Haider, S.; Miller, J.R.C.; Zetterberg, H.; Leavitt, B.R.; Kuhn, R.; Tabrizi, S.J.; et al. Quantification of Mutant Huntingtin Protein in Cerebrospinal Fluid from Huntington’s Disease Patients. J. Clin. Investig. 2015, 125, 1979–1986. [Google Scholar] [CrossRef]
- Andersson, E.; Janelidze, S.; Lampinen, B.; Nilsson, M.; Leuzy, A.; Stomrud, E.; Blennow, K.; Zetterberg, H.; Hansson, O. Blood and Cerebrospinal Fluid Neurofilament Light Differentially Detect Neurodegeneration in Early Alzheimer’s Disease. Neurobiol. Aging 2020, 95, 143–153. [Google Scholar] [CrossRef]
- Hansson, O.; Janelidze, S.; Hall, S.; Magdalinou, N.; Lees, A.J.; Andreasson, U.; Norgren, N.; Linder, J.; Forsgren, L.; Constantinescu, R.; et al. Blood-Based NfL: A Biomarker for Differential Diagnosis of Parkinsonian Disorder. Neurology 2017, 88, 930–937. [Google Scholar] [CrossRef]
- Benatar, M.; Wuu, J.; Turner, M.R. Neurofilament Light Chain in Drug Development for Amyotrophic Lateral Sclerosis: A Critical Appraisal. Brain 2023, 146, 2711–2713. [Google Scholar] [CrossRef]
- Khalil, M.; Teunissen, C.E.; Otto, M.; Piehl, F.; Sormani, M.P.; Gattringer, T.; Barro, C.; Kappos, L.; Comabella, M.; Fazekas, F.; et al. Neurofilaments as Biomarkers in Neurological Disorders. Nat. Rev. Neurol. 2018, 14, 577–589. [Google Scholar] [CrossRef]
- Zhao, Y.; Arceneaux, L.; Culicchia, F.; Lukiw, W.J. Neurofilament Light (NF-L) Chain Protein from a Highly Polymerized Structural Component of the Neuronal Cytoskeleton to a Neurodegenerative Disease Biomarker in the Periphery. J. Alzheimer’s Neurodegener. Dis. 2021, 7, 056. [Google Scholar] [CrossRef]
- Lu, C.H.; Macdonald-Wallis, C.; Gray, E.; Pearce, N.; Petzold, A.; Norgren, N.; Giovannoni, G.; Fratta, P.; Sidle, K.; Fish, M.; et al. Neurofilament Light Chain: A Prognostic Biomarker in Amyotrophic Lateral Sclerosis. Neurology 2015, 84, 2247. [Google Scholar] [CrossRef] [PubMed]
- Olsson, B.; Lautner, R.; Andreasson, U.; Öhrfelt, A.; Portelius, E.; Bjerke, M.; Hölttä, M.; Rosén, C.; Olsson, C.; Strobel, G.; et al. CSF and Blood Biomarkers for the Diagnosis of Alzheimer’s Disease: A Systematic Review and Meta-Analysis. Lancet Neurol. 2016, 15, 673–684. [Google Scholar] [CrossRef] [PubMed]
- Özgür, E.; Uzunçakmak Uyanık, H.; Şenel, S.; Uzun, L. Immunoaffinity Biosensor for Neurofilament Light Chain Detection and Its Use in Parkinson’s Diagnosis. Mater. Sci. Eng. B 2020, 256, 114545. [Google Scholar] [CrossRef]
- Valverde, A.; Montero-Calle, A.; Barderas, R.; Calero, M.; Yáñez-Sedeño, P.; Campuzano, S.; Pingarrón, J.M. Electrochemical Immunoplatform to Unravel Neurodegeneration and Alzheimer’s Disease through the Determination of Neurofilament Light Protein. Electrochim. Acta 2021, 371, 137815. [Google Scholar] [CrossRef]
- Grønning Hansen, M.; Laterza, C.; Palma-Tortosa, S.; Kvist, G.; Monni, E.; Tsupykov, O.; Tornero, D.; Uoshima, N.; Soriano, J.; Bengzon, J.; et al. Grafted Human Pluripotent Stem Cell-Derived Cortical Neurons Integrate into Adult Human Cortical Neural Circuitry. Stem Cells Transl. Med. 2020, 9, 1365–1377. [Google Scholar] [CrossRef]
- Amine, A.; Mohammadi, H.; Bourais, I.; Palleschi, G. Enzyme Inhibition-Based Biosensors for Food Safety and Environmental Monitoring. Biosens. Bioelectron. 2006, 21, 1405–1423. [Google Scholar] [CrossRef]
- Schindelin, J.; Arganda-Carreras, I.; Frise, E.; Kaynig, V.; Longair, M.; Pietzsch, T.; Preibisch, S.; Rueden, C.; Saalfeld, S.; Schmid, B.; et al. Fiji: An Open-Source Platform for Biological-Image Analysis. Nat. Methods 2012, 9, 676–682. [Google Scholar] [CrossRef]
- Borman, P.; Elder, D. Q2(R1) Validation of Analytical Procedures. In ICH Quality Guidelines; Wiley: Hoboken, NJ, USA, 2017; pp. 127–166. [Google Scholar]
- Lichtenberg, J.Y.; Ling, Y.; Kim, S. Non-Specific Adsorption Reduction Methods in Biosensing. Sensors 2019, 19, 2488. [Google Scholar] [CrossRef]
- Charles, P.T.; Stubbs, V.R.; Soto, C.M.; Martin, B.D.; White, B.J.; Taitt, C.R. Reduction of Non-Specific Protein Adsorption Using Poly(Ethylene) Glycol (PEG) Modified Polyacrylate Hydrogels in Immunoassays for Staphylococcal Enterotoxin B Detection. Sensors 2009, 9, 645–655. [Google Scholar] [CrossRef]
- Feyzizarnagh, H.; Haushalter, E.F.; Grams, E.K.; Cameron, B.D.; Yoon, D.-Y.; Kim, D.-S. Protein Sensing with Aptamer Immobilized on an Antifouling Binary Self-Assembled Monolayer. Ind. Eng. Chem. Res. 2015, 54, 4072–4077. [Google Scholar] [CrossRef]
- Laschuk, N.O.; Easton, E.B.; Zenkina, O.V. Reducing the Resistance for the Use of Electrochemical Impedance Spectroscopy Analysis in Materials Chemistry. RSC Adv. 2021, 11, 27925–27936. [Google Scholar] [CrossRef] [PubMed]
- Asav, E. Development of a Functional Impedimetric Immunosensor for Accurate Detection of Thy- Roid-Stimulating Hormone. Turk. J. Chem. 2021, 45, 819–834. [Google Scholar] [CrossRef] [PubMed]
- Saxena, R.; Srivastava, S. An Insight into Impedimetric Immunosensor and Its Electrical Equivalent Circuit. Sens. Actuators B Chem. 2019, 297, 126780. [Google Scholar] [CrossRef]
- Lee, J.; Suh, H.N.; Park, H.B.; Park, Y.M.; Kim, H.J.; Kim, S. Double Step Electrochemical Etching for Reuse of Gold Screen Printed Electrode. ACS Omega 2025, 10, 49260–49271. [Google Scholar] [CrossRef]
- Jia, Y.; Chen, S.; Wang, Q.; Li, J. Recent Progress in Biosensor Regeneration Techniques. Nanoscale 2024, 16, 2834–2846. [Google Scholar] [CrossRef]
- Goode, J.A.; Rushworth, J.V.H.; Millner, P.A. Biosensor Regeneration: A Review of Common Techniques and Outcomes. Langmuir 2015, 31, 6267–6276. [Google Scholar] [CrossRef]
- Vermunt, L.; Otte, M.; Verberk, I.M.W.; Killestein, J.; Lemstra, A.W.; van der Flier, W.M.; Pijnenburg, Y.A.L.; Vijverberg, E.G.B.; Bouwman, F.H.; Gravesteijn, G.; et al. Age- and Disease-specific Reference Values for Neurofilament Light Presented in an Online Interactive Support Interface. Ann. Clin. Transl. Neurol. 2022, 9, 1832–1837. [Google Scholar] [CrossRef]
- Baltuch, G.H.; Dooley, N.P.; Couldwell, W.T.; Yong, V.W. Staurosporine Differentially Inhibits Glioma versus Non-Glioma Cell Lines. J. Neurooncol. 1993, 16, 141–147. [Google Scholar] [CrossRef]
- Carles, A.; Freyssin, A.; Perin-Dureau, F.; Rubinstenn, G.; Maurice, T. Targeting N-Methyl-d-Aspartate Receptors in Neurodegenerative Diseases. Int. J. Mol. Sci. 2024, 25, 3733. [Google Scholar] [CrossRef]
- Mellone, M.; Gardoni, F. Modulation of NMDA Receptor at the Synapse: Promising Therapeutic Interventions in Disorders of the Nervous System. Eur. J. Pharmacol. 2013, 719, 75–83. [Google Scholar] [CrossRef]
- Li, W.T.; Dong, S.Y.; Chen, H.; An, Y.Q.; Zhang, J.; Wang, L.Y.; Zhu, J.J. A Neurofilament-Light Chains Electrochemical Immunosensor Expected to Reveal the Early Stage of Neurodegenerative Diseases. Chem. Eng. J. 2022, 446, 136850. [Google Scholar] [CrossRef]
- Adil, O.; Shamsi, M.H. Electrochemical Impedance Immunoassay for ALS-Associated Neurofilament Protein: Matrix Effect on the Immunoplatform. Biosensors 2023, 13, 247. [Google Scholar] [CrossRef]
- Partanen, K.; Lee, D.S.; Omoboye, A.; McEleney, K.; Chen, R.X.Y.; She, Z. Improvement of Low-Cost Commercial Carbon Screen-Printed Electrodes Conductivities with Controlled Gold Reduction Towards Thiol Modification. J. Electrochem. Soc. 2023, 170, 092510. [Google Scholar] [CrossRef]
- Pellegrini, S.; Manenti, F.; Chimienti, R.; Nano, R.; Ottoboni, L.; Ruffini, F.; Martino, G.; Ravassard, P.; Piemonti, L.; Sordi, V. Differentiation of Sendai Virus-Reprogrammed IPSC into β Cells, Compared with Human Pancreatic Islets and Immortalized β Cell Line. Cell Transplant. 2018, 27, 1548–1560. [Google Scholar] [CrossRef]






| Immobilised Steps | Rs Ohms (Ω) | Rct Ohms (Ω) | Cdl Farads (F) cm−2 | ZW Ω s−1/2 | χ2 |
|---|---|---|---|---|---|
| Au | 6.5 | 2.6 | 7.58 × 10−6 | 1158.0 | 1.85 × 10−3 |
| MUA | 10.8 | 18.1 | 3.32 × 10−5 | 679.3 | 2.79 × 10−3 |
| Ab1 | 6.5 | 35.0 | 1.29 × 10−6 | 870.1 | 2.04 × 10−3 |
| NfL | 7.7 | 43.5 | 2.79 × 10−6 | 1298.0 | 5.21 × 10−3 |
| Ab2 | 7.4 | 108.3 | 2.10 × 10−6 | 2677.0 | 2.48 × 10−3 |
| Technique | LOD (PBS) pg mL−1 | LOD (BP) pg mL−1 | WR (PBS) pg mL−1 |
|---|---|---|---|
| CV | ~8 | ~3 | 10–107 |
| EIS | ~4.5 | ~4 | 10–105 |
| CA | ~9 | - | - |
Disclaimer/Publisher’s Note: The statements, opinions and data contained in all publications are solely those of the individual author(s) and contributor(s) and not of MDPI and/or the editor(s). MDPI and/or the editor(s) disclaim responsibility for any injury to people or property resulting from any ideas, methods, instructions or products referred to in the content. |
© 2026 by the authors. Licensee MDPI, Basel, Switzerland. This article is an open access article distributed under the terms and conditions of the Creative Commons Attribution (CC BY) license.
Share and Cite
Panteleeva, A.; Palma-Florez, S.; Smith, A.M.; Palma-Tortosa, S.; Kokaia, Z.; Samitier, J.; Mir, M. Electrochemical Detection of Neuronal Injury in Cell Culture Samples: A Cost-Effective Biosensor for Neurofilament Light Sensing. Biosensors 2026, 16, 212. https://doi.org/10.3390/bios16040212
Panteleeva A, Palma-Florez S, Smith AM, Palma-Tortosa S, Kokaia Z, Samitier J, Mir M. Electrochemical Detection of Neuronal Injury in Cell Culture Samples: A Cost-Effective Biosensor for Neurofilament Light Sensing. Biosensors. 2026; 16(4):212. https://doi.org/10.3390/bios16040212
Chicago/Turabian StylePanteleeva, Anna, Sujey Palma-Florez, Ashlyne M. Smith, Sara Palma-Tortosa, Zaal Kokaia, Josep Samitier, and Mònica Mir. 2026. "Electrochemical Detection of Neuronal Injury in Cell Culture Samples: A Cost-Effective Biosensor for Neurofilament Light Sensing" Biosensors 16, no. 4: 212. https://doi.org/10.3390/bios16040212
APA StylePanteleeva, A., Palma-Florez, S., Smith, A. M., Palma-Tortosa, S., Kokaia, Z., Samitier, J., & Mir, M. (2026). Electrochemical Detection of Neuronal Injury in Cell Culture Samples: A Cost-Effective Biosensor for Neurofilament Light Sensing. Biosensors, 16(4), 212. https://doi.org/10.3390/bios16040212

