Novel Multiparametric Bioelectronic Measurement System for Monitoring Virus-Induced Alterations in Functional Neuronal Networks
Abstract
1. Introduction
2. Materials and Methods
2.1. Fabrication of Microelectrode Arrays
2.2. Bioelectronic Measurement System
2.3. Primary Neuronal Cell Culture and Virus Used for Infection
2.4. Data Analysis and Statistics
3. Results and Discussion
3.1. Development of the Hybrid Bioelectronic Measurement System
3.2. Establishment of Primary Hippocampal Culture Model on Optimised Microelectrode Arrays
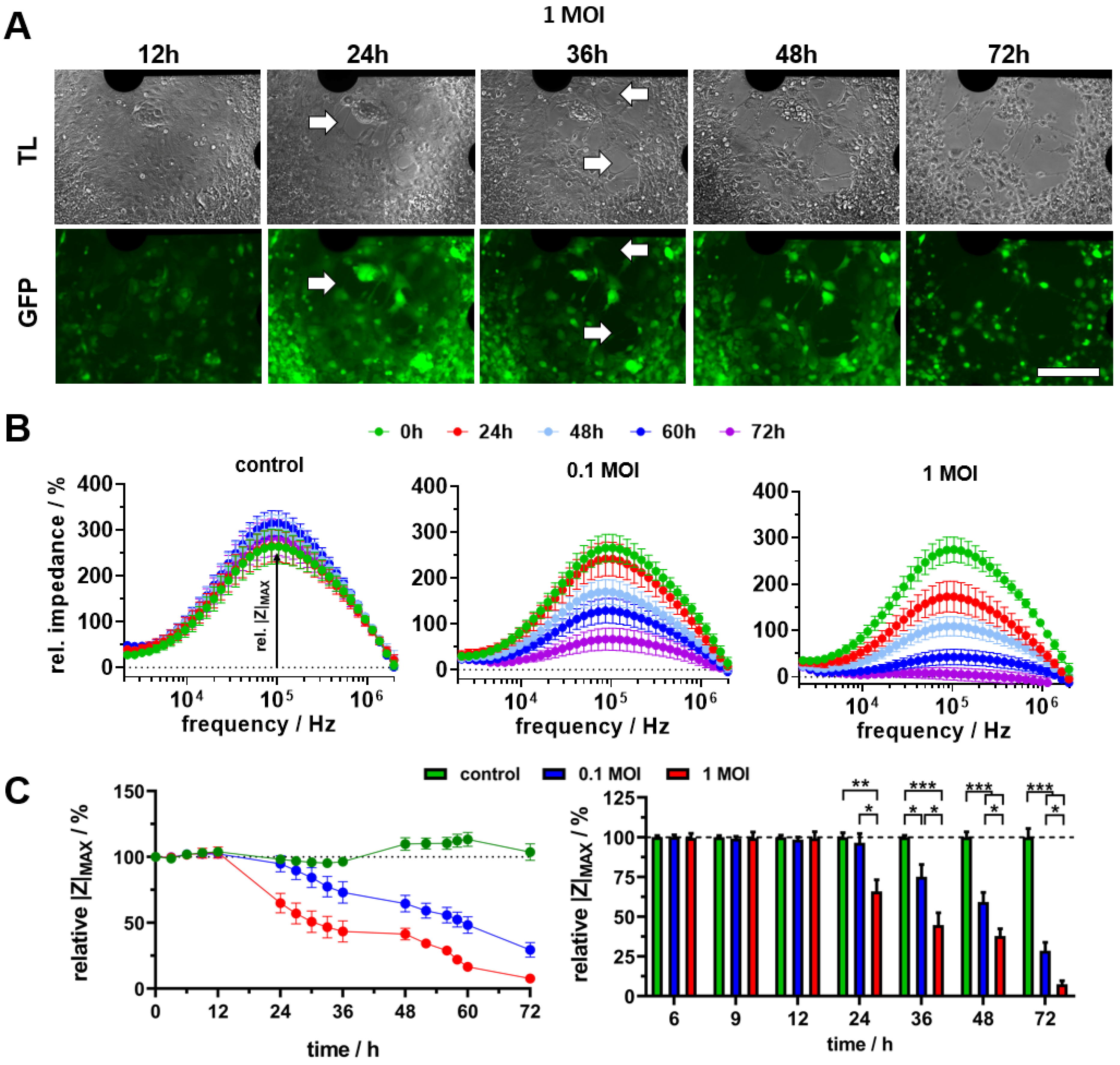
3.3. Impedance Spectroscopy-Based Monitoring of Virus-Induced Degeneration of the Neuronal Networks
3.4. Field-Potential-Based Analysis of Virus Effects on the Electrophysiological Activity of Neural Networks
3.5. PrV Kaplan-ΔgG-GFP Virus Leads to Specific Time-Dependent Alteration of Neuronal Network Synchronicity
4. Conclusions
Supplementary Materials
Author Contributions
Funding
Institutional Review Board Statement
Data Availability Statement
Conflicts of Interest
References
- Zhang, L.; Qin, Y.; Chen, M. Viral strategies for triggering and manipulating mitophagy. Autophagy 2018, 14, 1665–1673. [Google Scholar] [CrossRef] [PubMed]
- Ashraf, U.; Benoit-Pilven, C.; Lacroix, V.; Navratil, V.; Naffakh, N. Advances in Analyzing Virus-Induced Alterations of Host Cell Splicing. Trends Microbiol. 2019, 27, 268–281. [Google Scholar] [CrossRef]
- Abdel-Hameed, E.A.; Ji, H.; Shata, M.T. HIV-Induced Epigenetic Alterations in Host Cells. Adv. Exp. Med. Biol. 2016, 879, 27–38. [Google Scholar] [CrossRef] [PubMed]
- Yolken, R.H.; Jones-Brando, L.; Dunigan, D.D.; Kannan, G.; Dickerson, F.; Severance, E.; Sabunciyan, S.; Talbot, C.C., Jr.; Prandovszky, E.; Gurnon, J.R.; et al. Chlorovirus ATCV-1 is part of the human oropharyngeal virome and is associated with changes in cognitive functions in humans and mice. Proc. Natl. Acad. Sci. USA 2014, 111, 16106–16111. [Google Scholar] [CrossRef] [PubMed]
- Ghassemi, S.; Asgari, T.; Mirzapour-Delavar, H.; Aliakbari, S.; Pourbadie, H.G.; Prehaud, C.; Lafon, M.; Gholami, A.; Azadmanesh, K.; Naderi, N.; et al. Lentiviral Expression of Rabies Virus Glycoprotein in the Rat Hippocampus Strengthens Synaptic Plasticity. Cell. Mol. Neurobiol. 2021, 42, 1429–1440. [Google Scholar] [CrossRef]
- Potratz, M.; Zaeck, L.M.; Weigel, C.; Klein, A.; Freuling, C.M.; Muller, T.; Finke, S. Neuroglia infection by rabies virus after anterograde virus spread in peripheral neurons. Acta Neuropathol. Commun. 2020, 8, 199. [Google Scholar] [CrossRef]
- Hueffer, K.; Khatri, S.; Rideout, S.; Harris, M.B.; Papke, R.L.; Stokes, C.; Schulte, M.K. Rabies virus modifies host behaviour through a snake-toxin like region of its glycoprotein that inhibits neurotransmitter receptors in the CNS. Sci. Rep. 2017, 7, 12818. [Google Scholar] [CrossRef]
- Pomeranz, L.E.; Reynolds, A.E.; Hengartner, C.J. Molecular biology of pseudorabies virus: Impact on neurovirology and veterinary medicine. Microbiol. Mol. Biol. Rev. 2005, 69, 462–500. [Google Scholar] [CrossRef]
- Mettenleiter, T.C. Pseudorabies (Aujeszky’s disease) virus: State of the art. August 1993. Acta Vet. Hung. 1994, 42, 153–177. [Google Scholar]
- Seidel, D.; Jahnke, H.G.; Englich, B.; Girard, M.; Robitzki, A.A. In vitro field potential monitoring on a multi-microelectrode array for the electrophysiological long-term screening of neural stem cell maturation. Analyst 2017, 142, 1929–1937. [Google Scholar] [CrossRef]
- Obien, M.E.; Deligkaris, K.; Bullmann, T.; Bakkum, D.J.; Frey, U. Revealing neuronal function through microelectrode array recordings. Front. Neurosci. 2014, 8, 423. [Google Scholar] [CrossRef] [PubMed]
- Novellino, A.; Scelfo, B.; Palosaari, T.; Price, A.; Sobanski, T.; Shafer, T.J.; Johnstone, A.F.; Gross, G.W.; Gramowski, A.; Schroeder, O.; et al. Development of micro-electrode array based tests for neurotoxicity: Assessment of interlaboratory reproducibility with neuroactive chemicals. Front. Neuroeng. 2011, 4, 4. [Google Scholar] [CrossRef] [PubMed]
- Jahnke, H.G.; Rothermel, A.; Sternberger, I.; Mack, T.G.; Kurz, R.G.; Panke, O.; Striggow, F.; Robitzki, A.A. An impedimetric microelectrode-based array sensor for label-free detection of tau hyperphosphorylation in human cells. Lab Chip 2009, 9, 1422–1428. [Google Scholar] [CrossRef]
- Eichler, M.; Jahnke, H.G.; Krinke, D.; Muller, A.; Schmidt, S.; Azendorf, R.; Robitzki, A.A. A novel 96-well multielectrode array based impedimetric monitoring platform for comparative drug efficacy analysis on 2D and 3D brain tumor cultures. Biosens. Bioelectron. 2015, 67, 582–589. [Google Scholar] [CrossRef] [PubMed]
- Diemert, S.; Dolga, A.M.; Tobaben, S.; Grohm, J.; Pfeifer, S.; Oexler, E.; Culmsee, C. Impedance measurement for real time detection of neuronal cell death. J. Neurosci. Methods 2012, 203, 69–77. [Google Scholar] [CrossRef] [PubMed]
- Zhang, X.; Guo, L.; Zeng, H.; White, S.L.; Furniss, M.; Balasubramanian, B.; Lis, E.; Lagrutta, A.; Sannajust, F.; Zhao, L.L.; et al. Multi-parametric assessment of cardiomyocyte excitation-contraction coupling using impedance and field potential recording: A tool for cardiac safety assessment. J. Pharmacol. Toxicol. Methods 2016, 81, 201–216. [Google Scholar] [CrossRef]
- Fuchs, W.; Backovic, M.; Klupp, B.G.; Rey, F.A.; Mettenleiter, T.C. Structure-based mutational analysis of the highly conserved domain IV of glycoprotein H of pseudorabies virus. J. Virol. 2012, 86, 8002–8013. [Google Scholar] [CrossRef] [PubMed][Green Version]
- Quiroga, R.Q.; Nadasdy, Z.; Ben-Shaul, Y. Unsupervised spike detection and sorting with wavelets and superparamagnetic clustering. Neural Comput. 2004, 16, 1661–1687. [Google Scholar] [CrossRef] [PubMed]
- Wang, X.J.; Buzsaki, G. Gamma oscillation by synaptic inhibition in a hippocampal interneuronal network model. J. Neurosci. 1996, 16, 6402–6413. [Google Scholar] [CrossRef]
- Jahnke, H.G.; Schmidt, S.; Frank, R.; Weigel, W.; Pronnecke, C.; Robitzki, A.A. FEM-based design of optical transparent indium tin oxide multielectrode arrays for multiparametric, high sensitive cell based assays. Biosens. Bioelectron. 2019, 129, 208–215. [Google Scholar] [CrossRef]
- Ceriotti, L.; Ponti, J.; Colpo, P.; Sabbioni, E.; Rossi, F. Assessment of cytotoxicity by impedance spectroscopy. Biosens. Bioelectron. 2007, 22, 3057–3063. [Google Scholar] [CrossRef] [PubMed]
- Adil, O.; Shamsi, M.H. Electrochemical Impedance Immunoassay for ALS-Associated Neurofilament Protein: Matrix Effect on the Immunoplatform. Biosensors 2023, 13, 247. [Google Scholar] [CrossRef] [PubMed]
- Jons, A.; Mettenleiter, T.C. Green fluorescent protein expressed by recombinant pseudorabies virus as an in vivo marker for viral replication. J. Virol. Methods 1997, 66, 283–292. [Google Scholar] [CrossRef] [PubMed]
- McCarthy, K.M.; Tank, D.W.; Enquist, L.W. Pseudorabies virus infection alters neuronal activity and connectivity in vitro. PLoS Pathog. 2009, 5, e1000640. [Google Scholar] [CrossRef] [PubMed]
- Emery, B.A.; Hu, X.; Khanzada, S.; Kempermann, G.; Amin, H. High-resolution CMOS-based biosensor for assessing hippocampal circuit dynamics in experience-dependent plasticity. Biosens. Bioelectron. 2023, 237, 115471. [Google Scholar] [CrossRef] [PubMed]
- Miccoli, B.; Lopez, C.M.; Goikoetxea, E.; Putzeys, J.; Sekeri, M.; Krylychkina, O.; Chang, S.W.; Firrincieli, A.; Andrei, A.; Reumers, V.; et al. High-Density Electrical Recording and Impedance Imaging With a Multi-Modal CMOS Multi-Electrode Array Chip. Front. Neurosci. 2019, 13, 641. [Google Scholar] [CrossRef] [PubMed]
- Middya, S.; Curto, V.F.; Fernandez-Villegas, A.; Robbins, M.; Gurke, J.; Moonen, E.J.M.; Kaminski Schierle, G.S.; Malliaras, G.G. Microelectrode Arrays for Simultaneous Electrophysiology and Advanced Optical Microscopy. Adv. Sci. 2021, 8, 2004434. [Google Scholar] [CrossRef]
- Zhao, E.T.; Hull, J.M.; Mintz Hemed, N.; Ulusan, H.; Bartram, J.; Zhang, A.; Wang, P.; Pham, A.; Ronchi, S.; Huguenard, J.R.; et al. A CMOS-based highly scalable flexible neural electrode interface. Sci. Adv. 2023, 9, eadf9524. [Google Scholar] [CrossRef]





Disclaimer/Publisher’s Note: The statements, opinions and data contained in all publications are solely those of the individual author(s) and contributor(s) and not of MDPI and/or the editor(s). MDPI and/or the editor(s) disclaim responsibility for any injury to people or property resulting from any ideas, methods, instructions or products referred to in the content. |
© 2024 by the authors. Licensee MDPI, Basel, Switzerland. This article is an open access article distributed under the terms and conditions of the Creative Commons Attribution (CC BY) license (https://creativecommons.org/licenses/by/4.0/).
Share and Cite
Jahnke, H.-G.; te Kamp, V.; Prönnecke, C.; Schmidt, S.; Azendorf, R.; Klupp, B.; Robitzki, A.A.; Finke, S. Novel Multiparametric Bioelectronic Measurement System for Monitoring Virus-Induced Alterations in Functional Neuronal Networks. Biosensors 2024, 14, 295. https://doi.org/10.3390/bios14060295
Jahnke H-G, te Kamp V, Prönnecke C, Schmidt S, Azendorf R, Klupp B, Robitzki AA, Finke S. Novel Multiparametric Bioelectronic Measurement System for Monitoring Virus-Induced Alterations in Functional Neuronal Networks. Biosensors. 2024; 14(6):295. https://doi.org/10.3390/bios14060295
Chicago/Turabian StyleJahnke, Heinz-Georg, Verena te Kamp, Christoph Prönnecke, Sabine Schmidt, Ronny Azendorf, Barbara Klupp, Andrea A. Robitzki, and Stefan Finke. 2024. "Novel Multiparametric Bioelectronic Measurement System for Monitoring Virus-Induced Alterations in Functional Neuronal Networks" Biosensors 14, no. 6: 295. https://doi.org/10.3390/bios14060295
APA StyleJahnke, H.-G., te Kamp, V., Prönnecke, C., Schmidt, S., Azendorf, R., Klupp, B., Robitzki, A. A., & Finke, S. (2024). Novel Multiparametric Bioelectronic Measurement System for Monitoring Virus-Induced Alterations in Functional Neuronal Networks. Biosensors, 14(6), 295. https://doi.org/10.3390/bios14060295

