Quantifying Deformation and Migration Properties of U87 Glioma Cells Using Dielectrophoretic Forces
Abstract
1. Introduction
2. Materials and Methods
2.1. Theory
2.2. Cell Preparation
2.3. DEP Chip, Setup and Experimental Procedure


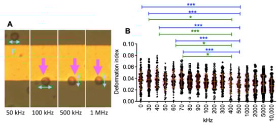
3. Results
4. Discussion
5. Conclusions
Author Contributions
Funding
Institutional Review Board Statement
Informed Consent Statement
Data Availability Statement
Conflicts of Interest
References
- Ostrom, Q.T.; Patil, N.; Cioffi, G.; Waite, K.; Kruchko, C.; Barnholtz-Sloan, J.S. CBTRUS Statistical Report: Primary Brain and Other Central Nervous System Tumors Diagnosed in the United States in 2013–2017. Neuro-Oncol. 2019, 22, v1–v96. [Google Scholar] [CrossRef] [PubMed]
- Jung, E.; Osswald, M.; Ratliff, M.; Dogan, H.; Xie, R.; Weil, S.; Hoffmann, D.C.; Kurz, F.T.; Kessler, T.; Heiland, S.; et al. Tumor cell plasticity, heterogeneity, and resistance in crucial microenvironmental niches in glioma. Nat. Commun. 2021, 12, 1014. [Google Scholar] [CrossRef] [PubMed]
- Dirkse, A.; Golebiewska, A.; Buder, T.; Nazarob, P.V.; Muller, A.; Poovathingal, S.; Brons, N.H.; Leite, S.; Sauvageot, N.; Sarkisjan, D.; et al. Stem cell-associated heterogeneity in Glioblastoma results from intrinsic tumor plasticity shaped by microenvironment. Nat. Commun. 2019, 10, 1787. [Google Scholar] [CrossRef] [PubMed]
- Mann, J.; Ramakrishna, R.; Magge, R.; Wernicke, A.G. Advances in Radiotherapy for Glioblastoma. Front. Neurol. 2018, 8, 748. [Google Scholar] [CrossRef] [PubMed]
- Le Rhun, E.; Preusser, M.; Roth, P.; Reardon, D.A.; van den Bent, M.; Wen, P.; Reifenberger, G.; Weller, M. Molecular targeted therapy of glioblastoma. Cancer Treat. Rev. 2019, 80, 101896. [Google Scholar] [CrossRef]
- Paw, I.; Carpenter, R.C.; Watabe, K.; Debinski, W.; Lo, H.-W. Mechanisms regulating glioma invasion. Cancer Lett. 2015, 362, 1–7. [Google Scholar] [CrossRef]
- Boire, A.; Brastianos, P.K.; Garzia, L.; Valiente, M. Brain metastasis. Nat. Rev. Cancer 2020, 20, 4–11. [Google Scholar] [CrossRef]
- Achrol, A.S.; Rennert, R.C.; Andres, C.; Soffietti, R.; Ahluwalia, M.S.; Nayak, L.; Peters, S.; Arvold, N.D.; Harsh, G.R.; Steeg, P.S.; et al. Brain metastases. Nat. Rev. Dis. Prim. 2019, 5, 5. [Google Scholar] [CrossRef]
- Arvanitis, C.D.; Ferraro, G.B.; Jain, R.K. The blood-brain barrier and blood-tumor barrier in brain tumors and metastases. Nat. Rev. Cancer 2020, 20, 26–41. [Google Scholar] [CrossRef]
- Chen, H.-Y.; Lin, L.-T.; Wang, M.-L.; Laurent, B.; Hsu, C.-H.; Pan, C.-M.; Jiang, W.-R.; Chen, P.-Y.; Ma, H.-I.; Chen, Y.-W.; et al. Musashi-1 Enhances Glioblastoma Cell Migration and Cytoskeletal Dynamics through Translational Inhibition of Tensin3. Sci. Rep. 2017, 7, 8710. [Google Scholar] [CrossRef]
- Chen, J.; Abdelgawad, M.; Yu, L.; Shakiba, N.; Chien, W.-Y.; Lu, Z.; Geddie, W.R.; Jewett, M.A.; Sun, Y. Electrodeformation for single cell mechanical characterization. J. Micromech. Microeng. 2011, 21, 054012. [Google Scholar] [CrossRef]
- Cross, S.E.; Jin, Y.S.; Rao, J.; Gimzewski, J.K. Nanomechanical analysis of cells from cancer patients. Nat. Nanotechnol. 2007, 2, 780–783. [Google Scholar] [CrossRef]
- Guck, J.; Schinkinger, S.; Lincoln, B.; Wottawah, F.; Ebert, S.; Romeyke, M.; Lenz, D.; Erickson, H.M.; Ananthakrishnan, R.; Mitchell, D.; et al. Optical Deformability as an Inherent Cell Marker for Testing Malignant Transformation and Metastatic Competence. Biophys. J. 2005, 88, 3689–3698. [Google Scholar] [CrossRef]
- MacQueen, L.A.; Thibault, M.; Buschmann, M.D.; Wertheimer, M.R. Electromechanical deformation of mammalian cells in suspension depends on their cortical actin thicknesses. J. Biomech. 2012, 45, 2797–2803. [Google Scholar] [CrossRef]
- Fuhrmann, A.; Banisadr, A.; Beri, P.; Tlsty, T.D.; Engler, A.J. Metastatic State of Cancer Cells May Be Indicated by Adhesion Strength. Biophys. J. 2017, 112, 736–745. [Google Scholar] [CrossRef]
- Gristenko, P.G.; Friedl, P. Adaptive adhesion systems mediate glioma cell invasion in complex environments. J. Cell Sci. 2018, 131, jcs216832. [Google Scholar]
- Andolfi, L.; Bourkoula, E.; Migliorini, E.; Palma, A.; Pucer, A.; Skrap, M.; Scoles, G.; Beltrami, A.P.; Cesselli, D.; Lazzarino, M. Investigation of Adhesion and Mechanical Properties of Human Glioma Cells by Single Cell Force Spectroscopy and Atomic Force Microscopy. PLoS ONE 2014, 9, e112582. [Google Scholar] [CrossRef]
- Di Cerbo, A.; Rubino, V.; Morelli, F.; Ruggiero, G.; Landi, R.; Guidetti, G.; Canello, S.; Terrazzano, G.; Alessandrini, A. Mechanical phenotyping of K562 cells by the Micropipette Aspiration Technique allows identifying mechanical changes induced by drugs. Sci. Rep. 2018, 8, 1219. [Google Scholar] [CrossRef]
- Lee, L.M.; Liu, A.P. The application of micropipette aspiration in molecular mechanics of single cells. J. Nanotechnol. Eng. Med. 2014, 5, 0408011–0408016. [Google Scholar] [CrossRef]
- Deliorman, M.; Janahi, F.K.; Sukumar, P.; Glia, A.; Alnemari, R.; Fadl, S.; Chen, W.; Qasaimeh, M.A. AFM-compatible microfluidic platform for affinity-based capture and nanomechanical characterization of circulating tumor cells. Microsyst. Nanoeng. 2020, 6, 20. [Google Scholar] [CrossRef]
- Deng, X.; Xiong, F.; Li, X.; Xiang, B.; Li, Z.; Wu, X.; Guo, C.; Li, X.; Li, Y.; Li, G.; et al. Application of atomic force microscopy in cancer research. J. Nanobiotechnol. 2018, 16, 102. [Google Scholar] [CrossRef] [PubMed]
- Runel, G.; Lopez-Ramirez, N.; Chlasta, J.; Masse, I. Biomechanical Properties of Cancer Cells. Cells 2021, 10, 887. [Google Scholar] [CrossRef] [PubMed]
- Moon, J.S.; Kim, J.K.; Park, I.R.; Lee, J.H.; Kim, H.J.; Lee, J.; Kim, Y.K.; Yoon, J.S.; Won, K.C.; Lee, H.W. Impaired RBC deformability is associated with diabetic retinopathy in patients with type 2 diabetes. Diabetes Metab. 2016, 42, 448–452. [Google Scholar] [CrossRef] [PubMed]
- Nussenzveig, H.M. Cell membrane biophysics with optical tweezers. Eur. Biophys. J. 2018, 47, 499–514. [Google Scholar] [CrossRef] [PubMed]
- Lim, C.T.; Dao, M.; Suresh, S.; Sow, C.H.; Chew, K.T. Large deformation of living cells using laser traps. Acta Mater. 2004, 52, 1837–1845. [Google Scholar] [CrossRef]
- Namba, N.; Chonan, Y.; Nunokawa, T.; Sampetrean, O.; Saya, H.; Sudo, R. Heterogeneous Glioma Cell Invasion Under Interstitial Flow Depending on Their Differentiation Status. Tissue Eng. Part A 2021, 27, 467–478. [Google Scholar] [CrossRef]
- Dou, J.; Mou, S.; Li, H.; Lin, J.-M. Combination stiffness gradient with chemical stimulation directs glioma cell migration on a microfluidic chip. Anal. Chem. 2020, 92, 892–898. [Google Scholar] [CrossRef]
- Menachery, A.; Sapudom, J.; Vembadi, A.; Alatoom, A.; Teo, J.; Qasaimeh, M.A. Dielectrophoretic characterization of dendritic cell deformability upon maturation. Biotechniques 2020, 70, 1. [Google Scholar] [CrossRef]
- Chan, J.Y.; Ahmad Kayani, A.B.; Md Ali, M.A.; Kok, C.K.; Ramdzan Buyong, M.; Hoe, S.L.L.; Marzuki, M.; Soo-Beng Khoo, A.; Sriram, S.; Ostrikov, K. Dielectrophoretic deformation of breast cancer cells for lab on a chip application. Electrophoresis 2019, 40, 2728–2735. [Google Scholar] [CrossRef]
- Pohl, H.A.; Crane, J.S. Dielectrophoresis of cells. Biophys. J. 1971, 11, 711–727. [Google Scholar] [CrossRef]
- Pethig, R. Review Article—Dielectrophoresis: Status of the theory, technology, and applications. Biomicrofluidics 2010, 4, 022811. [Google Scholar] [CrossRef]
- Zablotskii, V.; Polyakova, T.; Lunov, O.; Dejneka, A. How a High-Gradient Magnetic Field Could Affect Cell Life. Sci. Rep. 2016, 6, 37407. [Google Scholar] [CrossRef]
- Jamous, S.; Comba, A.; Lowenstein, P.R.; Motsch, S. Self-organization in brain tumors: How cell morphology and cell density influence glioma pattern formation. PLoS Comput. Biol. 2020, 16, e1007611. [Google Scholar] [CrossRef]
- Engelhardt, H.; Sackmann, E. On the measurement of shear elastic moduli and viscosities of erythrocyte plasma membranes by transient deformation in high frequency electric fields. Biophys. J. 1988, 54, 495–508. [Google Scholar] [CrossRef]
- Sukhorukov, V.; Mussauer, H.; Zimmermann, U. The effect of electrical deformation forces on the electropermeabilization of erythrocyte membranes in low- and high-conductivity media. J. Membr. Biol. 1998, 163, 235–245. [Google Scholar] [CrossRef]
- Gov, N.S.; Safran, S.A. Red Blod Cell Membrane Fluctuations and Shape Controlled by ATP-Induced Cytoskeletal Defects. Biophys. J. 2005, 88, 1859–1874. [Google Scholar] [CrossRef]
- Kononenko, V.L.; Shimkus, J.K. Stationary deformations of erythrocytes by high-frequency electric field. Bioelectrochemistry 2000, 52, 187–196. [Google Scholar] [CrossRef]
- Doh, I.; Lee, W.C.; Cho, Y.-H.; Pisano, A.P.; Kuypers, F.A. Deformation measurement of individual cells in large populations using a single-cell microchamber array chip. Appl. Phys. Lett. 2012, 100, 173702. [Google Scholar] [CrossRef]
- Gass, G.V.; Chernomordik, L.V.; Margolis, L.B. Local deformation of human red blood cells in high frequency electric field. Biochim. Biophys. Acta 1991, 1093, 162–167. [Google Scholar] [CrossRef]
- Guido, I.; Jaeger, M.S.; Duschl, C. Dielectrophoretic stretching of cells allows for characterization of their mechanical properties. Eur. Biophys. J. 2011, 40, 281–288. [Google Scholar] [CrossRef]
- Huang, L.; Liang, F.; Feng, Y.; Zhao, P.; Wang, W. On-chip integrated optical stretching and electrorotation enabling single-cell biophysical analysis. Microsyst. Nanoeng. 2020, 6, 57. [Google Scholar] [CrossRef]
- Huang, L.; Zhao, P.; Wang, W. 3D cell electrorotation and imaging for measuring multiple cellular biophysical properties. Lab Chip 2018, 18, 2359–2368. [Google Scholar] [CrossRef] [PubMed]
- Elitas, M.; Yildizhan, Y.; Islam, M.; Martinez-Duarte, R.; Ozkazanc, D. Dielectrophoretic characterization and separation of monocytes and macrophages using 3D carbon-electrodes. Electrophoresis 2019, 40, 315–321. [Google Scholar] [CrossRef] [PubMed]
- Sengul, E.; Sharbati, P.; Elitas, M.; Islam, M.; Korvink, J.G. Analysis of U87 glioma cells by dielectrophoresis. Electrophoresis 2022, 43, 1357–1365. [Google Scholar] [CrossRef] [PubMed]
- Sharbati, P.; Elitas, M. Numerical Analysis of Microfluidic Gold Electrode Array for Dielectrophretic Characterization of U87 Glioma Cells. In Proceedings of the TIPTEKNO’22 Medical Technologies Congress, Antalya, Turkey, 31 October–2 November 2022. [Google Scholar]
- Sahin, O.; Elitas, M.; Yapici, M.K. Simulation of Dielectrophoresis based Separation of Red Blood Cells (RBC) from Bacteria Cells. In Proceedings of the 21st International Conference on Thermal, Mechanical and Multi-Physics Simulation and Experiments in Microelectronics and Microsystems (EuroSimE), Virtual, 6–27 July 2020; pp. 1–4. [Google Scholar]
- Nielsen, K.S.; Rungling, T.B.; Dziegiel, M.H.; Marie, R.; Berg-Sørensen, K. Deformation of single cells—Optical two-beam traps and more. In Complex Light and Optical Forces XIII; SPIE OPTO: San Francisco, CA, USA, 2019; p. 1093516. [Google Scholar]
- Yuan, F.; Yang, C.; Zhong, P. Cell membrane deformation and bioeffect produced by tandem bubble-induced jetting flow. Proc. Natl. Acad. Sci. USA 2015, 112, E7035–E7047. [Google Scholar] [CrossRef]
- Masnok, K.; Inoue, M.; Watanabe, N. Direct observation of deformation of individual red blood cells in oscillatory fluid flow produced using a generator of precise sinusoidal shear flow. AIP Adv. 2022, 12, 095020. [Google Scholar] [CrossRef]
- Pething, R. Controlling Cell Destruction Using Dielectrophoresis. IEEE Proc. Nanobiotechnol. 2005, 152, 145–149. [Google Scholar]




| Frequency (kHz) | Displacement (µm) | Deformation Indexes |
|---|---|---|
| 30 | 8.51 ± 4.73 | 0.036 ± 0.015 |
| 40 | 8.75 ± 3.49 | 0.038 ± 0.014 |
| 50 | 11.83 ± 5.16 | 0.040 ± 0.016 |
| 60 | 13.22 ± 5.40 | 0.034 ± 0.013 |
| 70 | 12.63 ± 5.98 | 0.038 ± 0.013 |
| 80 | 12.51 ± 5.09 | 0.035 ± 0.010 |
| 90 | 12.85 ± 7.45 | 0.035 ± 0.012 |
| 100 | 7.55 ± 7.33 | 0.035 ± 0.012 |
| 200 | 8.36 ± 9.27 | 0.034 ± 0.012 |
| 300 | 6.01 ± 5.78 | 0.035 ± 0.013 |
| 400 | 3.49 ± 3.42 | 0.030 ± 0.016 |
| 500 | 3.19 ± 3.89 | 0.028 ± 0.014 |
| 1000 | 2.51 ± 2.65 | 0.030 ± 0.015 |
| 2000 | 2.23 ± 3.18 | 0.029 ± 0.015 |
| 5000 | 1.37 ± 2.82 | 0.030 ± 0.014 |
| 10,000 | 2.18 ± 2.24 | 0.027 ± 0.012 |
Publisher’s Note: MDPI stays neutral with regard to jurisdictional claims in published maps and institutional affiliations. |
© 2022 by the authors. Licensee MDPI, Basel, Switzerland. This article is an open access article distributed under the terms and conditions of the Creative Commons Attribution (CC BY) license (https://creativecommons.org/licenses/by/4.0/).
Share and Cite
Elitas, M.; Islam, M.; Korvink, J.G.; Sengul, E.; Sharbati, P.; Ozogul, B.; Kaymaz, S.V. Quantifying Deformation and Migration Properties of U87 Glioma Cells Using Dielectrophoretic Forces. Biosensors 2022, 12, 946. https://doi.org/10.3390/bios12110946
Elitas M, Islam M, Korvink JG, Sengul E, Sharbati P, Ozogul B, Kaymaz SV. Quantifying Deformation and Migration Properties of U87 Glioma Cells Using Dielectrophoretic Forces. Biosensors. 2022; 12(11):946. https://doi.org/10.3390/bios12110946
Chicago/Turabian StyleElitas, Meltem, Monsur Islam, Jan G. Korvink, Esra Sengul, Pouya Sharbati, Beyzanur Ozogul, and Sumeyra Vural Kaymaz. 2022. "Quantifying Deformation and Migration Properties of U87 Glioma Cells Using Dielectrophoretic Forces" Biosensors 12, no. 11: 946. https://doi.org/10.3390/bios12110946
APA StyleElitas, M., Islam, M., Korvink, J. G., Sengul, E., Sharbati, P., Ozogul, B., & Kaymaz, S. V. (2022). Quantifying Deformation and Migration Properties of U87 Glioma Cells Using Dielectrophoretic Forces. Biosensors, 12(11), 946. https://doi.org/10.3390/bios12110946

