Application of Microfluidics in Drug Development from Traditional Medicine
Abstract
1. Introduction
2. Microfluidics
2.1. Drug Compound Synthesis
2.1.1. Microchannel Reactor
2.1.2. Droplet Microreactor
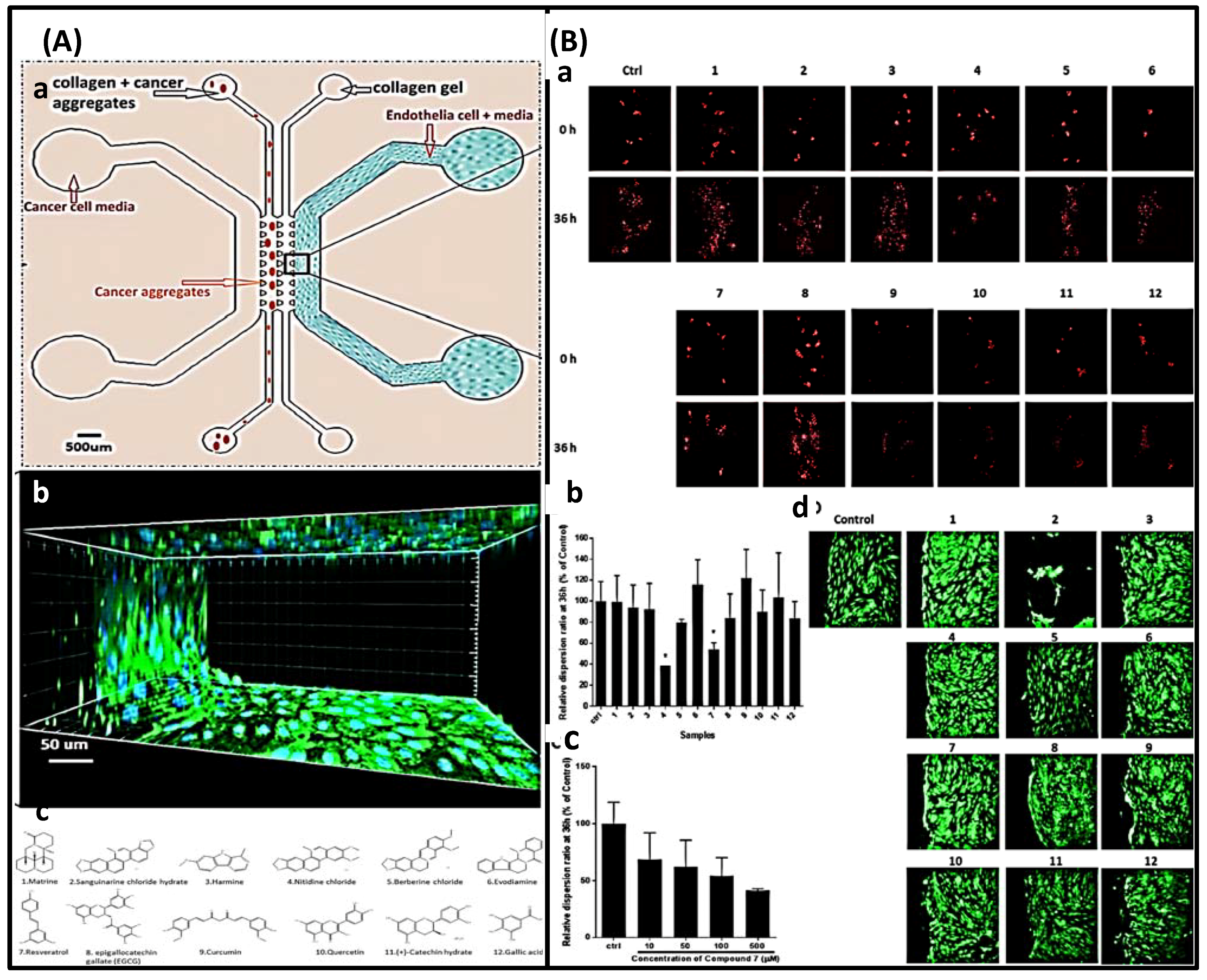
2.2. Drug Screening
2.2.1. Single-Cell and 2D Chips
2.2.2. 3D Chips
2.2.3. Organ Chips and More Complicated Human Chips
2.3. Microfluidics for Drug Delivery and Drug Carrier Fabrication
2.3.1. Microfluidic Micropumps for Drug Delivery
2.3.2. Microfluidic Fabrication of Drug Carriers
2.4. Intelligent Microfluidics
3. Application of Microfluidic Chip Technology in Traditional Medicine
3.1. Separation and Purification of Target Components from Complex Samples
3.1.1. Development of Drugs Containing a Single Active Ingredient from Traditional Medicine
3.1.2. Quality Control of Drugs from Improved Formulations of Traditional Medicine
3.1.3. Real-time Monitoring of Drug Concentrations in Body Fluids
3.2. Screening of Traditional Medicine Active Ingredients
4. Conclusions
Author Contributions
Funding
Institutional Review Board Statement
Informed Consent Statement
Data Availability Statement
Acknowledgments
Conflicts of Interest
References
- Thomford, N.; Senthebane, D.; Rowe, A.; Munro, D.; Seele, P.; Maroyi, A.; Dzobo, K. Natural Products for Drug Discovery in the 21st Century: Innovations for Novel Drug Discovery. Int. J. Mol. Sci. 2018, 19, 1578. [Google Scholar] [CrossRef] [PubMed]
- Li, Z.; Ai, N.; Yu, L.; Qian, Z.; Cheng, Y. A multiple biomarker assay for quality assessment of botanical drugs using a versatile microfluidic chip. Sci. Rep. 2017, 7, 12243. [Google Scholar] [CrossRef] [PubMed]
- Qin, W.; He, Y.; Xiao, J.; Liang, S.; Wang, S.; Li, P.C.H.; Sun, Y. A successive laminar flow extraction for plant medicine preparation by microfluidic chip. Microfluid. Nanofluidics 2019, 23, 61. [Google Scholar] [CrossRef]
- Fan, J.; Bao, Y.; Meng, X.; Wang, S.; Li, T.; Chang, X.; Yang, G.; Bo, T. Mechanism of modulation through PI3K-AKT pathway about Nepeta cataria L.’s extract in non-small cell lung cancer. Oncotarget 2017, 8, 31395–31405. [Google Scholar] [CrossRef] [PubMed]
- Wei, R.; Mi, D.; Yang, L.; Cui, Y. Research Progress of Traditional Chinese Medicine Treatment on DiabeticNephropathy. TCM 2022, 35, 82–86. [Google Scholar]
- Fu, L.; Wang, Y.; Liu, C. An integrated microfluidic chip for formaldehyde analysis in Chinese herbs. Chem. Eng. J. 2014, 244, 422–428. [Google Scholar] [CrossRef]
- Baharfar, M.; Yamini, Y.; Seidi, S.; Karami, M. Quantitative analysis of clonidine and ephedrine by a microfluidic system: On-chip electromembrane extraction followed by high performance liquid chromatography. J. Chromatogr. B 2017, 1068–1069, 313–321. [Google Scholar] [CrossRef] [PubMed]
- Tetala, K.; Swarts, J.; Chen, B.; Janssen, A.; van Beek, T. A three-phase microfluidic chip for rapid sample clean-up of alkaloids from plant extracts. Lab A Chip 2009, 9, 2085. [Google Scholar] [CrossRef]
- Mu, X.; Liang, Q.; Hu, P.; Ren, K.; Wang, Y.; Luo, G. Selectively modified microfluidic chip for solvent extraction of Radix Salvia Miltiorrhiza using three-phase laminar flow to provide double liquid–liquid interface area. Microfluid. Nanofluidics 2009, 9, 365–373. [Google Scholar] [CrossRef]
- Shen, Y.; Chen, B.; Zuilhof, H.; van Beek, T. Microfluidic Chip-Based Induced Phase Separation Extraction as a Fast and Efficient Miniaturized Sample Preparation Method. Molecules 2020, 26, 38. [Google Scholar] [CrossRef]
- Cai, Q.; Meng, J.; Ge, Y.; Gao, Y.; Zeng, Y.; Li, H.; Sun, Y. Fishing antitumor ingredients by G-quadruplex affinity from herbal extract on a three-phase-laminar-flow microfluidic chip. Talanta 2020, 220, 121368. [Google Scholar] [CrossRef] [PubMed]
- Gao, H.; Yan, C.; Wu, W.; Li, J. Application of Microfluidic Chip Technology in Food Safety Sensing. Sensors 2020, 20, 1792. [Google Scholar] [CrossRef]
- Fan, X.; Deng, Z.; Yan, Y.; Orel, V.E.; Shypko, A.B.; Orel, V.; Ivanova, D.; Pilarsky, C.; Tang, J.; Chen, Z.; et al. Application of microfluidic chips in anticancer drug screening. Bosn. J. Basic Med. Sci. 2021, 22, 302–314. [Google Scholar] [CrossRef]
- Li, X.; Xue, X.; Li, P. Real-time detection of the early event of cytotoxicity of herbal ingredients on single leukemia cells studied in a microfluidic biochip. Integr. Biol. 2008, 1, 90–98. [Google Scholar] [CrossRef]
- Neužil, P.; Giselbrecht, S.; Länge, K.; Huang, T.; Manz, A. Revisiting lab-on-a-chip technology for drug discovery. Nat. Rev. Drug Discov. 2012, 11, 620–632. [Google Scholar] [CrossRef]
- Wang, H.; Li, T.; Bao, Y.; Wang, S.; Meng, X. A multifunctional integrated simultaneously online screening microfluidic biochip for the examination of “efficacy-toxicity” and compatibility of medicine. Chin. Chem. Lett. 2019, 30, 403–405. [Google Scholar] [CrossRef]
- Heydarid, R.; Rahimi, M.; Naleini, N. Optimization of Oleuropein Extraction from Organic Extracts Using a Microfluidic Device and Response Surface Methodology. Herb. Med. J. 2018, 3, 60–69. [Google Scholar]
- Niu, Y.; Bai, J.; Kamm, R.; Wang, Y.; Wang, C. Validating Antimetastatic Effects of Natural Products in an Engineered Microfluidic Platform Mimicking Tumor Microenvironment. Mol. Pharm. 2014, 11, 2022–2029. [Google Scholar] [CrossRef] [PubMed]
- Wang, N.; Wang, J.; Meng, X.; Bao, Y.; Wang, S.; Li, T. 3D microfluidic in vitro model and bioinformatics integration to study the effects of Spatholobi Caulis tannin in cervical cancer. Sci. Rep. 2018, 8, 12285. [Google Scholar] [CrossRef] [PubMed]
- Fan, F.; Xu, N.; Sun, Y.; Li, X.; Gao, X.; Yi, X.; Zhang, Y.; Meng, X.; Lin, J. Uncovering the Metabolic Mechanism of Salidroside Alleviating Microglial Hypoxia Inflammation Based on Microfluidic Chip-Mass Spectrometry. J. Proteome Res. 2021, 21, 921–929. [Google Scholar] [CrossRef] [PubMed]
- Tang, Y.; Soroush, F.; Sheffield, J.; Wang, B.; Prabhakarpandian, B.; Kiani, M. A Biomimetic Microfluidic Tumor Microenvironment Platform Mimicking the EPR Effect for Rapid Screening of Drug Delivery Systems. Sci. Rep. 2017, 7, 9359. [Google Scholar] [CrossRef] [PubMed]
- He, C.; Yu, L.; Dan, W.; Deng, S.; Ma, H.; Liu, B.; Li, Y. Application of a Simple Microfluidic Chip Analysis Technology to Evaluate the Inhibitory Role of Protocatechuic Acid on Shear-Induced Platelet Aggregation. Evid.-Based Complement. Altern. Med. 2021, 2021, 5574413. [Google Scholar] [CrossRef] [PubMed]
- Cai, E.; Cheng, Q.; Yu, S.; Ding, F. Achyranthes bidentata polypeptide k enhances the survival, growth and axonal regeneration of spinal cord motor neurons in vitro. NeuroReport 2021, 32, 518–524. [Google Scholar] [CrossRef] [PubMed]
- Silva, M. Microfluidic devices for glycobiomarker detection in cancer. Clin. Chim. Acta 2021, 521, 229–243. [Google Scholar] [CrossRef] [PubMed]
- Jia, X.; Yang, X.; Luo, G.; Liang, Q. Recent progress of microfluidic technology for pharmaceutical analysis. J. Pharm. Biomed. Anal. 2022, 209, 114534. [Google Scholar] [CrossRef]
- Liu, Y.; Sun, L.; Zhang, H.; Shang, L.; Zhao, Y. Microfluidics for Drug Development: From Synthesis to Evaluation. Chem. Rev. 2021, 121, 7468–7529. [Google Scholar] [CrossRef] [PubMed]
- McDonald, J.; Duffy, D.; Anderson, J.; Chiu, D.; Wu, H.; Schueller, O.; Whitesides, G.M. Fabrication of microfluidic systems in poly(dimethylsiloxane). Electrophoresis 2000, 21, 27–40. [Google Scholar] [CrossRef]
- Cui, P.; Wang, S. Application of microfluidic chip technology in pharmaceutical analysis: A review. J. Pharm. Anal. 2019, 9, 238–247. [Google Scholar] [CrossRef]
- Campos, K.; Coleman, P.; Alvarez, J.; Dreher, S.; Garbaccio, R.; Terrett, N.; Tillyer, R.D.; Truppo, M.D.; Parmee, E.R. The importance of synthetic chemistry in the pharmaceutical industry. Science 2019, 363, eaat0805. [Google Scholar] [CrossRef]
- Hawkins, J.M. Organic Chemistry: Streamlining Drug Synthesis. Nature 2015, 520, 302–303. [Google Scholar] [CrossRef]
- Blakemore, D.C.; Castro, L.; Churcher, I.; Rees, D.C.; Thomas, A.W.; Wilson, D.M.; Wood, A. Organic Synthesis Provides Opportunities to Transform Drug Discovery. Nat. Chem. 2018, 10, 383–394. [Google Scholar] [CrossRef] [PubMed]
- Ciociola, A.A.; Cohen, L.B.; Kulkarni, P.; Kefalas, C.; Buchman, A.; Burke, C.; Cain, T.; Connor, J.; Ehrenpreis, E.D.; Fang, J.; et al. How Drugs Are Developed and Approved by the FDA: Current Process and Future Directions. Am. J. Gastroenterol. 2014, 109, 620–623. [Google Scholar] [CrossRef] [PubMed]
- Hughes, J.P.; Rees, S.; Kalindjian, S.B.; Philpott, K.L. Principles of Early Drug Discovery. Br. J. Pharmacol. 2011, 162, 1239–1249. [Google Scholar] [CrossRef] [PubMed]
- Bogdan, A.; Poe, S.; Kubis, D.; Broadwater, S.; McQuade, D. The Continuous-Flow Synthesis of Ibuprofen. Angew. Chem. 2009, 121, 8699–8702. [Google Scholar] [CrossRef]
- Gong, A.; Zhu, C.; Xu, Y.; Wang, F.; Tsabing, D.; Wu, F.; Wang, J. Moving and unsinkable graphene sheets immobilized enzyme for microfluidic biocatalysis. Sci. Rep. 2017, 7, 4309. [Google Scholar] [CrossRef]
- Shao, C.; Chi, J.; Shang, L.; Fan, Q.; Ye, F. Droplet microfluidics-based biomedical microcarriers. Acta Biomater. 2022, 138, 21–33. [Google Scholar] [CrossRef] [PubMed]
- Poe, S.; Cummings, M.; Haaf, M.; McQuade, D. Solving the Clogging Problem: Precipitate-Forming Reactions in Flow. Angew. Chem. Int. Ed. 2006, 45, 1544–1548. [Google Scholar] [CrossRef] [PubMed]
- Theberge, A.; Mayot, E.; El Harrak, A.; Kleinschmidt, F.; Huck, W.; Griffiths, A. Microfluidic platform for combinatorial synthesis in picolitre droplets. Lab A Chip 2012, 12, 1320. [Google Scholar] [CrossRef]
- Pang, L.; Liu, W.; Tian, C.; Xu, J.; Li, T.; Chen, S.; Wang, J. Construction of single-cell arrays and assay of cell drug resistance in an integrated microfluidic platform. Lab A Chip 2016, 16, 4612–4620. [Google Scholar] [CrossRef]
- Elvira, K. Microfluidic technologies for drug discovery and development: Friend or foe? Trends Pharmacol. Sci. 2021, 42, 518–526. [Google Scholar] [CrossRef] [PubMed]
- Sun, J.; Warden, A.; Ding, X. Recent advances in microfluidics for drug screening. Biomicrofluidics 2019, 13, 061503. [Google Scholar] [CrossRef]
- Sugiura, S.; Edahiro, J.; Kikuchi, K.; Sumaru, K.; Kanamori, T. Pressure-driven perfusion culture microchamber array for a parallel drug cytotoxicity assay. Biotechnol. Bioeng. 2008, 100, 1156–1165. [Google Scholar] [CrossRef] [PubMed]
- Du, G.; Pan, J.; Zhao, S.; Zhu, Y.; den Toonder, J.; Fang, Q. Cell-Based Drug Combination Screening with a Microfluidic Droplet Array System. Anal. Chem. 2013, 85, 6740–6747. [Google Scholar] [CrossRef] [PubMed]
- Shah, P.; Kaushik, A.; Zhu, X.; Zhang, C.; Li, C. Chip based single cell analysis for nanotoxicity assessment. Anal. 2014, 139, 2088–2098. [Google Scholar] [CrossRef] [PubMed]
- Abdulla, A.; Maboyi, N.; Ding, X. Application of Microfluidics in Single-cell Manipulation, Omics and Drug Development. Curr. Med. Chem. 2021, 28, 8433–8450. [Google Scholar] [CrossRef] [PubMed]
- Brouzes, E.; Medkova, M.; Savenelli, N.; Marran, D.; Twardowski, M.; Hutchison, J.; Rothberg, J.M.; Link, D.R.; Perrimon, N.; Samuels, M.L. Droplet microfluidic technology for single-cell high-throughput screening. Proc. Natl. Acad. Sci. USA 2009, 106, 14195–14200. [Google Scholar] [CrossRef]
- Sarkar, S.; Cohen, N.; Sabhachandani, P.; Konry, T. Phenotypic drug profiling in droplet microfluidics for better targeting of drug-resistant tumors. Lab A Chip 2015, 15, 4441–4450. [Google Scholar] [CrossRef] [PubMed]
- Chen, Q.; Utech, S.; Chen, D.; Prodanovic, R.; Lin, J.; Weitz, D. Controlled assembly of heterotypic cells in a core–shell scaffold: Organ in a droplet. Lab A Chip 2016, 16, 1346–1349. [Google Scholar] [CrossRef]
- Wu, Z.; Chen, B.; Wu, Y.; Xia, Y.; Chen, H.; Gong, Z.; Hu, H.; Ding, Z.; Guo, S. Scaffold-free generation of heterotypic cell spheroids using acoustofluidics. Lab A Chip 2021, 21, 3498–3508. [Google Scholar] [CrossRef]
- Schuster, B.; Junkin, M.; Kashaf, S.; Romero-Calvo, I.; Kirby, K.; Matthews, J.; Weber, C.; Rzhetsky, A.; White, K.P.; Tay, S. Automated microfluidic platform for dynamic and combinatorial drug screening of tumor organoids. Nat. Commun. 2020, 11, 5271. [Google Scholar] [CrossRef]
- Huh, D.; Hamilton, G.; Ingber, D. From 3D cell culture to organs-on-chips. Trends Cell Biol. 2011, 21, 745–754. [Google Scholar] [CrossRef]
- Ryu, H.; Oh, S.; Lee, H.; Lee, J.; Lee, H.; Jeon, N. Engineering a Blood Vessel Network Module for Body-on-a-Chip Applications. SLAS Technol. 2015, 20, 296–301. [Google Scholar] [CrossRef]
- Xiao, S.; Coppeta, J.; Rogers, H.; Isenberg, B.; Zhu, J.; Olalekan, S.; McKinnon, K.E.; Dokic, D.; Rashedi, A.S.; Haisenleder, D.J.; et al. A microfluidic culture model of the human reproductive tract and 28-day menstrual cycle. Nat. Commun. 2017, 8, 14584. [Google Scholar] [CrossRef]
- Mohith, S.; Karanth, P.; Kulkarni, S. Recent trends in mechanical micropumps and their applications: A review. Mechatronics 2019, 60, 34–55. [Google Scholar] [CrossRef]
- Ashraf, M.; Tayyaba, S.; Afzulpurkar, N. Micro Electromechanical Systems (MEMS) Based Microfluidic Devices for Biomedical Applications. Int. J. Mol. Sci. 2011, 12, 3648–3704. [Google Scholar] [CrossRef]
- Cobo, A.; Sheybani, R.; Meng, E. MEMS: Enabled Drug Delivery Systems. Adv. Healthc. Mater. 2015, 4, 969–982. [Google Scholar] [CrossRef]
- Smith, S.; Tang, T.; Terry, J.; Stevenson, J.; Flynn, B.; Reekie, H.; Murray, A.F.; Gundlach, A.M.; Renshaw, D.; Dhillon, B.; et al. Development of a miniaturised drug delivery system with wireless power transfer and communication. IET Nanobiotechnol. 2007, 1, 80–86. [Google Scholar] [CrossRef]
- Galan, E.; Zhao, H.; Wang, X.; Dai, Q.; Huck, W.; Ma, S. Intelligent Microfluidics: The Convergence of Machine Learning and Microfluidics in Materials Science and Biomedicine. Matter 2020, 3, 1893–1922. [Google Scholar] [CrossRef]
- Liu, Y.; Huang, R.; Xiao, B.; Yang, J. The Microfluidic-chip Technology and the Applications in thenScreening on the Active Comonents of Natural Product. Nat. Prod. Res. Dev. 2010, 7, 9359. [Google Scholar]
- Amatatongchai, M.; Hofmann, O.; Nacapricha, D.; Chailapakul, O.; deMello, A. A microfluidic system for evaluation of antioxidant capacity based on a peroxyoxalate chemiluminescence assay. Anal. Bioanal. Chem. 2006, 387, 277–285. [Google Scholar] [CrossRef]
- Lin, L.; Chen, H.; Wei, H.; Wang, F.; Lin, J. On-chip sample pretreatment using a porous polymer monolithic column for solid-phase microextraction and chemiluminescence determination of catechins in green tea. Anal. 2011, 136, 4260. [Google Scholar] [CrossRef] [PubMed]
- Cheng, Y.; Chen, H.; Li, Y.; Chen, X.; Hu, Z. Separation and determination of aloperine, sophoridine, matrine and oxymatrine by combination of flow injection with microfluidic capillary electrophoresis. Talanta 2004, 63, 491–496. [Google Scholar] [CrossRef] [PubMed]
- Shih, T.; Lee, H.; Chen, S.; Kang, C.; Shen, R.; Su, Y. Rapid analysis of traditional Chinese medicinePinellia ternataby microchip electrophoresis with electrochemical detection. J. Sep. Sci. 2017, 41, 740–746. [Google Scholar] [CrossRef]
- Sheng, J.; Lei, J.; Ju, H.; Song, C.; Zhang, D. Rapid ultraviolet monitoring of multiple psychotropic drugs with a renewable microfluidic device. Anal. Chim. Acta 2010, 679, 1–6. [Google Scholar] [CrossRef]
- Chang, Y.; Wägli, P.; Paeder, V.; Homsy, A.; Hvozdara, L.; van der Wal, P.; Di Francesco, J.; de Rooij, N.F.; Herzig, H.P. Cocaine detection by a mid-infrared waveguide integrated with a microfluidic chip. Lab A Chip 2012, 12, 3020. [Google Scholar] [CrossRef]
- Valente, K.; Khetani, S.; Kolahchi, A.; Sanati-Nezhad, A.; Suleman, A.; Akbari, M. Microfluidic technologies for anticancer drug studies. Drug Discov. Today 2017, 22, 1654–1670. [Google Scholar] [CrossRef]
- Abd Rahman, N.; Ibrahim, F.; Aeinehvand, M.; Yusof, R.; Madou, M. A Microfluidic Lab-on-a-Disc (LOD) for Antioxidant Activities of Plant Extracts. Micromachines 2018, 9, 140. [Google Scholar] [CrossRef]
- Kwok, H.; Lau, P.; Wu, S.; Ho, H.; Gao, M.; Kwan, Y.; Wong, C.; Kong, S. Allergy Testing and Drug Screening on an ITO-Coated Lab-on-a-Disc. Micromachines 2016, 7, 38. [Google Scholar] [CrossRef]
- Alwarappan, S.; Cissell, K.; Dixit, S.; Li, C.; Mohapatra, S. Chitosan-modified graphene electrodes for DNA mutation analysis. J. Electroanal. Chem. 2012, 686, 69–72. [Google Scholar] [CrossRef]
- Xu, T.; Scafa, N.; Xu, L.; Su, L.; Li, C.; Zhou, S.; Liu, Y.; Zhang, X. Electrochemical Sensors for Nitric Oxide Detection in Biological Applications. Electroanalysis 2014, 26, 449–468. [Google Scholar] [CrossRef]


















| Organ | Incorporated Cell Typets | Demonstrated Organ-Specific Features |
|---|---|---|
| Liver | Hepatocytes | Serum protein synthesis |
| Vascular endothelial cells | Bile canalicull | |
| Fibroblasts | Liver sinusoid | |
| Liver zonation | ||
| Lung | Airway epithelial cells | Airway closure and reopening |
| Aiveolar epithelial cells | Small airway protein (CC10) synthesis | |
| Pulmonary microvascular endothelial cells | Alveolar-capillary interface | |
| Surfactant production | ||
| Lung inflammation | ||
| Extrapulmonary absorption | ||
| Kidney | Renal tubular epithelial cells | Molecular tranpor |
| Gut | Intestinal epithelial cells | Intestinal absorption |
| Bone | Osteoblasts | Lacuna canalicular netwod |
| Osteocytes | ||
| Breast | Mammary epithelial cells | Malignant tumor invasion |
| Mammary fibroblasts | Cancer metastasis | |
| Vescular endothelial cells | ||
| Eye | Corneal epithelial cells | Epithelial barrier function |
| Vascular endothelial cells | ||
| Brain | Neurons | Axon-glia interaction |
| Astrocytes | Tumor angiogenesis | |
| Oligodendrocytsr |
| Herbal Medicine | Microfluidic Chips | Specific Content | Refs |
|---|---|---|---|
| Olive | Two-phase microfluidic chip | Comparing the efficiency of two-phase chip and three-phase chip in extracting and separating non-polar and polar components with different clinical effects, the three-phase chip greatly improved the efficiency by double liquid-liquid interface area. | [5] |
| Ginseng | Two-phase microfluidic chip three-phase microfluidic chip continuous two-phase microfluidic chip | Comparing the extraction efficiency of two-phase chip, three-phase chip and continuous laminar flow chip for ginsenosides, it was found that the extraction efficiency of continuous laminar flow chip was higher than that of three-phase laminar flow chip, and the extraction efficiency of both chips was higher than that of two-phase chip. | [3] |
| Strychnos seed | Two-phase microfluidic chip three-phase microfluidic chip | Comparing the efficiency of strychnine extraction on the two-phase chip and three-phase chip, the extraction efficiency of three-phase chip was higher than that of two-phase chip. And the alkaloids (stychnine and brucine) were purified from the seed extracts using the three-phase chip. | [8] |
| Salvia miltiorrhiza | Two-phase microfluidic chip three-phase microfluidic chip | Comparing the efficiency of two-phase chip and three-phase chip in extracting and separating non-polar and polar components with different clinical effects, the three-phase chip greatly improved the efficiency by double liquid-liquid interface area. | [9] |
| Scutellaria baicalensis | IPSE two-phase microfluidic chip LLE dual-phase microfluidic chip | Comparing the efficiency of IPSE duplex chip with IPSE and LLE duplex chips for the extraction of chlorogenic acid, rutin, epigallocatechin gallate, quercetin, santonin alizarin. The results showed that the extraction efficiency of the duplex IPSE chip was higher than that of the macro-IPSE and duplex LLE. And the aglycones and glycosides present were successfully separated from Scutellaria baicalensis extract by IPSE duplex microarray. | [10] |
| macleaya cordata seed | Two-phase microfluidic chip three-phase microfluidic chip | Comparing the extraction efficiency of potent alkaloids (chelerythrine, sanguinarine, protopine, and allocryptopine) from Macleaya cordata seeds extract by G-quadruplex technique with that of three-phase microarray, two-phase microarray, and traditional ultrafiltration method. The three-phase chip was found to be highly efficient. | [11] |
| green tea (catechins) | Solid-phase microextraction microfluidic chip | A solid-phase extraction microfluidic chip was developed for the successful extraction of catechol from green tea. In combination with chemiluminescence, a reusable catechin analysis system with high sensitivity and very low reagent consumption was successfully established. The system enables online pre-concentration and detection without elution steps, while providing good stability and reusability. | [61] |
| bio-alkaloids (Matrine; Sophoridine; oxymatrine; aloperine) | FI-CE microfluidic chip (Flow injection -capillary electrophoresis) | Development of a FI-CE microfluidic chip for the isolation and purification of aloperine (ALP), sophoridine (SRI), matrine (MT) and oxymatrine (OMT). The chip has the advantages of high efficiency, reproducibility and applicability for subsequent concentration determination, and is a promising technique for drug quality control. | [62] |
| Herb Name | Potentially Toxic Ingredient | Potential Toxic Effects |
|---|---|---|
| Ginseng | Ginsenoside Rb₁ | Embryotoxicity |
| Panax ginseng | Ginseng total saponin | Hepatotoxicity |
| He Shou Wu, cassia seed, senna leaf, rhubarb | Anthraquinone components | Hepatotoxicity, nephrotoxicity, enterotoxicity |
| Bitter almond, peach kernel, yu li ren | Bitter amygdalin | Cyanide toxicity |
| Tetradium ruticarpum | Evodiamine, Rutecarpine | Hepatotoxicity |
| Menthahaplocalyx | Menthol | Brain damage |
| Tribulus terrestris L. | Tribulus terrestris saponin | Hepatotoxicity |
Publisher’s Note: MDPI stays neutral with regard to jurisdictional claims in published maps and institutional affiliations. |
© 2022 by the authors. Licensee MDPI, Basel, Switzerland. This article is an open access article distributed under the terms and conditions of the Creative Commons Attribution (CC BY) license (https://creativecommons.org/licenses/by/4.0/).
Share and Cite
Li, X.; Fan, X.; Li, Z.; Shi, L.; Liu, J.; Luo, H.; Wang, L.; Du, X.; Chen, W.; Guo, J.; et al. Application of Microfluidics in Drug Development from Traditional Medicine. Biosensors 2022, 12, 870. https://doi.org/10.3390/bios12100870
Li X, Fan X, Li Z, Shi L, Liu J, Luo H, Wang L, Du X, Chen W, Guo J, et al. Application of Microfluidics in Drug Development from Traditional Medicine. Biosensors. 2022; 12(10):870. https://doi.org/10.3390/bios12100870
Chicago/Turabian StyleLi, Xue, Xiaoming Fan, Zhu Li, Lina Shi, Jinkuan Liu, Hongzhi Luo, Lijun Wang, Xiaoxin Du, Wenzhu Chen, Jiuchuan Guo, and et al. 2022. "Application of Microfluidics in Drug Development from Traditional Medicine" Biosensors 12, no. 10: 870. https://doi.org/10.3390/bios12100870
APA StyleLi, X., Fan, X., Li, Z., Shi, L., Liu, J., Luo, H., Wang, L., Du, X., Chen, W., Guo, J., Li, C., & Liu, S. (2022). Application of Microfluidics in Drug Development from Traditional Medicine. Biosensors, 12(10), 870. https://doi.org/10.3390/bios12100870

