Characterization of Nanoparticle Batch-To-Batch Variability
Abstract
1. Introduction
- Characterisation (“what they are”)—physical and chemical identification in terms of composition, impurities, size and size distribution, shape, surface characteristics and so forth;
- Fate (“where they go”): biological (toxicokinetics, biodistribution) and environmental fate described by solubility, hydrophobicity, dispersibility, dustiness and so forth and;
- (Re)activity (“what they do”): their reactivity, physical hazards, biological reactivity, toxicodynamics, photoreactivity and so forth
2. Materials and Methods
2.1. Production Methods for Silica NMs
2.1.1. Liquid Suspended Silica NMs Using Stöber Synthesis
2.1.2. Dry Bulk Silica NMs from Flame Synthesis
2.2. Zinc Oxide NMs
2.3. Titanium Dioxide NMs
2.4. Amine-Modified (Cationic) Polystyrene NMs
2.5. Cerium Dioxide NMs
2.6. Physicochemical Characterisation of NM Batches
2.6.1. Representative TEM Pictures and Derived Data
2.6.2. Particle Size Distribution in Aerosol (SMPS)
2.6.3. Radical Formation Potential (DCF Test)
3. Results
3.1. Overall Observations from the Physicochemical Characterization of NM Batches
3.2. Highlights of Variations in Physicochemical Properties between Different Batches per NM
3.2.1. Silica NMs
3.2.2. Zinc Oxide NMs
3.2.3. Titanium Dioxide NMs
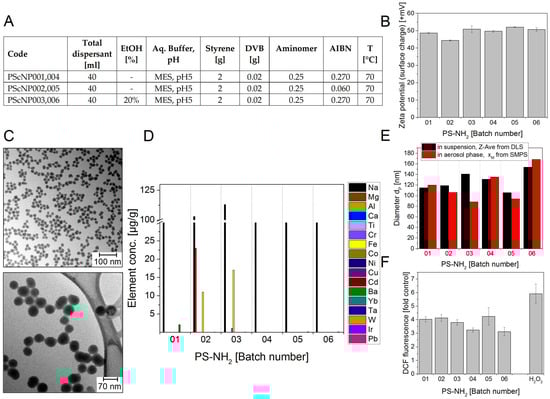
3.2.4. PS-NH2 NMs
3.2.5. Cerium Dioxide NMs
4. Discussion
4.1. Size Distributions
- Depending on the synthesis conditions, the size distributions of NM batches can be reasonably well controlled with low variability and high reproducibility.
- The particle size distributions of NMs from liquid phase synthesis are narrow, however partial agglomeration is observed, especially for ZnO, TiO2 and CeO2 NMs, both in solution and in aerosols.
- Silica materials from flame synthesis are mostly aggregated and have broader size distributions.
- The particle sizes determined by DLS are usually larger and more variable even for NMs produced by the same synthesis route than the diameters determined by SMPS. Moreover, some particles become de-agglomerated by spraying them into the gas phase and drying afterwards, on the other hand further agglomeration could occur in solution after the synthesis.
- Post-synthesis treatments commonly applied in the purification of NM dispersions, such as centrifugation approaches, can cause shifts in dispersion size distributions due to particle aggregation [49].
- For liquid phase synthesis, dispersion reproducibility can be “designed into” the synthetic procedure by following optimization processes which involve careful parameter variation as precursor concentrations or temperature (see Supplementary Materials S1) coupled with extensive characterization.
4.2. Zeta Potential
4.3. Crystallinity
4.4. Impurities
- The batches produced by liquid phase synthesis are partly contaminated by low concentrations of metals (e.g., Cu, Al, Mg) which are too low to be of toxicological concern and of which the sources remain unclear but most likely they were present in the starting reagents.
- Silica nanoparticles from flame synthesis have a higher chemical purity than the ones produced by Stöber synthesis. Due to the use of smaller amounts of precursors, mostly pure gases, the particles formed in a high temperature process are therefore of higher purity. This is in agreement with recent studies by Rasmussen et al. comparing precipitated synthetic amorphous silica (SAS) with fumed SAS [46].
- The levels of impurities and the main elemental concentrations in water dispersions (TiO2, CeO2, Stöber silica, polystyrene and ZnO) vary from batch to batch dependent on different synthesis parameters. However, also in batches synthesized in the same way (Stöber silica, TiO2 and ZnO) the composition and amount of impurities varied. Yet, interestingly for ceria produced by the same synthesis route this variability of trace contaminants was largely absent.
4.5. ROS Generation
- As the NMs are frequently agglomerated or even aggregated, the particle size distributions should be measured by several methods such as DLS and/or SMPS/electrospray and TEM to minimize the variability of the determined size due to technical limitations. In the case of TEM, dedicated methods, which combine manual masking means and automated digital image analysis routines, have to be developed for particle-size determination.
- In general, particle size distributions measured by SMPS/electrospray yield more reproducible data than DLS measurements especially for agglomerated nanomaterials.
- Questions remain around the reproducibility of measurement techniques such as DLS for non-ideal (polydispersed) NM dispersions. This can be observed especially for agglomerated/aggregated NM types when dispersing from dry powders where the goal is limited to producing homogenously aggregated populations.
- The size distribution and crystallinity of the primary particles in agglomerates and aggregates should be characterized by HRTEM/SEM.
- ICP-MS and ICP-OES are valuable tools to identify the variability of NM batches due to contamination by trace metals.
Supplementary Materials
Author Contributions
Funding
Acknowledgments
Conflicts of Interest
Abbreviations
| B2B | Batch-to-batch |
| DEG | Diethylene glycol |
| DLS | Dynamic Light Scattering |
| DCS | Differential centrifugal sedimentation |
| DCF | Dichlorofluorescein [= oxidized form of 2′,7′-dichlorofluorescein diacetate (H2DCF)] |
| DVB | Divinylbenzene |
| EDX | energy dispersive X-ray analysis |
| EPR | Electron paramagnetic resonance |
| HMT | hexamethylenetetramine |
| HRTEM | high-resolution Transmission Electron Microscopy |
| ICP-MS | mass spectrometry with inductively coupled plasma |
| ICP-OES | optical spectrometry with inductively coupled plasma |
| MES | 2-(N-morpholino)-ethanesulfonic acid |
| MWCO | Molecular weight cut-off |
| NM | Nanomaterial |
| OECD | Organization for Economic Cooperation and Development |
| PES | Photoemission spectroscopy |
| rcf | relative centrifugal force |
| ROS | Reactive Oxygen Species |
| SEM | Scanning Electron Microscopy |
| s.e.m. | Standard error of the mean |
| SMPS | Scanning Mobility Particle Sizer |
| SOP | standard operation procedure |
| TEM | Transmission Electron Microscopy |
| TEOS | Tetraethylorthosilicate |
| TMAOH | Tetramethylammonium hydroxide |
References
- Zhang, R.; Khalizov, A.F.; Pagels, J.; Zhang, D.; Xue, H.; McMurry, P.H. Variability in morphology, hygroscopicity, and optical properties of soot aerosols during atmospheric processing. Proc. Natl. Acad. Sci. USA 2008, 105, 10291–10296. [Google Scholar] [CrossRef] [PubMed]
- Zhang, Y.; Chen, Y.; Westerhoff, P.; Hristovski, K.; Crittenden, J.C. Stability of commercial metal oxide nanoparticles in water. Water Res. 2008, 42, 2204–2212. [Google Scholar] [CrossRef] [PubMed]
- Yu, T.; Greish, K.; McGill, L.D.; Ray, A.; Ghandehari, H. Influence of geometry, porosity, and surface characteristics of silica nanoparticles on acute toxicity: Their vasculature effect and tolerance threshold. ACS Nano 2012, 6, 2289–2301. [Google Scholar] [CrossRef] [PubMed]
- Huang, X.; Li, L.; Liu, T.; Hao, N.; Liu, H.; Chen, D.; Tang, F. The Shape Effect of Mesoporous Silica Nanoparticles on Biodistribution, Clearance, and Biocompatibility In Vivo. ACS Nano 2011, 5, 5390–5399. [Google Scholar] [CrossRef] [PubMed]
- Albanese, A.; Tang, P.S.; Chan, W.C. The effect of nanoparticle size, shape, and surface chemistry on biological systems. Annu. Rev. Biomed. Eng. 2012, 14, 1–16. [Google Scholar] [CrossRef] [PubMed]
- Karakoti, A.S.; Munusamy, P.; Hostetler, K.; Kodali, V.; Kuchibhatla, S.; Orr, G.; Pounds, J.G.; Teeguarden, J.G.; Thrall, B.D.; Baer, D.R. Preparation and Characterization Challenges to Understanding Environmental and Biological Impacts of Nanoparticles. Surf. Interface Anal. SIA 2012, 44, 882–889. [Google Scholar] [CrossRef] [PubMed]
- Zhang, H.; Dunphy, D.R.; Jiang, X.; Meng, H.; Sun, B.; Tarn, D.; Xue, M.; Wang, X.; Lin, S.; Ji, Z.; et al. Processing pathway dependence of amorphous silica nanoparticle toxicity: Colloidal vs. pyrolytic. J. Am. Chem. Soc. 2012, 134, 15790–15804. [Google Scholar] [CrossRef] [PubMed]
- Roebben, G.; Rasmussen, K.; Kestens, V.; Linsinger, T.P.J.; Rauscher, H.; Emons, H.; Stamm, H. Reference materials and representative test materials: The nanotechnology case. J. Nanopart. Res. 2013, 15. [Google Scholar] [CrossRef]
- Napierska, D.; Thomassen, L.C.J.; Lison, D.; Martens, J.A.; Hoet, P.H. The nanosilica hazard: Another variable entity. Part. Fibre Toxicol. 2010, 7, 39. [Google Scholar] [CrossRef] [PubMed]
- Lundqvist, M.; Stigler, J.; Elia, G.; Lynch, I.; Cedervall, T.; Dawson, K.A. Nanoparticle size and surface properties determine the protein corona with possible implications for biological impacts. Proc. Natl. Acad. Sci. USA 2008, 105, 14265–14270. [Google Scholar] [CrossRef] [PubMed]
- Pacioni, N.L.; Borsarelli, C.D.; Rey, V.; Veglia, A.V. Synthetic Routes for the Preparation of Silver Nanoparticles. In Silver Nanoparticle Applications: In the Fabrication and Design of Medical and Biosensing Devices; Alarcon, E.I., Griffith, M., Udekwu, K.I., Eds.; Springer International Publishing: Cham, Switzerland, 2015; pp. 13–46. [Google Scholar]
- Lorenz, C.; von Goetz, N.; Scheringer, M.; Wormuth, M.; Hungerbühler, K. Potential exposure of German consumers to engineered nanoparticles in cosmetics and personal care products. Nanotoxicology 2011, 5, 12–29. [Google Scholar] [CrossRef] [PubMed]
- Schulze, C.; Schaefer, U.F.; Ruge, C.A.; Wohlleben, W.; Lehr, C.-M. Interaction of metal oxide nanoparticles with lung surfactant protein A. Eur. J. Pharm. Biopharm. 2011, 77, 376–383. [Google Scholar] [CrossRef] [PubMed]
- Organisation for Economic Co-operation and Development (OECD). Physical-Chemical Properties of Nanomaterials: Evaluation of Methods Applied in the OECD-WPMN Testing Programme; OECD Environment, Health and Safety Publications Series on the Safety of Manufactured Nanomaterials ENV/JM/MONO(2016)7; OECD: Paris, France, 2016; Available online: http://www.oecd.org/officialdocuments/publicdisplaydocumentpdf/?cote=env/jm/mono(2016)7&doclanguage=en (accessed on 16 April 2018).
- Rasmussen, K.; Rauscher, H.; Mech, A.; Riego Sintes, J.; Gilliland, D.; González, M.; Kearns, P.; Moss, K.; Visser, M.; Groenewold, M.; et al. Physico-chemical properties of manufactured nanomaterials—Characterisation and relevant methods. An outlook based on the OECD Testing Programme. Regul. Toxicol. Pharmacol. RTP 2018, 92, 8–28. [Google Scholar] [CrossRef] [PubMed]
- Organisation for Economic Co-operation and Development (OECD). List of Manufactured Nanomaterials and List of Endpoints for Phase One of the Sponsorship Programme for the Testing of Manufactured Nanomaterials: Revision; Series on the Safety of Manufactured Nanomaterials No. 27; OECD: Paris, France, 2010; Available online: http://www.oecd.org/officialdocuments/publicdisplaydocumentpdf/?cote=env/jm/mono(2010)46&doclanguage=en (accessed on 16 April 2018).
- Hansjosten, I.; Rapp, J.; Reiner, L.; Vatter, R.; Fritsch-Decker, S.; Peravali, R.; Palosaari, T.; Joossens, E.; Gerloff, K.; Macko, P.; et al. Microscopy-based high-throughput assays enable multi-parametric analysis to assess adverse effects of nanomaterials in various cell lines. Arch. Toxicol. 2018, 92, 633–649. [Google Scholar] [CrossRef] [PubMed]
- Organisation for Economic Co-operation and Development (OECD). Guidance Manual for the Testing of Manufactured Nanomaterials. OECD Sponsorship Programme; OECD Environment, Health and Safety Publications Series on the Safety of Manufactured Nanomaterials; OECD: Paris, France, 2009. [Google Scholar]
- Stöber, W.; Fink, A.; Bohn, E. Controlled growth of monodisperse silica spheres in the micron size range. J. Colloid Interface Sci. 1968, 26, 62–69. [Google Scholar] [CrossRef]
- Green, D.L.; Lin, J.S.; Lam, Y.-F.; Hu, M.Z.C.; Schaefer, D.W.; Harris, M.T. Size, volume fraction, and nucleation of Stober silica nanoparticles. J. Colloid Interface Sci. 2003, 266, 346–358. [Google Scholar] [CrossRef]
- Plumere, N.; Ruff, A.; Speiser, B.; Feldmann, V.; Mayer, H.A. Stöber silica particles as basis for redox modifications: Particle shape, size, polydispersity, and porosity. J. Colloid Interface Sci. 2012, 368, 208–219. [Google Scholar] [CrossRef] [PubMed]
- Kammler, H.K.; Mädler, L.; Pratsinis, S.E. Flame Synthesis of Nanoparticles. Chem. Eng. Technol. 2001, 24, 583–596. [Google Scholar] [CrossRef]
- Chieng, B.W.; Loo, Y.Y. Synthesis of ZnO nanoparticles by modified polyol method. Mater. Lett. 2012, 73, 78–82. [Google Scholar] [CrossRef]
- Feldmann, C. Polyol-Mediated Synthesis of Nanoscale Functional Materials. Adv. Funct. Mater. 2003, 13, 101–107. [Google Scholar] [CrossRef]
- Pottier, A.; Cassaignon, S.; Chanéac, C.; Villain, F.; Tronc, E.; Jolivet, J.-P. Size tailoring of TiO2 anatase nanoparticles in aqueous medium and synthesis of nanocomposites. Characterization by Raman spectroscopy. J. Mater. Chem. 2003, 13, 877–882. [Google Scholar] [CrossRef]
- Zhang, F.; Chan, S.-W.; Spanier, J.E.; Apak, E.; Jin, Q.; Robinson, R.D.; Herman, I.P. Cerium oxide nanoparticles: Size-selective formation and structure analysis. Appl. Phys. Lett. 2002, 80, 127–129. [Google Scholar] [CrossRef]
- Zhang, F. Ceria nanoparticles: Size, size distribution, and shape. J. Appl. Phys. 2004, 95, 4319–4326. [Google Scholar] [CrossRef]
- OECD. OECD Guideline for the Testing of Chemicals. Water Solubility (105). Available online: http://www.oecd-ilibrary.org/docserver/download/9710501e.pdf?expires=1519386734&id=id&accname=guest&checksum=458E47134809551DFBF7929C49E847F0 (accessed on 23 February 2018).
- Baron, P.A.; Willeke, K. Aerosol Measurement—Principles, Techniques and Applications, 2nd ed.; John Wiley and Sons: New York, NY, USA, 2001. [Google Scholar]
- Nickel, C.; Angelstorf, J.; Bienert, R.; Burkart, C.; Gabsch, S.; Giebner, S.; Haase, A.; Hellack, B.; Hollert, H.; Hund-Rinke, K.; et al. Dynamic light-scattering measurement comparability of nanomaterial suspensions. J. Nanopart. Res. 2014, 16, 2260. [Google Scholar] [CrossRef]
- Langevin, D.; Lozano, O.; Salvati, A.; Kestens, V.; Monopoli, M.; Raspaud, E.; Mariot, S.; Salonen, A.; Thomas, S.; Driessen, M.; et al. Inter-laboratory comparison of nanoparticle size measurements using dynamic light scattering and differential centrifugal sedimentation. Nanoimpact 2018, 10, 97–107. [Google Scholar] [CrossRef]
- Foucaud, L.; Wilson, M.R.; Brown, D.M.; Stone, V. Measurement of reactive species production by nanoparticles prepared in biologically relevant media. Toxicol. Lett. 2007, 174, 1–9. [Google Scholar] [CrossRef] [PubMed]
- Cathcart, R.; Schwiers, E.; Ames, B.N. Detection of picomole levels of hydroperoxides using a fluorescent dichlorofluorescein assay. Anal. Biochem. 1983, 134, 111–116. [Google Scholar] [CrossRef]
- Soderholm, S.C. Analysis of Diffusion Battery Data. J. Aerosol Sci. 1979, 10, 163–175. [Google Scholar] [CrossRef]
- Diabaté, S.; Bergfeldt, B.; Plaumann, D.; Ubel, C.; Weiss, C. Anti-oxidative and inflammatory responses induced by fly ash particles and carbon black in lung epithelial cells. Anal. Bioanal. Chem. 2011, 401, 3197–3212. [Google Scholar] [CrossRef] [PubMed]
- Hristovski, K.D.; Westerhoff, P.K.; Posner, J.D. Octanol-water distribution of engineered nanomaterials. J. Environ. Sci. Health Part A Toxic/Hazard. Subst. Environ. Eng. 2011, 46, 636–647. [Google Scholar] [CrossRef] [PubMed]
- Iqbal, J.; Jan, T.; Awan, M.S.; Naqvi, S.H.; Badshah, N.; ullah, A.; Abbas, F. Mg Doping Induced Effects on Structural, Optical, and Electrical Properties as Well as Cytotoxicity of CeO2 Nanostructures. Metall. Mater. Trans. B 2016, 47, 1363–1368. [Google Scholar] [CrossRef][Green Version]
- Gazzano, E.; Ghiazza, M.; Polimeni, M.; Bolis, V.; Fenoglio, I.; Attanasio, A.; Mazzucco, G.; Fubini, B.; Ghigo, D. Physicochemical determinants in the cellular responses to nanostructured amorphous silicas. Toxicol. Sci. 2012, 128, 158–170. [Google Scholar] [CrossRef] [PubMed]
- Panas, A.; Marquardt, C.; Nalcaci, O.; Bockhorn, H.; Baumann, W.; Paur, H.-R.; Mülhopt, S.; Diabaté, S.; Weiss, C. Screening of different metal oxide nanoparticles reveals selective toxicity and inflammatory potential of silica nanoparticles in lung epithelial cells and macrophages. Nanotoxicology 2013, 7, 259–273. [Google Scholar] [CrossRef] [PubMed]
- Valko, M.; Rhodes, C.J.; Moncol, J.; Izakovic, M.; Mazur, M. Free radicals, metals and antioxidants in oxidative stress-induced cancer. Chem. Biol. Interact. 2006, 160, 1–40. [Google Scholar] [CrossRef] [PubMed]
- Deschamps, E.; Weidler, P.G.; Friedrich, F.; Weiss, C.; Diabate, S. Characterization of indoor dust from Brazil and evaluation of the cytotoxicity in A549 lung cells. Environ. Geochem. Health 2014, 36, 225–233. [Google Scholar] [CrossRef] [PubMed]
- Dilger, M.; Orasche, J.; Zimmermann, R.; Paur, H.-R.; Diabate, S.; Weiss, C. Toxicity of wood smoke particles in human A549 lung epithelial cells: The role of PAHs, soot and zinc. Arch. Toxicol. 2016, 90, 3029–3044. [Google Scholar] [CrossRef] [PubMed]
- Han, X.; Corson, N.; Wade-Mercer, P.; Gelein, R.; Jiang, J.; Sahu, M.; Biswas, P.; Finkelstein, J.N.; Elder, A.; Oberdorster, G. Assessing the relevance of in vitro studies in nanotoxicology by examining correlations between in vitro and in vivo data. Toxicology 2012, 297, 1–9. [Google Scholar] [CrossRef] [PubMed]
- Motzkus, C.; Gaie-Levrel, F.; Ausset, P.; Maillé, M.; Baccile, N.; Vaslin-Reimann, S.; Idrac, J.; Oster, D.; Fischer, N.; MacÉ, T. Impact of batch variability on physicochemical properties of manufactured TiO2 and SiO2 nanopowders. Powder Technol. 2014, 267, 39–53. [Google Scholar] [CrossRef]
- Rasmussen, K.; Mast, J.; de Temmerman, P.-J.; Verleysen, E.; Waegeneers, N.; Van Steen, F.; Van Doren, E.; Jensen, K.A.; Birkedal, R.; Levin, M.; et al. Titanium Dioxide, NM-100, NM-101, NM-102, NM-103, NM-104, NM-105. Characterisation and Physico-Chemical Properties; Publications Office of the European Union: Luxembourg, 2014. [Google Scholar]
- Rasmussen, K.; Mech, A.; Mast, J.; de Temmerman, P.-J.; Waegeneers, N.; Van Steen, F.; Van Doren, E.; Jensen, K.A.; Birkedal, R.; Levin, M.; et al. Synthetic Amorphous Silicon Dioxide (NM-200, NM-201, NM-202, NM-203, NM-204). Characterisation and Physico-Chemical Properties; Publications Office of the European Union: Luxembourg, 2013. [Google Scholar]
- Singh, C.; Friedrichs, S.; Ceccone, G.; Gibson, N.; Jensen, K.A.; Levin, M.; Goenaga, H.; Carlander, D.; Rasmussen, K. Cerium Dioxide NM-211, NM-212, NM-213, Characterisation and Test Item Preparation. JRC Repository: NM-Series of Representative Manufactured Nanomaterials; Publications Office of the European Union: Luxembourg, 2014. [Google Scholar]
- Singh, C.; Friedrichs, S.; Levin, M.; Birkedal, R.; Jensen, K.A.; Pojana, G.; Wohlleben, W.; Schulte, S.; Wiench, K.; Turney, T.; et al. NM-Series of Representative Manufactured Nanomaterials: Zinc Oxide NM-110, NM-111, NM-112, NM-113. Characterisation and Test Item Preparation; Publications Office of the European Union: Luxembourg, 2011. [Google Scholar]
- Murdock, R.C.; Braydich-Stolle, L.; Schrand, A.M.; Schlager, J.J.; Hussain, S.M. Characterization of nanomaterial dispersion in solution prior to in vitro exposure using dynamic light scattering technique. Toxicol. Sci. 2008, 101, 239–253. [Google Scholar] [CrossRef] [PubMed]
- Perkins, T.N.; Shukla, A.; Peeters, P.M.; Steinbacher, J.L.; Landry, C.C.; Lathrop, S.A.; Steele, C.; Reynaert, N.L.; Wouters, E.F.M.; Mossman, B.T. Differences in gene expression and cytokine production by crystalline vs. amorphous silica in human lung epithelial cells. Part. Fibre Toxicol. 2012, 9, 6. [Google Scholar] [CrossRef] [PubMed]
- Sayes, C.M.; Wahi, R.; Kurian, P.A.; Liu, Y.; West, J.L.; Ausman, K.D.; Warheit, D.B.; Colvin, V.L. Correlating nanoscale titania structure with toxicity: A cytotoxicity and inflammatory response study with human dermal fibroblasts and human lung epithelial cells. Toxicol. Sci. 2006, 92, 174–185. [Google Scholar] [CrossRef] [PubMed]
- Hellack, B.; Nickel, C.; Albrecht, C.; Kuhlbusch, T.A.J.; Boland, S.; Baeza-Squiban, A.; Wohlleben, W.; Schins, R.P.F. Analytical methods to assess the oxidative potential of nanoparticles: A review. Environ. Sci. Nano 2017, 4, 1920–1934. [Google Scholar] [CrossRef]
- Wilhelmi, V.; Fischer, U.; van Berlo, D.; Schulze-Osthoff, K.; Schins, R.P.F.; Albrecht, C. Evaluation of apoptosis induced by nanoparticles and fine particles in RAW 264.7 macrophages: Facts and artefacts. Toxicol. In Vitro Int. J. Publ. Assoc. BIBRA 2012, 26, 323–334. [Google Scholar] [CrossRef] [PubMed]
- Hull, M.S.; Kennedy, A.J.; Steevens, J.A.; Bednar, A.J.; Weiss, J.C.A.; Vikesland, P.J. Release of Metal Impurities from Carbon Nanomaterials Influences Aquatic Toxicity. Environ. Sci. Technol. 2009, 43, 4169–4174. [Google Scholar] [CrossRef] [PubMed]
- Wang, X.; Qu, R.; Liu, J.; Wei, Z.; Wang, L.; Yang, S.; Huang, Q.; Wang, Z. Effect of different carbon nanotubes on cadmium toxicity to Daphnia magna: The role of catalyst impurities and adsorption capacity. Environ. Pollut. 2016, 208, 732–738. [Google Scholar] [CrossRef] [PubMed]
- Baer, D.R.; Munusamy, P.; Thrall, B.D. Provenance information as a tool for addressing engineered nanoparticle reproducibility challenges. Biointerphases 2016, 11, 04B401. [Google Scholar] [CrossRef] [PubMed]







| Particle Property | Analytical Method | References | Supplementary Materials |
|---|---|---|---|
| Trace impurities | Optical Emission Spectrometry with Inductively Coupled Plasma (ICP-OES), | - | S1-1 |
| Mass Spectrometry with Inductively Coupled Plasma (ICP-MS) | |||
| Water Solubility | Concentration of free ions in solution | [28] | S1-2 |
| Crystalline phase | Electron Microscopy and Focussed Ion Beam Nanostructuring | - | S1-3 |
| Crystallite size | X-ray Diffraction (XRD) | - | S1-4 |
| Primary particle size | Transmission Electron Microscopy (TEM) | - | S1-6a,b |
| Agglomeration/aggregation state | Transmission Electron Microscopy (TEM) | - | S1-6a,b |
| Morphology | Transmission Electron Microscopy (TEM) | - | S1-6a,b |
| Diameter of aerosolized NMs | Electrospray aerosol generator coupled with Scanning Mobility Particle Sizer (SMPS) | [29] | S1-7 |
| Hydrodynamic diameter | Dynamic Light Scattering (DLS) | [30,31] | S1-8a,b |
| Porosity and surface area | Gas sorption analysis (BET method) | - | S1-9 |
| Surface charge | Zeta potential | - | S1-10 |
| Photocatalytic activity | UV-Vis spectrophotometer | - | S1-11 |
| Octanol-water partition coefficient | Mass Spectrometry with Inductively Coupled Plasma (ICP-MS) | - | S1-12 |
| Radical formation potential | Dichlorofluorescein (DCF) assay | [32,33] | S1-13 |
| Physicochemical Parameter | Silica NMs (Stöber Synthesis) | Silica NMs (Flame Synthesis) | Zinc Oxide NMs | Titanium Dioxide NMs | Amine-Modified Polystyrene NMs | Cerium Dioxide NMs |
|---|---|---|---|---|---|---|
| Varied synthesis parameter | Concentration of NH3 and aqueous ammonium | TEOS concentration in the flame and flame conditions | Zinc acetate concentration | pH value and temperature | Concentrations of Azobisisobutyronitrile and ethanol | Reducing agent and reaction time |
| Number of batches | 8 | 6 | 9 | 8 | 6 | 9 |
| Trace impurities (Main elements) | Up to 67 µg/g (Ca and Na) | Up to 75 µg/g (Al) | Up to 1080 µg/g (Fe, Ca, Na and Sr) | Up to 96 mg/g (Na) | 42 to 113 µg/g (Na) | 87 to 187 µg/g (Ca) |
| Dissolution in water | n.d. | 6 to 10 wt % | 7 wt % | n.d. | n.d. | n.d. |
| Crystal structure | Amorphous | Amorphous | Crystalline: hexagonal zinc oxide or wurtzite | Crystalline: anatase with a small fraction of brookite | Amorphous | Crystalline: cubic lattice |
| Crystal size | -- | -- | 20 to 30 nm | 4.5 to 6 nm | -- | 5 to 8 nm |
| Mobility diameter | 33 to 118 nm | 32 to 160 nm. | 25 to 55 nm | 33 to 70 nm. | 88 to 170 nm. | 40 to 74 nm. |
| Hydrodynamic diameter (DLS) | 25 to 120 nm | 200 to 380 nm | 130 to 900 nm | 60 to 280 nm | 105 to 150 nm | 63 to 146 nm |
| Zeta potential (surface charge) | −45 to −66 mV (pH 8.4 ± 0.57) | −15 to −18 mV (pH ~ 4.3) | −15 to +24 mV (pH ~ 6) | +33 to +40 mV (pH ~ 10) | +44 to +50 mV (pH 6.1) | +30 to +49 mV (pH 3.8 to 6.1) |
| Photocatalytic activity | No | No | High | Low | No | No |
| Octanol- water partition coefficient | Not analysed | <detection limit | <detection limit | <detection limit | <detection limit | <detection limit |
| Radical formation | 2–24.2-fold of control | 2–6.2-fold of control | 3- 4-fold of control | 1–4.8-fold of control | 3.2- 4.2-fold of control | 2- 12-fold of control |
| Physicochemical characterization data sheets | Supplementary Materials document S2 | Supplementary Materials document S3 | Supplementary Materials document S4 | Supplementary Materials document S5 | Supplementary Materials document S6 | Supplementary Materials document S7 |
© 2018 by the authors. Licensee MDPI, Basel, Switzerland. This article is an open access article distributed under the terms and conditions of the Creative Commons Attribution (CC BY) license (http://creativecommons.org/licenses/by/4.0/).
Share and Cite
Mülhopt, S.; Diabaté, S.; Dilger, M.; Adelhelm, C.; Anderlohr, C.; Bergfeldt, T.; Gómez de la Torre, J.; Jiang, Y.; Valsami-Jones, E.; Langevin, D.; et al. Characterization of Nanoparticle Batch-To-Batch Variability. Nanomaterials 2018, 8, 311. https://doi.org/10.3390/nano8050311
Mülhopt S, Diabaté S, Dilger M, Adelhelm C, Anderlohr C, Bergfeldt T, Gómez de la Torre J, Jiang Y, Valsami-Jones E, Langevin D, et al. Characterization of Nanoparticle Batch-To-Batch Variability. Nanomaterials. 2018; 8(5):311. https://doi.org/10.3390/nano8050311
Chicago/Turabian StyleMülhopt, Sonja, Silvia Diabaté, Marco Dilger, Christel Adelhelm, Christopher Anderlohr, Thomas Bergfeldt, Johan Gómez de la Torre, Yunhong Jiang, Eugenia Valsami-Jones, Dominique Langevin, and et al. 2018. "Characterization of Nanoparticle Batch-To-Batch Variability" Nanomaterials 8, no. 5: 311. https://doi.org/10.3390/nano8050311
APA StyleMülhopt, S., Diabaté, S., Dilger, M., Adelhelm, C., Anderlohr, C., Bergfeldt, T., Gómez de la Torre, J., Jiang, Y., Valsami-Jones, E., Langevin, D., Lynch, I., Mahon, E., Nelissen, I., Piella, J., Puntes, V., Ray, S., Schneider, R., Wilkins, T., Weiss, C., & Paur, H.-R. (2018). Characterization of Nanoparticle Batch-To-Batch Variability. Nanomaterials, 8(5), 311. https://doi.org/10.3390/nano8050311

