Peptide-Templated Gold Clusters as Enzyme-Like Catalyst Boost Intracellular Oxidative Pressure and Induce Tumor-Specific Cell Apoptosis
Abstract
1. Introduction
2. Materials and Methods
2.1. Materials and Reagents
2.2. Preparation of Peptide-Au Clusters
2.3. Characterization of Peptide-Au Clusters
2.4. Inductively Coupled Plasma Mass Spectrometry Analysis of Peptide-Au Clusters’ Concentration
2.5. Superoxide Anion Detection
2.6. Optimal Catalytic Temperature and pH
2.7. Steady-State Kinetic Studies
2.8. Cell Viability Assay
2.9. Cellular Location of Peptide-Au Clusters
2.10. Analysis of Intracellular ROS Level
2.11. Apoptosis Evaluation
2.12. Mitochondrial Membrane Potential (ΔΨm) Assay
2.13. Western Blot Analysis of Apoptotic Protein Expression
2.14. Single Cell Quantitative Analysis
- c: average AuCs concentration in single cell (M)
- ρ: Au ion mass concentration determined from ICP-MS analysis (g L−1)
- V: analyzed solution volume (L)
- MAu: relative atomic mass of Au (g mol−1)
- ncell: U87-MG cells number
- Vcell: single U87-MG cell volume (L)
3. Results and Discussion
3.1. Characterization of Peptide Templated Gold Clusters
3.2. Catalytic Capability Analysis
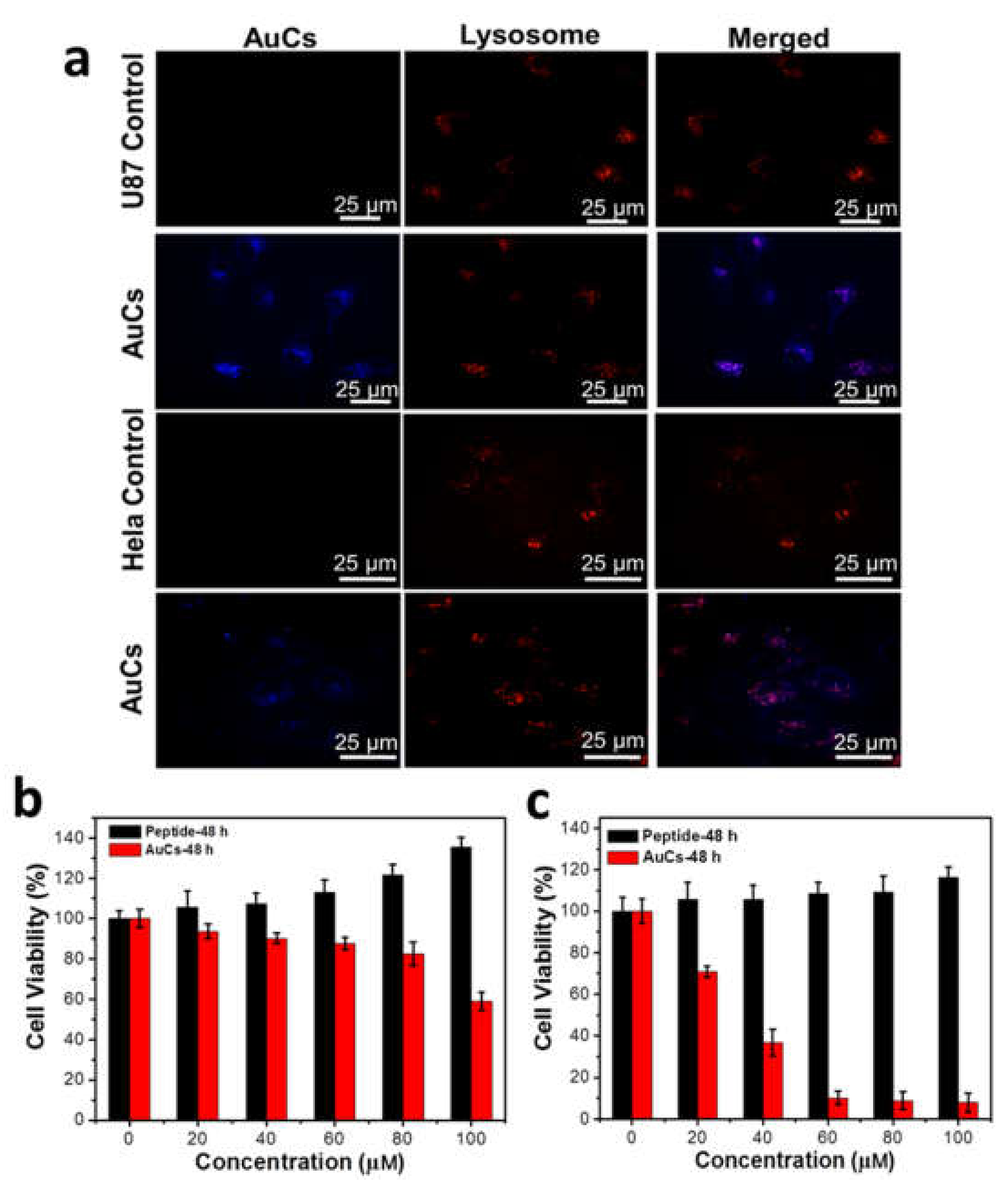
3.3. Exploring Cytotoxicity Difference
3.4. Intracellular Biocatalysis
3.5. Detection Apoptotic Protein Expression
4. Conclusions
Supplementary Materials
Author Contributions
Funding
Acknowledgments
Conflicts of Interest
References
- Raj, L.; Ide, T.; Gurkar, A.U.; Foley, M.; Schenone, M.; Li, X.; Tolliday, N.J.; Golub, T.R.; Carr, S.A.; Shamji, A.F. Selective killing of cancer cells with a small molecule targeting stress response to ROS. Nature 2011, 475, 231–234. [Google Scholar] [CrossRef] [PubMed]
- Ishikawa, K.; Takenaga, K.; Akimoto, M.; Koshikawa, N.; Yamaguchi, A.; Imanishi, H.; Nakada, K.; Honma, Y.; Hayashi, J.I. ROS-Generating Mitochondrial DNA Mutations Can Regulate Tumor Cell Metastasis. Science 2008, 320, 661–664. [Google Scholar] [CrossRef] [PubMed]
- Dong, L.; Li, M.; Zhang, S.; Li, J.; Shen, G.; Tu, Y.; Zhu, J.; Tao, J. Cytotoxicity of BSA-Stabilized Gold Nanoclusters: In Vitro and In Vivo Study. Small 2015, 11, 2571–2581. [Google Scholar] [CrossRef] [PubMed]
- Bechtel, W.; Bauer, G. Catalase protects tumor cells from apoptosis induction by intercellular ROS signaling. Anticancer Res. 2009, 29, 4541–4557. [Google Scholar] [PubMed]
- Marzenell, P.; Hagen, H.; Sellner, L.; Zenz, T.; Grinyte, R.; Pavlov, V.; Daum, S.; Mokhir, A. Aminoferrocene-based prodrugs and their effects on human normal and cancer cells as well as bacterial cells. J. Med. Chem. 2013, 56, 6935–6944. [Google Scholar] [CrossRef] [PubMed]
- Chen, W.; Balakrishnan, K.; Kuang, Y.; Han, Y.; Fu, M.; Gandhi, V.; Peng, X. Reactive Oxygen Species (ROS) Inducible DNA Cross-Linking Agents and Their Effect on Cancer Cellsand Normal Lymphocytes. J. Med. Chem. 2014, 57, 4498–4510. [Google Scholar] [CrossRef] [PubMed]
- Qian, C.; Chao, L.; Sun, X.; Chen, J.; Yang, Z.; He, Z.; Feng, L.; Zhuang, L. H2O2-responsive liposomal nanoprobe for photoacoustic inflammation imaging and tumor theranostics via in vivo chromogenic assay. Proc. Natl. Acad. Sci. USA 2017, 114, 5343–5348. [Google Scholar]
- Zhang, C.; Bu, W.; Ni, D.; Zhang, S.; Li, Q.; Yao, Z.; Zhang, J.; Yao, H.; Wang, Z.; Shi, J. Synthesis of Iron Nanometallic Glasses and Their Application in Cancer Therapy by a Localized Fenton Reaction. Angew. Chem. Int. Ed. Engl. 2016, 128, 2141–2146. [Google Scholar] [CrossRef]
- Zhang, D.; Zhao, Y.X.; Gao, Y.J.; Gao, F.P.; Fan, Y.S.; Li, X.J.; Duan, Z.Y.; Wang, H. Anti-bacterial and in vivo tumor treatment by reactive oxygen species generated by magnetic nanoparticles. J. Mater. Chem. 2013, 1, 5100–5107. [Google Scholar] [CrossRef]
- Chen, L.Y.; Wang, C.W.; Yuan, Z.; Chang, H.T. Fluorescent Gold Nanoclusters: Recent Advances in Sensing and Imaging. Anal. Chem. 2015, 87, 216–229. [Google Scholar] [CrossRef]
- Shiang, Y.C.; Huang, C.C.; Chen, W.Y.; Chen, P.C.; Chang, H.T. Fluorescent gold and silver nanoclusters for the analysis of biopolymers and cell imaging. J. Mater. Chem. 2012, 22, 12972–12982. [Google Scholar] [CrossRef]
- Wang, X.; He, H.; Wang, Y.; Wang, J.; Sun, X.; Xu, H.; Nau, W.M.; Zhang, X.; Huang, F. Active tumor-targeting luminescent gold clusters with efficient urinary excretion. Chem. Commun. 2016, 52, 9232–9235. [Google Scholar] [CrossRef] [PubMed]
- Yaolin, X.; Sherwood, J.; Ying, Q.; Crowley, D.; Bonizzoni, M.; Yuping, B. The role of protein characteristics in the formation and fluorescence of Au nanoclusters. Nanoscale 2014, 6, 1515–1524. [Google Scholar]
- Huang, J.; Akita, T.; Faye, J.; Fujitani, T.; Takei, T.; Haruta, M. Propene Epoxidation with Dioxygen Catalyzed by Gold Clusters. Angew. Chem. Int. Ed. 2010, 48, 7862–7866. [Google Scholar] [CrossRef] [PubMed]
- Yuan, Q.; Wang, Y.; Zhao, L.; Liu, R.; Gao, F.; Gao, L.; Gao, X. Peptide protected gold clusters: Chemical synthesis and biomedical applications. Nanoscale 2016, 8, 12095–12104. [Google Scholar] [CrossRef] [PubMed]
- González-Ballesteros, N.; Prado-López, S.; Rodríguez-González, J.B.; Lastra, M.; Rodríguez-Argüelles, M.C. Green synthesis of gold nanoparticles using brown algae Cystoseira baccata: Its activity in colon cancer cells. Colloids Surf. B Biointerfaces 2017, 153, 190–198. [Google Scholar] [CrossRef]
- Huseyinova, S.; Blanco, J.; Requejo, F.G.; Ramallo-López, J.M.; Blanco, M.C.; Buceta, D.; López-Quintela, M.A. Synthesis of highly stable surfactant-free Cu5 clusters in water. J. Phys. Chem. C 2016, 120, 15902–15908. [Google Scholar] [CrossRef]
- Cui, Y.; Wang, Y.; Liu, R.; Sun, Z.; Wei, Y.; Zhao, Y.; Gao, X. Serial Silver Clusters Biomineralized by One Peptide. ACS Nano 2011, 5, 8684–8689. [Google Scholar] [CrossRef]
- Knoppe, S.; Dharmaratne, A.C.; Schreiner, E.; Dass, A.; Bürgi, T. Ligand exchange reactions on Au(38) and Au(40) clusters: A combined circular dichroism and mass spectrometry study. J. Am. Chem. Soc. 2010, 132, 16783–16789. [Google Scholar] [CrossRef]
- Zhai, J.; Jia, Y.; Zhao, L.; Yuan, Q.; Gao, F.; Zhang, X.; Cai, P.; Gao, L.; Guo, J.; Yi, S. Turning On/Off the Anti-Tumor Effect of the Au Cluster via Atomically Controlling Its Molecular Size. ACS Nano 2018, 12, 4378–4386. [Google Scholar] [CrossRef]
- Chaudhari, K.; Xavier, P.L.; Pradeep, T. Understanding the evolution of luminescent gold quantum clusters in protein templates. ACS Nano 2011, 5, 8816–8827. [Google Scholar] [CrossRef] [PubMed]
- Jupally, V.R.; Kota, R.; Dornshuld, E.V.; Mattern, D.L.; Tschumper, G.S.; Jiang, D.; Dass, A. Interstaple Dithiol Cross-Linking in Au25(SR)18 Nanomolecules: A Combined Mass Spectrometric and Computational Study. J. Am. Chem. Soc. 2011, 133, 20258–20266. [Google Scholar] [CrossRef] [PubMed]
- Dass, A.; Stevenson, A.; Dubay, G.R.; Tracy, J.B.; Murray, R.W. Nanoparticle MALDI-TOF mass spectrometry without fragmentation: Au25(SCH2CH2Ph)18 and mixed monolayer Au25(SCH2CH2Ph)(18-x)(L)(x). J. Am. Chem. Soc. 2008, 130, 5940–5946. [Google Scholar] [CrossRef] [PubMed]
- Liu, R.; Fu, S.; Zhan, H.; Lucia, L.A. General Spectroscopic Protocol to Obtain the Concentration of the Superoxide Anion Radical. J. Ind. Eng. Chem. 2009, 48, 9331–9334. [Google Scholar] [CrossRef]
- Gao, L.; Liu, M.; Ma, G.; Wang, Y.; Zhao, L.; Yuan, Q.; Gao, F.; Liu, R.; Zhai, J.; Chai, Z. Peptide-Conjugated Gold Nanoprobe: Intrinsic Nanozyme-Linked Immunsorbant Assay of Integrin Expression Level on Cell Membrane. ACS Nano 2015, 9, 10979–10990. [Google Scholar] [CrossRef] [PubMed]
- Hu, D.; Sheng, Z.; Fang, S.; Wang, Y.; Gao, D.; Zhang, P.; Gong, P.; Ma, Y.; Cai, L. Folate Receptor-Targeting Gold Nanoclusters as Fluorescence Enzyme Mimetic Nanoprobes for Tumor Molecular Colocalization Diagnosis. Theranostics 2014, 4, 142–153. [Google Scholar] [CrossRef] [PubMed]
- Chen, H.; Tian, J.; He, W.; Guo, Z. H2O2-activatable and O2-evolving nanoparticles for highly efficient and selective photodynamic therapy against hypoxic tumor cells. J. Am. Chem. Soc. 2015, 137, 1539–1547. [Google Scholar] [CrossRef]
- Zhang, X.; Liu, R.; Shu, Q.; Yuan, Q.; Xing, G.; Gao, X. Quantitative Analysis of Multiple Proteins of Different Invasive Tumor Cell Lines at the Same Single-Cell Level. Small 2018, 14, 1703684. [Google Scholar] [CrossRef]
- Trachootham, D.; Alexandre, J.; Huang, P. Targeting cancer cells by ROS-mediated mechanisms: A radical therapeutic approach? Nat. Rev. Drug Discov. 2009, 8, 579–591. [Google Scholar] [CrossRef]







| Substance | Km (mM) | Vmax (MS−1) | Kcat (S−1) |
| H2O2 | 1.88 | 5.35 × 10−9 | 3.34 × 10−5 |
| AUR | 0.095 | 9.09 × 10−11 | 1.82 × 10−6 |
© 2018 by the authors. Licensee MDPI, Basel, Switzerland. This article is an open access article distributed under the terms and conditions of the Creative Commons Attribution (CC BY) license (http://creativecommons.org/licenses/by/4.0/).
Share and Cite
Zhang, Y.; Zhang, X.; Yuan, Q.; Niu, W.; Zhang, C.; Li, J.; He, Z.; Tang, Y.; Ren, X.; Zhang, Z.; et al. Peptide-Templated Gold Clusters as Enzyme-Like Catalyst Boost Intracellular Oxidative Pressure and Induce Tumor-Specific Cell Apoptosis. Nanomaterials 2018, 8, 1040. https://doi.org/10.3390/nano8121040
Zhang Y, Zhang X, Yuan Q, Niu W, Zhang C, Li J, He Z, Tang Y, Ren X, Zhang Z, et al. Peptide-Templated Gold Clusters as Enzyme-Like Catalyst Boost Intracellular Oxidative Pressure and Induce Tumor-Specific Cell Apoptosis. Nanomaterials. 2018; 8(12):1040. https://doi.org/10.3390/nano8121040
Chicago/Turabian StyleZhang, Ya, Xiangchun Zhang, Qing Yuan, Wenchao Niu, Chunyu Zhang, Jiaojiao Li, Zhesheng He, Yuhua Tang, Xiaojun Ren, Zhichao Zhang, and et al. 2018. "Peptide-Templated Gold Clusters as Enzyme-Like Catalyst Boost Intracellular Oxidative Pressure and Induce Tumor-Specific Cell Apoptosis" Nanomaterials 8, no. 12: 1040. https://doi.org/10.3390/nano8121040
APA StyleZhang, Y., Zhang, X., Yuan, Q., Niu, W., Zhang, C., Li, J., He, Z., Tang, Y., Ren, X., Zhang, Z., Cai, P., Gao, L., & Gao, X. (2018). Peptide-Templated Gold Clusters as Enzyme-Like Catalyst Boost Intracellular Oxidative Pressure and Induce Tumor-Specific Cell Apoptosis. Nanomaterials, 8(12), 1040. https://doi.org/10.3390/nano8121040
