Nanomaterial-Enabled Modulation of Tumor-Associated Macrophages and Dendritic Cells to Enhance Cancer Immunotherapy
Abstract
1. Introduction
2. Tumor Immune Microenvironment (TIME)
2.1. Tumor-Associated Macrophages (TAMs): Origin, Polarization, and Function
2.2. Dendritic Cells (DCs): Function, Impairment, and Therapeutic Potential
2.3. Integrated Roles of TAMs and DCs in Immune Evasion and Therapy
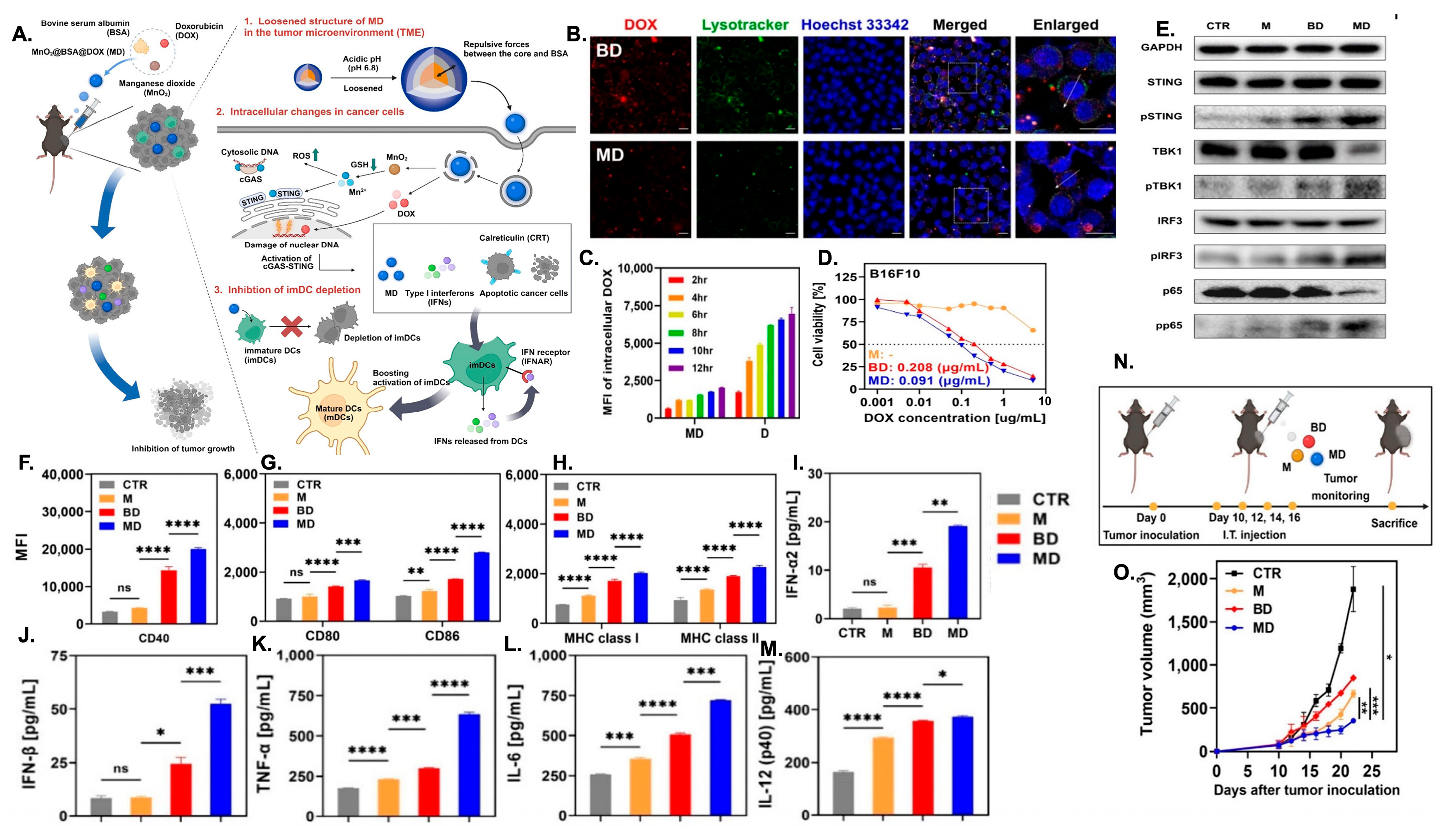
3. Nanomaterial Platforms for Immunomodulation: Design Principles and Functional Mechanisms
4. Nano-Enabled Reprogramming of TAMS
- Drug-mediated classical pathway engagement
- Material-Intrinsic Signaling
- Combinatorial multi-pathway platforms
4.1. Drug-Mediated Classical Pathway Engagement
4.1.1. Pi3kγ Inhibitor Delivery Systems
4.1.2. CSF-1R Inhibitors
4.1.3. Toll-like Receptor (TLR) Agonists
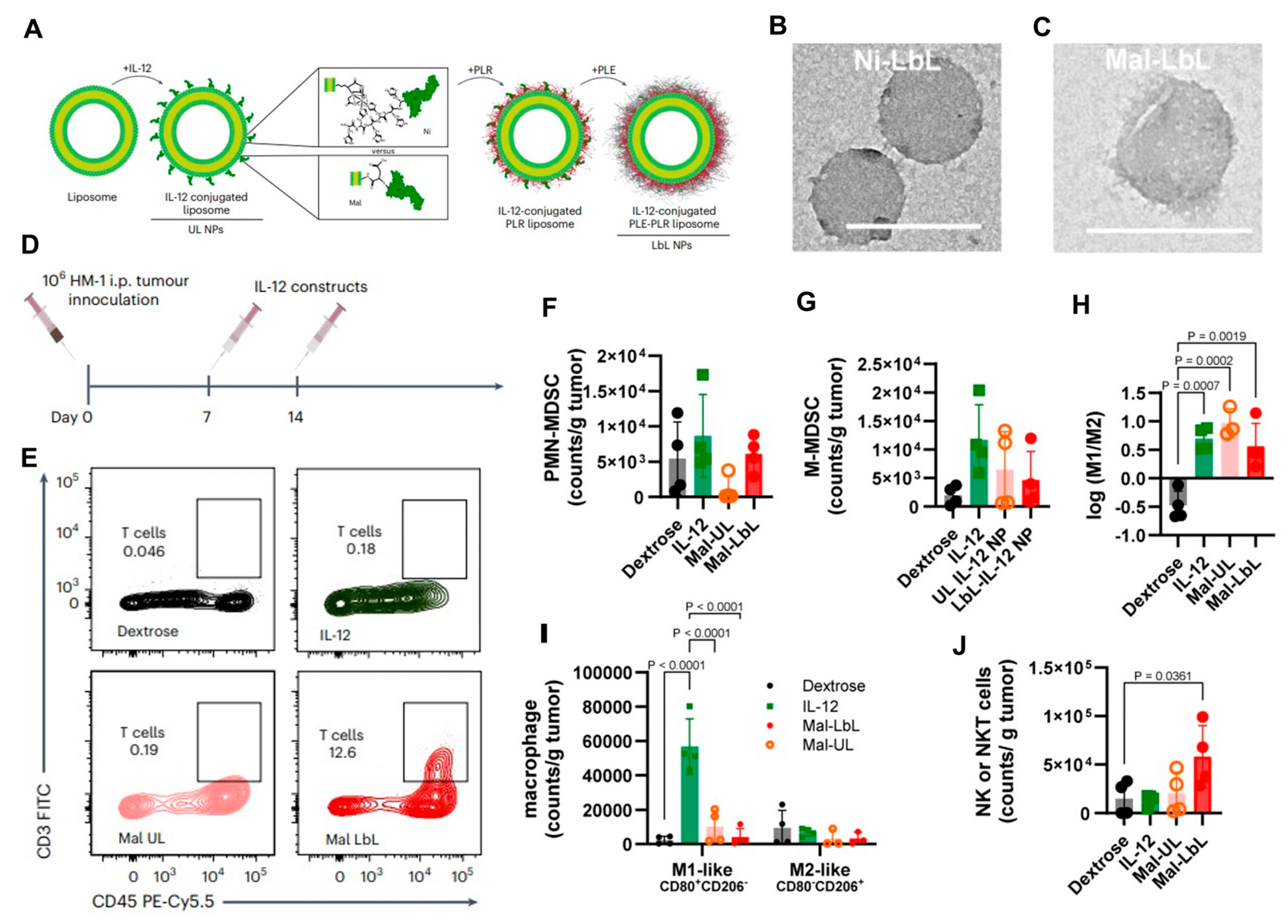
4.1.4. Cytokines Delivery
4.1.5. RNA-Based Reprogramming of TAMs
4.2. Material-Intrinsic Signaling
4.2.1. Fenton-Type Redox Reactions
4.2.2. Autophagy/Lysosome Signaling
4.2.3. Surface Chemistry and Receptor Engagement
4.3. Combinatorial Multi-Pathway Platforms
5. Nanomaterials for Innate Immunity Activation and Vaccination
5.1. DC Activation and Vaccination
5.1.1. Nanoparticle as a Precision Antigen and Adjuvant Co-Delivery Systems
5.1.2. Reprogramming Tumor-Associated Macrophages to Support DC Function
5.1.3. Coordinating Innate and Adaptive Immunity Through Nanomaterial Design
| Conjugated Nanoplatform | Ligand/Targeting Moiety | Receptor/Molecular Target | Target Immune Cell(s) | Selectivity/Response |
|---|---|---|---|---|
| Mannose-decorated PEG-b-AGE polymer-coated iron oxide nanoparticles | Mannose | Mannose receptor (MR)/CD206 | M2-like TAMs | High M2 TAM uptake; repolarization to M1 [247] |
| Peptide-functionalized uIONP | M2pep | M2 TAM surface marker | M2-like TAMs | Selective M2 TAM targeting [248] |
| Folate-conjugated carboxymethyl chitosan nanoparticles carrying STAT3 siRNA | Folic acid | Folate receptor (FR) | M2-like TAMs | FR-mediated uptake in FR+ cells; STAT3 knockdown reduces expression, repolarizes TAMs from M2 to M1, inhibits tumor proliferation and enhances apoptosis in vitro and in vivo [109] |
| MAN-PLGA/ROS photogeneration nanoparticles | Mannose modification | Mannose receptor (CD206) | M2-like TAMs | Mannose-mediated uptake enriches NPs in M2 TAMs; light-triggered ROS reprograms TAMs to M1, enhances antigen presentation, activates T cells, and inhibits tumor growth and metastasis [249] |
| Anti-PD-L1-tethered lipid nanoparticle loaded with CSF1R inhibitor (α-PDL1-CSF-LNP) | Anti-PD-L1 monoclonal antibody on surface | PD-L1 on TAMs and tumor cells; CSF1R inside TAMs | M2-like TAMs | PD-L1–mediated binding enhances targeted delivery to PD-L1+ M2-like TAMs; CSF1R inhibitor reprograms TAMs toward M1 phenotype; increases phagocytic index and CD8+ T-cell infiltration [127] |
| PLGA nano-complexes encapsulating baicalin, CpG, and melanoma antigen Hgp peptide, surface-decorated with M2pep and α-peptide | M2pep+α-peptide | M2-like TAM surface markers | M2-like TAMs | M2pep/α-pep enhances uptake by M2-like TAMs; acidic lysosomal release of CpG and baicalin reverses M2-phenotype to M1, remodels the tumor microenvironment with increased inflammatory cytokines, boosts antigen presentation and T-cell activation, inhibits angiogenesis and tumor growth/metastasis [250] |
| Natural killer (NK) cell membrane-coated TCPP-loaded nanoparticles (NK-NPs) | NK cell membrane coating including innate receptors/proteins from NK cells | Tumor cell and TME components; engages tumor tissue and innate immune receptors (e.g., on macrophages) | TAM (promotes M1 polarization), NK cells | Biomimetic NK membrane enables tumor targeting and immune modulation; photosensitizer TCPP enables photodynamic tumor cell killing; NK-NPs induce M1 polarization of TAMs, enhance antitumor immunity, inhibit primary tumor growth, and produce abscopal (distant) tumor suppression [251] |
| Dual-targeting peptide-decorated nanoparticles (M2NPs) delivering anti-CSF-1R siRNA | Fusion peptide combining α-peptide (SR-B1 targeting) and M2pep (M2 macrophage binding) | Scavenger receptor B type 1 (SR-B1) and M2 macrophage surface target; CSF-1R for siRNA silencing | M2-like TAMs | Dual targeting enhances nanoparticle uptake specifically by M2-like TAMs vs. tissue macrophages; anti-CSF-1R siRNA depletes immunosuppressive TAMs, reduces IL-10 and TGF-β, increases IL-12/IFN-γ and CD8+ T-cell infiltration, restores T-cell function and suppresses melanoma growth in vivo [252] |
| Albumin-based biomimetic nanoparticles (T12/Man-BSA NPs) codelivering disulfiram/copper complex and regorafenib | Transferrin receptor-binding peptide T12 and mannose | Transferrin receptor (TfR) and secreted protein acidic and rich in cysteine (SPARC) for BBB and glioma; SPARC and mannose receptor (MR) on M2 TAMs | M2-like TAMs; T cells (indirect activation) | Dual targeting enables BBB penetration and glioma delivery; reprograms TAM M2 to M1, remodels immunosuppressive TME, enhances CD8+ T-cell infiltration, and synergizes chemotherapy with macrophage-directed immunotherapy to suppress glioma growth [253] |
| SA/IBR/EPG nanocomplexes: sialic acid–stearic acid conjugate modified egg phosphatidylglycerol nanoparticles encapsulating ibrutinib | Sialic acid–stearic acid conjugate (SA) on nanocomplex surface; Bruton’s tyrosine kinase (BTK) inside TAMs | Sialic acid receptors/Siglec-expressing TAMs (overexpressed on tumor-associated macrophages) | M2-like TAMs | SA-mediated uptake enhances delivery to TAMs; inhibits BTK in TAMs; reduces angiogenesis and tumorigenic cytokine release; suppresses tumor progression with preferential TAM accumulation and low systemic side effects [254] |
| Photosensitizer-loaded upconversion nanocrystals with MnO2 nanosheets and hyaluronic acid (HA-UCN-MnO2) | Hyaluronic acid (HA) surface and MnO2 integrated scaffold | HA receptor (CD44) on tumor cells & TAMs; oxygen generation via MnO2 reacting with H2O2 | M2-like TAMs | NIR (808 nm)-activated PDT enhanced by MnO2-mediated oxygen generation alleviates tumor hypoxia; HA engages TAMs and tumor cells, reprograms M2 TAMs toward pro-inflammatory M1 phenotype, enhancing PDT efficacy and inhibiting tumor recurrence by remodeling hypoxic TME and immune microenvironment [255] |
| Dual nanocarrier system: TAM-targeting liposome (AAN-Lip-Regorafenib)+cancer-cell-penetrating polymer (iRGD-HD) | Alanine-alanine-asparagine (AAN) for TAMs; iRGD peptide for tumor cells | M2-like TAM localization at perivascular niche; integrin receptors (iRGD-mediated) on tumor cells | M2-like TAMs | AAN-Lip-Regorafenib accumulates in TAM-rich perivascular areas and repolarizes TAMs from M2 to M1, reducing immunosuppression; iRGD-HD penetrates deep tumor tissue, induces immunogenic cell death, enhances CD8+ T-cell infiltration, and jointly suppresses metastatic tumor growth [256] |
| Dual-responsive polypeptide nanovectors (sPEG/GLC/miR155 | Mannose | Mannose receptor (CD206) | M2-like TAMs; T cells and NK cells (indirect activation) | Mannose-mediated uptake enriches miR155 delivery in TAMs; dual pH/redox responsiveness promotes release in the tumor microenvironment; miR155 reprograms TAMs to M1 phenotype, increases pro-inflammatory markers, and enhances T-cell/NK activation leading to robust tumor inhibition in vivo [164] |
| Baicalin-loaded PLGA nanoparticles with antigenic peptide and CpG, coated with galactose-inserted erythrocyte membrane | Galactose-inserted erythrocyte membrane coating | Mannose/galactose receptors on TAMs and antigen presentation pathways | M2-like TAMs and T cells (indirect activation) | Biomimetic coating enhances uptake by TAMs; baicalin and CpG polarize M2 TAMs to M1 phenotype, increase CD4+/CD8+ T-cell infiltration, improve immune activation, and suppress melanoma growth in vivo [257] |
| PLGA nanoparticles encapsulating ovalbumin+TLR3/TLR7 ligands, surface-decorated with monoclonal antibodies against CD40, DEC-205 or CD11c | Monoclonal antibodies (anti-CD40, anti-DEC-205, anti-CD11c) coupled to particle surface | CD40 (TNF-α family receptor), DEC-205 (C-type lectin), CD11c (integrin) on dendritic cells (DCs) | Dendritic cells | Antibody-mediated targeting enhances NP uptake by DCs compared with non-targeted NP; all three receptor-targeted NPs similarly increase DC activation (IL-12, co-stimulatory markers) and prime potent CD8+ T-cell responses with strong proliferation and IFN-γ production in vitro and in vivo compared to untargeted NP controls [258] |
| Lipid-coated calcium phosphate nanoparticles (LCP NPs) encapsulating modified BRAF^V600E peptide and CpG ODN adjuvant | Mannose-modified PEGylated LCP NP delivering peptide antigen+CpG | Mannose receptor (enhanced DC targeting); antigen presentation via MHC I on DCs | Dendritic cells; indirect effects on macrophages in TME | Nanoparticle-mediated delivery promotes efficient DC uptake and maturation, elicits robust antigen-specific CD8+ T-cell responses, remodels immunosuppressive TME (increased CTL infiltration, enhanced M1/M2 ratio), and inhibits tumor growth in BRAF-mutant melanoma model [259] |
| PLGA nanoparticles encapsulating melanoma antigen peptide (hgp10025–33) and MPLA adjuvant, coated with erythrocyte membrane | Erythrocyte membrane-coated nanoparticle with mannose conjugation for dendritic cell targeting | Mannose receptor on antigen-presenting cells (APCs); antigen presentation via MHC I/II | Dendritic cells; antigen-specific CD8+ T cells | Biomimetic erythrocyte membrane enhances circulation and immune evasion; mannose conjugation promotes uptake by APCs in lymphoid organs; nanoparticle vaccine increases IFN-γ secretion, enhances CD8+ T-cell response, delays tumor onset, and inhibits melanoma growth and metastasis [260] |
| Fe3O4 nanoparticles covalently bound to ovalbumin antigen (Fe3O4-OVA) | Covalent conjugation of ovalbumin (OVA) antigen | Antigen presentation receptors (MHC) and pattern recognition receptors on APCs | Dendritic cells; macrophages (indirect activation); T cells (indirect activation via antigen presentation) | Protects antigen and enhances uptake by dendritic cells, promotes DC maturation and T-cell priming, indirectly stimulates macrophages via cytokine signaling; inhibits primary tumor growth and prevents lung metastasis of melanoma in vivo [261] |
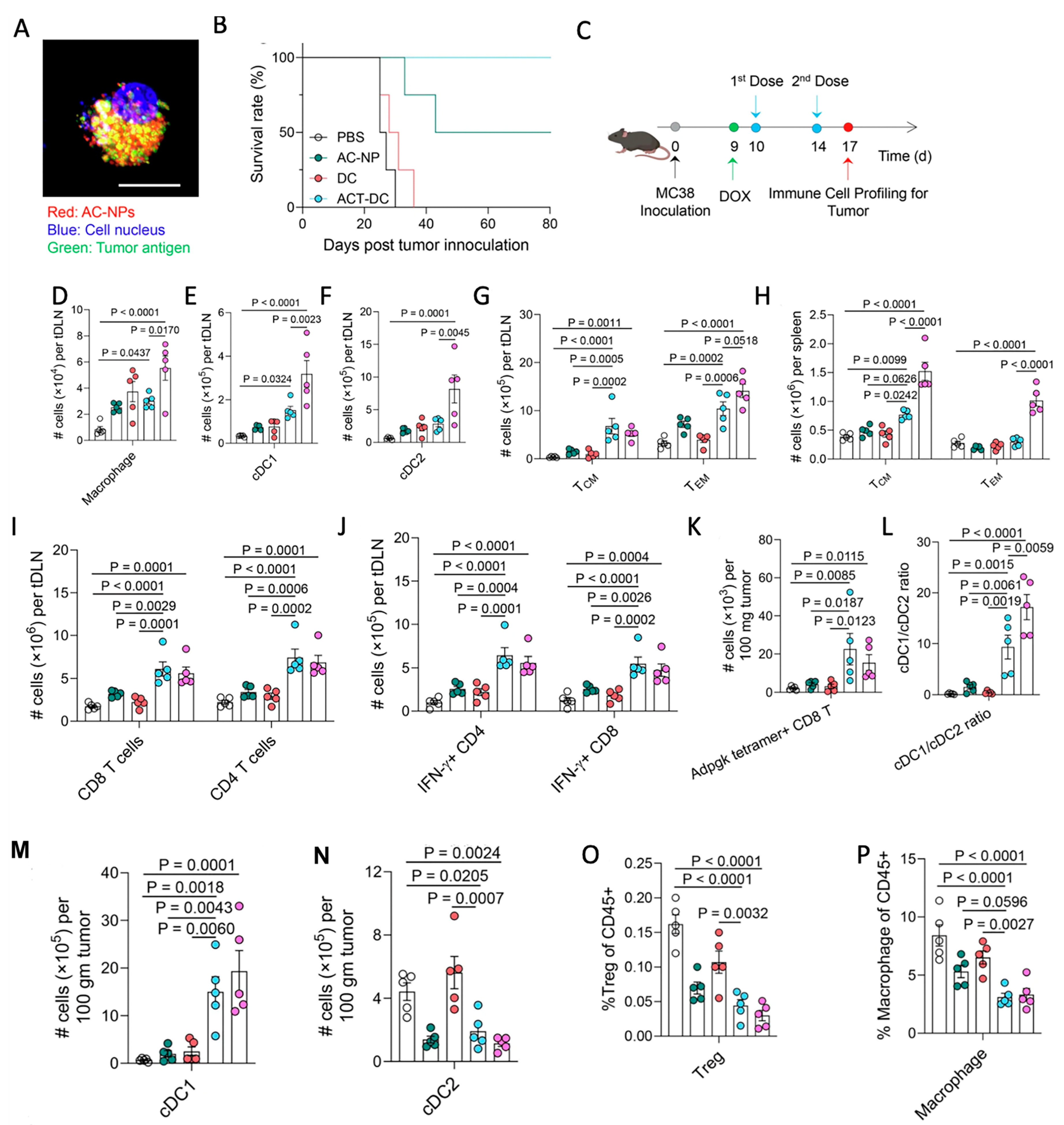
| Antigen-capturing nanoparticles (AC-NPs) formulated from PLGA or surface-modified polymers that bind tumor-derived proteins | Surface chemistries (e.g., PLGA, NH2-PEG, DOTAP, maleimide-PEG) enabling tumor antigen capture | Tumor-derived protein antigens captured post-radiotherapy; presented via MHC on APCs | Dendritic cells | Captures tumor antigens released after radiotherapy and delivers them to APCs, enhances antigen presentation, increases CD8+ cytotoxic T-cell expansion and CD4+/CD8+ ratios relative to Treg, synergizes with αPD-1 immunotherapy and improves the abscopal effect in melanoma models [262] |
| Liposomes-coated gold nanocages (Lipos-AuNCs) loaded with melanoma antigen peptide TRP2 and adjuvant MPLA, surface-modified with anti-CD11c antibody | Anti-CD11c monoclonal antibody on liposome coating | CD11c on dendritic cells (DCs); antigen presentation via MHC I/II | Dendritic cells; T cells (indirect activation via antigen presentation) | CD11c targeting enhances uptake by DCs, promotes DC activation and maturation, increases antigen presentation to T cells, stimulates robust CD8+ T-cell responses, and inhibits tumor growth and metastasis in melanoma models with in vivo tracking capability [263] |
| PLGA nanoparticles co-loaded with STING agonist and tumor antigens, coated with engineered peptide-expressed biomimetic cancer cell membrane (PLGA/STING@EPBM) | Engineered peptide-expressed biomimetic cancer cell membrane (EPBM) facilitating targeting | Clec9a receptor on Clec9a+ dendritic cells; STING activation pathway | Dendritic cells | Biomimetic coating promotes NP uptake by Clec9a+ DCs; enhanced IFN-I gene expression and antigen cross-presentation; robust antitumor immunity; improved efficacy of STING agonist with synergistic effect with radiotherapy [264] |
| Liposomal Fc-conjugated cancer vaccine | Fc domain covalently attached to liposomal cancer vaccine | Fc receptors (FcγRs) on antigen-presenting cells (DCs, macrophages) and B cells | Dendritic cells; macrophages; B cells; T cells (indirect activation via antigen presentation) | Fc domain enables engagement with Fcγ receptors, enhancing uptake by APCs, boosting both humoral (antibody) and cellular (T-cell) immune responses compared with non-Fc liposomal vaccines [265] |
| Dextran derivative-modified pH-sensitive liposomes loaded with ovalbumin antigen | pH-responsive 3-methylglutarylated dextran (MGlu-Dex) on liposome surface | Endosomal pH (acidic environment) and antigen processing machinery; uptake by antigen-presenting cells | Dendritic cells; T cells (indirect activation) | pH-responsive MGlu-Dex enables endosomal escape and cytosolic delivery of antigen to DCs, enhancing antigen cross-presentation and induction of both humoral and cellular antitumor immunity; suppresses tumor growth and prolongs survival in EG7-OVA tumor model [266] |
| ASPIRE nanovaccine—cell membrane nanovesicles derived from recombinant adenovirus-infected dendritic cells | pMHC-I (tumor antigen peptide–MHC I complexes), anti-PD-1 antibody, B7 co-stimulatory molecules all anchored on the engineered DC membrane | pMHC-I engages T-cell receptors; PD-1/PD-L1 pathway blockade; B7/CD28 co-stimulation enhances T-cell activation | Dendritic cells (source), T cells (naive and exhausted) | Biomimetic DC-derived vesicles present antigen directly to T cells (“antigen self-presentation”), reverse immunosuppression via anti-PD-1, improve lymph node targeting, generate broad-spectrum T-cell responses that eliminate established tumors and enhance personalized cancer immunotherapy [267] |
| Liposome vaccine co-loading palmitoylated synthetic long peptides (SLP) and α-galactosylceramide (αGC), with optional palmitoylated Leγ glycan | SLP antigen; α-galactosylceramide; palmitoylated Lewis Y (Leγ) glycan for targeting | C-type lectin receptors, such as DC-SIGN and Langerin on dendritic cells; CD1d for αGC presentation | Dendritic cells; CD8+ T cells (indirect activation); invariant NKT cells (iNKT) | Targeted uptake by DC subsets via DC-SIGN/Langerin enhances antigen and αGC presentation; induces robust tumor-specific CD8+ T-cell responses and iNKT activation with strong IFN-γ secretion, supporting both adaptive and innate antitumor immunity [268] |
| Conjugated Nanoplatform | Ligand/Targeting Moiety | Receptor/Molecular Target | Selectivity/Response |
|---|---|---|---|
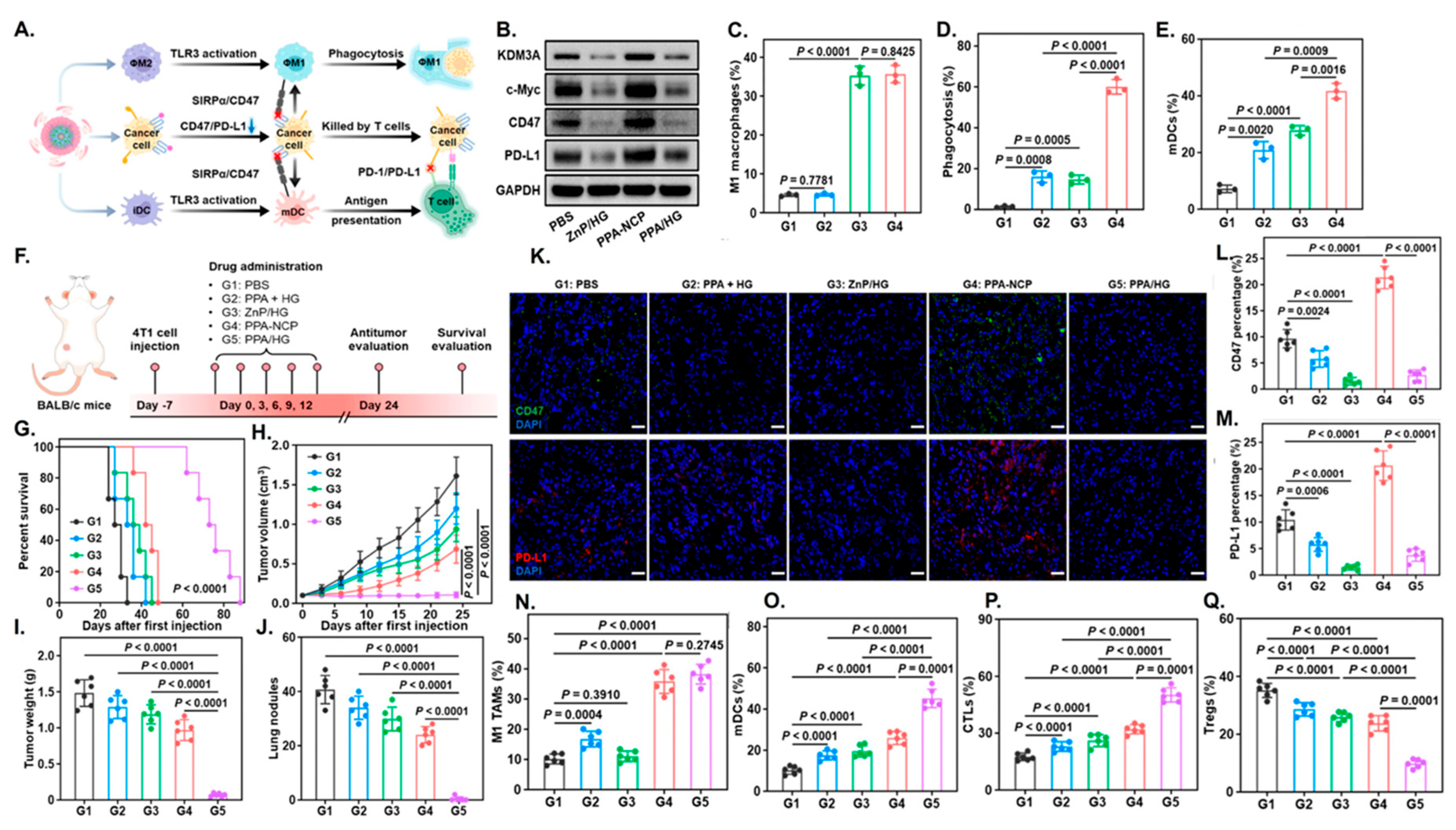
| Core–shell nanoscale coordination polymer (PPA/HG) with TLR3 agonist core and cholesterol-conjugated prodrug shell | Polyinosinic:polycytidylic acid (PPA) in core; cholesterol-conjugated 3-(hydroxyolinoyl)glycine (HG) on shell | TLR3 on phagocytes (DCs, TAMs); KDM3A/c-Myc pathway regulating CD47/PD-L1 in cancer cells | TLR3 activation in DCs and TAMs promotes DC maturation and macrophage repolarization to M1 phenotype; HG downregulates CD47 and PD-L1 expression in tumor cells, enhancing phagocytosis and CTL infiltration while decreasing regulatory T cells; potent inhibition of tumor progression in TNBC and PDAC models with low toxicity [205] |
| HA-DOX/PHIS/R848 nanoparticles: hyaluronic acid–doxorubicin prodrug-coated pH-responsive poly(L-histidine) core co-delivering immunomodulator R848 and chemotherapeutic DOX | Hyaluronic acid (HA) as targeting moiety on nanoparticle surface | CD44 receptor on breast cancer cells | HA mediates CD44-dependent uptake by breast cancer cells; pH sensitivity enables spatially controlled release of R848 (immune activation) and DOX (cytotoxicity); enhances tumor-targeting, immune modulation, and synergistic suppression of 4T1 breast tumors in vivo by combining immunotherapeutic and chemotherapeutic effects [269] |
| Surface-engineered tumor-derived antigenic microparticle vaccine (Fe3O4/T-MPs-CpG/Lipo) | Tumor-derived antigenic microparticles with CpG-loaded liposome arrays | Antigen presentation receptors on APCs (e.g., TLR9), TAM (modulated by Fe3O4) | CpG promotes APC activation; Fe3O4 reprograms TAMs from M2 toward M1 phenotype; enhances tumor antigen presentation, increases cytotoxic T-cell infiltration, converts “cold” tumor to “hot,” synergizes with PD-L1 blockade to suppress tumor growth and extend survival [270] |
| Mannose-decorated polydopamine-coated PLGA nanoparticles loading R848 (Man-pD-PLGA-NP@R848) | Surface-decorated mannose | Mannose receptor (CD206) on TAMs and tumor-infiltrating DCs; TLR7/8 (activated by R848) | Mannose receptor–mediated uptake enhances delivery to TAMs and TIDCs; R848 activates TLR7/8, reprogramming TAMs toward pro-inflammatory (M1) phenotypes, increases CD4+/CD8+ T-cell infiltration, decreases angiogenesis, and converts “cold” to “hot” TME, suppressing tumor growth in vivo [271] |
| Mannose-modified cationic polymer/let-7b nanocomplexes | Mannose | Mannose receptor (CD206) on TAMs and tumor-infiltrating DCs | Mannose-mediated uptake enriches let-7b in TAMs and TIDCs; delivered let-7b activates TLR7 and inhibits IL-10, reprogramming immunosuppressive cells to pro-inflammatory phenotypes and reversing the suppressive TME, leading to tumor rejection in vivo [272] |
| Core–shell nanoscale coordination polymer (PPA/HG) co-delivering TLR3 agonist (polyinosinic–polycytidylic acid, PPA) and cholesterol-conjugated HG prodrug | None (TLR3 agonist activates APCs; HG prodrug modulates tumor checkpoints) | TLR3 on APCs (DCs, TAMs); CD47 and PD-L1 on tumor cells | TLR3 activation matures DCs and repolarizes TAMs to M1; HG downregulates CD47/PD-L1 in tumor cells, promoting phagocytosis and T-cell cytotoxicity; synergistic innate and adaptive antitumor responses with tumor regression and low toxicity [205] |
| ROS-responsive HSA-based PEG/IL12-IA nanoparticles co-loading indocyanine green (ICG), arginine (Arg), and IL-12 | None (ROS-responsive release; passive accumulation) | ROS-responsive nanoparticle releases IL-12 in the tumor, activating immune cells. | ROS-triggered IL-12 release reprograms M2 TAMs to M1; phototherapy induces immunogenic cell death, activating DCs and T cells; synergistically enhances antitumor immunity and suppresses tumor growth/metastasis [196] |
| pIL-12 + PLX3397 encapsulated in cRGD-functionalized PssPD nanoparticles | cRGD peptide | αvβ3 integrins on tumor cells/tumor vasculature | cRGD enhances tumor accumulation; PLX3397 inhibits CSF1R to deplete/reprogram M2 TAMs; IL-12 polarizes TAMs to M1 and activates DCs and T cells; synergistic tumor inhibition and immune activation [61] |
| Hf DBP MOF | TLR 7 agonist (Imiquimod, IMD) + Anti CD47 antibody | TLR7 + CD47 | The combination of treatments led to increased antitumor immunity in vivo. Hf-MOF sensitizes tumors to radiotherapy, inducing immunogenic cell death IMD and αCD47 promote M2-M1 TAM polarization, dendritic cell maturation, and T-cell activation [191] |
6. Biomimetic and Stimuli-Responsive Nanocarriers for Precision Tumor Targeting and Immune Modulation
7. Adaptive Resistance Mechanisms in Nano-Immunotherapy
8. Challenges, Future Perspectives, and Conclusions
Funding
Data Availability Statement
Conflicts of Interest
References
- Alard, E.; Butnariu, A.-B.; Grillo, M.; Kirkham, C.; Zinovkin, D.A.; Newnham, L.; Macciochi, J.; Pranjol, M.Z.I. Advances in anti-cancer immunotherapy: Car-T cell, checkpoint inhibitors, dendritic cell vaccines, and oncolytic viruses, and emerging cellular and molecular targets. Cancers 2020, 12, 1826. [Google Scholar] [CrossRef]
- Cheng, C.; Wang, Q.; Zhang, S. Synergy of oncolytic adenovirus and immune checkpoint inhibitors: Transforming cancer immunotherapy paradigms. Front. Immunol. 2025, 16, 1610858. [Google Scholar] [CrossRef] [PubMed]
- Rodriguez, A.; Kamiya-Matsuoka, C.; Majd, N.K. The Role of Immunotherapy in the Treatment of Rare Central Nervous System Tumors. Curr. Oncol. 2023, 30, 5279–5298. [Google Scholar] [CrossRef]
- Cui, M.; Liu, S.; Jiang, W.; Sheng, J.; Wang, L. Adoptive cell therapy for cancer: Combination strategies and biomarkers. Front. Immunol. 2025, 16, 1603792. [Google Scholar] [CrossRef]
- Braun, D.A.; Bakouny, Z.; Hirsch, L.; Flippot, R.; Van Allen, E.M.; Wu, C.J.; Choueiri, T.K. Beyond conventional immune-checkpoint inhibition—Novel immunotherapies for renal cell carcinoma. Nat. Rev. Clin. Oncol. 2021, 18, 199–214. [Google Scholar] [CrossRef]
- Pacheco, M.F.M.; Tai, L.-H. Reprogramming the tumor microenvironment to boost adoptive T cell therapy. Front. Immunol. 2025, 16, 1677548. [Google Scholar] [CrossRef]
- Wu, A.A.; Drake, V.; Huang, H.-S.; Chiu, S.; Zheng, L. Reprogramming the tumor microenvironment: Tumor-induced immunosuppressive factors paralyze T cells. Oncoimmunology 2015, 4, e1016700. [Google Scholar] [CrossRef]
- Jing, H.; Gao, Y.; Sun, Z.; Liu, S. Recent advances in novel tumor immunotherapy strategies based on regulating the tumor microenvironment and immune checkpoints. Front. Immunol. 2025, 16, 1529403. [Google Scholar] [CrossRef] [PubMed]
- Giraldo, N.A.; Sanchez-Salas, R.; Peske, J.D.; Vano, Y.; Becht, E.; Petitprez, F.; Validire, P.; Ingels, A.; Cathelineau, X.; Fridman, W.H.; et al. The clinical role of the TME in solid cancer. Br. J. Cancer 2019, 120, 45–53. [Google Scholar] [CrossRef] [PubMed]
- Polania, J.W.; Hoyt-Miggelbrink, A.; Tomaszewski, W.H.; Wachsmuth, L.P.; Lorrey, S.J.; Wilkinson, D.S.; Lerner, E.; Woroniecka, K.; Finlay, J.B.; Ayasoufi, K.; et al. Antigen presentation by tumor-associated macrophages drives T cells from a progenitor exhaustion state to terminal exhaustion. Immunity 2025, 58, 232–246.e236. [Google Scholar] [CrossRef]
- Xiao, M.; Li, X. The impact of the tumor microenvironment on macrophages. Front. Immunol. 2025, 16, 1572764. [Google Scholar] [CrossRef]
- Del Prete, A.; Salvi, V.; Soriani, A.; Laffranchi, M.; Sozio, F.; Bosisio, D.; Sozzani, S. Dendritic cell subsets in cancer immunity and tumor antigen sensing. Cell. Mol. Immunol. 2023, 20, 432–447. [Google Scholar] [CrossRef]
- Pittet, M.J.; Di Pilato, M.; Garris, C.; Mempel, T.R. Dendritic cells as shepherds of T cell immunity in cancer. Immunity 2023, 56, 2218–2230. [Google Scholar] [CrossRef]
- Malfitano, A.M.; Pisanti, S.; Napolitano, F.; Di Somma, S.; Martinelli, R.; Portella, G. Tumor-associated macrophage status in cancer treatment. Cancers 2020, 12, 1987. [Google Scholar] [CrossRef]
- Rannikko, J.H.; Hollmen, M. Clinical landscape of macrophage-reprogramming cancer immunotherapies. Br. J. Cancer 2024, 131, 627–640. [Google Scholar] [CrossRef]
- Wang, S.; Wang, J.; Chen, Z.; Luo, J.; Guo, W.; Sun, L.; Lin, L. Targeting M2-like tumor-associated macrophages is a potential therapeutic approach to overcome antitumor drug resistance. npj Precis. Oncol. 2024, 8, 31. [Google Scholar]
- Khan, S.U.; Khan, M.U.; Azhar Ud Din, M.; Khan, I.M.; Khan, M.I.; Bungau, S.; Hassan, S.S.u. Reprogramming tumor-associated macrophages as a unique approach to target tumor immunotherapy. Front. Immunol. 2023, 14, 1166487. [Google Scholar] [CrossRef]
- Sedighzadeh, S.S.; Khoshbin, A.P.; Razi, S.; Keshavarz-Fathi, M.; Rezaei, N. A narrative review of tumor-associated macrophages in lung cancer: Regulation of macrophage polarization and therapeutic implications. Transl. Lung Cancer Res. 2021, 10, 1889. [Google Scholar] [CrossRef]
- Moon, C.Y.; Belabed, M.; Park, M.D.; Mattiuz, R.; Puleston, D.; Merad, M. Dendritic cell maturation in cancer. Nat. Rev. Cancer 2025, 25, 225–248. [Google Scholar] [CrossRef]
- Wculek, S.K.; Cueto, F.J.; Mujal, A.M.; Melero, I.; Krummel, M.F.; Sancho, D. Dendritic cells in cancer immunology and immunotherapy. Nat. Rev. Immunol. 2020, 20, 7–24. [Google Scholar] [CrossRef]
- Hargadon, K.M. Tumor microenvironmental influences on dendritic cell and T cell function: A focus on clinically relevant immunologic and metabolic checkpoints. Clin. Transl. Med. 2020, 10, 374–411. [Google Scholar] [CrossRef]
- Han, Z.; Dong, Y.; Lu, J.; Yang, F.; Zheng, Y.; Yang, H. Role of hypoxia in inhibiting dendritic cells by VEGF signaling in tumor microenvironments: Mechanism and application. Am. J. Cancer Res. 2021, 11, 3777–3793. [Google Scholar]
- Xiao, Z.; Wang, R.; Wang, X.; Yang, H.; Dong, J.; He, X.; Yang, Y.; Guo, J.; Cui, J.; Zhou, Z. Impaired function of dendritic cells within the tumor microenvironment. Front. Immunol. 2023, 14, 1213629. [Google Scholar] [CrossRef]
- Mirlekar, B. Tumor promoting roles of IL-10, TGF-β, IL-4, and IL-35: Its implications in cancer immunotherapy. SAGE Open Med. 2022, 10, 20503121211069012. [Google Scholar] [CrossRef]
- Tie, Y.; Tang, F.; Wei, Y.-q.; Wei, X.-w. Immunosuppressive cells in cancer: Mechanisms and potential therapeutic targets. J. Hematol. Oncol. 2022, 15, 61. [Google Scholar] [CrossRef]
- Watson, M.J.; Delgoffe, G.M. Fighting in a wasteland: Deleterious metabolites and antitumor immunity. J. Clin. Investig. 2022, 132, e148549. [Google Scholar] [CrossRef]
- Chen, G.; Wu, K.; Li, H.; Xia, D.; He, T. Role of hypoxia in the tumor microenvironment and targeted therapy. Front. Oncol. 2022, 12, 961637. [Google Scholar] [CrossRef]
- Yuan, Z.; Li, Y.; Zhang, S.; Wang, X.; Dou, H.; Yu, X.; Zhang, Z.; Yang, S.; Xiao, M. Extracellular matrix remodeling in tumor progression and immune escape: From mechanisms to treatments. Mol. Cancer 2023, 22, 48. [Google Scholar] [CrossRef]
- Bu, J.; Nair, A.; Iida, M.; Jeong, W.-j.; Poellmann, M.J.; Mudd, K.; Kubiatowicz, L.J.; Liu, E.W.; Wheeler, D.L.; Hong, S. An avidity-based PD-L1 antagonist using nanoparticle-antibody conjugates for enhanced immunotherapy. Nano Lett. 2020, 20, 4901–4909. [Google Scholar] [CrossRef]
- Peng, Y.; Zhan, M.; Karpus, A.; Zou, Y.; Mignani, S.; Majoral, J.-P.; Shi, X.; Shen, M. Brain delivery of biomimetic phosphorus dendrimer/antibody nanocomplexes for enhanced glioma immunotherapy via immune modulation of T cells and natural killer cells. ACS Nano 2024, 18, 10142–10155. [Google Scholar] [CrossRef]
- Kim, D.; Javius-Jones, K.; Mamidi, N.; Hong, S. Dendritic nanoparticles for immune modulation: A potential next-generation nanocarrier for cancer immunotherapy. Nanoscale 2024, 16, 10208–10220. [Google Scholar] [CrossRef] [PubMed]
- Yuan, P.; Yan, X.; Zong, X.; Li, X.; Yang, C.; Chen, X.; Li, Y.; Wen, Y.; Zhu, T.; Xue, W.; et al. Modulating elasticity of liposome for enhanced cancer immunotherapy. ACS Nano 2024, 18, 23797–23811. [Google Scholar] [CrossRef]
- Xiang, Z.; Guan, X.; Ma, Z.; Shi, Q.; Panteleev, M.; Ataullakhanov, F.I. Bioactive engineered scaffolds based on PCL-PEG-PCL and tumor cell-derived exosomes to minimize the foreign body reaction. Biomater. Biosyst. 2022, 7, 100055. [Google Scholar] [CrossRef]
- Meng, F.; Wang, J.; He, Y.; Cresswell, G.M.; Lanman, N.A.; Lyle, L.T.; Ratliff, T.L.; Yeo, Y. A single local delivery of paclitaxel and nucleic acids via an immunoactive polymer eliminates tumors and induces antitumor immunity. Proc. Natl. Acad. Sci. USA 2022, 119, e2122595119. [Google Scholar] [CrossRef]
- Shang, L.; Jiang, X.; Yang, T.; Xu, H.; Xie, Q.; Hu, M.; Yang, C.; Kong, L.; Zhang, Z. Enhancing cancer chemo-immunotherapy by biomimetic nanogel with tumor targeting capacity and rapid drug-releasing in tumor microenvironment. Acta Pharm. Sin. B 2022, 12, 2550–2567. [Google Scholar] [CrossRef]
- Hsieh, H.-H.; Chen, C.-L.; Chan, H.-W.; Chi, K.-H.; Wu, C.-Y. Enhanced antitumour response of gold nanostar-mediated photothermal therapy in combination with immunotherapy in a mouse model of colon carcinoma. Br. J. Cancer 2024, 130, 406–416. [Google Scholar] [CrossRef]
- Hua, L.; Yang, Z.; Li, W.; Zhang, Q.; Ren, Z.; Ye, C.; Zheng, X.; Li, D.; Long, Q.; Bai, H.; et al. A novel immunomodulator delivery platform based on bacterial biomimetic vesicles for enhanced antitumor immunity. Adv. Mater. 2021, 33, 2103923. [Google Scholar] [CrossRef]
- Mu, Q.; Lin, G.; Jeon, M.; Wang, H.; Chang, F.-C.; Revia, R.A.; Yu, J.; Zhang, M. Iron oxide nanoparticle targeted chemo-immunotherapy for triple negative breast cancer. Mater. Today 2021, 50, 149–169. [Google Scholar] [CrossRef]
- Ou, W.; Thapa, R.K.; Jiang, L.; Soe, Z.C.; Gautam, M.; Chang, J.-H.; Jeong, J.-H.; Ku, S.K.; Choi, H.-G.; Yong, C.S.; et al. Regulatory T cell-targeted hybrid nanoparticles combined with immuno-checkpoint blockage for cancer immunotherapy. J. Control. Release 2018, 281, 84–96. [Google Scholar] [CrossRef] [PubMed]
- Bhatt, J.; Jain, S.; Gupta, S.; Bhatia, D.D. Nanomedicine revolutionizing cancer immunotherapy: Recent advancements in nanotechnological strategies and applications. Nanoscale Adv. 2025, 7, 7086–7108. [Google Scholar] [CrossRef] [PubMed]
- Xu, Y.; Gu, L.; Zhu, L.; Miao, Y.; Cui, X. A novel anti-CD47 protein antibody and toll-like receptor agonist complex detects tumor surface CD-47 changes in early stage lung cancer by in vivo imaging. Int. J. Biol. Macromol. 2024, 274, 133322. [Google Scholar]
- Kuai, R.; Singh, P.B.; Sun, X.; Xu, C.; Hassani Najafabadi, A.; Scheetz, L.; Yuan, W.; Xu, Y.; Hong, H.; Keskin, D.B.; et al. Robust anti-tumor T cell response with efficient Intratumoral infiltration by nanodisc cancer immunotherapy. Adv. Ther. 2020, 3, 2000094. [Google Scholar] [CrossRef]
- Sousa, F.; Lee, H.; Almeida, M.; Bazzoni, A.; Rothen-Rutishauser, B.; Petri-Fink, A. Immunostimulatory nanoparticles delivering cytokines as a novel cancer nanoadjuvant to empower glioblastoma immunotherapy. Drug Deliv. Transl. Res. 2024, 14, 2655–2667. [Google Scholar] [CrossRef]
- Zhang, B.; Chen, X.; Tang, G.; Zhang, R.; Li, J.; Sun, G.; Yan, X.; Fan, K. Constructing a nanocage-based universal carrier for delivering TLR-activating nucleic acids to enhance antitumor immunotherapy. Nano Today 2022, 46, 101564. [Google Scholar] [CrossRef]
- Zhang, Y.; Chen, Y.; Li, J.; Zhu, X.; Liu, Y.; Wang, X.; Wang, H.; Yao, Y.; Gao, Y.; Chen, Z. Development of toll-like receptor agonist-loaded nanoparticles as precision immunotherapy for reprogramming tumor-associated macrophages. ACS Appl. Mater. Interfaces 2021, 13, 24442–24452. [Google Scholar] [CrossRef]
- Ramesh, A.; Brouillard, A.; Kumar, S.; Nandi, D.; Kulkarni, A. Dual inhibition of CSF1R and MAPK pathways using supramolecular nanoparticles enhances macrophage immunotherapy. Biomaterials 2020, 227, 119559. [Google Scholar] [PubMed]
- Song, Y.; Bugada, L.; Li, R.; Hu, H.; Zhang, L.; Li, C.; Yuan, H.; Rajanayake, K.K.; Truchan, N.A.; Wen, F.; et al. Albumin nanoparticle containing a PI3Kγ inhibitor and paclitaxel in combination with α-PD1 induces tumor remission of breast cancer in mice. Sci. Transl. Med. 2022, 14, eabl3649. [Google Scholar] [CrossRef] [PubMed]
- Deng, A.; Fan, R.; Hai, Y.; Zhuang, J.; Zhang, B.; Lu, X.; Wang, W.; Luo, L.; Bai, G.; Liang, L.; et al. A STING agonist prodrug reprograms tumor-associated macrophage to boost colorectal cancer immunotherapy. Theranostics 2025, 15, 277. [Google Scholar] [CrossRef] [PubMed]
- Hamouda, A.E.; Filtjens, J.; Brabants, E.; Kancheva, D.; Debraekeleer, A.; Brughmans, J.; Jacobs, L.; Bardet, P.M.; Knetemann, E.; Lefesvre, P.; et al. Intratumoral delivery of lipid nanoparticle-formulated mRNA encoding IL-21, IL-7, and 4-1BBL induces systemic anti-tumor immunity. Nat. Commun. 2024, 15, 10635. [Google Scholar]
- Baljon, J.J.; Kwiatkowski, A.J.; Pagendarm, H.M.; Stone, P.T.; Kumar, A.; Bharti, V.; Schulman, J.A.; Becker, K.W.; Roth, E.W.; Christov, P.P.; et al. A cancer nanovaccine for co-delivery of peptide neoantigens and optimized combinations of STING and TLR4 agonists. ACS Nano 2024, 18, 6845–6862. [Google Scholar] [CrossRef]
- Li, X.; Wu, Y.; Zhang, R.; Bai, W.; Ye, T.; Wang, S. Oxygen-based nanocarriers to modulate tumor hypoxia for ameliorated anti-tumor therapy: Fabrications, properties, and future directions. Front. Mol. Biosci. 2021, 8, 683519. [Google Scholar] [CrossRef] [PubMed]
- Han, X.; Jeong, Y.; Irudayaraj, J. Nanocatalase-based oxygen-generating nanocarriers for active oxygen delivery to relieve hypoxia in pancreatic cancer. ACS Appl. Nano Mater. 2022, 5, 17248–17257. [Google Scholar] [CrossRef]
- Debnath, S.K.; Debnath, M.; Ghosh, A.; Srivastava, R.; Omri, A. Targeting tumor hypoxia with nanoparticle-based therapies: Challenges, opportunities, and clinical implications. Pharmaceuticals 2024, 17, 1389. [Google Scholar] [CrossRef] [PubMed]
- Yang, X.-Y.; Zhang, J.-G.; Zhou, Q.-M.; Yu, J.-N.; Lu, Y.-F.; Wang, X.-J.; Zhou, J.-P.; Ding, X.-F.; Du, Y.-Z.; Yu, R.-S. Extracellular matrix modulating enzyme functionalized biomimetic Au nanoplatform-mediated enhanced tumor penetration and synergistic antitumor therapy for pancreatic cancer. J. Nanobiotechnol. 2022, 20, 524. [Google Scholar] [CrossRef]
- Li, X.; Peng, X.; Zoulikha, M.; Boafo, G.F.; Magar, K.T.; Ju, Y.; He, W. Multifunctional nanoparticle-mediated combining therapy for human diseases. Signal Transduct. Target. Ther. 2024, 9, 1. [Google Scholar] [CrossRef]
- Chen, X.; Wu, D.; Chen, Z. Biomedical applications of stimuli-responsive nanomaterials. MedComm 2024, 5, e643. [Google Scholar] [CrossRef]
- Lu, Q.; Kou, D.; Lou, S.; Ashrafizadeh, M.; Aref, A.R.; Canadas, I.; Tian, Y.; Niu, X.; Wang, Y.; Torabian, P.; et al. Nanoparticles in tumor microenvironment remodeling and cancer immunotherapy. J. Hematol. Oncol. 2024, 17, 16. [Google Scholar] [CrossRef] [PubMed]
- Chen, D.; Xie, J.; Fiskesund, R.; Dong, W.; Liang, X.; Lv, J.; Jin, X.; Liu, J.; Mo, S.; Zhang, T.; et al. Chloroquine modulates antitumor immune response by resetting tumor-associated macrophages toward M1 phenotype. Nat. Commun. 2018, 9, 873. [Google Scholar]
- Mellman, I.; Chen, D.S.; Powles, T.; Turley, S.J. The cancer-immunity cycle: Indication, genotype, and immunotype. Immunity 2023, 56, 2188–2205. [Google Scholar] [CrossRef]
- Liu, Y.-T.; Wang, Y.-L.; Wang, S.; Li, J.-J.; He, W.; Fan, X.-J.; Wan, X.-B. Turning cold tumors into hot tumors to ignite immunotherapy. Mol. Cancer 2025, 24, 254. [Google Scholar] [CrossRef]
- Hu, Y.; Nie, W.; Lyu, L.; Zhang, X.; Wang, W.; Zhang, Y.; He, S.; Guo, A.; Liu, F.; Wang, B.; et al. Tumor-microenvironment-activatable nanoparticle mediating immunogene therapy and M2 macrophage-targeted inhibitor for synergistic cancer immunotherapy. ACS Nano 2024, 18, 3295–3312. [Google Scholar] [CrossRef]
- Gong, Y.; Gao, W.; Zhang, J.; Dong, X.; Zhu, D.; Ma, G. Engineering nanoparticles-enabled tumor-associated macrophages repolarization and phagocytosis restoration for enhanced cancer immunotherapy. J. Nanobiotechnol. 2024, 22, 341. [Google Scholar] [CrossRef]
- Fang, T.; Cao, X.; Wang, L.; Chen, M.; Deng, Y.; Chen, G. Bioresponsive and immunotherapeutic nanomaterials to remodel tumor microenvironment for enhanced immune checkpoint blockade. Bioact. Mater. 2024, 32, 530–542. [Google Scholar] [CrossRef] [PubMed]
- Jin, S.M.; Cho, J.H.; Gwak, Y.; Park, S.H.; Choi, K.; Choi, J.H.; Shin, H.S.; Hong, J.; Bae, Y.S.; Ju, J.; et al. Transformable Gel-to-Nanovaccine Enhances Cancer Immunotherapy via Metronomic-Like Immunomodulation and Collagen-Mediated Paracortex Delivery. Adv. Mater. 2024, 36, 2409914. [Google Scholar] [CrossRef] [PubMed]
- Jin, C.; Zhang, Y.; Li, B.; Gao, T.; Wang, B.; Hua, P. Robust anti-tumor immunity through the integration of targeted lipid nanoparticle-based mRNA nanovaccines with PD-1/PD-L1 blockade. Mater. Today Bio 2024, 27, 101136. [Google Scholar] [CrossRef] [PubMed]
- Zhang, X.; Wei, Z.; Yong, T.; Li, S.; Bie, N.; Li, J.; Li, X.; Liu, H.; Xu, H.; Yan, Y.; et al. Cell microparticles loaded with tumor antigen and resiquimod reprogram tumor-associated macrophages and promote stem-like CD8+ T cells to boost anti-PD-1 therapy. Nat. Commun. 2023, 14, 5653. [Google Scholar]
- Chen, G.; Li, X.; Li, R.; Wu, K.; Lei, Z.; Dai, R.; Roche, K.; Wang, A.Z.; Min, Y. Chemotherapy-induced neoantigen nanovaccines enhance checkpoint blockade cancer immunotherapy. ACS Nano 2023, 17, 18818–18831. [Google Scholar] [CrossRef]
- Kumar, M.; Kulkarni, P.; Liu, S.; Chemuturi, N.; Shah, D.K. Nanoparticle biodistribution coefficients: A quantitative approach for understanding the tissue distribution of nanoparticles. Adv. Drug Deliv. Rev. 2023, 194, 114708. [Google Scholar] [CrossRef]
- Pan, Y.; Xue, X.; Liang, X. Nanotechnology-empowered combination cancer immunotherapies: Mechanisms, Synergies, and perspectives. Adv. NanoBiomed. Res. 2024, 4, 2300129. [Google Scholar] [CrossRef]
- Saeed, A.F. Tumor-Associated Macrophages: Polarization, Immunoregulation, and Immunotherapy. Cells 2025, 14, 741. [Google Scholar] [CrossRef]
- Xu, J.; Ding, L.; Mei, J.; Hu, Y.; Kong, X.; Dai, S.; Bu, T.; Xiao, Q.; Ding, K. Dual roles and therapeutic targeting of tumor-associated macrophages in tumor microenvironments. Signal Transduct. Target. Ther. 2025, 10, 268. [Google Scholar] [CrossRef]
- Yang, Y.; Li, S.; To, K.K.; Zhu, S.; Wang, F.; Fu, L. Tumor-associated macrophages remodel the suppressive tumor immune microenvironment and targeted therapy for immunotherapy. J. Exp. Clin. Cancer Res. 2025, 44, 145. [Google Scholar] [CrossRef]
- Huang, R.; Kang, T.; Chen, S. The role of tumor-associated macrophages in tumor immune evasion. J. Cancer Res. Clin. Oncol. 2024, 150, 238. [Google Scholar] [CrossRef]
- Jordan, M.A.; Morschl, J.; Autenrieth, S.E. Dendritic cells in multiple myeloma: From immune evasion to therapeutic potential. Front. Immunol. 2025, 16, 1575509. [Google Scholar] [CrossRef]
- James, C.A.; Baer, J.M.; Zou, C.; Panni, U.Y.; Knolhoff, B.L.; Hogg, G.D.; Kingston, N.L.; Kang, L.-I.; Lander, V.E.; Luo, J.; et al. Systemic alterations in type-2 conventional dendritic cells lead to impaired tumor immunity in pancreatic cancer. Cancer Immunol. Res. 2023, 11, 1055–1067. [Google Scholar] [CrossRef] [PubMed]
- Elewaut, A.; Estivill, G.; Bayerl, F.; Castillon, L.; Novatchkova, M.; Pottendorfer, E.; Hoffmann-Haas, L.; Schönlein, M.; Nguyen, T.V.; Lauss, M.; et al. Cancer cells impair monocyte-mediated T cell stimulation to evade immunity. Nature 2025, 637, 716–725. [Google Scholar] [CrossRef]
- You, S.; Li, S.; Zeng, L.; Song, J.; Li, Z.; Li, W.; Ni, H.; Xiao, X.; Deng, W.; Li, H.; et al. Lymphatic-localized Treg-mregDC crosstalk limits antigen trafficking and restrains anti-tumor immunity. Cancer Cell 2024, 42, 1415–1433.e1412. [Google Scholar] [CrossRef] [PubMed]
- Chap, B.S.; Rayroux, N.; Grimm, A.J.; Ghisoni, E.; Laniti, D.D. Crosstalk of T cells within the ovarian cancer microenvironment. Trends Cancer 2024, 10, 1116–1130. [Google Scholar] [CrossRef]
- Fallatah, M.M.; Alradwan, I.; Alfayez, N.; Aodah, A.H.; Alkhrayef, M.; Majrashi, M.; Jamous, Y.F. Nanoparticles for cancer immunotherapy: Innovations and challenges. Pharmaceuticals 2025, 18, 1086. [Google Scholar] [CrossRef]
- Shinde, V.R.; Revi, N.; Murugappan, S.; Singh, S.P.; Rengan, A.K. Enhanced permeability and retention effect: A key facilitator for solid tumor targeting by nanoparticles. Photodiagnosis Photodyn. Ther. 2022, 39, 102915. [Google Scholar] [CrossRef] [PubMed]
- Li, R.; Zheng, K.; Yuan, C.; Chen, Z.; Huang, M. Be active or not: The relative contribution of active and passive tumor targeting of nanomaterials. Nanotheranostics 2017, 1, 346. [Google Scholar] [CrossRef] [PubMed]
- Sun, D.; Zhou, S.; Gao, W. What went wrong with anticancer nanomedicine design and how to make it right. ACS Nano 2020, 14, 12281–12290. [Google Scholar] [CrossRef]
- Gawali, P.; Saraswat, A.; Bhide, S.; Gupta, S.; Patel, K. Human solid tumors and clinical relevance of the enhanced permeation and retention effect: A ‘golden gate’for nanomedicine in preclinical studies? Nanomedicine 2023, 18, 169–190. [Google Scholar] [CrossRef]
- Kang, H.; Rho, S.; Stiles, W.R.; Hu, S.; Baek, Y.; Hwang, D.W.; Kashiwagi, S.; Kim, M.S.; Choi, H.S. Size-dependent EPR effect of polymeric nanoparticles on tumor targeting. Adv. Healthc. Mater. 2020, 9, 1901223. [Google Scholar] [CrossRef]
- Ravichandran, G.; Yadav, D.N.; Murugappan, S.; Sankaranarayanan, S.A.; Revi, N.; Rengan, A.K. “Nano effects”: A review on nanoparticle-induced multifarious systemic effects on cancer theranostic applications. Mater. Adv. 2022, 3, 8001–8011. [Google Scholar] [CrossRef]
- Toomajian, V.A.; Tundo, A.; Ural, E.E.; Greeson, E.M.; Contag, C.H.; Makela, A.V. Magnetic particle imaging reveals that iron-labeled extracellular vesicles accumulate in brains of mice with metastases. ACS Appl. Mater. Interfaces 2024, 16, 30860–30873. [Google Scholar] [CrossRef]
- Kim, H.-Y.; Li, R.; Ng, T.S.; Courties, G.; Rodell, C.B.; Prytyskach, M.; Kohler, R.H.; Pittet, M.J.; Nahrendorf, M.; Weissleder, R.; et al. Quantitative imaging of tumor-associated macrophages and their response to therapy using 64Cu-labeled macrin. ACS Nano 2018, 12, 12015–12029. [Google Scholar] [CrossRef] [PubMed]
- Li, G.; Liu, D.; Kimchi, E.T.; Kaifi, J.T.; Qi, X.; Manjunath, Y.; Liu, X.; Deering, T.; Avella, D.M.; Fox, T.; et al. Nanoliposome C6-ceramide increases the anti-tumor immune response and slows growth of liver tumors in mice. Gastroenterology 2018, 154, 1024–1036. e1029. [Google Scholar] [CrossRef]
- Sillerud, L.O.; Neuwelt, A.J.; Staquicini, F.I.; Arap, W.; Pasqualini, R. Repurposing ferumoxytol as a breast cancer-associated macrophage tracer with five-dimensional quantitative [Fe] MRI of SPION dynamics. Cancers 2021, 13, 3802. [Google Scholar] [CrossRef]
- Aghighi, M.; Theruvath, A.J.; Pareek, A.; Pisani, L.L.; Alford, R.; Muehe, A.M.; Sethi, T.K.; Holdsworth, S.J.; Hazard, F.K.; Gratzinger, D.; et al. Magnetic resonance imaging of tumor-associated macrophages: Clinical translation. Clin. Cancer Res. 2018, 24, 4110–4118. [Google Scholar] [CrossRef] [PubMed]
- Mohanty, S.; Yerneni, K.; Theruvath, J.L.; Graef, C.M.; Nejadnik, H.; Lenkov, O.; Pisani, L.; Rosenberg, J.; Mitra, S.; Cordero, A.S.; et al. Nanoparticle enhanced MRI can monitor macrophage response to CD47 mAb immunotherapy in osteosarcoma. Cell Death Dis. 2019, 10, 36. [Google Scholar] [CrossRef]
- Chithrani, B.D.; Ghazani, A.A.; Chan, W.C. Determining the size and shape dependence of gold nanoparticle uptake into mammalian cells. Nano Lett. 2006, 6, 662–668. [Google Scholar] [CrossRef] [PubMed]
- Xiao, B.; Liu, Y.; Chandrasiri, I.; Overby, C.; Benoit, D.S. Impact of nanoparticle physicochemical properties on protein corona and macrophage polarization. ACS Appl. Mater. Interfaces 2023, 15, 13993–14004. [Google Scholar] [CrossRef] [PubMed]
- Wen, J.; Lei, C.; Hua, S.; Cai, L.; Dai, H.; Liu, S.; Li, Y.; Ivanovski, S.; Xu, C. Regulation of macrophage uptake through the bio-nano interaction using surface functionalized mesoporous silica nanoparticles with large radial pores. J. Mater. Chem. B 2025, 13, 137–150. [Google Scholar] [CrossRef]
- Bender, E.C.; Sircar, A.J.; Taubenfeld, E.K.; Suggs, L.J. Modulating Lipid-Polymer Nanoparticles’ Physicochemical Properties to Alter Macrophage Uptake. ACS Biomater. Sci. Eng. 2024, 10, 2911–2924. [Google Scholar] [CrossRef] [PubMed]
- Zhou, J.-e.; Zhou, Z.; Wang, Z.; Sun, L.; Li, F.; Tang, Y.; Liu, R.; Liu, J.; Zheng, X.; Yu, L.; et al. Lipid nanoparticles produce chimeric antigen receptor macrophages (CAR-M) in situ for the treatment of solid tumors. Nano Today 2025, 61, 102610. [Google Scholar] [CrossRef]
- Zhang, T.; Tang, D.; Wu, P.; Jiang, S.; Zhang, Y.; Naeem, A.; Li, Y.; Li, C.; Hu, B.; Guo, S.; et al. NIR-II photo-accelerated polymer nanoparticles boost tumor immunotherapy via PD-L1 silencing and immunogenic cell death. Bioact. Mater. 2025, 46, 285–300. [Google Scholar] [CrossRef]
- Chargari, C.; Maury, P.; Texier, M.; Genestie, C.; Morice, P.; Bockel, S.; Gouy, S.; Ba, M.; Achkar, S.; Lux, F.; et al. Theragnostic gadolinium-based nanoparticles safely augment X-ray radiation effects in patients with cervical cancer. ACS Nano 2024, 18, 16516–16529. [Google Scholar] [CrossRef]
- Yang, W.; Feng, Z.; Lai, X.; Li, J.; Cao, Z.; Jiang, F.; Chen, F.; Zhan, S.; Kong, F.; Yang, L.; et al. Calcium nanoparticles target and activate T cells to enhance anti-tumor function. Nat. Commun. 2024, 15, 10095. [Google Scholar] [CrossRef]
- Li, X.; Guo, X.; Ling, J.; Tang, Z.; Huang, G.; He, L.; Chen, T. Nanomedicine-based cancer immunotherapies developed by reprogramming tumor-associated macrophages. Nanoscale 2021, 13, 4705–4727. [Google Scholar] [CrossRef]
- Cassetta, L.; Pollard, J.W. Targeting macrophages: Therapeutic approaches in cancer. Nat. Rev. Drug Discov. 2018, 17, 887–904. [Google Scholar] [CrossRef] [PubMed]
- Mognol, G.P.; Ghebremedhin, A.; Varner, J.A. Targeting PI3Kγ in cancer. Trends Cancer 2025, 11, 462–474. [Google Scholar] [CrossRef]
- Rawat, S.; Moglad, E.; Afzal, M.; Goyal, A.; Roopashree, R.; Bansal, P.; Mishra, S.; Prasad, G.S.; Pramanik, A.; Alzarea, S.I.; et al. Reprogramming tumor-associated macrophages: The role of MEK-STAT3 inhibition in lung cancer. Pathol. Res. Pract. 2025, 265, 155748. [Google Scholar]
- Santos, V.S.; Pensado-López, A.; García-Campelo, R.; Novoa, S.A.; Rodriguez, R.S.; Andón, F.T. Reprogramming tumor-associated macrophages using STING or TLR agonists: A promising strategy to enhance immunotherapy in hormone-dependent cancers. J. Immunother. Cancer 2025, 13, e010950. [Google Scholar]
- Chen, C.; Liu, J.-m.; Luo, Y.-p. MicroRNAs in tumor immunity: Functional regulation in tumor-associated macrophages. J. Zhejiang Univ.-Sci. B 2020, 21, 12–28. [Google Scholar] [CrossRef]
- Chen, K.; Li, X.; Dong, S.; Guo, Y.; Luo, Z.; Zhuang, S.-M.; Liu, J.; Liu, T.; Liao, J.; Wen, W. Modulating tumor-associated macrophages through CSF1R inhibition: A potential therapeutic strategy for HNSCC. J. Transl. Med. 2025, 23, 27. [Google Scholar] [CrossRef]
- Shobaki, N.; Sato, Y.; Suzuki, Y.; Okabe, N.; Harashima, H. Manipulating the function of tumor-associated macrophages by siRNA-loaded lipid nanoparticles for cancer immunotherapy. J. Control. Release 2020, 325, 235–248. [Google Scholar] [CrossRef]
- Zhang, F.; Parayath, N.; Ene, C.; Stephan, S.; Koehne, A.; Coon, M.; Holland, E.; Stephan, M. Genetic programming of macrophages to perform anti-tumor functions using targeted mRNA nanocarriers. Nat. Commun. 2019, 10, 3974. [Google Scholar] [CrossRef]
- Chen, J.; Dou, Y.; Tang, Y.; Zhang, X. Folate receptor-targeted RNAi nanoparticles for silencing STAT3 in tumor-associated macrophages and tumor cells. Nanomed. Nanotechnol. Biol. Med. 2020, 25, 102173. [Google Scholar] [CrossRef] [PubMed]
- Rodell, C.B.; Arlauckas, S.P.; Cuccarese, M.F.; Garris, C.S.; Li, R.; Ahmed, M.S.; Kohler, R.H.; Pittet, M.J.; Weissleder, R. TLR7/8-agonist-loaded nanoparticles promote the polarization of tumour-associated macrophages to enhance cancer immunotherapy. Nat. Biomed. Eng. 2018, 2, 578–588. [Google Scholar] [CrossRef]
- Liu, Y.; Zhou, Y.; Li, Y.; Kang, W.; Zhang, Y.; Xia, X.; Wang, W. Notch Pathway Deactivation Sensitizes Breast Cancer Stem Cells toward Chemotherapy Using NIR Light-Responsive Nanoparticles. ACS Appl. Mater. Interfaces 2024, 17, 430–444. [Google Scholar] [CrossRef]
- Mamaeva, V.; Niemi, R.; Beck, M.; Özliseli, E.; Desai, D.; Landor, S.; Gronroos, T.; Kronqvist, P.; Pettersen, I.K.; McCormack, E.; et al. Inhibiting notch activity in breast cancer stem cells by glucose functionalized nanoparticles carrying γ-secretase inhibitors. Mol. Ther. 2016, 24, 926–936. [Google Scholar] [CrossRef]
- Baimanov, D.; Li, S.; Gao, X.J.; Cai, R.; Liu, K.; Li, J.; Liu, Y.; Cong, Y.; Wang, X.; Liu, F.; et al. A phosphatase-like nanomaterial promotes autophagy and reprograms macrophages for cancer immunotherapy. Chem. Sci. 2024, 15, 10838–10850. [Google Scholar] [CrossRef]
- Gu, Z.; Liu, T.; Tang, J.; Yang, Y.; Song, H.; Tuong, Z.K.; Fu, J.; Yu, C. Mechanism of iron oxide-induced macrophage activation: The impact of composition and the underlying signaling pathway. J. Am. Chem. Soc. 2019, 141, 6122–6126. [Google Scholar] [CrossRef]
- Zhang, X.; Liu, Y.; Jiang, M.; Mas-Rosario, J.A.; Fedeli, S.; Cao-Milan, R.; Liu, L.; Winters, K.J.; Hirschbiegel, C.-M.; Nabawy, A.; et al. Polarization of macrophages to an anti-cancer phenotype through in situ uncaging of a TLR 7/8 agonist using bioorthogonal nanozymes. Chem. Sci. 2024, 15, 2486–2494. [Google Scholar] [CrossRef]
- Nascimento, C.S.; Tavares, N.C.; Batista, I.C.A.; Caetano, M.M.M.; de Oliveira, E.S.; Colombarolli, S.G.; Lage, A.C.P.; Correa-Oliveira, R.; Alves, É.A.R.; de Melo, C.P.; et al. Iron oxide polyaniline-coated nanoparticles modulate tumor microenvironment in breast cancer: An in vitro study on the reprogramming of tumor-associated macrophages. Cancer Nanotechnol. 2023, 14, 74. [Google Scholar]
- Jiang, M.; He, K.; Qiu, T.; Sun, J.; Liu, Q.; Zhang, X.; Zheng, H. Tumor-targeted delivery of silibinin and IPI-549 synergistically inhibit breast cancer by remodeling the microenvironment. Int. J. Pharm. 2020, 581, 119239. [Google Scholar] [CrossRef]
- Wang, S.; Liu, X.; Yang, M.; Ouyang, L.; Ding, J.; Wang, S.; Zhou, W. Non-cytotoxic nanoparticles re-educating macrophages achieving both innate and adaptive immune responses for tumor therapy. Asian J. Pharm. Sci. 2022, 17, 557–570. [Google Scholar] [CrossRef]
- Li, K.; Lu, L.; Xue, C.; Liu, J.; He, Y.; Zhou, J.; Xia, Z.; Dai, L.; Luo, Z.; Mao, Y.; et al. Polarization of tumor-associated macrophage phenotype via porous hollow iron nanoparticles for tumor immunotherapy in vivo. Nanoscale 2020, 12, 130–144. [Google Scholar]
- Hamilton, J.A. CSF-1 signal transduction. J. Leukoc. Biol. 1997, 62, 145–155. [Google Scholar] [CrossRef]
- Pixley, F.J.; Stanley, E.R. CSF-1 regulation of the wandering macrophage: Complexity in action. Trends Cell Biol. 2004, 14, 628–638. [Google Scholar] [CrossRef]
- Ries, C.H.; Cannarile, M.A.; Hoves, S.; Benz, J.; Wartha, K.; Runza, V.; Rey-Giraud, F.; Pradel, L.P.; Feuerhake, F.; Klaman, I.; et al. Targeting tumor-associated macrophages with anti-CSF-1R antibody reveals a strategy for cancer therapy. Cancer Cell 2014, 25, 846–859. [Google Scholar]
- Sato, T.; Sugiyama, D.; Koseki, J.; Kojima, Y.; Hattori, S.; Sone, K.; Nishinakamura, H.; Ishikawa, T.; Ishikawa, Y.; Kato, T.; et al. Sustained inhibition of CSF1R signaling augments antitumor immunity through inhibiting tumor-associated macrophages. JCI Insight 2025, 10, e178146. [Google Scholar]
- Pyonteck, S.M.; Akkari, L.; Schuhmacher, A.J.; Bowman, R.L.; Sevenich, L.; Quail, D.F.; Olson, O.C.; Quick, M.L.; Huse, J.T.; Teijeiro, V.; et al. CSF-1R inhibition alters macrophage polarization and blocks glioma progression. Nat. Med. 2013, 19, 1264–1272. [Google Scholar] [CrossRef]
- Maldonado, M.d.M.; Schlom, J.; Hamilton, D.H. Blockade of tumor-derived colony-stimulating factor 1 (CSF1) promotes an immune-permissive tumor microenvironment. Cancer Immunol. Immunother. 2023, 72, 3349–3362. [Google Scholar]
- Liaw, K.; Reddy, R.; Sharma, A.; Li, J.; Chang, M.; Sharma, R.; Salazar, S.; Kannan, S.; Kannan, R.M. Targeted systemic dendrimer delivery of CSF-1R inhibitor to tumor-associated macrophages improves outcomes in orthotopic glioblastoma. Bioeng. Transl. Med. 2021, 6, e10205. [Google Scholar] [CrossRef]
- Ramesh, A.; Malik, V.; Ranjani, H.A.; Smith, H.; Kulkarni, A.A. Rational combination of an immune checkpoint inhibitor with CSF1R inhibitor–loaded nanoparticle enhances anticancer efficacy. Drug Deliv. Transl. Res. 2021, 11, 2317–2327. [Google Scholar]
- Rodriguez-Perdigon, M.; Jimaja, S.; Haeni, L.; Bruns, N.; Rothen-Rutishauser, B.; Rüegg, C. Polymersomes-Mediated Delivery of CSF1R Inhibitor to Tumor Associated Macrophages Promotes M2 to M1-Like Macrophage Repolarization. Macromol. Biosci. 2022, 22, 2200168. [Google Scholar] [CrossRef]
- Zhang, F.; Dong, J.; Huang, K.; Duan, B.; Li, C.; Yang, R.; Li, J.; Zhi, F.; Zhou, Z.; Sun, M. “Dominolike” barriers elimination with an intratumoral adenosine-triphosphate-supersensitive nanogel to enhance cancer chemoimmunotherapy. ACS Nano 2023, 17, 18805–18817. [Google Scholar] [CrossRef]
- Zhao, T.; Cai, Y.; Jiang, Y.; He, X.; Wei, Y.; Yu, Y.; Tian, X. Vaccine adjuvants: Mechanisms and platforms. Signal Transduct. Target. Ther. 2023, 8, 283. [Google Scholar] [CrossRef]
- Luchner, M.; Reinke, S.; Milicic, A. TLR agonists as vaccine adjuvants targeting cancer and infectious diseases. Pharmaceutics 2021, 13, 142. [Google Scholar] [CrossRef]
- Kawai, T.; Akira, S. The role of pattern-recognition receptors in innate immunity: Update on Toll-like receptors. Nat. Immunol. 2010, 11, 373–384. [Google Scholar]
- Akira, S.; Takeda, K. Toll-like receptor signalling. Nat. Rev. Immunol. 2004, 4, 499–511. [Google Scholar] [CrossRef]
- Gao, W.; Xiong, Y.; Li, Q.; Yang, H. Inhibition of toll-like receptor signaling as a promising therapy for inflammatory diseases: A journey from molecular to nano therapeutics. Front. Physiol. 2017, 8, 508. [Google Scholar] [CrossRef]
- Duan, T.; Du, Y.; Xing, C.; Wang, H.Y.; Wang, R.-F. Toll-like receptor signaling and its role in cell-mediated immunity. Front. Immunol. 2022, 13, 812774. [Google Scholar]
- Vidyarthi, A.; Khan, N.; Agnihotri, T.; Negi, S.; Das, D.K.; Aqdas, M.; Chatterjee, D.; Colegio, O.R.; Tewari, M.K.; Agrewala, J.N. TLR-3 stimulation skews M2 macrophages to M1 through IFN-αβ signaling and restricts tumor progression. Front. Immunol. 2018, 9, 1650. [Google Scholar] [CrossRef]
- Liu, Z.; Xie, Y.; Xiong, Y.; Liu, S.; Qiu, C.; Zhu, Z.; Mao, H.; Yu, M.; Wang, X. TLR 7/8 agonist reverses oxaliplatin resistance in colorectal cancer via directing the myeloid-derived suppressor cells to tumoricidal M1-macrophages. Cancer Lett. 2020, 469, 173–185. [Google Scholar] [CrossRef]
- Rodell, C.B.; Ahmed, M.S.; Garris, C.S.; Pittet, M.J.; Weissleder, R. Development of adamantane-conjugated TLR7/8 agonists for supramolecular delivery and cancer immunotherapy. Theranostics 2019, 9, 8426. [Google Scholar] [CrossRef]
- Kim, S.-Y.; Kim, S.; Kim, J.-E.; Lee, S.N.; Shin, I.W.; Shin, H.S.; Jin, S.M.; Noh, Y.-W.; Kang, Y.J.; Kim, Y.S.; et al. Lyophilizable and multifaceted toll-like receptor 7/8 agonist-loaded nanoemulsion for the reprogramming of tumor microenvironments and enhanced cancer immunotherapy. ACS Nano 2019, 13, 12671–12686. [Google Scholar]
- Goswami, R.; Nabawy, A.; Jiang, M.; Cicek, Y.A.; Hassan, M.A.; Nagaraj, H.; Zhang, X.; Rotello, V.M. All-Natural Gelatin-Based Nanoemulsion Loaded with TLR 7/8 Agonist for Efficient Modulation of Macrophage Polarization for Immunotherapy. Nanomaterials 2024, 14, 1556. [Google Scholar] [CrossRef]
- Liu, Z.; Li, S.; Xiao, Y.; Liu, X.; Zhang, B.; Zeng, Q.; Ao, Q.; Zhang, X. A Multi-Functional Nanoadjuvant Coupling Manganese with Toll-Like 9 Agonist Stimulates Potent Innate and Adaptive Anti-Tumor Immunity. Adv. Sci. 2024, 11, 2402678. [Google Scholar] [CrossRef]
- Li, M.; Wang, M.; Wen, Y.; Zhang, H.; Zhao, G.N.; Gao, Q. Signaling pathways in macrophages: Molecular mechanisms and therapeutic targets. MedComm 2023, 4, e349. [Google Scholar] [CrossRef] [PubMed]
- Marçais, A.; Cherfils-Vicini, J.; Viant, C.; Degouve, S.; Viel, S.; Fenis, A.; Rabilloud, J.; Mayol, K.; Tavares, A.; Bienvenu, J.; et al. The metabolic checkpoint kinase mTOR is essential for IL-15 signaling during the development and activation of NK cells. Nat. Immunol. 2014, 15, 749–757. [Google Scholar] [CrossRef] [PubMed]
- Hu, X.; Li, J.; Fu, M.; Zhao, X.; Wang, W. The JAK/STAT signaling pathway: From bench to clinic. Signal Transduct. Target. Ther. 2021, 6, 402. [Google Scholar] [CrossRef]
- Miao, X.; Leng, X.; Zhang, Q. The current state of nanoparticle-induced macrophage polarization and reprogramming research. Int. J. Mol. Sci. 2017, 18, 336. [Google Scholar] [CrossRef]
- Alspach, E.; Lussier, D.M.; Schreiber, R.D. Interferon γ and its important roles in promoting and inhibiting spontaneous and therapeutic cancer immunity. Cold Spring Harb. Perspect. Biol. 2019, 11, a028480. [Google Scholar] [CrossRef]
- Jia, Z.; Ragoonanan, D.; Mahadeo, K.M.; Gill, J.; Gorlick, R.; Shpal, E.; Li, S. IL12 immune therapy clinical trial review: Novel strategies for avoiding CRS-associated cytokines. Front. Immunol. 2022, 13, 952231. [Google Scholar] [CrossRef]
- Xue, D.; Hsu, E.; Fu, Y.-X.; Peng, H. Next-generation cytokines for cancer immunotherapy. Antib. Ther. 2021, 4, 123–133. [Google Scholar] [CrossRef]
- Sun, X.; Xu, X.; Wang, J.; Zhang, X.; Zhao, Z.; Liu, X.; Wang, G.; Teng, L.; Chen, X.; Wang, D.; et al. Acid-switchable nanoparticles induce self-adaptive aggregation for enhancing antitumor immunity of natural killer cells. Acta Pharm. Sin. B 2023, 13, 3093–3105. [Google Scholar] [CrossRef]
- Shields, C.W., IV; Evans, M.A.; Wang, L.L.-W.; Baugh, N.; Iyer, S.; Wu, D.; Zhao, Z.; Pusuluri, A.; Ukidve, A.; Pan, D.C.; et al. Cellular backpacks for macrophage immunotherapy. Sci. Adv. 2020, 6, eaaz6579. [Google Scholar] [CrossRef]
- Hamza, T.; Barnett, J.B.; Li, B. Interleukin 12 a key immunoregulatory cytokine in infection applications. Int. J. Mol. Sci. 2010, 11, 789–806. [Google Scholar] [CrossRef] [PubMed]
- Pires, I.S.; Covarrubias, G.; Gomerdinger, V.F.; Backlund, C.; Nombera Bueno, E.; Billingsley, M.M.; Pryor, M.; Shanker, A.; Gordon, E.; Wu, S.; et al. IL-12-releasing nanoparticles for effective immunotherapy of metastatic ovarian cancer. Nat. Mater. 2025, 1–13. [Google Scholar] [CrossRef]
- Silveira, M.J.; Martins, C.; Cardoso, A.P.; Ankone, M.J.; Blyth, R.R.; Oliveira, M.J.; Sarmento, B.; Prakash, J. Immunostimulatory effects of IL-12 targeted pH-responsive nanoparticles in macrophage-enriched 3D immuno-spheroids in vitro model. Drug Deliv. Transl. Res. 2025, 15, 4775–4794. [Google Scholar] [CrossRef] [PubMed]
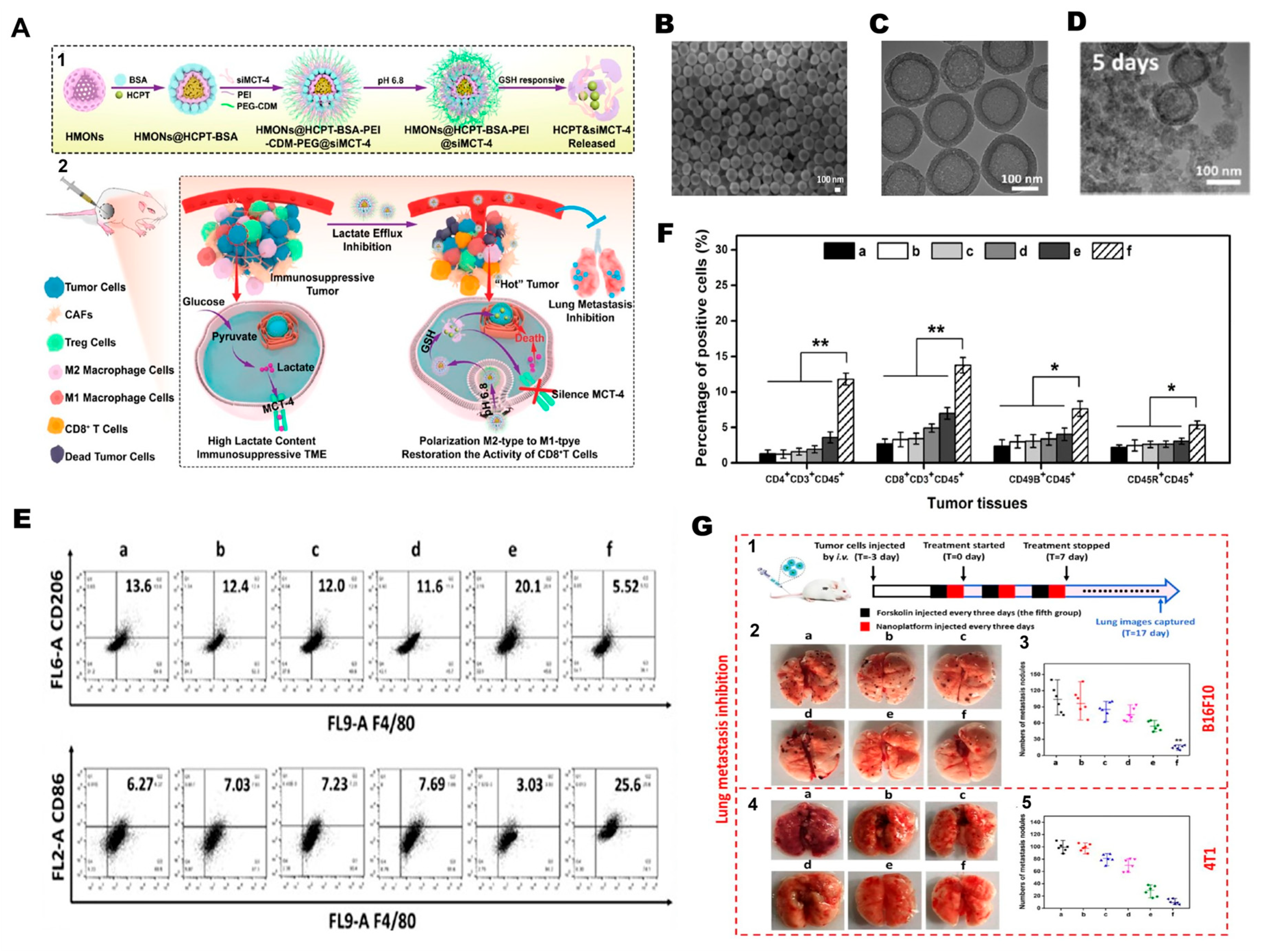
- Li, K.; Lin, C.; He, Y.; Lu, L.; Xu, K.; Tao, B.; Xia, Z.; Zeng, R.; Mao, Y.; Luo, Z.; et al. Engineering of cascade-responsive nanoplatform to inhibit lactate efflux for enhanced tumor chemo-immunotherapy. ACS Nano 2020, 14, 14164–14180. [Google Scholar] [CrossRef]
- Liu, X.; Zhang, Q.; Liang, Y.; Xiong, S.; Cai, Y.; Cao, J.; Xu, Y.; Xu, X.; Wu, Y.; Lu, Q.; et al. Nanoparticles (NPs)-mediated Siglec15 silencing and macrophage repolarization for enhanced cancer immunotherapy. Acta Pharm. Sin. B 2023, 13, 5048–5059. [Google Scholar] [CrossRef]
- Xia, S.; Chen, W.; Xu, Z.; Gao, Y.; Chen, J.; Ding, N.; Zhang, Y.; Zhou, T.; Zhou, X.; Liu, X.; et al. Targeting Dicer reprograms tumor-associated macrophages to promote anti-tumoral immunity in colorectal cancer liver metastasis. J. Nanobiotechnol. 2025, 23, 421. [Google Scholar] [CrossRef]
- Taghavi-Farahabadi, M.; Mahmoudi, M.; Mojtabavi, N.; Noorbakhsh, F.; Ghanbarian, H.; Koochaki, A.; Hashemi, S.M.; Rezaei, N. Enhancing the anti-tumor activity and reprogramming M2 macrophages by delivering siRNAs against SIRPα and STAT6 via M1 exosomes and combining with anti-PD-L1. Life Sci. 2025, 361, 123311. [Google Scholar] [CrossRef]
- O’Connell, R.M.; Taganov, K.D.; Boldin, M.P.; Cheng, G.; Baltimore, D. MicroRNA-155 is induced during the macrophage inflammatory response. Proc. Natl. Acad. Sci. USA 2007, 104, 1604–1609. [Google Scholar] [CrossRef] [PubMed]
- Pasca, S.; Jurj, A.; Petrushev, B.; Tomuleasa, C.; Matei, D. MicroRNA-155 implication in M1 polarization and the impact in inflammatory diseases. Front. Immunol. 2020, 11, 625. [Google Scholar] [CrossRef]
- Wu, Y.; Park, J.; Xu, E.; Kim, D.; Lee, J.; Oh, Y.-K. MicroRNA-induced reprogramming of tumor-associated macrophages for modulation of tumor immune microenvironment. J. Control. Release 2025, 381, 113593. [Google Scholar] [CrossRef]
- Talekar, M.; Trivedi, M.; Shah, P.; Ouyang, Q.; Oka, A.; Gandham, S.; Amiji, M.M. Combination wt-p53 and MicroRNA-125b transfection in a genetically engineered lung cancer model using dual CD44/EGFR-targeting nanoparticles. Mol. Ther. 2016, 24, 759–769. [Google Scholar] [CrossRef]
- Parayath, N.N.; Gandham, S.K.; Leslie, F.; Amiji, M.M. Improved anti-tumor efficacy of paclitaxel in combination with MicroRNA-125b-based tumor-associated macrophage repolarization in epithelial ovarian cancer. Cancer Lett. 2019, 461, 1–9. [Google Scholar] [CrossRef] [PubMed]
- Su, M.-J.; Aldawsari, H.; Amiji, M. Pancreatic cancer cell exosome-mediated macrophage reprogramming and the role of microRNAs 155 and 125b2 transfection using nanoparticle delivery systems. Sci. Rep. 2016, 6, 30110. [Google Scholar] [CrossRef] [PubMed]
- Liu, L.; Yi, H.; He, H.; Pan, H.; Cai, L.; Ma, Y. Tumor associated macrophage-targeted microRNA delivery with dual-responsive polypeptide nanovectors for anti-cancer therapy. Biomaterials 2017, 134, 166–179. [Google Scholar] [CrossRef]
- Zang, X.; Zhang, X.; Zhao, X.; Hu, H.; Qiao, M.; Deng, Y.; Chen, D. Targeted delivery of miRNA 155 to tumor associated macrophages for tumor immunotherapy. Mol. Pharm. 2019, 16, 1714–1722. [Google Scholar] [CrossRef]
- Parayath, N.N.; Parikh, A.; Amiji, M.M. Repolarization of tumor-associated macrophages in a genetically engineered nonsmall cell lung cancer model by intraperitoneal administration of hyaluronic acid-based nanoparticles encapsulating microRNA-125b. Nano Lett. 2018, 18, 3571–3579. [Google Scholar] [CrossRef]
- Guo, Q.; Li, X.; Zhou, W.; Chu, Y.; Chen, Q.; Zhang, Y.; Li, C.; Chen, H.; Liu, P.; Zhao, Z.; et al. Sequentially triggered bacterial outer membrane vesicles for macrophage metabolism modulation and tumor metastasis suppression. ACS Nano 2021, 15, 13826–13838. [Google Scholar] [CrossRef] [PubMed]
- Deci, M.B.; Liu, M.; Gonya, J.; Lee, C.J.; Li, T.; Ferguson, S.W.; Bonacquisti, E.E.; Wang, J.; Nguyen, J. Carrier-free CXCR4-targeted nanoplexes designed for polarizing macrophages to suppress tumor growth. Cell. Mol. Bioeng. 2019, 12, 375–388. [Google Scholar] [CrossRef]
- Cao, S.; Saw, P.E.; Shen, Q.; Li, R.; Liu, Y.; Xu, X. Reduction-responsive RNAi nanoplatform to reprogram tumor lipid metabolism and repolarize macrophage for combination pancreatic cancer therapy. Biomaterials 2022, 280, 121264. [Google Scholar] [CrossRef]
- Walther, M.; Jenke, R.; Aigner, A.; Ewe, A. Efficient polymeric nanoparticles for RNAi in macrophage reveal complex effects on polarization markers upon knockdown of STAT3/STAT6. Eur. J. Pharm. Biopharm. 2024, 197, 114232. [Google Scholar] [CrossRef]
- Wang, Y.; Tiruthani, K.; Li, S.; Hu, M.; Zhong, G.; Tang, Y.; Roy, S.; Zhang, L.; Tan, J.; Liao, C.; et al. mRNA delivery of a bispecific single-domain antibody to polarize tumor-associated macrophages and synergize immunotherapy against liver malignancies. Adv. Mater. 2021, 33, 2007603. [Google Scholar] [CrossRef]
- Xiao, H.; Guo, Y.; Li, B.; Li, X.; Wang, Y.; Han, S.; Cheng, D.; Shuai, X. M2-like tumor-associated macrophage-targeted codelivery of STAT6 inhibitor and IKKβ siRNA induces M2-to-M1 repolarization for cancer immunotherapy with low immune side effects. ACS Cent. Sci. 2020, 6, 1208–1222. [Google Scholar] [CrossRef]
- Li, Y.; Li, M.; Zheng, J.; Ma, Z.; Yu, T.; Zhu, Y.; Li, P.; Nie, F. Ultrasound-responsive Nanocarriers delivering siRNA and Fe3O4 nanoparticles reprogram macrophages and inhibit M2 polarization for enhanced NSCLC immunotherapy. ACS Appl. Mater. Interfaces 2024, 16, 56634–56652. [Google Scholar] [CrossRef]
- Portilla, Y.; Mulens-Arias, V.; Daviu, N.; Paradela, A.; Perez-Yague, S.; Barber, D.F. Interaction of iron oxide nanoparticles with macrophages is influenced distinctly by “self” and “non-self” biological identities. ACS Appl. Mater. Interfaces 2023, 15, 35906–35926. [Google Scholar] [CrossRef]
- Wang, L.; Zhang, H.; Sun, L.; Gao, W.; Xiong, Y.; Ma, A.; Liu, X.; Shen, L.; Li, Q.; Yang, H. Manipulation of macrophage polarization by peptide-coated gold nanoparticles and its protective effects on acute lung injury. J. Nanobiotechnol. 2020, 18, 38. [Google Scholar] [CrossRef]
- Peilin, W.; Ying, P.; Renyuan, W.; Zhuoxuan, L.; Zhenwu, Y.; Mai, Z.; Jianguo, S.; Hao, Z.; Gang, Y.; Lin, L.; et al. Size-dependent gold nanoparticles induce macrophage M2 polarization and promote intracellular clearance of Staphylococcus aureus to alleviate tissue infection. Mater. Today Bio 2023, 21, 100700. [Google Scholar] [CrossRef] [PubMed]
- Nascimento, C.S.; Carvalho, J.G.; Tavares, N.C.; Lage, A.C.P.; Pascoal-Xavier, M.A.; Melo, C.P.d.; Alves, É.A.R.; Calzavara-Silva, C.E. Polyaniline-coated iron oxide nanoparticles reprogram macrophages and modulate the tumor microenvironment to inhibit breast cancer progression and metastasis. Cancer Nanotechnol. 2025, 16, 22. [Google Scholar] [CrossRef]
- Horvat, N.K.; Chocarro, S.; Marques, O.; Bauer, T.A.; Qiu, R.; Diaz-Jimenez, A.; Helm, B.; Chen, Y.; Sawall, S.; Sparla, R.; et al. Superparamagnetic iron oxide nanoparticles reprogram the tumor microenvironment and reduce lung cancer regrowth after crizotinib treatment. ACS Nano 2024, 18, 11025–11041. [Google Scholar] [CrossRef] [PubMed]
- Zanganeh, S.; Hutter, G.; Spitler, R.; Lenkov, O.; Mahmoudi, M.; Shaw, A.; Pajarinen, J.S.; Nejadnik, H.; Goodman, S.; Moseley, M.; et al. Iron oxide nanoparticles inhibit tumour growth by inducing pro-inflammatory macrophage polarization in tumour tissues. Nat. Nanotechnol. 2016, 11, 986–994. [Google Scholar] [CrossRef] [PubMed]
- Pal, R.; Chakraborty, B.; Nath, A.; Singh, L.M.; Ali, M.; Rahman, D.S.; Ghosh, S.K.; Basu, A.; Bhattacharya, S.; Baral, R.; et al. Noble metal nanoparticle-induced oxidative stress modulates tumor associated macrophages (TAMs) from an M2 to M1 phenotype: An in vitro approach. Int. Immunopharmacol. 2016, 38, 332–341. [Google Scholar] [CrossRef]
- Xu, J.; Zheng, B.; Zhang, S.; Liao, X.; Tong, Q.; Wei, G.; Yu, S.; Chen, G.; Wu, A.; Gao, S.; et al. Copper sulfide nanoparticle-redirected macrophages for adoptive transfer therapy of melanoma. Adv. Funct. Mater. 2021, 31, 2008022. [Google Scholar] [CrossRef]
- Zhang, S.; Xie, F.; Li, K.; Zhang, H.; Yin, Y.; Yu, Y.; Lu, G.; Zhang, S.; Wei, Y.; Xu, K.; et al. Gold nanoparticle-directed autophagy intervention for antitumor immunotherapy via inhibiting tumor-associated macrophage M2 polarization. Acta Pharm. Sin. B 2022, 12, 3124–3138. [Google Scholar] [CrossRef]
- Wei, T.; Liu, N.; Yao, Y.; Huang, X.; Wang, Z.; Wu, T.; Zhang, T.; Xue, Y.; Tang, M. Low-dose cadmium telluride quantum dots trigger M1 polarization in macrophages through mTOR-mediated transcription factor EB activation. NanoImpact 2024, 34, 100505. [Google Scholar] [CrossRef]
- Kurtz-Chalot, A.; Villiers, C.; Pourchez, J.; Boudard, D.; Martini, M.; Marche, P.N.; Cottier, M.; Forest, V. Impact of silica nanoparticle surface chemistry on protein corona formation and consequential interactions with biological cells. Mater. Sci. Eng. C 2017, 75, 16–24. [Google Scholar] [CrossRef]
- Serrasqueiro, F.; Barbosa, A.I.; Lima, S.A.C.; Reis, S. Targeting the Mannose Receptor with Functionalized Fucoidan/Chitosan Nanoparticles Triggers the Classical Activation of Macrophages. Int. J. Mol. Sci. 2023, 24, 9908. [Google Scholar] [CrossRef]
- Hatami, E.; Mu, Y.; Shields, D.N.; Chauhan, S.C.; Kumar, S.; Cory, T.J.; Yallapu, M.M. Mannose-decorated hybrid nanoparticles for enhanced macrophage targeting. Biochem. Biophys. Rep. 2019, 17, 197–207. [Google Scholar] [CrossRef]
- Wang, J.; Liang, Z.; Wang, Y.; Liu, Q.; Wang, S.; Wang, J.; Duan, R.; Zhao, L.; Wei, Y.; Huang, D. Mannose modified graphene oxide drug-delivery system targets cancer stem cells and tumor-associated macrophages to promote immunotherapeutic efficacy. Colloids Surf. B Biointerfaces 2025, 253, 114710. [Google Scholar] [CrossRef]
- Li, L.; Zhen, M.; Wang, H.; Sun, Z.; Jia, W.; Zhao, Z.; Zhou, C.; Liu, S.; Wang, C.; Bai, C. Functional gadofullerene nanoparticles trigger robust cancer immunotherapy based on rebuilding an immunosuppressive tumor microenvironment. Nano Lett. 2020, 20, 4487–4496. [Google Scholar] [CrossRef] [PubMed]
- Wu, L.; Tang, H.; Zheng, H.; Liu, X.; Liu, Y.; Tao, J.; Liang, Z.; Xia, Y.; Xu, Y.; Guo, Y.; et al. Multiwalled carbon nanotubes prevent tumor metastasis through switching M2-polarized macrophages to M1 via TLR4 activation. J. Biomed. Nanotechnol. 2019, 15, 138–150. [Google Scholar] [CrossRef]
- Guo, M.; Zhao, L.; Liu, J.; Wang, X.; Yao, H.; Chang, X.; Liu, Y.; Liu, J.; You, M.; Ren, J.; et al. The underlying function and structural organization of the intracellular protein corona on graphdiyne oxide nanosheet for local immunomodulation. Nano Lett. 2021, 21, 6005–6013. [Google Scholar] [CrossRef] [PubMed]
- Ni, K.; Luo, T.; Culbert, A.; Kaufmann, M.; Jiang, X.; Lin, W. Nanoscale metal–organic framework co-delivers TLR-7 agonists and anti-CD47 antibodies to modulate macrophages and orchestrate cancer immunotherapy. J. Am. Chem. Soc. 2020, 142, 12579–12584. [Google Scholar] [CrossRef]
- Deng, X.; Zhao, R.; Tang, Y.; Yi, M.; Wang, D.; Lin, W.; Wang, G. FeS2@ COF based nanocarrier for photothermal-enhanced chemodynamic/thermodynamic tumor therapy and immunotherapy via reprograming tumor-associated macrophages. J. Nanobiotechnol. 2024, 22, 711. [Google Scholar] [CrossRef] [PubMed]
- Zhang, Y.; Wang, Q.; Ji, Y.; Fan, L.; Ding, B.; Lin, J.; Wang, L. Mitochondrial targeted melanin@ mSiO2 yolk-shell nanostructures for NIR-II-driven photo-thermal-dynamic/immunotherapy. Chem. Eng. J. 2022, 435, 134869. [Google Scholar] [CrossRef]
- Ren, X.; Yuan, W.; Ma, J.; Wang, P.; Sun, S.; Wang, S.; Zhao, R.; Liang, X. Magnetic nanocluster-mediated photothermal effect and macrophage modulation for synergistic photothermal immunotherapy of cancer. Biomater. Sci. 2022, 10, 3188–3200. [Google Scholar] [CrossRef]
- Zhao, J.; Lei, L.; Zeng, C.; Zhou, X.; Ding, J.; Dai, W.; Jiang, A.; Zou, S.; Jin, Q.; Tang, Z. Fe-MOF loaded with capmatinib to reverse immunosuppressive microenvironment and inhibit tumor metastasis after radiofrequency ablation. J. Nanobiotechnol. 2025, 23, 648. [Google Scholar] [CrossRef]
- Zhang, J.; Gao, W.; Ma, G. IL12-based phototherapeutic nanoparticles through remodeling tumor-associated macrophages combined with immunogenic tumor cell death for synergistic cancer immunotherapy. Biomater. Sci. 2025, 13, 5730–5740. [Google Scholar] [CrossRef]
- Deng, X.; Liang, H.; Yang, W.; Shao, Z. Polarization and function of tumor-associated macrophages mediate graphene oxide-induced photothermal cancer therapy. J. Photochem. Photobiol. B Biol. 2020, 208, 111913. [Google Scholar] [CrossRef]
- Maeding, N.; Verwanger, T.; Krammer, B. Boosting tumor-specific immunity using PDT. Cancers 2016, 8, 91. [Google Scholar] [CrossRef]
- Cheng, H.; Fan, X.; Ye, E.; Chen, H.; Yang, J.; Ke, L.; You, M.; Liu, M.; Zhang, Y.W.; Wu, Y.L.; et al. Dual tumor microenvironment remodeling by glucose-contained radical copolymer for MRI-guided photoimmunotherapy. Adv. Mater. 2022, 34, 2107674. [Google Scholar] [CrossRef] [PubMed]
- Hu, H.; Zhao, J.; Ma, K.; Wang, J.; Wang, X.; Mao, T.; Xiang, C.; Luo, H.; Cheng, Y.; Yu, M.; et al. Sonodynamic therapy combined with phototherapy: Novel synergistic strategy with superior efficacy for antitumor and antiinfection therapy. J. Control. Release 2023, 359, 188–205. [Google Scholar] [CrossRef] [PubMed]
- Wang, X.; Wang, H.; Li, Y.; Sun, Z.; Liu, J.; Sun, C.; Cao, X. Engineering macrophage membrane-camouflaged nanoplatforms with enhanced macrophage function for mediating sonodynamic therapy of ovarian cancer. Nanoscale 2024, 16, 19048–19061. [Google Scholar] [CrossRef]
- Liao, H.; Chen, M.; Liao, Z.; Luo, Y.; Chen, S.; Tan, W.; Wang, L.; Niu, C. Sonodynamic therapy-boosted biomimetic nanoplatform targets ferroptosis and CD47 as vulnerabilities for cancer immunotherapy. J. Nanobiotechnol. 2025, 23, 432. [Google Scholar] [CrossRef]
- Li, M.; Li, Y.; Zheng, J.; Ma, Z.; Zhang, J.; Wu, H.; Zhu, Y.; Li, P.; Nie, F. Ultrasound-responsive nanocarriers with siRNA and Fe3O4 regulate macrophage polarization and phagocytosis for augmented non-small cell lung cancer immunotherapy. J. Nanobiotechnol. 2024, 22, 605. [Google Scholar] [CrossRef]
- Chao, C.-J.; Zhang, E.; Trinh, D.N.; Udofa, E.; Lin, H.; Silvers, C.; Huo, J.; He, S.; Zheng, J.; Cai, X.; et al. Integrating antigen capturing nanoparticles and type 1 conventional dendritic cell therapy for in situ cancer immunization. Nat. Commun. 2025, 16, 4578. [Google Scholar] [CrossRef] [PubMed]
- Liu, J.; Zhao, Z.; Zanni, R.; Jiang, X.; Weichselbaum, R.R.; Lin, W. Nanoparticle-Mediated Toll-Like Receptor Activation and Dual Immune Checkpoint Downregulation for Potent Cancer Immunotherapy. ACS Nano 2025, 19, 8852–8866. [Google Scholar] [CrossRef]
- Park, M.; Lim, J.; Lee, S.; Nah, Y.; Kang, Y.; Kim, W.J. Nanoparticle-Mediated Explosive Anti-PD-L1 Factory Built in Tumor for Advanced Immunotherapy. Adv. Mater. 2025, 37, 2417735. [Google Scholar] [CrossRef]
- Qi, S.; Zhang, X.; Yu, X.; Jin, L.; Yang, K.; Wang, Y.; Feng, Y.; Lei, J.; Mao, Z.; Yu, G. Supramolecular lipid nanoparticles based on host–guest recognition: A new generation delivery system of mRNA vaccines for cancer immunotherapy. Adv. Mater. 2024, 36, 2311574. [Google Scholar] [CrossRef]
- Das, R.; Ge, X.; Fei, F.; Parvanian, S.; Weissleder, R.; Garris, C.S. Lipid Nanoparticle-mRNA Engineered Dendritic Cell Based Adoptive Cell Therapy Enhances Cancer Immune Response. Small Methods 2025, 9, 2400633. [Google Scholar] [CrossRef] [PubMed]
- Zhang, S.; Yu, B.; Sheng, C.; Yao, C.; Liu, Y.; Wang, J.; Zeng, Q.; Mao, Y.; Bei, J.; Zhu, B.; et al. SHISA3 Reprograms Tumor-Associated Macrophages Toward an Antitumoral Phenotype and Enhances Cancer Immunotherapy. Adv. Sci. 2024, 11, 2403019. [Google Scholar] [CrossRef]
- Zhao, X.; Zhang, Y.; Wang, X.; Fu, Z.; Zhong, Z.; Deng, C. Multivalent ionizable lipid-polypeptides for tumor-confined mRNA transfection. Bioact. Mater. 2025, 46, 423–433. [Google Scholar] [PubMed]
- Chen, J.; Cen, Q.; Hu, R.; Qiu, Y.; Zhang, H.; Wang, H.; Hu, Y.; Xie, X.; Li, Y. Administration of lipid nanoparticle-encapsulated mRNA encoding CCR7, CXCL16 and GITRL effectively mobilizes antitumor T cell immunity. Int. J. Biol. Macromol. 2025, 318, 144766. [Google Scholar] [CrossRef]
- Fang, T.; Deng, Y.; Chen, M.; Luo, T.; Ning, T.; Chen, G. Nanoparticles-mediated intratumoral gene editing targeting PD-L1 and Galectin-9 for improved cancer immunotherapy. Biomaterials 2026, 324, 123511. [Google Scholar] [CrossRef]
- Wang, F.; You, H.; Liu, H.; Qi, Z.; Shi, X.; Jin, Z.; Zhong, Q.; Liu, T.; Shen, X.; Rudiuk, S.; et al. Silencing PTPN2 with nanoparticle-delivered small interfering RNA remodels tumor microenvironment to sensitize immunotherapy in hepatocellular carcinoma. Acta Pharm. Sin. B 2025, 15, 2915–2929. [Google Scholar] [CrossRef]
- Huete-Carrasco, J.; Zhu, J.; Van den Eynde, B.J.; Mayer, C.T.; Sparwasser, T.; Ward, R.W.; Lavelle, E.C. Adsorption of antigen to polymeric nanoparticles enhances cytotoxic T-cell responses and anti-tumor immunity by targeting conventional type 1 dendritic cells. Immunol. Cell Biol. 2025, 103, 825–843. [Google Scholar] [CrossRef] [PubMed]
- Shen, H.-H.; Peng, J.-F.; Wang, R.-R.; Wang, P.-Y.; Zhang, J.-X.; Sun, H.-F.; Liang, Y.; Li, Y.-M.; Xue, J.-N.; Li, Y.-J.; et al. IL-12-Overexpressed nanoparticles suppress the proliferation of melanoma through inducing ICD and activating DC, CD8+ T, and CD4+ T cells. Int. J. Nanomed. 2024, 19, 2755–2772. [Google Scholar] [CrossRef] [PubMed]
- Xia, Y.; Shi, B.; Wang, K.; Hu, L.; Wang, Q.; Xu, S.; Wang, X.; Xu, P.; She, Y.; Xie, H.; et al. A trinity STING-activating nanoparticle harnesses cancer cell STING machinery for enhanced immunotherapy. J. Control. Release 2025, 377, 256–266. [Google Scholar] [CrossRef] [PubMed]
- Zhang, Y.; Li, Y.; Xu, Z.; Xu, L.; Wang, Y.; Li, N.; Solek, N.C.; Wang, Y.; Li, B.; Liu, H. PPS-TLR7/8 agonist nanoparticles equip robust anticancer immunity by selectively prolonged activation of dendritic cells. Biomaterials 2025, 316, 123032. [Google Scholar] [CrossRef]
- Liang, S.; Yao, J.; Liu, D.; Zhou, M.; Cui, Y.; Wang, Z. Tumor-responsive covalent organic polymeric nanoparticles enhancing STING activation for cancer immunotherapy. Chin. Chem. Lett. 2025, 36, 109856. [Google Scholar] [CrossRef]
- Chu, Z.; Zheng, W.; Fu, W.; Liang, J.; Wang, W.; Xu, L.; Jiang, X.; Zha, Z.; Qian, H. Implanted Microneedles Loaded with Sparfloxacin and Zinc-Manganese Sulfide Nanoparticles Activates Immunity for Postoperative Triple-Negative Breast Cancer to Prevent Recurrence and Metastasis. Adv. Sci. 2025, 12, 2416270. [Google Scholar] [CrossRef]
- Yang, C.; Ma, H.; Meng, J.; Li, J.; Huo, H.; Li, W.; Zhao, Y.; Wen, Y.; Mi, S.; Liu, S.; et al. Direct cGAMP Delivery via Iron Oxide Nanoparticles for Enhanced STING Activation and Durable Antitumor Immunity. Nano Lett. 2025, 25, 7577–7586. [Google Scholar] [CrossRef]
- Ma, S.; Hu, K.; Xue, J.; Wu, D.; Chu, Y.; Jin, F.; Zhao, W.; Hu, Y.; Yan, J.; Wu, J.; et al. Self-assembly nanoparticles potentiate in-situ tumor vaccine of radiotherapy by regulating tumor immunogenicity and tumor-associated macrophages. Chem. Eng. J. 2024, 497, 154663. [Google Scholar] [CrossRef]
- Moon, S.; Jung, M.; Go, S.; Hong, J.; Sohn, H.S.; Kim, C.; Kang, M.; Lee, B.J.; Kim, J.; Lim, J.; et al. Engineered nanoparticles for enhanced antitumoral synergy between macrophages and T cells in the tumor microenvironment. Adv. Mater. 2024, 36, 2410340. [Google Scholar] [CrossRef] [PubMed]
- Li, J.; Ding, Y.-F.; Wang, Z.; Cheng, Q.; Wei, J.; Yang, Z.; Wang, R. TAM-preferential nanoparticles intracellularly self-assembled for enhanced macrophage repolarization and cancer immunotherapy. Nano Today 2024, 54, 102104. [Google Scholar] [CrossRef]
- Shin, H.E.; Han, J.-H.; Shin, S.; Bae, G.-H.; Son, B.; Kim, T.-H.; Park, H.H.; Park, C.G.; Park, W. M1-polarized macrophage-derived cellular nanovesicle-coated lipid nanoparticles for enhanced cancer treatment through hybridization of gene therapy and cancer immunotherapy. Acta Pharm. Sin. B 2024, 14, 3169–3183. [Google Scholar] [CrossRef] [PubMed]
- Meng, Z.; Wang, T.; Hu, Y.; Ouyang, H.; Wang, Q.; Wu, M.; Zhou, J.; Lou, X.; Wang, S.; Dai, J.; et al. Macrophage Membrane-Camouflaged Aggregation-Induced Emission Nanoparticles Enhance Photodynamic-Immunotherapy to Delay Postoperative Tumor Recurrence. Adv. Healthc. Mater. 2024, 13, 2302156. [Google Scholar] [CrossRef]
- Wang, Y.; Xu, H.; Wang, D.; Lu, Y.; Zhang, Y.; Cheng, J.; Xu, X.; Chen, X.; Li, J. Synergistic reinforcement of immunogenic cell death and transformation of tumor-associated macrophages via an M1-type macrophage membrane-camouflaged ferrous-supply-regeneration nanoplatform. Acta Biomater. 2024, 174, 358–371. [Google Scholar]
- Xie, X.; Shen, Z.; He, Y.; Chen, Y.; Zhang, W.; Chen, F.; Tang, J.; Guan, S.; Wang, L.; Shao, D.; et al. Intracellular Bacteria-Mimicking Whole-Cell Cancer Vaccine Potentiates Immune Responses via Concurrent Activation of NLRP3 Inflammasome and STING Pathway. Nano Lett. 2025, 25, 9702–9711. [Google Scholar]
- Yang, Y.; Hu, Y.; Yang, Y.; Liu, Q.; Zheng, P.; Yang, Z.; Duan, B.; He, J.; Li, W.; Li, D.; et al. Tumor vaccine exploiting membranes with influenza virus-induced immunogenic cell death to decorate polylactic coglycolic acid nanoparticles. ACS Nano 2025, 19, 3115–3134. [Google Scholar] [CrossRef]
- Yun, K.; Yu, X.; Liang, S.; Wang, Q.; Zhang, Z.; Han, Y.; Zhao, Y.; Peng, Y.; Rao, L.; Cui, Y.; et al. Tumor-responsive cuproptosis nanoinducer realizing efficient PANoptosis for enhanced cancer immunotherapy. Theranostics 2025, 15, 9294. [Google Scholar] [CrossRef]
- Chen, G.; Li, T.; Duan, R.; Liang, W.; Li, B.; Xie, X.; Yang, L.; Shuai, X.; Meng, X. Cognate Nanovaccine Promotes Tertiary Lymphoid Structures Function and Strengthens Immune Cell Cross-Talk by Targeting Exhausted T Cells in Nonimmunogenic Cancers. ACS Nano 2025, 19, 21385–21399. [Google Scholar] [CrossRef]
- Kim, D.; Choi, J.; Jin, D.; Xu, E.; Lee, J.; Byun, J.; Oh, Y.-K. Hybrid lipid nanoparticles with tumor antigen-primed dendritic cell membranes for post-surgical tumor immunotherapy. J. Control. Release 2025, 379, 537–548. [Google Scholar] [CrossRef]
- Hu, L.; Li, T.; Deng, S.; Gao, H.; Jiang, Y.; Chen, Q.; Chen, H.; Xiao, Z.; Shuai, X.; Su, Z. Tertiary lymphoid structure formation induced by LIGHT-engineered and photosensitive nanoparticles-decorated bacteria enhances immune response against colorectal cancer. Biomaterials 2025, 314, 122846. [Google Scholar] [CrossRef]
- Zhang, L.; Zhang, B.; Zhang, M.-J.; Li, W.; Li, H.; Jiao, Y.; Yang, Q.-C.; Wang, S.; Liu, Y.-T.; Song, A.; et al. Trigger inducible tertiary lymphoid structure formation using covalent organic frameworks for cancer immunotherapy. Nat. Commun. 2025, 16, 44. [Google Scholar] [CrossRef] [PubMed]
- Han, Z.Y.; Zhang, C.; An, J.X.; Wang, Y.Z.; Qiao, J.Y.; Zeng, X.; Zhang, X.Z. Metabolic regulation of tumor microenvironment with biohybrid bacterial bioreactor for enhanced cancer chemo-immunotherapy. Adv. Funct. Mater. 2023, 33, 2302728. [Google Scholar] [CrossRef]
- Srivastava, P.; Rütter, M.; Antoniraj, G.; Ventura, Y.; David, A. dendritic cell-targeted nanoparticles enhance T cell activation and antitumor immune responses by boosting antigen presentation and blocking PD-L1 pathways. ACS Appl. Mater. Interfaces 2024, 16, 53577–53590. [Google Scholar] [CrossRef]
- Chen, Y.; He, Y.; Jiang, M.; Shen, Y.; Zheng, X.; Shi, Y.; Qin, J.; Gu, Y.; Li, X.; Luo, Z.; et al. Enhancing Immune Responses and Tumor Inhibition with Iron Oxide Nanoparticle Adjuvants. Chem. Mater. 2025, 37, 3555–3563. [Google Scholar] [CrossRef]
- Shen, C.; Li, J.; Zhang, Y.; Li, Y.; Shen, G.; Zhu, J.; Tao, J. Polyethylenimine-based micro/nanoparticles as vaccine adjuvants. Int. J. Nanomed. 2017, 12, 5443–5460. [Google Scholar] [CrossRef] [PubMed]
- Pérez-Betancourt, Y.; Távora, B.d.C.L.F.; Colombini, M.; Faquim-Mauro, E.L.; Carmona-Ribeiro, A.M. Simple nanoparticles from the assembly of cationic polymer and antigen as immunoadjuvants. Vaccines 2020, 8, 105. [Google Scholar] [CrossRef]
- Pereira, D.R.; Pérez-Betancourt, Y.; Távora, B.C.; Magalhães, G.S.; Carmona-Ribeiro, A.M.; Faquim-Mauro, E.L. The Role of Dendritic Cells in Adaptive Immune Response Induced by OVA/PDDA Nanoparticles. Vaccines 2025, 13, 76. [Google Scholar] [CrossRef] [PubMed]
- Song, M.; Ivkov, R.; Korangath, P. Dendritic cell activation by iron oxide nanoparticles depends on the extracellular environment. Nanoscale Adv. 2025, 7, 209–218. [Google Scholar] [CrossRef]
- Zelkoski, A.E.; Lu, Z.; Sukumar, G.; Dalgard, C.; Said, H.; Alameh, M.-G.; Mitre, E.; Malloy, A.M. Ionizable lipid nanoparticles of mRNA vaccines elicit NF-κB and IRF responses through toll-like receptor 4. npj Vaccines 2025, 10, 73. [Google Scholar] [CrossRef]
- Liao, K.; Chen, S.; Yang, G.; Huang, X.; Wang, T.; Long, S.; Wang, J.; Yin, L.; Zou, Q.; Liu, Q.; et al. Black phosphorus-based nanoparticles induce liver cancer cell mitochondrial apoptosis and immune cell tumor infiltration for enhancing dendritic cell therapy. Heliyon 2024, 10, e27234. [Google Scholar] [CrossRef]
- Wu, J.; Chen, Z.; Shang, H.; Tong, Y.; Deng, W.; He, Y.; Ba, X.; Zhong, Z.; Bai, Y.; Ye, T.; et al. Genetically engineered hybrid membrane-coated nanoparticles enable triple activation of dendritic cells for synergistic bladder cancer immunotherapy. Chem. Eng. J. 2025, 510, 161652. [Google Scholar] [CrossRef]
- Wen, Z.; Liu, H.; Qiao, D.; Chen, H.; Li, L.; Yang, Z.; Zhu, C.; Zeng, Z.; Chen, Y.; Liu, L. Nanovaccines fostering tertiary lymphoid structure to attack mimicry nasopharyngeal carcinoma. ACS Nano 2023, 17, 7194–7206. [Google Scholar] [CrossRef]
- Hou, X.; Wang, C.; Zhong, Y.; Wang, L.; Kang, D.D.; Lubitz, G.; Xue, Y.; Liu, Z.; Wang, S.; Li, H.; et al. Enhancing antitumor immunity through chemotherapeutic-derived lipid nanoparticle-induced immunogenic cell death and CD40L/Flt3L mRNA-mediated dendritic cell activation. J. Control. Release 2025, 382, 113684. [Google Scholar] [CrossRef]
- Luo, L.; Wang, X.; Liao, Y.P.; Nel, A.E. KRAS mRNA Spleen-Targeting Lipid Nanoparticles Synergize with Irinotecan Silicasomes to Robustly Augment the Cancer Immunity Cycle in Pancreatic Cancer. Adv. Sci. 2025, 12, e04886. [Google Scholar] [CrossRef] [PubMed]
- Li, Y.; Wu, H.; Ji, B.; Qian, W.; Xia, S.; Wang, L.; Xu, Y.; Chen, J.; Yang, L.; Mao, H. Targeted imaging of CD206 expressing tumor-associated M2-like macrophages using mannose-conjugated antibiofouling magnetic iron oxide nanoparticles. ACS Appl. Bio Mater. 2020, 3, 4335–4347. [Google Scholar] [CrossRef] [PubMed]
- Li, Y.; Thamizhchelvan, A.M.; Ma, H.; Padelford, J.; Zhang, Z.; Wu, T.; Gu, Q.; Wang, Z.; Mao, H. A subtype specific probe for targeted magnetic resonance imaging of M2 tumor-associated macrophages in brain tumors. Acta Biomater. 2025, 194, 336–351. [Google Scholar] [CrossRef] [PubMed]
- Shi, C.; Liu, T.; Guo, Z.; Zhuang, R.; Zhang, X.; Chen, X. Reprogramming tumor-associated macrophages by nanoparticle-based reactive oxygen species photogeneration. Nano Lett. 2018, 18, 7330–7342. [Google Scholar] [CrossRef]
- Han, S.; Wang, W.; Wang, S.; Yang, T.; Zhang, G.; Wang, D.; Ju, R.; Lu, Y.; Wang, H.; Wang, L. Tumor microenvironment remodeling and tumor therapy based on M2-like tumor associated macrophage-targeting nano-complexes. Theranostics 2021, 11, 2892. [Google Scholar] [CrossRef]
- Deng, G.; Sun, Z.; Li, S.; Peng, X.; Li, W.; Zhou, L.; Ma, Y.; Gong, P.; Cai, L. Cell-membrane immunotherapy based on natural killer cell membrane coated nanoparticles for the effective inhibition of primary and abscopal tumor growth. ACS Nano 2018, 12, 12096–12108. [Google Scholar] [CrossRef]
- Qian, Y.; Qiao, S.; Dai, Y.; Xu, G.; Dai, B.; Lu, L.; Yu, X.; Luo, Q.; Zhang, Z. Molecular-targeted immunotherapeutic strategy for melanoma via dual-targeting nanoparticles delivering small interfering RNA to tumor-associated macrophages. ACS Nano 2017, 11, 9536–9549. [Google Scholar] [CrossRef]
- Zhao, P.; Wang, Y.; Kang, X.; Wu, A.; Yin, W.; Tang, Y.; Wang, J.; Zhang, M.; Duan, Y.; Huang, Y. Dual-targeting biomimetic delivery for anti-glioma activity via remodeling the tumor microenvironment and directing macrophage-mediated immunotherapy. Chem. Sci. 2018, 9, 2674–2689. [Google Scholar] [CrossRef]
- Qiu, Q.; Li, C.; Song, Y.; Shi, T.; Luo, X.; Zhang, H.; Hu, L.; Yan, X.; Zheng, H.; Liu, M.; et al. Targeted delivery of ibrutinib to tumor-associated macrophages by sialic acid-stearic acid conjugate modified nanocomplexes for cancer immunotherapy. Acta Biomater. 2019, 92, 184–195. [Google Scholar] [CrossRef]
- Ai, X.; Hu, M.; Wang, Z.; Lyu, L.; Zhang, W.; Li, J.; Yang, H.; Lin, J.; Xing, B. Enhanced cellular ablation by attenuating hypoxia status and reprogramming tumor-associated macrophages via NIR light-responsive upconversion nanocrystals. Bioconj. Chem. 2018, 29, 928–938. [Google Scholar] [CrossRef]
- Zhou, M.; Xie, D.; Zhou, Z.; Li, L.; Huang, Y. Spatially targeting of tumor-associated macrophages and cancer cells for suppression of spontaneously metastatic tumor. Nano Res. 2022, 15, 3446–3457. [Google Scholar] [CrossRef]
- Han, S.; Wang, W.; Wang, S.; Wang, S.; Ju, R.; Pan, Z.; Yang, T.; Zhang, G.; Wang, H.; Wang, L. Multifunctional biomimetic nanoparticles loading baicalin for polarizing tumor-associated macrophages. Nanoscale 2019, 11, 20206–20220. [Google Scholar] [CrossRef]
- Cruz, L.J.; Rosalia, R.A.; Kleinovink, J.W.; Rueda, F.; Löwik, C.W.; Ossendorp, F. Targeting nanoparticles to CD40, DEC-205 or CD11c molecules on dendritic cells for efficient CD8+ T cell response: A comparative study. J. Control. Release 2014, 192, 209–218. [Google Scholar] [CrossRef]
- Liu, Q.; Zhu, H.; Liu, Y.; Musetti, S.; Huang, L. BRAF peptide vaccine facilitates therapy of murine BRAF-mutant melanoma. Cancer Immunol. Immunother. 2018, 67, 299–310. [Google Scholar] [CrossRef] [PubMed]
- Guo, Y.; Wang, D.; Song, Q.; Wu, T.; Zhuang, X.; Bao, Y.; Kong, M.; Qi, Y.; Tan, S.; Zhang, Z. Erythrocyte membrane-enveloped polymeric nanoparticles as nanovaccine for induction of antitumor immunity against melanoma. ACS Nano 2015, 9, 6918–6933. [Google Scholar] [CrossRef] [PubMed]
- Luo, L.; Iqbal, M.Z.; Liu, C.; Xing, J.; Akakuru, O.U.; Fang, Q.; Li, Z.; Dai, Y.; Li, A.; Guan, Y.; et al. Engineered nano-immunopotentiators efficiently promote cancer immunotherapy for inhibiting and preventing lung metastasis of melanoma. Biomaterials 2019, 223, 119464. [Google Scholar] [CrossRef]
- Min, Y.; Roche, K.C.; Tian, S.; Eblan, M.J.; McKinnon, K.P.; Caster, J.M.; Chai, S.; Herring, L.E.; Zhang, L.; Zhang, T.; et al. Antigen-capturing nanoparticles improve the abscopal effect and cancer immunotherapy. Nat. Nanotechnol. 2017, 12, 877–882. [Google Scholar] [CrossRef]
- Liang, R.; Xie, J.; Li, J.; Wang, K.; Liu, L.; Gao, Y.; Hussain, M.; Shen, G.; Zhu, J.; Tao, J. Liposomes-coated gold nanocages with antigens and adjuvants targeted delivery to dendritic cells for enhancing antitumor immune response. Biomaterials 2017, 149, 41–50. [Google Scholar] [CrossRef] [PubMed]
- Gou, S.; Liu, W.; Wang, S.; Chen, G.; Chen, Z.; Qiu, L.; Zhou, X.; Wu, Y.; Qi, Y.; Gao, Y. Engineered nanovaccine targeting Clec9a+ dendritic cells remarkably enhances the cancer immunotherapy effects of STING agonist. Nano Lett. 2021, 21, 9939–9950. [Google Scholar] [CrossRef]
- Hossain, M.K.; Vartak, A.; Sucheck, S.J.; Wall, K.A. Liposomal fc domain conjugated to a cancer vaccine enhances both humoral and cellular immunity. ACS Omega 2019, 4, 5204–5208. [Google Scholar] [CrossRef] [PubMed]
- Yuba, E.; Tajima, N.; Yoshizaki, Y.; Harada, A.; Hayashi, H.; Kono, K. Dextran derivative-based pH-sensitive liposomes for cancer immunotherapy. Biomaterials 2014, 35, 3091–3101. [Google Scholar] [CrossRef] [PubMed]
- Liu, C.; Liu, X.; Xiang, X.; Pang, X.; Chen, S.; Zhang, Y.; Ren, E.; Zhang, L.; Liu, X.; Lv, P.; et al. A nanovaccine for antigen self-presentation and immunosuppression reversal as a personalized cancer immunotherapy strategy. Nat. Nanotechnol. 2022, 17, 531–540. [Google Scholar] [CrossRef]
- Stolk, D.A.; De Haas, A.; Vree, J.; Duinkerken, S.; Lübbers, J.; Van de Ven, R.; Ambrosini, M.; Kalay, H.; Bruijns, S.; van der Vliet, H.J.; et al. Lipo-based vaccines as an approach to target dendritic cells for induction of T-and iNKT cell responses. Front. Immunol. 2020, 11, 990. [Google Scholar] [CrossRef]
- Liu, Y.; Qiao, L.; Zhang, S.; Wan, G.; Chen, B.; Zhou, P.; Zhang, N.; Wang, Y. Dual pH-responsive multifunctional nanoparticles for targeted treatment of breast cancer by combining immunotherapy and chemotherapy. Acta Biomater. 2018, 66, 310–324. [Google Scholar] [CrossRef]
- Zhao, H.; Zhao, B.; Wu, L.; Xiao, H.; Ding, K.; Zheng, C.; Song, Q.; Sun, L.; Wang, L.; Zhang, Z. Amplified cancer immunotherapy of a surface-engineered antigenic microparticle vaccine by synergistically modulating tumor microenvironment. ACS Nano 2019, 13, 12553–12566. [Google Scholar] [CrossRef]
- Dang, B.-T.N.; Duwa, R.; Lee, S.; Kwon, T.K.; Chang, J.-H.; Jeong, J.-H.; Yook, S. Targeting tumor-associated macrophages with mannosylated nanotherapeutics delivering TLR7/8 agonist enhances cancer immunotherapy. J. Control. Release 2024, 372, 587–608. [Google Scholar] [CrossRef]
- Huang, Z.; Gan, J.; Long, Z.; Guo, G.; Shi, X.; Wang, C.; Zang, Y.; Ding, Z.; Chen, J.; Zhang, J.; et al. Targeted delivery of let-7b to reprogramme tumor-associated macrophages and tumor infiltrating dendritic cells for tumor rejection. Biomaterials 2016, 90, 72–84. [Google Scholar] [CrossRef] [PubMed]
- Li, A.; Zhao, Y.; Li, Y.; Jiang, L.; Gu, Y.; Liu, J. Cell-derived biomimetic nanocarriers for targeted cancer therapy: Cell membranes and extracellular vesicles. Drug Deliv. 2021, 28, 1237–1255. [Google Scholar] [CrossRef]
- Wang, X.; Li, D.; Li, G.; Chen, J.; Yang, Y.; Bian, L.; Zhou, J.; Wu, Y.; Chen, Y. Enhanced therapeutic potential of hybrid exosomes loaded with paclitaxel for cancer therapy. Int. J. Mol. Sci. 2024, 25, 3645. [Google Scholar] [CrossRef]
- Blaya-Cánovas, J.L.; Griñán-Lisón, C.; Blancas, I.; Marchal, J.A.; Ramírez-Tortosa, C.; López-Tejada, A.; Benabdellah, K.; Cortijo-Gutiérrez, M.; Cano-Cortés, M.V.; Graván, P.; et al. Autologous patient-derived exhausted nano T-cells exploit tumor immune evasion to engage an effective cancer therapy. Mol. Cancer 2024, 23, 83. [Google Scholar] [CrossRef]
- Deng, W.; Chen, Y.; Bai, Y.; Shang, H.; Wu, J.; Zhong, Z.; Ba, X.; Tong, Y.; He, Y.; Jiang, K.; et al. Genetically engineered T cell membrane-camouflaged nanoparticles triggered cuproptosis for synergistic bladder cancer photothermal-immunotherapy. J. Nanobiotechnol. 2025, 23, 425. [Google Scholar] [CrossRef] [PubMed]
- Li, L.; He, D.; Guo, Q.; Zhang, Z.; Ru, D.; Wang, L.; Gong, K.; Liu, F.; Duan, Y.; Li, H. Exosome-liposome hybrid nanoparticle codelivery of TP and miR497 conspicuously overcomes chemoresistant ovarian cancer. J. Nanobiotechnol. 2022, 20, 50. [Google Scholar] [CrossRef]
- Jiménez-López, M.C.; Moreno-Maldonado, A.C.; Martín-Morales, N.; O’Valle, F.; Ibarra, M.R.; Goya, G.F.; Molina, I.J. Novel cisplatin-magnetoliposome complex shows enhanced antitumor activity via Hyperthermia. Sci. Rep. 2025, 15, 4780. [Google Scholar] [CrossRef]
- Corvigno, S.; Liu, Y.; Bayraktar, E.; Stur, E.; Bayram, N.N.; Ahumada, A.L.; Nagaraju, S.; Rodriguez-Aguayo, C.; Chen, H.; Vu, T.C.; et al. Enhanced plant-derived vesicles for nucleotide delivery for cancer therapy. npj Precis. Oncol. 2024, 8, 86. [Google Scholar] [CrossRef]
- Mazumdar, H.; Khondakar, K.R.; Das, S.; Halder, A.; Kaushik, A. Artificial intelligence for personalized nanomedicine; from material selection to patient outcomes. Expert Opin. Drug Deliv. 2025, 22, 85–108. [Google Scholar] [CrossRef] [PubMed]
- Ashkarran, A.A.; Gharibi, H.; Grunberger, J.W.; Saei, A.A.; Khurana, N.; Mohammadpour, R.; Ghandehari, H.; Mahmoudi, M. Sex-specific silica nanoparticle protein corona compositions exposed to male and female BALB/c mice plasmas. ACS Bio Med Chem Au 2022, 3, 62–73. [Google Scholar]
- Bar-Natan, O.; Harris, Y.; Sason, H.; Shamay, Y. Functional personalized complex combination nano therapy for osteosarcoma. Sci. Rep. 2025, 15, 36227. [Google Scholar] [CrossRef]
- Xue, X.; Qu, H.; Li, Y. Stimuli-responsive crosslinked nanomedicine for cancer treatment. Exploration 2022, 2, 20210134. [Google Scholar] [PubMed]
- Yun, D.; Fagan, E.; Shin, D.; Back, W.; Lee, S.; Kim, M.S.; Park, H.; Park, J.-H.; Kim, Y.-C. pH and redox dual-responsive nanoparticle with enhanced dendritic cell maturation for cancer therapy. ACS Appl. Mater. Interfaces 2024, 16, 64592–64608. [Google Scholar] [CrossRef] [PubMed]
- Sun, W.; Jang, M.-S.; Zhan, S.; Liu, C.; Sheng, L.; Lee, J.H.; Fu, Y.; Yang, H.Y. Tumor-targeting and redox-responsive photo-cross-linked nanogel derived from multifunctional hyaluronic acid-lipoic acid conjugates for enhanced in vivo protein delivery. Int. J. Biol. Macromol. 2025, 314, 144444. [Google Scholar] [CrossRef]
- Yuan, J.; Chen, Q.; Zuo, M.; Li, X.; Ou, C.; Chen, Q.; Yu, D.; Li, H.; Hao, C.; Yang, J.; et al. Enhanced combination therapy through tumor microenvironment-activated cellular uptake and ROS-sensitive drug release using a dual-sensitive nanogel. Biomater. Sci. 2025, 13, 1554–1567. [Google Scholar] [CrossRef] [PubMed]
- Zhou, Q.; Zhang, L.; Li, Y.; Wang, J.; He, X.; Zhang, J.; Qiao, Y.; Wu, H.; Zhu, L. Targeting and sensitizing MDR cancer by an MMP2 and pH dual-responsive ZnO-based nanomedicine. Cancer Nanotechnol. 2023, 14, 56. [Google Scholar]
- Zheng, C.; Zhong, Q.; Yi, K.; Kong, H.; Cao, F.; Zhuo, C.; Xu, Y.; Shi, R.; Ju, E.; Song, W.; et al. Anti–phagocytosis-blocking repolarization-resistant membrane-fusogenic liposome (ARMFUL) for adoptive cell immunotherapy. Sci. Adv. 2023, 9, eadh2413. [Google Scholar]
- Chen, X.; Zhang, W.; Yang, W.; Zhou, M.; Liu, F. Acquired resistance for immune checkpoint inhibitors in cancer immunotherapy: Challenges and prospects. Aging 2022, 14, 1048. [Google Scholar] [CrossRef]
- Barrueto, L.; Caminero, F.; Cash, L.; Makris, C.; Lamichhane, P.; Deshmukh, R.R. Resistance to checkpoint inhibition in cancer immunotherapy. Transl. Oncol. 2020, 13, 100738. [Google Scholar] [CrossRef]
- Jenkins, R.W.; Barbie, D.A.; Flaherty, K.T. Mechanisms of resistance to immune checkpoint inhibitors. Br. J. Cancer 2018, 118, 9–16. [Google Scholar] [CrossRef]
- Hu, Y.; Paris, S.; Bertolet, G.; Barsoumian, H.B.; He, K.; Sezen, D.; Chen, D.; Wasley, M.; Silva, J.D.; Mitchell, J.A.; et al. Combining a nanoparticle-mediated immunoradiotherapy with dual blockade of LAG3 and TIGIT improves the treatment efficacy in anti-PD1 resistant lung cancer. J. Nanobiotechnol. 2022, 20, 417. [Google Scholar] [CrossRef] [PubMed]
- Hu, Y.; Paris, S.; Sahoo, N.; Wang, Q.; Wang, Q.; Barsoumian, H.B.; Huang, A.; Da Silva, J.; Bienassis, C.; Leyton, C.S.K.; et al. Superior antitumor immune response achieved with proton over photon immunoradiotherapy is amplified by the nanoradioenhancer NBTXR3. J. Nanobiotechnol. 2024, 22, 597. [Google Scholar] [CrossRef] [PubMed]
- Zhang, X.; Wang, X.; Hou, L.; Xu, Z.; Liu, Y.; Wang, X. Nanoparticles overcome adaptive immune resistance and enhance immunotherapy via targeting tumor microenvironment in lung cancer. Front. Pharmacol. 2023, 14, 1130937. [Google Scholar] [CrossRef] [PubMed]
- Dong, X.; Xia, S.; Du, S.; Zhu, M.-H.; Lai, X.; Yao, S.Q.; Chen, H.-Z.; Fang, C. Tumor metabolism-rewriting nanomedicines for cancer immunotherapy. ACS Cent. Sci. 2023, 9, 1864–1893. [Google Scholar] [CrossRef]
- Khan, M.M.; Li, Y.; Zhou, Z.; Ni, A.; Saiding, Q.; Qin, D.; Tao, W.; Chen, W. Macrophage-modulating nanomedicine for cancer immunotherapy. Nanoscale 2024, 16, 7378–7386. [Google Scholar] [CrossRef]









| RNA Types | Nanocarrier | Targeted Gene/Pathway | Key Findings |
|---|---|---|---|
| miR-125b | Dual CD44/EGFR-targeted hyaluronic acid (HA) based polymeric nanoparticles | Delivery of miR-125b/wt-p53 transfection | Macrophage repolarization, downregulation of antiapoptotic gene (e.g., Bcl-2) [161] |
| miR-125b | HA-PEI nanoparticles | IRF-4 mediated | HA-PEI–miR-125b NPs repolarized TAMs toward M1; in ovarian cancer model, combined with paclitaxel they significantly enhanced anti-tumor efficacy, reduced ascites and VEGF levels, without systemic toxicity [162] |
| miR-125b + miR-155 (dual) | HA-PEI/HA-PEG nanoparticles | IRF-4 and C/EBPβ | Strong macrophage activation under IFN-γ/LPS; robust M1 phenotype [163] |
| miR-155 | sPEG/GLC nanocomplex | C/EBPβ; inflammatory transcriptional response | Effectively repolarized TAMs from an immunosuppressive M2 phenotype to an anti-tumor M1 state, evidenced by elevated IL-12, iNOS, and MHC II and reduced Msr2 and Arg1 expression. increase in activated T cells and NK cells within the tumor, ultimately producing strong tumor regression [164] |
| miR-155 | Mannose-conjugated lipid-coated calcium phosphonate nanoparticles | Restores pro-inflammatory programming, activates SOCS1–NF-κB pathway | Repolarized TAMs to M1, increased CD8+ T-cell infiltration, reduced tumor growth and metastasis [165] |
| miR-125b | HA-PEI nanocarrier | IRF-4 | Repolarization of lung TAMs to M1 phenotype [166]. |
| DNA damage response 1 (Redd1)-siRNA | Outer membrane vesicles (OMVs) from gram-negative bacteria (siRNA@M-/PTX-CA-OMVs) | Redd1 | Reduced Redd1 expression; altered M2-associated signaling; marked suppression of tumor progression and metastatic spread [167] |
| miR-127 | CXCR4-targeting RNA-protein nanoplexes | JNK activation | Markedly inhibited both cancer and immune cell mobility, upregulated phosphorylated JNK kinase and M1 pro-inflammatory cytokines and suppressed tumor growth [168] |
| mRNA (IRF5 + IKKβ) | Nanoparticles consist of a PbAE-mRNA polyplex core coated with a layer of PGA-Di-mannose | IRF5 & IKKβ (M1-polarizing transcription factors) | IRF5/IKKβ NP delivery suppressed M2 genes (Serpinb2, Ccl11), boosted M1 markers (e.g., Ccl5), increased inflammatory monocytes and neutrophils, reduced suppressive macrophages, and enhanced lymphocyte infiltration, restoring anti-tumor immunity [108] |
| MGLL siRNA (siMGLL) and CB-2 siRNA (siCB-2) | Poly(disulfide amide) co-delivery nanosystem | MGLL, CB2 (metabolism + cannabinoid pathway) | The GSH-responsive NPs released siMGLL and siCB2 to silence both targets, suppress free fatty acid production, and repolarize TAMs toward an M1 phenotype. This dual metabolic and immune modulation boosted TNF-α/IL-12 secretion and produced strong tumor inhibition in xenograft and orthotopic PAC models [169]. |
| siRNA—STAT3 or STAT6 | Tyrosine-modified cationic polymeric NPs (PEI-based: LP10Y or P5Y; PPI-based: PPI-Y) | Knockdown of STAT3 or STAT6 (transcription factors driving M2 polarization) | STAT3 or STAT6 knockdown altered M1/M2 polarization markers; STAT6 knockdown via PPI-Y/siRNA notably repolarized M2 to M1-like phenotype and increased tumor-cell phagocytosis in co-culture, highlighting potential for TAM reprogramming [170] |
| mRNA encoding BisCCL2/5i | Lipid nanoparticle (LNP) platform | In situ expression of BisCCL2/5i to block CCL2/CCL5 signaling and repolarize TAMs toward an M1 phenotype | BisCCL2/5i mRNA–LNP combined with PD-1 blockade produced strong TAM repolarization, enhanced T-cell responses, and achieved long-term survival in both primary liver tumors and liver-metastatic models [171] |
| IKKβ siRNA | Diblock copolymer (N3-P[Lys(M2pep)-Lys]-PAsp- (DIP-co-BZA)) grafted with M2pep | Dual inhibition of STAT6 signaling and NF-κB activation to reverse M2 polarization and promote M1 phenotype | siRNA (IKKβ) + small-molecule STAT6 inhibitor co-delivery markedly suppressed M2 polarization, enhanced M1 activation, boosted antitumor immunity, and achieved strong tumor growth inhibition with minimal systemic immune toxicity [172] |
| STAT3 siRNA | Folic acid (FA)-conjugated liposomal nanobubbles | Activates IRF5 signaling, and disrupts JAK/STAT3 signaling, preventing macrophages from adopting an M2-like phenotype | US-responsive siRNA/Fe3O4 nanocarriers suppressed M2 polarization, promoted M1 macrophage activation, increased CD8+ T-cell infiltration, and significantly inhibited nonsmall cell lung cancer (NSCLC) tumor growth [173] |
| Nanoplatforms | Immunomodulators | Mechanisms | Targeting Tumor Model | Efficacy and Outcome |
|---|---|---|---|---|
| Albumin-based NP “Nano-PI” | IPI-549 (PI3Kγ inhibitor); paclitaxel (PTX), a chemotherapeutic drug). These 2 drugs were encapsulated by Nano-PI. α-PD1 (anti-programmed death) is injected separately | Passive TAM uptake via EPR; PI3Kγ inhibition reprograms TAMs; chemo-immunotherapy synergy | MMTV-PyMT transgenic mice, with either spontaneous or xenograft breast cancer models, as well as lung metastasis models | The combination of Nano-PI and α-PD1 led to more M2-M1 macrophage conversion, increased expression of CD4+ and CD8+ T cells, B cells, decreased regulatory T cells. Breast cancer models achieved long-term remission [47] |
| Phosphatase-like nanomaterial | Enzyme-mimetic nanomaterial | Autophagy induction in TAMs; metabolic reprogramming | B16 tumor-bearing C57BL/6 mice | Macrophage M2 to M1 shift; enhanced antitumor immunity and tumor suppression [113] |
| AEAA-PEG-PCL- based polymeric nanoparticles | Silibinin (anti-fibrotic compound) and IPI549 (PI3Kγ inhibitor) | Passive accumulation; TAM modulation via PI3Kγ blockade | Mouse 4T1 breast cancer xenograft model | Combination of treatments leads to higher therapeutic efficacy compared to treatments used individually; Significant decrease in regulatory T cells and myeloid-derived immune suppressor cells [117] |
| Core–shell Metal Organic Framework (MOF)-based nanomedicine (drug nanocore + MOF shell) | Nanocore made of IPI549 (PI3Kγ inhibitor), encapsulated by Toll-like 9 agonist (CpG) | Passive tumor accumulation; preferential macrophage uptake; intracellular release of IPI-549 and CpG synergistically reprograms TAMs from M2 to M1 phenotype; enhanced antigen presentation and cytokine secretion | Pulmonary metastasis melanoma model induced by IV injection of B16F10-luc cells in female C57BL/6 mice | Non-cytotoxic macrophage re-education; restored innate phagocytic activity; enhanced antigen presentation; increased CTL infiltration; synergistic tumor growth and metastasis inhibition when combined with anti-PD-L1 therapy [118] |
| Mannose-decorated porous hollow iron oxide NPs (PHNPs) | 3-Methyladenine (3-MA), which is a PI3Kγ inhibitor | Mannose modifications served to increase TAM targeting Inhibited PI3K γ expression led to upregulation of the NF-κB p65 pathway | MDA-MB-231 tumor bearing Female Balb/c mice. | In vivo, TAM reprogramming led to increased CD8+ and CD4+ T cells, B cells, and T cells, while also decreasing Treg cells, providing evidence of the NP’s ability to modulate TME [119] |
| Lipid nanoparticle | CSF1R signaling axis+Anti-PD-L1 monoclonal antibody (mAB) | Targeting PD-L1-expressing macrophages, while inhibiting the PD-L1 checkpoint | Melanoma mouse model | Increase in M2-M1 conversion, as well as in the phagocytic index in vitro; increased CD8+ T-cell infiltration; superior anti-tumor efficacy at suboptimal doses; minimal systemic toxicity [127] |
| Polymersomes (PMs)-based delivery platform | Macrophage colony-stimulating factor 1 receptor inhibition (CSF1R inhibitor) | The blocking of CSF1/CSF1R pathways has been shown to lead to macrophage cell death, and lessening interaction with this pathway will lead to better anti-tumor results | MDA-MB-231, a breast cancer cell line | Effective M2-to-M1 repolarization of TAMs; increased pro-inflammatory cytokine secretion; enhanced CD8+ T-cell infiltration; significant tumor growth inhibition [128] |
| Intratumoral ATP-sensitive nanogel | BLZ-945 conjugated albumin AMD3100 (CSF-1R inhibitor); Paclitaxel (PTX; chemotherapeutic drug) | BLZ-945 mediates conversion of M2-M1 macrophages, AMD3100 decreases CXCR4 (a chemokine receptor) expression Both M2 and overexpression of chemokines in tumors serve to uphold the physical barriers that block chemotherapeutic medication from reaching the tumor | Mouse mammary carcinoma 4T1 cells and B16F10 tumor models | Nanogel displays the ability to deeply penetrate tumor membrane, allowing it to intratumorally block the CXCR4 receptors. This, along with the conversion of TAMs; improved tumor infiltration of cytotoxic T cells; synergistic chemo-immunotherapy effect allows for a decrease of tumor barriers and excites the anti-tumor immune response [129] |
| Cyclodextrin-based NPs | TLR7/9 resiquimod (R848), which is a receptor agonist. | M1-M2 polarization through agonization of Toll-like receptor (TLR) 7/8 | MC38 mouse colon adenocarcinoma | Adamantane moiety improved resiquimod affinity to NP, leading to a reduction in the adverse side effects of R848 alone [138] |
| Cross-linked riboflavin-gelatin scaffold | TLR7/9 resiquimod (R848); this was solubilized with eugenol to make Resiquimod-GNE | M1-M2 polarization through agonization of Toll-like receptor (TLR) 7/8 | M2-like murine macrophages (RAW 264.7 cells) | There was no toxicity to macrophages that received the treatment, meaning it can still perform its cellular functions after M2 to M1 conversion. The gelatin platform was stable in solution and was also biodegradable [140] |
| Mn-based nanoadjuvant (MPN/CpG) | Mn2+ and CpG combining into a nanoadjuvant (MPN/CpG)+EGCG | Mn2+ enhances CpG activity via STING–NF-κB pathway; repolarizes M2 to M1 TAMs; increases DC maturation and T-cell priming; improves lymph node accumulation | B16-OVA melanoma tumor-bearing mouse model | Reprograms TAMs to M1; MPN/CpG vaccination prevented tumor growth, boosted infiltration of CD8+ and CD4+ T cells and dendritic cells [141] |
| Acid-switchable NP (ability to release drug at different PHs) | IL-15 TGB-β inhibitor galunisertib | Promotion of NK cell activation via p-STAT5 and p-mTOR signaling (IL-15) Blocking TGB-β signaling enhanced cytotoxic receptor expression and granzyme B/perforin secretion | CT26 colorectal tumor model | NPs displayed pH-triggered aggregation, enhanced tumor retention, and sustained cytokine and drug release. NK cells and CD8+ T cells were activated, and M2-M1 polarization occurred, leading to a strong anti-tumor response [149]. |
| Polyaniline-coated iron oxide NPs | Pani/y-Fe2O3 as an immunostimulatory agent | NPs increase labile metal pools and catalyze reactive oxidative species (ROS) generation inside of macrophages, upregulating TNF-α, IL-6, and iNOS, which all favor M1-like programs in macrophage | 4T1 BALB/c model of metastatic breast cancer | In vivo, NP was able to reduce 4T1 tumor weight, increase M1 macrophage and NK cells, and suppress lung metastasis, all without traditional drug loading [177] |
| Superparamagnetic iron oxide NPs (SPION-CCPMs) | None (intrinsic nanoparticle effect) | Following phagocytosis of NPs, macrophages begin releasing reactive nitrogen species (RNS) and inflammatory cytokines, damaging nearby cancer cells | Murine lung adenocarcinoma (LUAD) model and Eml4-Alk lung cancer mouse model. | In vivo, NPs reshape immunosuppressive TME, increases CD8+ T cell infiltration and delays tumor growth. After first-line tyrosine kinase inhibitor therapy, SPION-CCPM significantly inhibits the regrowth of relapsing tumors [178] |
| Ferumoxytol (FDA-approved SPION) | Does not use traditional drug loading (intrinsic nanoparticle effect) | ROS burst from Fenton-type reactions elevated caspase-3 activation in cancer cells, indicating increased macrophage-mediated cytotoxicity in response to the NP | MMTV-PyMT-derived cancer cells were transplanted into female FVB/N mice for in vivo studies | Macrophages exposed to upregulated Th1-associated pro-inflammatory transcripts, reflecting a conversion to the M1 phenotype. NP reduced subcutaneous adenocarcinomas and lung cancer metastasis [179] |
| PEG-gold nanoparticles (PEG-AuNPs) | Does not use traditional drug loading (intrinsic nanoparticle effect) | PEG-AuNPs inhibit autophagic flux in TAMs by inducing lysosomal alkalization and membrane permeabilization, preventing the formation of autolysosomes | Hepa1-6 cells (mouse hepatoma cell line) injected into the right flank of male BALB/c mice with subcutaneous and xenografted liver cancer | In vitro, exposure to NPs caused M2-associated genes to be suppressed while pro-inflammatory pathways were activated. In the tumor-bearing mice models, autophagy inhibition by PEG-AuNPs enhanced infiltration of both CD3+CD4+ helper T cells and CD3+CD8+ cytotoxic T cells, resulting in suppression of tumor growth [182]. |
| Mannose-functionalized graphene oxide (MGO) | LDN193189 (a multi-target small molecule inhibitor) | Mannose targets cancer stem cells (CSCs), which have receptors such as CD206; LDN193189 blocks BMP signaling pathway, binds to C-terminal domain of CD133 | C57BL/6 mice injected with Hepa 1-6 cells (hepatocellular carcinoma cells) | The ability for the NP to target CSCs of the TME allows for greater anti-tumor effect. The medication itself, LDN193189, can alleviate T cell suppression, reverse immune evasion, and activate immune response. In vitro, NP has led to increased M2-M1 polarization [187] |
| Polymer-based composite antigen-capturing nanoparticles made of acid-ended poly(lactic-co-glycolic) acid (PLGA) and Polyethyleneimine (PEI) | Polyinosinic–polycytidylic acid (PIC), a toll-like receptor 3 (TLR3) agonist | The NP’s hydrophobic quality due to the PLGA, as well as the charged quality due to the PEI, allows for the capture of tumor proteins (antigens) such as PIC. These antigens could then be relayed to dendritic cells, such as CD103+ cDC1s, to facilitate increased antigen presentation | Multiple murine tumor models (MC38 colon carcinoma, melanoma, glioma) | NPs led to increased activation of CD103+ cDC1s; Combination of ACT-DC with immune checkpoint inhibitors, elimination of primary tumors in 50–100% of treated mice [204]. |
| NP with polymer core and DOPC, cholesterol, Chol-HG, and DSPE-PEG in the lipid shell | Polyinosinic–polycytidylic acid (PPA)+3-(hydroxyolinyl) glycine (HG) | PPA is a TLR3 agonist, which increases M2-M1 polarization HG is a KDM3A inhibitor, which would downregulate CD47 and PD-L1 on tumor cells | Orthotopic triple-negative breast cancer (4T1) and pancreatic ductal adenocarcinoma models | Promotes M1 macrophage polarization and DC maturation; enhances CTL infiltration and activation; decreases regulatory T cells; significantly suppresses tumor progression and metastasis with minimal side effects [205] |
| Mesoporous silica nanoparticles (MSN), surface modified with NHS ester | Chlorin e6 (Ce6)+Plasmid DNA | pH-responsive tumor accumulation via PEG detachment; intracellular gene delivery encoding anti-PD-L1; laser-induced PDT triggers tumor cell death and boosts local release of PD-L1 antibody; enhances antigen release, dendritic cell maturation, and T-cell activation | B16F10-bearing mouse model | NP injection led to significant tumor suppression in both primary and bilateral tumor models; activated T cell maturation/infiltration [206] |
Disclaimer/Publisher’s Note: The statements, opinions and data contained in all publications are solely those of the individual author(s) and contributor(s) and not of MDPI and/or the editor(s). MDPI and/or the editor(s) disclaim responsibility for any injury to people or property resulting from any ideas, methods, instructions or products referred to in the content. |
© 2026 by the authors. Licensee MDPI, Basel, Switzerland. This article is an open access article distributed under the terms and conditions of the Creative Commons Attribution (CC BY) license.
Share and Cite
Thamizhchelvan, A.M.; Wells, K.; Pham, J.; Galhena, A.; Kim, W. Nanomaterial-Enabled Modulation of Tumor-Associated Macrophages and Dendritic Cells to Enhance Cancer Immunotherapy. Nanomaterials 2026, 16, 172. https://doi.org/10.3390/nano16030172
Thamizhchelvan AM, Wells K, Pham J, Galhena A, Kim W. Nanomaterial-Enabled Modulation of Tumor-Associated Macrophages and Dendritic Cells to Enhance Cancer Immunotherapy. Nanomaterials. 2026; 16(3):172. https://doi.org/10.3390/nano16030172
Chicago/Turabian StyleThamizhchelvan, Anbu Mozhi, Kory Wells, Jacob Pham, Ashan Galhena, and Woojin Kim. 2026. "Nanomaterial-Enabled Modulation of Tumor-Associated Macrophages and Dendritic Cells to Enhance Cancer Immunotherapy" Nanomaterials 16, no. 3: 172. https://doi.org/10.3390/nano16030172
APA StyleThamizhchelvan, A. M., Wells, K., Pham, J., Galhena, A., & Kim, W. (2026). Nanomaterial-Enabled Modulation of Tumor-Associated Macrophages and Dendritic Cells to Enhance Cancer Immunotherapy. Nanomaterials, 16(3), 172. https://doi.org/10.3390/nano16030172

