Green Synthesis of Copper Nanoparticles from the Aqueous Extract of Lonicera japonica Thunb and Evaluation of Its Catalytic Property and Cytotoxicity and Antimicrobial Activity
Abstract
1. Introduction
2. Materials and Methods
2.1. Chemicals and Materials
2.2. Green Synthesis of Cu NPs
2.3. Characterization of Cu NPs
2.4. Catalytic Activity of Cu NPs
2.5. Catalytic Activity of Cu NPs Modified Fiber Balls
2.6. Cytotoxicity of Cu NPs
2.7. Antibiosis of Cu NPs
3. Results and Discussion
3.1. HR-TEM Analysis of Cu NPs
3.2. DLS Analysis of Cu NPs
3.3. XRD Characterization of the Biosynthesized Cu NPs
3.4. SEM Analysis of Cu/LJ-C
3.5. A Probable Mechanistic Pathway for the Synthesis of Cu NPs
3.6. FT-IR Characterization of Lonicera japonica Thunb Extract and Cu NPs
3.7. Dyes Reduction Catalyzed by Cu NPs
3.8. Dyes Reduction Catalyzed of Cu NPs Cu-Modified Fiber Balls
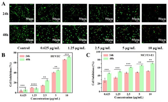
3.9. Cytotoxicity of Cu NPs
3.10. Antibiosis of Cu NPs
4. Conclusions
Author Contributions
Funding
Data Availability Statement
Conflicts of Interest
References
- Borth, K.W.; Galdino, C.W.; Teixeira, V.d.C.; Anaissi, F.J. Iron oxide nanoparticles obtained from steel waste recycling as a green alternative for Congo red dye fast adsorption. Appl. Surf. Sci. 2021, 546, 149126. [Google Scholar] [CrossRef]
- Rafiq, A.; Ikram, M.; Ali, S.; Niaz, F.; Khan, M.; Khan, Q.; Maqbool, M. Photocatalytic degradation of dyes using semiconductor photocatalysts to clean industrial water pollution. J. Ind. Eng. Chem. 2021, 97, 111–128. [Google Scholar] [CrossRef]
- Zuccarello, P.; Manganelli, M.; Conti, G.O.; Copat, C.; Grasso, A.; Cristaldi, A.; De Angelis, G.; Testai, E.; Stefanelli, M.; Vichi, S.; et al. Water quality and human health: A simple monitoring model of toxic cyanobacteria growth in highly variable Mediterranean hot dry environments. Environ. Res. 2021, 192, 110291. [Google Scholar] [CrossRef] [PubMed]
- Goswami, D.; Mukherjee, J.; Mondal, C.; Bhunia, B. Bioremediation of azo dye: A review on strategies, toxicity assessment, mechanisms, bottlenecks and prospects. Sci. Total Environ. 2024, 954, 176426. [Google Scholar] [CrossRef] [PubMed]
- O’Connor, A.; Villalobos Santeli, A.; Nannu Shankar, S.; Shirkhani, A.; Baker, T.R.; Wu, C.Y.; Mehrad, B.; Ferguson, P.L.; Sabo-Attwood, T. Toxicity of microplastic fibers containing azobenzene disperse dyes to human lung epithelial cells cultured at an air-liquid interface. J. Hazard. Mater. 2024, 480, 136280. [Google Scholar] [CrossRef] [PubMed]
- Talebzadeh, Z.; Masjedi-Arani, M.; Amiri, O.; Salavati-Niasari, M. Green sonochemistry fabrication of pure Gd2Sn2O7 nanoparticles with advanced photocatalytic efficiency for elimination of dye pollutions. Int. J. Hydrogen Energy 2022, 47, 5269–5280. [Google Scholar] [CrossRef]
- Talebzadeh, Z.; Masjedi-Arani, M.; Amiri, O.; Salavati-Niasari, M. La2Sn2O7/g-C3N4 nanocomposites: Rapid and green sonochemical fabrication and photo-degradation performance for removal of dye contaminations. Ultrason. Sonochem. 2021, 77, 105678. [Google Scholar] [CrossRef]
- Rehman, K.U.; Khan, S.U.; Tahir, K.; Zaman, U.; Khan, D.; Nazir, S.; Khan, W.U.; Khan, M.I.; Ullah, K.; Anjum, S.I.; et al. Sustainable and green synthesis of novel acid phosphatase mediated platinum nanoparticles (ACP-PtNPs) and investigation of its in vitro antibacterial, antioxidant, hemolysis and photocatalytic activities. J. Environ. Chem. Eng. 2022, 10, 107623. [Google Scholar] [CrossRef]
- Narayan, N.; Meiyazhagan, A.; Vajtai, R. Metal Nanoparticles as Green Catalysts. Materials 2019, 12, 3602. [Google Scholar] [CrossRef]
- Signoretto, M.; Menegazzo, F. Special Issue “Metal Nanoparticles as Catalysts for Green Applications”. Processes 2021, 9, 1015. [Google Scholar] [CrossRef]
- Ahsan, M.A.; Jabbari, V.; El-Gendy, A.A.; Curry, M.L.; Noveron, J.C. Ultrafast catalytic reduction of environmental pollutants in water via MOF-derived magnetic Ni and Cu nanoparticles encapsulated in porous carbon. Appl. Surf. Sci. 2019, 497, 143608. [Google Scholar] [CrossRef]
- Dhaka, A.; Mali, S.C.; Sharma, S.; Trivedi, R. A review on biological synthesis of silver nanoparticles and their potential applications. Results Chem. 2023, 6, 101108. [Google Scholar] [CrossRef]
- Nieto-Maldonado, A.; Bustos-Guadarrama, S.; Espinoza-Gomez, H.; Flores-López, L.Z.; Ramirez-Acosta, K.; Alonso-Nuñez, G.; Cadena-Nava, R.D. Green synthesis of copper nanoparticles using different plant extracts and their antibacterial activity. J. Environ. Chem. Eng. 2022, 10, 107130. [Google Scholar] [CrossRef]
- Slepicka, P.; Slepickova Kasalkova, N.; Siegel, J.; Kolska, Z.; Svorcik, V. Methods of Gold and Silver Nanoparticles Preparation. Materials 2020, 13, 1. [Google Scholar] [CrossRef]
- Salem, S.S.; Fouda, A. Green Synthesis of Metallic Nanoparticles and Their Prospective Biotechnological Applications: An Overview. Biol. Trace Elem. Res. 2021, 199, 344–370. [Google Scholar] [CrossRef]
- Kumavat, S.R.; Mishra, S. Green synthesis of silver nanoparticles, their characterization, and applications. Inorg. Nano-Met. Chem. 2024, 1–17. [Google Scholar] [CrossRef]
- Rana, A.; Yadav, K.; Jagadevan, S. A comprehensive review on green synthesis of nature-inspired metal nanoparticles: Mechanism, application and toxicity. J. Clean. Prod. 2020, 272, 122880. [Google Scholar] [CrossRef]
- Ijaz, I.; Gilani, E.; Nazir, A.; Bukhari, A. Detail review on chemical, physical and green synthesis, classification, characterizations and applications of nanoparticles. Green Chem. Lett. Rev. 2020, 13, 59–81. [Google Scholar] [CrossRef]
- Jadoun, S.; Arif, R.; Jangid, N.K.; Meena, R.K. Green synthesis of nanoparticles using plant extracts: A review. Environ. Chem. Lett. 2021, 19, 355–374. [Google Scholar] [CrossRef]
- Jahan, I.; Erci, F.; Isildak, I. Facile microwave-mediated green synthesis of non-toxic copper nanoparticles using Citrus sinensis aqueous fruit extract and their antibacterial potentials. J. Drug Deliv. Sci. Technol. 2021, 61, 102172. [Google Scholar] [CrossRef]
- Sarwar, N.; Bin Humayoun, U.; Kumar, M.; Zaidi, S.F.A.; Yoo, J.H.; Ali, N.; Jeong, D.I.; Lee, J.H.; Yoon, D.H. Citric acid mediated green synthesis of copper nanoparticles using cinnamon bark extract and its multifaceted applications. J. Clean. Prod. 2021, 292, 125974. [Google Scholar] [CrossRef]
- Kumar, H.; Bhardwaj, K.; Kuca, K.; Kalia, A.; Nepovimova, E.; Verma, R.; Kumar, D. Flower-Based Green Synthesis of Metallic Nanoparticles: Applications beyond Fragrance. Nanomaterials 2020, 10, 766. [Google Scholar] [CrossRef] [PubMed]
- Chompunut, L.; Wanaporn, T.; Anupong, W.; Narayanan, M.; Alshiekheid, M.; Sabour, A.; Karuppusamy, I.; Nguyen Thuy Lan, C.; Shanmuganathan, R. Synthesis of copper nanoparticles from the aqueous extract of Cynodon dactylon and evaluation of its antimicrobial and photocatalytic properties. Food Chem. Toxicol. 2022, 166, 113245. [Google Scholar] [CrossRef] [PubMed]
- Marzban, A.; Mirzaei, S.Z.; Karkhane, M.; Ghotekar, S.K.; Danesh, A. Biogenesis of copper nanoparticles assisted with seaweed polysaccharide with antibacterial and antibiofilm properties against methicillin-resistant Staphylococcus aureus. J. Drug Deliv. Sci. Technol. 2022, 74, 103499. [Google Scholar] [CrossRef]
- Alavi, M.; Moradi, M. Different antibacterial and photocatalyst functions for herbal and bacterial synthesized silver and copper/copper oxide nanoparticles/nanocomposites: A review. Inorg. Chem. Commun. 2022, 142, 109590. [Google Scholar] [CrossRef]
- Karuppannan, S.K.; Ramalingam, R.; Khalith, M.S.B.; Musthafa, S.A.; Dowlath, M.J.H.; Munuswamy-Ramanujam, G.; Arunachalam, K.D. Copper oxide nanoparticles infused electrospun polycaprolactone/gelatin scaffold as an antibacterial wound dressing. Mater. Lett. 2021, 294, 129787. [Google Scholar] [CrossRef]
- Bai, X.; Chai, Y.; Shi, W.; Li, Y.; Zhang, T.; Liu, P. Lonicera japonica polysaccharides attenuate ovalbumin-induced allergic rhinitis by regulation of Th17 cells in BALB/c mice. J. Funct. Foods 2020, 65, 103758. [Google Scholar] [CrossRef]
- Chang, Y.; Li, C.; Wang, R.; Li, X.; Guo, S.; Zhang, W.; Liu, B. The metabolic profile elucidation of Lonicera japonica flos water extract and the metabolic characteristics evaluation of bioactive compounds in human gastrointestinal tract in vitro. J. Pharm. Biomed. Anal. 2022, 219, 114906. [Google Scholar] [CrossRef]
- Ashraf, I.; Agarwal, A.; Singh, N.B. Green synthesis of Fe-Cu nanoparticles on multiwalled carbon nanotubes for amoxicillin removal from aqueous solution using walnut husk extract. J. Porous Mater. 2024, 31, 1989–2002. [Google Scholar] [CrossRef]
- Jiang, H.-F.; Chen, C.; Jiang, X.-Y.; Shen, J.-L.; Ling, F.; Li, P.-F.; Wang, G.-X. Luteolin in Lonicera japonica inhibits the proliferation of white spot syndrome virus in the crayfish Procambarus clarkii. Aquaculture 2022, 550, 737852. [Google Scholar] [CrossRef]
- Kong, D.-X.; Li, Y.-Q.; Bai, M.; He, H.-J.; Liang, G.-X.; Wu, H. Correlation between the dynamic accumulation of the main effective components and their associated regulatory enzyme activities at different growth stages in Lonicera japonica Thunb. Ind. Crops Prod. 2017, 96, 16–22. [Google Scholar] [CrossRef]
- Mehdizadeh, T.; Zamani, A.; Froushani, S.M.A. Preparation of Cu nanoparticles fixed on cellulosic walnut shell material and investigation of its antibacterial, antioxidant and anticancer effects. Heliyon 2020, 6, e03528. [Google Scholar] [CrossRef] [PubMed]
- Wang, G.; Zhao, K.; Gao, C.; Wang, J.; Mei, Y.; Zheng, X.; Zhu, P. Green synthesis of copper nanoparticles using green coffee bean and their applications for efficient reduction of organic dyes. J. Environ. Chem. Eng. 2021, 9, 105331. [Google Scholar] [CrossRef]
- Akhter, G.; Khan, A.; Ali, S.G.; Khan, T.A.; Siddiqi, K.S.; Khan, H.M. Antibacterial and nematicidal properties of biosynthesized Cu nanoparticles using extract of holoparasitic plant. SN Appl. Sci. 2020, 2, 1–6. [Google Scholar] [CrossRef]
- Zhao, K.; Wang, J.; Kong, W.; Zhu, P. Facile Green synthesis and characterization of copper nanoparticles by aconitic acid for catalytic reduction of nitrophenols. J. Environ. Chem. Eng. 2020, 8, 103517. [Google Scholar] [CrossRef]
- Mashayekh-Salehi, A.; Akbarmojeni, K.; Roudbari, A.; Hoek, J.P.v.d.; Nabizadeh, R.; Dehghani, M.H.; Yaghmaeian, K. Use of mine waste for H2O2-assisted heterogeneous Fenton-like degradation of tetracycline by natural pyrite nanoparticles: Catalyst characterization, degradation mechanism, operational parameters and cytotoxicity assessment. J. Clean. Prod. 2021, 291, 125235. [Google Scholar] [CrossRef]
- Anitha, J.; Selvakumar, R.; Hema, S.; Murugan, K.; Premkumar, T. Facile green synthesis of nano-sized ZnO using leaf extract of Morinda tinctoria: MCF-7 cell cycle arrest, antiproliferation, and apoptosis studies. J. Ind. Eng. Chem. 2022, 105, 520–529. [Google Scholar] [CrossRef]
- Chakraborty, N.; Banerjee, J.; Chakraborty, P.; Banerjee, A.; Chanda, S.; Ray, K.; Acharya, K.; Sarkar, J. Green synthesis of copper/copper oxide nanoparticles and their applications: A review. Green Chem. Lett. Rev. 2022, 15, 185–213. [Google Scholar] [CrossRef]
- Akintelu, S.A.; Folorunso, A.S. A Review on Green Synthesis of Zinc Oxide Nanoparticles Using Plant Extracts and Its Biomedical Applications. Bionanoscience 2020, 10, 848–863. [Google Scholar] [CrossRef]
- Wang, L.; Bi, W.B.; Deng, L.; Xiao, S.F.; Li, B.; Deng, X.L.; Zhang, X.M.; Tang, J.F.; Hu, W.Y. Ductile-brittle transition of open-cell nanoporous Cu in tension: A reliance of specific surface area. Scr. Mater. 2020, 175, 43–48. [Google Scholar] [CrossRef]
- Shang, M.; Tian, Z.a.; Wang, L. Porosity and specific surface area dependence of shock-induced plasticity and melting in open-cell nanoporous Cu. Aip Adv. 2024, 14, 035108. [Google Scholar] [CrossRef]
- Amjad, R.; Mubeen, B.; Ali, S.S.; Imam, S.S.; Alshehri, S.; Ghoneim, M.M.; Alzarea, S.I.; Rasool, R.; Ullah, I.; Nadeem, M.S.; et al. Green Synthesis and Characterization of Copper Nanoparticles Using Fortunella margarita Leaves. Polymers 2021, 13, 4364. [Google Scholar] [CrossRef] [PubMed]
- Na, I.; Kennedy, D.C. Size-Specific Copper Nanoparticle Cytotoxicity Varies between Human Cell Lines. Int. J. Mol. Sci. 2021, 22, 1548. [Google Scholar] [CrossRef] [PubMed]
- Kanniah, P.; Chelliah, P.; Thangapandi, J.R.; Gnanadhas, G.; Mahendran, V.; Robert, M. Green synthesis of antibacterial and cytotoxic silver nanoparticles by Piper nigrum seed extract and development of antibacterial silver based chitosan nanocomposite. Int. J. Biol. Macromol. 2021, 189, 18–33. [Google Scholar] [CrossRef]
- Alahdal, F.A.M.; Qashqoosh, M.T.A.; Manea, Y.K.; Mohammed, R.K.A.; Naqvi, S. Green synthesis and characterization of copper nanoparticles using Phragmanthera austroarabica extract and their biological/environmental applications. Sustain. Mater. Technol. 2023, 35, e00540. [Google Scholar] [CrossRef]
- Podstawczyk, D.; Pawlowska, A.; Bastrzyk, A.; Czeryba, M.; Oszmianski, J. Reactivity of (+)-Catechin with Copper(II) Ions: The Green Synthesis of Size-Controlled Sub-10 nm Copper Nanoparticles. ACS Sustain. Chem. Eng. 2019, 7, 17535–17543. [Google Scholar] [CrossRef]
- Velsankar, K.; Suganya, S.; Muthumari, P.; Mohandoss, S.; Sudhahar, S. Ecofriendly green synthesis, characterization and biomedical applications of CuO nanoparticles synthesized using leaf extract of Capsicum frutescens. J. Environ. Chem. Eng. 2021, 9, 106299. [Google Scholar] [CrossRef]
- He, Y.; Tian, X.; Zhang, M.; Xu, H.; Gong, X.; Yang, B.; Zhou, F. Fenton-like nanoparticles capable of H(2)O(2) self-supply and glutathione consumption for chemodynamic and chemotherapy of cancer. Biomater. Sci. 2024, 12, 5534–5546. [Google Scholar] [CrossRef]
- Castro, L.; Blázquez, M.L.; Muñoz, J.; González, F.; Ballester, A. Mechanism and Applications of Metal Nanoparticles Prepared by Bio-Mediated Process. Rev. Adv. Sci. Eng. 2014, 3, 199–216. [Google Scholar] [CrossRef]
- Noman, M.; Shahid, M.; Ahmed, T.; Niazi, M.B.K.; Hussain, S.; Song, F.; Manzoor, I. Use of biogenic copper nanoparticles synthesized from a native Escherichia sp. as photocatalysts for azo dye degradation and treatment of textile effluents. Environ. Pollut. 2020, 257, 113514. [Google Scholar] [CrossRef]
- Bhoi, H.; Tiwari, S.; Lal, G.; Jani, K.K.; Modi, S.K.; Seal, P.; Saharan, V.; Modi, K.B.; Borah, J.P.; Punia, K.; et al. Green synthesis and characterization of Mg0.93Na0.07O nanoparticles for antimicrobial activity, cytotoxicity and magnetic hyperthermia. Ceram. Int. 2022, 48, 28355–28373. [Google Scholar] [CrossRef]
- Hasheminya, S.-M.; Dehghannya, J. Green synthesis and characterization of copper nanoparticles using Eryngium caucasicum Trautv aqueous extracts and its antioxidant and antimicrobial properties. Part. Sci. Technol. 2020, 38, 1019–1026. [Google Scholar] [CrossRef]














| Dyes/NPs | Cdyes | Vdyes | CNaBH4 | VNaBH4 | CCu NPs | VCu NPs |
|---|---|---|---|---|---|---|
| AB-10B (Amido Black 10B) | 2 mM | 1 mL | 0.1 M | 2 mL | 30 μg/mL | 0.2 mL |
| MB (Methylene Blue) | 2 mM | 1mL | 0.1 M | 2 mL | 30 μg/mL | 0.2 mL |
| CR (Carmine Red) | 2 mM | 1 mL | 0.1 M | 2 mL | 30 μg/mL | 0.2 mL |
| Dyes | Biogenic Source | Nano | Kapp | |
|---|---|---|---|---|
| AB | Lonicera japonica Thunb | Cu NPs | 2.32 × 10−1 min−1 | This work |
| AB | Green coffee bean | Cu NPs | 1.722 × 10−2 min−1 | 32 |
| MB | Lonicera japonica Thunb | Cu NPs | 1.349 min−1 | This work |
| MB | Phragmanthera austroarabica | Cu NPs | 3.276 × 10−2 min−1 | 45 |
| MB | Green coffee bean | Cu NPs | 4.458 × 10−1 min−1 | 32 |
| CR | Phragmanthera austroarabica | Cu NPs | 4.829 × 10−2 min−1 | 45 |
| CR | Lonicera japonica Thunb | Cu NPs | 5.752 × 10−1 min−1 | This work |
Disclaimer/Publisher’s Note: The statements, opinions and data contained in all publications are solely those of the individual author(s) and contributor(s) and not of MDPI and/or the editor(s). MDPI and/or the editor(s) disclaim responsibility for any injury to people or property resulting from any ideas, methods, instructions or products referred to in the content. |
© 2025 by the authors. Licensee MDPI, Basel, Switzerland. This article is an open access article distributed under the terms and conditions of the Creative Commons Attribution (CC BY) license (https://creativecommons.org/licenses/by/4.0/).
Share and Cite
Yu, W.; Tang, J.; Gao, C.; Zheng, X.; Zhu, P. Green Synthesis of Copper Nanoparticles from the Aqueous Extract of Lonicera japonica Thunb and Evaluation of Its Catalytic Property and Cytotoxicity and Antimicrobial Activity. Nanomaterials 2025, 15, 91. https://doi.org/10.3390/nano15020091
Yu W, Tang J, Gao C, Zheng X, Zhu P. Green Synthesis of Copper Nanoparticles from the Aqueous Extract of Lonicera japonica Thunb and Evaluation of Its Catalytic Property and Cytotoxicity and Antimicrobial Activity. Nanomaterials. 2025; 15(2):91. https://doi.org/10.3390/nano15020091
Chicago/Turabian StyleYu, Weijie, Jingyi Tang, Chunxia Gao, Xuesong Zheng, and Peizhi Zhu. 2025. "Green Synthesis of Copper Nanoparticles from the Aqueous Extract of Lonicera japonica Thunb and Evaluation of Its Catalytic Property and Cytotoxicity and Antimicrobial Activity" Nanomaterials 15, no. 2: 91. https://doi.org/10.3390/nano15020091
APA StyleYu, W., Tang, J., Gao, C., Zheng, X., & Zhu, P. (2025). Green Synthesis of Copper Nanoparticles from the Aqueous Extract of Lonicera japonica Thunb and Evaluation of Its Catalytic Property and Cytotoxicity and Antimicrobial Activity. Nanomaterials, 15(2), 91. https://doi.org/10.3390/nano15020091

