Photothermal Infrared Radiometry and Thermoreflectance—Unique Strategy for Thermal Transport Characterization of Nanolayers
Abstract
1. Introduction
2. Methods
2.1. Photothermal Infrared Radiometry (PTR) Method
2.2. Thermoreflectance Set-Up (FDTR)
2.3. Description of PTR Method
2.4. Description of TR Method
3. Mathematical Models
4. Accuracy and Precision of PTR and TR Methods
5. Application of Methods
5.1. Application of PTR Method for Characterization of Infrared Absorption Coefficient of Thin Film
5.2. Thermal Properties of III-V Semiconductor Superlattices at Room Temperature
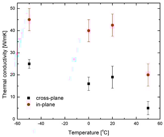
5.3. Temperature-Dependent Measurements of Superlattice Samples
5.4. Thermal Characterization of Polymer (PPP) Samples
5.5. Application of TR Phase to Characterize Material
5.6. Measurements of Both Amplitude and Phase for Better Accuracy and Precision
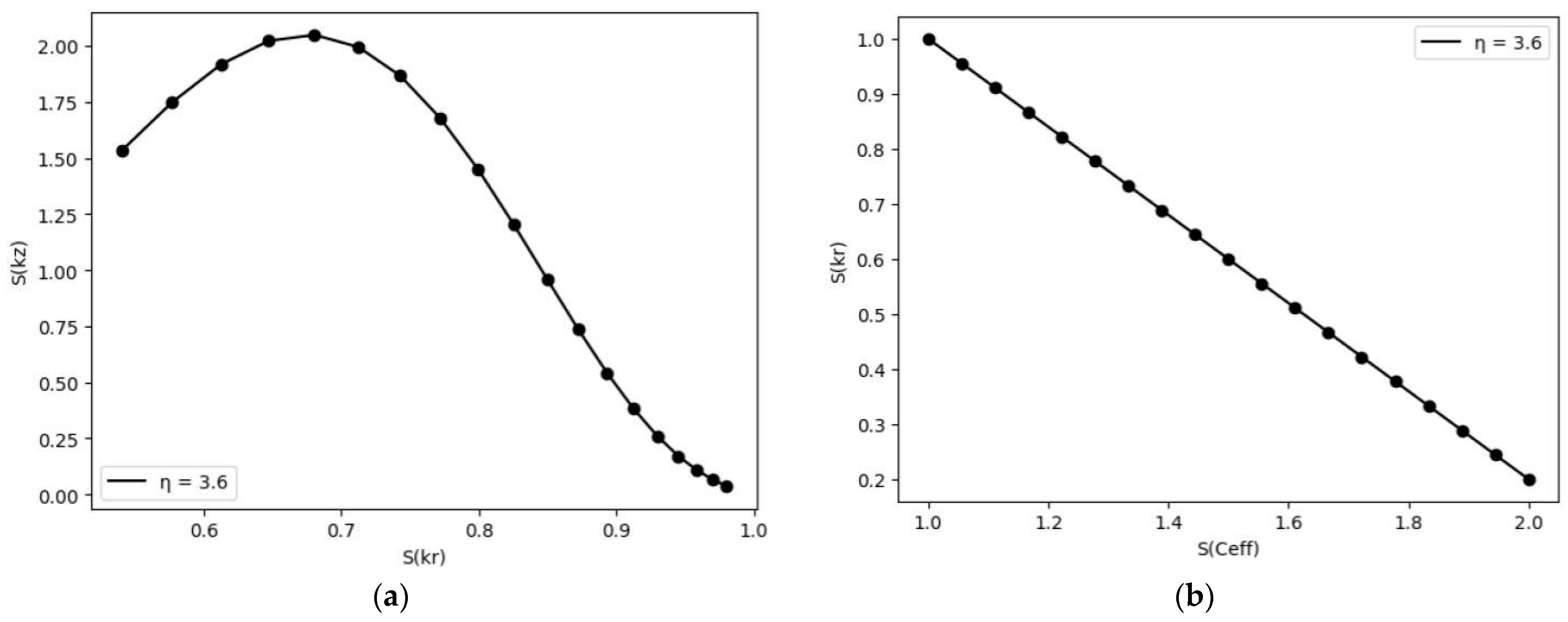
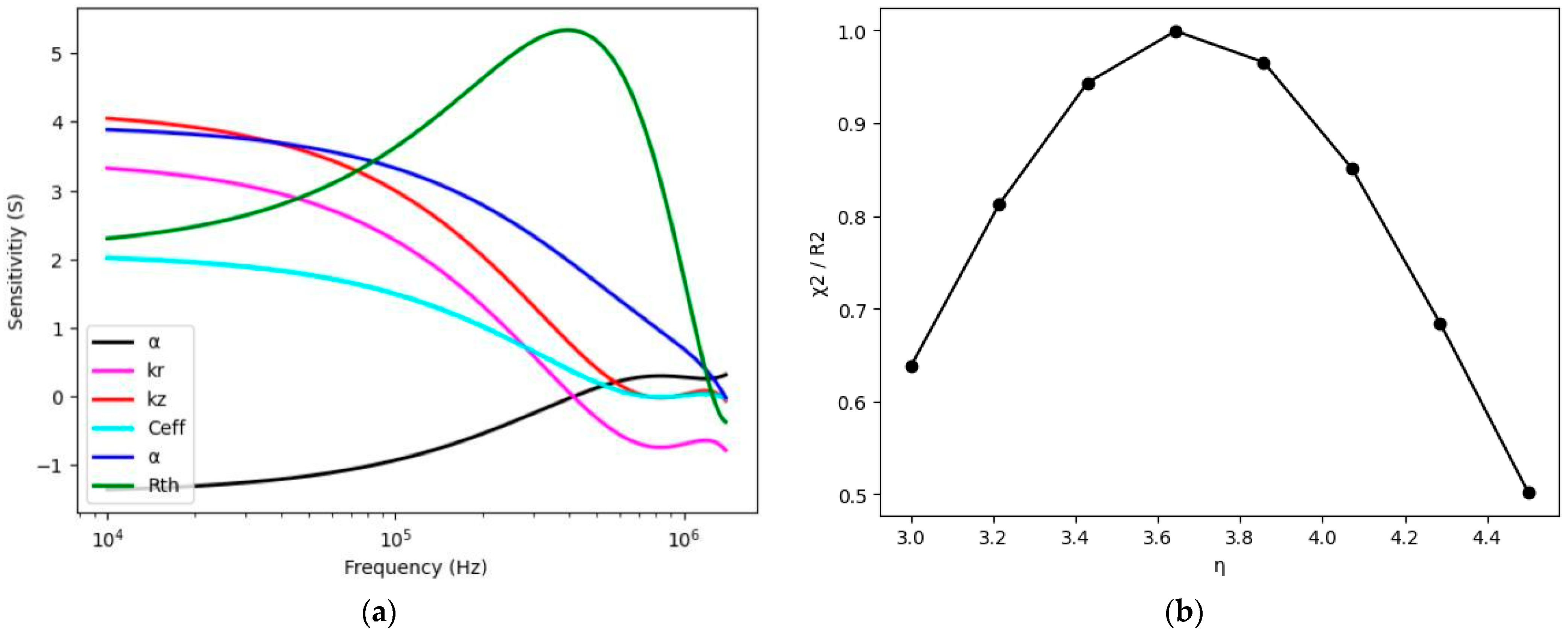
5.7. Superlattice
5.8. Application of Thermoreflectance for PEDOT:PSS
6. Conclusions
Author Contributions
Funding
Data Availability Statement
Acknowledgments
Conflicts of Interest
References
- Ishibe, T.; Kaneko, T.; Uematsu, Y.; Sato-Akaba, H.; Komura, M.; Iyoda, T.; Nakamura, Y. Tunable Thermal Switch via Order–Order Transition in Liquid Crystalline Block Copolymer. Nano Lett. 2022, 22, 6105–6111. [Google Scholar] [CrossRef] [PubMed]
- Chen, C.; Wang, R.; Li, X.-L.; Zhao, B.; Wang, H.; Zhou, Z.; Zhu, J.; Liu, J.-W. Structural Design of Nanowire Wearable Stretchable Thermoelectric Generator. Nano Lett. 2022, 22, 4131–4136. [Google Scholar] [CrossRef] [PubMed]
- Ordonez-Miranda, J.; Ezzahri, Y.; Tiburcio-Moreno, J.A.; Joulain, K.; Drevillon, J. Radiative Thermal Memristor. Phys. Rev. Lett. 2019, 123, 025901. [Google Scholar] [CrossRef]
- Joulain, K.; Drevillon, J.; Ezzahri, Y.; Ordonez-Miranda, J. Quantum Thermal Transistor. Phys. Rev. Lett. 2016, 116, 200601. [Google Scholar] [CrossRef]
- Ramu, A.T.; Bowers, J.E. A “2-omega” technique for measuring anisotropy of thermal conductivity. Rev. Sci. Instrum. 2012, 83, 124903. [Google Scholar] [CrossRef]
- Wang, J.; Ren, C.; Ma, S.; Xu, R.; Liu, Y.; Zhang, Y. Direct measurement of in-plane thermal conductivity of microscale suspended thin films using a novel 3ω method. Int. J. Heat Mass Transf. 2024, 219, 124870. [Google Scholar] [CrossRef]
- Liu, P.; Wen, Y.; Siah, C.F.; Pam, M.E.; Xu, B.; Thean, A.V.-Y.; Lim, Y.K.; Shin, S. A dual-domain 3 ω method for measuring the in-plane thermal conductivity of high-conductive thin films. Appl. Phys. Lett. 2023, 122, 252201. [Google Scholar] [CrossRef]
- Wei, Q.; Uehara, C.; Mukaida, M.; Kirihara, K.; Ishida, T. Measurement of in-plane thermal conductivity in polymer films. AIP Adv. 2016, 6, 045315. [Google Scholar] [CrossRef]
- Mikaeeli, A.; Korte, D.; Rerek, T.; Chomicki, D.; Gündüz, B.; Derkowska-Zielinska, B.; Wieck, A.D.; Krupka, O.; Pawlak, M. Influence of the Dipole Moment on the Increase in the Thermal Conductivity of Thin Films Functionalized with Azo Dye. J. Phys. Chem. C 2024, 128, 15558–15565. [Google Scholar] [CrossRef]
- Cabrera, H.; Abbasgholi-Na, B.; Rahman, A.; Utadiya, S.; Anand, A.; Dashtdar, M. Self-referencing photothermal digital holographic microscope for characterization of low-loss liquids. Appl. Phys. Lett. 2023, 123, 04110. [Google Scholar] [CrossRef]
- Cabrera, H.; Matroodi, F.; Cabrera-Díaz, H.D.; Ramírez-Miquet, E.E. Frequency-resolved photothermal lens: An alternative approach for thermal diffusivity measurements in weak absorbing thin samples. Int. J. Heat Mass Transf. 2020, 158, 120036. [Google Scholar] [CrossRef]
- Markushev, D.D.; Aleksić, S.; Pantić, D.S.; Galović, S.; Todorović, D.M.; Ordonez-Miranda, J. Effects of the photogenerated excess carriers on the thermal and elastic properties of n-type silicon excited with a modulated light source: Theoretical analysis. J. Appl. Phys. 2019, 126, 185102. [Google Scholar] [CrossRef]
- Markushev, D.D.; Aleksić, S.M.; Pantić, D.S.; Galović, S.P.; Todorović, D.M.; Ordonez-Miranda, J. Experimental photoacoustic observation of the photogenerated excess carrier influence on the thermoelastic response of n-type silicon. J. Appl. Phys. 2020, 128, 095103. [Google Scholar] [CrossRef]
- Tong, T.; Majumdar, A. Reexamining the 3-omega technique for thin film thermal characterization. Rev. Sci. Instrum. 2006, 77, 104902. [Google Scholar] [CrossRef]
- Kwon, S.; Zheng, J.; Wingert, M.C.; Cui, S.; Chen, R. Unusually High and Anisotropic Thermal Conductivity in Amorphous Silicon Nanostructures. ACS Nano 2017, 11, 2470–2476. [Google Scholar] [CrossRef] [PubMed]
- Ramu, A.T.; Bowers, J.E. Analysis of the “3-Omega” method for substrates and thick films of anisotropic thermal conductivity. J. Appl. Phys. 2012, 112, 043516. [Google Scholar] [CrossRef]
- Mikaeeli, A.; Korte, D.; Cabrera, H.; Chomicki, D.; Dziczek, D.; Kharchenko, O.; Song, P.; Liu, J.; Wieck, A.D.; Pawlak, M. Measuring Thermal Diffusivity of Azoheteroarene Thin Layers by Photothermal Beam Deflection and Photothermal Lens Methods. Materials 2023, 16, 6312. [Google Scholar] [CrossRef]
- Zhao, L.-D.; Lo, S.-H.; Zhang, Y.; Sun, H.; Tan, G.; Uher, C.; Wolverton, C.; Dravid, V.P.; Kanatzidis, M.G. Ultralow thermal conductivity and high thermoelectric figure of merit in SnSe crystals. Nature 2014, 508, 373–377. [Google Scholar] [CrossRef]
- Korte, D.; Cabrera, H.; Toro, G.; Grima, J.; Leal, C.; Villabona, A. Franko Optimized frequency dependent photothermal beam deflection spectroscopy. Laser Phys. Lett. 2016, 13, 125701. [Google Scholar] [CrossRef][Green Version]
- Korte, D.; Pavlica, E.; Bratina, G. Franko Characterization of pure and modified TiO2 layer on glass and aluminium support by beam deflection spectrometry. Int. J. Thermophys. 2014, 35, 1990–2000. [Google Scholar] [CrossRef]
- Ye, Z.; Park, J.; Zhang, Y.; Meng, X.; Disiena, M.; Banerjee, S.K.; Lin, J.-F.; Wang, Y. Simultaneous Determination of Thermal Conductivity and Heat Capacity in Thin Films with Picosecond Transient Thermoreflectance and Picosecond Laser Flash. Nanoscale Microscale Thermophys. Eng. 2023, 27, 182–194. [Google Scholar] [CrossRef]
- Chu, J.-H.; Analytis, J.G.; De Greve, K.; McMahon, P.L.; Islam, Z.; Yamamoto, Y.; Fisher, I.R. In-Plane Resistivity Anisotropy in an Underdoped Iron Arsenide Superconductor. Science 2010, 329, 824–826. [Google Scholar] [CrossRef] [PubMed]
- Trefon-Radziejewska, D.; Juszczyk, J.; Fleming, A.; Horny, N.; Antoniow, J.S.; Chirtoc, M.; Kaźmierczak-Bałata, A.; Bodzenta, J. Thermal characterization of metal phthalocyanine layers using photothermal radiometry and scanning thermal microscopy methods. Synth. Met. 2017, 232, 72–78. [Google Scholar] [CrossRef]
- Pawlak, M.; Kruck, T.; Spitzer, N.; Dziczek, D.; Ludwig, A.; Wieck, A.D. Experimental Validation of Formula for Calculation Thermal Diffusivity in Superlattices Performed Using a Combination of Two Frequency-Domain Methods: Photothermal Infrared Radiometry and Thermoreflectance. Appl. Sci. 2021, 11, 6125. [Google Scholar] [CrossRef]
- Pawlak, M.; Horny, N.; Scholz, S.; Ebler, C.; Ludwig, A.; Wieck, A. Simultaneous measurement of infrared absorption coefficient of Carbon doped Al0.33Ga0.67As thin film and thermal boundary resistance between thin film and heavily Zn doped GaAs substrate using spectrally-resolved modulated photothermal infrared radiometry. Thermochim. Acta 2018, 667, 73–78. [Google Scholar] [CrossRef]
- Ankur, C.; Dariusz, D.; Peng, S.; Liu, J.; Andreas, W.; Michal, P. Effect of amplitude measurements on the precision of thermal parameters determination in GaAs using frequency-resolved thermoreflectance. J. Appl. Phys. 2024, 112, 043516. [Google Scholar]
- Pawlak, M.; Jukam, N.; Kruck, T.; Dziczek, D.; Ludwig, A.; Wieck, A. Measurement of thermal transport properties of selected superlattice and thin films using frequency-domain photothermal infrared radiometry. Measurement 2020, 166, 108226. [Google Scholar] [CrossRef]
- Afromowitz, M.A. Thermal conductivity of Ga1−xAlxAs alloys. J. Appl. Phys. 1973, 44, 1292–1294. [Google Scholar] [CrossRef]
- Trefon-Radziejewska, D.; Juszczyk, J.; Opilski, Z.; Pawlak, M.; Hamaoui, G.; Powroźnik, P.; Smokal, V.; Krupka, O.; Derkowska-Zielinska, B. Light-Induced Thermal and Optical Behavior of Functionalized Side-Chain Push–Pull Azo Polymer Thin Films. J. Phys. Chem. C 2023, 127, 13854–13865. [Google Scholar] [CrossRef]


















| Geometrical Symmetry | kGaAs (W/m-K) | αAu/GaAs (×10−5 m2/s) | Thermal Boundary Resistance (m2K/W) |
|---|---|---|---|
| Cross-plane | 53.35 ± 1.23 | (0.989 ± 0.145) | 7.7928 × 10−7 ± 4.8211% |
| In-plane | 53.3125 ± 0.12 (isotropic) | - | 7.7928 × 10−7 ± 4.2911% |
| 10 × 26 nm AlAs and 26 nm GaAs | 100 × 2.6 nm AlAs and 2.6 nm GaAs | |
|---|---|---|
| keq (W/m K) 1 | 19.0 ± 5.0 | 10.0 ± 3.0 |
| keq (W/m K) 2 | 15 | 7.5 |
| Deq (m2/s) 1 | (1.0 ± 0.2) × 10−5 | (5.0 ± 1.3) × 10−6 |
| Deq (m2/s) 3 | (1.1 ± 0.3) × 10−5 | (6.1 ± 2.4) × 10−6 |
| Req (m2 KW−1) 1 | (3.0 ± 0.8) × 10−8 | (3.0 ± 0.6) × 10−8 |
| Req (m2 KW−1) 4 | (2.0 ± 0.9) × 10−8 | (4.4 ± 2.1) × 10−8 |
| Req (m2 KW−1) 2 | ~2 ×10−8 | ~2 ×10−7 |
| Sample | α 10−7 m2s−1 | ε Ws−0.5 m2K−1 | κ Wm−1K−1 | Cv 106 Jm−3K−1 |
|---|---|---|---|---|
| B2 | 1.45 | 573 | 0.22 | 1.50 |
| B3 | 1.75 | 450 | 0.19 | 1.07 |
| B4 | 1.48 | 509 | 0.20 | 1.32 |
| B5 | 1.01 | 580 | 0.18 | 1.82 |
| Approach | Geometrical Symmetry | Sample | kAlAs/GaAs (W/m-K) | αAlAs/GaAs (×10−5 m2/s) | Rth (m2W/K) |
|---|---|---|---|---|---|
| Frequency Scan | cross-plane | GaAs/AlAs 52 nm | ~17.425 ± 0.235 | ~1.1023 ± 0.0252 | ~(6.127 ± 0.120) × 10−9 |
| Frequency Scan | in-plane | GaAs/AlAs | ~36.154 ± 1.32 |
| Parameters | Assumed Values |
|---|---|
| Spot Size (µm) | 2.42 (FDTR) |
| κ (glass) W/(m·K) | 1.38 |
| k1 = kAu (W/m-K) | 105 ± 9.9 |
| α1 = αAu (m2/s) | 1.23 × 10−5 |
| d1 = dAu (nm) | 20 |
| d2 (nm) (PEDOT:PSS) | 480 |
| dAl (nm) | 50 |
| dGlass (mm) | 1 |
| k (Al) (W m−1 K−1) | 200 |
| α1 = αGlass (m2/s) | 0.34 × 10−6 |
| ρCv (Al) (J·cm−3·K−1) | 0.98 × 106 |
| ρCv (Au) (J·m−3·K−1) | 3.6 × 106 |
| η | χ2/R2 |
|---|---|
| 3 | 0.88 |
| 3.3 | 0.9 |
| 3.45 | 0.92 |
| 3.6 | 0.9367 |
| 3.67 | 0.9645 |
| 3.8 | 0.917 |
| 4.11 | 0.89 |
| 4.5 | 0.88 |
| Geometry | In-Plane Thermal Conductivity (W/mK) | Cross-Plane Thermal Conductivity (W/m-K) | Thermal Diffusivity (×10−7 m2/s) | Thermal Boundary Resistance (×10−9 m2 KW−1) | ꭕ2 |
|---|---|---|---|---|---|
| 0.67 | 0.182 | 1.48254 | 1.6245 | 94.914 |
Disclaimer/Publisher’s Note: The statements, opinions and data contained in all publications are solely those of the individual author(s) and contributor(s) and not of MDPI and/or the editor(s). MDPI and/or the editor(s) disclaim responsibility for any injury to people or property resulting from any ideas, methods, instructions or products referred to in the content. |
© 2024 by the authors. Licensee MDPI, Basel, Switzerland. This article is an open access article distributed under the terms and conditions of the Creative Commons Attribution (CC BY) license (https://creativecommons.org/licenses/by/4.0/).
Share and Cite
Chatterjee, A.; Swapna, M.N.S.; Mikaeeli, A.; Khalid, M.; Korte, D.; Wieck, A.D.; Pawlak, M. Photothermal Infrared Radiometry and Thermoreflectance—Unique Strategy for Thermal Transport Characterization of Nanolayers. Nanomaterials 2024, 14, 1711. https://doi.org/10.3390/nano14211711
Chatterjee A, Swapna MNS, Mikaeeli A, Khalid M, Korte D, Wieck AD, Pawlak M. Photothermal Infrared Radiometry and Thermoreflectance—Unique Strategy for Thermal Transport Characterization of Nanolayers. Nanomaterials. 2024; 14(21):1711. https://doi.org/10.3390/nano14211711
Chicago/Turabian StyleChatterjee, Ankur, Mohanachandran Nair Sindhu Swapna, Ameneh Mikaeeli, Misha Khalid, Dorota Korte, Andreas D. Wieck, and Michal Pawlak. 2024. "Photothermal Infrared Radiometry and Thermoreflectance—Unique Strategy for Thermal Transport Characterization of Nanolayers" Nanomaterials 14, no. 21: 1711. https://doi.org/10.3390/nano14211711
APA StyleChatterjee, A., Swapna, M. N. S., Mikaeeli, A., Khalid, M., Korte, D., Wieck, A. D., & Pawlak, M. (2024). Photothermal Infrared Radiometry and Thermoreflectance—Unique Strategy for Thermal Transport Characterization of Nanolayers. Nanomaterials, 14(21), 1711. https://doi.org/10.3390/nano14211711

