Accelerated Wound Healing of Tetrahedral-Framework Nucleic Acid Nanozymes with High Penetration and Antioxidant Capacity
Abstract
1. Introduction
2. Materials and Methods
2.1. Materials
2.2. Synthesis of Tetrahedral-Framework Nucleic Acids
2.3. Characterization of Tetrahedral-Framework Nucleic Acids
2.4. Cell Culture and Injury Model
2.5. Cell Uptake
2.6. Immunofluorescence Staining of Nrf2 and HO-1
2.7. CCK8 Analysis
2.8. Flow Cycle Assay
2.9. Mitochondrial Membrane Potential Staining
2.10. Reactive Oxygen Species Detection
2.11. Quantitative Real-Time PCR
2.12. Scratch Experiment
2.13. ERK1/2 Inhibition
2.14. In Vivo Penetration, Chemical Burn Modeling, and Wound Healing
2.15. Immunohistochemical Staining for PCNA
2.16. Statistical Analysis
3. Results and Discussion
3.1. Synthesis and Characterization of Tetrahedral-Framework Nucleic Acid Nanozymes
3.2. High Penetration of tFNA
3.3. Framework Nucleic Acids Protect Mitochondrial Integrity While Reducing Reactive Oxygen Species Production
3.4. Protein and Gene Changes Related to Reactive Oxygen Species Regulation
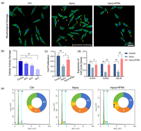
3.5. Framework Nucleic Acids Reverse Damage of Burns to Cell Proliferation and Migration State
3.6. In Vivo Modeling to Validate the Healing Effect of Framework Nucleic Acids on Burn Wounds
4. Conclusions
Author Contributions
Funding
Data Availability Statement
Conflicts of Interest
References
- Jeschke, M.G.; van Baar, M.E.; Choudhry, M.A.; Chung, K.K.; Gibran, N.S.; Logsetty, S. Burn injury. Nat. Rev. Dis. Primers 2020, 6, 11–35. [Google Scholar] [CrossRef]
- Finnerty, C.C.; Jeschke, M.G.; Branski, L.K.; Barret, J.P.; Dziewulski, P.; Herndon, D.N. Hypertrophic scarring: The greatest unmet challenge after burn injury. Lancet 2016, 388, 1427–1436. [Google Scholar] [CrossRef] [PubMed]
- Uberoi, A.; McCready-Vangi, A.; Grice, E.A. The wound microbiota: Microbial mechanisms of impaired wound healing and infection. Nat. Rev. Microbiol. 2024, 22, 507–521. [Google Scholar] [CrossRef]
- Zöller, K.; To, D.; Bernkop-Schnürch, A. Biomedical applications of functional hydrogels: Innovative developments, relevant clinical trials and advanced products. Biomaterials 2024, 312, 122718. [Google Scholar] [CrossRef]
- Liang, Y.; He, J.; Guo, B. Functional Hydrogels as Wound Dressing to Enhance Wound Healing. ACS Nano 2021, 15, 12687–12722. [Google Scholar] [CrossRef]
- Beach, M.A.; Nayanathara, U.; Gao, Y.; Zhang, C.; Xiong, Y.; Wang, Y.; Such, G.K. Polymeric Nanoparticles for Drug Delivery. Chem. Rev. 2024, 124, 5505–5616. [Google Scholar] [CrossRef]
- Yeo, D.C.; Wiraja, C.; Paller, A.S.; Mirkin, C.A.; Xu, C. Abnormal scar identification with spherical-nucleic-acid technology. Nat. Biomed. Eng. 2018, 2, 227–238. [Google Scholar] [CrossRef] [PubMed]
- Wiraja, C.; Zhu, Y.; Lio, D.C.S.; Yeo, D.C.; Xie, M.; Fang, W.; Li, Q.; Zheng, M.; Van Steensel, M.; Wang, L.; et al. Framework nucleic acids as programmable carrier for transdermal drug delivery. Nat. Commun. 2019, 10, 1147–1158. [Google Scholar] [CrossRef] [PubMed]
- Hu, Q.; Li, H.; Wang, L.; Gu, H.; Fan, C. DNA Nanotechnology-Enabled Drug Delivery Systems. Chem. Rev. 2019, 119, 6459–6506. [Google Scholar] [CrossRef]
- Li, S.; Liu, Y.; Zhang, T.; Lin, S.; Shi, S.; He, J.; Xie, Y.; Cai, X.; Tian, T.; Lin, Y. A Tetrahedral Framework DNA-Based Bioswitchable miRNA Inhibitor Delivery System: Application to Skin Anti-Aging. Adv. Mater. 2022, 34, e2204287. [Google Scholar] [CrossRef]
- Tian, T.; Zhang, T.; Shi, S.; Gao, Y.; Cai, X.; Lin, Y. A dynamic DNA tetrahedron framework for active targeting. Nat. Protoc. 2023, 18, 1028–1055. [Google Scholar] [CrossRef] [PubMed]
- Zhang, T.; Tian, T.; Zhou, R.; Li, S.; Ma, W.; Zhang, Y.; Liu, N.; Shi, S.; Li, Q.; Xie, X.; et al. Design, fabrication and applications of tetrahedral DNA nanostructure-based multifunctional complexes in drug delivery and biomedical treatment. Nat. Protoc. 2020, 15, 2728–2757. [Google Scholar] [CrossRef] [PubMed]
- Li, H.; Li, B.; Lv, D.; Li, W.; Lu, Y.; Luo, G. Biomaterials releasing drug responsively to promote wound healing via regulation of pathological microenvironment. Adv. Drug. Deliv. Rev. 2023, 196, 114778. [Google Scholar] [CrossRef] [PubMed]
- Liu, J.; Han, X.; Zhang, T.; Tian, K.; Li, Z.; Luo, F. Reactive oxygen species (ROS) scavenging biomaterials for anti-inflammatory diseases: From mechanism to therapy. J. Hematol. Oncol. 2023, 16, 116. [Google Scholar] [CrossRef]
- Las Heras, K.; Garcia-Orue, I.; Rancan, F.; Igartua, M.; Santos-Vizcaino, E.; Hernandez, R.M. Modulating the immune system towards a functional chronic wound healing: A biomaterials and Nanomedicine perspective. Adv. Drug. Deliv. Rev. 2024, 210, 115342. [Google Scholar] [CrossRef]
- Sanjarnia, P.; Picchio, M.L.; Polegre Solis, A.N.; Schuhladen, K.; Fliss, P.M.; Politakos, N.; Metterhausen, L.; Calderón, M.; Osorio-Blanco, E.R. Bringing innovative wound care polymer materials to the market: Challenges, developments, and new trends. Adv. Drug. Deliv. Rev. 2024, 207, 115217. [Google Scholar] [CrossRef]
- Stern, M.; McNew, J.A. A transition to degeneration triggered by oxidative stress in degenerative disorders. Mol. Psychiatry 2021, 26, 736–746. [Google Scholar] [CrossRef] [PubMed]
- Xu, H.; Guo, Y.; Liu, X.J.; Liu, Y.; Yin, S.; Bao, Q.Y.; Peng, R.; Tian, W.B.; Xia, Y.Y.; Gao, L.; et al. Idebenone Antagonizes P53-Mediated Neuronal Oxidative Stress Injury by Regulating CD38-SIRT3 Protein Level. Neurochem. Res. 2024, 49, 2491–2504. [Google Scholar] [CrossRef]
- Duan, Y.; Deng, M.; Liu, B.; Meng, X.; Liao, J.; Qiu, Y.; Wu, Z.; Lin, J.; Dong, Y.; Duan, Y.; et al. Mitochondria targeted drug delivery system overcoming drug resistance in intrahepatic cholangiocarcinoma by reprogramming lipid metabolism. Biomaterials 2024, 309, 122609. [Google Scholar] [CrossRef]
- Xiang, Q.; Yi, X.; Zhu, X.H.; Wei, X.; Jiang, D.S. Regulated cell death in myocardial ischemia-reperfusion injury. Trends Endocrinol. Metab. 2024, 35, 219–234. [Google Scholar] [CrossRef]
- Foo, J.; Bellot, G.; Pervaiz, S.; Alonso, S. Mitochondria-mediated oxidative stress during viral infection. Trends Microbiol. 2022, 30, 679–692. [Google Scholar] [CrossRef] [PubMed]
- El Kebbaj, R.; Bouchab, H.; Tahri-Joutey, M.; Rabbaa, S.; Limami, Y.; Nasser, B.; Egbujor, M.C.; Tucci, P.; Andreoletti, P.; Saso, L.; et al. The Potential Role of Major Argan Oil Compounds as Nrf2 Regulators and Their Antioxidant Effects. Antioxidants 2024, 13, 344. [Google Scholar] [CrossRef] [PubMed]
- Cheng, J.; Xu, J.; Gu, Y.; Wang, Y.; Wang, J.; Sun, F. Melatonin ameliorates 10-hydroxycamptothecin-induced oxidative stress and apoptosis via autophagy-regulated p62/Keap1/Nrf2 pathway in mouse testicular cells. J. Pineal. Res. 2024, 76, e12959. [Google Scholar] [CrossRef] [PubMed]
- Geertsema, S.; Bourgonje, A.R.; Fagundes, R.R.; Gacesa, R.; Weersma, R.K.; van Goor, H.; Mann, G.E.; Dijkstra, G.; Faber, K.N. The NRF2/Keap1 pathway as a therapeutic target in inflammatory bowel disease. Trends Mol. Med. 2023, 29, 830–842. [Google Scholar] [CrossRef] [PubMed]
- Zheng, F.; Ye, C.; Lei, J.Z.; Ge, R.; Li, N.; Bo, J.H.; Chen, A.D.; Zhang, F.; Zhou, H.; Wang, J.J.; et al. Intervention of Asprosin Attenuates Oxidative Stress and Neointima Formation in Vascular Injury. Antioxid. Redox. Signal. 2024, 41, 7–9. [Google Scholar] [CrossRef]
- Yuchen, Z.; Du, M.R.; Zhang, Q.Y.; Yang, S.Y.; Chen, J.Q.; Dan, C.M.; Lian, L.D.; Wang, J. Armillariella tabescens-derived polysaccharides alleviated Ɒ-Gal-induced neuroinflammation and cognitive injury through enterocerebral axis and activation of keap-1/Nrf2 pathway. Int. J. Biol. Macromol. 2024, 273, 133035. [Google Scholar] [CrossRef]
- Acevedo, S.; Covarrubias, A.A.; Haeger, P.; Pancetti, F.; Tala, F.; de la Fuente-Ortega, E. Alginate Oligosaccharides Protect Gastric Epithelial Cells Against Oxidative Stress Damage Through Induction of the Nrf2 Pathway. Antioxidants 2024, 13, 618. [Google Scholar] [CrossRef]
- Qi, J.; Zhou, S.; Wang, G.; Hua, R.; Wang, X.; He, J.; Wang, Z.; Zhu, Y.; Luo, J.; Shi, W.; et al. The Antioxidant Dendrobium officinale Polysaccharide Modulates Host Metabolism and Gut Microbiota to Alleviate High-Fat Diet-Induced Atherosclerosis in ApoE(−/−) Mice. Antioxidants 2024, 13, 599. [Google Scholar] [CrossRef]
- He, Q.; Feng, W.; Chen, X.; Xu, Y.; Zhou, J.; Li, J.; Xu, P.; Tang, Y. H2O2-Induced Oxidative Stress Responses in Eriocheir sinensis: Antioxidant Defense and Immune Gene Expression Dynamics. Antioxidants 2024, 13, 524. [Google Scholar] [CrossRef]
- Miao, H.; Tang, X.; Cui, Y.; Shi, J.; Xiong, X.; Wang, C.; Zhang, Y. Obeticholic Acid Inhibit Mitochondria Dysfunction Via Regulating ERK1/2-DRP Pathway to Exert Protective Effect on Lipopolysaccharide-Induced Myocardial Injury. Adv. Biol. 2024, 8, e2300576. [Google Scholar] [CrossRef]
- Liu, N.; Liang, Y.; Wei, T.; Huang, X.; Zhang, T.; Tang, M. ROS-mediated NRF2/p-ERK1/2 signaling-involved mitophagy contributes to macrophages activation induced by CdTe quantum dots. Toxicology 2024, 505, 153825. [Google Scholar] [CrossRef] [PubMed]
- Peña, O.A.; Martin, P. Cellular and molecular mechanisms of skin wound healing. Nat. Rev. Mol. Cell. Biol. 2024, 25, 599–616. [Google Scholar] [CrossRef] [PubMed]
- Kanaujiya, S.; Arya, D.K.; Pandey, P.; Singh, S.; Pandey, G.; Anjum, S.; Anjum, M.M.; Ali, D.; Alarifi, S.; Mr, V.; et al. Resveratrol-Ampicillin Dual-Drug Loaded Polyvinylpyrrolidone/Polyvinyl Alcohol Biomimic Electrospun Nanofiber Enriched with Collagen for Efficient Burn Wound Repair. Int. J. Nanomed. 2024, 19, 5397–5418. [Google Scholar] [CrossRef] [PubMed]
- Brückner, D.B.; Broedersz, C.P. Learning dynamical models of single and collective cell migration: A review. Rep. Prog. Phys. 2024, 87, 056601. [Google Scholar] [CrossRef]














| Single Strands | 5′-to-3′ Base Sequence |
|---|---|
| ssDNA 1 | ATTTATCACCCGCCATAGTAGACGTATCACCA GGCAGTTGAGACGAACATTCCTAAGTCTGAA |
| ssDNA 2 | ACATGCGAGGGTCCAATACCGACGATTACAG CTTGCTACACGATTCAGACTTAGGAATGTTCG |
| ssDNA 3 | ACTACTATGGCGGGTGATAAAACGTGTAGCAA GCTGTAATCGACGGGAAGAGCATGCCCATCC |
| ssDNA 4 | ACGGTATTGGACCCTCGCATGACTCAACTGCC TGGTGATACGAGGATGGGCATGCTCTTCCCG |
| Genes | 5′-to-3′ Base Sequence |
|---|---|
| NQO1 | F: TCAGAGAAGACATCATTCAACTACGC R: AAGTTCATAGCATAGAGGTCAGATTCG |
| GSH-Px | F: AGTCCACCGTGTATGCCTTCTC R: CGGATCGTGGTGCCTCAGAG |
| SOD | F: GTTACAACTCAGGTCGCTCTTCAG R: TGATAGCCTCCAGCAACTCTCC |
| CCND1 | F: TCTCCGCCCGCCTCTCC R: CCAGCCTCTTCCTCCACTTCC |
| CCND2 | F: ATTGTATTTGATGGCATCGCTC R: ATTCATTCCCTGCAAAGAACAC |
| Cyc-B | F: CTTGAAAGCGAGGAAGAAGGAGTG R: CAGAGCAGAGCATCAGAGAAAGC |
Disclaimer/Publisher’s Note: The statements, opinions and data contained in all publications are solely those of the individual author(s) and contributor(s) and not of MDPI and/or the editor(s). MDPI and/or the editor(s) disclaim responsibility for any injury to people or property resulting from any ideas, methods, instructions or products referred to in the content. |
© 2024 by the authors. Licensee MDPI, Basel, Switzerland. This article is an open access article distributed under the terms and conditions of the Creative Commons Attribution (CC BY) license (https://creativecommons.org/licenses/by/4.0/).
Share and Cite
Lin, S.; Liu, Q.; Xie, Y.; Zhang, Q. Accelerated Wound Healing of Tetrahedral-Framework Nucleic Acid Nanozymes with High Penetration and Antioxidant Capacity. Nanomaterials 2024, 14, 1693. https://doi.org/10.3390/nano14211693
Lin S, Liu Q, Xie Y, Zhang Q. Accelerated Wound Healing of Tetrahedral-Framework Nucleic Acid Nanozymes with High Penetration and Antioxidant Capacity. Nanomaterials. 2024; 14(21):1693. https://doi.org/10.3390/nano14211693
Chicago/Turabian StyleLin, Shiyu, Qian Liu, Yu Xie, and Qi Zhang. 2024. "Accelerated Wound Healing of Tetrahedral-Framework Nucleic Acid Nanozymes with High Penetration and Antioxidant Capacity" Nanomaterials 14, no. 21: 1693. https://doi.org/10.3390/nano14211693
APA StyleLin, S., Liu, Q., Xie, Y., & Zhang, Q. (2024). Accelerated Wound Healing of Tetrahedral-Framework Nucleic Acid Nanozymes with High Penetration and Antioxidant Capacity. Nanomaterials, 14(21), 1693. https://doi.org/10.3390/nano14211693

