A Label-Free Electrochemical Aptamer Sensor for Sensitive Detection of Cardiac Troponin I Based on AuNPs/PB/PS/GCE
Abstract
1. Introduction
2. Experimental Section
2.1. Chemicals and Apparatus
2.2. Preparation of PS Microspheres
2.3. Preparation of AuNPs/PB/PS/GCE
2.4. Preparation of Tro4/AuNPs/PB/PS/GCE
2.5. Electrochemical Detection of cTnI
2.6. Measurement of Human Serum Samples
3. Results and Discussion
3.1. Characterization of AuNPs/PB/PS/GCE
3.2. Characterization of the Electrochemical Aptamer Sensor
3.3. Optimization of Experimental Conditions
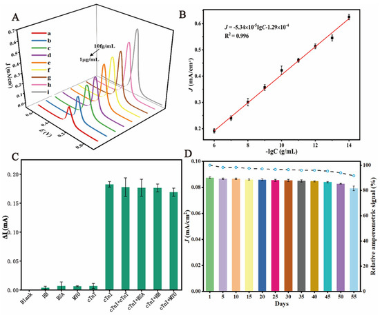
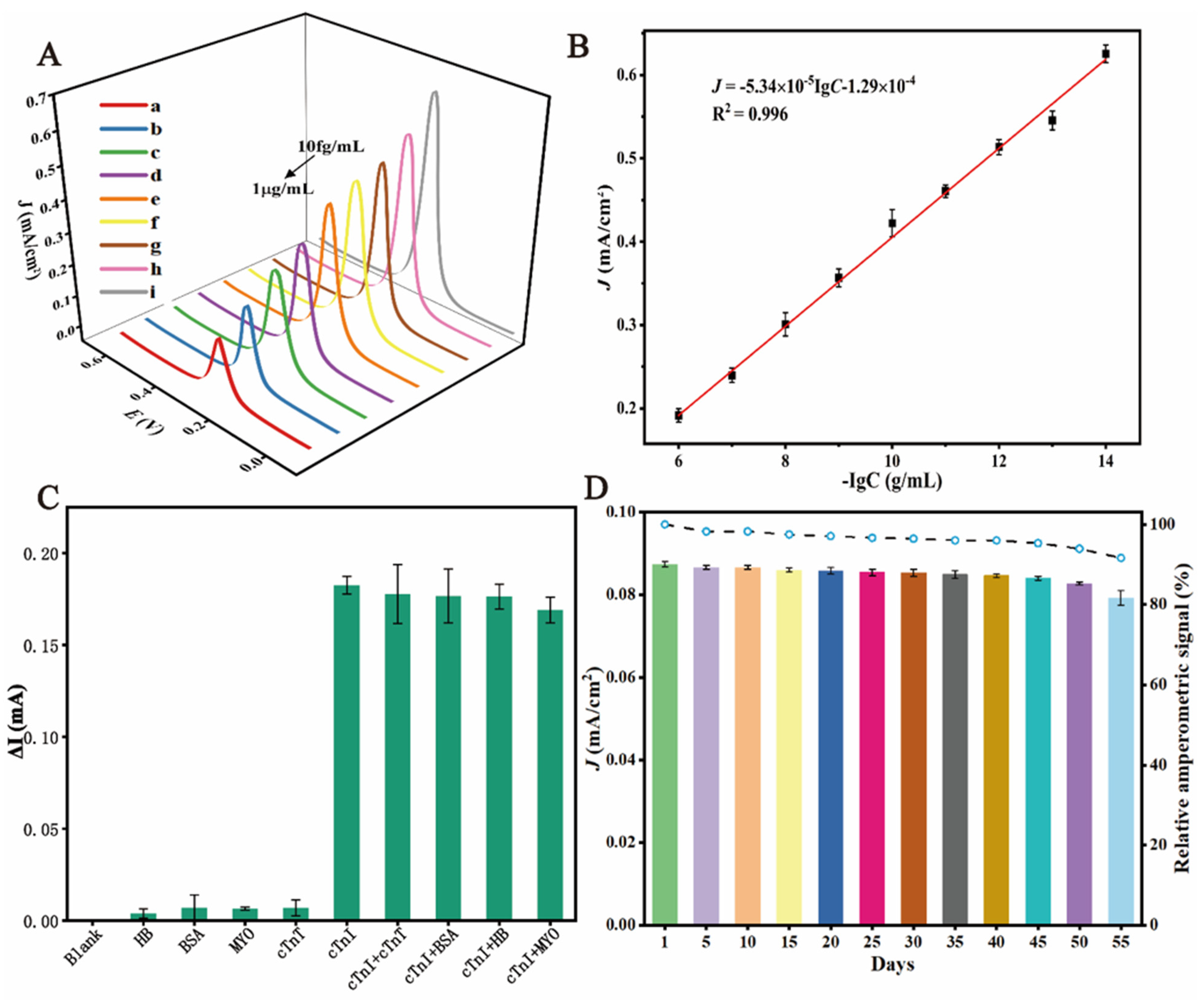
3.4. Detection of cTnI
3.5. Real Sample Analysis
4. Conclusions
Supplementary Materials
Author Contributions
Funding
Data Availability Statement
Conflicts of Interest
References
- Müller, L.; Caris-Veyrat, C.; Lowe, G.; Böhm, V. Lycopene and its antioxidant role in the prevention of cardiovascular diseases—A critical review. Crit. Rev. Food Sci. Nutr. 2016, 56, 1868–1879. [Google Scholar] [CrossRef] [PubMed]
- Ettehad, D.; Emdin, C.A.; Kiran, A.; Anderson, S.G.; Callender, T.; Emberson, J.; Chalmers, J.; Rodgers, A.; Rahimi, K. Blood pressure lowering for prevention of cardiovascular disease and death: A systematic review and meta-analysis. Lancet 2016, 387, 957–967. [Google Scholar] [CrossRef] [PubMed]
- Lopa, N.S.; Rahman, M.M.; Ahmed, F.; Ryu, T.; Sutradhar, S.C.; Lei, J.; Kim, J.; Kim, D.H.; Lee, Y.H.; Kim, W. Simple, low-cost, sensitive and label-free aptasensor for the detection of cardiac troponin I based on a gold nanoparticles modified titanium foil. Biosens. Bioelectron. 2019, 126, 381–388. [Google Scholar] [CrossRef]
- Amsterdam, E.A.; Wenger, N.K.; Brindis, R.G.; Casey, D.E.; Ganiats, T.G.; Holmes, D.R.; Jaffe, A.S.; Jneid, H.; Kelly, R.F.; Kontos, M.C.; et al. 2014 AHA/ACC Guideline for the management of patients with non–st-elevation acute coronary syndromes: Executive summary. Circulation 2014, 130, 2354–2394. [Google Scholar] [CrossRef] [PubMed]
- Antman, E.; Bassand, J.-P.; Klein, W.; Ohman, M.; Lopez Sendon Jose, L.; Rydén, L.; Simoons, M.; Tendera, M. Myocardial infarction redefined—A consensus document of The joint european society of cardiology/american college of cardiology committee for the redefinition of myocardial infarction. J. Am. Coll. Cardiol. 2000, 36, 959–969. [Google Scholar] [CrossRef] [PubMed]
- Roffi, M.; Patrono, C.; Collet, J.-P.; Mueller, C.; Valgimigli, M.; Andreotti, F.; Bax, J.J.; Borger, M.A.; Brotons, C.; Chew, D.P.; et al. 2015 ESC guidelines for the management of acute coronary syndromes in patients presenting without persistent ST-segment elevation. Kardiol. Pol. 2015, 73, 1207–1294. [Google Scholar] [CrossRef]
- Feng, S.; Yan, M.; Xue, Y.; Huang, J.; Yang, X. Electrochemical immunosensor for cardiac troponin I detection based on covalent organic framework and enzyme-catalyzed signal amplification. Anal. Chem. 2021, 93, 13572–13579. [Google Scholar] [CrossRef]
- Jo, H.; Gu, H.; Jeon, W.; Youn, H.; Her, J.; Kim, S.-K.; Lee, J.; Shin, J.H.; Ban, C. Electrochemical aptasensor of cardiac troponin I for the early diagnosis of acute myocardial infarction. Anal. Chem. 2015, 87, 9869–9875. [Google Scholar] [CrossRef]
- Yan, H.; Tang, X.; Zhu, X.; Zeng, Y.; Lu, X.; Yin, Z.; Lu, Y.; Yang, Y.; Li, L. Sandwich-type electrochemical immunosensor for highly sensitive determination of cardiac troponin I using carboxyl-terminated ionic liquid and helical carbon nanotube composite as platform and ferrocenecarboxylic acid as signal label. Sens. Actuators B Chem. 2018, 277, 234–240. [Google Scholar] [CrossRef]
- Wang, N.; Wang, J.; Zhao, X.; Chen, H.; Xu, H.; Bai, L.; Wang, W.; Yang, H.; Wei, D.; Yuan, B. Highly sensitive electrochemical immunosensor for the simultaneous detection of multiple tumor markers for signal amplification. Talanta 2021, 226, 122133. [Google Scholar] [CrossRef]
- Liu, X.; Wen, Y.; Wang, W.; Zhao, Z.; Han, Y.; Tang, K.; Wang, D. Nanobody-based electrochemical competitive immunosensor for the detection of AFB1 through AFB1-HCR as signal amplifier. Microchim. Acta 2020, 187, 352. [Google Scholar] [CrossRef] [PubMed]
- Anaya, P.; Moliterno, D.J. The evolving role of cardiac troponin in the evaluation of cardiac disorders. Curr. Cardiol. Rep. 2013, 15, 420. [Google Scholar] [CrossRef]
- Li, J.; Lv, Y.; Li, N.; Wu, R.; Li, J.; You, J.; Shen, H.; Chen, X.; Li, L.S. Dual protecting encapsulation synthesis of ultrastable quantum-dot nanobeads for sensitive and accurate detection of cardiac biomarkers. Sens. Actuators B Chem. 2021, 344, 130275. [Google Scholar] [CrossRef]
- Zhao, H.; Zheng, J.; Liang, H.; Liu, H.-F.; Liu, F.; Zhang, Y.-P.; Li, C.-P. Electrochemical/colorimetric dual-mode sensing strategy for cardiac troponin I detection based on zirconium nitride functionalized covalent organic frameworks. Sens. Actuators B Chem. 2023, 391, 134026. [Google Scholar] [CrossRef]
- Eshlaghi, S.N.; Syedmoradi, L.; Amini, A.; Omidfar, K. A Label-free electrochemical aptasensor based on screen printed carbon electrodes with gold nanoparticles-polypyrrole composite for detection of cardiac troponin I. IEEE Sens. J. 2023, 23, 3439–3445. [Google Scholar] [CrossRef]
- Jiao, L.; Zhang, L.; Du, W.; Li, H.; Yang, D.; Zhu, C. Au@Pt nanodendrites enhanced multimodal enzyme-linked immunosorbent assay. Nanoscale 2019, 11, 8798–8802. [Google Scholar] [CrossRef] [PubMed]
- Dorraj, G.S.; Rassaee, M.J.; Latifi, A.M.; Pishgoo, B.; Tavallaei, M. Selection of DNA aptamers against Human Cardiac Troponin I for colorimetric sensor based dot blot application. J. Biotechnol. 2015, 208, 80–86. [Google Scholar] [CrossRef] [PubMed]
- Chen, K.; Zhao, H.; Wang, Z.; Zhou, F.; Lan, M. Sandwich-type electrochemical aptasensor based on polydopamine-Au-metal ions as signal label and coralloid Au-conductive carbon architecture-modified electrode for the simultaneous detection of cardiac troponin I and myoglobin. Sens. Actuators B Chem. 2023, 390, 134044. [Google Scholar] [CrossRef]
- Mi, X.; Li, H.; Tan, R.; Feng, B.; Tu, Y. The TDs/aptamer cTnI biosensors based on HCR and Au/Ti3C2-MXene amplification for screening serious patient in COVID-19 pandemic. Biosens. Bioelectron. 2021, 192, 113482. [Google Scholar] [CrossRef]
- Karyakin, A.A. Prussian blue and its analogues: Electrochemistry and analytical applications. Electroanalysis 2001, 13, 813–819. [Google Scholar] [CrossRef]
- Chu, Z.; Liu, Y.; Jin, W. Recent progress in Prussian blue films: Methods used to control regular nanostructures for electrochemical biosensing applications. Biosens. Bioelectron. 2017, 96, 17–25. [Google Scholar] [CrossRef] [PubMed]
- Zhai, J.; Zhai, Y.; Wen, D.; Dong, S. Prussian blue/multiwalled carbon nanotube hybrids: Synthesis, assembly and electrochemical behavior. Electroanalysis 2009, 21, 2207–2212. [Google Scholar] [CrossRef]
- Jin, E.; Lu, X.; Cui, L.; Chao, D.; Wang, C. Fabrication of graphene/prussian blue composite nanosheets and their electrocatalytic reduction of H2O2. Electrochim. Acta 2010, 55, 7230–7234. [Google Scholar] [CrossRef]
- Lai, G.; Zhang, H.; Yu, A.; Ju, H. In situ deposition of Prussian blue on mesoporous carbon nanosphere for sensitive electrochemical immunoassay. Biosens. Bioelectron. 2015, 74, 660–665. [Google Scholar] [CrossRef] [PubMed]
- Yang, M.; Wu, X.; Hu, X.; Wang, K.; Zhang, C.; Gyimah, E.; Yakubu, S.; Zhang, Z. Electrochemical immunosensor based on Ag+-dependent CTAB-AuNPs for ultrasensitive detection of sulfamethazine. Biosens. Bioelectron. 2019, 144, 111643. [Google Scholar] [CrossRef] [PubMed]
- Fan, Y.; Shi, S.; Ma, J.; Guo, Y. A paper-based electrochemical immunosensor with reduced graphene oxide/thionine/gold nanoparticles nanocomposites modification for the detection of cancer antigen 125. Biosens. Bioelectron. 2019, 135, 1–7. [Google Scholar] [CrossRef] [PubMed]
- Zhang, Z.; Zhang, Y.; Yu, H.; Rong, S.; Gao, H.; Meng, L.; Dai, J.; Pan, H.; Chang, D. Spherical carrier amplification strategy for electrochemical immunosensor based on polystyrene-gold nanorods @L-cysteine/MoS2 for determination of tacrolimus. Talanta 2020, 220, 121321. [Google Scholar] [CrossRef]
- Sun, B.; Kan, L.; Liu, Y.; Sun, Y.; Liu, J.; Wu, Y.; Li, H.; Yu, S.; Bao, L.; Gao, C. An electrochemical immunosensor based on GO@CS for highly sensitive and accurate detection of cardiovascular markers-cTn-I. J. Electrochem. Soc. 2023, 170, 117502. [Google Scholar] [CrossRef]
- Aparicio, C.; Filip, J.; Machala, L. From Prussian blue to iron carbides: High-temperature XRD monitoring of thermal transformation under inert gases. Powder Diffr. 2017, 32, S207–S212. [Google Scholar] [CrossRef]
- Fan, L.; Zhao, G.; Shi, H.; Liu, M.; Li, Z. A highly selective electrochemical impedance spectroscopy-based aptasensor for sensitive detection of acetamiprid. Biosens. Bioelectron. 2013, 43, 12–18. [Google Scholar] [CrossRef]
- Karastogianni, S.; Diamantidou, D.; Girousi, S. Selective voltammetric detection of ascorbic acid from rosa canina on a modified graphene oxide paste electrode by a manganese(ii) complex. Biosensors 2021, 11, 294. [Google Scholar] [CrossRef] [PubMed]
- Zeng, L.; Lin, C.; Liu, P.; Sun, D.; Lu, J. Anisotropic aptamer-modified DNA tetrahedra/MOF nanoprobes for enhanced colorimetric aptasensing of cardiac troponin I. Chem. Eng. J. 2023, 474, 145525. [Google Scholar] [CrossRef]
- Qiao, X.; Li, K.; Xu, J.; Cheng, N.; Sheng, Q.; Cao, W.; Yue, T.; Zheng, J. Novel electrochemical sensing platform for ultrasensitive detection of cardiac troponin I based on aptamer-MoS2 nanoconjugates. Biosens. Bioelectron. 2018, 113, 142–147. [Google Scholar] [CrossRef] [PubMed]
- Wang, Z.; Zhao, H.; Chen, K.; Cao, S.; Lan, M. Sandwich-type electrochemical aptasensor based on HMCS@PDA@AuNPs and PtCu DNs/MUN-CuO-TiO2 for ultrasensitive detection of cardiac troponin I. Sens. Actuators B Chem. 2023, 393, 134275. [Google Scholar] [CrossRef]
- Chen, K.; Zhao, H.; Wang, Z.; Zhou, F.; Shi, Z.; Cao, S.; Lan, M. Sandwich-type electrochemical aptasensor based on Au-modified conductive octahedral carbon architecture and snowflake-like PtCuNi for the sensitive detection of cardiac troponin I. Biosens. Bioelectron. 2022, 212, 114431. [Google Scholar] [CrossRef] [PubMed]
- Mi, X.; Li, H.; Tu, Y. An aptamer biosensing strategy for label-free assay of dual acute myocardial infarction biomarkers built upon AuNPs/Ti3C2-MXenes. Chemosensors 2023, 11, 157. [Google Scholar] [CrossRef]
- Song, Z.; Song, J.; Gao, F.; Chen, X.; Wang, Q.; Zhao, Y.; Huang, X.; Yang, C.; Wang, Q. Novel electroactive ferrocene-based covalent organic frameworks towards electrochemical label-free aptasensors for the detection of Cardiac Troponin I. Sens. Actuators B Chem. 2022, 368, 132205. [Google Scholar] [CrossRef]








| Method | Immobilized Receptor | Electrode Material | Linear Range (ng/mL) | LOD (pg/mL) | Ref. |
|---|---|---|---|---|---|
| SWV | Tro4 | Fc-Si nanoparticles | 0.024–240 | 24 | [8] |
| ELISA | Tro4-Tro6 | Fe3O4-Au-TAPT-TDNs | 0.05–100 | 27 | [32] |
| EIS | Tro4 | MoS2 nanosheets | 0.024–24 | 23 | [33] |
| i-t | Tro4-Tro6 | HMCS@PDA@AuNPs PtCu DNs/MUN-CuO-TiO2 | 1 × 10−5–500 | 2.3 × 10−3 | [34] |
| i-t | Aptamer 1-Aptamer 2 | Au/Zr–C/PtCuNi | 1 × 10−5–100 | 1.24 × 10−3 | [35] |
| DPV | Tro6 | PDA-Au-Pb2+/Cu2+/Tro6 | 1 × 10−5–1000 | 3.8 × 10−3 | [18] |
| DPV | thiol-aptamer | AuNPs/Ti3C2-MXene | 2.424 × 10−4–3 | 0.14 × 10−3 | [36] |
| DPV | Fc-COFNs aptamer | CSA/MCH/Fc-COFNs-MBA/AuE | 1 × 10−5–10 | 2.6 × 10−3 | [37] |
| DPV | Tro4 | Tro4/AuNPs/PB/PS/GCE | 1 × 10−5–1000 | 2.03 × 10−3 | This work |
| Samples No. | Added (ng/mL) | Measured (ng/mL) | Recovery Rate (%, n = 3) | RSD (%, n = 3) |
|---|---|---|---|---|
| 1 | 0.1 | 0.10 | 102.0% | 2.7% |
| 2 | 1 | 1.04 | 104.0% | 4.7% |
| 3 | 10 | 10.13 | 101.3% | 4.5% |
Disclaimer/Publisher’s Note: The statements, opinions and data contained in all publications are solely those of the individual author(s) and contributor(s) and not of MDPI and/or the editor(s). MDPI and/or the editor(s) disclaim responsibility for any injury to people or property resulting from any ideas, methods, instructions or products referred to in the content. |
© 2024 by the authors. Licensee MDPI, Basel, Switzerland. This article is an open access article distributed under the terms and conditions of the Creative Commons Attribution (CC BY) license (https://creativecommons.org/licenses/by/4.0/).
Share and Cite
Jiang, L.; Li, D.; Su, M.; Qiu, Y.; Chen, F.; Qin, X.; Wang, L.; Gui, Y.; Zhao, J.; Guo, H.; et al. A Label-Free Electrochemical Aptamer Sensor for Sensitive Detection of Cardiac Troponin I Based on AuNPs/PB/PS/GCE. Nanomaterials 2024, 14, 1579. https://doi.org/10.3390/nano14191579
Jiang L, Li D, Su M, Qiu Y, Chen F, Qin X, Wang L, Gui Y, Zhao J, Guo H, et al. A Label-Free Electrochemical Aptamer Sensor for Sensitive Detection of Cardiac Troponin I Based on AuNPs/PB/PS/GCE. Nanomaterials. 2024; 14(19):1579. https://doi.org/10.3390/nano14191579
Chicago/Turabian StyleJiang, Liying, Dongyang Li, Mingxing Su, Yirong Qiu, Fenghua Chen, Xiaomei Qin, Lan Wang, Yanghai Gui, Jianbo Zhao, Huishi Guo, and et al. 2024. "A Label-Free Electrochemical Aptamer Sensor for Sensitive Detection of Cardiac Troponin I Based on AuNPs/PB/PS/GCE" Nanomaterials 14, no. 19: 1579. https://doi.org/10.3390/nano14191579
APA StyleJiang, L., Li, D., Su, M., Qiu, Y., Chen, F., Qin, X., Wang, L., Gui, Y., Zhao, J., Guo, H., Qin, X., & Zhang, Z. (2024). A Label-Free Electrochemical Aptamer Sensor for Sensitive Detection of Cardiac Troponin I Based on AuNPs/PB/PS/GCE. Nanomaterials, 14(19), 1579. https://doi.org/10.3390/nano14191579
