All-Natural Gelatin-Based Nanoemulsion Loaded with TLR 7/8 Agonist for Efficient Modulation of Macrophage Polarization for Immunotherapy
Abstract
1. Introduction
2. Materials and Methods
2.1. Materials
2.2. Preparation of Resiquimod-Loaded Gelatin Nanoemulsions
2.3. Size and Charge of Nanoemulsions by Dynamic Light Scattering (DLS)
2.4. Cell Viability of Resiquimod-GNE on M2-like RAW 264.7 Cells
2.5. Confocal Imaging
2.6. Pro-Inflammatory Marker Expression Assessment
2.7. Flow Cytometry for Evaluation of Macrophage Repolarization
2.8. Co-Culture Model
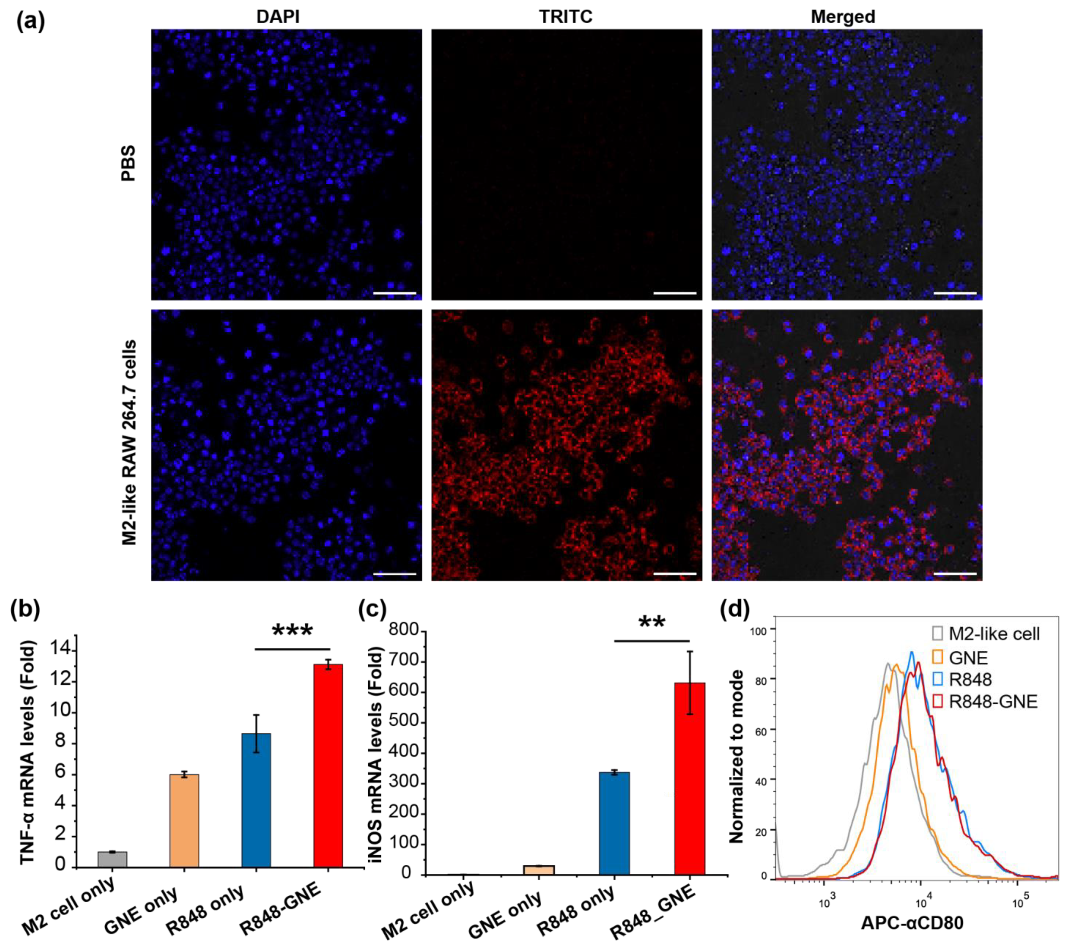
3. Results and Discussion
4. Conclusions
Author Contributions
Funding
Data Availability Statement
Acknowledgments
Conflicts of Interest
References
- Murray, P.J.; Wynn, T.A. Protective and Pathogenic Functions of Macrophage Subsets. Nat. Rev. Immunol. 2011, 11, 723–737. [Google Scholar] [CrossRef] [PubMed]
- Shapouri-Moghaddam, A.; Mohammadian, S.; Vazini, H.; Taghadosi, M.; Esmaeili, S.; Mardani, F.; Seifi, B.; Mohammadi, A.; Afshari, J.T.; Sahebkar, A. Macrophage Plasticity, Polarization, and Function in Health and Disease. J. Cell. Physiol. 2018, 233, 6425–6440. [Google Scholar] [CrossRef] [PubMed]
- Liu, Y.; Hardie, J.; Zhang, X.; Rotello, V.M. Effects of Engineered Nanoparticles on the Innate Immune System. Semin. Immunol. 2017, 34, 25–32. [Google Scholar] [CrossRef]
- Murray, P.J.; Allen, J.E.; Biswas, S.K.; Fisher, E.A.; Gilroy, D.W.; Goerdt, S.; Gordon, S.; Hamilton, J.A.; Ivashkiv, L.B.; Lawrence, T.; et al. Macrophage Activation and Polarization: Nomenclature and Experimental Guidelines. Immunity 2014, 41, 14–20. [Google Scholar] [CrossRef]
- Wynn, T.A.; Chawla, A.; Pollard, J.W. Macrophage Biology in Development, Homeostasis and Disease. Nature 2013, 496, 445–455. [Google Scholar] [CrossRef]
- Mosser, D.M.; Edwards, J.P. Exploring the Full Spectrum of Macrophage Activation. Nat. Rev. Immunol. 2008, 8, 958–969. [Google Scholar] [CrossRef]
- Zhang, Q.; Sioud, M. Tumor-Associated Macrophage Subsets: Shaping Polarization and Targeting. Int. J. Mol. Sci. 2023, 24, 7493. [Google Scholar] [CrossRef]
- Boutilier, A.J.; Elsawa, S.F. Macrophage Polarization States in the Tumor Microenvironment. Int. J. Mol. Sci. 2021, 22, 6995. [Google Scholar] [CrossRef] [PubMed]
- Duque, G.A.; Descoteaux, A. Macrophage Cytokines: Involvement in Immunity and Infectious Diseases. Front. Immunol. 2014, 5, 491. [Google Scholar] [CrossRef]
- Krzyszczyk, P.; Schloss, R.; Palmer, A.; Berthiaume, F. The Role of Macrophages in Acute and Chronic Wound Healing and Interventions to Promote Pro-Wound Healing Phenotypes. Front. Physiol. 2018, 9, 419. [Google Scholar] [CrossRef]
- Kuninaka, Y.; Ishida, Y.; Ishigami, A.; Nosaka, M.; Matsuki, J.; Yasuda, H.; Kofuna, A.; Kimura, A.; Furukawa, F.; Kondo, T. Macrophage Polarity and Wound Age Determination. Sci. Rep. 2022, 12, 20327. [Google Scholar] [CrossRef] [PubMed]
- Zheng, H.; Cheng, X.; Jin, L.; Shan, S.; Yang, J.; Zhou, J. Recent Advances in Strategies to Target the Behavior of Macrophages in Wound Healing. Biomed. Pharmacother. 2023, 165, 115199. [Google Scholar] [CrossRef] [PubMed]
- Mantovani, A.; Sozzani, S.; Locati, M.; Allavena, P.; Sica, A. Macrophage Polarization: Tumor-Associated Macrophages as a Paradigm for Polarized M2 Mononuclear Phagocytes. Trends Immunol. 2002, 23, 549–555. [Google Scholar] [CrossRef] [PubMed]
- Lin, E.Y.; Pollard, J.W. Tumor-Associated Macrophages Press the Angiogenic Switch in Breast Cancer. Cancer Res. 2007, 67, 5064–5066. [Google Scholar] [CrossRef]
- Franklin, R.A.; Liao, W.; Sarkar, A.; Kim, M.V.; Bivona, M.R.; Liu, K.; Pamer, E.G.; Li, M.O. The Cellular and Molecular Origin of Tumor-Associated Macrophages. Science. 2014, 344, 921–925. [Google Scholar] [CrossRef]
- Noy, R.; Pollard, J.W. Tumor-Associated Macrophages: From Mechanisms to Therapy. Immunity 2014, 41, 49–61. [Google Scholar] [CrossRef]
- Pathria, P.; Louis, T.L.; Varner, J.A. Targeting Tumor-Associated Macrophages in Cancer. Trends Immunol. 2019, 40, 310–327. [Google Scholar] [CrossRef]
- Larionova, I.; Tuguzbaeva, G.; Ponomaryova, A.; Stakheyeva, M.; Cherdyntseva, N.; Pavlov, V.; Choinzonov, E.; Kzhyshkowska, J. Tumor-Associated Macrophages in Human Breast, Colorectal, Lung, Ovarian and Prostate Cancers. Front. Oncol. 2020, 10, 566511. [Google Scholar] [CrossRef]
- Belgiovine, C.; Digifico, E.; Anfray, C.; Ummarino, A.; Andón, F.T. Targeting Tumor-Associated Macrophages in Anti-Cancer Therapies: Convincing the Traitors to Do the Right Thing. J. Clin. Med. 2020, 9, 3226. [Google Scholar] [CrossRef]
- Olson, O.C.; Kim, H.; Quail, D.F.; Foley, E.A.; Joyce, J.A. Tumor-Associated Macrophages Suppress the Cytotoxic Activity of Antimitotic Agents. Cell Rep. 2017, 19, 101–113. [Google Scholar] [CrossRef]
- Dai, Q.; Wilhelm, S.; Ding, D.; Syed, A.M.; Sindhwani, S.; Zhang, Y.; Chen, Y.Y.; Macmillan, P.; Chan, W.C.W. Quantifying the Ligand-Coated Nanoparticle Delivery to Cancer Cells in Solid Tumors. ACS Nano 2018, 12, 8423–8435. [Google Scholar] [CrossRef]
- De Palma, M.; Lewis, C.E. Macrophage Regulation of Tumor Responses to Anticancer Therapies. Cancer Cell 2013, 23, 277–286. [Google Scholar] [CrossRef] [PubMed]
- Liu, J.; Chen, Q.; Feng, L.; Liu, Z. Nanomedicine for Tumor Microenvironment Modulation and Cancer Treatment Enhancement. Nano Today 2018, 21, 55–73. [Google Scholar] [CrossRef]
- Pahlavanneshan, S.; Sayadmanesh, A.; Ebrahimiyan, H.; Basiri, M. Toll-Like Receptor-Based Strategies for Cancer Immunotherapy. J. Immunol. Res. 2021, 2021, 9912188. [Google Scholar] [CrossRef] [PubMed]
- Farooq, M.; Batool, M.; Kim, M.S.; Choi, S. Toll-Like Receptors as a Therapeutic Target in the Era of Immunotherapies. Front. Cell Dev. Biol. 2021, 9, 756315. [Google Scholar] [CrossRef]
- Sun, H.; Li, Y.; Zhang, P.; Xing, H.; Zhao, S.; Song, Y.; Wan, D.; Yu, J. Targeting Toll-like Receptor 7/8 for Immunotherapy: Recent Advances and Prospectives. Biomark. Res. 2022, 10, 89. [Google Scholar] [CrossRef]
- Zhang, X.; Liu, Y.; Jiang, M.; Mas-Rosario, J.A.; Fedeli, S.; Cao-Milan, R.; Liu, L.; Winters, K.J.; Hirschbiegel, C.M.; Nabawy, A.; et al. Polarization of Macrophages to an Anti-Cancer Phenotype through in Situ Uncaging of a TLR 7/8 Agonist Using Bioorthogonal Nanozymes. Chem. Sci. 2024, 15, 2486–2494. [Google Scholar] [CrossRef] [PubMed]
- Zeng, Q.; Jewell, C.M. Directing Toll-like Receptor Signaling in Macrophages to Enhance Tumor Immunotherapy. Curr. Opin. Biotechnol. 2019, 60, 138–145. [Google Scholar] [CrossRef]
- Keppler, M.; Straß, S.; Geiger, S.; Fischer, T.; Späth, N.; Weinstein, T.; Schwamborn, A.; Guezguez, J.; Guse, J.-H.; Laufer, S.; et al. Imidazoquinolines with Improved Pharmacokinetic Properties Induce a High IFNα to TNFα Ratio in Vitro and in Vivo. Front. Immunol. 2023, 14, 1168252. [Google Scholar] [CrossRef]
- Cully, M. Re-Educating Tumour-Associated Macrophages with Nanoparticles. Nat. Rev. Drug Discov. 2018, 17, 468. [Google Scholar] [CrossRef]
- Zhang, Z.; Kuo, J.C.T.; Zhang, C.; Huang, Y.; Zhou, Z.; Lee, R.J. A Squalene-Based Nanoemulsion for Therapeutic Delivery of Resiquimod. Pharmaceutics 2021, 13, 2060. [Google Scholar] [CrossRef] [PubMed]
- Zhang, Z.; Kuo, J.C.T.; Zhang, C.; Huang, Y.; Lee, R.J. Ivermectin Enhanced Antitumor Activity of Resiquimod in a Co-Loaded Squalene Emulsion. J. Pharm. Sci. 2022, 111, 3038–3046. [Google Scholar] [CrossRef] [PubMed]
- Lu, R.; Groer, C.; Kleindl, P.A.; Moulder, K.R.; Huang, A.; Hunt, J.R.; Cai, S.; Aires, D.J.; Berkland, C.; Forrest, M.L. Formulation and Preclinical Evaluation of a Toll-like Receptor 7/8 Agonist as an Anti-Tumoral Immunomodulator. J. Control. Release 2019, 306, 165–176. [Google Scholar] [CrossRef]
- Rao, G.C.S.; Kumar, M.S.; Mathivanan, N.; Rao, M.E.B. Nanosuspensions as the Most Promising Approach in Nanoparticulate Drug Delivery Systems. Pharmazie 2004, 59, 5–9. [Google Scholar] [PubMed]
- Smith, A.A.A.; Gale, E.C.; Roth, G.A.; Maikawa, C.L.; Correa, S.; Yu, A.C.; Appel, E.A. Nanoparticles Presenting Potent TLR7/8 Agonists Enhance Anti-PD-L1 Immunotherapy in Cancer Treatment. Biomacromolecules 2020, 21, 3704–3712. [Google Scholar] [CrossRef]
- Sreena, R.; Nathanael, A.J. Biodegradable Biopolymeric Nanoparticles for Biomedical Applications-Challenges and Future Outlook. Materials 2023, 16, 2364. [Google Scholar] [CrossRef]
- Fazal, T.; Murtaza, B.N.; Shah, M.; Iqbal, S.; Rehman, M.; Jaber, F.; Dera, A.A.; Awwad, N.S.; Ibrahium, H.A. Recent Developments in Natural Biopolymer Based Drug Delivery Systems. RSC Adv. 2023, 13, 23087–23121. [Google Scholar] [CrossRef]
- Thauvin, C.; Widmer, J.; Mottas, I.; Hocevar, S.; Allémann, E.; Bourquin, C.; Delie, F. Development of Resiquimod-Loaded Modified PLA-Based Nanoparticles for Cancer Immunotherapy: A Kinetic Study. Eur. J. Pharm. Biopharm. 2019, 139, 253–261. [Google Scholar] [CrossRef] [PubMed]
- Ji, G.; Zhang, Y.; Si, X.; Yao, H.; Ma, S.; Xu, Y.; Zhao, J.; Ma, C.; He, C.; Tang, Z.; et al. Biopolymer Immune Implants’ Sequential Activation of Innate and Adaptive Immunity for Colorectal Cancer Postoperative Immunotherapy. Adv. Mater. 2021, 33, 2004559. [Google Scholar] [CrossRef]
- Figueiredo, P.; Lepland, A.; Scodeller, P.; Fontana, F.; Torrieri, G.; Tiboni, M.; Shahbazi, M.A.; Casettari, L.; Kostiainen, M.A.; Hirvonen, J.; et al. Peptide-Guided Resiquimod-Loaded Lignin Nanoparticles Convert Tumor-Associated Macrophages from M2 to M1 Phenotype for Enhanced Chemotherapy. Acta Biomater. 2021, 133, 231–243. [Google Scholar] [CrossRef]
- Li, C.H.; Landis, R.F.; Makabenta, J.M.; Nabawy, A.; Tronchet, T.; Archambault, D.; Liu, Y.; Huang, R.; Golan, M.; Cui, W.; et al. Nanotherapeutics Using All-Natural Materials. Effective Treatment of Wound Biofilm Infections Using Crosslinked Nanoemulsions. Mater. Horiz. 2021, 8, 1776–1782. [Google Scholar] [CrossRef] [PubMed]
- Bigi, A.; Cojazzi, G.; Panzavolta, S.; Rubini, K.; Roveri, N. Mechanical and Thermal Properties of Gelatin Films at Different Degrees of Glutaraldehyde Crosslinking. Biomaterials 2001, 22, 763–768. [Google Scholar] [CrossRef] [PubMed]
- Pantani, R.; Turng, L.S. Manufacturing of Advanced Biodegradable Polymeric Components. J. Appl. Polym. Sci. 2015, 132, 42305. [Google Scholar] [CrossRef]
- Nabawy, A.; Huang, R.; Luther, D.C.; Zhang, X.; Li, C.H.; Makabenta, J.M.; Rotello, V.M. All-Natural Gelatin-Based Bioorthogonal Catalysts for Efficient Eradication of Bacterial Biofilms. Chem. Sci. 2022, 13, 12071–12077. [Google Scholar] [CrossRef]
- Ulanowska, M.; Olas, B. Biological Properties and Prospects for the Application of Eugenol—A Review. Int. J. Mol. Sci. 2021, 22, 3671. [Google Scholar] [CrossRef]
- Kowalewska, A.; Majewska-smolarek, K. Eugenol-Based Polymeric Materials—Antibacterial Activity Doses for Long Periods of Time. Therefore, a Growing Interest in Eu Keywords: Essential Oils of Cinnamon, Bay and Tulsi Leaves, Turmeric, Nutm Syzygium Aromaticum Activities of This Compound. Antibiotics 2023, 12, 1570. [Google Scholar] [CrossRef]
- Canel, M.; Taggart, D.; Sims, A.H.; Lonergan, D.W.; Waizenegger, I.C.; Serrels, A. T-Cell Co-Stimulation in Combination with Targeting FAK Drives Enhanced Anti-Tumor Immunity. eLife 2020, 9, e48092. [Google Scholar] [CrossRef]




Disclaimer/Publisher’s Note: The statements, opinions and data contained in all publications are solely those of the individual author(s) and contributor(s) and not of MDPI and/or the editor(s). MDPI and/or the editor(s) disclaim responsibility for any injury to people or property resulting from any ideas, methods, instructions or products referred to in the content. |
© 2024 by the authors. Licensee MDPI, Basel, Switzerland. This article is an open access article distributed under the terms and conditions of the Creative Commons Attribution (CC BY) license (https://creativecommons.org/licenses/by/4.0/).
Share and Cite
Goswami, R.; Nabawy, A.; Jiang, M.; Cicek, Y.A.; Hassan, M.A.; Nagaraj, H.; Zhang, X.; Rotello, V.M. All-Natural Gelatin-Based Nanoemulsion Loaded with TLR 7/8 Agonist for Efficient Modulation of Macrophage Polarization for Immunotherapy. Nanomaterials 2024, 14, 1556. https://doi.org/10.3390/nano14191556
Goswami R, Nabawy A, Jiang M, Cicek YA, Hassan MA, Nagaraj H, Zhang X, Rotello VM. All-Natural Gelatin-Based Nanoemulsion Loaded with TLR 7/8 Agonist for Efficient Modulation of Macrophage Polarization for Immunotherapy. Nanomaterials. 2024; 14(19):1556. https://doi.org/10.3390/nano14191556
Chicago/Turabian StyleGoswami, Ritabrita, Ahmed Nabawy, Mingdi Jiang, Yagiz Anil Cicek, Muhammad Aamir Hassan, Harini Nagaraj, Xianzhi Zhang, and Vincent M Rotello. 2024. "All-Natural Gelatin-Based Nanoemulsion Loaded with TLR 7/8 Agonist for Efficient Modulation of Macrophage Polarization for Immunotherapy" Nanomaterials 14, no. 19: 1556. https://doi.org/10.3390/nano14191556
APA StyleGoswami, R., Nabawy, A., Jiang, M., Cicek, Y. A., Hassan, M. A., Nagaraj, H., Zhang, X., & Rotello, V. M. (2024). All-Natural Gelatin-Based Nanoemulsion Loaded with TLR 7/8 Agonist for Efficient Modulation of Macrophage Polarization for Immunotherapy. Nanomaterials, 14(19), 1556. https://doi.org/10.3390/nano14191556

