Adipocyte-Targeted Nanocomplex with Synergistic Photothermal and Pharmacological Effects for Combating Obesity and Related Metabolic Syndromes
Abstract
1. Introduction
2. Materials and Methods
2.1. Materials
2.2. Synthesis of Peptide-Modified DSPE-PEG2kDa-Mal
2.3. Construction and Characterization of the Nanocomplex pTSL@(P+I)
2.4. Photothermal Property of pTSL@(P+I)
2.5. In Vitro Drug Release from pTSL@(P+I)
2.6. Biocompatibility of pTSL@(P+I)
2.7. In Vitro Cellular Uptake of pTSL@(P+I)
2.8. In Vitro Pro-Browning Ability of pTSL@(P+I)
2.9. Evaluation of In Vivo Anti-Obesity Ability of pTSL@(P+I)
2.10. Measurement of Animal Energy Metabolism
2.11. Histological Assessment
2.12. Western Blot and Inflammatory Factor Analysis
2.13. Evaluation of Serologic Parameters
2.14. Statistical Analysis
3. Results and Discussion
3.1. Preparation and Characterization of pTSL@(P+I)
3.2. In Vitro Piog Release from pTSL@(P+I)
3.3. Biocompatibility of pTSL@(P+I)
3.4. Efficient Cellular Uptake of pTSL@(P+I)
3.5. pTSL@(P+I)-Induced Browning of White Adipocytes
3.6. Molecular Mechanism of Pro-Browning by pTSL@(P+I) In Vitro
3.7. Anti-Obesity Effect of pTSL@(P+I) on Diet-Induced Obesity Mice
3.8. In Vivo Photothermal Characterization and Biodistribution of pTSL@(P+I)
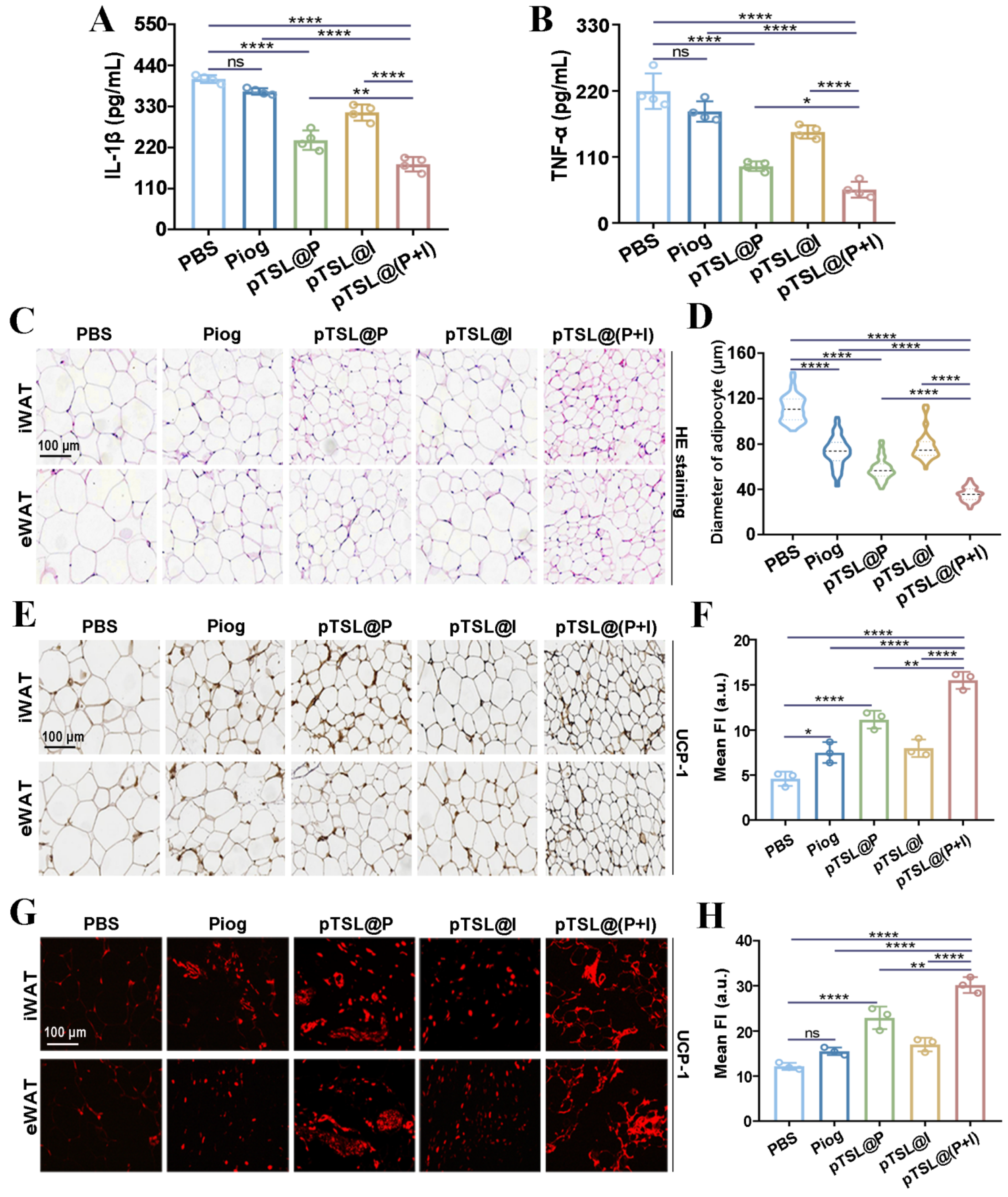
3.9. Physiological Effects of pTSL@(P+I) on Diet-Induced Obesity Mice
3.10. Mechanistic Study of pTSL@(P+I) Anti-Obesity Treatment
3.11. Safety Assessment of pTSL@(P+I)
4. Conclusions
Supplementary Materials
Author Contributions
Funding
Institutional Review Board Statement
Data Availability Statement
Conflicts of Interest
References
- Mahmoud, I.; Al-Wandi, A.S.; Gharaibeh, S.S.; Mohamed, S.A. Concordances and correlations between anthropometric indices of obesity: A systematic review. Public Health 2021, 198, 301–306. [Google Scholar] [CrossRef]
- Perdomo, C.M.; Cohen, R.; Sumithran, P.; Clément, K.; Frühbeck, G. Contemporary medical, device, and surgical therapies for obesity in adults. Lancet 2023, 401, 1116–1130. [Google Scholar] [CrossRef]
- Piche, M.E.; Tchernof, A.; Despres, J.P. Obesity Phenotypes, Diabetes, and Cardiovascular Diseases. Circ. Res. 2020, 126, 1477–1500. [Google Scholar] [CrossRef] [PubMed]
- Olson, O.C.; Quail, D.F.; Joyce, J.A. Obesity and the tumor microenvironment. Science 2017, 358, 1130–1131. [Google Scholar] [CrossRef]
- Fagundes Assumpcao, J.A.; Pasquarelli-do-Nascimento, G.; Viegas Duarte, M.S.; Bonamino, M.H.; Magalhaes, K.G. The ambiguous role of obesity in oncology by promoting cancer but boosting antitumor immunotherapy. J. Biomed. Sci. 2022, 29, 12. [Google Scholar]
- Quek, J.; Chan, K.E.; Wong, Z.Y.; Tan, C.; Tan, B.; Lim, W.H.; Tan, D.J.H.; Tang, A.S.P.; Tay, P.; Xiao, J.; et al. Global prevalence of non-alcoholic fatty liver disease and non-alcoholic steatohepatitis in the overweight and obese population: A systematic review and meta-analysis. Lancet Gastroenterol. Hepatol. 2023, 8, 20–30. [Google Scholar] [CrossRef] [PubMed]
- Andreotti, F.; Crea, F.; Hennekens, C.H. Mechanisms, Pathophysiology, and Management of Obesity. N. Engl. J. Med. 2017, 376, 1490–1491. [Google Scholar]
- Son, J.W.; Kim, S. Comprehensive Review of Current and Upcoming Anti-Obesity Drugs. Diabetes Metab. J. 2020, 44, 802–818. [Google Scholar] [CrossRef]
- Chao, A.M.; Quigley, K.M.; Wadden, T.A. Dietary interventions for obesity: Clinical and mechanistic findings. J. Clin. Investig. 2021, 131, e140065. [Google Scholar] [CrossRef]
- Jackson, V.M.; Breen, D.M.; Fortin, J.P.; Liou, A.; Kuzmiski, J.B.; Loomis, A.K.; Rives, M.L.; Shah, B.; Carpino, P.A. Latest approaches for the treatment of obesity. Expert. Opin. Drug Discov. 2015, 10, 825–839. [Google Scholar] [CrossRef]
- Bray, G.A.; Fruhbeck, G.; Ryan, D.H.; Wilding, J.P.H. Management of obesity. Lancet 2016, 387, 1947–1956. [Google Scholar] [CrossRef] [PubMed]
- Reid, T.J.; Korner, J. Medical and Surgical Treatment of Obesity. Med. Clin. N. Am. 2022, 106, 837–852. [Google Scholar] [CrossRef] [PubMed]
- Krentz, A.J.; Fujioka, K.; Hompesch, M. Evolution of pharmacological obesity treatments: Focus on adverse side-effect profiles. Diabetes Obes. Metab. 2016, 18, 558–570. [Google Scholar] [CrossRef] [PubMed]
- Kral, J.; Machytka, E.; Horka, V.; Selucka, J.; Dolecek, F.; Spicak, J.; Kovarova, V.; Haluzik, M.; Buzga, M. Endoscopic Treatment of Obesity and Nutritional Aspects of Bariatric Endoscopy. Nutrients 2021, 13, 4268. [Google Scholar] [CrossRef] [PubMed]
- Bluher, M. Obesity: Global epidemiology and pathogenesis. Nat. Rev. Endocrinol. 2019, 15, 288–298. [Google Scholar] [CrossRef] [PubMed]
- Chen, K.Y.; Brychta, R.J.; Sater, Z.A.; Cassimatis, T.M.; Cero, C.; Fletcher, L.A.; Israni, N.S.; Johnson, J.W.; Lea, H.J.; Linderman, J.D.; et al. Opportunities and challenges in the therapeutic activation of human energy expenditure and thermogenesis to manage obesity. J. Biol. Chem. 2020, 295, 1926–1942. [Google Scholar] [CrossRef]
- Li, Y.; Wang, D.M.; Ping, X.D.; Zhang, Y.K.; Zhang, T.; Wang, L.; Jin, L.; Zhao, W.J.; Guo, M.W.; Shen, F.; et al. Local hyperthermia therapy induces of white fat and treats. Cell 2022, 185, 949–966. [Google Scholar] [CrossRef]
- Kwok, K.H.M.; Xu, A.; Lam, K.S.L. Heterogeneity of white adipose tissue: Molecular basis and clinical implications. Exp. Mol. Med. 2016, 48, e215. [Google Scholar]
- Ikeda, K.; Yamada, T. UCP1 Dependent and Independent Thermogenesis in Brown and Beige Adipocytes. Front. Endocrinol. 2020, 11, 498. [Google Scholar] [CrossRef]
- Vargas-Castillo, A.; Fuentes-Romero, R.; Rodriguez-Lopez, L.A.; Torres, N.; Tovar, A.R. Understanding the Biology of Thermogenic Fat: Is Browning A New Approach to the Treatment of Obesity? Arch. Med. Res. 2017, 48, 401–413. [Google Scholar] [CrossRef]
- Kiefer, F.W. The significance of beige and brown fat in humans. Endocr. Connect. 2017, 6, R70–R79. [Google Scholar] [CrossRef]
- Bi, P.; Shan, T.; Liu, W.; Yue, F.; Yang, X.; Liang, X.-R.; Wang, J.; Li, J.; Carlesso, N.; Liu, X.; et al. Inhibition of Notch signaling promotes browning of white adipose tissue and ameliorates obesity. Nat. Med. 2014, 20, 911–918. [Google Scholar] [CrossRef] [PubMed]
- Hiradate, R.; Khalil, I.A.; Matsuda, A.; Sasaki, M.; Hida, K.; Harashima, H. A novel dual-targeted rosiglitazone-loaded nanoparticle for the prevention of diet-induced obesity via the browning of white adipose tissue. J. Control. Release 2021, 329, 665–675. [Google Scholar] [CrossRef] [PubMed]
- Silvester, A.J.; Aseer, K.R.; Yun, J.W. Dietary polyphenols and their roles in fat browning. J. Nutr. Biochem. 2019, 64, 1–12. [Google Scholar] [CrossRef] [PubMed]
- Rao, Y.; Li, C.; Hu, Y.T.; Xu, Y.H.; Song, B.B.; Guo, S.Y.; Jiang, Z.; Zhao, D.D.; Chen, S.B.; Tan, J.H.; et al. A novel HSF1 activator ameliorates non-alcoholic steatohepatitis by stimulating mitochondrial adaptive oxidation. Br. J. Pharmacol. 2022, 179, 1411–1432. [Google Scholar] [CrossRef] [PubMed]
- Ma, X.; Xu, L.; Alberobello, A.T.; Gavrilova, O.; Bagattin, A.; Skarulis, M.; Liu, J.; Finkel, T.; Mueller, E. Celastrol Protects against Obesity and Metabolic Dysfunction through Activation of a HSF1-PGC1α Transcriptional Axis. Cell Metab. 2015, 22, 695–708. [Google Scholar] [CrossRef] [PubMed]
- Rao, Y.; Kuang, Z.Q.; Li, C.; Guo, S.Y.; Xu, Y.H.; Zhao, D.N.; Hu, Y.T.; Song, B.B.; Jiang, Z.; Ge, Z.H.; et al. Gut Akkermansia muciniphila ameliorates metabolic dysfunction-associated fatty liver disease by regulating the metabolism of L-aspartate via gut-liver axis. Gut Microbes 2021, 13, 1–19. [Google Scholar] [CrossRef] [PubMed]
- Xie, Z.X.; Xia, S.F.; Qiao, Y.; Shi, Y.H.; Le, G.W. Effect of GABA on oxidative stress in the skeletal muscles and plasma free amino acids in mice fed high-fat diet. J. Anim. Physiol. Anim. Nutr. 2015, 99, 492–500. [Google Scholar] [CrossRef] [PubMed]
- Sakers, A.; De Siqueira, M.K.; Seale, P.; Villanueva, C.J. Adipose-tissue plasticity in health and disease. Cell 2022, 185, 419–446. [Google Scholar]
- Norheim, F.; Langleite, T.M.; Hjorth, M.; Holen, T.; Kielland, A.; Stadheim, H.K.; Gulseth, H.L.; Birkeland, K.I.; Jensen, J.; Drevon, C.A. The effects of acute and chronic exercise on PGC-1α, irisin and browning of subcutaneous adipose tissue in humans. FEBS J. 2014, 281, 739–749. [Google Scholar] [CrossRef]
- Chen, R.; Huang, S.; Lin, T.; Ma, H.; Shan, W.; Duan, F.; Lv, J.; Zhang, J.; Ren, L.; Nie, L. Photoacoustic molecular imaging-escorted adipose photodynamic-browning synergy for fighting obesity with virus-like complexes. Nat. Nanotechnol. 2021, 16, 455–465. [Google Scholar] [CrossRef]
- Chung, J.Y.; Ul Ain, Q.; Song, Y.; Yong, S.-B.; Kim, Y.-H. Targeted delivery of CRISPR interference system against Fabp4 to white adipocytes ameliorates obesity, inflammation, hepatic steatosis, and insulin resistance. Genome Res. 2019, 29, 1442–1452. [Google Scholar] [CrossRef] [PubMed]
- Hossen, M.N.; Kajimoto, K.; Akita, H.; Hyodo, M.; Ishitsuka, T.; Harshika, H. Ligand-based targeted delivery of a peptide modified nanocarrier to endothelial cells in adipose tissue. J. Control. Release 2010, 147, 261–268. [Google Scholar] [CrossRef] [PubMed]
- Sun, D.; Zhou, J.K.; Zhao, L.S.; Zheng, Z.Y.; Li, J.; Pu, W.C.; Liu, S.Y.; Liu, X.S.; Liu, S.J.; Zheng, Y.; et al. Novel Curcumin Liposome Modified with Hyaluronan Targeting CD44 Plays an Anti-Leukemic Role in Acute Myeloid Leukemia in Vitro and in Vivo. Acs Appl. Mater. Interfaces 2017, 9, 16858–16869. [Google Scholar] [CrossRef] [PubMed]
- Ariyanto, E.F.; Shalannandia, W.A.; Lantika, U.A.; Fakih, T.M.; Ramadhan, D.S.F.; Gumilar, A.N.; Permana, F.K.; Rahmah, A.N.; Atik, N.; Khairani, A.F. Anthocyanin-Containing Purple Sweet Potato (Ipomoea batatas L.) Synbiotic Yogurt Inhibited 3T3-L1 Adipogenesis by Suppressing White Adipocyte-Specific Genes. J. Exp. Pharmacol. 2023, 15, 217–230. [Google Scholar] [CrossRef]
- Wu, L.Y.; Xia, M.F.; Duan, Y.N.; Zhang, L.N.; Jiang, H.W.; Hu, X.B.; Yan, H.M.; Zhang, Y.Q.; Gu, Y.S.; Shi, H.C.; et al. Berberine promotes the recruitment and activation of brown adipose tissue in mice and humans. Cell Death Dis. 2019, 10, 468. [Google Scholar] [CrossRef]
- Zhang, Z.G.; Zhang, H.Z.; Li, B.; Meng, X.J.; Wang, J.Q.; Zhang, Y.F.; Yao, S.S.; Ma, Q.Y.; Jin, L.N.; Yang, J.; et al. Berberine activates thermogenesis in white and brown adipose tissue. Nat. Commun. 2014, 5, 5493. [Google Scholar] [CrossRef]
- Ernsting, M.J.; Murakami, M.; Roy, A.; Li, S.-D. Factors controlling the pharmacokinetics, biodistribution and intratumoral penetration of nanoparticles. J. Control. Release 2013, 172, 782–794. [Google Scholar]
- Lee, S.G.; Kim, C.H.; Sung, S.W.; Lee, E.S.; Goh, M.S.; Yoon, H.Y.; Kang, M.J.; Lee, S.; Choi, Y.W. RIPL peptide-conjugated nanostructured lipid carriers for enhanced intracellular drug delivery to hepsin-expressing cancer cells. Int. J. Nanomed. 2018, 13, 3263–3278. [Google Scholar] [CrossRef]
- Yao, V.J.; D’Angelo, S.; Butler, K.S.; Theron, C.; Smith, T.L.; Marchio, S.; Gelovani, J.G.; Sidman, R.L.; Dobroff, A.S.; Brinker, C.J.; et al. Ligand-targeted theranostic nanomedicines against cancer. J. Control. Release 2016, 240, 267–286. [Google Scholar] [CrossRef]
- Mei, N.Q.; Robinson, M.; Davis, J.H.; Leonenko, Z. Melatonin Alters Fluid Phase Coexistence in POPC/DPP/Cholesterol Membranes. Biophys. J. 2020, 119, 2391–2402. [Google Scholar] [CrossRef] [PubMed]
- Liu, J.; Wang, D.; Xie, Z.; Ding, L.; Li, S.; Ma, X.; Liu, J.; Ren, J.; Xiao, C.; Yang, C.; et al. Combination of Pioglitazone and Metformin Actions on Liver Lipid Metabolism in Obese Mice. Biomolecules 2023, 13, 1199. [Google Scholar] [CrossRef]
- Collier, J.J.; Batdorf, H.M.; Merrifield, K.L.; Martin, T.M.; White, U.; Ravussin, E.; Burk, D.H.; Cooley, C.R.; Karlstad, M.D.; Burke, S.J. Pioglitazone Reverses Markers of Islet Beta-Cell De-Differentiation in db/db Mice While Modulating Expression of Genes Controlling Inflammation and Browning in White Adipose Tissue from Insulin-Resistant Mice and Humans. Biomedicines 2021, 9, 1189. [Google Scholar] [CrossRef] [PubMed]
- Ullmann, K.; Fachet, L.; Nirschl, H.; Leneweit, G. Monolayer/Bilayer Equilibrium of Phospholipids in Gel or Liquid States: Interfacial Adsorption via Monomer or Liposome Diffusion? Gels 2023, 9, 803. [Google Scholar] [CrossRef]
- Cheng, Y.; Zhang, Y.; Zhao, Z.; Li, G.; Li, J.; Li, A.; Xue, Y.; Zhu, B.; Wu, Z.; Zhang, X. Guanidinium-Decorated Nanostructure for Precision Sonodynamic-Catalytic Therapy of MRSA-Infected Osteomyelitis. Adv. Mater. 2022, 34, e2206646. [Google Scholar] [CrossRef]
- Barnhart, K.F.; Christianson, D.R.; Hanley, P.W.; Driessen, W.H.; Bernacky, B.J.; Baze, W.B.; Wen, S.; Tian, M.; Ma, J.; Kolonin, M.G.; et al. A peptidomimetic targeting white fat causes weight loss and improved insulin resistance in obese monkeys. Sci. Transl. Med. 2011, 3, 108ra112. [Google Scholar] [CrossRef]
- Kolonin, M.G.; Saha, P.K.; Chan, L.; Pasqualini, R.; Arap, W. Reversal of obesity by targeted ablation of adipose tissue. Nat. Med. 2004, 10, 625–632. [Google Scholar] [CrossRef] [PubMed]
- Brestoff, J.R.; Artis, D. Immune Regulation of Metabolic Homeostasis in Health and Disease. Cell 2015, 161, 146–160. [Google Scholar] [CrossRef]
- Ding, M.; Ma, Y.J.; Du, R.Q.; Zhou, W.Y.; Dou, X.; Yang, Q.Q.; Tang, Y.; Qian, S.W.; Liu, Y.; Pan, D.N.; et al. CHCHD10 Modulates Thermogenesis of Adipocytes by Regulating Lipolysis. Diabetes 2022, 71, 1862–1879. [Google Scholar] [CrossRef]
- Lo, K.A.; Sun, L. Turning WAT into BAT: A review on regulators controlling the browning of white adipocytes. Biosci. Rep. 2013, 33, e00065. [Google Scholar] [CrossRef]
- Hu, X.; Sun, A.; Chen, H.; Yan, X.; Ding, F.; Zheng, P.; Li, Z.; Yan, Y.-E. Saponins from Panax japonicus alleviate adipose tissue fibrosis and metabolic dysfunction in high-fat-diet-induced obese mice. Biomarkers 2022, 27, 784–794. [Google Scholar] [CrossRef] [PubMed]
- Okamatsu-Ogura, Y.; Kuroda, M.; Tsutsumi, R.; Tsubota, A.; Saito, M.; Kimura, K.; Sakaue, H. UCP1-dependent and UCP1-independent metabolic changes induced by acute cold exposure in brown adipose tissue of mice. Metab.-Clin. Exp. 2020, 113, 154396. [Google Scholar] [CrossRef]
- Wei, D.; Liao, L.; Wang, H.; Zhang, W.; Wang, T.; Xu, Z. Canagliflozin ameliorates obesity by improving mitochondrial function and fatty acid oxidation via PPARα in vivo and in vitro. Life Sci. 2020, 247, 117414. [Google Scholar] [CrossRef]
- Soro-Arnaiz, I.; Li, Q.O.Y.; Torres-Capelli, M.; Meléndez-Rodríguez, F.; Veiga, S.; Veys, K.; Sebastian, D.; Elorza, A.; Tello, D.; Hernansanz-Agustín, P.; et al. Role of Mitochondrial Complex IV in Age-Dependent Obesity. Cell Rep. 2016, 16, 2991–3002. [Google Scholar] [CrossRef]
- Li, C.; Xu, Y.H.; Hu, Y.T.; Zhou, X.; Huang, Z.S.; Ye, J.M.; Rao, Y. Matrine counteracts obesity in mice via inducing adipose thermogenesis by activating HSF1/PGC-1 alpha axis. Pharmacol. Res. 2022, 177, 106136. [Google Scholar] [CrossRef] [PubMed]
- Kawai, T.; Autieri, M.; Scalia, R. Adipose tissue inflammation and metabolic dysfunction in obesity. Am. J. Physiol.-Cell Physiol. 2021, 320, C375–C391. [Google Scholar] [CrossRef]
- Ying, W.; Fu, W.; Lee, Y.S.; Olefsky, J.M. The role of macrophages in obesity-associated islet inflammation and β-cell abnormalities. Nat. Rev. Endocrinol. 2020, 16, 81–90. [Google Scholar] [CrossRef]
- Wang, Y.W.; Tang, B.L.; Long, L.; Luo, P.; Xiang, W.; Li, X.R.; Wang, H.L.; Jiang, Q.Z.; Tan, X.; Luo, S.L.; et al. Improvement of obesity-associated disorders by a small-molecule drug targeting mitochondria of adipose tissue macrophages. Nat. Commun. 2021, 12, 102. [Google Scholar] [CrossRef] [PubMed]
- Hall, K.D.; Sacks, G.; Chandramohan, D.; Chow, C.C.; Wang, Y.C.; Gortmaker, S.L.; Swinburn, B.A. Quantification of the effect of energy imbalance on bodyweight. Lancet 2011, 378, 826–837. [Google Scholar] [CrossRef]
- Byrne, N.M.; Sainsbury, A.; King, N.A.; Hills, A.P.; Wood, R.E. Intermittent energy restriction improves weight loss efficiency in obese men: The MATADOR study. Int. J. Obes. 2018, 42, 129–138. [Google Scholar] [CrossRef]
- Zhang, Y.; Liu, Q.; Yu, J.; Yu, S.; Wang, J.; Qiang, L.; Gu, Z. Locally Induced Adipose Tissue Browning by Microneedle Patch for Obesity Treatment. ACS Nano 2017, 11, 9223–9230. [Google Scholar] [CrossRef] [PubMed]









Disclaimer/Publisher’s Note: The statements, opinions and data contained in all publications are solely those of the individual author(s) and contributor(s) and not of MDPI and/or the editor(s). MDPI and/or the editor(s) disclaim responsibility for any injury to people or property resulting from any ideas, methods, instructions or products referred to in the content. |
© 2024 by the authors. Licensee MDPI, Basel, Switzerland. This article is an open access article distributed under the terms and conditions of the Creative Commons Attribution (CC BY) license (https://creativecommons.org/licenses/by/4.0/).
Share and Cite
Zhang, Y.; Zeng, X.; Wu, F.; Yang, X.; Che, T.; Zheng, Y.; Li, J.; Zhang, Y.; Zhang, X.; Wu, Z. Adipocyte-Targeted Nanocomplex with Synergistic Photothermal and Pharmacological Effects for Combating Obesity and Related Metabolic Syndromes. Nanomaterials 2024, 14, 1363. https://doi.org/10.3390/nano14161363
Zhang Y, Zeng X, Wu F, Yang X, Che T, Zheng Y, Li J, Zhang Y, Zhang X, Wu Z. Adipocyte-Targeted Nanocomplex with Synergistic Photothermal and Pharmacological Effects for Combating Obesity and Related Metabolic Syndromes. Nanomaterials. 2024; 14(16):1363. https://doi.org/10.3390/nano14161363
Chicago/Turabian StyleZhang, Yuanyuan, Xiaojiao Zeng, Fan Wu, Xiaopeng Yang, Tingting Che, Yin Zheng, Jie Li, Yufei Zhang, Xinge Zhang, and Zhongming Wu. 2024. "Adipocyte-Targeted Nanocomplex with Synergistic Photothermal and Pharmacological Effects for Combating Obesity and Related Metabolic Syndromes" Nanomaterials 14, no. 16: 1363. https://doi.org/10.3390/nano14161363
APA StyleZhang, Y., Zeng, X., Wu, F., Yang, X., Che, T., Zheng, Y., Li, J., Zhang, Y., Zhang, X., & Wu, Z. (2024). Adipocyte-Targeted Nanocomplex with Synergistic Photothermal and Pharmacological Effects for Combating Obesity and Related Metabolic Syndromes. Nanomaterials, 14(16), 1363. https://doi.org/10.3390/nano14161363
