Zeolitic Imidazolate Frameworks Serve as an Interface Layer for Designing Bifunctional Bone Scaffolds with Antibacterial and Osteogenic Performance
Abstract
:1. Introduction
2. Materials and Methods
2.1. Synthesis of HA@Ag Nanoparticles
2.2. Fabrication of PLLA/HA@Ag Bone Scaffold
2.3. Mechanical Property
2.4. In Vitro Degradation Experiment
2.5. In Vitro Antibacterial Experiment
2.6. In Vitro Cell Culture Tests
2.7. Statistical Analysis
3. Results and Discussion
3.1. Characterization of HA@Ag Nanoparticles
3.2. Microstructure and Mechanical Properties of the Scaffold
3.3. Degradation Behavior of the Scaffold
3.4. Antibacterial Activity of the Scaffold
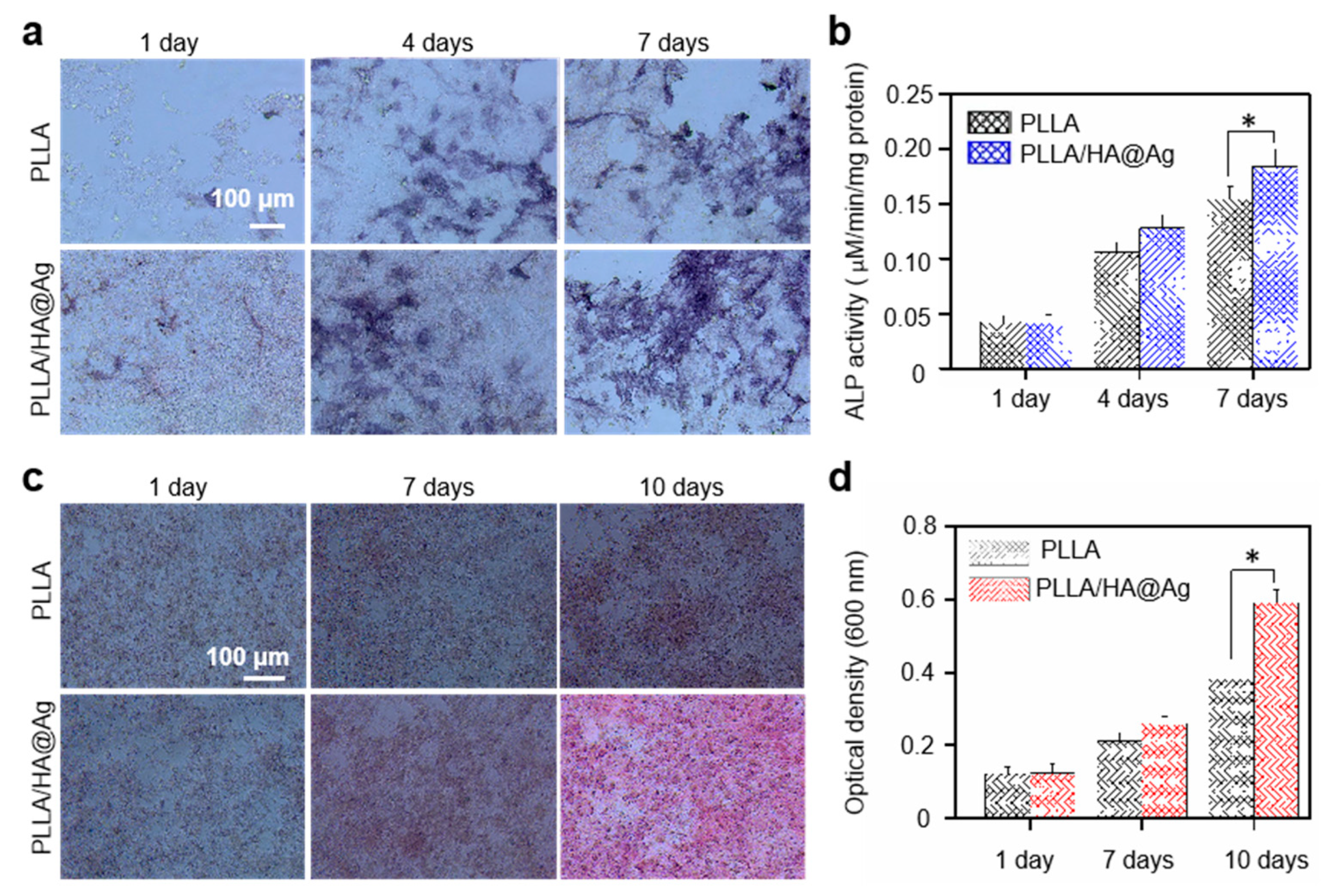
3.5. Cell Response of the Scaffold
4. Conclusions
Author Contributions
Funding
Data Availability Statement
Acknowledgments
Conflicts of Interest
References
- Wang, Y.; Zhang, H.; Hu, Y.; Jing, Y.; Geng, Z.; Su, J. Bone repair biomaterials: A perspective from immunomodulation. Adv. Funct. Mater. 2022, 32, 2208639. [Google Scholar]
- Wang, J.; Wang, H.; Wang, Y.; Liu, Z.; Li, Z.; Li, J.; Chen, Q.; Meng, Q.; Shu, W.W.; Wu, J. Endothelialized microvessels fabricated by microfluidics facilitate osteogenic differentiation and promote bone repair. Acta Biomater. 2022, 142, 85–98. [Google Scholar] [PubMed]
- Qi, F.; Liao, R.; Wu, P.; Li, H.; Zan, J.; Peng, S.; Shuai, C. An electrical microenvironment constructed based on electromagnetic induction stimulates neural differentiation. Mater. Chem. Front. 2023, 7, 1671–1683. [Google Scholar]
- Maruyama, M.; Rhee, C.; Utsunomiya, T.; Zhang, N.; Ueno, M.; Yao, Z.; Goodman, S.B. Modulation of the inflammatory response and bone healing. Front. Endocrinol. 2020, 11, 386. [Google Scholar]
- Gillman, C.E.; Jayasuriya, A.C. FDA-approved bone grafts and bone graft substitute devices in bone regeneration. Mater. Sci. Eng. C 2021, 130, 112466. [Google Scholar]
- Lu, J.; Wang, Z.; Zhang, H.; Xu, W.; Zhang, C.; Yang, Y.; Zheng, X.; Xu, J. Bone graft materials for alveolar bone defects in orthodontic tooth movement. Tissue Eng. Part B Rev. 2022, 28, 35–51. [Google Scholar]
- Tipan, N.; Pandey, A.; Mishra, P. Selection and preparation strategies of Mg-alloys and other biodegradable materials for orthopaedic applications: A review. Mater. Today Commun. 2022, 31, 103658. [Google Scholar]
- Hua, S.-B.; Yuan, X.; Wu, J.-M.; Su, J.; Cheng, L.-J.; Zheng, W.; Pan, M.-Z.; Xiao, J.; Shi, Y.-S. Digital light processing porous TPMS structural HA & akermanite bioceramics with optimized performance for cancellous bone repair. Ceram. Int. 2022, 48, 3020–3029. [Google Scholar]
- Gao, C.; Yao, X.; Deng, Y.; Pan, H.; Shuai, C. Laser-beam powder bed fusion followed by annealing with stress: A promising route for magnetostrictive improvement of polycrystalline Fe81Ga19 alloys. Addit. Manuf. 2023, 68, 103516. [Google Scholar]
- Yao, H.; Wang, J.; Deng, Y.; Li, Z.; Wei, J. Osteogenic and antibacterial PLLA membrane for bone tissue engineering. Int. J. Biol. Macromol. 2023, 247, 125671. [Google Scholar]
- Lai, Y.-H.; Chen, Y.-H.; Pal, A.; Chou, S.-H.; Chang, S.-J.; Huang, E.-W.; Lin, Z.-H.; Chen, S.-Y. Regulation of cell differentiation via synergistic self-powered stimulation and degradation behavior of a biodegradable composite piezoelectric scaffold for cartilage tissue. Nano Energy 2021, 90, 106545. [Google Scholar]
- Nilawar, S.; Chatterjee, K. Surface decoration of redox-modulating nanoceria on 3D-printed tissue scaffolds promotes stem cell osteogenesis and attenuates bacterial colonization. Biomacromolecules 2021, 23, 226–239. [Google Scholar] [PubMed]
- Xue, H.; Zhang, Z.; Lin, Z.; Su, J.; Panayi, A.C.; Xiong, Y.; Hu, L.; Hu, Y.; Chen, L.; Yan, C. Enhanced tissue regeneration through immunomodulation of angiogenesis and osteogenesis with a multifaceted nanohybrid modified bioactive scaffold. Bioact. Mater. 2022, 18, 552–568. [Google Scholar] [PubMed]
- Allizond, V.; Comini, S.; Cuffini, A.M.; Banche, G. Current knowledge on biomaterials for orthopedic applications modified to reduce bacterial adhesive ability. Antibiotics 2022, 11, 529. [Google Scholar]
- Zhong, Z.; Wu, X.; Wang, Y.; Li, M.; Li, Y.; Liu, X.; Zhang, X.; Lan, Z.; Wang, J.; Du, Y. Zn/Sr dual ions-collagen co-assembly hydroxyapatite enhances bone regeneration through procedural osteo-immunomodulation and osteogenesis. Bioact. Mater. 2022, 10, 195–206. [Google Scholar] [PubMed]
- Yu, F.; Lian, R.; Liu, L.; Liu, T.; Bi, C.; Hong, K.; Zhang, S.; Ren, J.; Wang, H.; Ouyang, N. Biomimetic hydroxyapatite nanorods promote bone regeneration via accelerating osteogenesis of BMSCs through T cell-derived IL-22. ACS Nano 2022, 16, 755–770. [Google Scholar]
- Kushwah, H.; Sandal, N.; Chauhan, M.; Mittal, G. Fabrication, characterization and efficacy evaluation of natural gum-based bioactive haemostatic gauzes with antibacterial properties. J. Biomater. Appl. 2023, 37, 1409–1422. [Google Scholar] [CrossRef]
- George, S.M.; Nayak, C.; Singh, I.; Balani, K. Multifunctional hydroxyapatite composites for orthopedic applications: A review. ACS Biomater. Sci. Eng. 2022, 8, 3162–3186. [Google Scholar]
- Feng, B.; Zhang, S.; Wang, D.; Li, Y.; Zheng, P.; Gao, L.; Huo, D.; Cheng, L.; Wei, S. Study on antibacterial wood coatings with soybean protein isolate nano-silver hydrosol. Prog. Org. Coat. 2022, 165, 106766. [Google Scholar]
- Dong, Q.; Zu, D.; Kong, L.; Chen, S.; Yao, J.; Lin, J.; Lu, L.; Wu, B.; Fang, B. Construction of antibacterial nano-silver embedded bioactive hydrogel to repair infectious skin defects. Biomater. Res. 2022, 26, 36. [Google Scholar]
- Lyu, Y.; Shi, Y.; Zhu, S.; Jia, Y.; Tong, C.; Liu, S.; Sun, B.; Zhang, J. Three-Dimensional Reduced Graphene Oxide Hybrid Nano-Silver Scaffolds with High Antibacterial Properties. Sensors 2022, 22, 7952. [Google Scholar] [CrossRef] [PubMed]
- Kanwar, R.; Fatima, R.; Kanwar, R.; Javid, M.T.; Muhammad, U.W.; Ashraf, Z.; Khalid, A. 2. Biological, physical and chemical synthesis of silver nanoparticles and their non-toxic bio-chemical application: A brief review. Pure Appl. Biol. 2021, 11, 421–438. [Google Scholar] [CrossRef]
- Hsu, S.-h.; Tseng, H.-J.; Lin, Y.-C. The biocompatibility and antibacterial properties of waterborne polyurethane-silver nanocomposites. Biomaterials 2010, 31, 6796–6808. [Google Scholar] [CrossRef] [PubMed]
- Sotiriou, G.A.; Sannomiya, T.; Teleki, A.; Krumeich, F.; Vörös, J.; Pratsinis, S.E. Non-toxic dry-coated nanosilver for plasmonic biosensors. Adv. Funct. Mater. 2010, 20, 4250–4257. [Google Scholar] [CrossRef]
- Neagu, D.; Tsekouras, G.; Miller, D.N.; Ménard, H.; Irvine, J.T. In situ growth of nanoparticles through control of non-stoichiometry. Nat. Chem. 2013, 5, 916–923. [Google Scholar]
- Jin, X.; Fang, Y.; Salim, T.; Feng, M.; Hadke, S.; Leow, S.W.; Sum, T.C.; Wong, L.H. In situ growth of [hk1]-oriented Sb2S3 for solution-processed planar heterojunction solar cell with 6.4% efficiency. Adv. Funct. Mater. 2020, 30, 2002887. [Google Scholar] [CrossRef]
- Chai, L.; Wang, Y.; Zhou, N.; Du, Y.; Zeng, X.; Zhou, S.; He, Q.; Wu, G. In-situ growth of core-shell ZnFe2O4@ porous hollow carbon microspheres as an efficient microwave absorber. J. Colloid Interface Sci. 2021, 581, 475–484. [Google Scholar] [CrossRef]
- Mo, Z.; Tai, D.; Zhang, H.; Shahab, A. A comprehensive review on the adsorption of heavy metals by zeolite imidazole framework (ZIF-8) based nanocomposite in water. Chem. Eng. J. 2022, 443, 136320. [Google Scholar] [CrossRef]
- Yang, X.G.; Zhang, J.R.; Tian, X.K.; Qin, J.H.; Zhang, X.Y.; Ma, L.F. Enhanced Activity of Enzyme Immobilized on Hydrophobic ZIF-8 Modified by Ni2+ Ions. Angew. Chem. Int. Ed. 2023, 62, e202216699. [Google Scholar] [CrossRef]
- Gottesman, N.; Asraf, H.; Bogdanovic, M.; Sekler, I.; Tzounopoulos, T.; Aizenman, E.; Hershfinkel, M. ZnT1 is a neuronal Zn2+/Ca2+ exchanger. Cell Calcium 2022, 101, 102505. [Google Scholar] [CrossRef]
- Fu, Q.; Zhou, S.; Wu, P.; Hu, J.; Lou, J.; Du, B.; Mo, C.; Yan, W.; Luo, J. Regenerable zeolitic imidazolate frameworks@ agarose (ZIF-8@ AG) composite for highly efficient adsorption of Pb (II) from water. J. Solid State Chem. 2022, 307, 122823. [Google Scholar] [CrossRef]
- Zhan, Y.; Lan, J.; Shang, J.; Yang, L.; Guan, X.; Li, W.; Chen, S.; Qi, Y.; Lin, S. Durable ZIF-8/Ag/AgCl/TiO2 decorated PAN nanofibers with high visible light photocatalytic and antibacterial activities for degradation of dyes. J. Alloys Compd. 2020, 822, 153579. [Google Scholar] [CrossRef]
- Qi, F.; Wang, Z.; Yang, L.; Li, H.; Chen, G.; Peng, S.; Yang, S.; Shuai, C. A collaborative CeO2@metal-organic framework nanosystem to endow scaffolds with photodynamic antibacterial effect. Mater. Today Chem. 2023, 27, 101336. [Google Scholar] [CrossRef]
- Ling, C.; Li, Q.; Zhang, Z.; Yang, Y.; Zhou, W.; Chen, W.; Dong, Z.; Pan, C.; Shuai, C. Influence of heat treatment on microstructure, mechanical and corrosion behavior of WE43 alloy fabricated by laser-beam powder bed fusion. Int. J. Extrem. Manuf. 2023, 6, 015001. [Google Scholar] [CrossRef]
- Desalegn, T.; Ravikumar, C.; Murthy, H.A. Eco-friendly synthesis of silver nanostructures using medicinal plant Vernonia amygdalina Del. leaf extract for multifunctional applications. Appl. Nanosci. 2021, 11, 535–551. [Google Scholar] [CrossRef]
- Boyd, A.R.; Rutledge, L.; Randolph, L.; Meenan, B.J. Strontium-substituted hydroxyapatite coatings deposited via a co-deposition sputter technique. Mater. Sci. Eng. C 2015, 46, 290–300. [Google Scholar] [CrossRef]
- Tseng, Y.-H.; Kuo, C.-S.; Li, Y.-Y.; Huang, C.-P. Polymer-assisted synthesis of hydroxyapatite nanoparticle. Mater. Sci. Eng. C 2009, 29, 819–822. [Google Scholar] [CrossRef]
- Zhang, M.; Zhang, X.; He, X.; Chen, L.; Zhang, Y. Preparation and characterization of polydopamine-coated silver core/shell nanocables. Chem. Lett. 2010, 39, 552–553. [Google Scholar] [CrossRef]
- Joshi, M.K.; Tiwari, A.P.; Pant, H.R.; Shrestha, B.K.; Kim, H.J.; Park, C.H.; Kim, C.S. In situ generation of cellulose nanocrystals in polycaprolactone nanofibers: Effects on crystallinity, mechanical strength, biocompatibility, and biomimetic mineralization. ACS Appl. Mater. Interfaces 2015, 7, 19672–19683. [Google Scholar] [CrossRef]
- Wang, N.; Liu, Q.; Hu, X.; Wang, F.; Hu, M.; Yu, Q.; Zhang, G. Electrochemical immunosensor based on AuNPs/Zn/Ni-ZIF-8-800@graphene for rapid detection of aflatoxin B1 in peanut oil. Anal. Biochem. 2022, 650, 114710. [Google Scholar] [CrossRef]
- Chen, Y.; Fan, S.; Qiu, B.; Chen, J.; Qin, Y.; Wang, Y.; Xiao, Z.; Mai, Z.; Bai, K.; Liu, J. Enhanced catalytic performance of a membrane microreactor by immobilizing ZIF-8-derived nano-Ag via ion exchange. Ind. Eng. Chem. Res. 2020, 59, 19553–19563. [Google Scholar] [CrossRef]
- Roosa, S.M.M.; Kemppainen, J.M.; Moffitt, E.N.; Krebsbach, P.H.; Hollister, S.J. The pore size of polycaprolactone scaffolds has limited influence on bone regeneration in an in vivo model. J. Biomed. Mater. Res. Part A Off. J. Soc. Biomater. Jpn. Soc. Biomater. Aust. Soc. Biomater. Korean Soc. Biomater. 2010, 92, 359–368. [Google Scholar] [CrossRef] [PubMed]
- Hvid, I.; Rasmussen, O.; Jensen, N.C.; Nielsen, S. Trabecular bone strength profiles at the ankle joint. Clin. Orthop. Relat. Res. 1985, 199, 306–312. [Google Scholar] [CrossRef]
- Törmälä, P.; Vainionpää, S.; Kilpikari, J.; Rokkanen, P. The effects of fibre reinforcement and gold plating on the flexural and tensile strength of PGA/PLA copolymer materials in vitro. Biomaterials 1987, 8, 42–45. [Google Scholar] [CrossRef] [PubMed]
- Wu, H.; Tian, H.; Li, J.; Liu, L.; Wang, Y.; Qiu, J.; Wang, S.; Liu, S. Self-detoxifying hollow zinc silica nanospheres with tunable Ag ion release-recapture capability: A nanoantibiotic for efficient MRSA inhibition. Compos. Part B Eng. 2020, 202, 108415. [Google Scholar] [CrossRef]
- Hamada, S.; Fujita, S. DAPI staining improved for quantitative cytofluorometry. Histochemistry 1983, 79, 219–226. [Google Scholar] [CrossRef] [PubMed]
- Xiao, Y.; Li, Z.-H.; Bi, Y.-H. MicroRNA-889 promotes cell proliferation in colorectal cancer by targeting DAB2IP. Eur. Rev. Med. Pharmacol. Sci. 2019, 23, 3326–3334. [Google Scholar]
- Fitzgerald, R.; Bass, L.M.; Goldberg, D.J.; Graivier, M.H.; Lorenc, Z.P. Physiochemical characteristics of poly-L-lactic acid (PLLA). Aesthetic Surg. J. 2018, 38 (Suppl. S1), S13–S17. [Google Scholar] [CrossRef]
- Wang, S.; Xiao, L.; Prasadam, I.; Crawford, R.; Zhou, Y.; Xiao, Y. Inflammatory macrophages interrupt osteocyte maturation and mineralization via regulating the Notch signaling pathway. Mol. Med. 2022, 28, 102. [Google Scholar] [CrossRef]
- Zhou, Y.; Lin, J.; Shao, J.; Zuo, Q.; Wang, S.; Wolff, A.; Nguyen, D.T.; Rintoul, L.; Du, Z.; Gu, Y. Aberrant activation of Wnt signaling pathway altered osteocyte mineralization. Bone 2019, 127, 324–333. [Google Scholar] [CrossRef]
- Melero, H.C.; Sakai, R.T.; Vignatti, C.A.; Benedetti, A.V.; Fernández, J.; Guilemany, J.M.; Suegama, P.H. Corrosion Resistance Evaluation of HVOF Produced Hydroxyapatite and TiO2-hydroxyapatite Coatings in Hanks’ Solution. Mater. Res. 2018, 21, e20170210. [Google Scholar] [CrossRef]








Disclaimer/Publisher’s Note: The statements, opinions and data contained in all publications are solely those of the individual author(s) and contributor(s) and not of MDPI and/or the editor(s). MDPI and/or the editor(s) disclaim responsibility for any injury to people or property resulting from any ideas, methods, instructions or products referred to in the content. |
© 2023 by the authors. Licensee MDPI, Basel, Switzerland. This article is an open access article distributed under the terms and conditions of the Creative Commons Attribution (CC BY) license (https://creativecommons.org/licenses/by/4.0/).
Share and Cite
Huang, J.; Cheng, C.; Yang, Y.; Zan, J.; Shuai, C. Zeolitic Imidazolate Frameworks Serve as an Interface Layer for Designing Bifunctional Bone Scaffolds with Antibacterial and Osteogenic Performance. Nanomaterials 2023, 13, 2828. https://doi.org/10.3390/nano13212828
Huang J, Cheng C, Yang Y, Zan J, Shuai C. Zeolitic Imidazolate Frameworks Serve as an Interface Layer for Designing Bifunctional Bone Scaffolds with Antibacterial and Osteogenic Performance. Nanomaterials. 2023; 13(21):2828. https://doi.org/10.3390/nano13212828
Chicago/Turabian StyleHuang, Jingxi, Chen Cheng, Youwen Yang, Jun Zan, and Cijun Shuai. 2023. "Zeolitic Imidazolate Frameworks Serve as an Interface Layer for Designing Bifunctional Bone Scaffolds with Antibacterial and Osteogenic Performance" Nanomaterials 13, no. 21: 2828. https://doi.org/10.3390/nano13212828
APA StyleHuang, J., Cheng, C., Yang, Y., Zan, J., & Shuai, C. (2023). Zeolitic Imidazolate Frameworks Serve as an Interface Layer for Designing Bifunctional Bone Scaffolds with Antibacterial and Osteogenic Performance. Nanomaterials, 13(21), 2828. https://doi.org/10.3390/nano13212828

