Parenteral Nanoemulsions Loaded with Combined Immuno- and Chemo-Therapy for Melanoma Treatment
Abstract
1. Introduction
2. Experimental
2.1. Materials
2.1.1. Chemicals
2.1.2. Cells
2.1.3. Animals
2.2. Preparation of Formulations under Study
2.2.1. Prodrug Synthesis
2.2.2. Formulation of Drug Combination-Loaded IL
2.2.3. Preparation of Control Formulations
2.3. Characterization of Formulations
2.3.1. Determination of Droplet Size, Morphology, and Zeta Potential
2.3.2. Determination of Drug Recovery and Entrapment Efficiency
2.3.3. HPLC Analysis of MIX
2.4. Cytotoxicity: MTT Assay
2.5. Proliferation: Clonogenic Assay
2.6. Invasion: Boyden Chamber Assay
2.7. SOR Release from IL and Internalization into Melanoma Cells
2.7.1. SOR Release from IL
2.7.2. SOR Internalization in Melanoma Cells
2.7.3. HPLC Analysis of SOR
2.8. Animal Experiments
2.9. Immunohistochemistry of Tumor Specimens
2.10. Real-Time Polymerase Chain Reaction (PCR) of Tumors
2.11. Statistical Analysis
3. Results
3.1. Characterization of Formulations
3.2. In Vitro Studies
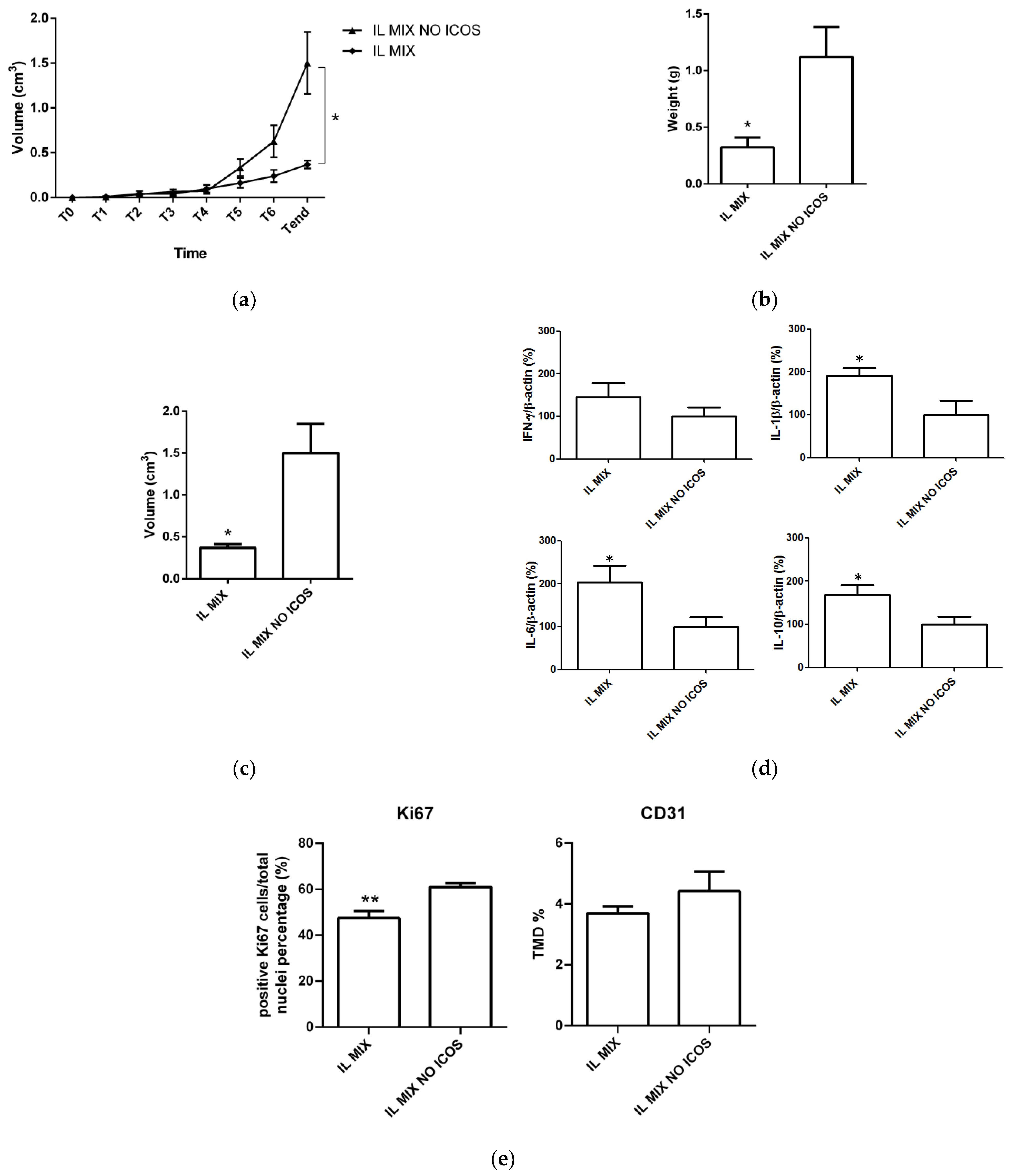
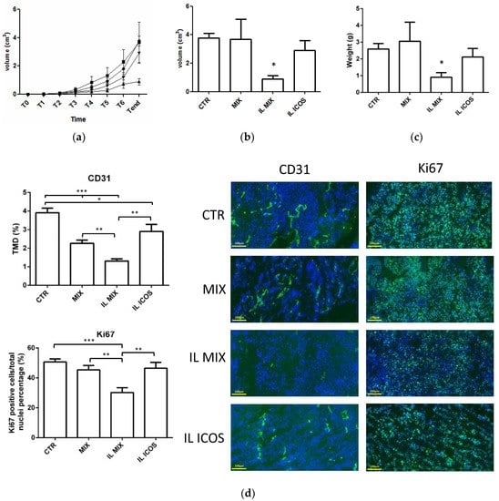
3.3. In Vivo Studies
4. Discussion
4.1. Challenges of Current Melanoma Chemotherapy
4.2. Advantages of Merging Different Approches into One Biocompatible Lipid Vehicle
4.3. The Role of Immune Modulation
5. Conclusions
6. Patents
Author Contributions
Funding
Data Availability Statement
Acknowledgments
Conflicts of Interest
References
- Battaglia, L.; Scomparin, A.; Dianzani, C.; Milla, P.; Muntoni, E.; Arpicco, S.; Cavalli, R. Nanotechnology Addresing Cutaneous Melanoma: The Italian Landscape. Pharmaceutics 2021, 13, 1617. [Google Scholar] [CrossRef] [PubMed]
- Velho, T.R. Metastatic Melanoma—A Review of Current and Future Drugs. Drugs Context 2012, 2012, 212242. [Google Scholar] [CrossRef]
- Passarelli, A.; Tucci, M.; Mannavola, F.; Felici, C.; Silvestris, F. The metabolic milieu in melanoma: Role of immune suppression by CD73/adenosine. Tumour Biol. 2019, 41, 1010428319837138. [Google Scholar] [CrossRef]
- Clemente, N.; Boggio, E.; Gigliotti, L.C.; Raineri, D.; Ferrara, B.; Miglio, G.; Argenziano, M.; Chiocchetti, A.; Cappellano, G.; Trotta, F.; et al. Immunotherapy of experimental melanoma with ICOS-Fc loaded in biocompatible and biodegradable nanoparticles. J. Control. Release 2020, 320, 112–124. [Google Scholar] [CrossRef] [PubMed]
- Redoglia, V.; Dianzani, U.; Rojo, J.M.; Portolés, P.; Bragardo, M.; Wolff, H.; Buonfiglio, D.; Bonissoni, S.; Janeway, C.A. Characterization of H4: A Mouse T Lymphocyte Activation Molecule Functionally Associated with the CD3/T Cell Receptor. Eur. J. Immunol. 1996, 26, 2781–2789. [Google Scholar] [CrossRef] [PubMed]
- Buonfiglio, D.; Bragardo, M.; Bonissoni, S.; Redoglia, V.; Cauda, R.; Zupo, S.; Burgio, V.L.; Wolff, H.; Franssila, K.; Gaidano, G.; et al. Characterization of a Novel Human Surface Molecule Selectively Expressed by Mature Thymocytes, Activated T Cells and Subsets of T Cell Lymphomas. Eur. J. Immunol. 1999, 29, 2863–2874. [Google Scholar] [CrossRef]
- Hutloff, A.; Dittrich, A.M.; Beier, K.C.; Eljaschewitsch, B.; Kraft, R.; Anagnostopoulos, I.; Kroczek, R.A. ICOS Is an Inducible T-Cell Co-Stimulator Structurally and Functionally Related to CD28. Nature 1999, 397, 263–266. [Google Scholar] [CrossRef]
- Mesturini, R.; Nicola, S.; Chiocchetti, A.; Bernardone, I.S.; Castelli, L.; Bensi, T.; Ferretti, M.; Comi, C.; Dong, C.; Rojo, J.M.; et al. ICOS Cooperates with CD28, IL-2, and IFN-γ and Modulates Activation of Human Naïve CD4+ T Cells. Eur. J. Immunol. 2006, 36, 2601–2612. [Google Scholar] [CrossRef]
- Yong, P.F.K.; Salzer, U.; Grimbacher, B. The Role of Costimulation in Antibody Deficiencies: ICOS and Common Variable Immunodeficiency. Immunol. Rev. 2009, 229, 101–113. [Google Scholar] [CrossRef]
- Occhipinti, S.; Dianzani, C.; Chiocchetti, A.; Boggio, E.; Clemente, N.; Gigliotti, C.L.; Soluri, M.F.; Minelli, R.; Fantozzi, R.; Yagi, J.; et al. Triggering of B7h by the ICOS Modulates Maturation and Migration of Monocyte-Derived Dendritic Cells. J. Immunol. 2013, 190, 1125–1134. [Google Scholar] [CrossRef]
- Hedl, M.; Lahiri, A.; Ning, K.; Cho, J.H.; Abraham, C. Pattern Recognition Receptor Signaling in Human Dendritic Cells Is Enhanced by ICOS Ligand and Modulated by the Crohn’s Disease ICOSLG Risk Allele. Immunity 2014, 40, 734–746. [Google Scholar] [CrossRef]
- Raineri, D.; Dianzani, C.; Cappellano, G.; Maione, F.; Baldanzi, G.; Iacobucci, I.; Clemente, N.; Baldone, G.; Boggio, E.; Gigliotti, C.L.; et al. Osteopontin Binds ICOSL Promoting Tumour Metastasis. Commun. Biol. 2020, 3, 615. [Google Scholar] [CrossRef]
- Fu, T.; He, Q.; Sharma, P. The ICOS/ICOSL Pathway Is Required for Optimal Antitumour Responses Mediated by Anti–CTLA-4 Therapy. Cancer Res. 2011, 71, 5445–5454. [Google Scholar] [CrossRef]
- Sun, J.; Carr, M.J.; Khushalani, N.I. Principles of Targeted Therapy for Melanoma. Surg. Clin. N. Am. 2020, 100, 175–188. [Google Scholar] [CrossRef]
- Snyder, A.; Makarov, V.; Merghoub, T.; Yuan, J.; Zaretsky, J.M.; Desrichard, A.; Walsh, L.A.; Postow, M.A.; Wong, P.; Ho, T.S.; et al. Genetic Basis for Clinical Response to CTLA-4 Blockade in Melanoma A BS TR AC T. N. Engl. J. Med. 2014, 371, 2189–2199. [Google Scholar] [CrossRef]
- Hugo, W.; Zaretsky, J.M.; Sun, L.; Song, C.; Moreno, B.H.; Hu-Lieskovan, S.; Berent-Maoz, B.; Pang, J.; Chmielowski, B.; Cherry, G.; et al. Genomic and Transcriptomic Features of Response to Anti-PD-1 Therapy in Metastatic Melanoma. Cell 2016, 165, 35–44. [Google Scholar] [CrossRef]
- Riaz, N.; Havel, J.J.; Makarov, V.; Desrichard, A.; Urba, W.J.; Sims, J.S.; Hodi, F.S.; Martín-Algarra, S.; Mandal, R.; Sharfman, W.H.; et al. Tumour and Microenvironment Evolution during Immunotherapy with Nivolumab. Cell 2017, 171, 934–949. [Google Scholar] [CrossRef] [PubMed]
- Dianzani, C.; Monge, C.; Miglio, G.; Serpe, L.; Martina, K.; Cangemi, L.; Ferraris, C.; Mioletti, S.; Osella, S.; Gigliotti, C.L.; et al. Nanoemulsions as Delivery Systems for Poly-Chemotherapy Aiming at Melanoma Treatment. Cancers 2020, 12, 1198. [Google Scholar] [CrossRef] [PubMed]
- Amaravadi, R.K.; Schuchter, L.M.; McDermott, D.F.; Kramer, A.; Giles, L.; Gramlich, K.; Carberry, M.; Troxel, A.B.; Letrero, R.; Nathanson, K.L.; et al. Phase II Trial of Temozolomide and Sorafenib in Advanced Melanoma Patients with or without Brain Metastases. Clin. Cancer Res. 2009, 15, 7711–7718. [Google Scholar] [CrossRef] [PubMed]
- Xiong, Y.-Q.; Sun, H.-C.; Zhang, W.; Zhu, X.-D.; Zhuang, P.-Y.; Zhang, J.-B.; Wang, L.; Wu, W.; Qin, L.-X.; Tang, Z.-Y. Human Hepatocellular Carcinoma Tumour–Derived Endothelial Cells Manifest Increased Angiogenesis Capability and Drug Resistance Compared with Normal Endothelial Cells. Clin. Cancer Res. 2009, 15, 4838–4846. [Google Scholar] [CrossRef] [PubMed]
- Cao, M.; Xu, Y.; Youn, J.; Cabrera, R.; Zhang, X.; Gabrilovich, D.; Nelson, D.R.; Liu, C. Kinase Inhibitor Sorafenib Modulates Immunosuppressive Cell Populations in a Murine Liver Cancer Model. Lab. Investig. 2011, 91, 598–608. [Google Scholar] [CrossRef]
- Suppasansatorn, P.; Wang, G.; Conway, B.R.; Wang, W.; Wang, Y. Skin Delivery Potency and Antitumour Activities of Temozolomide Ester Prodrugs. Cancer Lett. 2006, 244, 42–52. [Google Scholar] [CrossRef] [PubMed]
- Annovazzi, L.; Schiffer, D.; Mellai, M.; Gallarate, M.; Battaglia, L.; Chirio, D.; Peira, E.; Muntoni, E.; Chegaev, K.; Barge, A.; et al. Solid Lipid Nanoparticles Loaded with Antitumour Lipophilic Prodrugs Aimed to Glioblastoma Treatment: Preliminary Studies on Cultured Cells. J. Nanosci. Nanotechnol. 2017, 17, 3606–3614. [Google Scholar] [CrossRef]
- Battaglia, L.; Gallarate, M.; Peira, E.; Chirio, D.; Solazzi, I.; Giordano, S.M.A.; Gigliotti, C.L.; Riganti, C. Dianzani Bevacizumab loaded solid lipid nanoparticles prepared by the coacervation technique: Preliminary in vitro studies. Nanotechnology 2015, 26, 255102. [Google Scholar] [CrossRef]
- Ganta, S.; Paxton, J.W.; Baguley, B.C.; Garg, S. Pharmacokinetics and pharmacodynamics of chlorambucil delivered in parenteral emulsion. Int. J. Pharm. 2008, 360, 115–121. [Google Scholar] [CrossRef]
- Navas, N.; Herrera, A.; Martínez-Ortega, A.; Salmerón-García, A.; Cabeza, J.; Cuadros-Rodríguez, L. Quantification of an Intact Monoclonal Antibody, Rituximab, by (RP)HPLC/DAD in Compliance with ICH Guidelines. Anal. Bioanal. Chem. 2013, 405, 9351–9363. [Google Scholar] [CrossRef] [PubMed]
- Clemente, N.; Ferrara, B.; Gigliotti, C.; Boggio, E.; Capucchio, M.; Biasibetti, E.; Schiffer, D.; Mellai, M.; Annovazzi, L.; Cangemi, L.; et al. Solid Lipid Nanoparticles Carrying Temozolomide for Melanoma Treatment. Preliminary In Vitro and In Vivo Studies. Int. J. Mol. Sci. 2018, 19, 255. [Google Scholar] [CrossRef] [PubMed]
- Wilhelm, S.M.; Adnane, L.; Newell, P.; Villanueva, A.; Llovet, J.M.; Lynch, M. Preclinical Overview of Sorafenib, a Multikinase Inhibitor That Targets Both Raf and VEGF and PDGF Receptor Tyrosine Kinase Signaling. Mol. Cancer Ther. 2008, 7, 3129–3140. [Google Scholar] [CrossRef]
- Villarroel, M.C.; Pratz, K.W.; Xu, L.; Wright, J.J.; Smith, B.D.; Rudek, M.A. Plasma Protein Binding of Sorafenib, a Multi Kinase Inhibitor: In Vitro and in Cancer Patients. Investig. New Drugs 2012, 30, 2096–2102. [Google Scholar] [CrossRef]
- Kanno, S.-I.; Itoh, K.; Suzuki, N.; Tomizawa, A.; Yomogida, S.; Ishikawa, M. Exogenous Albumin Inhibits Sorafenib-Induced Cytotoxicity in Human Cancer Cell Lines. Mol. Clin. Oncol. 2013, 1, 29–34. [Google Scholar] [CrossRef]
- Hippalgaonkar, K.; Majumdar, S.; Kansara, V. Injectable Lipid Emulsions—Advancements, Opportunities and Challenges. AAPS PharmSciTech 2010, 11, 1526–1540. [Google Scholar] [CrossRef] [PubMed]
- Islam, R.; Gao, S.; Islam, W.; Šubr, V.; Zhou, J.-R.; Yokomizo, K.; Etrych, T.; Maeda, H.; Fang, J. Unraveling the Role of Intralipid in Suppressing Off-Target Delivery and Augmenting the Therapeutic Effects of Anticancer Nanomedicines. Acta Biomater. 2021, 126, 372–383. [Google Scholar] [CrossRef] [PubMed]
- Liu, L.; Ho, C. Using Intralipid to Improve Delivery of Anti-Cancer Nanodrugs: Effects on RES Clearance and Toxicity, EPR, and Immune Modulation. J. Nanotechnol. Nanomater. 2021, 2, 76–82. [Google Scholar]
- Zhang, N.; Zhang, B.; Gong, X.; Wang, T.; Liu, Y.; Yang, S. In Vivo Biodistribution, Biocompatibility, and Efficacy of Sorafenib-Loaded Lipid-Based Nanosuspensions Evaluated Experimentally in Cancer. Int. J. Nanomed. 2016, 11, 2329. [Google Scholar] [CrossRef]
- Mathieu, V.; Le Mercier, M.; De Neve, N.; Sauvage, S.; Gras, T.; Roland, I.; Lefranc, F.; Kiss, R. Galectin-1 Knockdown Increases Sensitivity to Temozolomide in a B16F10 Mouse Metastatic Melanoma Model. J. Investig. Dermatol. 2007, 127, 2399–2410. [Google Scholar] [CrossRef]
- Yin, B.; Ni, J.; Witherel, C.E.; Yang, M.; Burdick, J.A.; Wen, C.; Wong, S.H.D. Harnessing Tissue-derived Extracellular Vesicles for Osteoarthritis Theranostics. Theranostics 2022, 12, 207–231. [Google Scholar] [CrossRef]
- Conciatori, F.; Bazzichetto, C.; Falcone, I.; Pilotto, S.; Bria, E.; Cognetti, F.; Milella, M.; Ciuffreda, L. Molecular Sciences Role of MTOR Signaling in Tumour Microenvironment: An Overview. Int. J. Mol. Sci. 2018, 19, 2453. [Google Scholar] [CrossRef]
- Oft, M. IL-10: Master Switch from Tumour-Promoting Inflammation to Antitumour Immunity. Cancer Immunol. Res. 2014, 2, 194–199. [Google Scholar] [CrossRef]
- Lu, L.; Yoshimoto, K.; Morita, A.; Kameda, H.; Takeuchi, T. AB0074 Alkylating Agents Enhance Interleukin-10 Secretion from B Cells via P38 MAP Kinase Activation. Ann. Rheum. Dis. 2014, 73, 828. [Google Scholar] [CrossRef]
- Lu, L.; Yoshimoto, K.; Morita, A.; Kameda, H.; Takeuchi, T. Bendamustine Increases Interleukin-10 Secretion from B Cells via P38 MAP Kinase Activation. Int. Immunopharmacol. 2016, 39, 273–279. [Google Scholar] [CrossRef]










| Mean Size (nm) | Polydispersity | Z Potential (mV) | Recovery % | EE % | ||
|---|---|---|---|---|---|---|
| Size Exclusion | Dextran Gradient | |||||
| IL MIX (human ICOS-Fc) | 279.9 ± 3.0 | 0.146 | −28.50 ± 3.35 | TMZ-C12: 94.0 ± 8.0 SOR: 96.1 ± 6.0 ICOS-Fc: 106.3 ± 11.7 | TMZ-C12: 95.9 SOR: 84.6 | TMZ-C12: 94 SOR: 74 |
| IL MIX (human ICOS-Fc low dose) | 269.3 ± 10.1 | 0.025 | −29.41 ± 3.06 | TMZ-C12: 100 ± 5.1 SOR: 91 ± 6.7 ICOS-Fc: N.D. | N.D. | N.D. |
| IL MIX (mouse ICOS-Fc) | 270.2 ± 2.1 | 0.099 | −39.08 ± 3.69 | TMZ-C12: 99 ± 11.1 SOR: 119 ± 11.8 ICOS Fc: 107 ± 21.4 | N.D. | N.D. |
| IL MIX without ICOS-Fc | 257.6 ± 5.0 | 0.129 | −33.58 ± 3.03 | TMZ-C12: 91 ± 6.5 SOR: 105 ± 6.0 | N.D. | N.D. |
| IL TMZ-C12 | 275.0 ± 0.7 | 0.003 | −39.52 ± 7.22 | 68 ± 5.0 | N.D. | N.D. |
| IL SOR | 262.6 ± 1.2 | 0.071 | −20.72 ± 1.91 | 102.7 ± 11.7 | N.D. | N.D. |
| IL mouse ICOS-Fc | 348.3 ± 6.1 | 0.142 | −33.17 ± 4.5 | 116 ± 10.2 | 47 | 97 |
| IL human ICOS-Fc | 265.6 ± 1.6 | 0.028 | −26.79 ± 3.40 | 78 ± 9.8 | 55.4 | 97 |
| IL human ICOS-Fc (+PS) | 262.0 ± 3.7 | 0.050 | −48.08 ± 8.47 | 88.7 ± 9.3 | N.D. | N.D. |
| IL human ICOS-Fc low concentration | 244.6 ± 18.0 | 0.051 | −15.72 ± 1.83 | N.D. | N.D. | N.D. |
| Blank IL | 290.0 ± 1.9 | 0.005 | −39.53 ± 2.07 | N.D. | N.D. | N.D. |
| Liver | Spleen | Kidneys | Lungs | Heart | |
|---|---|---|---|---|---|
| CTR | 1.07 ± 0.06 | 0.13 ± 0.01 | 0.25 ± 0.02 | 0.18 ± 0.03 | 0.14 ± 0.02 |
| MIX | 1.05 ± 0.08 | 0.25 ± 0.04 | 0.24 ± 0.00 | 0.15 ± 0.01 | 0.15 ± 0.03 |
| IL MIX | 0.91 ± 0.07 | 0.17 ± 0.05 | 0.22 ± 0.01 | 0.16 ± 0.01 | 0.12 ± 0.01 |
| IL ICOS-Fc | 1.00 ± 0.06 | 0.27 ± 0.04 | 0.22 ± 0.00 | 0.17 ± 0.01 | 0.15 ± 0.01 |
| Liver | Spleen | Kidneys | Lungs | Heart | |
|---|---|---|---|---|---|
| IL MIX | 0.86 ± 0.05 | 0.16 ± 0.04 | 0.20 ± 0.03 | 0.28 ± 0.14 | 0.13 ± 0.00 |
| IL MIX NO ICOS-Fc | 0.87 ± 0.06 | 0.18 ± 0.03 | 0.23 ± 0.01 | 0.16 ± 0.01 | 0.23 ± 0.08 |
Publisher’s Note: MDPI stays neutral with regard to jurisdictional claims in published maps and institutional affiliations. |
© 2022 by the authors. Licensee MDPI, Basel, Switzerland. This article is an open access article distributed under the terms and conditions of the Creative Commons Attribution (CC BY) license (https://creativecommons.org/licenses/by/4.0/).
Share and Cite
Monge, C.; Stoppa, I.; Ferraris, C.; Bozza, A.; Battaglia, L.; Cangemi, L.; Miglio, G.; Pizzimenti, S.; Clemente, N.; Gigliotti, C.L.; et al. Parenteral Nanoemulsions Loaded with Combined Immuno- and Chemo-Therapy for Melanoma Treatment. Nanomaterials 2022, 12, 4233. https://doi.org/10.3390/nano12234233
Monge C, Stoppa I, Ferraris C, Bozza A, Battaglia L, Cangemi L, Miglio G, Pizzimenti S, Clemente N, Gigliotti CL, et al. Parenteral Nanoemulsions Loaded with Combined Immuno- and Chemo-Therapy for Melanoma Treatment. Nanomaterials. 2022; 12(23):4233. https://doi.org/10.3390/nano12234233
Chicago/Turabian StyleMonge, Chiara, Ian Stoppa, Chiara Ferraris, Annalisa Bozza, Luigi Battaglia, Luigi Cangemi, Gianluca Miglio, Stefania Pizzimenti, Nausicaa Clemente, Casimiro Luca Gigliotti, and et al. 2022. "Parenteral Nanoemulsions Loaded with Combined Immuno- and Chemo-Therapy for Melanoma Treatment" Nanomaterials 12, no. 23: 4233. https://doi.org/10.3390/nano12234233
APA StyleMonge, C., Stoppa, I., Ferraris, C., Bozza, A., Battaglia, L., Cangemi, L., Miglio, G., Pizzimenti, S., Clemente, N., Gigliotti, C. L., Boggio, E., Dianzani, U., & Dianzani, C. (2022). Parenteral Nanoemulsions Loaded with Combined Immuno- and Chemo-Therapy for Melanoma Treatment. Nanomaterials, 12(23), 4233. https://doi.org/10.3390/nano12234233

