A Trilayer Dressing with Self-Pumping and pH Monitoring Properties for Promoting Abdominal Wall Defect Repair
Abstract
:1. Introduction
2. Materials and Methods
2.1. Materials
2.2. Preparation of Electrospun Membranes
2.3. Morphology of Electrospun Membranes
2.4. Water Contact Angle of Electrospun Membranes
2.5. pH Indicator Test of Fibrous Membranes
2.6. Draining Ability and Prevention of Water Reversed Penetration
2.7. Cytotoxicity Test and Hemolysis Test
2.8. In Vivo Full Abdominal Wall Defect Study
2.9. Histology, Immunohistochemistry, and Immunofluorescence Staining
2.10. q-PCR
2.11. Statistical Analyses
3. Results and Discussions
3.1. Characterization of Electrospinning Membrane
3.2. pH Response of Electrospinning Membrane
3.3. Directional Water Transport Capability and Reverse Permeation Prevention
3.4. Biocompatibility of the Trilayer Electrospinning Membrane
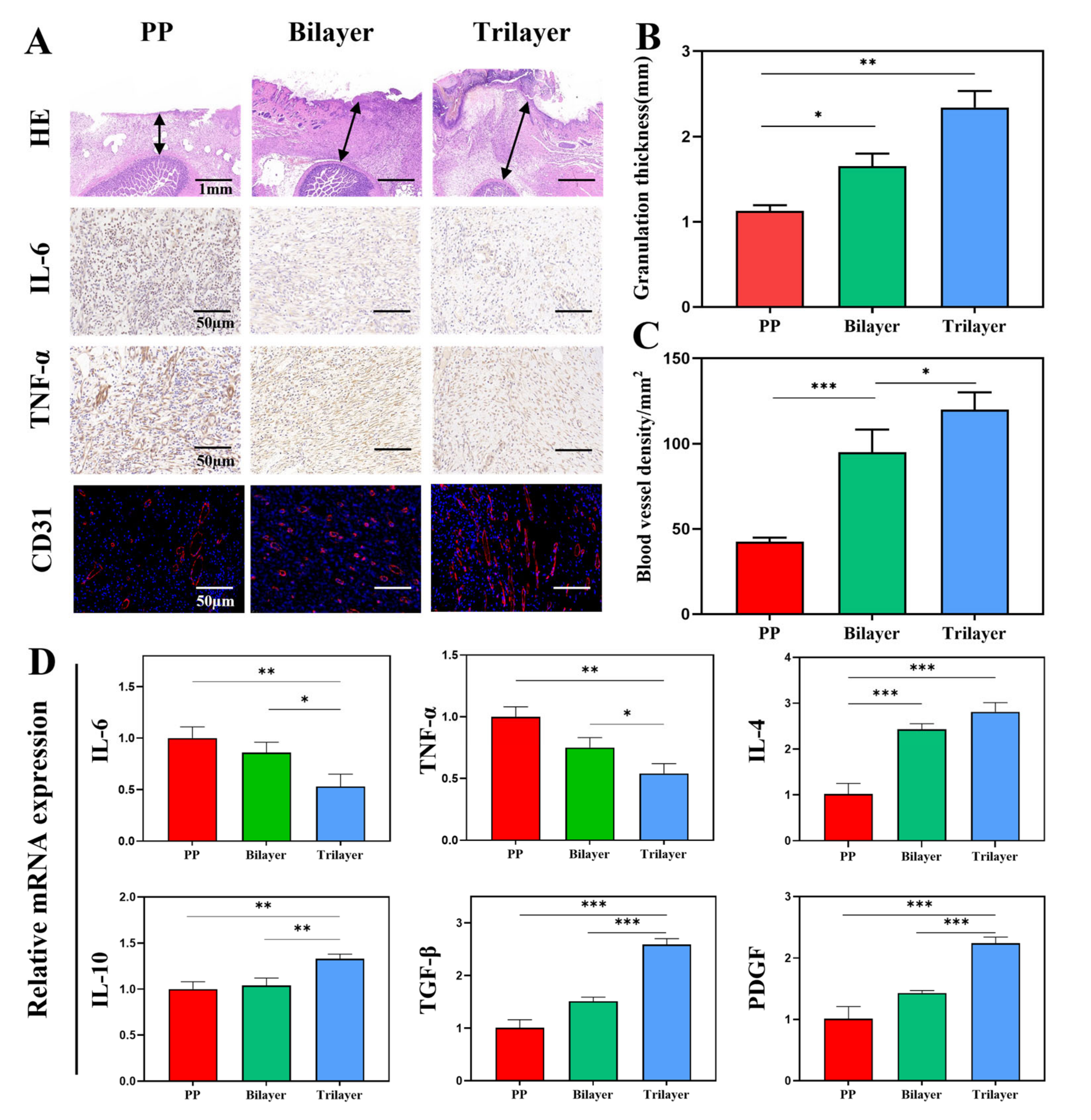
3.5. In Vivo Experiments
4. Conclusions
Supplementary Materials
Author Contributions
Funding
Institutional Review Board Statement
Informed Consent Statement
Data Availability Statement
Conflicts of Interest
References
- Atema, J.J.; de Vries, F.E.; Boermeester, M.A. Systematic review and meta-analysis of the repair of potentially contaminated and contaminated abdominal wall defects. Am. J. Surg. 2016, 212, 982–995.e1. [Google Scholar] [CrossRef] [PubMed]
- Hutan, M.; Bartko, C.; Majesky, I.; Prochotsky, A.; Sekac, J.; Skultety, J. Reconstruction option of abdominal wounds with large tissue defects. BMC Surg. 2014, 14, 50. [Google Scholar] [CrossRef] [PubMed]
- Gong, W.; Cheng, T.; Liu, Q.; Xiao, Q.; Li, J. Surgical repair of abdominal wall defect with biomimetic nano/microfibrous hybrid scaffold. Mater. Sci. Eng. C 2018, 93, 828–837. [Google Scholar] [CrossRef] [PubMed]
- Latifi, R. Practical Approaches to Definitive Reconstruction of Complex Abdominal Wall Defects. World J. Surg. 2016, 40, 836–848. [Google Scholar] [CrossRef] [PubMed]
- Yang, D.; Song, Z.; Lin, Y.; Dong, W.; Fu, S.; Yang, J.; Zhang, P.; Gu, Y. Prevention of intestinal adhesion and regeneration of abdominal wall tissue with meshes containing an electrostatically spun acellular dermal matrix (ADM)/silk fibroin (SF) fiber composite polypropylene mesh. J. Mech. Behav. Biomed. Mater. 2020, 112, 104087. [Google Scholar] [CrossRef] [PubMed]
- Petersson, P.; Petersson, U. Dynamic Fascial Closure With Vacuum-Assisted Wound Closure and Mesh-Mediated Fascial Traction (VAWCM) Treatment of the Open Abdomen-An Updated Systematic Review. Front. Surg. 2020, 7, 577104. [Google Scholar] [CrossRef]
- Parshikov, V.V. Inflammatory Complications of the Abdominal Wall Prosthetic Repair: Diagnostics, Treatment, and Prevention (Review). Sovrem. Tehnol. V Med. 2019, 11, 158–178. [Google Scholar] [CrossRef]
- Rodrigues, M.; Kosaric, N.; Bonham, C.A.; Gurtner, G.C. Wound Healing: A Cellular Perspective. Physiol. Rev. 2019, 99, 665–706. [Google Scholar] [CrossRef]
- Schneider, L.A.; Korber, A.; Grabbe, S.; Dissemond, J. Influence of pH on wound-healing: A new perspective for wound-therapy? Arch. Derm. Res. 2007, 298, 413–420. [Google Scholar] [CrossRef]
- Yan, X.; Yu, M.; Ramakrishna, S.; Russell, S.J.; Long, Y.Z. Advances in portable electrospinning devices for in situ delivery of personalized wound care. Nanoscale 2019, 11, 19166–19178. [Google Scholar] [CrossRef]
- Ogueri, K.S.; Laurencin, C.T. Nanofiber Technology for Regenerative Engineering. ACS Nano 2020, 14, 9347–9363. [Google Scholar] [CrossRef] [PubMed]
- Chen, Y.; Shafiq, M.; Liu, M.; Morsi, Y.; Mo, X. Advanced fabrication for electrospun three-dimensional nanofiber aerogels and scaffolds. Bioact. Mater. 2020, 5, 963–979. [Google Scholar] [CrossRef] [PubMed]
- Xue, J.; Wu, T.; Dai, Y.; Xia, Y. Electrospinning and Electrospun Nanofibers: Methods, Materials, and Applications. Chem. Rev. 2019, 119, 5298–5415. [Google Scholar] [CrossRef] [PubMed]
- Wang, Z.; Cui, W. Two Sides of Electrospun Fiber in Promoting and Inhibiting Biomedical Processes. Adv. Ther. 2020, 4, 2000096. [Google Scholar] [CrossRef]
- Wu, W.; Cheng, R.; das Neves, J.; Tang, J.; Xiao, J.; Ni, Q.; Liu, X.; Pan, G.; Li, D.; Cui, W.; et al. Advances in biomaterials for preventing tissue adhesion. J. Control. Release 2017, 261, 318–336. [Google Scholar] [CrossRef] [PubMed]
- Shi, L.; Liu, X.; Wang, W.; Jiang, L.; Wang, S. A Self-Pumping Dressing for Draining Excessive Biofluid around Wounds. Adv. Mater. 2019, 31, e1804187. [Google Scholar] [CrossRef]
- Bao, F.; Pei, G.; Wu, Z.; Zhuang, H.; Zhang, Z.; Huan, Z.; Wu, C.; Chang, J. Bioactive Self-Pumping Composite Wound Dressings with Micropore Array Modified Janus Membrane for Enhanced Diabetic Wound Healing. Adv. Funct. Mater. 2020, 30, 2005422. [Google Scholar] [CrossRef]
- Zhang, Z.; Li, W.; Liu, Y.; Yang, Z.; Ma, L.; Zhuang, H.; Wang, E.; Wu, C.; Huan, Z.; Guo, F.; et al. Design of a biofluid-absorbing bioactive sandwich-structured Zn-Si bioceramic composite wound dressing for hair follicle regeneration and skin burn wound healing. Bioact. Mater. 2021, 6, 1910–1920. [Google Scholar] [CrossRef]
- Shao, Z.; Chen, J.; Ke, L.J.; Wang, Q.; Wang, X.; Li, W.; Zheng, G. Directional Transportation in a Self-Pumping Dressing Based on a Melt Electrospinning Hydrophobic Mesh. ACS Biomater. Sci. Eng. 2021, 7, 5918–5926. [Google Scholar] [CrossRef]
- Qian, S.; Wang, J.; Liu, Z.; Mao, J.; Zhao, B.; Mao, X.; Zhang, L.; Cheng, L.; Zhang, Y.; Sun, X.; et al. Secretory Fluid-Aggregated Janus Electrospun Short Fiber Scaffold for Wound Healing. Small 2022, e2200799. [Google Scholar] [CrossRef]
- Cheng, H.; Xiao, D.; Tang, Y.; Wang, B.; Feng, X.; Lu, M.; Vancso, G.J.; Sui, X. Sponges with Janus Character from Nanocellulose: Preparation and Applications in the Treatment of Hemorrhagic Wounds. Adv. Healthc. Mater. 2020, 9, e1901796. [Google Scholar] [CrossRef] [PubMed]
- Babar, A.A.; Miao, D.; Ali, N.; Zhao, J.; Wang, X.; Yu, J.; Ding, B. Breathable and Colorful Cellulose Acetate-Based Nanofibrous Membranes for Directional Moisture Transport. ACS Appl. Mater. Interfaces 2018, 10, 22866–22875. [Google Scholar] [CrossRef] [PubMed]
- Huang, H.; Wu, N.; Liu, H.; Dong, Y.; Han, L.; Wan, S.; Dou, G.; Sun, L. Directional Sweat Transport and Breathable Sandwiched Electrodes for Electrocardiogram Monitoring System. Adv. Mater. Interfaces 2021, 9, 2101602. [Google Scholar] [CrossRef]
- Ren, B.; Pi, H.; Zhao, X.; Hu, M.; Zhang, X.; Wang, R.; Wu, J. Janus membrane with novel directional water transport capacity for efficient atmospheric water capture. Nanoscale 2021, 13, 9354–9363. [Google Scholar] [CrossRef]
- Liang, Y.; Huang, G.; Zeng, X.; Li, Z.; Zou, J.; Li, X. Effects of hydrophilic layer on directional transport of water through robust tri-layered Janus fabrics prepared by electrospinning. Mater. Lett. 2020, 268, 127583. [Google Scholar] [CrossRef]
- Xiao, Y.-Q.; Kan, C.-W. Review on the Development and Application of Directional Water Transport Textile Materials. Coatings 2022, 12, 301. [Google Scholar] [CrossRef]
- Zhang, X.; Lv, R.; Chen, L.; Sun, R.; Zhang, Y.; Sheng, R.; Du, T.; Li, Y.; Qi, Y. A Multifunctional Janus Electrospun Nanofiber Dressing with Biofluid Draining, Monitoring, and Antibacterial Properties for Wound Healing. ACS Appl. Mater. Interfaces 2022, 14, 12984–13000. [Google Scholar] [CrossRef]
- Miao, D.; Huang, Z.; Wang, X.; Yu, J.; Ding, B. Continuous, Spontaneous, and Directional Water Transport in the Trilayered Fibrous Membranes for Functional Moisture Wicking Textiles. Small 2018, 14, e1801527. [Google Scholar] [CrossRef]
- Li, B.; Zhao, J.; Lin, X.; Tu, D.; Meng, Y.; Li, Y.; Huang, P.; Zhang, H. Highly efficient sunlight-driven self-cleaning electrospun nanofiber membrane NM88B@HPAN for water treatment. J. Clean. Prod. 2022, 355, 131812. [Google Scholar] [CrossRef]
- Priyadarshi, R.; Ezati, P.; Rhim, J.-W. Recent Advances in Intelligent Food Packaging Applications Using Natural Food Colorants. ACS Food Sci. Technol. 2021, 1, 124–138. [Google Scholar] [CrossRef]
- Tie, S.; Tan, M. Current Advances in Multifunctional Nanocarriers Based on Marine Polysaccharides for Colon Delivery of Food Polyphenols. J. Agric. Food Chem 2022, 70, 903–915. [Google Scholar] [CrossRef] [PubMed]
- Akbik, D.; Ghadiri, M.; Chrzanowski, W.; Rohanizadeh, R. Curcumin as a wound healing agent. Life Sci. 2014, 116, 1–7. [Google Scholar] [CrossRef] [PubMed]
- Pan, N.; Qin, J.; Feng, P.; Li, Z.; Song, B. Color-changing smart fibrous materials for naked eye real-time monitoring of wound pH. J. Mater. Chem. B 2019, 7, 2626–2633. [Google Scholar] [CrossRef]
- Beloqui, A.; Coco, R.; Memvanga, P.B.; Ucakar, B.; des Rieux, A.; Preat, V. pH-sensitive nanoparticles for colonic delivery of curcumin in inflammatory bowel disease. Int. J. Pharm. 2014, 473, 203–212. [Google Scholar] [CrossRef] [PubMed]
- Arafa, A.A.; Nada, A.A.; Ibrahim, A.Y.; Zahran, M.K.; Hakeim, O.A. Greener therapeutic pH-sensing wound dressing based on Curcuma Longa and cellulose hydrogel. Eur. Polym. J. 2021, 159, 110744. [Google Scholar] [CrossRef]
- Liu, W.; Yang, C.; Gao, R.; Zhang, C.; Ou-Yang, W.; Feng, Z.; Zhang, C.; Pan, X.; Huang, P.; Kong, D.; et al. Polymer Composite Sponges with Inherent Antibacterial, Hemostatic, Inflammation-Modulating and Proregenerative Performances for Methicillin-Resistant Staphylococcus aureus-Infected Wound Healing. Adv. Healthc. Mater. 2021, 10, e2101247. [Google Scholar] [CrossRef]
- Mao, L.; Hu, S.; Gao, Y.; Wang, L.; Zhao, W.; Fu, L.; Cheng, H.; Xia, L.; Xie, S.; Ye, W.; et al. Biodegradable and Electroactive Regenerated Bacterial Cellulose/MXene (Ti3 C2 Tx) Composite Hydrogel as Wound Dressing for Accelerating Skin Wound Healing under Electrical Stimulation. Adv. Healthc. Mater. 2020, 9, e2000872. [Google Scholar] [CrossRef]







Publisher’s Note: MDPI stays neutral with regard to jurisdictional claims in published maps and institutional affiliations. |
© 2022 by the authors. Licensee MDPI, Basel, Switzerland. This article is an open access article distributed under the terms and conditions of the Creative Commons Attribution (CC BY) license (https://creativecommons.org/licenses/by/4.0/).
Share and Cite
Hu, J.; Chen, G.; Wang, G. A Trilayer Dressing with Self-Pumping and pH Monitoring Properties for Promoting Abdominal Wall Defect Repair. Nanomaterials 2022, 12, 2802. https://doi.org/10.3390/nano12162802
Hu J, Chen G, Wang G. A Trilayer Dressing with Self-Pumping and pH Monitoring Properties for Promoting Abdominal Wall Defect Repair. Nanomaterials. 2022; 12(16):2802. https://doi.org/10.3390/nano12162802
Chicago/Turabian StyleHu, Jie, Guopu Chen, and Gefei Wang. 2022. "A Trilayer Dressing with Self-Pumping and pH Monitoring Properties for Promoting Abdominal Wall Defect Repair" Nanomaterials 12, no. 16: 2802. https://doi.org/10.3390/nano12162802
APA StyleHu, J., Chen, G., & Wang, G. (2022). A Trilayer Dressing with Self-Pumping and pH Monitoring Properties for Promoting Abdominal Wall Defect Repair. Nanomaterials, 12(16), 2802. https://doi.org/10.3390/nano12162802
