Degradable Spirocyclic Polyacetal-Based Core-Amphiphilic Assemblies for Encapsulation and Release of Hydrophobic Cargo
Abstract
1. Introduction
2. Materials and Methods
2.1. Synthesis of Compound 2
2.2. Synthesis of Compound 3
2.3. Synthesis of Compound 4
2.4. Synthesis of Compound 5
2.5. Synthesis of Compound 6
2.6. Synthesis of Polymer 7
2.7. Synthesis of Polymer 8
2.8. Procedure for the Self-Assembly of 7 and 8
2.9. Procedure for the Encapsulation of Nile Red by Particles Formed by Polymer 7
2.10. Procedure for the Degradation Study of Polymers 7 and 8 by 1H NMR
2.11. Procedure for Nile Red Release Study
2.12. Procedure for Cell Viability Assays
2.13. Procedure for Evaluation of Cellular Uptake
3. Results and Discussion
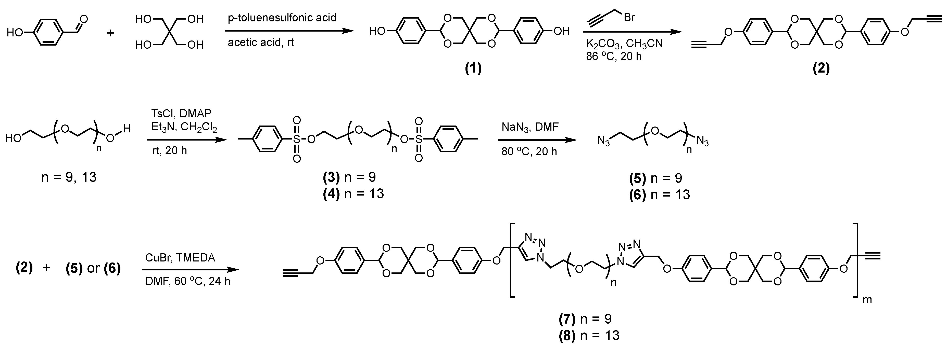
3.1. Synthesis and Characterization of Spirocyclic Polyacetals
3.2. Self-Assembly of Spirocyclic Polyacetals 7 and 8
3.3. Encapsulation and pH-Triggered Release of Nile Red from Particles
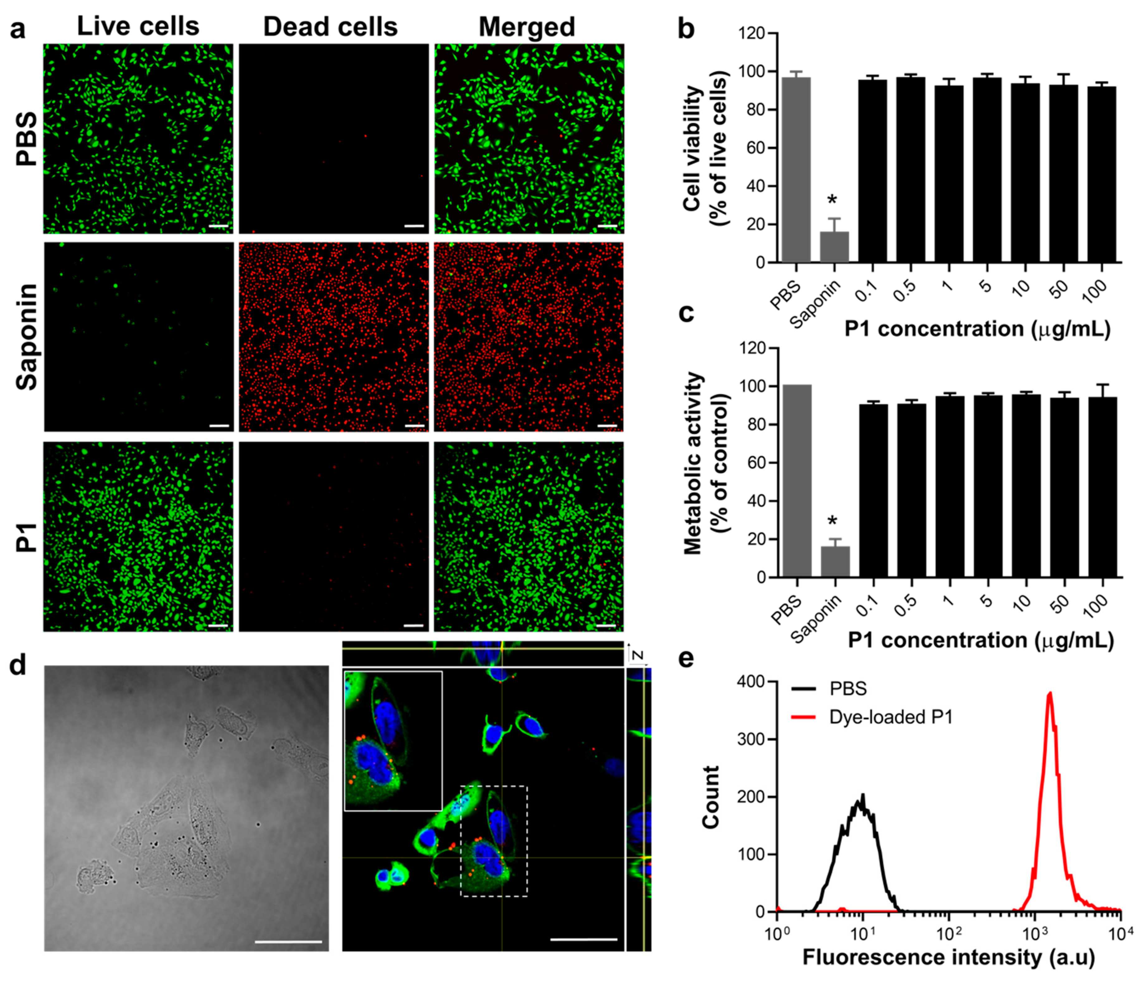
3.4. Cytocompatibility and Interactions of Nile Red-Load Particles with Cells
4. Conclusions
Supplementary Materials
Author Contributions
Funding
Institutional Review Board Statement
Informed Consent Statement
Data Availability Statement
Conflicts of Interest
References
- Elsabahy, M.; Wooley, K.L. Design of polymeric nanoparticles for biomedical delivery applications. Chem. Soc. Rev. 2012, 41, 2545–2561. [Google Scholar] [CrossRef] [PubMed]
- Morachis, J.M.; Mahmoud, E.A.; Almutairi, A. Physical and chemical strategies for therapeutic delivery by using polymeric nanoparticles. Pharmacol. Rev. 2012, 64, 505–519. [Google Scholar] [CrossRef] [PubMed]
- Boyer, C.; Corrigan, N.A.; Jung, K.; Nguyen, D.; Nguyen, T.-K.; Adnan, N.N.M.; Oliver, S.; Shanmugam, S.; Yeow, J. Copper-mediated living radical polymerization (atom transfer radical polymerization and copper(0) mediated polymerization): From fundamentals to bioapplications. Chem. Rev. 2016, 116, 1803–1949. [Google Scholar] [CrossRef] [PubMed]
- Crossley, S.W.M.; Obradors, C.; Martinez, R.M.; Shenvi, R.A. Mn-, Fe-, and Co-Catalyzed radical hydrofunctionalizations of olefins. Chem. Rev. 2016, 116, 8912–9000. [Google Scholar] [CrossRef]
- Sutthasupa, S.; Shiotsuki, M.; Sanda, F. Recent advances in ring-opening metathesis polymerization, and application to synthesis of functional materials. Polym. J. 2010, 42, 905. [Google Scholar] [CrossRef]
- Kermagoret, A.; Gigmes, D. Combined nitroxide mediated radical polymerization techniques for block copolymer synthesis. Tetrahedron 2016, 72, 7672–7685. [Google Scholar] [CrossRef]
- Perrier, S. 50th Anniversary Perspective: RAFT polymerization—A user guide. Macromolecules 2017, 50, 7433–7447. [Google Scholar] [CrossRef]
- Mai, Y.; Eisenberg, A. Self-assembly of block copolymers. Chem. Soc. Rev. 2012, 41, 5969–5985. [Google Scholar] [CrossRef]
- Schacher, F.H.; Rupar, P.A.; Manners, I. Functional block copolymers: Nanostructured materials with emerging applications. Angew. Chem. Int. Ed. 2012, 51, 7898–7921. [Google Scholar] [CrossRef] [PubMed]
- Peer, D.; Karp, J.M.; Hong, S.; Farokhzad, O.C.; Margalit, R.; Langer, R. Nanocarriers as an emerging platform for cancer therapy. Nat. Nanotechnol. 2007, 2, 751–760. [Google Scholar] [CrossRef]
- Elsabahy, M.; Heo, G.S.; Lim, S.-M.; Sun, G.; Wooley, K.L. Polymeric nanostructures for imaging and therapy. Chem. Rev. 2015, 115, 10967–11011. [Google Scholar] [CrossRef] [PubMed]
- Liu, X.; Yang, Y.; Urban, M.W. Stimuli-responsive polymeric nanoparticles. Macromol. Rapid Commun. 2017, 38, 1700030. [Google Scholar] [CrossRef] [PubMed]
- Deirram, N.; Zhang, C.; Kermaniyan, S.S.; Johnston, A.P.R.; Such, G.K. pH-Responsive polymer nanoparticles for drug delivery. Macromol. Rapid Commun. 2019, 40, 1800917. [Google Scholar] [CrossRef] [PubMed]
- Hu, L.; Zhang, Q.; Li, X.; Serpe, M.J. Stimuli-responsive polymers for sensing and actuation. Mate. Horiz. 2019, 6, 1774–1793. [Google Scholar] [CrossRef]
- Schmaljohann, D. Thermo- and pH-responsive polymers in drug delivery. Adv. Drug Deliv. Rev. 2006, 58, 1655–1670. [Google Scholar] [CrossRef] [PubMed]
- Gerweck, L.E.; Seetharaman, K. Cellular pH gradient in tumor versus normal tissue: Potential exploitation for the treatment of cancer. Cancer Res. 1996, 56, 1194–1198. [Google Scholar] [PubMed]
- Mellman, I.; Fuchs, R.; Helenius, A. Acidification of the endocytic and exocytic pathways. Annu. Rev. Biochem. 1986, 55, 663–700. [Google Scholar] [CrossRef]
- Binauld, S.; Stenzel, M.H. Acid-degradable polymers for drug delivery: A decade of innovation. Chem. Commun. 2013, 49, 2082–2102. [Google Scholar] [CrossRef]
- Liu, B.; Thayumanavan, S. Substituent effects on the pH sensitivity of acetals and ketals and their correlation with encapsulation stability in polymeric nanogels. J. Am. Chem. Soc. 2017, 139, 2306–2317. [Google Scholar] [CrossRef]
- Hufendiek, A.; Lingier, S.; Du Prez, F.E. Thermoplastic polyacetals: Chemistry from the past for a sustainable future? Polym. Chem. 2019, 10, 9–33. [Google Scholar] [CrossRef]
- Hu, J.; He, J.; Zhang, M.; Ni, P. Precise modular synthesis and a structure–property study of acid-cleavable star-block copolymers for pH-triggered drug delivery. Polym. Chem. 2015, 6, 1553–1566. [Google Scholar] [CrossRef]
- Samanta, S.; Bogdanowicz, D.R.; Lu, H.H.; Koberstein, J.T. Polyacetals: Water-soluble, pH-degradable polymers with extraordinary temperature response. Macromolecules 2016, 49, 1858–1864. [Google Scholar] [CrossRef]
- Jazani, A.M.; Oh, J.K. Dual location, dual acidic pH/reduction-responsive degradable block copolymer: Synthesis and investigation of ketal linkage instability under ATRP conditions. Macromolecules 2017, 50, 9427–9436. [Google Scholar] [CrossRef]
- Tang, R.; Ji, W.; Wang, C. Amphiphilic block copolymers bearing ortho ester side-chains: pH-dependent hydrolysis and self-assembly in water. Macromol. Biosci. 2010, 10, 192–201. [Google Scholar] [CrossRef] [PubMed]
- Zhang, Q.; Hou, Z.; Louage, B.; Zhou, D.; Vanparijs, N.; De Geest, B.G.; Hoogenboom, R. Acid-labile thermoresponsive copolymers that combine fast pH-triggered hydrolysis and high stability under neutral conditions. Angew. Chem. Int. Ed. 2015, 54, 10879–10883. [Google Scholar] [CrossRef]
- Huang, Y.; Thanneeru, S.; Zhang, Q.; He, J. A new design of cleavable acetal-containing amphiphilic block copolymers triggered by light. J. Polym. Sci. A Polym. Chem. 2018, 56, 1815–1824. [Google Scholar] [CrossRef]
- Chatterjee, S.; Ramakrishnan, S. Hyperbranched polyacetals with tunable degradation rates. Macromolecules 2011, 44, 4658–4664. [Google Scholar] [CrossRef]
- Huang, D.; Yang, F.; Wang, X.; Shen, H.; You, Y.; Wu, D. Facile synthesis and self-assembly behaviour of pH-responsive degradable polyacetal dendrimers. Polym. Chem. 2016, 7, 6154–6158. [Google Scholar] [CrossRef]
- Matsukizono, H.; Endo, T. Reworkable polyhydroxyurethane films with reversible acetal networks obtained from multifunctional six-membered cyclic carbonates. J. Am. Chem. Soc. 2018, 140, 884–887. [Google Scholar] [CrossRef] [PubMed]
- Alder, R.W.; Reddy, B.S.R. Attempted equilibration of an insoluble spiran polymer with monomers and oligomers through reversible chemical reactions: Transketalization route to spiropolymers from 1,4-cyclohexanedione and pentaerythritol. Polymer 1994, 35, 5765–5772. [Google Scholar] [CrossRef]
- Grosu, I.; Bogdan, E.; Plé, G.; Toupet, L.; Ramondenc, Y.; Condamine, E.; Peulon-Agasse, V.; Balog, M. Synthesis and structure of new macrocycles including spiro-1,3-dioxane units. Eur. J. Org. Chem. 2003, 2003, 3153–3161. [Google Scholar] [CrossRef]
- Lingier, S.; Espeel, P.; Suarez, S.S.; Türünç, O.; De Wildeman, S.; Du Prez, F.E. Renewable thermoplastic polyurethanes containing rigid spiroacetal moieties. Eur. Polym. J. 2015, 70, 232–239. [Google Scholar] [CrossRef]
- Makhseed, S.; McKeown, N.B. Novel spiro-polymers with enhanced solubility. Chem. Commun. 1999, 255–256. [Google Scholar] [CrossRef]
- Pemba, A.G.; Rostagno, M.; Lee, T.A.; Miller, S.A. Cyclic and spirocyclic polyacetal ethers from lignin-based aromatics. Polym. Chem. 2014, 5, 3214–3221. [Google Scholar] [CrossRef]
- Rostagno, M.; Price, E.J.; Pemba, A.G.; Ghiriviga, I.; Abboud, K.A.; Miller, S.A. Sustainable polyacetals from erythritol and bioaromatics. J. Appl. Polym. Sci. 2016, 133, 44089. [Google Scholar] [CrossRef]
- Matsukizono, H.; Matsumoto, K.; Endo, T. Multifunctional cyclic carbonates comprising hyperbranched polyacetals: Synthesis and applications to polymer electrolytes and networked polymer materials. J. Polym. Sci. A Polym. Chem. 2019, 57, 2295–2303. [Google Scholar] [CrossRef]
- Law, A.C.; Stankowski, D.S.; Bomann, B.H.; Suhail, S.; Salmon, K.H.; Paulson, S.W.; Carney, M.J.; Robertson, N.J. Synthesis and material properties of elastomeric high molecular weight polycycloacetals derived from diglycerol and meso-erythritol. J. Appl. Polym. Sci. 2020, 137, 48780. [Google Scholar] [CrossRef]
- Hufendiek, A.; Lingier, S.; Espeel, P.; De Wildeman, S.; Du Prez, F.E. Polycycloacetals via polytransacetalization of diglycerol bisacetonide. Polym. Chem. 2018, 9, 4789–4797. [Google Scholar] [CrossRef]
- Maślińska-Solich, J.; Kukowka, S. Synthesis of poly(spiroacetal–ether)s. Polym. Int. 2003, 52, 1633–1640. [Google Scholar] [CrossRef]
- Schacht, E.; Toncheva, V.; Vandertaelen, K.; Heller, J. Polyacetal and poly(ortho ester)–poly(ethylene glycol) graft copolymer thermogels: Preparation, hydrolysis and FITC-BSA release studies. J. Control. Release 2006, 116, 219–225. [Google Scholar] [CrossRef]
- Kwon, J.; Kim, J.; Park, S.; Khang, G.; Kang, P.M.; Lee, D. Inflammation-responsive antioxidant nanoparticles based on a polymeric prodrug of vanillin. Biomacromolecules 2013, 14, 1618–1626. [Google Scholar] [CrossRef] [PubMed]
- Lingier, S.; Spiesschaert, Y.; Dhanis, B.; De Wildeman, S.; Du Prez, F.E. Rigid polyurethanes, polyesters, and polycarbonates from renewable ketal monomers. Macromolecules 2017, 50, 5346–5352. [Google Scholar] [CrossRef]
- Ummadisetti, C.; Rachapudi, B.N.P.; Bethala, L.A.P.D. Glycerol-based SO3H-carbon catalyst: A green recyclable catalyst for the chemoselective synthesis of pentaerythritol diacetals. Eur. J. Chem. 2014, 5, 536–540. [Google Scholar] [CrossRef]
- Wittenberg, J.B.; Isaacs, L. Cucurbit[6]uril dimer induces supramolecular polymerisation of a cationic polyethylene glycol derivative. Supramol. Chem. 2014, 26, 157–167. [Google Scholar] [CrossRef]
- Miller, S.A. Sustainable polymers: Opportunities for the next Ddecade. ACS Macro Lett. 2013, 2, 550–554. [Google Scholar] [CrossRef]







Publisher’s Note: MDPI stays neutral with regard to jurisdictional claims in published maps and institutional affiliations. |
© 2021 by the authors. Licensee MDPI, Basel, Switzerland. This article is an open access article distributed under the terms and conditions of the Creative Commons Attribution (CC BY) license (http://creativecommons.org/licenses/by/4.0/).
Share and Cite
Andrade-Gagnon, B.; Bélanger-Bouliga, M.; Trang Nguyen, P.; Nguyen, T.H.D.; Bourgault, S.; Nazemi, A. Degradable Spirocyclic Polyacetal-Based Core-Amphiphilic Assemblies for Encapsulation and Release of Hydrophobic Cargo. Nanomaterials 2021, 11, 161. https://doi.org/10.3390/nano11010161
Andrade-Gagnon B, Bélanger-Bouliga M, Trang Nguyen P, Nguyen THD, Bourgault S, Nazemi A. Degradable Spirocyclic Polyacetal-Based Core-Amphiphilic Assemblies for Encapsulation and Release of Hydrophobic Cargo. Nanomaterials. 2021; 11(1):161. https://doi.org/10.3390/nano11010161
Chicago/Turabian StyleAndrade-Gagnon, Brandon, Marilyne Bélanger-Bouliga, Phuong Trang Nguyen, Thi Hong Diep Nguyen, Steve Bourgault, and Ali Nazemi. 2021. "Degradable Spirocyclic Polyacetal-Based Core-Amphiphilic Assemblies for Encapsulation and Release of Hydrophobic Cargo" Nanomaterials 11, no. 1: 161. https://doi.org/10.3390/nano11010161
APA StyleAndrade-Gagnon, B., Bélanger-Bouliga, M., Trang Nguyen, P., Nguyen, T. H. D., Bourgault, S., & Nazemi, A. (2021). Degradable Spirocyclic Polyacetal-Based Core-Amphiphilic Assemblies for Encapsulation and Release of Hydrophobic Cargo. Nanomaterials, 11(1), 161. https://doi.org/10.3390/nano11010161

