Seeding of Dermal Substitutes with Glucose-Pretreated Nanofat Accelerates In Vivo Vascularization and Tissue Integration
Abstract
1. Introduction
2. Materials and Methods
2.1. Mice
2.2. Anesthesia
2.3. Processing and Pretreatment of Nanofat
2.4. Preparation and Seeding of Dermal Substitutes
2.5. Animal Model and Microscopic Analysis
2.6. Histology and Immunohistochemistry
2.7. Statistical Analysis
3. Results
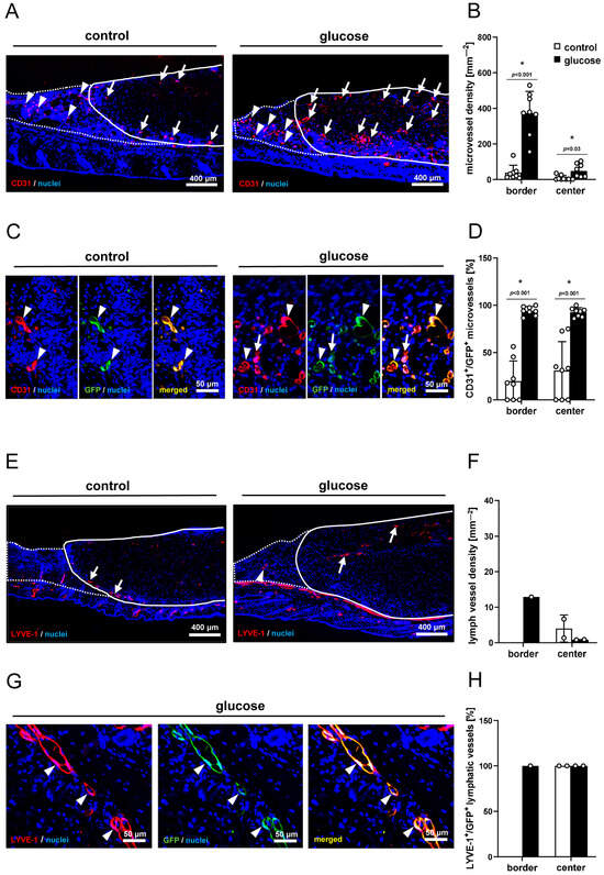
3.1. In Vivo Microscopy
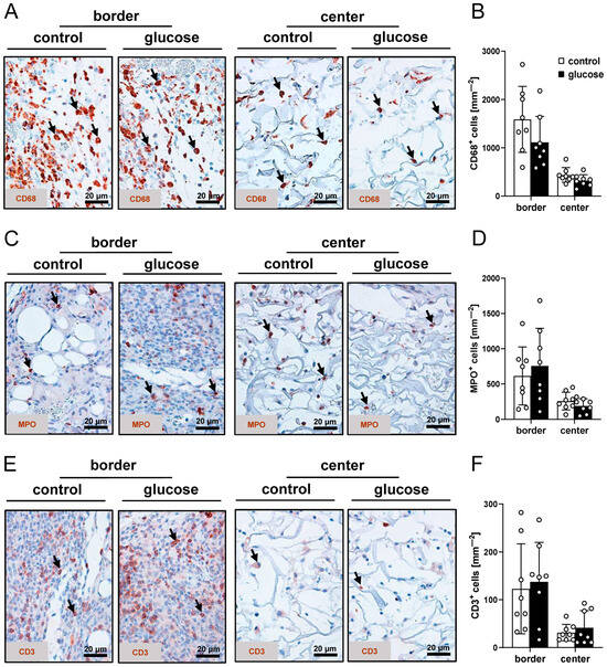
3.2. Histological and Immunohistochemical Evaluation
4. Discussion
Author Contributions
Funding
Institutional Review Board Statement
Informed Consent Statement
Data Availability Statement
Acknowledgments
Conflicts of Interest
Abbreviations
| ASCs | Adipose-derived stem cells |
| Col | Collagen |
| FITC | Fluorescein isothiocyanate |
| GFP | Green fluorescent protein |
| HBSS | Hank’s Balanced Salt Solution |
| HE | Hematoxylin and eosin |
| LYVE | Lymphatic vessel endothelial hyaluronan receptor |
| RBC | Red blood cell |
| ROIs | Regions of interest |
| SEM | Standard error of the mean |
References
- Dean, J.; Hoch, C.; Wollenberg, B.; Navidzadeh, J.; Maheta, B.; Mandava, A.; Knoedler, S.; Sherwani, K.; Baecher, H.; Schmitz, A.; et al. Advancements in bioengineered and autologous skin grafting techniques for skin reconstruction: A comprehensive review. Front. Bioeng. Biotechnol. 2025, 12, 1461328. [Google Scholar] [CrossRef]
- Gal, P.; Frohlichova, L.; Coma, M.; Pafcuga, I.; Suca, H.; Grossova, I.; Hribikova, Z.; Sticova, E.; Zajicek, R. Early Changes during Skin Repair Using Tissue-Engineered Dermal Template in a Full-Thickness Burn. Folia Biol. 2020, 66, 161–168. [Google Scholar] [CrossRef]
- Taupin, P.; Gandhi, A.; Saini, S. Integra® Dermal Regeneration Template: From Design to Clinical Use. Cureus 2023, 15, e38608. [Google Scholar] [CrossRef]
- Mataro, I.; D’Antonio, S.; D’Alessio, M.; Petroccione, C.; D’Angelo, D.; La Padula, S.; D’Alessio, R.; Avvedimento, S. Dermal Substitute Integra for the Treatment of Mammalian Bite Injuries of Nose: A New Reconstructive Ladder. Plast. Reconstr. Surg. Glob. Open 2024, 12, e6319. [Google Scholar] [CrossRef] [PubMed]
- Frueh, F.S.; Später, T.; Lindenblatt, N.; Calcagni, M.; Giovanoli, P.; Scheuer, C.; Menger, M.D.; Laschke, M.W. Adipose tissue-derived microvascular fragments improve vascularization, lymphangiogenesis, and integration of dermal skin substitutes. J. Invest. Dermatol. 2017, 137, 217–227. [Google Scholar] [CrossRef]
- Frueh, F.S.; Menger, M.D.; Lindenblatt, N.; Giovanoli, P.; Laschke, M.W. Current and emerging vascularization strategies in skin tissue engineering. Crit. Rev. Biotechnol. 2017, 37, 613–625. [Google Scholar] [CrossRef]
- El-Mallah, J.C.; Wen, C.; Waldron, O.; Jikaria, N.R.; Asgardoon, M.H.; Schlidt, K.; Goldenberg, D.; Horchler, S.; Landmesser, M.E.; Park, J.H.; et al. Current Modalities in Soft-Tissue Reconstruction and Vascularized Adipose Engineering. Biomolecules 2025, 15, 780. [Google Scholar] [CrossRef]
- Raposio, E.; Ciliberti, R. Clinical use of adipose-derived stem cells: European legislative issues. Ann. Med. Surg. 2017, 24, 61–64. [Google Scholar] [CrossRef] [PubMed]
- Trivisonno, A.; Alexander, R.W.; Baldari, S.; Cohen, S.R.; Di Rocco, G.; Gentile, P.; Magalon, G.; Magalon, J.; Miller, R.B.; Womack, H.; et al. Intraoperative Strategies for Minimal Manipulation of Autologous Adipose Tissue for Cell- and Tissue-Based Therapies: Concise Review. Stem Cells Transl. Med. 2019, 8, 1265–1271. [Google Scholar] [CrossRef] [PubMed]
- Tonnard, P.; Verpaele, A.; Peeters, G.; Hamdi, M.; Cornelissen, M.; Declercq, H. Nanofat grafting: Basic research and clinical applications. Plast. Reconstr. Surg. 2013, 132, 1017–1026. [Google Scholar] [CrossRef] [PubMed]
- Weinzierl, A.; Harder, Y.; Schmauss, D.; Menger, M.D.; Laschke, M.W. Boosting Tissue Vascularization: Nanofat as a Potential Source of Functional Microvessel Segments. Front. Bioeng. Biotechnol. 2022, 10, 820835. [Google Scholar] [CrossRef]
- Ding, P.; Lu, E.; Li, G.; Sun, Y.; Yang, W.; Zhao, Z. Research Progress on Preparation, Mechanism, and Clinical Application of Nanofat. J. Burn Care Res. 2022, 43, 1140–1144. [Google Scholar] [CrossRef]
- Araújo, R.S.; Mussalem, M.G.V.B.; Carrijo, G.S.; Bani, J.V.F.; Ferreira, L.M. Adipose Tissue Derivatives in Peripheral Nerve Regeneration after Transection: A Systematic Review. Bioengineering 2024, 11, 697. [Google Scholar] [CrossRef]
- Elsayed, S.M.S.E.; Helal, H.; Ghanem, M.A.; Amin Abdelgawad, E.M.; Labib, J.M.W. Clinical and Histological Efficacy of Nanofat Grafting in the Healing Process of Chronic Ulcers. Egypt. J. Plast. Reconstr. Surg. 2024, 48, 327–334. [Google Scholar] [CrossRef]
- Huang, R.L.; Guerrero, J.; Senn, A.S.; Kappos, E.A.; Liu, K.; Li, Q.; Dufrane, D.; Schaefer, D.J.; Martin, I.; Scherberich, A. Dispersion of ceramic granules within human fractionated adipose tissue to enhance endochondral bone formation. Acta Biomater. 2020, 102, 458–467. [Google Scholar] [CrossRef]
- Bonomi, F.; Limido, E.; Weinzierl, A.; Ampofo, E.; Harder, Y.; Menger, M.D.; Laschke, M.W. Nanofat Improves Vascularization and Tissue Integration of Dermal Substitutes without Affecting Their Biocompatibility. J. Funct. Biomater. 2024, 15, 294. [Google Scholar] [CrossRef] [PubMed]
- Bonomi, F.; Limido, E.; Weinzierl, A.; Bickelmann, C.; Ampofo, E.; Harder, Y.; Menger, M.D.; Laschke, M.W. Heat preconditioning of nanofat does not improve its vascularization properties. Cells 2025, 14, 581. [Google Scholar] [CrossRef] [PubMed]
- Cade, W.T. Diabetes-related microvascular and macrovascular diseases in the physical therapy setting. Phys. Ther. 2008, 88, 1322–1335. [Google Scholar] [CrossRef]
- Cheng, R.; Ma, J.X. Angiogenesis in diabetes and obesity. Rev. Endocr. Metab. Disord. 2015, 16, 67–75. [Google Scholar] [CrossRef] [PubMed]
- Rezzola, S.; Loda, A.; Corsini, M.; Semeraro, F.; Annese, T.; Presta, M.; Ribatti, D. Angiogenesis-inflammation cross talk in diabetic retinopathy: Novel insights from the chick embryo chorioallantoic membrane/human vitreous platform. Front. Immunol. 2020, 11, 581288. [Google Scholar] [CrossRef]
- Betts-Obregon, B.S.; Vellanki, S.; Buikema, J.; Tsin, A.T.; Wright, K. Effect of glucose on retinal endothelial cell viability and VEGF secretion. HSOA J. Cell Biol. Cell Metabol. 2016, 3, 008. [Google Scholar]
- Fernando, K.H.N.; Yang, H.W.; Jiang, Y.; Jeon, Y.J.; Ryu, B. Diphlorethohydroxycarmalol isolated from ishige okamurae represses high glucose-induced angiogenesis in vitro and in vivo. Mar. Drugs 2018, 16, 375. [Google Scholar] [CrossRef] [PubMed]
- Qiu, F.; Tong, H.; Wang, Y.; Tao, J.; Wang, H.; Chen, L. Recombinant human maspin inhibits high glucose-induced oxidative stress and angiogenesis of human retinal microvascular endothelial cells via PI3K/AKT pathway. Mol. Cell Biochem. 2018, 446, 127–136. [Google Scholar] [CrossRef]
- Shi, Y.; Chen, C.; Xu, Y.; Liu, Y.; Zhang, H.; Liu, Y. LncRNA FENDRR promotes high-glucose-induced proliferation and angiogenesis of human retinal endothelial cells. Biosci. Biotechnol. Biochem. 2019, 83, 869–875. [Google Scholar] [CrossRef]
- Kida, T.; Oku, H.; Osuka, S.; Horie, T.; Ikeda, T. Hyperglycemia-induced VEGF and ROS production in retinal cells is inhibited by the mTOR inhibitor, rapamycin. Sci. Rep. 2021, 11, 1885. [Google Scholar] [CrossRef] [PubMed]
- Fahmideh, F.; Marchesi, N.; Campagnoli, L.I.M.; Landini, L.; Caramella, C.; Barbieri, A.; Govoni, S.; Pascale, A. Effect of troxerutin in counteracting hyperglycemia-induced VEGF upregulation in endothelial cells: A new option to target early stages of diabetic retinopathy? Front. Pharmacol. 2022, 13, 951833. [Google Scholar] [CrossRef]
- Michael, S.; Sorg, H.; Peck, C.T.; Reimers, K.; Vogt, P.M. The mouse dorsal skin fold chamber as a means for the analysis of tissue engineered skin. Burns 2013, 39, 82–88. [Google Scholar] [CrossRef]
- Shahin, H.; Elmasry, M.; Steinvall, I.; Söberg, F.; El-Serafi, A. Vascularization is the next challenge for skin tissue engineering as a solution for burn management. Burn. Trauma 2020, 8, tkaa022. [Google Scholar] [CrossRef]
- Iqbal, M.Z.; Riaz, M.; Biedermann, T.; Klar, A.S. Breathing new life into tissue engineering: Exploring cutting-edge vascularization strategies for skin substitutes. Angiogenesis 2024, 27, 587–621. [Google Scholar] [CrossRef] [PubMed]
- Costa, P.Z.; Soares, R. Neovascularization in diabetes and its complications. Unraveling the angiogenic paradox. Life Sci. 2013, 92, 1037–1045. [Google Scholar] [CrossRef] [PubMed]
- Brem, H.; Kodra, A.; Golinko, M.S.; Entero, H.; Stojadinovic, O.; Wang, V.M.; Sheahan, C.M.; Weinberg, A.D.; Woo, S.L.; Ehrlich, H.P.; et al. Mechanism of sustained release of vascular endothelial growth factor in accelerating experimental diabetic healing. J. Investig. Dermatol. 2009, 129, 2275–2287. [Google Scholar] [CrossRef]
- Minteer, D.; Marra, K.G.; Rubin, J.P. Adipose-derived mesenchymal stem cells: Biology and potential applications. Adv. Biochem. Eng. Biotechnol. 2013, 129, 59–71. [Google Scholar]
- Nunes, S.S.; Greer, K.A.; Stiening, C.M.; Chen, H.Y.; Kidd, K.R.; Schwartz, M.A.; Sullivan, C.J.; Rekapally, H.; Hoying, J.B. Implanted microvessels progress through distinct neovascularization phenotypes. Microvasc. Res. 2010, 79, 10–20. [Google Scholar] [CrossRef]
- Kamat, P.; Frueh, F.S.; McLuckie, M.; Sanchez-Macedo, N.; Wolint, P.; Lindenblatt, N.; Plock, J.A.; Calcagni, M.; Buschmann, J. Adipose tissue and the vascularization of biomaterials: Stem cells, microvascular fragments and nanofat—A review. Cytotherapy 2020, 22, 400–411. [Google Scholar] [CrossRef]
- Laschke, M.W.; Seifert, M.S.; Scheuer, C.; Kontaxi, E.; Metzger, W.; Menger, M.D. High glucose exposure promotes proliferation and in vivo network formation of adipose-tissue-derived microvascular fragments. Eur. Cell Mater. 2019, 38, 188–200. [Google Scholar] [CrossRef] [PubMed]
- Matsumoto, D.; Shigeura, T.; Sato, K.; Inoue, K.; Suga, H.; Kato, H.; Aoi, N.; Murase, S.; Gonda, K.; Yoshimura, K. Influences of preservation at various temperatures on liposuction aspirates. Plast. Reconstr. Surg. 2007, 120, 1510–1517. [Google Scholar] [CrossRef] [PubMed]
- Svalgaard, J.D.; Juul, S.; Vester-Glovinski, P.V.; Haastrup, E.K.; Ballesteros, O.R.; Lynggaard, C.D.; Jensen, A.K.; Fischer-Nielsen, A.; Herly, M.; Munthe-Fog, L. Lipoaspirate Storage Time and Temperature: Effects on Stromal Vascular Fraction Quality and Cell Composition. Cells Tissues Organs 2020, 209, 54–63. [Google Scholar] [CrossRef]
- Kolodziej, M.; Strauss, S.; Lazaridis, A.; Bucan, V.; Kuhbier, J.W.; Vogt, P.M.; Könneker, S. Influence of glucose and insulin in human adipogenic differentiation models with adipose-derived stem cells. Adipocyte 2019, 8, 254–264. [Google Scholar] [CrossRef]
- Huang, K.; Mi, B.; Xiong, Y.; Fu, Z.; Zhou, W.; Liu, W.; Liu, G.; Dai, G. Angiogenesis during diabetic wound repair: From mechanism to therapy opportunity. Burn. Trauma 2025, 13, tkae052. [Google Scholar] [CrossRef] [PubMed]
- Liao, Y.; Zhang, Z.; Zhao, Y.; Zhang, S.; Zha, K.; Ouyang, L.; Hu, W.; Zhou, W.; Sun, Y.; Liu, G. Glucose oxidase: An emerging multidimensional treatment option for diabetic wound healing. Bioact. Mater. 2024, 44, 131–151. [Google Scholar] [CrossRef]
- Whiteford, J.R.; De Rossi, G.; Woodfin, A. Mutually Supportive Mechanisms of Inflammation and Vascular Remodeling. Int. Rev. Cell Mol. Biol. 2016, 326, 201–278. [Google Scholar] [PubMed]
- Lee, H.J.; Hong, Y.J.; Kim, M. Angiogenesis in Chronic Inflammatory Skin Disorders. Int. J. Mol. Sci. 2021, 22, 12035. [Google Scholar] [CrossRef] [PubMed]
- Shi, Z.; Yao, C.; Shui, Y.; Li, S.; Yan, H. Research progress on the mechanism of angiogenesis in wound repair and regeneration. Front. Physiol. 2023, 14, 1284981. [Google Scholar] [CrossRef]
- Singh, D.; Rai, V.; Agrawal, D.K. Regulation of Collagen I and Collagen III in Tissue Injury and Regeneration. Cardiol. Cardiovasc. Med. 2023, 7, 5–16. [Google Scholar] [CrossRef]
- Davison-Kotler, E.; Marshall, W.S.; García-Gareta, E. Sources of Collagen for Biomaterials in Skin Wound Healing. Bioengineering 2019, 6, 56. [Google Scholar] [CrossRef]
- Limido, E.; Weinzierl, A.; Ampofo, E.; Harder, Y.; Menger, M.D.; Laschke, M.W. Nanofat accelerates and improves the vascularization, lymphatic drainage and healing of full-thickness murine skin wounds. Int. J. Mol. Sci. 2024, 25, 851. [Google Scholar] [CrossRef] [PubMed]






| d0 | d3 | d6 | d10 | d14 | |
|---|---|---|---|---|---|
| diameter (µm): | |||||
| border: control | - | - | - | 14.4 ± 1.1 | 16.7 ± 0.9 |
| glucose | - | - | 9.8 ± 0.8 | 17.0 ± 1.3 | 18.3 ± 0.8 |
| center: control | - | - | - | - | - |
| glucose | - | - | - | - | - |
| centerline RBC velocity (µm/s): | |||||
| border: control | - | - | - | 169.1 ± 28.3 | 239.3 ± 23.0 |
| glucose | - | - | 24.8 ± 13 | 167.2 ± 39.5 | 207.3 ± 28.8 |
| center: control | - | - | - | - | - |
| glucose | - | - | - | - | - |
| shear rate (s−1): | |||||
| border: control | - | - | - | 109.8 ± 26.6 | 125.1 ± 13.5 |
| glucose | - | - | 52.8 ± 7.2 | 96.9 ± 21.1 | 97.9 ± 13.1 |
| center: control | - | - | - | - | - |
| glucose | - | - | - | - | - |
| volumetric blood flow (pL/s): | |||||
| border: control | - | - | - | 16.1 ± 2.8 | 36.5 ± 7.5 |
| glucose | - | - | 3.5 ± 1.3 | 27.6 ± 7.9 | 31.7 ± 5.7 |
| center: control | - | - | - | - | - |
| glucose | - | - | - | - | - |
| d0 | d3 | d6 | d10 | d14 | |
|---|---|---|---|---|---|
| diameter (µm): | |||||
| control | 37.2 ± 2.2 | 36.7 ± 1.3 | 35.2 ± 1.1 | 35.0 ± 1.9 | 33.5 ± 0.9 |
| glucose | 34.1 ± 1.3 | 35.7 ± 0.8 | 38.2 ± 0.9 | 34.2 ± 1.4 | 32.7 ± 0.9 |
| centerline RBC velocity (µm/s): | |||||
| control | 330.0 ± 36.6 | 367.1 ± 22.4 | 372.4 ± 30.5 | 262.8 ± 28.7 | 325.6 ± 22.0 |
| glucose | 275.9 ± 19.1 | 325.3 ± 23.9 | 318.4 ± 20.3 | 291.3 ± 25.0 | 291.9 ± 20.0 |
| shear rate (s−1): | |||||
| control | 72.3 ± 8.0 | 80.6 ± 4.8 | 86.2 ± 7.0 | 61.0 ± 6.0 | 79.6 ± 4.8 |
| glucose | 61.1 ± 5.9 | 74.5 ± 5.4 | 68.2 ± 3.8 | 68.9 ± 5.6 | 72.7 ± 6.8 |
| volumetric blood flow (pL/s): | |||||
| control | 239.0 ± 42.1 | 259.6 ± 23.4 | 237.9 ± 29.8 | 169.1 ± 34.1 | 184.7 ± 20.5 |
| glucose | 193.7 ± 12.1 | 208.0 ± 21.0 | 239.8 ± 24.1 | 175.2 ± 22.7 | 171.0 ± 11.5 |
Disclaimer/Publisher’s Note: The statements, opinions and data contained in all publications are solely those of the individual author(s) and contributor(s) and not of MDPI and/or the editor(s). MDPI and/or the editor(s) disclaim responsibility for any injury to people or property resulting from any ideas, methods, instructions or products referred to in the content. |
© 2025 by the authors. Licensee MDPI, Basel, Switzerland. This article is an open access article distributed under the terms and conditions of the Creative Commons Attribution (CC BY) license (https://creativecommons.org/licenses/by/4.0/).
Share and Cite
Pruzzo, V.; Bonomi, F.; Limido, E.; Weinzierl, A.; Harder, Y.; Laschke, M.W. Seeding of Dermal Substitutes with Glucose-Pretreated Nanofat Accelerates In Vivo Vascularization and Tissue Integration. J. Funct. Biomater. 2025, 16, 311. https://doi.org/10.3390/jfb16090311
Pruzzo V, Bonomi F, Limido E, Weinzierl A, Harder Y, Laschke MW. Seeding of Dermal Substitutes with Glucose-Pretreated Nanofat Accelerates In Vivo Vascularization and Tissue Integration. Journal of Functional Biomaterials. 2025; 16(9):311. https://doi.org/10.3390/jfb16090311
Chicago/Turabian StylePruzzo, Valeria, Francesca Bonomi, Ettore Limido, Andrea Weinzierl, Yves Harder, and Matthias W. Laschke. 2025. "Seeding of Dermal Substitutes with Glucose-Pretreated Nanofat Accelerates In Vivo Vascularization and Tissue Integration" Journal of Functional Biomaterials 16, no. 9: 311. https://doi.org/10.3390/jfb16090311
APA StylePruzzo, V., Bonomi, F., Limido, E., Weinzierl, A., Harder, Y., & Laschke, M. W. (2025). Seeding of Dermal Substitutes with Glucose-Pretreated Nanofat Accelerates In Vivo Vascularization and Tissue Integration. Journal of Functional Biomaterials, 16(9), 311. https://doi.org/10.3390/jfb16090311

